Robust Sliding-Mode Control Design of DC-DC Zeta Converter Operating in Buck and Boost Modes
Abstract
:1. Introduction
2. Nonlinear Model of Zeta Converter
2.1. Ideal Switched Zeta Converter Model
2.2. Averaged Zeta Converter Model
3. Sliding-Mode Current Control Design of DC-DC Zeta Converter
3.1. Equivalent Control Method
3.2. Existence and Stability Conditions
3.2.1. Existence Condition
3.2.2. Stability Conditions
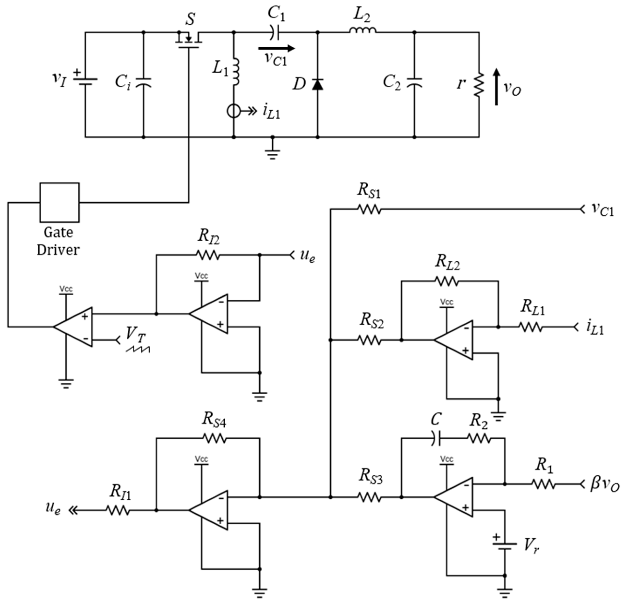
3.3. Control System Structure
3.4. Design of SMC Circuit of DC-DC Zeta Converter
- Inductor current gain : The gain value is chosen as 0.03, where = RL2/RL1. If RL1 is assumed to be 33 kΩ, then RL2 is 1 kΩ.
- Summing amplifier: The values of the resistors RS1–RS4 of the summing op-amp can be set to 5.1 kΩ.
- PWM generator: The switching frequency and the ramp voltage VT are chosen to be 100 kHz and 12 V, respectively.
- Scaling factor : The factor is chosen as 0.5, where = RI2 /RI1. Hence, if RI2 is 5.1 kΩ, then RI1 yields 10 kΩ. In addition, VT can be scaled down from 12 V to 6 V to reduce the peak ramp voltage.
- Proportional gain Kp: The gain is defined as Kp = R2/R1 [25]. Thus, if Kp is set to 413.6 and R1 assumed to be 2.2 kΩ, then R2 becomes 910 kΩ.
- Integral gain Ki: The gain is defined as Ki = 1/(R1C) [25]. If Ki is set to 4.55 × 105, then C is 1 nF.
3.5. Practical Design Considerations
4. Results and Discussion
4.1. Validation of Control Design Approach
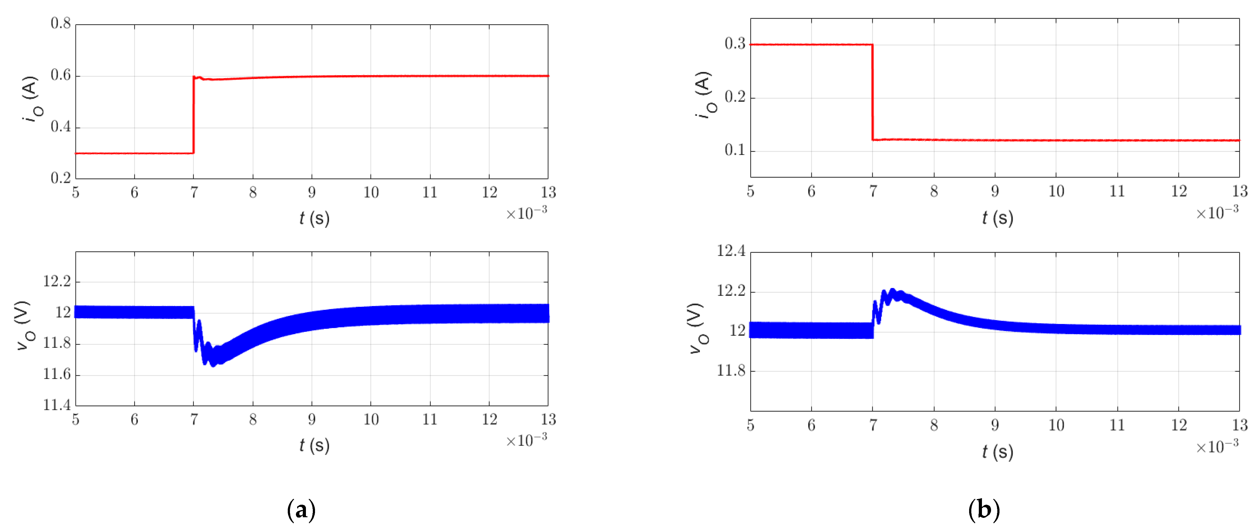
4.2. Rejection of Large Line and Load Disturbances
4.2.1. Boost Mode
4.2.2. Buck Mode
4.3. Comparison with Proportional-Integral Controller
5. Conclusions
Author Contributions
Funding
Data Availability Statement
Conflicts of Interest
References
- Louassaa, K.; Chouder, A.; Rus-Casas, C. Robust Nonsingular Terminal Sliding Mode Control of a Buck Converter Feeding a Constant Power Load. Electronics 2023, 12, 728. [Google Scholar] [CrossRef]
- Mobayen, S.; Bayat, F.; Lai, C.-C.; Taheri, A.; Fekih, A. Adaptive Global Sliding Mode Controller Design for Perturbed DC-DC Buck Converters. Energies 2021, 14, 1249. [Google Scholar] [CrossRef]
- Ramos-Paja, C.A.; Danilo-Montoya, O.; Grisales-Noreña, L.F. Photovoltaic System for Microinverter Applications Based on a Non-Electrolytic-Capacitor Boost Converter and a Sliding-Mode Controller. Electronics 2022, 11, 2923. [Google Scholar] [CrossRef]
- Alonge, F.; Busacca, A.; Calabretta, M.; D’Ippolito, F.; Fagiolini, A.; Garraffa, G.; Messina, A.A.; Sferlazza, A.; Stivala, S. Nonlinear Robust Control of a Quadratic Boost Converter in a Wide Operation Range, Based on Extended Linearization Method. Electronics 2022, 11, 2336. [Google Scholar] [CrossRef]
- Jasim, A.M.; Jasim, B.H.; Neagu, B.-C. A New Decentralized PQ Control for Parallel Inverters in Grid-Tied Microgrids Propelled by SMC-Based Buck–Boost Converters. Electronics 2022, 11, 3917. [Google Scholar] [CrossRef]
- González, I.; Sánchez-Squella, A.; Langarica-Cordoba, D.; Yanine-Misleh, F.; Ramirez, V. A PI + Sliding-Mode Controller Based on the Discontinuous Conduction Mode for a Unidirectional Buck–Boost Converter with Electric Vehicle Applications. Energies 2021, 14, 6785. [Google Scholar] [CrossRef]
- Comparatore, L.; Ayala, M.; Kali, Y.; Rodas, J.; Pacher, J.; Renault, A.; Gregor, R. Discrete-Time Sliding Mode Current Control for a Seven-Level Cascade H-Bridge Converter. Energies 2023, 16, 2481. [Google Scholar] [CrossRef]
- Zheng, W.; Sun, Z.; Liu, B. Sliding Mode Predictive Current Control for Single-Phase H-Bridge Converter with Parameter Robustness. Energies 2023, 16, 781. [Google Scholar] [CrossRef]
- Luo, B.-Y.; Subroto, R.K.; Wang, C.-Z.; Lian, K.-L. An Improved Sliding Mode Control with Integral Surface for a Modular Multilevel Power Converter. Energies 2022, 15, 1704. [Google Scholar] [CrossRef]
- Ebadpour, M.; Radmand, F. Hyper-Plane Sliding Mode Control of Non-Minimum Phase Grid-Connected Zeta Converter. In Proceedings of the 2021 12th Power Electronics, Drive Systems, and Technologies Conference (PEDSTC), Tabriz, Iran, 2–4 February 2021; pp. 1–5. [Google Scholar]
- Pandey, S.K.; Patil, S.L.; Phadke, S.B.; Deshpande, A.S. Investigation of Sliding Mode Control of Higher Order DC-DC Converters. In Proceedings of the 2016 7th India International Conference on Power Electronics (IICPE), Patiala, India, 17–19 November 2016; pp. 1–5. [Google Scholar]
- Senapati, L.; Panda, A.K.; Garg, M.M.; Lenka, R.K. Indirect Sliding Mode Control of Proposed Non-Isolated Zeta-based Dual Output Converter. In Proceedings of the 2022 IEEE International Conference on Power and Energy (PECon), Langkawi, Kedah, Malaysia, 5–6 December 2022; pp. 89–94. [Google Scholar]
- Rajani, B.; Rao, K.V.; Srinivas, R. DC Link Voltage Stabilization in Renewable Source Connected DC Micro Grid using Adaptive Sliding Mode Controller. In Proceedings of the 2021 Emerging Trends in Industry 4.0 (ETI 4.0), Raigarh, India, 19–21 May 2021; pp. 1–6. [Google Scholar]
- Chan, C.Y. Adaptive Sliding-Mode Control of a Novel Buck-Boost Converter Based on Zeta Converter. IEEE Trans. Circuits Syst. II 2022, 69, 1307–1311. [Google Scholar] [CrossRef]
- Hasanah, R.N.; Ardhenta, L.; Nurwati, T.; Setyawati, O.; Sawitri, D.R.; Suyono, H.; Taufik, T. Design of PI Sliding Mode Control for Zeta DC–DC Converter in PV System. Bull. Pol. Acad. Sci. Tech. Sci. 2022, 70, 140952. [Google Scholar]
- Markkassery, S.; Saradagi, A.; Mahindrakar, A.D.; Lakshminarasamma, N.; Pasumarthy, R. Modeling, Design and Control of Non-isolated Single-Input Multi-Output Zeta–Buck–Boost Converter. IEEE Trans. Ind. Appl. 2020, 56, 3904–3918. [Google Scholar]
- Sarkawi, H.; Jali, M.H.; Izzuddin, T.A.; Dahari, M. Dynamic Model of Zeta Converter with Full-State Feedback Controller Implementation. Int. J. Res. Eng. Technol. 2013, 2, 34–43. [Google Scholar]
- Angulo-García, D.; Angulo, F.; Muñoz, J.-G. DC-DC Zeta Power Converter: Ramp Compensation Control Design and Stability Analysis. Appl. Sci. 2021, 11, 5946. [Google Scholar] [CrossRef]
- Shiau, J.-K.; Chiu, H.-Y.; Sun, J.-W. Using a Current Controlled Light-Dependent Resistor to Bridge the Control of DC/DC Power Converter. Electronics 2018, 7, 447. [Google Scholar] [CrossRef]
- Montenegro-Oviedo, J.A.; Ramos-Paja, C.A.; Orozco-Gutierrez, M.L.; Franco-Mejía, E.; Serna-Garcés, S.I. Adaptive Controller for Bus Voltage Regulation on a DC Microgrid Using a SEPIC/Zeta Battery Charger/Discharger. Mathematics 2023, 11, 793. [Google Scholar] [CrossRef]
- Banaei, M.R.; Bonab, H.A.F. A High Efficiency Nonisolated Buck–Boost Converter Based on Zeta Converter. IEEE Trans. Ind. Electron. 2020, 67, 1991–1998. [Google Scholar] [CrossRef]
- Al-Baidhani, H.; Salvatierra, T.; Ordonez, R.; Kazimierczuk, M.K. Simplified Nonlinear Voltage-Mode Control of PWM DC-DC Buck Converter. IEEE Trans. Energy Conv. 2021, 36, 431–440. [Google Scholar] [CrossRef]
- Al-Baidhani, H.; Kazimierczuk, M.K. Simplified Double-Integral Sliding-Mode Control of PWM DC-AC Converter with Constant Switching Frequency. Appl. Sci. 2022, 12, 10312. [Google Scholar] [CrossRef]
- Al-Baidhani, H.; Kazimierczuk, M.K.; Ordóñez, R. Nonlinear Modelling and Control of PWM DC-DC Buck-Boost Converter for CCM. In Proceedings of the IECON 2018—44th Annual Conference of the IEEE Industrial Electronics Society, Washington, DC, USA, 21–23 October 2018; pp. 1374–1379. [Google Scholar]
- Al-Baidhani, H.; Kazimierczuk, M.K. Simplified Nonlinear Current-Mode Control of DC-DC Cuk Converter for Low-Cost Industrial Applications. Sensors 2023, 23, 1462. [Google Scholar] [CrossRef]
- Tan, S.C.; Lai, Y.M.; Tse, C.K. Sliding Mode Control of Switching Power Converters; CRC Press: Boca Raton, FL, USA, 2011. [Google Scholar]
- Jozwik, J.J.; Kazimierczuk, M.K. Dual SEPIC PWM Switching-Mode DC/DC Power Converter. IEEE Trans. Ind. Electron. 1989, 36, 64–70. [Google Scholar] [CrossRef]










| Control Technique | Merits | Drawbacks | References |
|---|---|---|---|
| Hyper-plane sliding mode control | - Suitable for non-minimum phase power converters. - Robust reference tracking and large-signal stability. | - Complexity of control system structure. - Hardware implementation cost of nonlinear control system. - No systematic design procedure for electronic control circuit. - The operation is limited to buck or boost modes. | [10] |
| Robust sliding mode current control | [11] | ||
| Indirect sliding mode control | - Rejection of line, load, and reference variations. | [12] | |
| Adaptive sliding mode control | - Unknown system parameters estimation. - Large-signal stability | [13,14] | |
| PI sliding mode control | - Robust reference tracking. - Rejection of line and load disturbances. | [15] | |
| Lyapunov redesign-based nonlinear control | [16] | ||
| Pole-placement via state-feedback control | - Achieve the desired transient response for local operating point. | - Control performance is deteriorated under large disturbances. - The operation is limited in buck or boost modes. | [17] |
| Peak-current control with ramp compensation | Suitable for non-minimum phase power converters. | - No systematic design procedure for electronic control circuit. - The operation is limited to buck or boost modes. - Complexity and implementation cost of adaptive control. | [18] |
| Current control | [19] | ||
| Adaptive control | - Unknown system parameters estimation. - Robust reference tracking. | [20] |
| Description | Parameter | Value |
|---|---|---|
| Inductors | L1, L2 | 22 μH |
| Capacitors | C1, C2 | 33 μF |
| Load resistance | R | (20–100) Ω |
| Input voltage | VI | (18–30) V |
| Output voltage | VO | (12–48) V |
| Switching frequency | fs | 100 kHz |
| Operation Mode | Step Line/Load Change | Percentage Peak Overshoot (%) | Settling Time (ms) | Output Voltage (V) |
|---|---|---|---|---|
| Buck Mode | 2.5 | 2.0 | 12 | |
| 1.7 | 2.0 | 12 | ||
| 0.8 | 1.3 | 12 | ||
| 1.0 | 1.3 | 12 | ||
| Boost Mode | 6.7 | 3.0 | 48 | |
| 4.8 | 2.8 | 48 | ||
| 1.7 | 2.0 | 48 | ||
| 2.3 | 2.5 | 48 |
| Control Technique | Load/Line Disturbances | Percentage Peak Overshoot (%) | Settling Time (ms) | Output Voltage (V) |
|---|---|---|---|---|
| PI Control | 7.3 | 3 | 48 | |
| 6.3 | 4 | |||
| Proposed Control | 7.3 | 3 | 48 | |
| 4.8 | 2.8 | |||
| PI Control | 2.9 | 2 | 48 | |
| 5 | 3 | |||
| Proposed Control | 1.7 | 2 | 48 | |
| 2.3 | 2.5 |
| Control Technique | Load/Line Disturbances | Percentage Peak Overshoot (%) | Settling Time (ms) | Output Voltage (V) |
|---|---|---|---|---|
| PI Control | 7.5 | 3.5 | 12 | |
| 6.3 | 5 | |||
| Proposed Control | 3 | 2 | 12 | |
| 1.7 | 2 | |||
| PI Control | 3.3 | 2.5 | 12 | |
| 4.5 | 3 | |||
| Proposed Control | 0.6 | 1 | 12 | |
| 1 | 1.3 |
Disclaimer/Publisher’s Note: The statements, opinions and data contained in all publications are solely those of the individual author(s) and contributor(s) and not of MDPI and/or the editor(s). MDPI and/or the editor(s) disclaim responsibility for any injury to people or property resulting from any ideas, methods, instructions or products referred to in the content. |
© 2023 by the authors. Licensee MDPI, Basel, Switzerland. This article is an open access article distributed under the terms and conditions of the Creative Commons Attribution (CC BY) license (https://creativecommons.org/licenses/by/4.0/).
Share and Cite
Al-Baidhani, H.; Corti, F.; Reatti, A.; Kazimierczuk, M.K. Robust Sliding-Mode Control Design of DC-DC Zeta Converter Operating in Buck and Boost Modes. Mathematics 2023, 11, 3791. https://doi.org/10.3390/math11173791
Al-Baidhani H, Corti F, Reatti A, Kazimierczuk MK. Robust Sliding-Mode Control Design of DC-DC Zeta Converter Operating in Buck and Boost Modes. Mathematics. 2023; 11(17):3791. https://doi.org/10.3390/math11173791
Chicago/Turabian StyleAl-Baidhani, Humam, Fabio Corti, Alberto Reatti, and Marian K. Kazimierczuk. 2023. "Robust Sliding-Mode Control Design of DC-DC Zeta Converter Operating in Buck and Boost Modes" Mathematics 11, no. 17: 3791. https://doi.org/10.3390/math11173791
APA StyleAl-Baidhani, H., Corti, F., Reatti, A., & Kazimierczuk, M. K. (2023). Robust Sliding-Mode Control Design of DC-DC Zeta Converter Operating in Buck and Boost Modes. Mathematics, 11(17), 3791. https://doi.org/10.3390/math11173791
