A New Definition of the Dual Interpolation Curve for CAD Modeling and Geometry Defeaturing
Abstract
1. Introduction
- (1)
- Combined with fictitious and intrinsic nodes, the dual interpolation curve is flexible and reliable for curve modeling fairly.
- (2)
- An attractive scheme of the dual interpolation curve is proposed to characterize lower-order or higher-order curves along the non-smooth boundary.
- (3)
- Since multiple nodes are assigned on the non-smooth boundary, the dual interpolation curve is capable of providing more convenience for complex geometry defeaturing.
- (4)
- The dual interpolation curve is invariably achievable to implement based on an easily accessible and reliable way.
2. The Dual Interpolation Curve Modeling Method
2.1. Dual Interpolation Elements
2.2. First-Layer Interpolation for the Dual Interpolation Curve
2.3. Second-Layer Interpolation for the Dual Interpolation Curve
3. Adaptive Curve Construction Using the Dual Interpolation Curve
3.1. Preprocessing of Points for Curve Modeling
3.2. The Dual Interpolation Curve for Smooth Curve Modeling
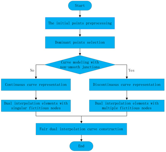
4. Curve Modeling for Continuous and Discontinuous Curve Representations
4.1. The Dual Interpolation Curve for Continuous Curve Representation
4.2. The Dual Interpolation Curve for Discontinuous Curve Representation
5. Experimental Results
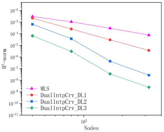
5.1. Convergence Assessment of Dual Interpolation Curve Modeling
5.2. Evaluation of the Dual Interpolation Curve for Arbitrary Curve Modeling
5.3. Evaluation of Dual Interpolation Curve Modeling with Non-Smooth Junctions
5.4. Evaluation of the Dual Interpolation Curve for Geometry Defeaturing
6. Conclusions
Author Contributions
Funding
Data Availability Statement
Acknowledgments
Conflicts of Interest
References
- Albdairy, A.M.; Al-Duroobi, A.A.; Tawfiq, M.A. Pre-Processing and Surface Reconstruction of Points Cloud Based on Chord Angle Algorithm Technique. Al-Khwarizmi Eng. J. 2020, 16, 34–42. [Google Scholar] [CrossRef]
- Yamaguchi, F. Curves and Surfaces in Computer Aided Geometric Design; Springer Science & Business Media: New York, NY, USA, 2012. [Google Scholar]
- Shivegowda, M.D.; Boonyasopon, P.; Rangappa, S.M.; Siengchin, S. A review on computer-aided design and manufacturing processes in design and architecture. Arch. Comput. Methods Eng. 2022, 29, 3973–3980. [Google Scholar] [CrossRef]
- Maekawa, T. An overview of offset curves and surfaces. Comput.-Aided Design 1999, 31, 165–173. [Google Scholar] [CrossRef]
- Huang, J.; Chen, L.; Izumiya, S.; Pei, D. Geometry of special curves and surfaces in 3-space form. J. Geom. Phys. 2019, 136, 31–38. [Google Scholar] [CrossRef]
- Hughes, T.J.R.; Cottrell, J.A.; Bazilevs, Y. Isogeometric analysis: CAD, finite elements, NURBS, exact geometry and mesh refinement. Comput. Methods Appl. Mech. Eng. 2005, 194, 4135–4195. [Google Scholar] [CrossRef]
- Kosinka, J.; Cashman, T.J. Watertight conversion of trimmed CAD surfaces to Clough–Tocher splines. Comput. Aided Geom. Des. 2015, 37, 25–41. [Google Scholar] [CrossRef]
- Mohan, S.; Kweon, S.H.; Lee, D.M.; Yang, S.H. Parametric NURBS curve interpolators: A review. Int. J. Precis. Eng. Manuf. 2008, 9, 84–92. [Google Scholar]
- Mirzaee, F.; Alipour, S. Cubic B-spline approximation for linear stochastic integro-differential equation of fractional order. J. Comput. Appl. Math. 2020, 366, 112440. [Google Scholar] [CrossRef]
- Sederberg, T.W.; Zheng, J.; Bakenov, A.; Nasri, A. T-splines and T-NURCCs. ACM Trans. Graph. 2003, 22, 477–484. [Google Scholar] [CrossRef]
- Smarzewski, R.; Bujalska, A. Uniform convergence of cubic and quadratic X-spline interpolants. IMA J. Numer. Anal. 1983, 3, 353–372. [Google Scholar] [CrossRef]
- Knez, M.; Pelosi, F.; Sampoli, M.L. Spline surfaces with C1 quintic PH isoparametric curves. Comput. Aided Geom. Des. 2020, 79, 101839. [Google Scholar] [CrossRef]
- Yang, L.; Zeng, X.M. Bézier curves and surfaces with shape parameters. Int. J. Comput. Math. 2009, 86, 1253–1263. [Google Scholar] [CrossRef]
- Sederberg, T.W.; Finnigan, G.T.; Li, X.; Lin, H.; Ipson, H. Watertight trimmed NURBS. ACM Trans. Graph. 2008, 27, 1–8. [Google Scholar] [CrossRef]
- Li, X.; Chang, Y. Non-uniform interpolatory subdivision surface. Appl. Math. Comput. 2018, 324, 239–253. [Google Scholar] [CrossRef]
- Chen, L.; Lu, C.; Zhao, W.; Chen, H.; Zheng, C. Subdivision surfaces—Boundary element accelerated by fast multipole for the structural acoustic problem. J. Theor. Comput. Acoust. 2020, 28, 2050011. [Google Scholar] [CrossRef]
- Zhang, B.; Zheng, H.; Song, W. A non-stationary Catmull–Clark subdivision scheme with shape control. Graph. Models 2019, 106, 101046. [Google Scholar] [CrossRef]
- Alam, M.N.; Li, X. Non-uniform Doo-Sabin subdivision surface via eigen polygon. J. Syst. Sci. Complex. 2021, 34, 3–20. [Google Scholar] [CrossRef]
- Cheng, F.H.; Fan, F.T.; Lai, S.H.; Huang, C.L.; Wang, J.X.; Yong, J.H. Loop subdivision surface based progressive interpolation. J. Comput. Sci. Technol. 2009, 24, 39–46. [Google Scholar] [CrossRef]
- Zhang, J.; Chi, B.; Singh, K.M.; Zhong, Y.; Ju, C. A binary-tree element subdivision method for evaluation of nearly singular domain integrals with continuous or discontinuous kernel. J. Comput. Appl. Math. 2019, 362, 22–40. [Google Scholar] [CrossRef]
- Zhang, J.; Chi, B.; Singh, K.M.; Zhong, Y.; Ju, C. A binary-tree element subdivision method for evaluation of singular domain integrals with continuous or discontinuous kernel. Eng. Anal. Bound. Elem. 2020, 116, 14–30. [Google Scholar] [CrossRef]
- Chi, B.; Guo, Q.; Zhang, L.; Yuan, W.; Zhang, Y. An adaptive binary-tree element subdivision method for evaluation of volume integrals with continuous or discontinuous kernels. Eng. Anal. Bound. Elem. 2022, 134, 298–314. [Google Scholar] [CrossRef]
- Chi, B.; Jia, Z.; Li, C.; Guo, Q.; Yuan, W.; Ju, C. An adaptive element subdivision method based on the affine transformations and partitioning techniques for evaluating the weakly singular integrals. J. Comput. Appl. Math. 2024, 436, 115320. [Google Scholar] [CrossRef]
- Zhang, J.; Chi, B.; Lin, W.; Ju, C. A dual interpolation boundary face method for three-dimensional potential problems. Int. J. Heat Mass Transf. 2019, 140, 862–876. [Google Scholar] [CrossRef]
- Sladek, V.; Sladek, J. Local integral equations implemented by MLS-approximation and analytical integrations. Eng. Anal. Bound. Elem. 2010, 34, 904–913. [Google Scholar] [CrossRef]
- Li, X. Meshless Galerkin algorithms for boundary integral equations with moving least square approximations. Appl. Numer. Math. 2011, 61, 1237–1256. [Google Scholar] [CrossRef]
- Qu, W.Z.; Fan, C.M.; Li, X.L. Analysis of an augmented moving least squares approximation and the associated localized method of fundamental solutions. Comput. Math. Appl. 2020, 80, 13–30. [Google Scholar] [CrossRef]
- Park, H.; Lee, J.H. B-spline curve fitting based on adaptive curve refinement using dominant points. Comput. Aided Des. 2007, 39, 439–451. [Google Scholar] [CrossRef]
- Wang, Q.; Kim, P.; Qu, W. A Hybrid Localized Meshless Method for the Solution of Transient Groundwater Flow in Two Dimensions. Mathematics 2022, 10, 515. [Google Scholar] [CrossRef]
- Glowinski, R.; He, J.; Rappaz, J.; Wagner, J. A multi-domain method for solving numerically multi-scale elliptic problems. Comptes Rendus Math. 2004, 338, 741–746. [Google Scholar] [CrossRef]























Disclaimer/Publisher’s Note: The statements, opinions and data contained in all publications are solely those of the individual author(s) and contributor(s) and not of MDPI and/or the editor(s). MDPI and/or the editor(s) disclaim responsibility for any injury to people or property resulting from any ideas, methods, instructions or products referred to in the content. |
© 2023 by the authors. Licensee MDPI, Basel, Switzerland. This article is an open access article distributed under the terms and conditions of the Creative Commons Attribution (CC BY) license (https://creativecommons.org/licenses/by/4.0/).
Share and Cite
Chi, B.; Bai, S.; Guo, Q.; Zhang, Y.; Yuan, W.; Li, C. A New Definition of the Dual Interpolation Curve for CAD Modeling and Geometry Defeaturing. Mathematics 2023, 11, 3473. https://doi.org/10.3390/math11163473
Chi B, Bai S, Guo Q, Zhang Y, Yuan W, Li C. A New Definition of the Dual Interpolation Curve for CAD Modeling and Geometry Defeaturing. Mathematics. 2023; 11(16):3473. https://doi.org/10.3390/math11163473
Chicago/Turabian StyleChi, Baotao, Shengmin Bai, Qianjian Guo, Yaoming Zhang, Wei Yuan, and Can Li. 2023. "A New Definition of the Dual Interpolation Curve for CAD Modeling and Geometry Defeaturing" Mathematics 11, no. 16: 3473. https://doi.org/10.3390/math11163473
APA StyleChi, B., Bai, S., Guo, Q., Zhang, Y., Yuan, W., & Li, C. (2023). A New Definition of the Dual Interpolation Curve for CAD Modeling and Geometry Defeaturing. Mathematics, 11(16), 3473. https://doi.org/10.3390/math11163473

