Next Article in Journal
Series of Floor and Ceiling Functions—Part II: Infinite Series
Next Article in Special Issue
Research on Simulation and Decision-Making of Coal Mine Workers’ Behavior Risk
Previous Article in Journal
The Impact of Options on Investment Portfolios in the Short-Run and the Long-Run, with a Focus on Downside Protection and Call Overwriting
Previous Article in Special Issue
Plenty of Fish in the Sea: Divorce Choice and the Quality of Singles
 
 
Font Type:
Arial Georgia Verdana
Font Size:
Aa Aa Aa
Line Spacing:
Column Width:
Background:
Article

Truncated Cauchy Power Weibull-G Class of Distributions: Bayesian and Non-Bayesian Inference Modelling for COVID-19 and Carbon Fiber Data

1
Department of Mathematics and Statistics, College of Science, Imam Mohammad Ibn Saud Islamic University (IMSIU), Riyadh 11432, Saudi Arabia
2
Faculty of Business Administration, Delta University of Science and Technology, Gamasa 11152, Egypt
3
Department of Mathematics, College of Science, Jouf University, P.O. Box 848, Sakaka 72351, Saudi Arabia
4
The Higher Institute of Commercial Sciences, Al Mahalla Al Kubra 31951, Egypt
*
Author to whom correspondence should be addressed.
Mathematics 2022, 10(9), 1565; https://doi.org/10.3390/math10091565
Submission received: 14 March 2022 / Revised: 1 May 2022 / Accepted: 1 May 2022 / Published: 6 May 2022
(This article belongs to the Special Issue Advances in Statistical Decision Theory and Applications)

Abstract

The Truncated Cauchy Power Weibull-G class is presented as a new family of distributions. Unique models for this family are presented in this paper. The statistical aspects of the family are explored, including the expansion of the density function, moments, incomplete moments (IMOs), residual life and reversed residual life functions, and entropy. The maximum likelihood (ML) and Bayesian estimations are developed based on the Type-II censored sample. The properties of Bayes estimators of the parameters are studied under different loss functions (squared error loss function and LINEX loss function). To create Markov-chain Monte Carlo samples from the posterior density, the Metropolis–Hasting technique was used with posterior density. Using non-informative and informative priors, a full simulation technique was carried out. The maximum likelihood estimator was compared to the Bayesian estimators using Monte Carlo simulation. To compare the performances of the suggested estimators, a simulation study was carried out. Real-world data sets, such as strength measured in GPA for single carbon fibers and impregnated 1000-carbon fiber tows, maximum stress per cycle at 31,000 psi, and COVID-19 data were used to demonstrate the relevance and flexibility of the suggested method. The suggested models are then compared to comparable models such as the Marshall–Olkin alpha power exponential, the extended odd Weibull exponential, the Weibull–Rayleigh, the Weibull–Lomax, and the exponential Lomax distributions.

1. Introduction

In recent years, many authors have made a great effort to construct new families to extend existing well-known distributions and provide flexible classes to model data in various fields such as medical sciences and environmental, demographic, actuarial, and economic studies. Many generalized families were generated and extended to explain various phenomena in real data. Some examples of these families are beta-generated [1], gamma-generated [2], generalized Kumaraswamy [3], Marshall–Olkin alpha power-G [4], and odd Lomax-G [5], Type II half logistic-G in [6], transmuted odd Fréchet-G in [7], Type II exponentiated half logistic-G in [8], exponentiated M-G by [9], exponentiated truncated inverse Weibull-G in [10] among others.
A new wider family of distributions, called the odd Weibull-G (OW-G) family was created by [11]. The cumulative distribution function (CDF) and the corresponding probability density function (PDF) are
H W G ( x ; λ , δ ) = 0 G ( x ; δ ) 1 G ( x ; δ ) λ t λ 1 e t λ d t = 1 e ( G ( x ; δ ) G ¯ ( x ; δ ) ) λ ,   λ > 0 ,   x , δ R ,
and
h W G ( x ; λ , δ ) = λ g ( x ; δ ) G ( x ; δ ) λ 1 G ¯ ( x ; δ ) λ + 1 e ( G ( x ; δ ) G ¯ ( x ; δ ) ) λ , λ > 0 ,   x , δ R ,
where λ is a shape parameter and δ is the vector of parameters of the parent distributions, G ( x ; δ ) and g ( x ; δ ) are the CDF and PDF of a baseline continuous distribution with δ as parameter vector, respectively.
Establishing new distributions is a hot topic in contemporary research. It offers more flexible distributions capable of modelling complicated data structures.
The Cauchy distribution is symmetric and has a very heavy tail, it is used in many applications such as econometrics, biological, spectroscopy, engineering studies, and theory of reliability. Many authors have shown the different aspects of generalization and extension of Cauchy distribution, for example, [12] provided a truncated Cauchy distribution, [13] introduced a Kumaraswamy–half-Cauchy distribution, and [14] presented the power-Cauchy negative-binomial distribution.
Recently, a new class called the truncated Cauchy power-G (TCP-G) class was proposed by [15]. The CDF and PDF of the TCP-G class, respectively, are proposed below:
F ( x ; θ , δ ) = 4 π arctan ( H ( x ; δ ) θ ) , x , δ R ,   θ > 0 ,
and
f   ( x ; θ , δ ) = 4 θ h ( x ; δ ) ( H ( x ; δ ) ) θ 1 π [ 1 + ( H ( x ; δ ) ) 2 θ ] ,   x , δ R ,   θ > 0 ,
where θ is a shape parameter, H ( x ; δ ) and h ( x ; δ ) are the CDF and PDF of a baseline continuous distribution with δ as parameter vector, respectively.
The hazard rate function (hr) is
h ( x ; θ , δ ) = f   ( x ; θ , δ ) F ¯ ( x ; θ , δ ) = f   ( x ; θ , δ ) 1 F ( x ; θ , δ ) = 4 θ h ( x ; δ ) ( H ( x ; δ ) ) θ 1 π [ 1 + ( H ( x ; δ ) ) 2 θ ] [ 1 4 π arctan ( H ( x ; δ ) θ ) ] ,
where F ¯ ( x ; θ , δ ) is the reliability function.
The main objective of this paper is:
  • To present a new, wider, and flexible, family of distributions based on the W–G family and TCP family.
  • The PDF of submodels of the suggested family can be decreasing, unimodal, right skewness, and symmetrically shaped. Additionally, the hazard function can be unimodal, U-shaped, J-shaped, increasing, decreasing, and constant.
  • To investigate some of its statistical features, such as the quantile function, moments, incomplete moments and Rényi entropy.
  • To discuss the statistical inference of the TCPW-G family by using the ML and Bayesian approaches.
  • To conduct a simulation study to demonstrate the behavior of the parameters model.
  • To provide better fits than some known models with favorable results for the TCPWE, TCPWR, and TCPWL models.
This family called the Truncated Cauchy Power Weibull-G (TCPW-G) family of distributions, which is created by inserting (1) into (3), with CDF and PDF, respectively, provided by
F ( x ; θ , λ , δ ) = 4 π arctan [ 1 e ( G ( x ; δ ) G ¯ ( x ; δ ) ) λ ] θ ,   x , δ R ,   θ ,   λ > 0 ,
and
f   ( x ; θ , λ , δ ) = 4 θ λ π g ( x ; δ ) G ( x ; δ ) λ 1 G ¯ ( x ; δ ) λ + 1 e ( G ( x ; δ ) G ¯ ( x ; δ ) ) λ [ 1 e ( G ( x ; δ ) G ¯ ( x ; δ ) ) λ ] θ 1 { 1 + [ 1 e ( G ( x ; δ ) G ¯ ( x ; δ ) ) λ ] 2 θ } 1   ,   x , δ R ,   θ ,   λ > 0 .
We will denote a random variable   X with PDF (7) by X ~ T C P W ( θ , λ , δ ) . The reliability and hazard rate functions for the T C P W G family are, respectively, given by F ¯ ( x ; θ , λ , δ ) = 1 F ( x ; θ , λ , δ ) , and τ ( x ; θ , λ , δ ) = f   ( x ; θ , λ , δ ) F ¯ ( x ; θ , λ , δ ) .
The outline for this paper is as follows. Section 2 includes a valuable extension of the TCPW density as well as three sub-models. Section 3 investigates the basic statistical properties of the TCPW-G family. In Section 4, the family’s unknown parameters are estimated using Bayesian and non-Bayesian approaches. Section investigates Type-II censoring techniques. In Section 6, Monte Carlo simulation is used to compare the MLE and Bayesian parameters of the TCPWE. In Section 7, we present two real-world examples to show the versatility of the TCPW-G family.

2. Expansion and Sub-Models

In this section, we look at various helpful expansion functions that are based on the generalized binomial series. If | z | < 1 and b > 0 are real non-integers, with the accompanying power series:
( 1 + z ) b = i = 0 ( 1 ) i Γ ( b + i ) Γ ( i + 1 ) Γ ( b ) z i ,
and
( 1 z ) b 1 = j = 0 ( 1 ) j Γ ( b ) Γ ( j + 1 ) Γ ( b j ) z j ,
Applying (8) to the last term in (7), it becomes
f T C P W ( x ; θ , λ , δ ) = 4 θ λ π g ( x ; δ ) G ( x ; δ ) λ 1 G ¯ ( x ; δ ) λ + 1 e ( G ( x ; δ ) G ¯ ( x ; δ ) ) λ i = 0 ( 1 ) i [ 1 e ( G ( x ; δ ) G ¯ ( x ; δ ) ) λ ] θ ( 2 i + 1 ) 1 .
In addition, using (9) in (10), the TCPW-G density can be written as
f T C P W ( x ; θ , λ , δ ) = 4 θ λ π g ( x ; δ ) G ( x ; δ ) λ 1 G ¯ ( x ; δ ) λ + 1 i , j = 0 ( 1 ) i + j Γ ( θ ( 2 i + 1 ) ) Γ ( j + 1 ) Γ ( θ ( 2 i + 1 ) j ) e ( j + 1 ) ( G ( x ; δ ) G ¯ ( x ; δ ) ) λ ,
and by expanding e ( j + 1 ) ( G ( x ; δ ) G ¯ ( x ; δ ) ) λ in a power series of the exponential function, we can write
e ( j + 1 ) ( G ( x ; δ ) G ¯ ( x ; δ ) ) λ = k = 0 ( 1 ) k ( j + 1 ) k k ! G ( x ; δ ) λ k G ¯ ( x ; δ ) λ k .
If we insert the above term in (11), we have
f   T C P W ( x ; θ , λ , δ ) = 4 θ λ π g ( x ; δ ) i , j = 0 ( 1 ) i + j Γ ( θ ( 2 i + 1 ) ) Γ ( j + 1 ) Γ ( θ ( 2 i + 1 ) j ) k = 0 ( 1 ) k k ! G ( x ; δ ) λ ( k + 1 ) 1 G ¯ ( x ; δ ) λ ( k + 1 ) + 1 ,
and if the power series ( 1 z ) b = d = 0 Γ ( b + d ) Γ ( d + 1 ) Γ ( b ) z d is applied into (12), the   T C P W G density may be written as an endless linear combination of exponentiated-G (Exp-G) PDFs
f   T C P W ( x ; θ , λ , δ ) = k , d = 0 ϕ k , d   π ( λ ( k + 1 ) + d ) ( x ) ,
where π α ( x ) = α g ( x ) G α 1 ( x ) is the Exp-G PDF with power parameter α and
ϕ k , d = i , j = 0 4 θ λ ( 1 ) i + j + k ( j + 1 ) k π k ! ( λ ( k + 1 ) + d ) Γ ( θ ( 2 i + 1 ) ) Γ ( j + 1 ) Γ ( θ ( 2 i + 1 ) j ) Γ ( λ ( k + 1 ) + 2 ) Γ ( d + 1 ) Γ ( λ ( k + 1 ) d + 2 ) .
Thus, Equation (13) shows that the TCPW-G density is a mixture of the Exp-G densities with the parameter ( λ ( k + 1 ) + d ) . Consequently, we can derive the statistical properties of the TCPW-G family from those of Exp-G. Similarly, the CDF TCPW families can also be represented as a linear combination as follows:
F   T C P W ( x ; θ , λ , δ ) = k , d = 0 ϕ k , d   Π ( λ ( k + 1 ) + d ) ( x ) , where Π ( λ ( k + 1 ) + d ) ( x ) is the Exp-G CDF with power parameter ( λ ( k + 1 ) + d ) .

2.1. Some Special Models of the TCPW-G Family

Among the many different distributions arising from the TCPW-G family of distributions, we now present three special cases using classic distributions as baselines.

2.1.1. Truncated Cauchy Power Weibull Lomax (TCPWL) Distribution

The TCPW family has a Lomax distribution as the baseline distribution, i.e., with G ( x ) = 1 ( 1 + x β ) α and   g ( x ) = α β ( 1 + x β ) α 1 and the CDF and PDF of TCPWL distribution of
F ( x ; θ , λ , α , β ) = 4 π arctan [ 1 e ( ( 1 + x β ) α 1 ) λ ] θ , x ,   θ , λ , α , β > 0 ,
and
f   ( x ; θ , λ , α , β ) = 4 θ λ α π β ( 1 + x β ) α 1 ( 1 ( 1 + x β ) α ) λ 1 ( ( 1 + x β ) α ) λ + 1 e ( ( 1 + x β ) α 1 ) λ [ 1 e ( ( 1 + x β ) α 1 ) λ ] θ 1 { 1 + [ 1 e ( ( 1 + x β ) α 1 ) λ ] 2 θ } 1   , x ,   θ , λ , α , β > 0 ,
where α   and   β are two shape parameters.

2.1.2. Truncated Cauchy Power Weibull Exponential (TCPWE) Distribution

The TCPW family has an exponential distribution as the baseline distribution, i.e., with G ( x ) = 1 e μ x   a n d   g ( x ) = μ e μ x . The CDF and the PDF of the TCPWE model are provided through
F ( x ; θ , λ , μ ) = 4 π arctan [ 1 e ( e μ x 1 ) λ ] θ , x ,   θ , λ , μ > 0 ,
and
f ( x ; θ , λ , μ ) = 4 θ λ μ π e μ x ( 1 e μ x ) λ 1 ( e μ x ) λ + 1 e ( e μ x 1 ) λ [ 1 e ( e μ x 1 ) λ ] θ 1 { 1 + [ 1 e ( e μ x 1 ) λ ] 2 θ } 1   , x ,   θ , λ , μ > 0 ,
where μ is a scale parameter.

2.1.3. Truncated Cauchy Power Weibull Rayleigh (TCPWR) Distribution

The TCPW family has a Rayleigh distribution as the baseline distribution; i.e., it has ( x ) = 1 e ρ 2 x 2   and   g ( x ) = ρ x e ρ 2 x 2 . The CDF and the PDF of the TCPWR model are provided through
F ( x ; θ , λ , ρ ) = 4 π arctan [ 1 e ( e ρ 2 x 2 1 ) λ ] θ , x ,   θ , λ , ρ > 0 ,
and
f   ( x ; θ , λ , ρ ) = 4 θ λ ρ π x e ρ 2 x 2 ( 1 e ρ 2 x 2 ) λ 1 ( e ρ 2 x 2 ) λ + 1 e ( e ρ 2 x 2 1 ) λ [ 1 e ( e ρ 2 x 2 1 ) λ ] θ 1 1 + [ 1 e ( e ρ 2 x 2 1 ) λ ] 2 θ , x ,   θ , λ , ρ > 0 ,  
where ρ is a scale parameter.
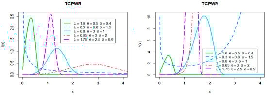
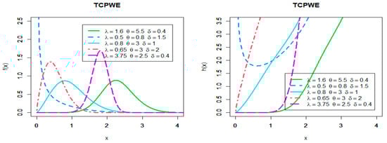
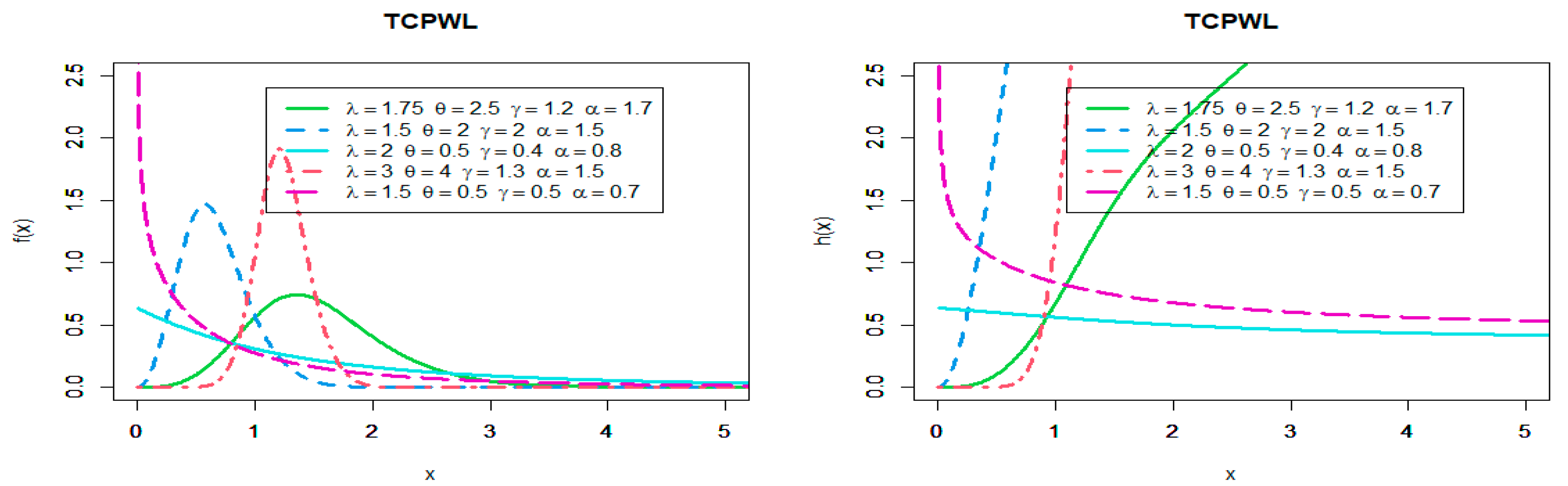
From the Figure 1, Figure 2 and Figure 3 we can note the PDF of TCPWL, TCPWE, and TCPWR can be decreasing, unimodal, right skewness and symmetric shaped. Additionally, the hazard function can be unimodal, U-shaped, J-shaped, increasing, decreasing, and constant.

3. Statistical Features

In this section, we will discuss some statistical features of the TCPW class of distributions.

3.1. Quantile Function

By inverting (6), we obtain the TCPW quantile function (QF), say, x = Q ( u ) , as follows:
F 1 ( u ) = Q G ( u ) = G 1 [ 1 λ log [ 1 [ tan ( u   π 4 ) ] 1 θ ] 1 + { 1 λ log [ 1 [ tan ( u   π 4 ) ] 1 θ ] } ] ,
where Q G ( u ) denotes the function corresponding to G ( x ) . Q ( u ) is characterized by the non-linear equation F ( Q ( u ) ) = Q ( F ( u ) ) = u , u ( 0 , 1 ) , where Q ( . ) represents the quantile function for any parent distributions G ( x ; δ ) .
Figure 4 and Figure 5 show the skewness and kurtosis plots for TCPWE distribution with different values of parameters when ρ = 2 and ρ = 5 .

3.2. Moments

This sub-section derives the ordinary-moment and moment-generating functions of the T C P W family. The skewness, kurtosis, and expected lifetime of a device can be obtained from the moments.

3.2.1. Ordinary Moments

Let J ( λ ( k + 1 ) + d ) ) be a random variable to have the Exp-G PDF with the power parameter ( λ ( k + 1 ) + d ) . The   r t h   moment of the TCPW class of distributions can be determined from (13) as
μ ` r = E ( X r ) = k , d = 0 ϕ k , d   E ( J ( λ ( k + 1 ) + d )   r ) .
For β > 0 ,   The   r t h   moment   of the Exp-G distribution with power parameter ( λ ( k + 1 ) + d ) can be proposed by
E ( J β   r ) = β x r g ( x ;   δ ) G ( x ;   δ ) β 1 ,   or   E ( J β   r ) = β 0 1 u β 1 Q G ( u ;   δ ) r d u ,
where Q G ( u ;   δ ) = G 1 ( u ;   δ ) .
We have now shown two formulas for the moment generating function. From Equation (13), we may obtain the first of the following formulas:
M X ( t ) = E ( e t X ) = k , d = 0 ϕ k , d   M ( λ ( k + 1 ) + d ) ( t ) ,
where M ( λ ( k + 1 ) + d ) ( t ) is the moment generating function of J ( λ ( k + 1 ) + d ) . Consequently, we can easily calculate M X ( t ) from the Exp-G generating function. The second formula for the moment generating function of the TCPW class of distributions is based on the baseline quantile function as
M X ( t ) = E ( e t X ) = k , d = 0 ϕ k , d   ν ( t ,   λ ( k + 1 ) + d ) ,
where
ν ( t ,   s ) = k 0 1 u s 1 e t Q G ( u ;   δ ) d u .

3.2.2. Conditional Moments

Incomplete moments are commonly used to describe the Bonferroni and Lorenz curves, which are both essential in many domains such as reliability theory, finance, economics, and demography. The incomplete moments s t h   of X denoted by κ s ( t ) for any real s > 0 is defined from (13) as
κ s ( t ) = t x s f   ( x ) d x = k , d = 0 ϕ k , d   t x s   κ s ,   ( λ ( k + 1 ) + d ) ( t ) d x ,
where κ s ,   ω ( t ) = 0 G ( t ) u ω 1 Q G ( u ) s d u and κ s ,   ω ( t ) can be calculated numerically.
The mean deviations provide essential information on population characteristics and have also been used in income fields and economics. If X has the TCPW family of distribution, the mean deviations about the mean E ( X ) and the mean deviations about the median are defined by
δ μ ( x ) = E | X E ( X ) | = 2 E ( X ) F ( E ( X ) ) 2 κ 1 E ( X ) ) ,
and
δ M ( x ) = E | X median ( X ) | = μ ` 1 2 κ 1 ( median ( X ) ) ,
respectively, where κ 1 ( t ) is the first complete moment given by (23) with s = 1 .
The Lorenz and Bonferroni curves of the TCPW class of distributions for a given probability π can be written as L ( π ) = 1 μ ` 1 κ 1 ( q ) and B ( π ) = 1 π μ ` 1 κ 1 ( q ) , respectively, where μ ` 1 = E ( X ) and q = Q ( π ) is the QF of X at π .
The r t h moment of the residual life is provided by
μ r ( t ) = E ( ( X t ) r | X > t ) = 1 F ¯ ( t ) t ( x t ) r f ( x ) d x , r 1 = 1 F ¯ ( t ) k , d = 0 ϕ k , d * t x r π ( λ ( k + 1 ) + d ) ( x ) d x .
where ϕ k , d * = ϕ k , d m = 0 r ( r m ) ( t ) r m .
The r t h moment of the reversed residual life is provided by
m r ( t ) = E ( ( t X ) r | X t ) = 1 F ( t ) 0 t ( t x ) r f   ( x ) d x , r 1 = 1 F ( t ) k , d = 0 ϕ k , d * 0 t x r π ( λ ( k + 1 ) + d ) ( x ) d x

3.3. Rényi Entropy

The Rényi entropy is provided by ( ρ > 0 , ρ 1 )
I R ( ρ ) = 1 1 ρ log [ f   ρ ( x ) d x ] .
Utilizing (7), the same procedure as the beneficial expansion (13) and some simplifications, we acquire
f ρ ( x ) = k , d = 0 ϖ k , d   g ( x ) ρ   G ( x ) λ ( k + ρ ) + d ρ ,
where ϖ k , d = i , j = 0 4 θ λ ρ π ( 1 ) i + j + k ( j + ρ ) k Γ ( θ ( 2 i + ρ ) ρ + 1 ) Γ ( λ ( ρ + k ) + 2 ) k ! d ! Γ ( j + 1 ) Γ ( θ ( 2 i + ρ ) ρ j + 1 ) Γ ( d + 1 ) Γ ( λ ( ρ + k ) d + 2 ) .
Thus, Rényi entropy of T C P W family is provided by
I R ( ρ ) = 1 1 ρ log { k , d = 0 ϖ k , d   g ( x ) ρ   G ( x ) λ ( k + ρ ) + d ρ d x } .

4. Bayesian and Non-Bayesian Estimation Methods

4.1. Maximum Likelihood Estimation

Let x 1 , , x n be a random sample of size n from the TCPW distribution. The log-likelihood function for Φ = , λ , δ ) T is the q × 1 vector of parameters, given by
L n ( Φ ) = n   l o g ( 4 θ π ) + n   l o g ( λ ) + i = 1 n l o g   g ( x i ; δ ) + ( λ 1 ) i = 1 n   l o g   G ( x i ; δ ) ( λ + 1 ) i = 1 n l o g ( G ¯ ( x i ; δ ) ) i = 1 n z i + ( θ 1 ) i = 1 n l o g [ 1 e ( z i ) λ ] i = 1 n l o g { 1 + [ 1 e ( z i ) λ ] 2 θ } ,
where z i = G ( x i ; δ ) G ¯ ( x i ; δ ) . The components of the score function U ( Φ ) = ( U θ , U λ , U δ ) are
U θ = L n θ = n θ + i = 1 n l o g [ 1 e ( z i ) λ ] i = 1 n 2 [ 1 e ( z i ) λ ] 2 θ l o g [ 1 e ( z i ) λ ] 1 + [ 1 e ( z i ) λ ] 2 θ , .   U λ = L n λ = n λ + i = 1 n l o g   G ( x i ; δ ) i = 1 n l o g ( G ¯ ( x i ; δ ) ) + ( θ 1 ) i = 1 n e ( z i ) λ ( z i ) λ l o g ( z i ) 1 e ( z i ) λ i = 1 n 2 θ [ 1 e ( z i ) λ ] 2 θ 1 e ( z i ) λ ( z i ) λ l o g ( z i ) 1 + [ 1 e ( z i ) λ ] 2 θ ,
and
U δ = L n δ = i = 1 n g ( x i ; δ ) g ( x i ; δ ) + ( λ 1 ) i = 1 n G ( x i ; δ ) G ( x i ; δ ) ( λ + 1 ) i = 1 n G ¯ ( x i ; δ ) G ¯ ( x i ; δ ) i = 1 n ( z i δ k ) + ( θ 1 ) i = 1 n λ ( z i ) λ 1 e ( z i ) λ ( z i δ ) 1 e ( z i ) λ i = 1 n 2 θ λ ( z i ) λ 1 e ( z i ) λ [ 1 e ( z i ) λ ] 2 θ 1 ( z i δ ) 1 + [ 1 e ( z i ) λ ] 2 θ ,
where g ( x i ; δ ) = g ( x i ; δ ) δ , G ( x i ; δ ) = G ( x i ; δ ) δ , and G ¯ ( x i ; δ ) = G ¯ ( x i ; δ ) δ .
The maximum likelihood estimation (MLEs) can be obtained numerically by solving the non-linear equations simultaneously: L n θ = L n λ = L n δ = 0 . Iterative methods such as the Newton–Raphson type algorithms can be used.

4.2. Bayesian Estimation

The Bayesian estimation method depends on an informative prior; let x 1 , x 2 , , x n be a random-sample, distributed TCPW-G family with unknown parameters for the TCPWE or TCPWR distribution. To calculate the Bayesian estimation, we choose a prior distribution that is the independent from the gamma distributions. The independent joint prior density function of λ ,   θ and δ is supplied by
π ( λ , θ , δ ) = b 1 a 1 γ ( a 1 ) b 2 a 2 γ ( a 2 ) b 3 a 3 γ ( a 3 ) λ a 1 1 θ a 2 1 δ a 3 1 e ( b 1 λ + b 2 θ + b 3 δ ) .
The joint posterior density function of λ ,   θ , and δ is obtained from likelihood and joint prior functions as follows:
π * ( λ , θ , δ | x _ ) = ( x _ | λ , θ , δ ) . π ( λ , θ , δ ) δ   θ   λ   ( x _ | λ , θ , δ ) . π ( λ , θ , δ ) d λ d θ d δ ,
where x _ = x 1 ,   x 2 , , x n . Then, the joint posterior of TCPW-G class can be expressed as
π * ( λ , θ , δ | x _ ) i = 1 n g ( x i ; δ ) G ( x i ; δ ) λ 1 G ¯ ( x i ; δ ) λ + 1 [ 1 e ( G ( x i ; δ ) G ¯ ( x i ; δ ) ) λ ] θ 1 λ n + a 1 1 θ n + a 2 1 δ n + a 3 1 e i = 1 n ( G ( x i ; δ ) G ¯ ( x i ; δ ) ) λ { 1 + [ 1 e ( G ( x i ; δ ) G ¯ ( x i ; δ ) ) λ ] 2 θ } 1 e ( b 1 λ + b 2 θ + b 3 δ ) .  
Under the symmetric and asymmetric loss functions, the loss function is important in the Bayesian estimation method. Square error (SE) is a well-known symmetric loss function, which can also be called the posterior mean, and it is defined as
p ^ S E ( λ , θ , δ   ) = E λ , θ , δ | x _   ( p ( λ , θ , δ ) ) = 0 ( p ( λ , θ , δ ) ) π * ( λ , θ , δ | x _ ) d λ d θ d δ .  
LINEX loss is well-known as an asymmetric loss function, and it can be defined as
Φ ^ L i n e x = 1 u l o g ( E ( e u   Φ | X ) )
See [16,17] for further details on Bayesian estimation. We obviously cannot obtain explicit formulations for the expectation of the marginal posterior distribution for each and every parameter. As a result, the Markov Chain Monte Carlo (MCMC) approach is used to approximate the value of integrals. Gibbs sampling and, more broadly, Metropolis within Gibbs samplers are key subclasses of MCMC approaches. The Gibbs approach reduces the combined posterior distribution into a whole conditional distribution for each parameter. From PBLJ, the posterior conditional PDF of λ given θ , δ can be obtained as
π * ( λ | θ , δ , x _ ) i = 1 n G ( x i ; δ ) λ 1 G ¯ ( x i ; δ ) λ + 1 [ 1 e ( G ( x i ; δ ) G ¯ ( x i ; δ ) ) λ ] θ 1 λ n + a 1 1 e ( b 1 λ ) e i = 1 n ( G ( x i ; δ ) G ¯ ( x i ; δ ) ) λ { 1 + [ 1 e ( G ( x i ; δ ) G ¯ ( x i ; δ ) ) λ ] 2 θ } 1 .
In a similar way, the posterior conditional PDF of θ given λ , δ are provided by
π * ( θ | λ , δ , x _ ) θ n + a 2 1 e ( b 2 θ ) i = 1 n   [ 1 e ( G ( x i ; δ ) G ¯ ( x i ; δ ) ) λ ] θ 1 { 1 + [ 1 e ( G ( x i ; δ ) G ¯ ( x i ; δ ) ) λ ] 2 θ } 1 .
In a similar way, the posterior conditional PDF of δ given λ , θ   . are provided by
π * ( δ | θ , λ , x _ ) e ( b 3 δ ) δ n + a 3 1 i = 1 n g ( x i ; δ ) G ( x i ; δ ) λ 1 G ¯ ( x i ; δ ) λ + 1 [ 1 e ( G ( x i ; δ ) G ¯ ( x i ; δ ) ) λ ] θ 1 e i = 1 n ( G ( x i ; δ ) G ¯ ( x i ; δ ) ) λ { 1 + [ 1 e ( G ( x i ; δ ) G ¯ ( x i ; δ ) ) λ ] 2 θ } 1 .
The standard techniques of generating random numbers, however, make it difficult to produce random samples directly from the conditional Posterior distributions of λ , θ , δ . As a result, the Metropolis–Hastings (M–H) method with a normal proposal distribution may be used to generate random samples from these distributions. See [18] for further details on this algorithm. In addition, [19] explains how to extract the informative prior algorithms’ hyper-paraters.

5. Censored Scheme

Reference [20] covers the two most frequent censoring techniques, which are referred to as Type-I and Type-II censoring schemes. A life test is ended after a given number of failures in Type-II censoring, where n and r are fixed and preset, but T = x r is a random variable. For further information, see [21]. The data consist of observations x 1 < x 2 < < x r < < x n and the information that ( n r ) items survive beyond the time of termination T, where r is the number of the uncensored items. The likelihood function of the TCPWE distribution under Type-II censored sample can be written as
L ( Φ ) n log ( 4 θ λ μ π ) + ( λ 1 ) i = 1 r log ( 1 e μ x i ) + μ ( λ ) i = 1 r x i i = 1 r ( e μ x i 1 ) λ + ( θ 1 ) i = 1 r log ( 1 e ( e μ x i 1 ) λ ) i = 1 r log ( 1 + [ 1 e ( e μ x i 1 ) λ ] 2 θ ) + ( n r ) log [ 1 a r c t a n [ 1 e ( e μ x r 1 ) λ ] θ ] ,
This function can be used in the upper section to estimate parameters of this model under the Type-II censored sample. For more examples, see [22,23,24,25].

6. Numerical Outcomes

In this section, a Monte Carlo simulation is used to examine the MLE and Bayesian parameters of the TCPWE under full and Type-II censored data. We produced 10,000 random samples from the TCPWE distribution for various parameter settings.
For various sample sizes n=25, 50 and 100, different ratios of censored sample of failures r n were obtained, i.e., 72% and 92%. We can define the best scheme as the scheme that minimizes the bias (A1) and the mean squared error (A2) of the estimator. We consider A1 and A2 in order to perform the necessary comparison between various methods of point estimation. The code of numerical results is in the Appendix A.
Table 1, Table 2 and Table 3 illustrate the simulated results of the point estimation techniques given inside this research, from which we can draw the following conclusions:
  • As the sample size increases, the A1 and A2 of the parameters under consideration decrease.
  • As the ratio of censored sample of failures increase, the value of the A1 and A2 are also decrease.
  • For most TCPWE distribution parameters, Bayesian estimates are more efficient than MLE.
  • Bayesian estimates based on linex (1.5) loss function have more relative efficiency than other loss functions for most parameters of TCPWE distribution.
  • when actual value of μ increases the A1 and A2 of the considered parameters decreases for θ, λ.
  • when actual value of λ increases the A1 and A2 of the considered parameters decreases for θ, μ and increase for λ.
  • when actual value of θ increases the A1 and A2 of the considered parameters decreases for μ and increases for θ, λ.
Figure 6, Figure 7 and Figure 8 shows the numerical values of A2 for the parameters λ, θ, μ in Table 1.

7. Applications

We offer three real-world data applications in this section to demonstrate the significance of the TCPWE, TCPWL, and TCPWR models given in Section 2. We produce the MLEs of the model parameters, as well as goodness-of-fit statistics for any of these models, especially in comparison to those of other competing distributions, such as the Kumaraswamy-generalized Lomax (KGL) distribution, which was introduced by [26]; the Weibull–Lomax (WL), which was introduced by [27]; the Marshall–Olkin alpha power exponential (MOAPE), which was introduced by [4]; the extended odd Weibull exponential (EOWE), which was introduced by [28]; the Exponential Lomax (EL) distribution, which was introduced by [29]; and the Weibull–Rayleigh (WR) distribution, which was introduced by [30]. To compare the fitted models, several measures are taken into account. The Akaike information criterion (AIC), the consistent AIC (CAIC), the Hannan–Quinn information criterion (HQIC), the Bayesian information criterion (BIC), and the accompanying p-value are recommended measurements. The smaller the value of these statistics, the better the match. The results of this models have been shown in Table 4, Table 5 and Table 6.

7.1. The First Data Set

The first true data set represents the strength of single carbon fibers impregnated at gauge lengths of 1, 10, 20, and 50 mm in GPa. Tows impregnated with 100 fibers were tested at gauge lengths of 20, 50, 150, and 300 mm. The second data set depicts the fatigue times of 6061-T6 aluminum coupons comprising 101 observations with maximum stress per cycle of 31,000 psi. See [4,31]. The numerical values of the AIC, CAIC, BIC, HQIC, A*, W*, and K–S statistics are listed in Table 4. These results show that the TCPWE, TCPWL, and TCPWR models have the lowest KS values and p-values among all fitted models.

7.2. The Second Data Set

The second data set depicts the fatigue times of 6061-T6 aluminum coupons comprising 101 observations with maximum stress per cycle of 31,000 psi. See [4,31]. The numerical values of the AIC, CAIC, BIC, HQIC, A*, W*, and K–S statistics are listed in Table 5. These results show that the TCPWE, TCPWL, and TCPWR models have the lowest KS values and p-values among all fitted models.
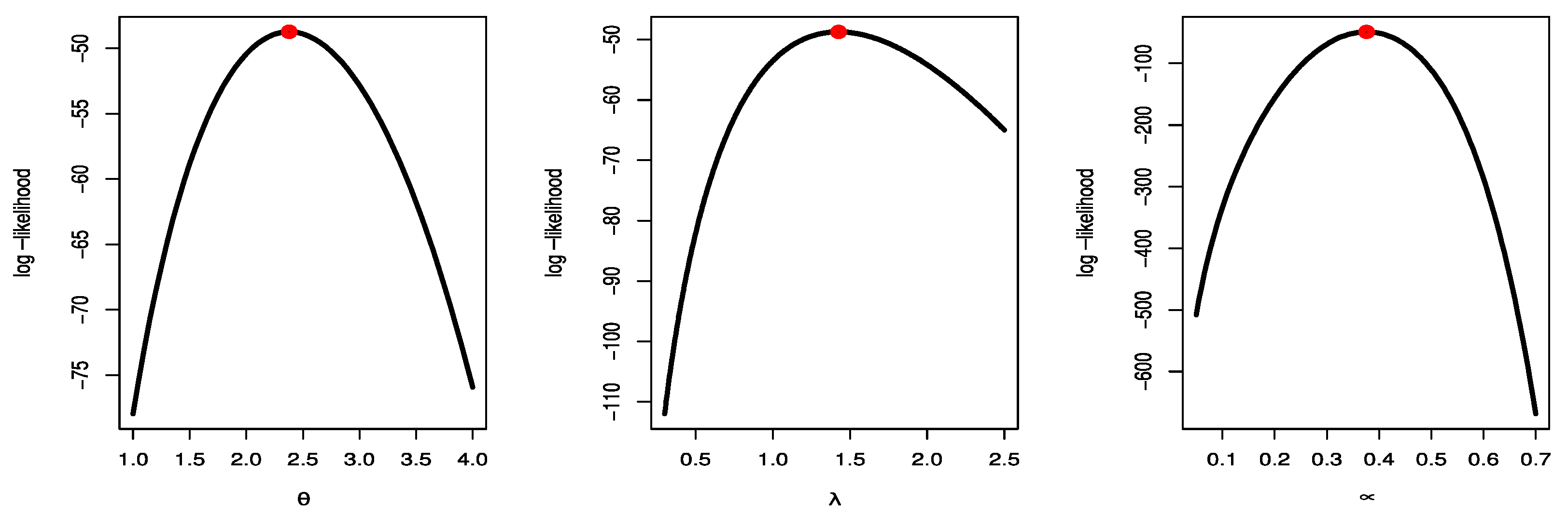
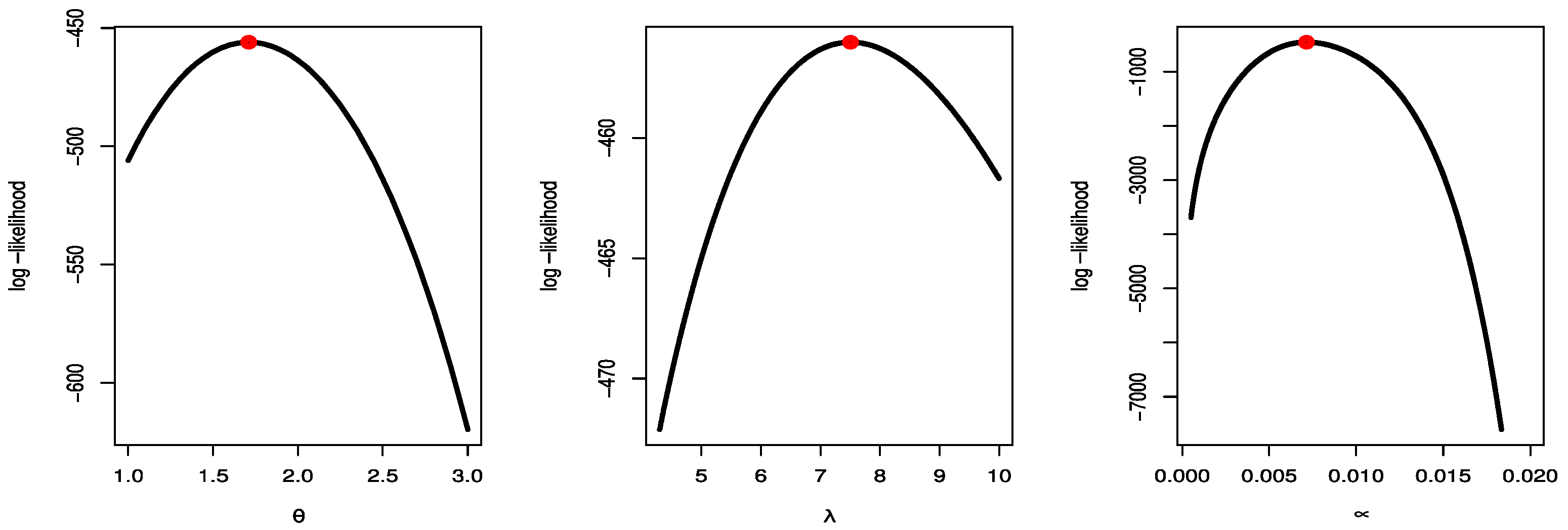
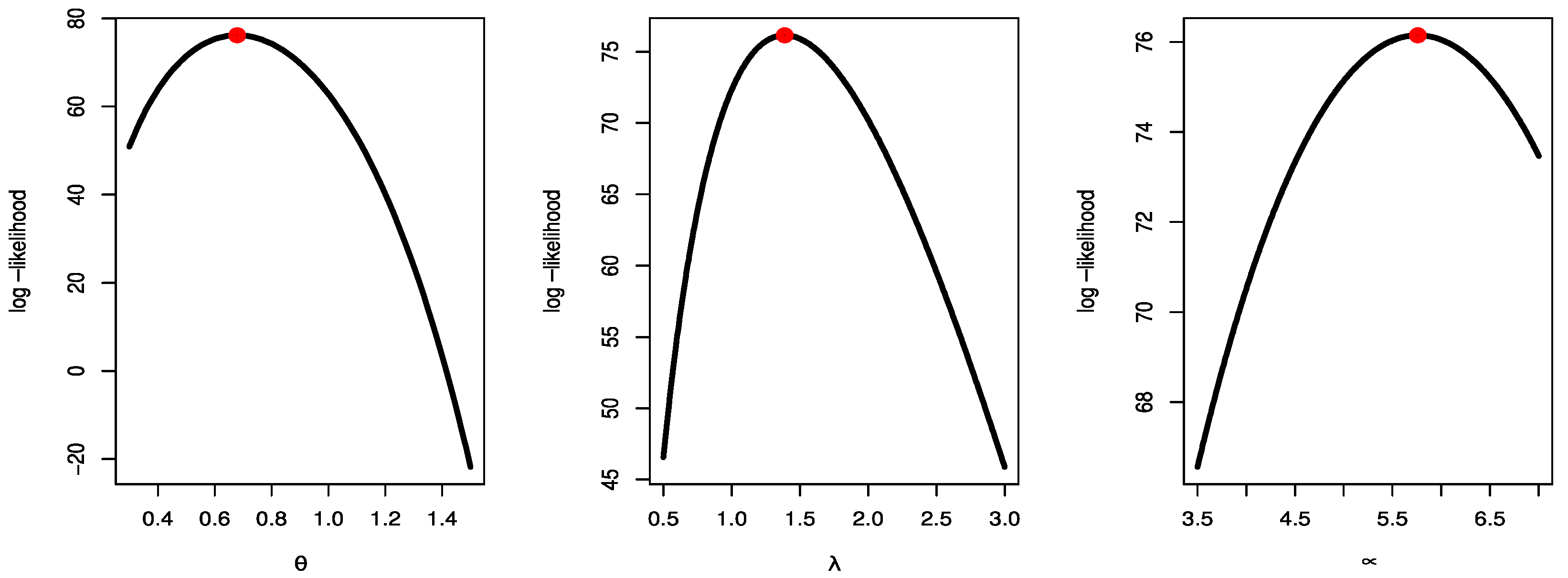
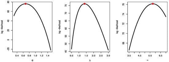
Figure 9, Figure 10 and Figure 11 show estimated PDF with histogram, estimated CDF with empirical CDF, P-P plot and Q-Q plot for TCPWE, TCPWL, and TCPWR distributions, which these figures confirmed that the TCPWE, TCPWL, and TCPWR distributions have been fitted for strength data, fatigue times data and COVID-19 data, respectively. To confirm these estimates are maximum, we plot likelihood profile for parameters of TCPWE distribution, where estimate has maximum log-likelihood value, see Figure 12, Figure 13 and Figure 14. To also check existence, we plot the contour plot by two parameters for log-likelihood of the TCPWE distribution, see Figure 15, Figure 16 and Figure 17. We plot likelihood profile for parameters of TCPWL distribution, where the estimate has the maximum log-likelihood value in Figure 18.

7.3. The Third Data Set

The third data set represents the COVID-19 data from the United Kingdom within 62 days, from 21 July to 21 August 2020. These data describe the drought mortality rate as follows: 0.2992, 0.1303, 0.0587, 0.3926, 0.3622, 0.4110, 0.3188, 0.1652, 0.1277, 0.0863, 0.2173, 0.3969, 0.1673, 0.1995, 0.1300, 0.0771, 0.0445, 0.2180, 0.2296, 0.1246, 0.1362, 0.0680, 0.0359, 0.0399, 0.1749, 0.1031, 0.0949, 0.1025, 0.0354, 0.0432, 0.0392, 0.0977, 0.0662, 0.0350, 0.1240, 0.0580, 0.0309, 0.0116, 0.0809, 0.1229, 0.0077, 0.0763, 0.0495, 0.0190, 0.0038, 0.0679, 0.0526, 0.0674, 0.0448, 0.0112, 0.0185, 0.0666, 0.0479, 0.0734, 0.0658, 0.0400, 0.0109, 0.0180, 0.0108, 0.0430, 0.0572, 0.0214.

8. Conclusions

This article formulated a new family that has more attractive and flexible distributions and greatly improves the modelling ability of their baseline distributions in the description of real-life events such as carbon and COVID-19 data. A new, flexible extension to the odd Weibull-G family based on a truncated Cauchy power generator was provided. Based on Truncated Cauchy Power Weibull and some classic distribution baselines such as Lomax, exponential, and Rayleigh distributions, this paper introduced three new distributions. Some statistical properties of the new family were provided. Complete and censored samples were considered under this model. In censored samples, the greater the number of censored sample units, the lower the MSE and the bias. Bayesian and MLE methods of estimation were also considered. LINEX and SE loss functions were deduced for Bayesian estimators based on different loss functions. A Monte Carlo simulation study was designed to assess the performance of estimates. Generally, we concluded that the Bayesian estimates are preferable to the corresponding other estimates in most of the situations. A new distribution based on the Lomax distribution was the best model to fit different data sets such as those for carbon fibers and COVID-19.

Author Contributions

Conceptualization, I.E.; A.S.A.-M. and E.M.A.; methodology, I.E.; A.S.A.-M. and E.M.A.; software, E.M.A. and M.E.; validation, N.A., S.A.A., M.E. and I.E.; formal analysis, E.M.A.; resources, I.E.; data curation, I.E., N.A. and S.A.A.; writing—original draft preparation, I.E., E.M.A. and M.E.; writing—review and editing, N.A. and S.A.A. and M.E.; funding acquisition, I.E., N.A. and S.A.A. All authors have read and agreed to the published version of the manuscript.

Funding

This research received no external funding.

Informed Consent Statement

Informed consent was obtained from all subjects involved in the study.

Data Availability Statement

Data sets are available in the application section.

Acknowledgments

The authors extend their appreciation to the Deanship of Scientific Research at Imam Mohammad Ibn Saud Islamic University for funding this work through Research Group no. RG-21-09-10.

Conflicts of Interest

The authors declare no conflict of interest.

Appendix A

library(AdequacyModel)
library(‘bbmle’)
rm(list=ls(all=TRUE))
set.seed(12345678)
#Two-Parameter Rayleigh Distribution: Different Methods of Estimation
x=c(0.562,0.564,0.729,1.216,1.474,1.632,1.816,2.020, 2.317,1.247,1.490,1.676,1.824,2.023,2.334,
1.256,1.503,1.684,1.836,2.050,2.340,0.802,1.271,1.520,
1.685,1.879,2.059,2.346,0.950,1.277,1.522,1.728,1.883,2.068,2.378,
1.053,1.305,1.524,1.740,1.892,2.071,2.483,1.111,1.348,1.551,1.764,1.934,
2.130,2.835,1.115,1.313,1.551,1.761,1.898,2.098,2.683,1.194,1.390,1.609,1.785,
1.947,2.204,2.835,1.208,1.429,1.632,1.804,1.976,2.262)
############ exp
fx.E=function(par,x){ alpha=par [1]
u=alpha*exp(-alpha*x)
return(u) }
##
FX.E=function(par,x){
alpha=par [1]
u=1-exp(-alpha*x)
return(u) }
### TCPW-E
FXTCPWE=function(par,x){
lambda=par [1]; theta=par [2]; alpha=par [3]
u=(4/pi)*atan((1-exp(-(FX.E(alpha,x)/(1-FX.E(alpha,x)))^lambda))^theta)
return(u)
}
### TCPWE
fxTCPWE=function(par,x){
lambda=par [1]; theta=par [2]; alpha=par [3]
u=(4*theta*lambda/pi)*fx.E(alpha,x)*((FX.E(alpha,x)^(lambda-1))/((1-FX.E(alpha,x)
)^(lambda+1)))*
(exp(-(FX.E(alpha,x)/(1-FX.E(alpha,x)))^lambda))*((1-exp(-(FX.E(alpha,x)/(1-FX.E(
alpha,x)))^lambda))^(theta-1))*
(1+((1-exp(-(FX.E(alpha,x)/(1-FX.E(alpha,x)))^lambda))^(theta*2)))^-1
return(u)
}
res=goodness.fit (pdf=fxTCPWE,cdf=FXTCPWE,starts = c(1,1,1),
data = x,method =“N”, mle=NULL,domain=c(0,Inf))
res
#################################################################################
######
##ESTIMATION FOR A FAMILY OF LIFE DISTRIBUTIONS WITH APPLICATIONS TO FATIGUE per
cycle 31,000 psi
x=c(70, 90, 96, 97, 99, 100, 103, 104,104, 105, 107, 108, 108, 108, 109, 109, 112, 112, 113, 114, 114, 114,
116, 119,120, 120, 120, 121, 121, 123, 124, 124, 124, 124, 124, 128, 128, 129, 139, 130,130, 130, 131, 131,
131, 131, 131, 132, 132, 132, 133, 134, 134, 134, 134, 134,136, 136, 137, 138, 138, 138, 139, 139, 141, 141,
142, 142, 142, 142, 142, 142,144, 144, 145, 146, 148, 148, 149, 151, 151, 152, 155, 156, 157, 157, 157,
157, 158, 159, 162, 163, 163, 164, 166, 166, 168, 170, 174, 196, 212)
res=goodness.fit (pdf=fxTCPWE,cdf=FXTCPWE,starts = c(1,1,1),
data = x,method =“N”, mle=NULL,domain=c(0,Inf))
res
#################################################################################
##########
L=1000
n1=c(25,50,100)
lambd=2.5; thet=3; alph=3
intial=c(lambd,thet,alph)
### TCPW-E
FX=function(par,x){
lambda=par [1]; theta=par [2]; alpha=par [3]
u=(4/pi)*atan((1-exp(-(FX.E(alpha,x)/(1-FX.E(alpha,x)))^lambda))^theta)
return(u)
}
### TCPWE
fx=function(par,x){
lambda=par [1]; theta=par [2]; alpha=par [3]
u=(4*theta*lambda/pi)*fx.E(alpha,x)*((FX.E(alpha,x)^(lambda-1))/((1-FX.E(alpha,x)
)^(lambda+1)))* (exp(-(FX.E(alpha,x)/(1-FX.E(alpha,x)))^lambda))*((1-exp(-(FX.E(alpha,x)/(1-FX.E(
alpha,x)))^lambda))^(theta-1))*
(1+((1-exp(-(FX.E(alpha,x)/(1-FX.E(alpha,x)))^lambda))^(theta*2)))^-1
return(u)
}
inverse = function(u, lower, upper) {(F_x(x)- u),lower, upper}
for(i in 1:L){
U <- runif(n,0,1)
x= X1_generator(n,U,0.0000000001,999999999999)
MAX1 =function(par){
lambda=par [1]; theta=par [2]; alpha=par [3]
uu=sum(log(fx(x,par=c(lambda,theta,alpha))))
E=(uu)
return(-E)
}
fit1=optim(MAX1,par=intial)
out[i]=fit1$par
}
print(out)

References

  1. Eugene, N.; Lee, C.; Famoye, F. Beta-normal distribution and its applications. Commun. Stat. Theory Methods 2002, 31, 497–512. [Google Scholar] [CrossRef]
  2. Zografos, K.; Balakrishnan, N. On the families of beta-and gamma-generated generalized distribution and associated inference. Stat. Methodol. 2009, 6, 344–362. [Google Scholar] [CrossRef]
  3. Cordeiro, G.M.; de Castro, M. A new family of generalized distributions. J. Stat. Comput. Simul. 2012, 81, 883–893. [Google Scholar] [CrossRef]
  4. Nassar, M.; Kumar, D.; Dey, S.; Cordeiro, G.M.; Afify, A.Z. The Marshall–Olkin alpha power family of distributions with applications. J. Comput. Appl. Math. 2019, 351, 41–53. [Google Scholar] [CrossRef]
  5. Cordeiro, G.M.; Afify, A.Z.; Ortega, E.M.; Suzuki, A.K.; Mead, M.E. The odd Lomax generator of distributions: Properties, estimation and applications. J. Comput. Appl. Math. 2019, 347, 222–237. [Google Scholar] [CrossRef]
  6. Hassan, S.A.; Elgarhy, M. Type II half logistic family of distributions with Applications. Pak. J. Stat. Oper. Res. 2017, 13, 245–264. [Google Scholar]
  7. Badr, M.M.; Elbatal, I.; Jamal, F.; Chesneau, C.; Elgarhy, M. The transmuted odd Fréchet-G family of distributions: Theory and applications. Mathematics 2020, 8, 958. [Google Scholar] [CrossRef]
  8. Al-Mofleh, H.; Elgarhy, M.; Afify, A.Z.; Zannon, M.S. Type II exponentiated half logistic generated family of distributions with applications. Electron. J. Appl. Stat. Anal. 2020, 13, 536–561. [Google Scholar]
  9. Bantan, R.A.; Chesneau, C.; Jamal, F.; Elgarhy, M. On the analysis of new COVID-19 cases in Pakistan using an exponentiated version of the M family of distributions. Mathematics 2020, 8, 953. [Google Scholar] [CrossRef]
  10. Almarashi, A.M.; Jamal, F.; Chesneau, C.; Elgarhy, M. The Exponentiated truncated inverse Weibull-generated Ffamily of distributions with applications. Symmetry 2020, 12, 650. [Google Scholar] [CrossRef]
  11. Bourguignon, M.; Silva, R.B.; Cordeiro, G.M. The Weibull-G family of probability distributions. J. Data Sci. 2014, 12, 1253–1268. [Google Scholar] [CrossRef]
  12. Nadarajah, S.; Kotz, S. A truncated Cauchy distribution. Int. J. Math. Educ. Sci. Technol. 2006, 37, 605–608. [Google Scholar] [CrossRef]
  13. Hamedani, G.; Ghosh, I. Kumaraswamy-Half-Cauchy Distribution: Characterizations and Related Results. Int. J. Stat. Probab. 2015, 4, 94–100. [Google Scholar] [CrossRef][Green Version]
  14. Zubair, M.; Tahir, M.; Cordeiro, M.; Alzaatreh, A.; Ortega, M. The power-Cauchy negative-binomial: Properties and regression. J. Stat. Distrib. Appl. 2018, 5, 1–17. [Google Scholar] [CrossRef]
  15. Aldahlan, M.A.; Jamal, F.; Chesneau, C.; Elgarhy, M.; Elbatal, I. The truncated Cauchy power family of distributions with inference and applications. Entropy 2020, 22, 346. [Google Scholar] [CrossRef] [PubMed]
  16. Almetwally, E.M.; Almongy, H.M.; Mubarak, A. Bayesian and maximum likelihood estimation for the Weibull generalized exponential distribution parameters using progressive censoring schemes. Pak. J. Stat. Oper. Res. 2018, 14, 853–868. [Google Scholar] [CrossRef]
  17. Ahmad, H.H.; Almetwally, E. Marshall-Olkin generalized Pareto distribution: Bayesian and non Bayesian estimation. Pak. J. Stat. Oper. Res. 2020, 16, 21–33. [Google Scholar] [CrossRef]
  18. Nassar, M.; Abo-Kasem, O.; Zhang, C.; Dey, S. Analysis of Weibull Distribution Under Adaptive Type-II Progressive Hybrid Censoring Scheme. J. Indian Soc. Probab. Stat. 2018, 19, 25–65. [Google Scholar] [CrossRef]
  19. Dey, S.; Singh, S.; Tripathi, Y.M.; Asgharzadeh, A. Estimation and prediction for a progressively censored generalized inverted exponential distribution. Stat. Methodol. 2016, 32, 185–202. [Google Scholar] [CrossRef]
  20. Kundu, D.; Pradhan, B. Estimating the parameters of the generalized exponential distribution in presence of hybrid censoring. Commun. Stat.-Theory Methods 2009, 38, 2030–2041. [Google Scholar] [CrossRef]
  21. Balakrishnan, N.; Aggarwala, R. Progressive Censoring: Theory, Methods, and Applications; Springer Science Business Media: Berlin/Heidelberg, Germany, 2000. [Google Scholar]
  22. El-Morshedy, M.; Eliwa, M.S.; El-Gohary, A.; Almetwally, E.M.; L-Desokey, R.E. Exponentiated generalized inverse flexible Weibull distribution: Bayesian and non-Bayesian estimation under complete and type II censored samples with applications. Commun. Math. Stat. 2021, 4, 1–22. [Google Scholar] [CrossRef]
  23. Almongy, H.M.; Almetwally, E.M.; Alharbi, R.; Alnagar, D.; Hafez, E.H.; El-Din, M.M.M. The Weibull generalized exponential distribution with censored sample: Estimation and application on real data. Complexity 2021, 2021, 6653534. [Google Scholar] [CrossRef]
  24. El-Raheem, A.M.A.; Almetwally, E.M.; Mohamed, M.S.; Hafez, E.H. Accelerated life tests for modified Kies exponential lifetime distribution: Binomial removal, transformers turn insulation application and numerical results. AIMS Math. 2021, 6, 5222–5255. [Google Scholar] [CrossRef]
  25. Bantan, R.; Hassan, A.S.; Almetwally, E.; Elgarhy, M.; Jamal, F.; Chesneau, C.; Elsehetry, M. Bayesian analysis in partially accelerated life tests for weighted Lomax distribution. Comput. Mater. Contin. 2021, 68, 2859–2875. [Google Scholar] [CrossRef]
  26. Shams, T.M. The Kumaraswamy-generalized Lomax distribution. Middle-East J. Sci. Res. 2013, 17, 641–646. [Google Scholar]
  27. Tahir, M.H.; Cordeiro, G.M.; Mansoor, M.; Zubair, M. The Weibull-Lomax distribution: Properties and applications. Hacet. J. Math. Stat. 2015, 44, 461–480. [Google Scholar] [CrossRef]
  28. Afify, A.Z.; Mohamed, O.A. A new three-parameter exponential distribution with variable shapes for the hazard rate: Estimation and applications. Mathematics 2020, 8, 135. [Google Scholar] [CrossRef]
  29. El-Bassiouny, A.H.; Abdo, N.F.; Shahen, H.S. Exponential Lomax distribution. Int. J. Comput. Appl. 2015, 121, 24–29. [Google Scholar]
  30. Merovci, F.; Elbatal, I. Weibull-Rayleigh distribution: Theory and applications. Appl. Math. Inf. Sci. 2015, 9, 1–11. [Google Scholar]
  31. Birnbaum, Z.W.; Saunders, S.C. Estimation for a family of life distributions with applications to fatigue. J. Appl. Probab. 1969, 6, 328–347. [Google Scholar] [CrossRef]
Figure 1. Plots of PDF and the hazard function of TCPWL distribution.
Figure 1. Plots of PDF and the hazard function of TCPWL distribution.
Mathematics 10 01565 g001
Figure 2. Plots of PDF and the hazard function of TCPWE distribution.
Figure 2. Plots of PDF and the hazard function of TCPWE distribution.
Mathematics 10 01565 g002
Figure 3. Plots of PDF and the hazard function of TCPWR distribution.
Figure 3. Plots of PDF and the hazard function of TCPWR distribution.
Mathematics 10 01565 g003
Figure 4. Skewness plot for TCPWE distribution with different values of parameters when ρ = 2 and ρ = 5 .
Figure 4. Skewness plot for TCPWE distribution with different values of parameters when ρ = 2 and ρ = 5 .
Mathematics 10 01565 g004
Figure 5. Kurtosis plot for TCPWE distribution with different values of parameters when ρ = 2 and ρ = 5 .
Figure 5. Kurtosis plot for TCPWE distribution with different values of parameters when ρ = 2 and ρ = 5 .
Mathematics 10 01565 g005
Figure 6. Plot A2 of θ by results in Table 1.
Figure 6. Plot A2 of θ by results in Table 1.
Mathematics 10 01565 g006
Figure 7. Plot A2 of λ by results in Table 1.
Figure 7. Plot A2 of λ by results in Table 1.
Mathematics 10 01565 g007
Figure 8. Plot A2 of μ by results in Table 1.
Figure 8. Plot A2 of μ by results in Table 1.
Mathematics 10 01565 g008
Figure 9. The estimated CDF, fitted PDF, PP-plot, and QQ-plot of the TCPWE and TCPWL and TCPWR distributions for strength data.
Figure 9. The estimated CDF, fitted PDF, PP-plot, and QQ-plot of the TCPWE and TCPWL and TCPWR distributions for strength data.
Mathematics 10 01565 g009
Figure 10. The estimated CDF, fitted PDF, PP-plot, and QQ-plot of the TCPWE and TCPWL and TCPWR distributions for fatigue times.
Figure 10. The estimated CDF, fitted PDF, PP-plot, and QQ-plot of the TCPWE and TCPWL and TCPWR distributions for fatigue times.
Mathematics 10 01565 g010
Figure 11. The estimated CDF, fitted PDF, PP-plot, and QQ-plot of the TCPWE, TCPWL, and TCPWR distributions for COVID-19 data.
Figure 11. The estimated CDF, fitted PDF, PP-plot, and QQ-plot of the TCPWE, TCPWL, and TCPWR distributions for COVID-19 data.
Mathematics 10 01565 g011
Figure 12. Likelihood profile for parameters of TCPWE distribution for strength data.
Figure 12. Likelihood profile for parameters of TCPWE distribution for strength data.
Mathematics 10 01565 g012
Figure 13. Likelihood profile for parameters of TCPWE distribution for fatigue times.
Figure 13. Likelihood profile for parameters of TCPWE distribution for fatigue times.
Mathematics 10 01565 g013
Figure 14. Likelihood profile for parameters of TCPWE distribution for COVID-19 data.
Figure 14. Likelihood profile for parameters of TCPWE distribution for COVID-19 data.
Mathematics 10 01565 g014
Figure 15. Contour plot for log-likelihood of the TCPWE distribution for strength data.
Figure 15. Contour plot for log-likelihood of the TCPWE distribution for strength data.
Mathematics 10 01565 g015
Figure 16. Contour plot for log-likelihood of the TCPWE distribution for fatigue times.
Figure 16. Contour plot for log-likelihood of the TCPWE distribution for fatigue times.
Mathematics 10 01565 g016
Figure 17. Contour plot for log-likelihood of the TCPWE distribution for COVID-19 data.
Figure 17. Contour plot for log-likelihood of the TCPWE distribution for COVID-19 data.
Mathematics 10 01565 g017
Figure 18. Likelihood profile for parameters of TCPWL distribution for COVID-19 data.
Figure 18. Likelihood profile for parameters of TCPWL distribution for COVID-19 data.
Mathematics 10 01565 g018
Table 1. MLE and Bayesian estimate for TCPWE model at complete sample.
Table 1. MLE and Bayesian estimate for TCPWE model at complete sample.
Actual Values MLESELinex (1.5)Linex (−1.5)
θλμn A1A2A1A2A1A2A1A2
0.750.751.525θ0.26340.36490.06420.04080.00040.02340.14470.0846
λ−0.01030.13920.04420.0346−0.02820.02430.13420.0689
μ0.12670.35500.05840.0314−0.07630.02640.23130.1010
50θ0.17490.18600.04840.0245−0.00140.01470.11040.0481
λ−0.02270.09640.03510.0237−0.02370.01800.10490.0423
μ0.03570.21340.05210.0300−0.06840.02520.20630.0866
100θ0.14370.09170.04690.01670.00720.01110.09460.0292
λ−0.07580.04840.01480.0179−0.03200.01560.06880.0275
μ−0.08550.09050.03520.0300−0.06980.02690.16900.0734
325θ0.24370.28480.06170.03210.00910.02030.12440.0576
λ−0.04050.10370.03640.0306−0.02300.02330.10910.0528
μ0.04210.64580.02740.0128−0.15570.03500.24620.0789
50θ0.16360.13400.03590.01880.00780.01340.07790.0302
λ−0.05810.07570.01530.0185−0.02640.01630.06320.0261
μ−0.07560.51640.01190.0133−0.16470.03910.22330.0689
100θ0.09550.05140.02840.01010.00260.00750.05820.0154
λ−0.07090.0308−0.00280.0114−0.03250.01120.02990.0139
μ−0.16500.1571−0.00300.0171−0.17330.04580.20160.0650
2.50.751.525θ0.32851.0860−0.02230.0381−0.18460.06670.23400.0902
λ0.18000.46230.08670.03790.01980.02150.16770.0749
μ0.10290.12300.02590.0130−0.00780.01160.06040.0170
50θ0.08390.6585−0.01980.0299−0.20010.06490.21460.0942
λ0.20920.45760.07500.02900.02050.01600.14050.0574
μ0.11460.12430.02800.00950.00540.00810.05180.0123
100θ0.11660.3330−0.00840.0230−0.19990.05950.18240.0898
λ0.03500.07610.06540.01930.02350.01200.11450.0344
μ0.02090.02300.02620.00610.01070.00510.04270.0078
325θ0.32601.55940.01530.0258−0.17260.05010.25060.1050
λ0.27850.77040.07350.03100.01370.01850.14570.0592
μ0.31940.70880.05250.0285−0.03840.02440.14780.0515
50θ0.17550.9002−0.01020.0288−0.17940.05570.20610.0890
λ0.16710.35240.06050.02050.01410.01250.11550.0384
μ0.18500.34630.04200.0202−0.02530.01730.11480.0347
100θ0.04660.40500.00800.0305−0.14380.04560.19540.0852
λ0.10140.14750.04570.01260.01100.00850.08590.0214
μ0.10640.15290.03030.0143−0.01680.01240.08190.0222
2.531.525θ0.15000.18390.02140.0349−0.12890.04400.19310.0851
λ0.08050.22220.05830.0413−0.21920.07170.43190.2470
μ0.00200.00630.00960.0030−0.00030.00280.02000.0035
50θ0.09370.15290.00520.0300−0.11030.03770.13580.0569
λ0.05960.48440.06080.0346−0.21130.06960.40160.2232
μ0.00180.00750.00820.00180.00120.00170.01540.0021
100θ0.04060.05410.00790.0242−0.07950.02790.10520.0402
λ0.01950.15770.06730.0342−0.19240.06790.36600.2040
μ0.00110.00310.00720.00120.00200.00110.01260.0014
325θ0.24510.46950.01520.0327−0.13010.04280.18120.0785
λ0.05430.95920.05920.0334−0.21940.07130.40940.2260
μ−0.00770.04990.01680.0094−0.01730.00890.05340.0126
50θ0.20330.35960.02250.0294−0.09060.03280.15140.0599
λ0.02800.92530.05480.0329−0.20660.06650.38070.2055
μ−0.00910.06110.00990.0055−0.01440.00530.03570.0071
100θ0.04260.05320.01040.0228−0.07300.02550.10280.0376
λ0.01610.12660.05050.0381−0.18730.06320.34130.1835
μ0.00370.01090.01430.0040−0.00460.00370.03430.0053
Table 2. MLE and Bayesian estimate for TCPWE model at Type-II censored sample at 72%.
Table 2. MLE and Bayesian estimate for TCPWE model at Type-II censored sample at 72%.
Actual Values72% MLESELinex (1.5)Linex (−1.5)
θλμr A1A2A1A2A1A2A1A2
0.750.751.518θ0.34350.65650.06230.0370−0.00560.02250.14840.0749
λ0.15950.36150.07210.0512−0.01260.03030.17800.1062
μ−0.03590.37180.06120.0332−0.07810.02750.23630.1046
36θ0.26510.40460.05380.0258−0.00180.01530.12380.0531
λ0.11450.26340.04740.0284−0.01860.02010.12720.0544
μ−0.18160.27670.05800.0311−0.07020.02640.22460.0954
72θ0.19410.25960.04740.01980.00300.01280.10220.0365
λ0.06010.14980.03060.0227−0.02270.01790.09280.0377
μ−0.26790.21670.05070.0327−0.06400.02610.19710.0891
318θ0.20240.44410.06780.04360.00380.02540.14640.0887
λ0.22040.32830.05390.0447−0.01790.03140.14270.0803
μ−0.26100.68540.00580.0154−0.16670.04220.25630.0832
36θ0.14580.27440.04790.02530.00410.01690.09980.0429
λ0.19690.28600.02450.0230−0.02520.01860.08340.0373
μ−0.22590.63520.02640.0151−0.15370.03650.24130.0796
72θ0.01140.10410.03110.01300.00120.00950.06600.0205
λ0.21020.19870.00270.0137−0.03190.01290.04180.0179
μ−0.07020.30570.03520.0129−0.15110.03300.21320.0669
2.50.751.518θ0.48211.2111−0.01170.0327−0.18140.06170.25440.1037
λ0.15840.40190.09930.04720.01920.02430.19880.1019
μ−0.04550.10550.02450.0166−0.01730.01490.06720.0223
36θ0.38800.9428−0.02370.0268−0.20970.06610.21440.0884
λ0.11950.30610.08180.03010.02140.01670.15530.0605
μ−0.06710.08190.02700.0109−0.00050.00940.05560.0142
72θ0.20720.3669−0.00400.0217−0.20460.05990.20070.0877
λ0.06630.10810.07000.02280.02370.01360.12500.0422
μ−0.09920.05230.02910.00760.01110.00640.04830.0098
318θ0.50921.92210.00800.0305−0.17260.05010.25060.1050
λ0.33260.96060.07350.03100.01370.01850.14570.0592
μ0.08240.62790.05250.0285−0.03840.02440.14780.0515
36θ0.50781.6119−0.01020.0288−0.17940.05570.20610.0890
λ0.16160.47120.06050.02050.01410.01250.11550.0384
μ−0.10250.39530.04200.0202−0.02530.01730.11480.0347
72θ0.28900.86010.01530.0258−0.14380.04560.19540.0852
λ0.15770.33650.04570.01260.01100.00850.08590.0214
μ−0.11910.26530.03030.0143−0.01680.01240.08190.0222
2.531.525θ0.16730.29200.02140.0349−0.12890.04400.19310.0851
λ0.06550.27150.05830.0413−0.21920.07170.43190.2470
μ−0.07060.01300.00960.0030−0.00030.00280.02000.0035
50θ0.12720.29290.00520.0300−0.11030.03770.13580.0569
λ−0.00820.38730.06080.0346−0.21130.06960.40160.2232
μ−0.07500.01400.00820.00180.00120.00170.01540.0021
100θ0.05940.17840.00790.0242−0.07950.02790.10520.0402
λ−0.03280.19940.06730.0342−0.19240.06790.36600.2040
μ−0.07570.01040.00720.00120.00200.00110.01260.0014
325θ0.24810.65930.01520.0327−0.13010.04280.18120.0785
λ0.10611.00790.05920.0334−0.21940.07130.40940.2260
μ−0.12490.08340.01680.0094−0.01730.00890.05340.0126
50θ0.27060.62020.02250.0294−0.09060.03280.15140.0599
λ0.02601.49090.05480.0329−0.20660.06650.38070.2055
μ−0.14870.10490.00990.0055−0.01440.00530.03570.0071
100θ0.04560.22530.01040.0228−0.07300.02550.10280.0376
λ0.09000.49670.05050.0381−0.18730.06320.34130.1835
μ−0.11600.04910.01430.0040−0.00460.00370.03430.0053
Table 3. MLE and Bayesian estimate for TCPWE model at Type-II censored sample at 92%.
Table 3. MLE and Bayesian estimate for TCPWE model at Type-II censored sample at 92%.
Actual Values92% MLESELinex (1.5)Linex (−1.5)
θλμr A1A2A1A2A1A2A1A2
0.750.751.523θ0.27710.40900.06420.04080.00040.02340.14470.0846
λ0.01880.15950.04420.0346−0.02820.02430.13420.0689
μ0.05600.33290.05840.0314−0.07630.02640.23130.1010
46θ0.18280.20530.04840.0245−0.00140.01470.11040.0481
λ0.00980.12750.03510.0237−0.02370.01800.10490.0423
μ−0.02110.24170.05210.0300−0.06980.02690.20630.0866
92θ0.14190.10080.04690.01670.00720.01110.09460.0292
λ−0.04830.05190.01480.0179−0.03200.01560.06880.0275
μ−0.14280.10240.03520.0299−0.06840.02520.16900.0734
323θ0.21510.28940.06170.03210.00910.02030.12440.0576
λ0.02050.12630.03640.0306−0.02300.02330.10910.0528
μ0.00130.6325−0.00300.0171−0.17330.04580.24620.0789
46θ0.15850.15230.03590.01880.00000.01340.07790.0302
λ−0.01730.09470.01530.0185−0.02640.01630.06320.0261
μ−0.16930.57220.01190.0133−0.16470.03910.22330.0689
92θ0.05820.04860.02840.01010.00260.00750.05820.0154
λ−0.00920.0325−0.00280.0114−0.03250.01120.02990.0139
μ−0.20880.16770.02740.0128−0.15570.03500.20160.0650
2.50.751.523θ0.39811.1567−0.00840.0230−0.19990.05950.23400.0902
λ0.16050.44890.08670.03790.01980.02150.16770.0749
μ0.05480.11270.02590.0130−0.00780.01160.06040.0170
46θ0.16050.7225−0.01980.0299−0.20010.06490.21460.0942
λ0.18430.43940.07500.02900.02050.01600.14050.0574
μ0.05750.09810.02800.00950.00540.00810.05180.0123
92θ0.14640.3643−0.02230.0381−0.18460.06670.18240.0898
λ0.03850.08810.06540.01930.02350.01200.11450.0344
μ−0.01840.02460.02620.00610.01070.00510.04270.0078
323θ0.37361.63110.01530.0258−0.17260.05010.25060.1050
λ0.27790.71240.07350.03100.01370.01850.14570.0592
μ0.23320.61000.05250.0285−0.03840.02440.14780.0515
46θ0.28551.1413−0.01020.0288−0.17940.05570.20610.0890
λ0.16260.40430.06050.02050.01410.01250.11550.0384
μ0.10010.34640.04200.0202−0.02530.01730.11480.0347
92θ0.08830.48660.00800.0305−0.14380.04560.19540.0852
λ0.11580.18850.04570.01260.01100.00850.08590.0214
μ0.03750.15990.03030.0143−0.01680.01240.08190.0222
2.531.523θ0.14440.19770.02140.0349−0.12890.04400.19310.0851
λ0.08640.22650.05830.0413−0.21920.07170.43190.2470
μ−0.01600.00640.00960.0030−0.00030.00280.02000.0035
46θ0.08690.17900.00520.0300−0.11030.03770.13580.0569
λ0.04980.70400.06080.0346−0.21130.06960.40160.2232
μ−0.01910.00870.00820.00180.00120.00170.01540.0021
92θ0.03570.07470.00790.0242−0.07950.02790.10520.0402
λ0.01230.19190.06730.0342−0.19240.06790.36600.2040
μ−0.01850.00420.00720.00120.00200.00110.01260.0014
323θ0.25820.54920.01520.0327−0.13010.04280.18120.0785
λ0.01800.81810.05920.0334−0.21940.07130.40940.2260
μ−0.04330.05700.01680.0094−0.01730.00890.05340.0126
46θ0.18640.41690.02250.0294−0.09060.03280.15140.0599
λ0.08381.26500.05480.0329−0.20660.06650.38070.2055
μ−0.03060.07740.00990.0055−0.01440.00530.03570.0071
92θ0.02000.09840.01040.0228−0.07300.02550.10280.0376
λ0.06340.30100.05050.0381−0.18730.06320.34130.1835
μ−0.02100.02320.01430.0040−0.00460.00370.03430.0053
Table 4. Estimates, SE, goodness-of-fit test by using KS and different criteria measures for strength data.
Table 4. Estimates, SE, goodness-of-fit test by using KS and different criteria measures for strength data.
Models EstimateSEKSp-ValueAICBICCAICHQIC
TCPWEθ2.37830.98920.04120.9998103.4639110.1662103.8331106.1229
λ1.42610.9180
μ0.37610.0641
EOWEθ3.22030.51720.03731.0000103.5728110.2751103.9420106.2319
λ0.25410.2718
μ0.38130.0199
MOAPEθ55.9197293.27850.04590.9987104.2778110.9801104.6470106.9368
λ3.51520.3813
μ96.3132144.3345
TCPWLθ2.83775.67300.04130.9998105.4653114.4017106.0903109.0107
λ1.22252.1030
α4.094550.6975
β10.3516135.6950
WLθ0.92560.70270.04680.9981105.7308114.6672106.3558109.2761
λ0.56240.6318
α0.01430.0158
β3.99521.6194
KGLθ6.29600.89030.05600.9819106.7560115.6924107.3810110.3013
λ2.10200.3498
α75.72662.5650
β4.66742.0705
ELθ17.62594.80900.10500.4326117.6830124.3853118.0522120.3420
λ92.8774115.6929
α45.378358.0310
TCPWRθ0.72660.83090.04940.9960103.6717110.3740104.0409106.3307
λ2.79264.0763
α1.28080.7316
WRθ19.248427.76880.05410.9876104.1163110.8186104.4855106.7753
λ1.76160.1786
α0.09550.0636
Table 5. Estimates, SE, goodness-of-fit test by using KS and different criteria measures for fatigue times.
Table 5. Estimates, SE, goodness-of-fit test by using KS and different criteria measures for fatigue times.
Models ESstimateSEKSp-ValueAICBICCAICHQIC
TCPWEθ1.70950.73850.06780.7420918.0491925.8945918.2965921.2252
λ7.50457.5800
μ0.00710.0021
EOWEθ3.02365.01600.49870.00001200.1041207.9491200.3511203.280
λ405.1360298.4960
μ0.99931.6577
MOAPEθ225.6350202.81390.10480.2171928.8386936.6840929.0860932.0146
λ0.06030.0030
μ503.0672191.5924
TCPWLθ0.21800.00610.07540.6134920.1862930.6466920.6028924.4209
λ60.205210.7849
α51,571.9015.8489
β1,033,343.00220.2400
WLθ0.31110.25680.08790.4165930.5195940.9800930.9362934.7542
λ7.222514.3614
α0.00410.0012
β12.23788.1955
KGLθ64.5972124.93190.06860.7294920.2581930.7186920.6747924.4928
λ2.67555.7419
α29.625697.4609
β69.1492275.2303
ELθ393.2583149.60970.10800.1895936.2868944.1322936.5343939.4629
λ23.70578.4717
α427.2967182.3217
TCPWRθ0.72070.31610.08250.4978921.6639929.5092921.9113924.8399
λ7.18004.1117
α81.505217.9941
WRθ0.07000.01510.17440.0043984.5768992.4222984.8242987.7529
λ0.0091NA
α0.0268NA
Table 6. Estimates, SE, goodness-of-fit test by using KS and different criteria measures for COVID-19 data.
Table 6. Estimates, SE, goodness-of-fit test by using KS and different criteria measures for COVID-19 data.
Models EstimateSEKSp-valueW*A*
TCPWLθ0.62091.02310.06030.97210.03660.2655
λ2.88536.2750
α1.19771.8145
β0.05950.0699
TCPWEθ0.67930.22680.12750.24390.17111.0671
λ1.38760.5961
μ5.75892.0393
EOWEθ1.52840.33120.06440.94490.03500.2606
λ2.23391.1390
μ12.23193.1705
MOAPEθ0.02810.04480.06880.91080.06140.4070
λ8.19853.2236
μ4.78713.1396
WLθ0.45880.35440.06920.90740.05060.3384
λ0.01520.0136
α0.47470.9199
β1.64730.5565
KGLθ1.85950.82240.06180.96030.03690.2684
λ14.527017.2031
α0.39960.3684
β0.42190.5482
ELθ1.61540.48110.06170.96050.03810.2748
λ5.09034.9801
α0.31750.4248
TCPWRθ0.54880.16540.16710.05560.22121.3786
λ0.72890.2669
α−0.17950.0316
WRθ9.745921.88170.08990.66510.09940.6295
λ0.54230.0617
α2.43859.1924
Publisher’s Note: MDPI stays neutral with regard to jurisdictional claims in published maps and institutional affiliations.

Share and Cite

MDPI and ACS Style

Alotaibi, N.; Elbatal, I.; Almetwally, E.M.; Alyami, S.A.; Al-Moisheer, A.S.; Elgarhy, M. Truncated Cauchy Power Weibull-G Class of Distributions: Bayesian and Non-Bayesian Inference Modelling for COVID-19 and Carbon Fiber Data. Mathematics 2022, 10, 1565. https://doi.org/10.3390/math10091565

AMA Style

Alotaibi N, Elbatal I, Almetwally EM, Alyami SA, Al-Moisheer AS, Elgarhy M. Truncated Cauchy Power Weibull-G Class of Distributions: Bayesian and Non-Bayesian Inference Modelling for COVID-19 and Carbon Fiber Data. Mathematics. 2022; 10(9):1565. https://doi.org/10.3390/math10091565

Chicago/Turabian Style

Alotaibi, Naif, Ibrahim Elbatal, Ehab M. Almetwally, Salem A. Alyami, A. S. Al-Moisheer, and Mohammed Elgarhy. 2022. "Truncated Cauchy Power Weibull-G Class of Distributions: Bayesian and Non-Bayesian Inference Modelling for COVID-19 and Carbon Fiber Data" Mathematics 10, no. 9: 1565. https://doi.org/10.3390/math10091565

APA Style

Alotaibi, N., Elbatal, I., Almetwally, E. M., Alyami, S. A., Al-Moisheer, A. S., & Elgarhy, M. (2022). Truncated Cauchy Power Weibull-G Class of Distributions: Bayesian and Non-Bayesian Inference Modelling for COVID-19 and Carbon Fiber Data. Mathematics, 10(9), 1565. https://doi.org/10.3390/math10091565

Note that from the first issue of 2016, this journal uses article numbers instead of page numbers. See further details here.

Article Metrics

Back to TopTop