Research on an Accuracy Optimization Algorithm of Kriging Model Based on a Multipoint Filling Criterion
Abstract
:1. Introduction
2. Kriging Model of Point Infill Criterion
2.1. Kriging Model
2.2. Infilling Points Criterion
2.2.1. Maximum of Expected Improvement (EI)
2.2.2. Minimizing the Predicted Objective Function (MP)
2.2.3. Maximum of Root Mean Squared Error (RMSE)
2.3. Multiple Points Infill Criterion (EI&MP&RMSE)
- (1)
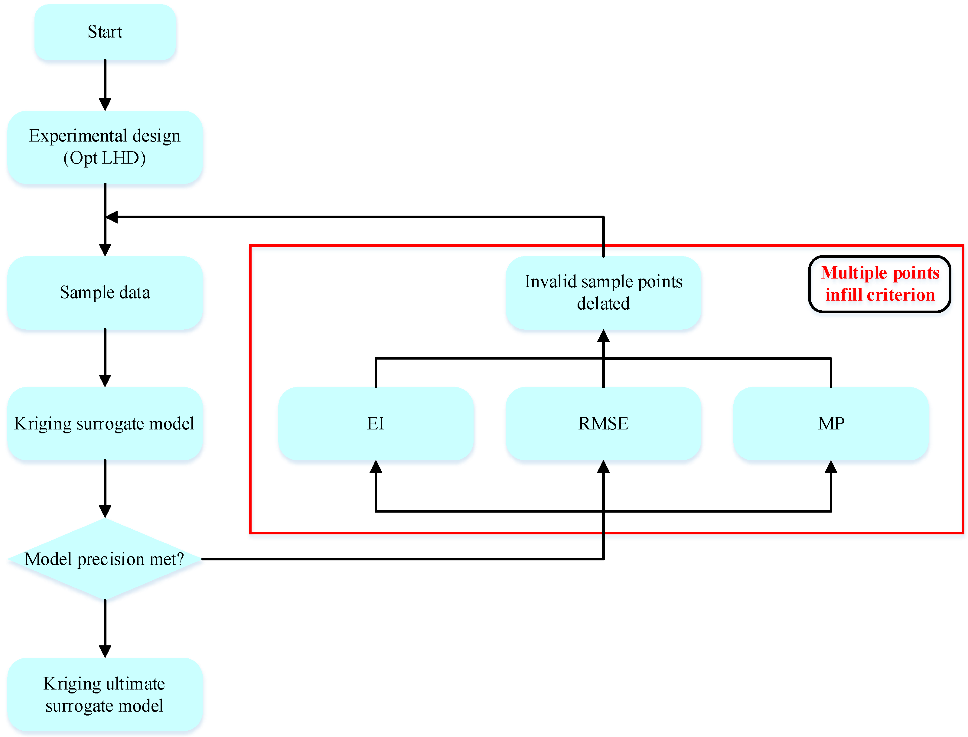
- The samples are sampled in the sample space by the experimental design method (optimal hypercube design, opt LHD). The real response value of the sample point is obtained by calculating the sample point. The calculated samples and their response values are stored in the sample point database.
- (2)
- The sample points and response values in the sample point database are used as the initial data to construct the Kriging surrogate model of the objective function.
- (3)
- Based on the obtained initial surrogate model, the mean square deviation of the initial surrogate model is calculated to judge the convergence accuracy of the surrogate model. If the conditions are met, the surrogate model will be output. If not, multiple points infill criterion will be added.
- (4)
- According to the EI criterion, the RMSE criterion and the MP criterion, the response value of the initial surrogate model corresponding to each addition criterion can be obtained. Through the derivation of the response value, the new sample points corresponding to the alternative model of each objective function are preliminarily obtained. At the same time, in the process of updating this sample point, Gaussian function is used to delete redundant data and screen the new sample points. Deleting data mainly focuses on the duplicate data between new sample points and between new sample points and original sample data. Through the processing of these two aspects, the final new sample points can be obtained.
- (5)
- According to the final new sampling point with the initial sampling point, the sample point response value is calculated and updated. Then, return to step 2. When the convergence condition of the surrogate model can be represented, stop the repeat.
3. Numerical Tests for the EI&MP&RMSE Method
3.1. 1−D Function Test
3.2. 2−D Function Test
4. Conclusions
Author Contributions
Funding
Institutional Review Board Statement
Informed Consent Statement
Data Availability Statement
Conflicts of Interest
References
- Ahmadi, A.; Rezaei, M.; Sadeghieh, S.M. Interaction effects of flotation reagents for SAG mill reject of copper sulphide ore using response surface methodology. Trans. Nonferrous Met. Soc. China 2021, 31, 792–806. [Google Scholar] [CrossRef]
- Zhang, J.; Qi, H.; Jiang, D.; He, M.; Ren, Y.; Su, M.; Cai, X. Acoustic tomography of two dimensional velocity field by using meshless radial basis function and modified Tikhonov regularization method. Measurement 2021, 175, 109107. [Google Scholar] [CrossRef]
- Zhang, X.; Wu, Z.; Ma, H.; Pandey, M.D. An effective Kriging-based approximation for structural reliability analysis with random and interval variables. Struct. Multidiscip. Optim. 2021, 63, 2473–2491. [Google Scholar] [CrossRef]
- Sacks, J.; Welch, W.J.; Mitchell, T.J.; Wynn, H.P. Design and Analysis of Computer Experiments. Publ. Am. Stat. Assoc. 1989, 4, 409–423. [Google Scholar] [CrossRef]
- Pham, Q.H.; Gagnon, M.; Antoni, J.; Tahan, A.; Monette, C. Prediction of hydroelectric turbine runner strain signal via cyclostationary decomposition and kriging interpolation. Renew. Energy 2022, 182, 998–1011. [Google Scholar] [CrossRef]
- Kostopoulou, E. Applicability of ordinary Kriging modeling techniques for filling satellite data gaps in support of coastal management. Modeling Earth Syst. Environ. 2021, 7, 1145–1158. [Google Scholar] [CrossRef]
- Zhan, Y.; Luo, Y.; Deng, X.; Zhang, K.; Zhang, M.; Grieneisen, M.L.; Di, B. Satellite-Based Estimates of Daily NO2 Exposure in China Using Hybrid Random Forest and Spatiotemporal Kriging Model. Environ. Sci. Technol. 2018, 52, 4180. [Google Scholar] [CrossRef]
- Song, X.; Li, M.; Li, Z.; Liu, F. Global Optimization Algorithm Based on Kriging Using Multi-Point Infill Sampling Criterion and Its Application in Transportation System. Sustainability 2021, 13, 10645. [Google Scholar] [CrossRef]
- Jones, D.R.; Schonlau, M.; Welch, W.J. Efficient Global Optimization of Expensive Black-Box Functions. J. Glob. Optim. 1998, 13, 455–492. [Google Scholar] [CrossRef]
- Jones, D.R. A Taxonomy of Global Optimization Methods Based on Response Surfaces. J. Glob. Optim. 2001, 21, 345–383. [Google Scholar] [CrossRef]
- Sasena, M.J.; Papalambros, P.; Goovaerts, P. Exploration of Metamodeling Sampling Criteria for Constrained Global Optimization. Eng. Optim. 2002, 34, 263–278. [Google Scholar] [CrossRef]
- Sobester, A.; Leary, S.J.; Keane, A.J. On the Design of Optimization Strategies Based on Global Response Surface Approximation Models. J. Glob. Optim. 2005, 33, 31–59. [Google Scholar] [CrossRef] [Green Version]
- Huang, D.; Allen, T.T.; Notz, W.I.; Zeng, N. Global Optimization of Stochastic Black-Box Systems via Sequential Kriging Meta-Models. J. Glob. Optim. 2006, 34, 441–466. [Google Scholar] [CrossRef]
- Ponweiser, W.; Wagner, T.; Vincze, M. Clustered Multiple Generalized Expected Improvement: A Novel Infill Sampling Criterion for Surrogate Models. Evolutionary Computation. In Proceedings of the 2008 IEEE Congress on Evolutionary Computation (IEEE World Congress on Computational Intelligence), Hong Kong, China, 1–6 June 2008. [Google Scholar]
- Chaudhuri, A.; Haftka, R.; Viana, F. Efficient Global Optimization with Adaptive Target for Probability of Targeted Improvement. In Proceedings of the 53rd AIAA/ASME/ASCE/AHS/ASC Structures, Structural Dynamics and Materials Conference, Honolulu, HI, USA, 23–26 April 2012; American Institute of Aeronautics and Astronautics Inc.: Reston, VA, USA, 2012. [Google Scholar]
- Chaudhuri, A.; Haftka, R.T. Efficient Global Optimization with Adaptive Target Setting. AIAA J. 2014, 52, 1573–1578. [Google Scholar] [CrossRef]
- Parr, J.M.; Keane, A.J.; Forrester, A.I.; Holden, C.M. Infill sampling criteria for surrogate-based optimization with constraint handling. Eng. Optim. 2012, 44, 1147–1166. [Google Scholar] [CrossRef]
- Yi, S.; Kwon, H.I.; Choi, S. Efficient Global Optimization using a Multi-point and Multi-objective Infill Sampling Criteria. In Proceedings of the 52nd Aerospace Sciences Meeting, National Harbor, MD, USA, 13–17 January 2014. [Google Scholar]
- Forrester, A.; Keane, A.J. Recent advances in surrogate-based optimization. Prog. Aerosp. Sci. 2009, 45, 50–79. [Google Scholar] [CrossRef]
- Li, Z.; Ruan, S.; Gu, J.; Wang, X.; Shen, C. Investigation on parallel algorithms in efficient global optimization based on multiple points infill criterion and domain decomposition. Struct. Multidiscip. Optim. 2016, 54, 747–773. [Google Scholar] [CrossRef]
- Hamza, K.; Shalaby, M. A framework for parallelized efficient global optimization with application to vehicle crashworthiness optimization. Eng. Optim. 2013, 46, 1200–1221. [Google Scholar] [CrossRef]
- Hamann, H. Superlinear Scalability in Parallel Computing and Multi-robot Systems: Shared Resources, Collaboration, and Network Topology. In International Conference on Architecture of Computing Systems; Springer: Cham, Switzerland, 2018; pp. 31–42. [Google Scholar]
- Dey, S.; Mukhopadhyay, T.; Adhikari, S. Stochastic free vibration analyses of composite shallow doubly curved shells—A Kriging model approach. Compos. Part B Eng. 2015, 70, 99–112. [Google Scholar] [CrossRef]
- Bu, J.G.; Zhou, M.; Lan, X.D.; Lv, K.X. Optimization for Airgap Flux Density Waveform of Flywheel Motor Using NSGA-2 and Kriging Model Based on MaxPro Design. IEEE Trans. Magn. 2017, 53, 1–7. [Google Scholar] [CrossRef]
- He, W.; Liu, J.; Xie, D. Probabilistic life assessment on fatigue crack growth in mixed-mode by coupling of Kriging model and finite element analysis. Eng. Fract. Mech. 2015, 139, 56–77. [Google Scholar] [CrossRef]
- Yang, X.; Liu, Y.; Zhang, Y.; Yue, Z. Probability and convex set hybrid reliability analysis based on active learning Kriging model. Appl. Math. Model. 2015, 39, 3954–3971. [Google Scholar] [CrossRef]






| Dim | Mathematical Formula | Range (x) |
|---|---|---|
| 1 | x ∈ [0, 6] | |
| 2 | ||
| Infill Criterion | Initial Sample Points | Experimental Design Method | Number of Iterations |
|---|---|---|---|
| MP | 4 | Opt LHD | 6 |
| EI | 4 | Opt LHD | 6 |
| RMSE | 4 | Opt LHD | 6 |
| EI&MP&RMSE | 4 | Opt LHD | 4 |
| Infill Criterion | Initial Sample Points | Experimental Design Method | Number of Iterations |
|---|---|---|---|
| MP | 8 | Opt LHD | 6 |
| EI | 8 | Opt LHD | 6 |
| RMSE | 8 | Opt LHD | 6 |
| EI&MP&RMSE | 8 | Opt LHD | 4 |
Publisher’s Note: MDPI stays neutral with regard to jurisdictional claims in published maps and institutional affiliations. |
© 2022 by the authors. Licensee MDPI, Basel, Switzerland. This article is an open access article distributed under the terms and conditions of the Creative Commons Attribution (CC BY) license (https://creativecommons.org/licenses/by/4.0/).
Share and Cite
Li, S.; Yuan, S.; Liu, S.; Wen, J.; Huang, Q. Research on an Accuracy Optimization Algorithm of Kriging Model Based on a Multipoint Filling Criterion. Mathematics 2022, 10, 1548. https://doi.org/10.3390/math10091548
Li S, Yuan S, Liu S, Wen J, Huang Q. Research on an Accuracy Optimization Algorithm of Kriging Model Based on a Multipoint Filling Criterion. Mathematics. 2022; 10(9):1548. https://doi.org/10.3390/math10091548
Chicago/Turabian StyleLi, Shande, Shuai Yuan, Shaowei Liu, Jian Wen, and Qibai Huang. 2022. "Research on an Accuracy Optimization Algorithm of Kriging Model Based on a Multipoint Filling Criterion" Mathematics 10, no. 9: 1548. https://doi.org/10.3390/math10091548
APA StyleLi, S., Yuan, S., Liu, S., Wen, J., & Huang, Q. (2022). Research on an Accuracy Optimization Algorithm of Kriging Model Based on a Multipoint Filling Criterion. Mathematics, 10(9), 1548. https://doi.org/10.3390/math10091548

