An Efficient Electric Charged Particles Optimization Algorithm for Numerical Optimization and Optimal Estimation of Photovoltaic Models
Abstract
:1. Introduction
- Proposing an effective optimizer called MECPO with the aim of improving the performance of the original algorithm.
- The CEC’17 test suite is used to assess the MECPO efficiency.
- The proposed MECPO algorithm is employed for the PV models: SDM, DDM, and TDM of PV modules.
- The obtained statistical results using the proposed algorithm are compared with state-of-the-art techniques.
- The superiority and reliability of the MECPO-based methodology in solving the parameter estimating for the PV model’s problem are verified.
2. PV Models
2.1. Single-Diode Model (SDM)
- ▪
- is the reverse saturation current of D1.
- ▪
- The variable is the charge of the electron.
- ▪
- is the total voltage.
- ▪
- (J/k) is the Boltzmann’s constant.
- ▪
- is the temperature in Kelvin.
- ▪
- N is the ideality factor of D1.
2.2. The Double-Diode Model (DDM)
- ▪
- and are the reverse saturation current of D1 and D2, respectively.
- ▪
- N1, and N2 are the ideality factor of D1 and D2, respectively.
2.3. The Triple-Diode Model (TDM)
- ▪
- , , and are the reverse saturation current of D1, D2, and D3, respectively.
- ▪
- N1, N2, and N3 are the ideality factor of D1, D2, and D3, respectively.
2.4. The Objective Function
- The objective function of SDM is given as:
- The objective function of DDM is given as:
- The objective function of TDM is given as:where
- ▪
- and values can be given from a solar cell.
- ▪
- = [, , …] is the estimating parameters vector for n-parameters for each solar cell model and can be defined as:
- (1)
- = [, , , ] for SDM.
- (2)
- = [, , , , , , ] for DDM.
- (3)
- = [, , , , , , , , ] for TDM.
- ▪
- h is the solar cell model to be used.
- ▪
- N identifies a set of samples is employed to verify the best optimum.
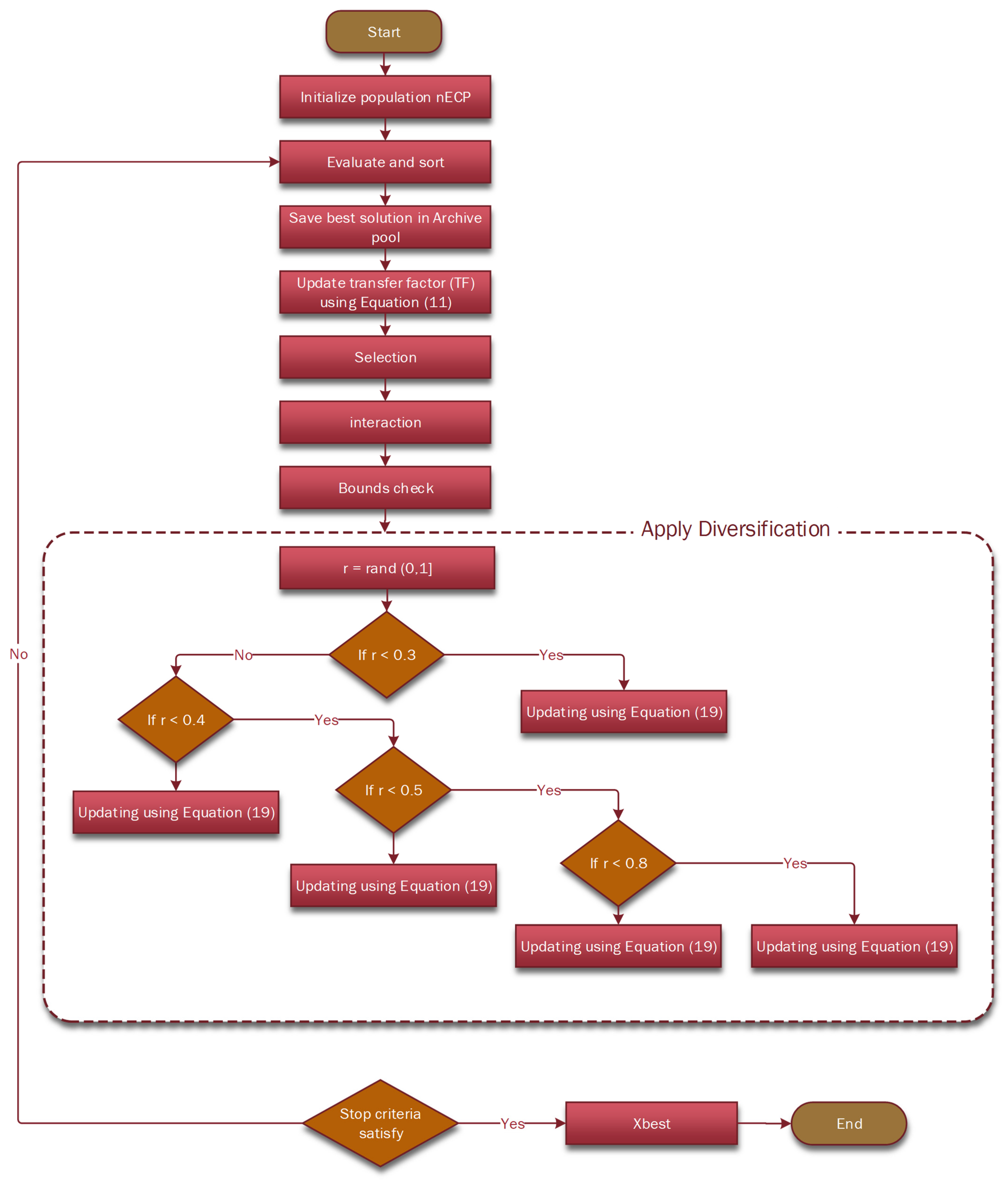
3. The Proposed MECPO
3.1. Advanced Transfer Factor (TF)
3.2. Modified Interaction Phase
3.2.1. Strategy 1
3.2.2. Strategy 2
3.2.3. Strategy 3
3.3. Modified Diversification
| Algorithm 1: Pseudo-code of the MECPO technique |
|
4. Performance Evaluation of MECPO
4.1. Parameter Settings Values
4.2. Definition of CEC’17 Benchmark Functions
4.3. Statistical Results
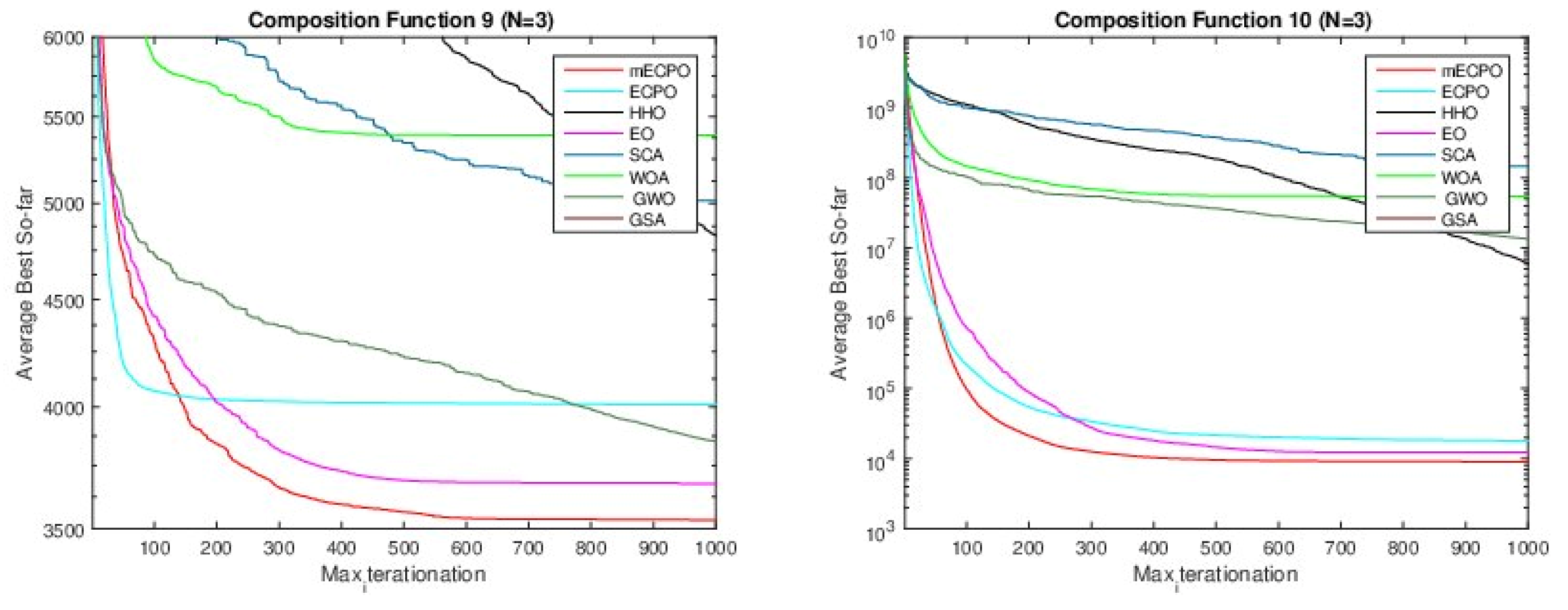
4.4. Convergence Analysis
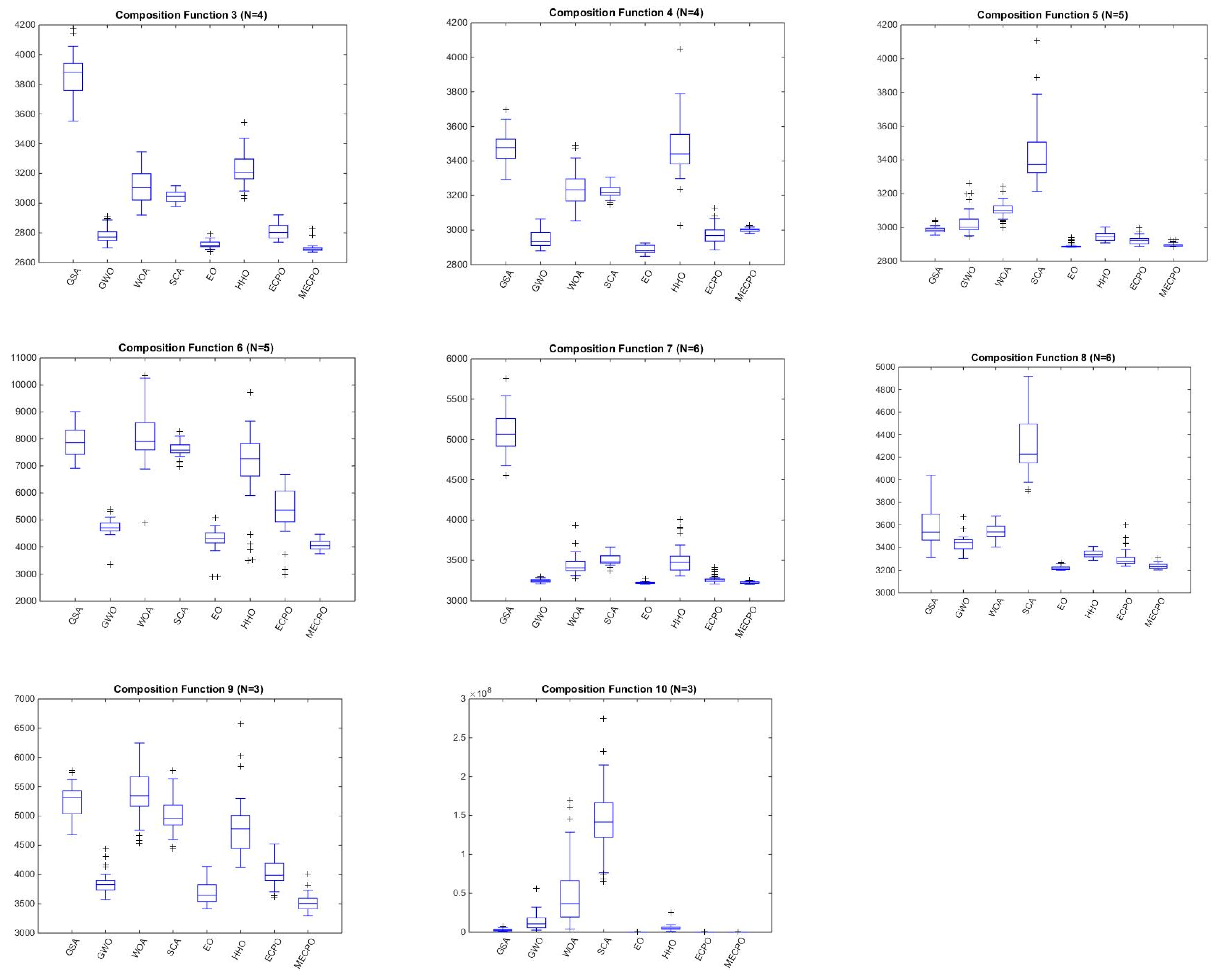
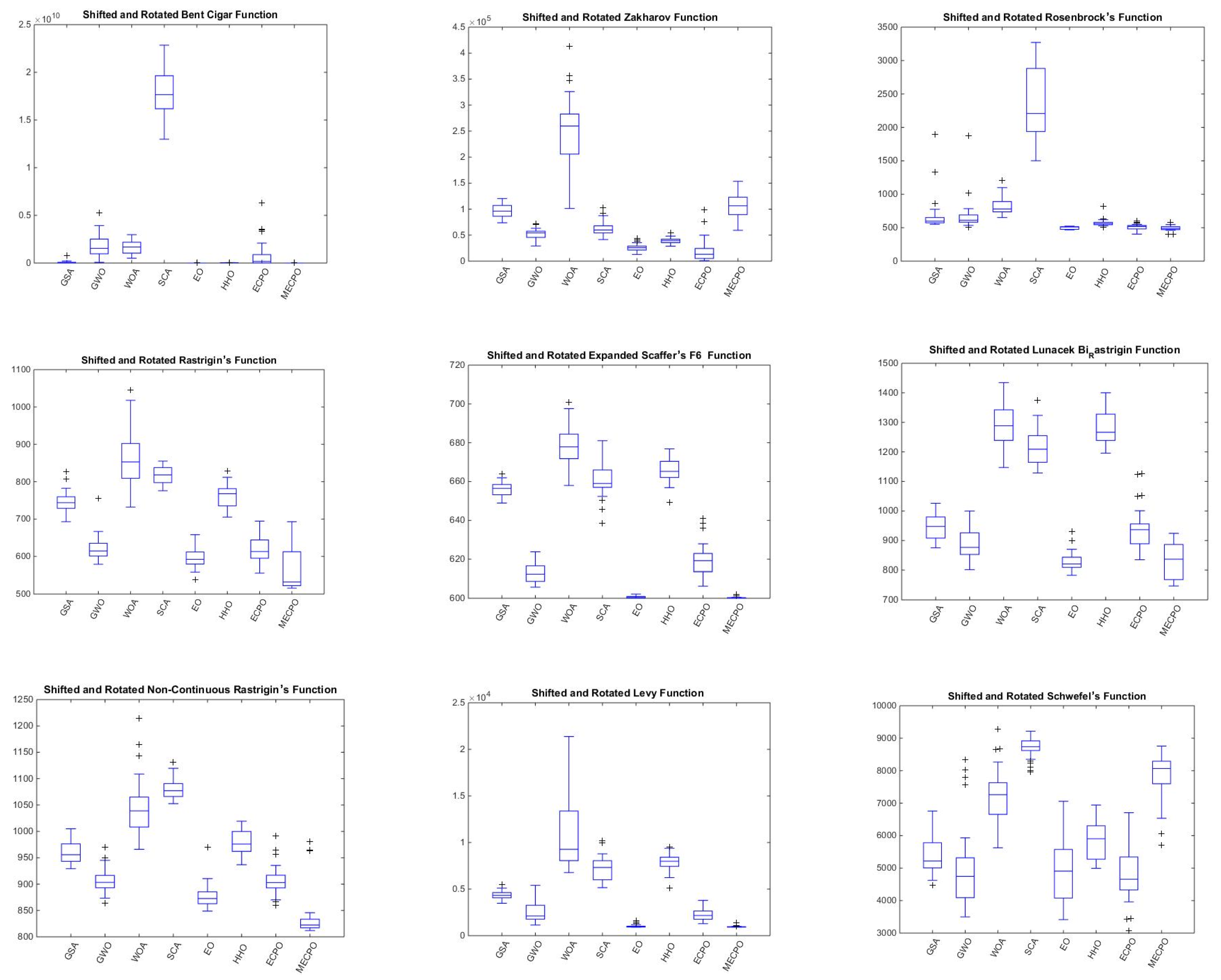
4.5. Boxplot’s Analysis
4.6. The Wilcoxon Signed-Rank Test
5. The Results and Discussion of Real-World Application
5.1. Case 1: Single-Diode Model (SDM)
5.2. Case 2: Double-Diode Model (DDM)
5.3. Case 3: Triple-Diode Model (TDM)
6. Conclusions
Author Contributions
Funding
Institutional Review Board Statement
Informed Consent Statement
Data Availability Statement
Acknowledgments
Conflicts of Interest
References
- Long, W.; Cai, S.; Jiao, J.; Xu, M.; Wu, T. A new hybrid algorithm based on grey wolf optimizer and cuckoo search for parameter extraction of solar photovoltaic models. Energy Convers. Manag. 2020, 203, 112243. [Google Scholar] [CrossRef]
- Gnetchejo, P.J.; Essiane, S.N.; Ele, P.; Wamkeue, R.; Wapet, D.M.; Ngoffe, S.P. Enhanced Vibrating Particles System Algorithm for Parameters Estimation of Photovoltaic System. J. Power Energy Eng. 2019, 7, 94446. [Google Scholar] [CrossRef] [Green Version]
- Deaconu, A.M.; Cotfas, D.T.; Cotfas, P.A. Calculation of Seven Photovoltaic Cells Parameters Using Parallelized Successive Discretization Algorithm. Int. J. Photoenergy 2020, 2020, 6669579. [Google Scholar] [CrossRef]
- Yeh, W.; Huang, C.; Lin, P.; Chen, Z.; Jiang, Y.; Sun, B. Simplex simplified swarm optimisation for the efficient optimisation of parameter identification for solar cell models. IET Renew. Power Gener. 2018, 12, 45–51. [Google Scholar] [CrossRef]
- Renewable-Capacity-Statistics. 2021. Available online: https://www.irena.org/publications/2021/March/Renewable-Capacity-Statistics-2021 (accessed on 9 February 2022).
- Batzelis, E.I.; Kampitsis, G.E.; Papathanassiou, S.A.; Manias, S.N. Direct MPP Calculation in Terms of the Single-Diode PV Model Parameters. IEEE Trans. Energy Convers. 2015, 30, 226–236. [Google Scholar] [CrossRef]
- Sharma, A.; Sharma, A.; Averbukh, M.; Jately, V.; Azzopardi, B. An Effective Method for Parameter Estimation of a Solar Cell. Electronics 2021, 10, 312. [Google Scholar] [CrossRef]
- AlHajri, M.F.; El-Naggar, K.M.; AlRashidi, M.R.; Al-Othman, A.K. Optimal extraction of solar cell parameters using pattern search. Renew. Energy 2012, 44, 238–245. [Google Scholar] [CrossRef]
- Chellaswamy, C.; Ramesh, R. Parameter extraction of solar cell models based on adaptive differential evolution algorithm. Renew. Energy 2016, 97, 823–837. [Google Scholar] [CrossRef]
- Louzazni, M.; Aroudam, E.H. An analytical mathematical modeling to extract the parameters of solar cell from implicit equation to explicit form. Appl. Sol. Energy 2015, 51, 165–171. [Google Scholar] [CrossRef]
- Tao, Y.; Bai, J.; Pachauri, R.K.; Sharma, A. Parameter extraction of photovoltaic modules using a heuristic iterative algorithm. Energy Convers. Manag. 2020, 224, 113386. [Google Scholar] [CrossRef]
- Selem, S.I.; El-Fergany, A.A.; Hasanien, H.M. Artificial electric field algorithm to extract nine parameters of triple-diode photovoltaic model. Int. J. Energy Res. 2021, 45, 590–604. [Google Scholar] [CrossRef]
- Ye, M.; Wang, X.; Xu, Y. Parameter extraction of solar cells using particle swarm optimization. J. Appl. Phys. 2009, 105, 094502. [Google Scholar] [CrossRef]
- Hassan, M.H.; Kamel, S.; El-Dabah, M.A.; Rezk, H. A Novel Solution Methodology Based on a Modified Gradient-Based Optimizer for Parameter Estimation of Photovoltaic Models. Electronics 2021, 10, 472. [Google Scholar] [CrossRef]
- Alam, D.F.; Yousri, D.A.; Eteiba, M.B. Flower Pollination Algorithm based solar PV parameter estimation. Energy Convers. Manag. 2015, 101, 410–422. [Google Scholar] [CrossRef]
- Qais, M.H.; Hasanien, H.M.; Alghuwainem, S. Transient search optimization for electrical parameters estimation of photovoltaic module based on datasheet values. Energy Convers. Manag. 2020, 214, 112904. [Google Scholar] [CrossRef]
- Ma, J.; Ting, T.O.; Man, K.L.; Zhang, N.; Guan, S.-U.; Wong, P.W.H. Parameter Estimation of Photovoltaic Models via Cuckoo Search. J. Appl. Math. 2013, 2013, 362619. [Google Scholar] [CrossRef]
- Oliva, D.; Abd El Aziz, M.; Ella Hassanien, A. Parameter estimation of photovoltaic cells using an improved chaotic whale optimization algorithm. Appl. Energy 2017, 200, 141–154. [Google Scholar] [CrossRef]
- Xiong, G.; Zhang, J.; Shi, D.; Yuan, X. Application of Supply-Demand-Based Optimization for Parameter Extraction of Solar Photovoltaic Models. Complexity 2019, 2019, 3923691. [Google Scholar] [CrossRef] [Green Version]
- Messaoud, R. Ben Extraction of uncertain parameters of single and double diode model of a photovoltaic panel using Salp Swarm algorithm. Measurement 2020, 154, 107446. [Google Scholar] [CrossRef]
- Abdelghany, R.Y.; Kamel, S.; Sultan, H.M.; Khorasy, A.; Elsayed, S.K.; Ahmed, M. Development of an Improved Bonobo Optimizer and Its Application for Solar Cell Parameter Estimation. Sustainability 2021, 13, 3863. [Google Scholar] [CrossRef]
- Ali, E.E.; El-Hameed, M.A.; El-Fergany, A.A.; El-Arini, M.M. Parameter extraction of photovoltaic generating units using multi-verse optimizer. Sustain. Energy Technol. Assess. 2016, 17, 68–76. [Google Scholar] [CrossRef]
- Diab, A.A.Z.; Sultan, H.M.; Aljendy, R.; Al-Sumaiti, A.S.; Shoyama, M.; Ali, Z.M. Tree Growth Based Optimization Algorithm for Parameter Extraction of Different Models of Photovoltaic Cells and Modules. IEEE Access 2020, 8, 119668–119687. [Google Scholar] [CrossRef]
- Darmansyah; Robandi, I. Photovoltaic parameter estimation using Grey Wolf Optimization. In Proceedings of the 2017 3rd International Conference on Control, Automation and Robotics (ICCAR), Nagoya, Japan, 24–26 April 2017; IEEE: New York, NY, USA, 2017; pp. 593–597. [Google Scholar]
- Liao, Z.; Chen, Z.; Li, S. Parameters Extraction of Photovoltaic Models Using Triple-Phase Teaching-Learning-Based Optimization. IEEE Access 2020, 8, 69937–69952. [Google Scholar] [CrossRef]
- Kanimozhi, G.; Kumar, H. Modeling of solar cell under different conditions by Ant Lion Optimizer with LambertW function. Appl. Soft Comput. 2018, 71, 141–151. [Google Scholar] [CrossRef]
- Ramadan, A.; Kamel, S.; Hussein, M.M.; Hassan, M.H. A New Application of Chaos Game Optimization Algorithm for Parameters Extraction of Three Diode Photovoltaic Model. IEEE Access 2021, 9, 51582–51594. [Google Scholar] [CrossRef]
- Jiao, S.; Chong, G.; Huang, C.; Hu, H.; Wang, M.; Heidari, A.A.; Chen, H.; Zhao, X. Orthogonally adapted Harris hawks optimization for parameter estimation of photovoltaic models. Energy 2020, 203, 117804. [Google Scholar] [CrossRef]
- Premkumar, M.; Babu, T.S.; Umashankar, S.; Sowmya, R. A new metaphor-less algorithms for the photovoltaic cell parameter estimation. Optik 2020, 208, 164559. [Google Scholar] [CrossRef]
- Kumar, C.; Raj, T.D.; Premkumar, M.; Raj, T.D. A new stochastic slime mould optimization algorithm for the estimation of solar photovoltaic cell parameters. Optik 2020, 223, 165277. [Google Scholar] [CrossRef]
- Li, S.; Gong, W.; Wang, L.; Yan, X.; Hu, C. A hybrid adaptive teaching–learning-based optimization and differential evolution for parameter identification of photovoltaic models. Energy Convers. Manag. 2020, 225, 113474. [Google Scholar] [CrossRef]
- Şenel, F.A.; Gökçe, F.; Yüksel, A.S.; Yiğit, T. A novel hybrid PSO–GWO algorithm for optimization problems. Eng. Comput. 2019, 35, 1359–1373. [Google Scholar] [CrossRef]
- El Sattar, M.A.; Al Sumaiti, A.; Ali, H.; Diab, A.A.Z. Marine predators algorithm for parameters estimation of photovoltaic modules considering various weather conditions. Neural Comput. Appl. 2021, 33, 11799–11819. [Google Scholar] [CrossRef]
- Diab, A.A.Z.; Sultan, H.M.; Do, T.D.; Kamel, O.M.; Mossa, M.A. Coyote Optimization Algorithm for Parameters Estimation of Various Models of Solar Cells and PV Modules. IEEE Access 2020, 8, 111102–111140. [Google Scholar] [CrossRef]
- Premkumar, M.; Jangir, P.; Sowmya, R.; Elavarasan, R.M.; Kumar, B.S. Enhanced chaotic JAYA algorithm for parameter estimation of photovoltaic cell/modules. ISA Trans. 2021, 116, 139–166. [Google Scholar] [CrossRef]
- Naruei, I.; Keynia, F. A New Optimization Method Based on Coot Bird Natural Life Model. Expert Syst. Appl. 2021, 183, 115352. [Google Scholar] [CrossRef]
- Faramarzi, A.; Heidarinejad, M.; Stephens, B.; Mirjalili, S. Equilibrium optimizer: A novel optimization algorithm. Knowl. Based Syst. 2020, 191, 105190. [Google Scholar] [CrossRef]
- Harifi, S.; Mohammadzadeh, J.; Khalilian, M.; Ebrahimnejad, S. Giza Pyramids Construction: An ancient-inspired metaheuristic algorithm for optimization. Evol. Intell. 2020, 14, 1743–1761. [Google Scholar] [CrossRef]
- Faramarzi, A.; Heidarinejad, M.; Mirjalili, S.; Gandomi, A.H. Marine Predators Algorithm: A nature-inspired metaheuristic. Expert Syst. Appl. 2020, 152, 113377. [Google Scholar] [CrossRef]
- Bouchekara, H.R.E.H. Electric Charged Particles Optimization and its application to the optimal design of a circular antenna array. Artif. Intell. Rev. 2021, 54, 1767–1802. [Google Scholar] [CrossRef]
- Ismaeel, A.A.K.; Houssein, E.H.; Oliva, D.; Said, M. Gradient-Based Optimizer for Parameter Extraction in Photovoltaic Models. IEEE Access 2021, 9, 13403–13416. [Google Scholar] [CrossRef]
- Awad, N.H.; Ali, M.Z.; Liang, J.J.; Qu, B.Y.; Suganthan, P.N. Problem Definitions and Evaluation Criteria for the CEC 2017 Special Session and Competition on Single Objective Bound Constrained Real-Parameter Numerical Optimization: Technical Report; Nanyang Technological University: Singapore, 2016. [Google Scholar]
- Rashedi, E.; Nezamabadi-Pour, H.; Saryazdi, S. GSA: A Gravitational Search Algorithm. Inf. Sci. 2009, 179, 2232–2248. [Google Scholar] [CrossRef]
- Mirjalili, S.; Mirjalili, S.M.; Lewis, A. Grey Wolf Optimizer. Adv. Eng. Softw. 2014, 69, 46–61. [Google Scholar] [CrossRef] [Green Version]
- Mirjalili, S.; Lewis, A. The Whale Optimization Algorithm. Adv. Eng. Softw. 2016, 95, 51–67. [Google Scholar] [CrossRef]
- Mirjalili, S. SCA: A Sine Cosine Algorithm for solving optimization problems. Knowl. Based Syst. 2016, 96, 120–133. [Google Scholar] [CrossRef]
- Heidari, A.A.; Mirjalili, S.; Faris, H.; Aljarah, I.; Mafarja, M.; Chen, H. Harris hawks optimization: Algorithm and applications. Futur. Gener. Comput. Syst. 2019, 97, 849–872. [Google Scholar] [CrossRef]
- Arcuri, A.; Fraser, G. Parameter tuning or default values? An empirical investigation in search-based software engineering. Empir. Softw. Eng. 2013, 18, 594–623. [Google Scholar] [CrossRef]
- Wilcoxon, F. Individual Comparisons by Ranking Methods. In Breakthroughs in Statistics; Springer: New York, NY, USA, 1992; pp. 196–202. [Google Scholar]























| Parameter | Lower Limit | Upper Limit |
|---|---|---|
| (A) | 0 | 1 |
| (μA) | 0 | 1 |
| (Ω) | 0 | 0.5 |
| (Ω) | 0 | 100 |
| 1 | 2 |
| Techniques | The Setting of Parameters |
|---|---|
| Public settings | Number of independent runs: 30 Maximum iterations: 1000 Population size: N = 30 Dim = 30, |
| GSA | α = 20, G0 = 100, Rnorm = 2, Rpower = 1 |
| GWO | a linearly decrease from 2 to 0 |
| WOA | a2 linearly decreases from −1 to −2 α variable decreases linearly from 2 to 0 |
| SCA | A = 2 |
| EO | a_1 = 2, a_2 = 1, GP = 0.5 |
| HHO | E0 ∈ [−1, 1], β = 1.5 |
| ECPO | Strategy = 1, archSize = 30 and NPI = 2 |
| MECPO |
| # | Measure | GSA | GWO | WOA | SCA | EO | HHO | EPCO | MEPCO |
|---|---|---|---|---|---|---|---|---|---|
| 1 | Mean | 7.46 × 107 | 1.99 × 109 | 1.08 × 109 | 1.84 × 1010 | 6.40 × 103 | 3.17 × 107 | 7.14 × 108 | 3.78 × 103 |
| STD | 1.57 × 108 | 1.30 × 109 | 3.15 × 108 | 3.07 × 109 | 6.54 × 103 | 7.47 × 106 | 1.31 × 109 | 4.94 × 103 | |
| 3 | Mean | 9.62 × 104 | 5.33 × 104 | 2.95 × 105 | 6.66 × 104 | 2.69 × 104 | 3.99 × 104 | 2.23 × 104 | 1.06 × 105 |
| STD | 1.10 × 104 | 1.32 × 104 | 7.46 × 104 | 1.33 × 104 | 8.38 × 103 | 6.79 × 103 | 2.29 × 104 | 2.52 × 104 | |
| 4 | Mean | 6.54 × 102 | 5.96 × 102 | 8.74 × 102 | 2.35 × 103 | 4.99 × 102 | 5.55 × 102 | 5.18 × 102 | 4.90 × 102 |
| STD | 1.25 × 102 | 5.81 × 101 | 4.64 × 101 | 6.92 × 102 | 2.48 × 101 | 1.46 × 101 | 4.36 × 101 | 3.48 × 101 | |
| 5 | Mean | 7.39 × 102 | 6.16 × 102 | 8.58 × 102 | 8.14 × 102 | 6.77 × 102 | 7.40 × 102 | 6.16 × 102 | 5.55 × 102 |
| STD | 2.43 × 101 | 2.30 × 101 | 5.22 × 101 | 2.64 × 101 | 2.44 × 101 | 4.90 × 101 | 2.55 × 101 | 5.50 × 101 | |
| 6 | Mean | 6.58 × 102 | 6.11 × 102 | 6.91 × 102 | 6.60 × 102 | 6.01 × 102 | 6.73 × 102 | 6.19 × 102 | 6.00 × 102 |
| STD | 3.99 | 4.34 | 1.52 × 101 | 6.28 | 8.31 × 10−1 | 9.36 | 6.71 | 1.88 × 10−1 | |
| 7 | Mean | 9.62 × 102 | 8.86 × 102 | 1.29 × 103 | 1.21 × 103 | 8.40 × 102 | 1.30 × 103 | 9.68 × 102 | 8.40 × 102 |
| STD | 5.50 × 101 | 5.02 × 101 | 5.18 × 101 | 4.61 × 101 | 3.33 × 101 | 5.43 × 101 | 7.65 × 101 | 6.25 × 101 | |
| 8 | Mean | 9.63 × 102 | 8.96 × 102 | 1.07 × 103 | 1.09 × 103 | 8.86 × 102 | 9.68 × 102 | 9.01 × 102 | 8.35 × 102 |
| STD | 1.64 × 101 | 1.56 × 101 | 4.81 × 101 | 2.13 × 101 | 1.81 × 101 | 3.46 × 101 | 2.20 × 101 | 2.73 × 101 | |
| 9 | Mean | 4.17 × 103 | 2.26 × 103 | 1.16 × 104 | 7.92 × 103 | 1.26 × 103 | 7.55 × 103 | 2.28 × 103 | 9.48 × 102 |
| STD | 4.17 × 102 | 6.75 × 102 | 5.87 × 103 | 1.54 × 103 | 4.48 × 102 | 1.90 × 103 | 1.01 × 103 | 4.73 × 101 | |
| 10 | Mean | 5.39 × 103 | 4.80 × 103 | 6.73 × 103 | 8.66 × 103 | 5.21 × 103 | 6.14 × 103 | 4.68 × 103 | 8.04 × 103 |
| STD | 4.92 × 102 | 1.15 × 103 | 9.07 × 102 | 3.33 × 102 | 7.53 × 102 | 3.57 × 102 | 7.77 × 102 | 5.16 × 102 | |
| 11 | Mean | 3.97 × 103 | 2.04 × 103 | 6.90 × 103 | 3.45 × 103 | 1.29 × 103 | 1.29 × 103 | 4.04 × 101 | 1.17 × 103 |
| STD | 1.12 × 103 | 8.34 × 102 | 3.18 × 103 | 1.08 × 103 | 4.29 × 101 | 3.41 × 101 | 7.49 × 102 | 1.68 × 103 | |
| 12 | Mean | 1.25 × 108 | 1.34 × 108 | 3.17 × 108 | 2.15 × 109 | 7.58 × 105 | 3.69 × 107 | 2.99 × 106 | 1.23 × 106 |
| STD | 1.29 × 108 | 2.48 × 108 | 1.29 × 108 | 5.75 × 108 | 7.77 × 105 | 2.63 × 107 | 3.71 × 106 | 6.53 × 105 | |
| 13 | Mean | 3.40 × 104 | 3.51 × 105 | 1.21 × 106 | 9.15 × 108 | 1.79 × 104 | 6.68 × 105 | 2.16 × 105 | 1.39 × 104 |
| STD | 9.35 × 103 | 6.03 × 105 | 3.84 × 105 | 4.21 × 108 | 1.68 × 104 | 4.26 × 105 | 8.31 × 105 | 1.37 × 104 | |
| 14 | Mean | 1.03 × 106 | 5.06 × 105 | 3.17 × 106 | 4.70 × 105 | 5.14 × 104 | 4.12 × 105 | 1.19 × 105 | 9.76 × 104 |
| STD | 3.52 × 105 | 4.37 × 105 | 2.59 × 106 | 3.85 × 105 | 3.70 × 104 | 2.54 × 105 | 4.22 × 105 | 8.76 × 104 | |
| 15 | Mean | 1.78 × 104 | 5.95 × 105 | 2.27 × 106 | 4.26 × 107 | 6.10 × 103 | 1.11 × 105 | 1.08 × 104 | 6.10 × 103 |
| STD | 5.93 × 103 | 1.23 × 106 | 3.67 × 106 | 3.22 × 107 | 5.89 × 103 | 1.13 × 105 | 9.09 × 103 | 5.50 × 103 | |
| 16 | Mean | 3.47 × 103 | 2.53 × 103 | 4.06 × 103 | 3.95 × 103 | 2.41 × 103 | 3.23 × 103 | 2.65 × 103 | 2.57 × 103 |
| STD | 3.34 × 102 | 2.52 × 102 | 1.09 × 103 | 2.38 × 102 | 3.42 × 102 | 2.66 × 102 | 2.89 × 102 | 5.61 × 102 | |
| 17 | Mean | 2.88 × 103 | 2.07 × 103 | 2.91 × 103 | 2.64 × 103 | 2.12 × 103 | 2.50 × 103 | 2.26 × 103 | 1.93 × 103 |
| STD | 2.44 × 102 | 2.00 × 102 | 3.23 × 102 | 2.88 × 102 | 2.19 × 102 | 3.09 × 102 | 2.51 × 102 | 2.20 × 102 | |
| 18 | Mean | 5.16 × 105 | 2.43 × 106 | 1.24 × 107 | 9.49 × 106 | 7.54 × 105 | 2.54 × 106 | 1.95 × 105 | 1.88 × 106 |
| STD | 4.03 × 105 | 5.15 × 106 | 6.47 × 106 | 4.99 × 106 | 5.47 × 105 | 1.02 × 106 | 2.42 × 105 | 2.75 × 106 | |
| 19 | Mean | 1.35 × 105 | 3.06 × 106 | 6.09 × 106 | 7.10 × 107 | 5.99 × 103 | 8.94 × 105 | 1.19 × 104 | 9.67 × 103 |
| STD | 1.08 × 105 | 8.77 × 106 | 5.06 × 106 | 4.12 × 107 | 2.03 × 103 | 5.59 × 105 | 1.16 × 104 | 1.15 × 104 | |
| 20 | Mean | 3.07 × 103 | 2.45 × 103 | 2.82 × 103 | 2.90 × 103 | 2.29 × 103 | 2.85 × 103 | 2.49 × 103 | 2.21 × 103 |
| STD | 2.66 × 102 | 1.73 × 102 | 1.98 × 102 | 1.43 × 102 | 1.26 × 102 | 1.86 × 102 | 2.40 × 102 | 1.85 × 102 | |
| 21 | Mean | 2.62 × 103 | 2.40 × 103 | 2.60 × 103 | 2.59 × 103 | 2.437 × 103 | 2.61 × 103 | 2.40 × 103 | 2.36 × 103 |
| STD | 3.59 × 101 | 2.46 × 101 | 2.00 × 101 | 2.62 × 101 | 2.02 × 101 | 4.52 × 101 | 2.44 × 101 | 5.82 × 101 | |
| 22 | Mean | 7.25 × 103 | 4.99 × 103 | 6.55 × 103 | 9.01 × 103 | 3.51 × 103 | 5.77 × 103 | 4.53 × 103 | 7.79 × 103 |
| STD | 5.08 × 102 | 1.84 × 103 | 2.45 × 103 | 2.49 × 103 | 1.97 × 103 | 2.99 × 103 | 1.88 × 103 | 3.09 × 103 | |
| 23 | Mean | 3.80 × 103 | 2.80 × 103 | 3.07 × 103 | 3.05 × 103 | 2.73 × 103 | 3.25 × 103 | 2.81 × 103 | 2.68 × 103 |
| STD | 1.85 × 102 | 6.09 × 101 | 1.06 × 102 | 2.96 × 101 | 1.92 × 101 | 6.49 × 101 | 4.82 × 101 | 8.28 | |
| 24 | Mean | 3.44 × 103 | 2.94 × 103 | 3.23 × 103 | 3.24 × 103 | 2.99 × 103 | 3.43 × 103 | 2.96 × 103 | 3.00 × 103 |
| STD | 1.32 × 102 | 5.36 × 101 | 6.98 × 101 | 3.01 × 101 | 2.34 × 101 | 1.17 × 102 | 3.88 × 101 | 1.47 × 101 | |
| 25 | Mean | 2.99 × 103 | 3.01 × 103 | 3.10 × 103 | 3.48 × 103 | 2.95 × 103 | 2.94 × 103 | 2.93 × 103 | 2.89 × 103 |
| STD | 2.57 × 101 | 4.51 × 101 | 3.28 × 101 | 1.43 × 102 | 2.73 | 1.62 × 101 | 3.42 × 101 | 1.27 × 101 | |
| 26 | Mean | 7.85 × 103 | 4.90 × 103 | 9.31 × 103 | 7.60 × 103 | 5.87 × 103 | 8.21 × 103 | 5.21 × 103 | 4.08 × 103 |
| STD | 6.30 × 102 | 3.12 × 102 | 1.01 × 103 | 3.93 × 102 | 7.24 × 102 | 1.18 × 103 | 8.11 × 102 | 1.79 × 102 | |
| 27 | Mean | 5.10 × 103 | 3.25 × 103 | 3.48 × 103 | 3.51 × 103 | 3.22 × 103 | 3.65 × 103 | 3.27 × 103 | 3.22 × 103 |
| STD | 4.19 × 102 | 1.78 × 101 | 8.82 × 101 | 4.41 × 101 | 9.77 | 3.28 × 102 | 3.14 × 101 | 1.33 × 101 | |
| 28 | Mean | 3.56 × 103 | 3.51 × 103 | 3.56 × 103 | 4.23 × 103 | 3.22 × 103 | 3.35 × 103 | 3.30 × 103 | 3.23 × 103 |
| STD | 2.08 × 102 | 1.98 × 102 | 1.50 × 102 | 2.36 × 102 | 1.93 × 101 | 3.48 × 101 | 8.87 × 101 | 2.34 × 101 | |
| 29 | Mean | 5.28 × 103 | 3.95 × 103 | 5.42 × 103 | 5.05 × 103 | 3.68 × 103 | 4.90 × 103 | 3.94 × 103 | 3.46 × 103 |
| STD | 3.33 × 102 | 1.80 × 102 | 3.70 × 102 | 1.93 × 102 | 2.27 × 102 | 6.31 × 102 | 2.23 × 102 | 1.43 × 102 | |
| 30 | Mean | 3.18 × 106 | 9.29 × 106 | 3.98 × 107 | 1.41 × 108 | 9.95 × 103 | 7.82 × 106 | 2.52 × 104 | 9.01 × 103 |
| STD | 4.09 × 106 | 8.10 × 106 | 3.06 × 107 | 4.86 × 107 | 3.45 × 103 | 3.85 × 106 | 5.26 × 104 | 2.89 × 103 |
| # | GSA vs. MECPO | GWO vs. MECPO | WOA vs. MECPO | SCA vs. MECPO | EO vs. MECPO | HHO vs. MECPO | EPCO vs. MECPO |
|---|---|---|---|---|---|---|---|
| 1 | 0.0030 | 3.0199 × 10−11 | 3.0199 × 10−11 | 3.0199 × 10−11 | 0.2226 | 3.0199 × 10−11 | 8.9934 × 10−11 |
| 3 | 0.0748 | 7.3891 × 10−11 | 5.0723 × 10−10 | 8.4848 × 10−9 | 3.0199 × 10−11 | 3.0199 × 10−11 | 1.4643 × 10−10 |
| 4 | 6.6955 × 10−11 | 4.1997 × 10−10 | 3.0199 × 10−11 | 3.0199 × 10−11 | 0.5011 | 3.1967 × 10−9 | 0.0251 |
| 5 | 3.0199 × 10−11 | 4.2175 × 10−4 | 3.0199 × 10−11 | 3.0199 × 10−11 | 0.0025 | 3.0199 × 10−11 | 4.2175 × 10−4 |
| 6 | 3.0199 × 10−11 | 3.0199 × 10−11 | 3.0199 × 10−11 | 3.0199 × 10−11 | 0.0013 | 3.0199 × 10−11 | 3.0199 × 10−11 |
| 7 | 3.4971 × 10−9 | 0.0017 | 3.0199 × 10−11 | 3.0199 × 10−11 | 0.8883 | 3.0199 × 10−11 | 6.0459 × 10−7 |
| 8 | 7.7725 × 10−9 | 9.0632 × 10−8 | 4.5043 × 10−11 | 3.0199 × 10−11 | 9.0632 × 10−8 | 8.8910 × 10−10 | 7.6950 × 10−8 |
| 9 | 3.0199 × 10−11 | 3.6897 × 10−11 | 3.0199 × 10−11 | 3.0199 × 10−11 | 0.2519 | 3.0199 × 10−11 | 3.3384 × 10−11 |
| 10 | 1.6132 × 10−10 | 6.5183 × 10−9 | 8.1200 × 10−4 | 9.8329 × 10−8 | 1.2057 × 10−10 | 8.1014 × 10−10 | 8.1527 × 10−11 |
| 11 | 3.0199 × 10−11 | 3.0199 × 10−11 | 3.0199 × 10−11 | 3.0199 × 10−11 | 6.9125 × 10−4 | 1.6132 × 10−10 | 6.6955 × 10−11 |
| 12 | 2.1544 × 10−10 | 6.0658 × 10−11 | 3.0199 × 10−11 | 3.0199 × 10−11 | 0.1120 | 3.0199 × 10−11 | 0.0339 |
| 13 | 4.3106 × 10−8 | 3.6897 × 10−11 | 3.0199 × 10−11 | 3.0199 × 10−11 | 0.0292 | 3.0199 × 10−11 | 0.0850 |
| 14 | 6.6955 × 10−11 | 0.0191 | 7.7725 × 10−9 | 2.3897 × 10−8 | 0.0030 | 2.6784 × 10−6 | 8.8411 × 10−7 |
| 15 | 1.3111 × 10−8 | 8.9934 × 10−11 | 3.0199 × 10−11 | 3.0199 × 10−11 | 0.8073 | 3.6897 × 10−11 | 0.0117 |
| 16 | 3.4971 × 10−9 | 0.1907 | 6.0658 × 10−11 | 3.0199 × 10−11 | 0.5895 | 2.0283 × 10−7 | 0.5493 |
| 17 | 3.0199 × 10−11 | 6.0459 × 10−7 | 4.0772 × 10−11 | 3.0199 × 10−11 | 5.8587 × 10−6 | 4.0772 × 10−11 | 2.1947 × 10−8 |
| 18 | 2.8389 × 10−4 | 0.3183 | 3.5708 × 10−6 | 2.9215 × 10−9 | 6.3560 × 10−5 | 0.0501 | 2.1947 × 10−8 |
| 19 | 6.6955 × 10−11 | 8.1014 × 10−10 | 3.0199 × 10−11 | 3.0199 × 10−11 | 0.1809 | 3.0199 × 10−11 | 0.7731 |
| 20 | 4.0772 × 10−11 | 5.9706 × 10−5 | 6.0658 × 10−11 | 9.9186 × 10−11 | 0.0080 | 9.7555 × 10−10 | 1.6062 × 10−6 |
| 21 | 3.0199 × 10−11 | 6.9125 × 10−4 | 3.0199 × 10−11 | 3.0199 × 10−11 | 0.0176 | 4.9752 × 10−11 | 0.0014 |
| 22 | 0.0080 | 0.0080 | 0.1580 | 5.5329 × 10−8 | 5.8737 × 10−4 | 0.0170 | 0.0080 |
| 23 | 3.0199 × 10−11 | 2.6695 × 10−9 | 3.0199 × 10−11 | 3.0199 × 10−11 | 2.1540 × 10−6 | 3.0199 × 10−11 | 5.5727 × 10−10 |
| 24 | 3.0199 × 10−11 | 1.7836 × 10−4 | 3.0199 × 10−11 | 3.0199 × 10−11 | 3.0199 × 10−11 | 3.3384 × 10−11 | 6.2027 × 10−4 |
| 25 | 3.0199 × 10−11 | 3.0199 × 10−11 | 3.0199 × 10−11 | 3.0199 × 10−11 | 0.0519 | 9.7555 × 10−10 | 2.1540 × 10−6 |
| 26 | 3.0199 × 10−11 | 6.1210 × 10−10 | 3.0199 × 10−11 | 3.0199 × 10−11 | 4.4592 × 10−4 | 1.8731 × 10−7 | 1.0666 × 10−7 |
| 27 | 3.0199 × 10−11 | 1.1058 × 10−4 | 3.0199 × 10−11 | 3.0199 × 10−11 | 0.1453 | 3.0199 × 10−11 | 1.2860 × 10−6 |
| 28 | 3.0199 × 10−11 | 3.3384 × 10−11 | 3.0199 × 10−11 | 3.0199 × 10−11 | 0.0053 | 5.4941 × 10−11 | 8.3520 × 10−8 |
| 29 | 3.0199 × 10−11 | 1.8500 × 10−8 | 3.0199 × 10−11 | 3.0199 × 10−11 | 0.0018 | 3.0199 × 10−11 | 8.1014 × 10−10 |
| 30 | 3.0199 × 10−11 | 3.0199 × 10−11 | 3.0199 × 10−11 | 3.0199 × 10−11 | 0.0315 | 3.0199 × 10−11 | 6.2828 × 10−6 |
| Algorithms | Parameters Setting |
|---|---|
| Common settings | Population size: nPop = 100 for SDM and nPop = 200 for DDM and TDM Maximum iterations: Max_iter = 1000 Number of independent runs: 20 |
| GPC | G = 9.8, Tetha = 14, MuMin = 1, MuMax = 10, pSS = 0.5 |
| EO | = 1 |
| MPA | FADs = 0.2, P = 0.5, C = 0.05, e = 0.25 |
| Algorithm | MECPO | ECPO | COOT | GPC | EO | MPA |
|---|---|---|---|---|---|---|
| (Ω) | 0.036377 | 0.151767 | 0.033574 | 0.000748 | 0.027151 | 0.038619 |
| (Ω) | 53.71852 | 35.53006 | 100 | 17.97128 | 99.52477 | 40.87662 |
| (A) | 0.760776 | 0.677648 | 0.760476 | 0.776792 | 0.761999 | 0.761135 |
| (A) | 3.23 × 10−7 | 0.000155 | 6.57 × 10−7 | 1.87 × 10−5 | 2.07 × 10−6 | 1.79 × 10−7 |
| 1.215672 | 1.984596 | 1.277162 | 1.684806 | 1.39214 | 1.168594 | |
| 9.86 × 10−4 | 0.717356 | 0.001731 | 0.018806 | 0.004147 | 0.00149 |
| Algorithm | Best | Mean | Median | Worst | STD |
|---|---|---|---|---|---|
| MECPO | 0.000986 | 0.000986 | 0.000986 | 0.000986 | 2.31 × 10−16 |
| ECPO | 0.717356 | 1.395899 | 1.390179 | 1.985481 | 0.316597 |
| COOT | 0.001731 | 0.004135 | 0.004434 | 0.005851 | 0.001238 |
| GPC | 0.018806 | 0.081121 | 0.076739 | 0.171743 | 0.035797 |
| EO | 0.004147 | 0.211926 | 0.222861 | 0.222861 | 0.048906 |
| MPA | 0.00149 | 0.009937 | 0.011736 | 0.012607 | 0.003505 |
| Rank | Experimental Data | Simulated Current Data | Simulated Power Data | ||||
|---|---|---|---|---|---|---|---|
| V (V) | I (A) | P (W) | Isim (A) | IAEI (A) | Psim (W) | IAEP (W) | |
| 1 | −0.2057 | 0.764 | −0.157155 | 0.76409 | 8.80 × 10−5 | −0.15717 | 2.00 × 10−5 |
| 2 | −0.1291 | 0.762 | −0.098374 | 0.76266 | 6.63 × 10−4 | −0.09846 | 9.00 × 10−5 |
| 3 | −0.0588 | 0.7605 | −0.044717 | 0.76136 | 8.55 × 10−4 | −0.04477 | 5.00 × 10−5 |
| 4 | 0.0057 | 0.7605 | 0.004335 | 0.76015 | 3.46 × 10−4 | 0.00433 | 0.00 × 10+00 |
| 5 | 0.0646 | 0.76 | 0.049096 | 0.75906 | 9.45 × 10−4 | 0.04903 | 6.00 × 10−5 |
| 6 | 0.1185 | 0.759 | 0.089942 | 0.75804 | 9.58 × 10−4 | 0.08983 | 1.10 × 10−4 |
| 7 | 0.1678 | 0.757 | 0.127025 | 0.75709 | 9.20 × 10−5 | 0.12704 | 2.00 × 10−5 |
| 8 | 0.2132 | 0.757 | 0.161392 | 0.75614 | 8.59 × 10−4 | 0.16121 | 1.80 × 10−4 |
| 9 | 0.2545 | 0.7555 | 0.192275 | 0.75509 | 4.13 × 10−4 | 0.19217 | 1.10 × 10−4 |
| 10 | 0.2924 | 0.754 | 0.22047 | 0.75366 | 3.36 × 10−4 | 0.22037 | 1.00 × 10−4 |
| 11 | 0.3269 | 0.7505 | 0.245338 | 0.75139 | 8.91 × 10−4 | 0.24563 | 2.90 × 10−4 |
| 12 | 0.3585 | 0.7465 | 0.26762 | 0.74735 | 8.54 × 10−4 | 0.26793 | 3.10 × 10−4 |
| 13 | 0.3873 | 0.7385 | 0.286021 | 0.74012 | 1.62 × 10−3 | 0.28665 | 6.30 × 10−4 |
| 14 | 0.4137 | 0.728 | 0.301174 | 0.72738 | 6.18 × 10−4 | 0.30092 | 2.60 × 10−4 |
| 15 | 0.4373 | 0.7065 | 0.308952 | 0.70697 | 4.73 × 10−4 | 0.30916 | 2.10 × 10−4 |
| 16 | 0.459 | 0.6755 | 0.310055 | 0.67528 | 2.20 × 10−4 | 0.30995 | 1.00 × 10−4 |
| 17 | 0.4784 | 0.632 | 0.302349 | 0.63076 | 1.24 × 10−3 | 0.30175 | 5.90 × 10−4 |
| 18 | 0.496 | 0.573 | 0.284208 | 0.57193 | 1.07 × 10−3 | 0.28368 | 5.30 × 10−4 |
| 19 | 0.5119 | 0.499 | 0.255438 | 0.49961 | 6.07 × 10−4 | 0.25575 | 3.10 × 10−4 |
| 20 | 0.5265 | 0.413 | 0.217445 | 0.41365 | 6.49 × 10−4 | 0.21779 | 3.40 × 10−4 |
| 21 | 0.5398 | 0.3165 | 0.170847 | 0.31751 | 1.01 × 10−3 | 0.17139 | 5.50 × 10−4 |
| 22 | 0.5521 | 0.212 | 0.117045 | 0.21215 | 1.55 × 10−4 | 0.11713 | 9.00 × 10−5 |
| 23 | 0.5633 | 0.1035 | 0.058302 | 0.10225 | 1.25 × 10−3 | 0.0576 | 7.00 × 10−4 |
| 24 | 0.5736 | −0.0100 | −0.005736 | −0.00872 | 1.28 × 10−3 | −0.005 | 7.40 × 10−4 |
| 25 | 0.5833 | −0.1230 | −0.071746 | −0.12551 | 2.51 × 10−3 | −0.07321 | 1.46 × 10−3 |
| 26 | 0.59 | −0.2100 | −0.1239 | −0.20847 | 1.53 × 10−3 | −0.123 | 9.00 × 10−4 |
| Algorithm | MECPO | ECPO | COOT | GPC | EO | MPA |
|---|---|---|---|---|---|---|
| (Ω) | 0.03687 | 0.229884 | 0.0389 | 0.000206 | 0.037022 | 0.042933 |
| (Ω) | 57.12581 | 73.68355 | 72.85675 | 100 | 52.11317 | 37.18875 |
| (A) | 0.760789 | 0.233682 | 0.760767 | 0.712533 | 0.76082 | 0.76005 |
| (A) | 3.07 × 10−6 | 0.433524 | 5.79 × 10−6 | 1.28 × 10−10 | 3.41 × 10−7 | 2.84 × 10−19 |
| (A) | 2.31 × 10−7 | 0.91553 | 3.76 × 10−8 | 1.47 × 10−5 | 1.36 × 10−9 | 5.55 × 10−8 |
| 2 | 1.932754 | 1.754744 | 1 | 1.228865 | 1.00292 | |
| 1.190954 | 1.912091 | 1.073828 | 1.659771 | 1.000002 | 1.085403 | |
| 0.000977 | 1.515062 | 0.001115 | 0.041377 | 0.001001 | 0.003574 |
| Algorithm | Best | Mean | Median | Worst | STD |
|---|---|---|---|---|---|
| MECPO | 0.000977 | 0.00098 | 0.000977 | 0.000989 | 4.26 × 10−6 |
| ECPO | 1.515062 | 2.285728 | 2.343209 | 3.069671 | 0.404779 |
| COOT | 0.001115 | 0.004534 | 0.004441 | 0.009303 | 0.002359 |
| GPC | 0.041377 | 0.080475 | 0.072482 | 0.131687 | 0.023745 |
| EO | 0.001001 | 0.00141 | 0.001138 | 0.003264 | 0.000674 |
| MPA | 0.003574 | 0.011005 | 0.012211 | 0.012964 | 0.002805 |
| Rank | Experimental Data | Simulated Current Data | Simulated Power Data | ||||
|---|---|---|---|---|---|---|---|
| V (V) | I (A) | P (W) | Isim (A) | IAEI (A) | Psim (W) | IAEP (W) | |
| 1 | −0.2057 | 0.764 | −0.157155 | 0.7639 | 1.00 × 10−4 | −0.15713 | 2.10 × 10−5 |
| 2 | −0.1291 | 0.762 | −0.098374 | 0.76256 | 5.60 × 10−4 | −0.09845 | 7.20 × 10−5 |
| 3 | −0.0588 | 0.7605 | −0.044717 | 0.76133 | 8.30 × 10−4 | −0.04477 | 4.90 × 10−5 |
| 4 | 0.0057 | 0.7605 | 0.004335 | 0.7602 | 3.00 × 10−4 | 0.004333 | 2.00 × 10−6 |
| 5 | 0.0646 | 0.76 | 0.049096 | 0.75916 | 8.40 × 10−4 | 0.049041 | 5.50 × 10−5 |
| 6 | 0.1185 | 0.759 | 0.089942 | 0.75819 | 8.10 × 10−4 | 0.089845 | 9.60 × 10−5 |
| 7 | 0.1678 | 0.757 | 0.127025 | 0.75726 | 2.60 × 10−4 | 0.127069 | 4.40 × 10−5 |
| 8 | 0.2132 | 0.757 | 0.161392 | 0.75632 | 6.80 × 10−4 | 0.161246 | 1.46 × 10−4 |
| 9 | 0.2545 | 0.7555 | 0.192275 | 0.75523 | 2.70 × 10−4 | 0.192207 | 6.80 × 10−5 |
| 10 | 0.2924 | 0.754 | 0.22047 | 0.75375 | 2.50 × 10−4 | 0.220396 | 7.40 × 10−5 |
| 11 | 0.3269 | 0.7505 | 0.245338 | 0.75139 | 8.90 × 10−4 | 0.245628 | 2.90 × 10−4 |
| 12 | 0.3585 | 0.7465 | 0.26762 | 0.74725 | 7.50 × 10−4 | 0.267889 | 2.69 × 10−4 |
| 13 | 0.3873 | 0.7385 | 0.286021 | 0.73993 | 1.43 × 10−3 | 0.286576 | 5.55 × 10−4 |
| 14 | 0.4137 | 0.728 | 0.301174 | 0.72716 | 8.40 × 10−4 | 0.300827 | −3.47 × 10−4 |
| 15 | 0.4373 | 0.7065 | 0.308952 | 0.70678 | 2.80 × 10−4 | 0.309076 | 1.24 × 10−4 |
| 16 | 0.459 | 0.6755 | 0.310055 | 0.67518 | 3.20 × 10−4 | 0.309908 | 1.47 × 10−4 |
| 17 | 0.4784 | 0.632 | 0.302349 | 0.63077 | 1.23 × 10−3 | 0.301761 | 5.87 × 10−4 |
| 18 | 0.496 | 0.573 | 0.284208 | 0.57204 | 9.60 × 10−4 | 0.283731 | 4.77 × 10−4 |
| 19 | 0.5119 | 0.499 | 0.255438 | 0.49976 | 7.60 × 10−4 | 0.255828 | 3.90 × 10−4 |
| 20 | 0.5265 | 0.413 | 0.217445 | 0.41378 | 7.80 × 10−4 | 0.217853 | 4.08 × 10−4 |
| 21 | 0.5398 | 0.3165 | 0.170847 | 0.31756 | 1.06 × 10−3 | 0.171419 | 5.72 × 10−4 |
| 22 | 0.5521 | 0.212 | 0.117045 | 0.2121 | 1.00 × 10−4 | 0.117101 | 5.60 × 10−5 |
| 23 | 0.5633 | 0.1035 | 0.058302 | 0.10212 | 1.38 × 10−3 | 0.057522 | 7.80 × 10−4 |
| 24 | 0.5736 | −0.0100 | −0.005736 | −0.00883 | 1.17 × 10−3 | −0.00507 | 6.70 × 10−4 |
| 25 | 0.5833 | −0.1230 | −0.071746 | −0.12556 | 2.56 × 10−3 | −0.07324 | 1.49 × 10−3 |
| 26 | 0.59 | −0.2100 | −0.1239 | −0.20832 | 1.68 × 10−3 | −0.12291 | 9.90 × 10−4 |
| Algorithm | MECPO | ECPO | COOT | GPC | EO | MPA |
|---|---|---|---|---|---|---|
| (Ω) | 0.03687 | 0.04303 | 0.040051 | 0.001854 | 0.037781 | 0.03846 |
| (Ω) | 57.12579 | 100 | 99.89583 | 10.52881 | 54.91819 | 85.03041 |
| (A) | 0.760789 | 0.721768 | 0.760434 | 0.776297 | 0.760872 | 0.76019 |
| (A) | 6.97 × 10−20 | 0.462181 | 9.59 × 10−9 | 1.23 × 10−5 | 6.19 × 10−7 | 7.53 × 10−8 |
| (A) | 3.07 × 10−6 | 0.288811 | 5.14 × 10−6 | 1 × 10−9 | 8.63 × 10−9 | 1.4 × 10−8 |
| (A) | 2.31 × 10−7 | 0.992376 | 2.08 × 10−7 | 1 × 10−9 | 9.67 × 10−9 | 1.85 × 10−6 |
| 1.220835 | 2 | 1.000105 | 1.650069 | 1.322086 | 1.982829 | |
| 2 | 1.886728 | 1.664525 | 1 | 1.836014 | 1.030268 | |
| 1.190954 | 2 | 1.999564 | 1 | 1.031254 | 1.486103 | |
| 0.000977 | 1.360341 | 0.001311 | 0.027075 | 0.001013 | 0.001181 |
| Algorithm | Best | Mean | Median | Worst | STD |
|---|---|---|---|---|---|
| MECPO | 0.000977 | 0.000979 | 0.000977 | 0.000997 | 5.1 × 10−6 |
| ECPO | 1.360341 | 1.978315 | 2.019703 | 2.895647 | 0.551247 |
| COOT | 0.001311 | 0.004247 | 0.004408 | 0.00884 | 0.001786 |
| GPC | 0.027075 | 0.101053 | 0.078046 | 0.410851 | 0.085461 |
| EO | 0.001013 | 0.001631 | 0.001267 | 0.003046 | 0.000735 |
| MPA | 0.001181 | 0.009682 | 0.011312 | 0.012131 | 0.003687 |
| Rank | Experimental Data | Simulated Current Data | Simulated Power Data | ||||
|---|---|---|---|---|---|---|---|
| V (V) | I (A) | P (W) | Isim (A) | IAEI (A) | Psim (W) | IAEP (W) | |
| 1 | −0.2057 | 0.764 | −0.157155 | 0.7639 | 8.30 × 10−4 | −0.15713 | 2.00 × 10−5 |
| 2 | −0.1291 | 0.762 | −0.098374 | 0.76256 | 3.00 × 10−4 | −0.09845 | 7.00 × 10−5 |
| 3 | −0.0588 | 0.7605 | −0.044717 | 0.76133 | 8.40 × 10−4 | −0.04477 | 5.00 × 10−5 |
| 4 | 0.0057 | 0.7605 | 0.004335 | 0.7602 | 8.10 × 10−4 | 0.00433 | 0.00 × 10+00 |
| 5 | 0.0646 | 0.76 | 0.049096 | 0.75916 | 2.60 × 10−4 | 0.04904 | 5.00 × 10−5 |
| 6 | 0.1185 | 0.759 | 0.089942 | 0.75819 | 6.80 × 10−4 | 0.08985 | 1.00 × 10−4 |
| 7 | 0.1678 | 0.757 | 0.127025 | 0.75726 | 2.70 × 10−4 | 0.12707 | 4.00 × 10−5 |
| 8 | 0.2132 | 0.757 | 0.161392 | 0.75632 | 2.50 × 10−4 | 0.16125 | 1.50 × 10−4 |
| 9 | 0.2545 | 0.7555 | 0.192275 | 0.75523 | 8.90 × 10−4 | 0.19221 | 7.00× 10−5 |
| 10 | 0.2924 | 0.754 | 0.22047 | 0.75375 | 7.50 × 10−4 | 0.2204 | 7.00× 10−5 |
| 11 | 0.3269 | 0.7505 | 0.245338 | 0.75139 | 1.43 × 10−3 | 0.24563 | 2.90× 10−4 |
| 12 | 0.3585 | 0.7465 | 0.26762 | 0.74725 | 8.40 × 10−4 | 0.26789 | 2.70× 10−4 |
| 13 | 0.3873 | 0.7385 | 0.286021 | 0.73993 | 2.80 × 10−4 | 0.28658 | 5.50× 10−4 |
| 14 | 0.4137 | 0.728 | 0.301174 | 0.72716 | 3.20 × 10−4 | 0.30083 | 3.50× 10−4 |
| 15 | 0.4373 | 0.7065 | 0.308952 | 0.70678 | 1.23 × 10−3 | 0.30908 | 1.20× 10−4 |
| 16 | 0.459 | 0.6755 | 0.310055 | 0.67518 | 9.60 × 10−4 | 0.30991 | 1.50× 10−4 |
| 17 | 0.4784 | 0.632 | 0.302349 | 0.63077 | 7.60 × 10−4 | 0.30176 | 5.90× 10−4 |
| 18 | 0.496 | 0.573 | 0.284208 | 0.57204 | 7.80 × 10−4 | 0.28373 | 4.80× 10−4 |
| 19 | 0.5119 | 0.499 | 0.255438 | 0.49976 | 1.06 × 10−4 | 0.25583 | 3.90× 10−4 |
| 20 | 0.5265 | 0.413 | 0.217445 | 0.41378 | 1.00 × 10−4 | 0.21785 | 4.10× 10−4 |
| 21 | 0.5398 | 0.3165 | 0.170847 | 0.31756 | 1.38 × 10−4 | 0.17142 | 5.70× 10−4 |
| 22 | 0.5521 | 0.212 | 0.117045 | 0.2121 | 1.17 × 10−4 | 0.1171 | 6.00× 10−5 |
| 23 | 0.5633 | 0.1035 | 0.058302 | 0.10212 | 2.56 × 10−4 | 0.05752 | 7.80× 10−4 |
| 24 | 0.5736 | −0.0100 | −0.005736 | −0.00883 | 1.68 × 10−3 | −0.00507 | 6.70× 10−4 |
| 25 | 0.5833 | −0.1230 | −0.071746 | −0.12556 | 8.30 × 10−4 | −0.07324 | 1.49× 10−3 |
| 26 | 0.59 | −0.2100 | −0.1239 | −0.20832 | 3.00 × 10−4 | −0.12291 | 9.90× 10−4 |
Publisher’s Note: MDPI stays neutral with regard to jurisdictional claims in published maps and institutional affiliations. |
© 2022 by the authors. Licensee MDPI, Basel, Switzerland. This article is an open access article distributed under the terms and conditions of the Creative Commons Attribution (CC BY) license (https://creativecommons.org/licenses/by/4.0/).
Share and Cite
Kamel, S.; Houssein, E.H.; Hassan, M.H.; Shouran, M.; Hashim, F.A. An Efficient Electric Charged Particles Optimization Algorithm for Numerical Optimization and Optimal Estimation of Photovoltaic Models. Mathematics 2022, 10, 913. https://doi.org/10.3390/math10060913
Kamel S, Houssein EH, Hassan MH, Shouran M, Hashim FA. An Efficient Electric Charged Particles Optimization Algorithm for Numerical Optimization and Optimal Estimation of Photovoltaic Models. Mathematics. 2022; 10(6):913. https://doi.org/10.3390/math10060913
Chicago/Turabian StyleKamel, Salah, Essam H. Houssein, Mohamed H. Hassan, Mokhtar Shouran, and Fatma A. Hashim. 2022. "An Efficient Electric Charged Particles Optimization Algorithm for Numerical Optimization and Optimal Estimation of Photovoltaic Models" Mathematics 10, no. 6: 913. https://doi.org/10.3390/math10060913
APA StyleKamel, S., Houssein, E. H., Hassan, M. H., Shouran, M., & Hashim, F. A. (2022). An Efficient Electric Charged Particles Optimization Algorithm for Numerical Optimization and Optimal Estimation of Photovoltaic Models. Mathematics, 10(6), 913. https://doi.org/10.3390/math10060913

