Hybrid Finite Element Method to Thermo-Elastic Interactions in a Piezo-Thermo-Elastic Medium under a Fractional Time Derivative Model
Abstract
:1. Introduction
2. Mathematical Model
3. Applications
4. Laplace Transforms
5. Finite Element Method
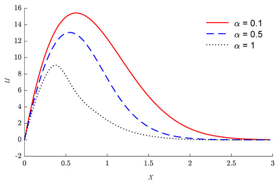
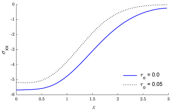
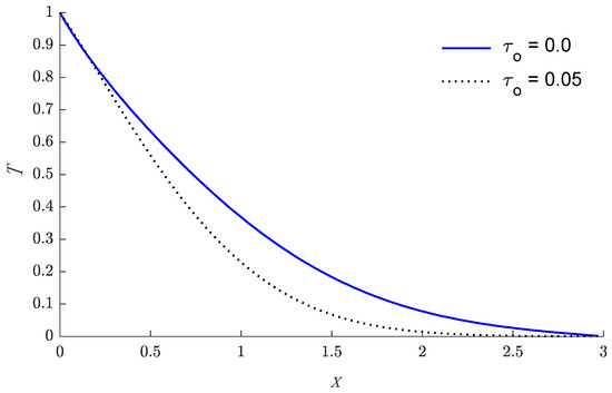
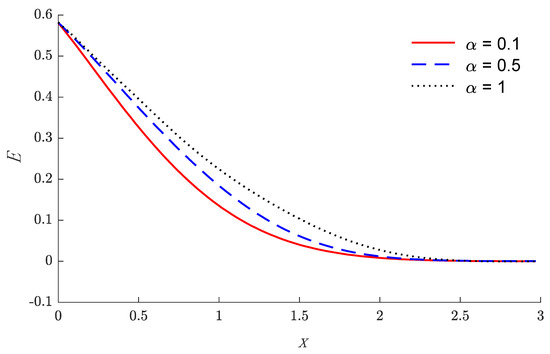
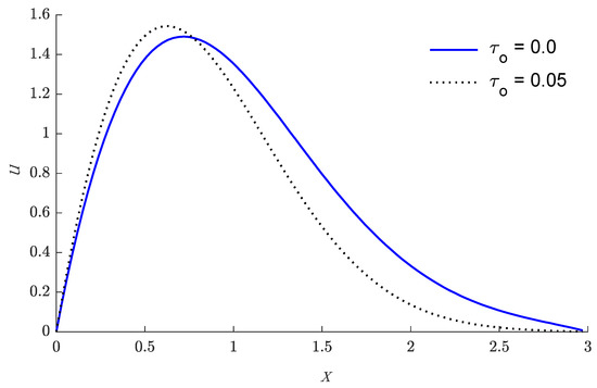
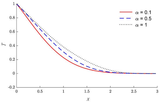
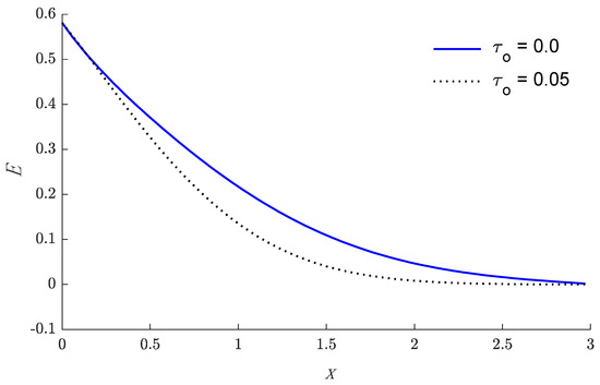
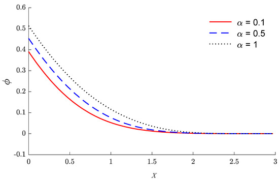
6. Numerical Results and Discussions










7. Conclusions
Funding
Informed Consent Statement
Data Availability Statement
Conflicts of Interest
References
- Biot, M.A. Thermoelasticity and irreversible thermodynamics. J. Appl. Phys. 1956, 27, 240–253. [Google Scholar] [CrossRef]
- Kaminski, W. Hyperbolic heat conduction equation for materials with a nonhomogeneous inner structure. J. Heat Transf. 1990, 112, 555–560. [Google Scholar] [CrossRef]
- Tzou, D.Y. Experimental support for the lagging behavior in heat propagation. J. Thermophys. Heat Transf. 1995, 9, 686–693. [Google Scholar] [CrossRef]
- Lord, H.W.; Shulman, Y. A generalized dynamical theory of thermoelasticity. J. Mech. Phys. Solids 1967, 15, 299–309. [Google Scholar] [CrossRef]
- Green, A.E.; Lindsay, K.A. Thermoelasticity. J. Elast. 1972, 2, 1–7. [Google Scholar] [CrossRef]
- Green, A.E.; Naghdi, P.M. Thermoelasticity without energy dissipation. J. Elast. 1993, 31, 189–208. [Google Scholar] [CrossRef]
- Green, A.; Naghdi, P. A re-examination of the basic postulates of thermomechanics. Proc. R. Soc. Lond. Ser. A Math. Phys. Sci. 1991, 432, 171–194. [Google Scholar]
- Marin, M. A domain of influence theorem for microstretch elastic materials. Nonlinear Anal. Real World Appl. 2010, 11, 3446–3452. [Google Scholar] [CrossRef]
- Marin, M. A partition of energy in thermoelasticity of microstretch bodies. Nonlinear Anal. Real World Appl. 2010, 11, 2436–2447. [Google Scholar] [CrossRef]
- Cheng, N.; Sun, C. Wave propagation in two-layered piezoelectric plates. J. Acoust. Soc. Am. 1975, 57, 632–638. [Google Scholar] [CrossRef]
- He, T.; Cao, L.; Li, S. Dynamic response of a piezoelectric rod with thermal relaxation. J. Sound Vib. 2007, 306, 897–907. [Google Scholar] [CrossRef]
- Akbarzadeh, A.H.; Babaei, M.H.; Chen, Z.T. Thermopiezoelectric analysis of a functionally graded piezoelectric medium. Int. J. Appl. Mech. 2011, 3, 47–68. [Google Scholar] [CrossRef]
- Ma, Y.; He, T. Dynamic response of a generalized piezoelectric-thermoelastic problem under fractional order theory of thermoelasticity. Mech. Adv. Mater. Struct. 2016, 23, 1173–1180. [Google Scholar] [CrossRef]
- Saeed, T.; Abbas, I. Effects of the Nonlocal Thermoelastic Model in a Thermoelastic Nanoscale Material. Mathematics 2022, 10, 284. [Google Scholar] [CrossRef]
- Guha, S.; Singh, A.K. Plane wave reflection/transmission in imperfectly bonded initially stressed rotating piezothermoelastic fiber-reinforced composite half-spaces. Eur. J. Mech. A/Solids 2021, 88, 104242. [Google Scholar] [CrossRef]
- Ragab, M.; Abo-Dahab, S.; Abouelregal, A.E.; Kilany, A. A thermoelastic piezoelectric fixed rod exposed to an axial moving heat source via a dual-phase-lag model. Complexity 2021, 2021, 5547566. [Google Scholar] [CrossRef]
- Biswas, S. Surface waves in piezothermoelastic transversely isotropic layer lying over piezothermoelastic transversely isotropic half-space. Acta Mech. 2021, 232, 373–387. [Google Scholar] [CrossRef]
- Yang, Z.; Sun, L.; Zhang, C.; Zhang, C.; Gao, C. Analysis of a composite piezoelectric semiconductor cylindrical shell under the thermal loading. Mech. Mater. 2022, 164, 104153. [Google Scholar] [CrossRef]
- Singh, S.; Singh, A.; Guha, S. Shear waves in a Piezo-Fiber-Reinforced-Poroelastic composite structure with sandwiched Functionally Graded Buffer Layer: Power Series approach. Eur. J. Mech. A/Solids 2022, 92, 104470. [Google Scholar] [CrossRef]
- Serpilli, M.; Rizzoni, R.; Dumont, S.; Lebon, F. Higher order interface conditions for piezoelectric spherical hollow composites: Asymptotic approach and transfer matrix homogenization method. Compos. Struct. 2022, 279, 114760. [Google Scholar] [CrossRef]
- Abbas, I.A.; Kumar, R. Deformation due to thermal source in micropolar generalized thermoelastic half-space by finite element method. J. Comput. Theor. Nanosci. 2014, 11, 185–190. [Google Scholar] [CrossRef]
- Abbas, I.A.; Kumar, R.; Chawla, V. Response of thermal source in a transversely isotropic thermoelastic half-space with mass diffusion by using a finite element method. Chin. Phys. B 2012, 21, 084601. [Google Scholar] [CrossRef]
- Palani, G.; Abbas, I. Free convection MHD flow with thermal radiation from an impulsively started vertical plate. Nonlinear Anal. Model. Control 2009, 14, 73–84. [Google Scholar] [CrossRef] [Green Version]
- Abbas, I.A.; El-Amin, M.; Salama, A. Effect of thermal dispersion on free convection in a fluid saturated porous medium. Int. J. Heat Fluid Flow 2009, 30, 229–236. [Google Scholar] [CrossRef]
- Abbas, I.A.; Marin, M. Analytical Solutions of a Two-Dimensional Generalized Thermoelastic Diffusions Problem Due to Laser Pulse. Iran. J. Sci. Technol. Trans. Mech. Eng. 2018, 42, 57–71. [Google Scholar] [CrossRef]
- Saeed, T.; Abbas, I.; Marin, M. A GL Model on Thermo-Elastic Interaction in a Poroelastic Material Using Finite Element Method. Symmetry 2020, 12, 488. [Google Scholar] [CrossRef] [Green Version]
- Kumar, R.; Gupta, V.; Abbas, I.A. Plane deformation due to thermal source in fractional order thermoelastic media. J. Comput. Theor. Nanosci. 2013, 10, 2520–2525. [Google Scholar] [CrossRef]
- Hobiny, A.; Abbas, I.A. Analytical solutions of photo-thermo-elastic waves in a non-homogenous semiconducting material. Results Phys. 2018, 10, 385–390. [Google Scholar] [CrossRef]
- Abo-Dahab, S.M.; Abbas, I.A. LS model on thermal shock problem of generalized magneto-thermoelasticity for an infinitely long annular cylinder with variable thermal conductivity. Appl. Math. Model. 2011, 35, 3759–3768. [Google Scholar] [CrossRef]
- Marin, M.; Othman, M.I.A.; Seadawy, A.R.; Carstea, C. A domain of influence in the Moore–Gibson–Thompson theory of dipolar bodies. J. Taibah Univ. Sci. 2020, 14, 653–660. [Google Scholar] [CrossRef]
- Alotaibi, H.; Abo-Dahab, S.; Abdlrahim, H.; Kilany, A. Fractional calculus of thermoelastic p-waves reflection under influence of gravity and electromagnetic fields. Fractals 2020, 28, 2040037. [Google Scholar] [CrossRef]
- Sharma, J.; Walia, V.; Gupta, S. Reflection of piezothermoelastic waves from the charge and stress free boundary of a transversely isotropic half space. Int. J. Eng. Sci. 2008, 46, 131–146. [Google Scholar] [CrossRef]
- Ezzat, M.A. Thermoelectric MHD non-Newtonian fluid with fractional derivative heat transfer. Phys. B Condens. Matter 2010, 405, 4188–4194. [Google Scholar] [CrossRef]
- Ezzat, M.; Ezzat, S. Fractional thermoelasticity applications for porous asphaltic materials. Pet. Sci. 2016, 13, 550–560. [Google Scholar] [CrossRef] [Green Version]
- Mohamed, R.; Abbas, I.A.; Abo-Dahab, S. Finite element analysis of hydromagnetic flow and heat transfer of a heat generation fluid over a surface embedded in a non-Darcian porous medium in the presence of chemical reaction. Commun. Nonlinear Sci. Numer. Simul. 2009, 14, 1385–1395. [Google Scholar] [CrossRef]
- Stehfest, H. Algorithm 368: Numerical inversion of Laplace transforms [D5]. Commun. ACM 1970, 13, 47–49. [Google Scholar] [CrossRef]
Publisher’s Note: MDPI stays neutral with regard to jurisdictional claims in published maps and institutional affiliations. |
© 2022 by the author. Licensee MDPI, Basel, Switzerland. This article is an open access article distributed under the terms and conditions of the Creative Commons Attribution (CC BY) license (https://creativecommons.org/licenses/by/4.0/).
Share and Cite
Saeed, T. Hybrid Finite Element Method to Thermo-Elastic Interactions in a Piezo-Thermo-Elastic Medium under a Fractional Time Derivative Model. Mathematics 2022, 10, 650. https://doi.org/10.3390/math10040650
Saeed T. Hybrid Finite Element Method to Thermo-Elastic Interactions in a Piezo-Thermo-Elastic Medium under a Fractional Time Derivative Model. Mathematics. 2022; 10(4):650. https://doi.org/10.3390/math10040650
Chicago/Turabian StyleSaeed, Tareq. 2022. "Hybrid Finite Element Method to Thermo-Elastic Interactions in a Piezo-Thermo-Elastic Medium under a Fractional Time Derivative Model" Mathematics 10, no. 4: 650. https://doi.org/10.3390/math10040650
APA StyleSaeed, T. (2022). Hybrid Finite Element Method to Thermo-Elastic Interactions in a Piezo-Thermo-Elastic Medium under a Fractional Time Derivative Model. Mathematics, 10(4), 650. https://doi.org/10.3390/math10040650

