Magnetic Field Effects on Thermal Nanofluid Flowing through Vertical Stenotic Artery: Analytical Study
Abstract
:1. Introduction
2. Materials and Methods
Mathematical Formularization
3. Results
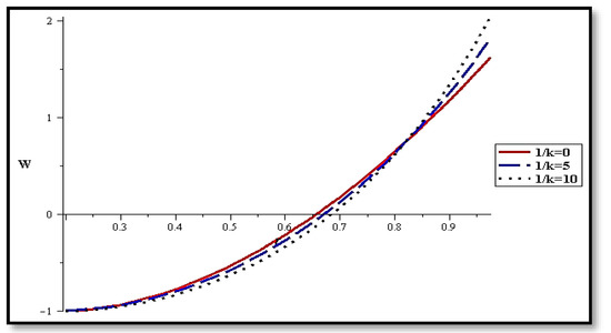
3.1. Validation of the Problem
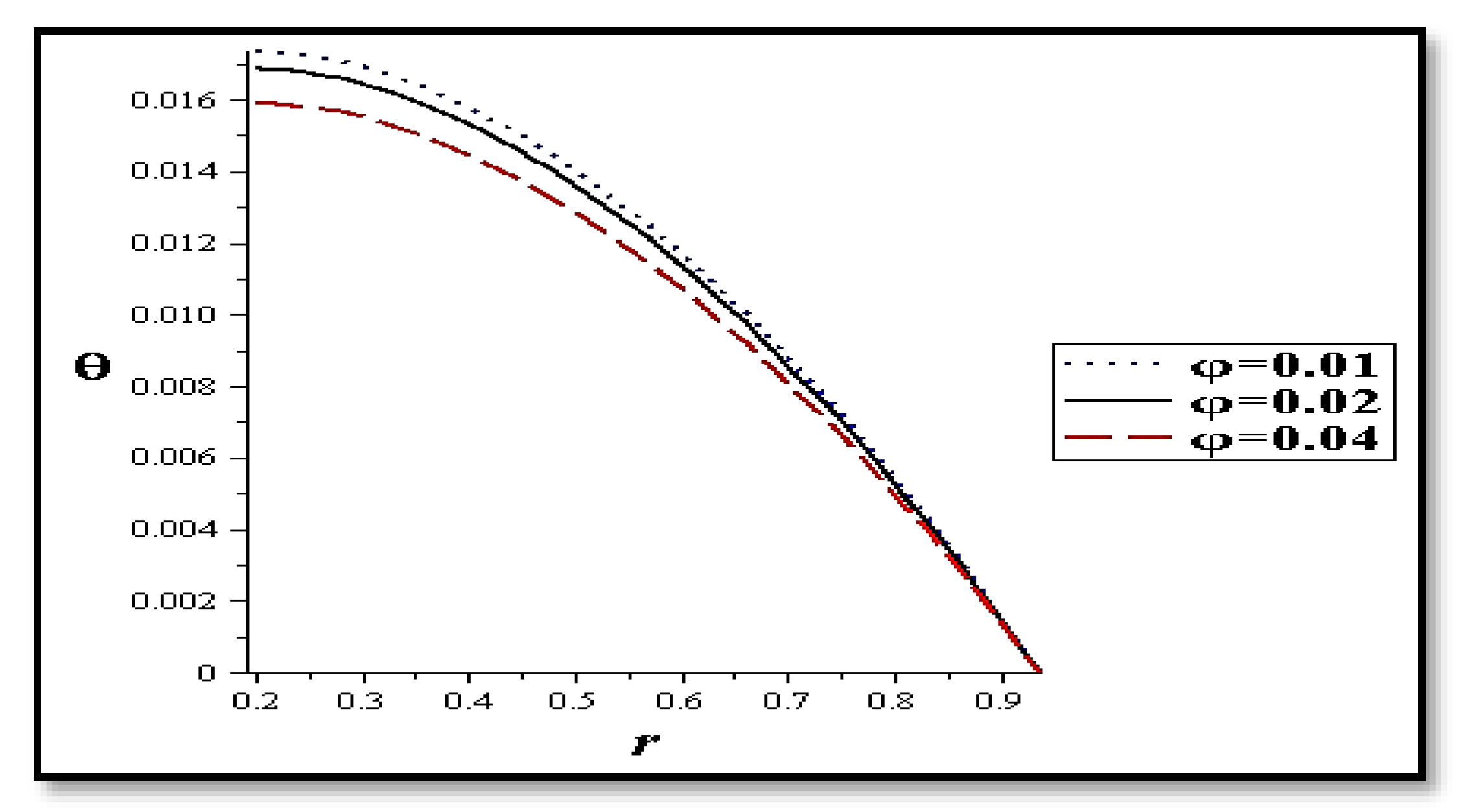
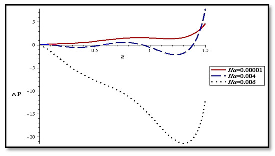
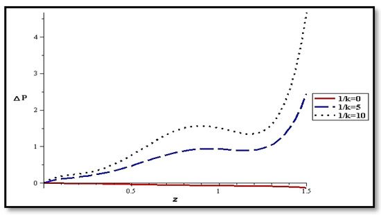
3.2. Numerical Analysis and Discussion
4. Conclusions
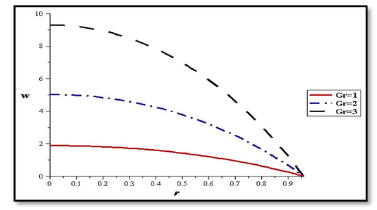
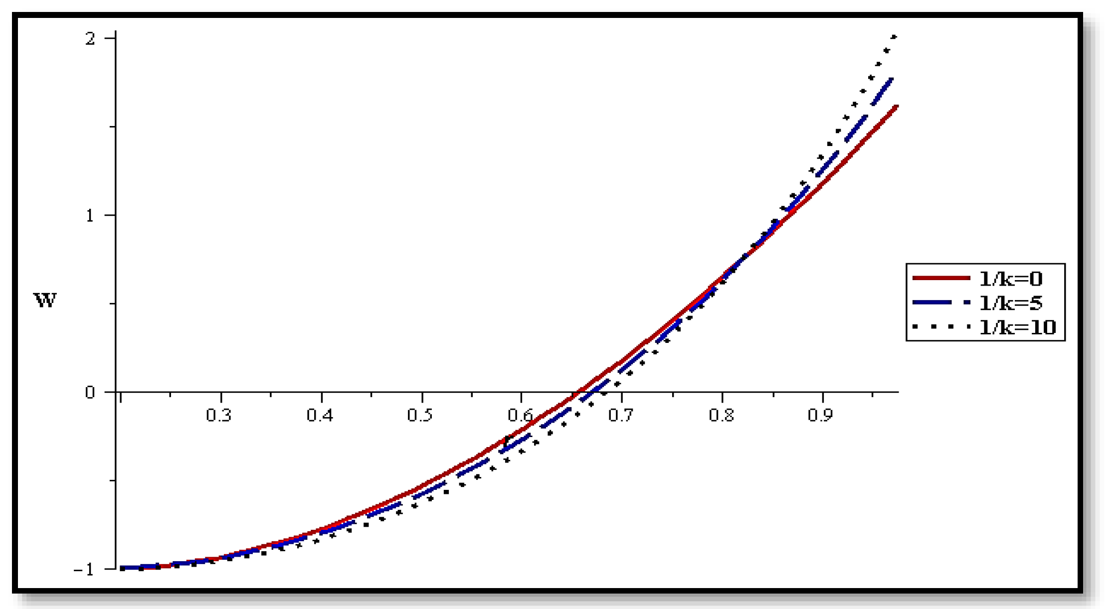
- Velocity increases within the curtailment, whilst during the extension, velocity decreases;
- The flowing rate boosts the velocity behind the artery wall and diminished it at the catheter;
- The nanoparticles concentration has a little effect on the velocity;
- With porous media the velocity increases at the catheter and decreases at the wall;
- The velocity increases when increasing the slipping and magnetic field at the wall;
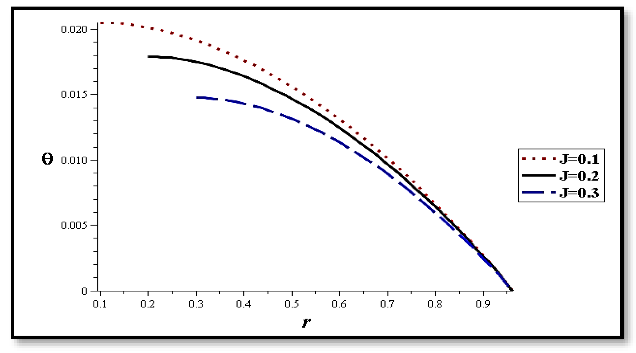
- The temperature decreases within the contraction, whilst increasing within the expansion;
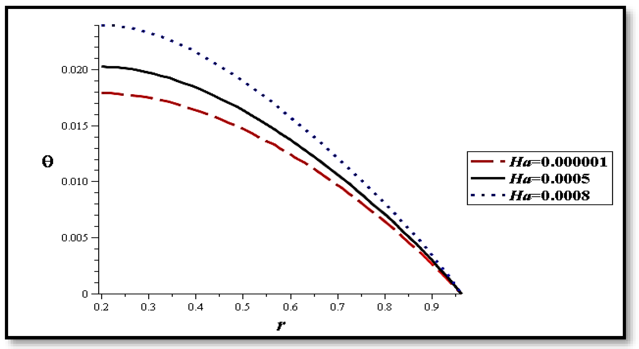
- The inflow rate and magnetic field enhance the thermal energy to the fluid unlike the presence of the catheter;
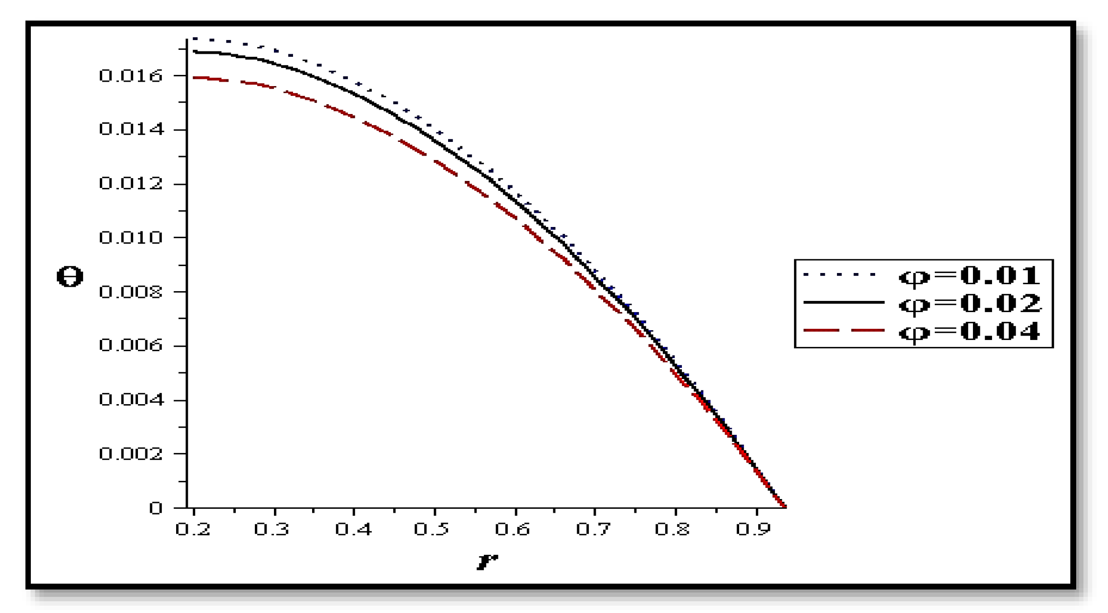
- The nanoparticles concentration, slipping, and porosity decrease the thermal energy;
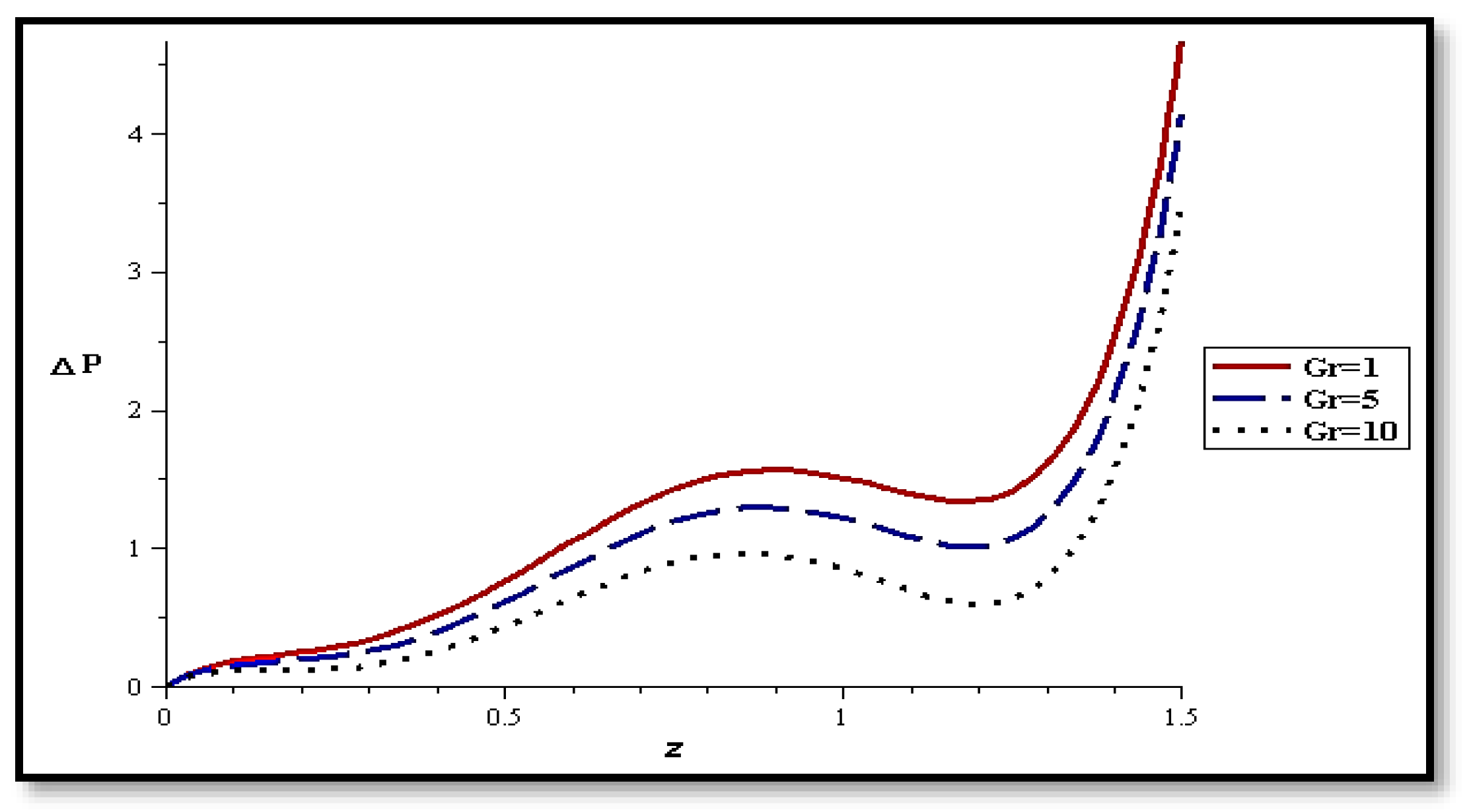
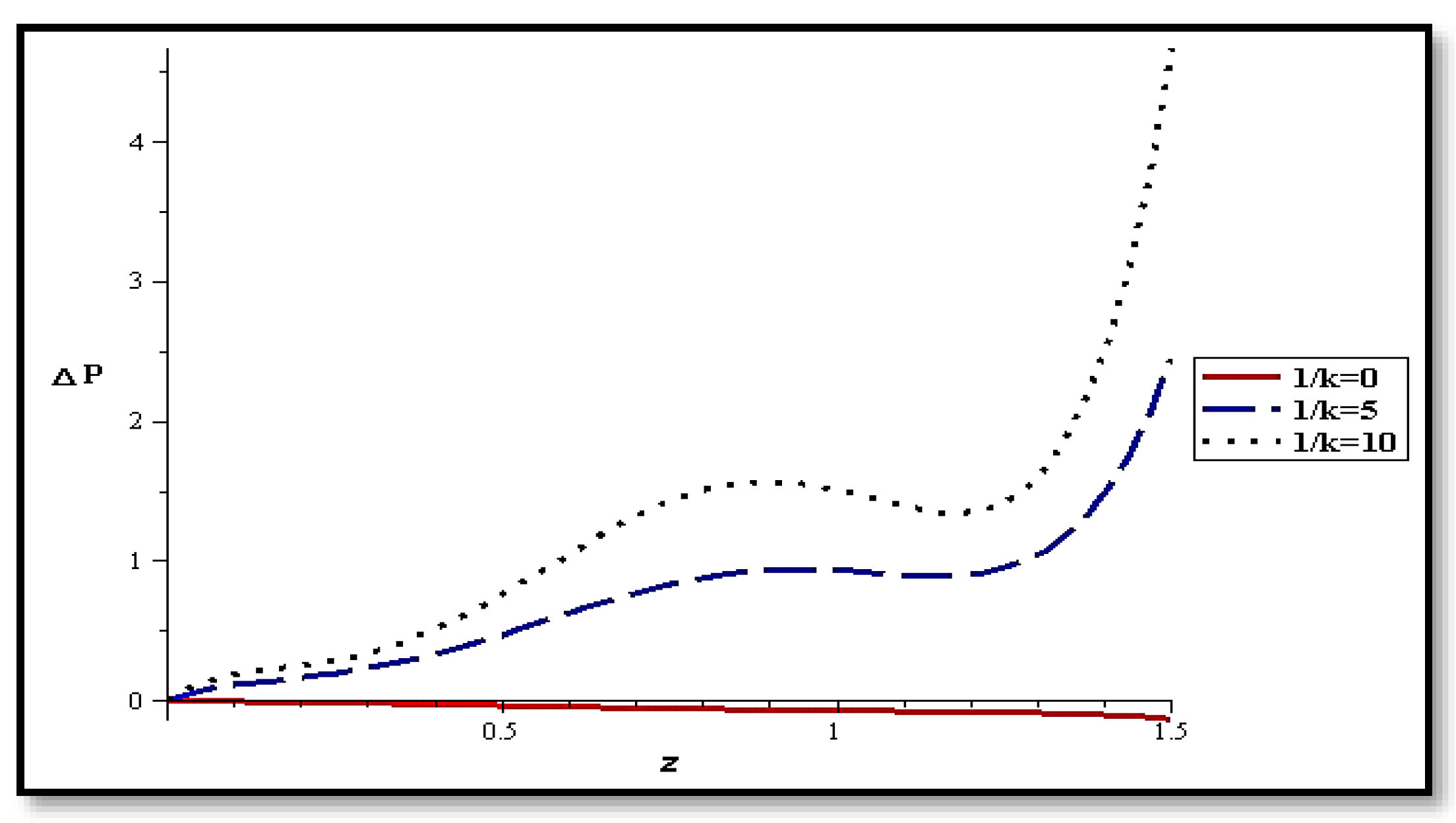
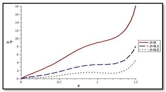
- The presence of amplitude ratio, flow rate, nanoparticles concentration, magnetic field, and slipping increase the pressure difference, unlike the presence of catheter and gravity.
Author Contributions
Funding
Institutional Review Board Statement
Data Availability Statement
Acknowledgments
Conflicts of Interest
References
- Pal, S.L.; Jana, U.; Manna, P.K.; Mohanta, G.P.; Manavalan, R. Nanoparticle: An overview of preparation and characterization. J. Appl. Pharm. Sci. 2011, 1, 228–234. [Google Scholar]
- Akbar, N.S.; Maraj, E.; Butt, A.W. Copper nanoparticles impinging on a curved channel with compliant walls and peristalsis. Eur. Phys. J. Plus 2014, 129, 183. [Google Scholar] [CrossRef]
- Chu, W.K.-H.; Fang, J. Peristaltic transport in a slip flow. Eur. Phys. J. B Condens. Matter Complex Syst. 2000, 16, 543–547. [Google Scholar] [CrossRef]
- Eldesoky, I.M. Slip effects on the unsteady MHD pulsatile blood flow through porous medium in an artery under the effect of body acceleration. Int. J. Math. Math. Sci. 2012, 2012, 860239. [Google Scholar] [CrossRef] [Green Version]
- Eldesoky, I.M.; Kamel, M.H.; Abumandour, R.M. Numerical study of slip effect of unsteady MHD pulsatile flow through porous medium in an artery using generalized differential quadrature method (comparative study). In The International Conference on Mathematics and Engineering Physics; Military Technical College: Cairo, Egypt, 2014. [Google Scholar]
- Abd Elnaby, M.A.; Haroun, M.H. A new model for study the effect of wall properties on peristaltic transport of a viscous fluid. Commun. Nonlinear Sci. Numer. Simul. 2008, 13, 752–762. [Google Scholar] [CrossRef]
- Hasany, S.F.; Ahmed, I.; Rajan, J.; Rehman, A. Systematic review of the preparation techniques of iron oxide magnetic nanoparticles. Nanosci. Nanotechnol. 2012, 2, 148–158. [Google Scholar] [CrossRef] [Green Version]
- Muthu, P.; Kumar, B.R.; Chandra, P. Peristaltic motion of micropolar fluid in circular cylindrical tubes: Effect of wall properties. Appl. Math. Model. 2008, 32, 2019–2033. [Google Scholar] [CrossRef]
- Sreenadh, S.; Shankar, C.U.; Pallavi, A.R. Effects of wall properties and heat transfer on the peristaltic transport of food bolus through oesophagus—A mathematical model. Int. J. Appl. Math. Mech. 2012, 8, 93–108. [Google Scholar]
- Hron, J.; Le Roux, C.; Malek, J.; Rajagopal, K. Flows of incompressible fluids subject to Navier’s slip on the boundary. Comput. Math. Appl. 2008, 56, 2128–2143. [Google Scholar] [CrossRef] [Green Version]
- Abumandour, R.M.; Eldesoky, I.M.; Kamel, M.H.; Ahmed, M.M.; Abdelsalam, S.I. Peristaltic thrusting of a thermal-viscosity nanofluid through a resilient vertical pipe. Z. Nat. A 2020, 75, 727–738. [Google Scholar] [CrossRef]
- Sharma, M.K.; Bansal, K.; Bansal, S. Pulsatile unsteady flow of blood through porous medium in a stenotic artery under the influence of transverse magnetic field. Korea-Aust. Rheol. J. 2012, 24, 181–189. [Google Scholar] [CrossRef]
- Sucharitha, G.; Lakshminarayana, P.; Sandeep, N. MHD and Cross Diffusion Effects on Peristaltic Flow of a Casson Nanofluid in a Duct. Appl. Math. Sci. Comput. 2019, 2, 191–201. [Google Scholar]
- Akbar, N.S. Metallic Nanoparticles Analysis for the Peristaltic Flow in an Asymmetric Channel with MHD. IEEE Trans. Nanotechnol. 2014, 13, 357–361. [Google Scholar] [CrossRef]
- Sucharitha, G.; Vajravelu, K.; Lakshminarayana, P. Effect of heat and mass transfer on the peristaltic flow of a Jeffrey nanofluid in a tapered exible channel in the presence of aligned magnetic field. Eur. Phys. J. Spec. Top. 2019, 228, 2713–2728. [Google Scholar] [CrossRef]
- Bejan, A. Entropy generation minimization: The new thermodynamics of finite-size devices and finite-time processes. J. Appl. Phys. 1996, 79, 1191–1218. [Google Scholar] [CrossRef] [Green Version]
- Khan, W.A.; Ali, M. Recent developments in modeling and simulation of entropy generation for dissipative cross material with quartic autocatalysis. Appl. Phys. A 2019, 125, 397. [Google Scholar] [CrossRef]
- Rashidi, M.M.; Bhatti, M.M.; Abbas, M.A.; Ali, M.E.-S. Entropy generation on MHD blood flow of nanofluid due to peristaltic waves. Entropy 2016, 18, 117. [Google Scholar] [CrossRef] [Green Version]
- Hayat, T.; Rafiq, M.; Ahmad, B.; Asghar, S. Entropy generation analysis for peristaltic flow of nanoparticles in a rotating frame. Int. J. Heat Mass Transf. 2017, 108, 1775–1786. [Google Scholar] [CrossRef]
- Ranjit, N.K.; Shit, G.C. Entropy generation on electroosmotic flow pumping by a uniform peristaltic wave under magnetic environment. Energy 2017, 128, 649–660. [Google Scholar] [CrossRef]
- Ali, M.; Khan, W.A.; Irfan, M.; Sultan, F.; Shahzed, M.; Khan, M. Computational analysis of entropy generation for cross-nanofluid flow. Appl. Nanosci. 2019, 10, 3045–3055. [Google Scholar] [CrossRef]
- Borges, M.E.; Sierra, M.; Cuevas, E.; García, R.; Esparza, P. Photocatalysis with solar energy: Sunlight-responsive photocatalyst based on TiO2 loaded on a natural material for wastewater treatment. Sol. Energy 2016, 135, 527–535. [Google Scholar] [CrossRef]
- Zhang, H.; Yang, H.; Chen, H.; Du, X.; Wen, D.; Wu, H. Photothermal conversion characteristics of gold nanoparticles under different filter conditions. Sol. Energy 2014, 100, 141–147. [Google Scholar] [CrossRef]
- Zeiny, A.; Jin, H.; Bai, L.; Lin, G.; Wen, D. A comparative study of direct absorption nanfoluids for solar thermal applications. Sol. Energy 2018, 161, 74–82. [Google Scholar] [CrossRef]
- Shi, L.; He, Y.; Wang, X.; Hu, Y. Recyclable photo-thermal conversion and purification systems via Fe3O4@TiO2 nanoparticles. Energy Convers. Manag. 2018, 171, 272–278. [Google Scholar] [CrossRef]
- Prakash, J.; Siva, E.; Tripathi, D.; Kuharat, S.; Bég, O.A. Peristaltic pumping of magnetic nanofluids with thermal radiation and temperature-dependent viscosity effects: Modelling a solar magneto-biomimetic nanopump. Renew. Energy 2018, 133, 1308–1326. [Google Scholar] [CrossRef]
- Prakash, J.; Ramesh, K.; Tripathi, D.; Kumar, R. Numerical simulation of heat transfer in blood flow altered by electroosmosis through tapered micro-vessels. Microvasc. Res. 2018, 118, 162–172. [Google Scholar] [CrossRef] [PubMed]
- Hina, S.; Mustafa, M.; Hayat, T.; Alsaedi, A. Peristaltic transport of Powell–Eyring fluid in a curved channel with heat/mass transfer and wall properties. Int. J. Heat Mass Transf. 2016, 101, 156–165. [Google Scholar] [CrossRef]
- Kumar, M.A.; Sreenadh, S.; Srinivas, A.N.S. Effects of wall properties and heat transfer on the peristaltic transport of a jeffrey fluid in a channel. Adv. Appl. Sci. Res. 2013, 6, 156–172. [Google Scholar]
- Reddy, M.G. Heat and mass transfer on magnetohydrodynamic peristaltic flow in a porous medium with partial slip. Alex. Eng. J. 2016, 55, 1225–1234. [Google Scholar] [CrossRef]
- Suganya, S.; Muthtamilselvan, M.; Al-Amri, F.; Abdalla, B. An exact solution for unsteady free convection flow of chemically reacting Al2O3-SiO2/Water hybrid nanofluid. J. Mech. Eng. Sci. 2020, 235, 3749–3763. [Google Scholar] [CrossRef]
- Hayat, T.; Shafique, M.; Tanveer, A.; Alsaedi, A. Magnetohydrodynamic effects on peristaltic flow of hyperbolic tangent nanofluid with slip conditions and Joule heating in an inclined channel. Int. J. Heat Mass Transf. 2016, 102, 54–63. [Google Scholar] [CrossRef]
- Ramesh, K.; Devakar, M. Magnetohydrodynamic peristaltic transport of couple stress fluid through porous medium in an inclined asymmetric channel with heat transfer. J. Magn. Magn. Mater. 2015, 394, 335–348. [Google Scholar] [CrossRef]
- Hayat, T.; Farooq, S.; Alsaedi, A.; Ahmad, B. Hall and radial magnetic field effects on radiative peristaltic flow of Carreau–Yasuda fluid in a channel with convective heat and mass transfer. J. Magn. Magn. Mater. 2016, 412, 207–216. [Google Scholar] [CrossRef]
- Misra, J.; Mallick, B.; Sinha, A. Heat and mass transfer in asymmetric channels during peristaltic transport of an MHD fluid having temperature-dependent properties. Alex. Eng. J. 2018, 57, 391–406. [Google Scholar] [CrossRef] [Green Version]
- Hayat, T.; Riaz, A.; Tanveer, A.; Alsaedi, A. Peristaltic transport of tangent hyperbolic fluid with variable viscosity. Therm. Sci. Eng. Prog. 2018, 6, 217–225. [Google Scholar] [CrossRef]
- Shaheen, A.; Asjad, M.I. Peristaltic flow of a Sisko fluid over a convectively heated surface with viscous dissipation. J. Phys. Chem. Solids 2018, 122, 210–217. [Google Scholar] [CrossRef]
- Kothandapani, M.; Srinivas, S. On the influence of wall properties in the MHD peristaltic transport with heat transfer and porous medium. Phys. Lett. A 2008, 372, 4586–4591. [Google Scholar] [CrossRef]
- Shapiro, A.H.; Jaffrin, M.Y.; Weinberg, S.L. Peristaltic pumping with long wavelengths at low Reynolds number. J. Fluid Mech. 1969, 37, 799–825. [Google Scholar] [CrossRef]
- Mekheimer, K.S.; Mohamed, M.S.; Elnaqeeb, T. Metallic nanoparticles influence on blood flow through a stenotic artery. Int. J. Pure Appl. Math. 2016, 107, 201. [Google Scholar] [CrossRef]





























| Radial (r) | Velocity (w) | ||
|---|---|---|---|
| 0.2 | −1 | −1 | −1 |
| 0.3 | −0.6028394149 | −0.6028389455 | −0.6028384998 |
| 0.4 | −0.3424592848 | −0.3424587957 | −0.3424583314 |
| 0.5 | −0.1391933897 | −0.1391930735 | −0.1391927738 |
| 0.6 | 0.0469001562 | 0.0469002316 | 0.0469003025 |
| 0.7 | 0.2419012707 | 0.2419011186 | 0.2419009731 |
| 0.8 | 0.4672595276 | 0.4672592396 | 0.4672589629 |
| 0.9 | 0.7443480614 | 0.7443478223 | 0.7443475934 |
| 1 | 1 | 1 | 1 |
Publisher’s Note: MDPI stays neutral with regard to jurisdictional claims in published maps and institutional affiliations. |
© 2022 by the authors. Licensee MDPI, Basel, Switzerland. This article is an open access article distributed under the terms and conditions of the Creative Commons Attribution (CC BY) license (https://creativecommons.org/licenses/by/4.0/).
Share and Cite
Abumandour, R.; Eldesoky, I.M.; Abumandour, M.; Morsy, K.; Ahmed, M.M. Magnetic Field Effects on Thermal Nanofluid Flowing through Vertical Stenotic Artery: Analytical Study. Mathematics 2022, 10, 492. https://doi.org/10.3390/math10030492
Abumandour R, Eldesoky IM, Abumandour M, Morsy K, Ahmed MM. Magnetic Field Effects on Thermal Nanofluid Flowing through Vertical Stenotic Artery: Analytical Study. Mathematics. 2022; 10(3):492. https://doi.org/10.3390/math10030492
Chicago/Turabian StyleAbumandour, Ramzy, Islam M. Eldesoky, Mohamed Abumandour, Kareem Morsy, and Mohamed M. Ahmed. 2022. "Magnetic Field Effects on Thermal Nanofluid Flowing through Vertical Stenotic Artery: Analytical Study" Mathematics 10, no. 3: 492. https://doi.org/10.3390/math10030492
APA StyleAbumandour, R., Eldesoky, I. M., Abumandour, M., Morsy, K., & Ahmed, M. M. (2022). Magnetic Field Effects on Thermal Nanofluid Flowing through Vertical Stenotic Artery: Analytical Study. Mathematics, 10(3), 492. https://doi.org/10.3390/math10030492
