Photovoltaic Models’ Parameter Extraction Using New Artificial Parameterless Optimization Algorithm
Abstract
1. Introduction
1.1. Background
1.2. Related Works
1.3. Motivation
1.4. Contribution
- A novel, simple, and efficient parameterless optimization algorithm is proposed;
- For parameter estimation of PV models, APLO is tested in a series of experiments;
- High accuracy and reliability in finding the PV models’ unknown parameters;
- Reasonable performance of the proposed algorithm compared with other original, improved, and hybrid metaheuristic algorithms.
1.5. Paper Structure
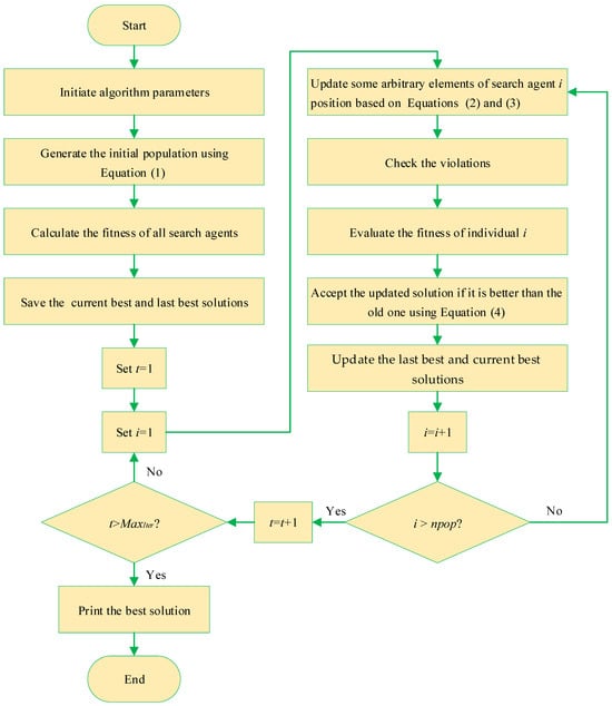
2. APLO Algorithm
2.1. Mathematical Model
2.1.1. Initialization
2.1.2. Search Operator
2.1.3. Selection
| Algorithm 1: The pseudo-code of APLO | |||
| Input: | |||
| Output: the best solution | |||
| 1: | Initialize the population randomly using Equation (1) | ||
| 2: | Calculate the fitness values of all individuals | ||
| 3: | Determine the current best and last best solutions | ||
| 4: | |||
| 5: | While do | ||
| 6: | for do | ||
| 7: | Update some arbitrary elements of individual using Equations (2) and (3) | ||
| 8: | Calculate the fitness of individual | ||
| 9: | Accept the updated solution if it is better than the old one using Equation (4) | ||
| 10: | Update the last best and current best solutions | ||
| 11: | |||
| 12: | end | ||
| 13: | end | ||
2.2. Algorithm Complexity
3. The Problem of PV Models’ Parameter Extraction
3.1. Single-Diode Model (SDM)
3.2. Double Diode Model (DDM)
3.3. PV Module Model
3.4. Problem Formulation of PV Models’ Parameters Extraction
4. Experimental Results
4.1. Exploration and Exploitation Analysis
4.2. Population Size Analysis
4.3. Results of Parameter Extraction Based on SDM
4.4. Results of Parameter Extraction Based on DDM
4.5. PV Module Model-Based Photo Watt-PWP 201
4.6. Comprehensive Comparison
4.6.1. Convergence Characteristics
4.6.2. Computational Time
4.6.3. Wilcoxon and Friedman Tests
4.6.4. Advantages and Disadvantages of Applied Algorithms
4.7. Comparison with the State-of-the-Art Algorithms
5. Conclusions and Future Directions
Author Contributions
Funding
Institutional Review Board Statement
Informed Consent Statement
Data Availability Statement
Conflicts of Interest
References
- Sheng, R.; Du, J.; Liu, S.; Wang, C.; Wang, Z.; Liu, X. Solar Photovoltaic Investment Changes across China Regions Using a Spatial Shift-Share Analysis. Energies 2021, 14, 6418. [Google Scholar] [CrossRef]
- Leitão, D.; Torres, J.P.N.; Fernandes, J.F.P. Spectral Irradiance Influence on Solar Cells Efficiency. Energies 2020, 13, 5017. [Google Scholar] [CrossRef]
- Wang, P.; Yu, P.; Huang, L.; Zhang, Y. An Integrated Technical, Economic, and Environmental Framework for Evaluating the Rooftop Photovoltaic Potential of Old Residential Buildings. J. Environ. Manag. 2022, 317, 115296. [Google Scholar] [CrossRef] [PubMed]
- Chen, H.; Jiao, S.; Heidari, A.A.; Wang, M.; Chen, X.; Zhao, X. An Opposition-Based Sine Cosine Approach with Local Search for Parameter Estimation of Photovoltaic Models. Energy Convers. Manag. 2019, 195, 927–942. [Google Scholar] [CrossRef]
- Rasheduzzaman, M.; Fajri, P.; Kimball, J.; Deken, B. Modeling, Analysis, and Control Design of a Single-Stage Boost Inverter. Energies 2021, 14, 4098. [Google Scholar] [CrossRef]
- Zhang, W.; Zheng, Z.; Liu, H. A Novel Droop Control Method to Achieve Maximum Power Output of Photovoltaic for Parallel Inverter System. CSEE J. Power Energy Syst. 2021, 8, 1636–1645. [Google Scholar] [CrossRef]
- Mehta, H.K.; Warke, H.; Kukadiya, K.; Panchal, A.K. Accurate Expressions for Single-Diode-Model Solar Cell Parameterization. IEEE J. Photovoltaics 2019, 9, 803–810. [Google Scholar] [CrossRef]
- Hejri, M.; Mokhtari, H.; Azizian, M.R.; Ghandhari, M.; Söder, L. On the Parameter Extraction of a Five-Parameter Double-Diode Model of Photovoltaic Cells and Modules. IEEE J. Photovoltaics 2014, 4, 915–923. [Google Scholar] [CrossRef]
- Chin, V.J.; Salam, Z. A New Three-Point-Based Approach for the Parameter Extraction of Photovoltaic Cells. Appl. Energy 2019, 237, 519–533. [Google Scholar] [CrossRef]
- Akbari, M.A.; Zare, M.; Azizipanah-Abarghooee, R.; Mirjalili, S.; Deriche, M. The Cheetah Optimizer: A Nature-Inspired Metaheuristic Algorithm for Large-Scale Optimization Problems. Sci. Rep. 2022, 12, 10953. [Google Scholar] [CrossRef]
- Kirkpatrick, S.; Gelatt, C.D.; Vecchi, M.P. Optimization by Simulated Annealing. Science 1983, 220, 671–680. [Google Scholar] [CrossRef] [PubMed]
- Ghasemi, M.; Akbari, M.-A.; Jun, C.; Bateni, S.M.; Zare, M.; Zahedi, A.; Pai, H.-T.; Band, S.S.; Moslehpour, M.; Chau, K.-W. Circulatory System Based Optimization (CSBO): An Expert Multilevel Biologically Inspired Meta-Heuristic Algorithm. Eng. Appl. Comput. Fluid Mech. 2022, 16, 1483–1525. [Google Scholar] [CrossRef]
- Holland, J.H. Genetic Algorithms. Sci. Am. 1992, 267, 66–73. [Google Scholar] [CrossRef]
- Yao, X.; Liu, Y.; Lin, G. Evolutionary Programming Made Faster. IEEE Trans. Evol. Comput. 1999, 3, 82–102. [Google Scholar]
- Koza, J.R. Genetic Programming as a Means for Programming Computers by Natural Selection. Stat. Comput. 1994, 4, 87–112. [Google Scholar] [CrossRef]
- Simon, D. Biogeography-Based Optimization. IEEE Trans. Evol. Comput. 2008, 12, 702–713. [Google Scholar] [CrossRef]
- Storn, R.; Price, K. Differential Evolution—A Simple and Efficient Heuristic for Global Optimization over Continuous Spaces. J. Glob. Optim. 1997, 11, 341–359. [Google Scholar] [CrossRef]
- Rashedi, E.; Nezamabadi-Pour, H.; Saryazdi, S. GSA: A Gravitational Search Algorithm. Inf. Sci. 2009, 179, 2232–2248. [Google Scholar] [CrossRef]
- Kaveh, A.; Talatahari, S. A Novel Heuristic Optimization Method: Charged System Search. Acta Mech. 2010, 213, 267–289. [Google Scholar] [CrossRef]
- Rabanal, P.; Rodríguez, I.; Rubio, F. Using River Formation Dynamics to Design Heuristic Algorithms. In International Conference on Unconventional Computation; Springer: Berlin/Heidelberg, Germany, 2007; pp. 163–177. [Google Scholar]
- Erol, O.K.; Eksin, I. A New Optimization Method: Big Bang–Big Crunch. Adv. Eng. Softw. 2006, 37, 106–111. [Google Scholar] [CrossRef]
- Boettcher, S.; Percus, A.G. Optimization with Extremal Dynamics. Complexity 2002, 8, 57–62. [Google Scholar] [CrossRef]
- Shah-Hosseini, H. Principal Components Analysis by the Galaxy-Based Search Algorithm: A Novel Metaheuristic for Continuous Optimisation. Int. J. Comput. Sci. Eng. 2011, 6, 132–140. [Google Scholar]
- Formato, R.A. Central Force Optimization. Prog. Electromagn. Res. 2007, 77, 425–491. [Google Scholar] [CrossRef]
- Zhao, W.; Zhang, Z.; Wang, L. Manta Ray Foraging Optimization: An Effective Bio-Inspired Optimizer for Engineering Applications. Eng. Appl. Artif. Intell. 2020, 87, 103300. [Google Scholar] [CrossRef]
- Eskandar, H.; Sadollah, A.; Bahreininejad, A.; Hamdi, M. Water Cycle Algorithm—A Novel Metaheuristic Optimization Method for Solving Constrained Engineering Optimization Problems. Comput. Struct. 2012, 110, 151–166. [Google Scholar] [CrossRef]
- Hosseini, H.S. Problem Solving by Intelligent Water Drops. In Proceedings of the 2007 IEEE Congress on Evolutionary Computation, Singapore, 25–28 September 2007; pp. 3226–3231. [Google Scholar]
- Li, B.; Jiang, W. Chaos Optimization Method and Its Application. Control Theory Appl. 1997, 14, 613–615. [Google Scholar]
- Birbil, Ş.İ.; Fang, S.-C. An Electromagnetism-like Mechanism for Global Optimization. J. Glob. Optim. 2003, 25, 263–282. [Google Scholar] [CrossRef]
- Alatas, B. ACROA: Artificial Chemical Reaction Optimization Algorithm for Global Optimization. Expert Syst. Appl. 2011, 38, 13170–13180. [Google Scholar] [CrossRef]
- Irizarry, R. LARES: An Artificial Chemical Process Approach for Optimization. Evol. Comput. 2004, 12, 435–459. [Google Scholar] [CrossRef]
- Abdechiri, M.; Meybodi, M.R.; Bahrami, H. Gases Brownian Motion Optimization: An Algorithm for Optimization (GBMO). Appl. Soft Comput. 2013, 13, 2932–2946. [Google Scholar] [CrossRef]
- Kennedy, J.; Eberhart, R. Particle Swarm Optimization. In Proceedings of the ICNN’95—International Conference on Neural Networks, Perth, WA, Australia, 27 November–1 December 1995; Volume 4, pp. 1942–1948. [Google Scholar]
- Yang, X.-S.; Deb, S. Cuckoo Search via Lévy Flights. In Proceedings of the 2009 World Congress on Nature & Biologically Inspired Computing (NaBIC), Coimbatore, India, 9–11 December 2009; pp. 210–214. [Google Scholar]
- Mirjalili, S. The Ant Lion Optimizer. Adv. Eng. Softw. 2015, 83, 80–98. [Google Scholar] [CrossRef]
- Pham, D.T.; Ghanbarzadeh, A.; Koç, E.; Otri, S.; Rahim, S.; Zaidi, M. The Bees Algorithm—A Novel Tool for Complex Optimisation Problems. In Intelligent Production Machines and Systems; Elsevier: Amsterdam, The Netherlands, 2006; pp. 454–459. [Google Scholar]
- Eusuff, M.M.; Lansey, K.E. Optimization of Water Distribution Network Design Using the Shuffled Frog Leaping Algorithm. J. Water Resour. Plan. Manag. 2003, 129, 210–225. [Google Scholar] [CrossRef]
- Yang, X.; Gandomi, A.H. Bat Algorithm: A Novel Approach for Global Engineering Optimization. Eng. Comput. 2012, 29, 464–483. [Google Scholar] [CrossRef]
- Mirjalili, S. Moth-Flame Optimization Algorithm: A Novel Nature-Inspired Heuristic Paradigm. Knowl.-Based Syst. 2015, 89, 228–249. [Google Scholar] [CrossRef]
- Panigrahi, B.K.; Ravikumar Pandi, V. Bacterial Foraging Optimisation: Nelder–Mead Hybrid Algorithm for Economic Load Dispatch. IET Gener. Transm. Distrib. 2008, 2, 556. [Google Scholar] [CrossRef]
- Gandomi, A.H.; Alavi, A.H. Krill Herd: A New Bio-Inspired Optimization Algorithm. Commun. Nonlinear Sci. Numer. Simul. 2012, 17, 4831–4845. [Google Scholar] [CrossRef]
- Mirjalili, S.; Lewis, A. The Whale Optimization Algorithm. Adv. Eng. Softw. 2016, 95, 51–67. [Google Scholar] [CrossRef]
- Drigo, M. The Ant System: Optimization by a Colony of Cooperating Agents. IEEE Trans. Syst. Man Cybern. B 1996, 26, 1–13. [Google Scholar] [CrossRef]
- Mirjalili, S.; Mirjalili, S.M.; Lewis, A. Grey Wolf Optimizer. Adv. Eng. Softw. 2014, 69, 46–61. [Google Scholar] [CrossRef]
- Yang, X.-S. Firefly Algorithms for Multimodal Optimization. In International Symposium on Stochastic Algorithms; Springer: Berlin/Heidelberg, Germany, 2009; pp. 169–178. [Google Scholar]
- Akay, B.; Karaboga, D. Artificial Bee Colony Algorithm for Large-Scale Problems and Engineering Design Optimization. J. Intell. Manuf. 2012, 23, 1001–1014. [Google Scholar] [CrossRef]
- Pan, W.-T. A New Fruit Fly Optimization Algorithm: Taking the Financial Distress Model as an Example. Knowl.-Based Syst. 2012, 26, 69–74. [Google Scholar] [CrossRef]
- Krishnanand, K.N.; Ghose, D. Glowworm Swarm Optimization for Simultaneous Capture of Multiple Local Optima of Multimodal Functions. Swarm Intell. 2009, 3, 87–124. [Google Scholar] [CrossRef]
- Nadimi-Shahraki, M.H.; Taghian, S.; Mirjalili, S.; Abualigah, L.; Abd Elaziz, M.; Oliva, D. EWOA-OPF: Effective Whale Optimization Algorithm to Solve Optimal Power Flow Problem. Electronics 2021, 10, 2975. [Google Scholar] [CrossRef]
- Nadimi-Shahraki, M.H.; Taghian, S.; Mirjalili, S.; Faris, H. MTDE: An Effective Multi-Trial Vector-Based Differential Evolution Algorithm and Its Applications for Engineering Design Problems. Appl. Soft Comput. 2020, 97, 106761. [Google Scholar] [CrossRef]
- Nadimi-Shahraki, M.H.; Taghian, S.; Mirjalili, S. An Improved Grey Wolf Optimizer for Solving Engineering Problems. Expert Syst. Appl. 2021, 166, 113917. [Google Scholar] [CrossRef]
- Eslami, M.; Shareef, H.; Mohamed, A.; Khajehzadeh, M. Optimal Location of PSS Using Improved PSO with Chaotic Sequence. In Proceedings of the International Conference on Electrical, Control and Computer Engineering 2011 (InECCE), Kuantan, Malaysia, 21–22 June 2011; pp. 253–258. [Google Scholar]
- Eslami, M.; Shareef, H.; Mohamed, A.; Khajehzadeh, M. Coordinated Design of PSS and SVC Damping Controller Using CPSO. In Proceedings of the 2011 5th International Power Engineering and Optimization Conference, Shah Alam, Malaysia, 6–7 June 2011; pp. 11–16. [Google Scholar]
- Khajehzadeh, M.; Taha, M.R.; Eslami, M. Multi-Objective Optimisation of Retaining Walls Using Hybrid Adaptive Gravitational Search Algorithm. Civ. Eng. Environ. Syst. 2014, 31, 229–242. [Google Scholar] [CrossRef]
- Messaoud, R. Ben Extraction of Uncertain Parameters of Single and Double Diode Model of a Photovoltaic Panel Using Salp Swarm Algorithm. Measurement 2020, 154, 107446. [Google Scholar] [CrossRef]
- Rao, R. Jaya: A Simple and New Optimization Algorithm for Solving Constrained and Unconstrained Optimization Problems. Int. J. Ind. Eng. Comput. 2016, 7, 19–34. [Google Scholar] [CrossRef]
- Yu, K.; Qu, B.; Yue, C.; Ge, S.; Chen, X.; Liang, J. A Performance-Guided JAYA Algorithm for Parameters Identification of Photovoltaic Cell and Module. Appl. Energy 2019, 237, 241–257. [Google Scholar] [CrossRef]
- Yu, K.; Liang, J.J.; Qu, B.Y.; Chen, X.; Wang, H. Parameters Identification of Photovoltaic Models Using an Improved JAYA Optimization Algorithm. Energy Convers. Manag. 2017, 150, 742–753. [Google Scholar] [CrossRef]
- Patel, S.J.; Panchal, A.K.; Kheraj, V. Extraction of Solar Cell Parameters from a Single Current–Voltage Characteristic Using Teaching Learning Based Optimization Algorithm. Appl. Energy 2014, 119, 384–393. [Google Scholar] [CrossRef]
- Niu, Q.; Zhang, H.; Li, K. An Improved TLBO with Elite Strategy for Parameters Identification of PEM Fuel Cell and Solar Cell Models. Int. J. Hydrogen Energy 2014, 39, 3837–3854. [Google Scholar] [CrossRef]
- Chen, X.; Yu, K.; Du, W.; Zhao, W.; Liu, G. Parameters Identification of Solar Cell Models Using Generalized Oppositional Teaching Learning Based Optimization. Energy 2016, 99, 170–180. [Google Scholar] [CrossRef]
- Yaghoubi, M.; Eslami, M.; Noroozi, M.; Mohammadi, H.; Kamari, O.; Palani, S. Modified Salp Swarm Optimization for Parameter Estimation of Solar PV Models. IEEE Access 2022, 10, 110181–110194. [Google Scholar] [CrossRef]
- Ishaque, K.; Salam, Z.; Mekhilef, S.; Shamsudin, A. Parameter Extraction of Solar Photovoltaic Modules Using Penalty-Based Differential Evolution. Appl. Energy 2012, 99, 297–308. [Google Scholar] [CrossRef]
- Jiang, L.L.; Maskell, D.L.; Patra, J.C. Parameter Estimation of Solar Cells and Modules Using an Improved Adaptive Differential Evolution Algorithm. Appl. Energy 2013, 112, 185–193. [Google Scholar] [CrossRef]
- AlRashidi, M.R.; AlHajri, M.F.; El-Naggar, K.M.; Al-Othman, A.K. A New Estimation Approach for Determining the I-V Characteristics of Solar Cells. Sol. Energy 2011, 85, 1543–1550. [Google Scholar] [CrossRef]
- Yousri, D.; Allam, D.; Eteiba, M.B.; Suganthan, P.N. Static and Dynamic Photovoltaic Models’ Parameters Identification Using Chaotic Heterogeneous Comprehensive Learning Particle Swarm Optimizer Variants. Energy Convers. Manag. 2019, 182, 546–563. [Google Scholar] [CrossRef]
- Ebrahimi, S.M.; Salahshour, E.; Malekzadeh, M.; Gordillo, F. Parameters Identification of PV Solar Cells and Modules Using Flexible Particle Swarm Optimization Algorithm. Energy 2019, 179, 358–372. [Google Scholar] [CrossRef]
- Liang, J.; Ge, S.; Qu, B.; Yu, K.; Liu, F.; Yang, H.; Wei, P.; Li, Z. Classified Perturbation Mutation Based Particle Swarm Optimization Algorithm for Parameters Extraction of Photovoltaic Models. Energy Convers. Manag. 2020, 203, 112138. [Google Scholar] [CrossRef]
- Lin, X.; Wu, Y. Parameters Identification of Photovoltaic Models Using Niche-Based Particle Swarm Optimization in Parallel Computing Architecture. Energy 2020, 196, 117054. [Google Scholar] [CrossRef]
- Yousri, D.; Thanikanti, S.B.; Allam, D.; Ramachandaramurthy, V.K.; Eteiba, M.B. Fractional Chaotic Ensemble Particle Swarm Optimizer for Identifying the Single, Double, and Three Diode Photovoltaic Models’ Parameters. Energy 2020, 195, 116979. [Google Scholar] [CrossRef]
- Nunes, H.G.G.; Silva, P.N.C.; Pombo, J.A.N.; Mariano, S.; Calado, M.R.A. Multiswarm Spiral Leader Particle Swarm Optimisation Algorithm for PV Parameter Identification. Energy Convers. Manag. 2020, 225, 113388. [Google Scholar] [CrossRef]
- Premkumar, M.; Jangir, P.; Elavarasan, R.M.; Sowmya, R. Opposition Decided Gradient-Based Optimizer with Balance Analysis and Diversity Maintenance for Parameter Identification of Solar Photovoltaic Models. J. Ambient Intell. Humaniz. Comput. 2021, 1–23. [Google Scholar] [CrossRef]
- Gafar, M.; El-Sehiemy, R.A.; Hasanien, H.M.; Abaza, A. Optimal Parameter Estimation of Three Solar Cell Models Using Modified Spotted Hyena Optimization. J. Ambient Intell. Humaniz. Comput. 2022, 1–12. [Google Scholar] [CrossRef]
- Eslami, M.; Akbari, E.; Seyed Sadr, S.T.; Ibrahim, B.F. A Novel Hybrid Algorithm Based on Rat Swarm Optimization and Pattern Search for Parameter Extraction of Solar Photovoltaic Models. Energy Sci. Eng. 2022, 10, 2689–2713. [Google Scholar] [CrossRef]
- Wolpert, D.H.; Macready, W.G. No Free Lunch Theorems for Optimization. IEEE Trans. Evol. Comput. 1997, 1, 67–82. [Google Scholar] [CrossRef]
- Easwarakhanthan, T.; Bottin, J.; Bouhouch, I.; Boutrit, C. Nonlinear Minimization Algorithm for Determining the Solar Cell Parameters with Microcomputers. Int. J. Sol. Energy 1986, 4, 1–12. [Google Scholar] [CrossRef]
- Rao, R.V.; Savsani, V.J.; Vakharia, D.P. Teaching–Learning-Based Optimization: A Novel Method for Constrained Mechanical Design Optimization Problems. Comput. Des. 2011, 43, 303–315. [Google Scholar] [CrossRef]
- Mirjalili, S.; Gandomi, A.H.; Mirjalili, S.Z.; Saremi, S.; Faris, H.; Mirjalili, S.M. Salp Swarm Algorithm: A Bio-Inspired Optimizer for Engineering Design Problems. Adv. Eng. Softw. 2017, 114, 163–191. [Google Scholar] [CrossRef]
- Kaveh, A.; Mahdavi, V.R. Colliding Bodies Optimization: A Novel Meta-Heuristic Method. Comput. Struct. 2014, 139, 18–27. [Google Scholar] [CrossRef]
- Hussain, K.; Salleh, M.N.M.; Cheng, S.; Shi, Y. On the Exploration and Exploitation in Popular Swarm-Based Metaheuristic Algorithms. Neural Comput. Appl. 2019, 31, 7665–7683. [Google Scholar] [CrossRef]
- Chen, X.; Tianfield, H.; Mei, C.; Du, W.; Liu, G. Biogeography-Based Learning Particle Swarm Optimization. Soft Comput. 2017, 21, 7519–7541. [Google Scholar] [CrossRef]
- Liang, J.J.; Qin, A.K.; Suganthan, P.N.; Baskar, S. Comprehensive Learning Particle Swarm Optimizer for Global Optimization of Multimodal Functions. IEEE Trans. Evol. Comput. 2006, 10, 281–295. [Google Scholar] [CrossRef]
- Chen, X.; Xu, B.; Mei, C.; Ding, Y.; Li, K. Teaching–Learning–Based Artificial Bee Colony for Solar Photovoltaic Parameter Estimation. Appl. Energy 2018, 212, 1578–1588. [Google Scholar] [CrossRef]
- Gong, W.; Cai, Z.; Ling, C.X. DE/BBO: A Hybrid Differential Evolution with Biogeography-Based Optimization for Global Numerical Optimization. Soft Comput. 2010, 15, 645–665. [Google Scholar] [CrossRef]
- Chen, X.; Tianfield, H.; Du, W.; Liu, G. Biogeography-Based Optimization with Covariance Matrix Based Migration. Appl. Soft Comput. 2016, 45, 71–85. [Google Scholar] [CrossRef]























| Category | Most Popular Algorithms and Abbreviations |
|---|---|
| Evolutionary-based | Genetic algorithm (GA) [13] Evolutionary programming (EP) [14] Genetic programming (GP) [15] Biogeography-based optimizer (BBO) [16] Differential evolution (DE) [17] Evolutionary strategy (ES) |
| Physics-based | Gravitational Ssearch Algorithm (GSA) [18] Charged system search (CSS) [19] River formation dynamics algorithm (RFDA) [20] Big bang–big crunch (BB-BC) [21] Extremal optimization (EO) [22] Galaxy-based search algorithm (GBSA) [23] Central force optimization (CFO) [24] Ray optimization (RO) [25] Water cycle algorithm (WCA) [26] Intelligent water drops (IWD) [27] Chaos optimization algorithm (COA) [28] Electromagnetism-like mechanism (EM) [29] |
| Chemistry-based | Artificial chemical reaction optimization algorithm (ACROA) [30] Artificial chemical process (ACP) [31] Gases Brownian motion optimization (GBMO) [32] |
| Swarm-based | Particle swarm optimization (PSO) [33] Cuckoo search (CS) [34] Ant lion optimizer (ALO) [35] Bees algorithm (BA) [36] Shuffled frog-leaping algorithm (SFLA) [37] Bat algorithm (BA) [38] Moth–flame optimization (MFO) [39] Bacterial foraging algorithm (BFA) [40] Krill herd (KH) [41] Whale optimization algorithm (WOA) [42] Ant colony algorithms (ACO) [43] Grey wolf optimizer (GWO) [44] Firefly algorithm (FA) [45] Artificial bee colony (ABC) [46] Fruit fly optimization algorithm (FOA) [47] Glowworm swarm optimization (GSO) [48] |
| Model | Parameters’ Limits | |||||||||
|---|---|---|---|---|---|---|---|---|---|---|
| SDM | 0 | 1 | 0 | 1 | 1 | 2 | 0 | 0.5 | 0 | 100 |
| DDM | 0 | 1 | 0 | 1 | 1 | 2 | 0 | 0.5 | 0 | 100 |
| PV module | 0 | 2 | 0 | 50 | 1 | 50 | 0 | 2 | 0 | 2000 |
| Problem | Measure | npop = 10 | npop = 20 | npop = 30 | npop = 40 | npop = 50 | npop = 60 |
|---|---|---|---|---|---|---|---|
| SDM | Min | 9.860219 × 10−4 | 9.860219 × 10−4 | 9.860219 × 10−4 | 9.860219 × 10−4 | 9.860219 × 10−4 | 9.860219 × 10−4 |
| Mean | 9.860219 × 10−4 | 9.860219 × 10−4 | 9.860219 × 10−4 | 9.860219 × 10−4 | 9.860219 × 10−4 | 9.860219 × 10−4 | |
| Max | 9.860219 × 10−4 | 9.860219 × 10−4 | 9.860219 × 10−4 | 9.860219 × 10−4 | 9.860219 × 10−4 | 9.860219 × 10−4 | |
| SD | 4.905627 × 10−12 | 4.149942 × 10−16 | 8.666882 × 10−17 | 1.126621 × 10−16 | 9.397154 × 10−17 | 8.574883 × 10−17 | |
| Mean rank in Freidman | 5.96667 | 3.61667 | 2.73333 | 2.43333 | 3.1 | 3.15 | |
| Sum rank Freidman | 179 | 108.5 | 82 | 73 | 93 | 94.5 | |
| DDM | Min | 9.829117 × 10−4 | 9.826894 × 10−4 | 9.824958 × 10−4 | 9.824849 × 10−4 | 9.827377 × 10−4 | 9.857074 × 10−4 |
| Mean | 1.008130 × 10−3 | 1.006467 × 10−3 | 1.003314 × 10−3 | 1.011153 × 10−3 | 1.013609 × 10−3 | 1.022566 × 10−3 | |
| Max | 1.191914 × 10−3 | 1.131532 × 10−3 | 1.191268 × 10−3 | 1.402166 × 10−3 | 1.338409 × 10−3 | 1.189575 × 10−3 | |
| SD | 4.099853 × 10−5 | 3.637408 × 10−5 | 4.636394 × 10−5 | 7.838701 × 10−5 | 7.170668 × 10−5 | 5.765975 × 10−5 | |
| Mean rank in Freidman | 3.93333 | 3.43333 | 3.16667 | 3.1 | 3.23333 | 4.13333 | |
| Sum rank Freidman | 118 | 103 | 95 | 93 | 97 | 124 | |
| PV module | Min | 9.825837 × 10−4 | 9.825044 × 10−4 | 9.825115 × 10−4 | 9.827521 × 10−4 | 9.832545 × 10−4 | 9.825992 × 10−4 |
| Mean | 4.845660 × 10−3 | 9.993596 × 10−4 | 9.966059 × 10−4 | 1.001461 × 10−3 | 1.011433 × 10−3 | 1.029418 × 10−3 | |
| Max | 1.149226 × 10−1 | 1.060000 × 10−3 | 1.051849 × 10−3 | 1.132161 × 10−3 | 1.225400 × 10−3 | 1.445858 × 10−3 | |
| SD | 2.079038 × 10−2 | 2.217082 × 10−5 | 1.878370 × 10−5 | 3.269111 × 10−5 | 5.876697 × 10−5 | 9.490092 × 10−5 | |
| Mean rank in Freidman | 4.66667 | 3.23333 | 3.13333 | 3.3 | 3.1 | 3.56667 | |
| Sum rank Freidman | 140 | 97 | 94 | 99 | 93 | 107 | |
| Sum rank | Mean rank in Freidman | 14.56667 | 10.28333 | 9.03333 | 8.83333 | 9.43333 | 10.85 |
| Sum rank Freidman | 437 | 308.5 | 271 | 265 | 283 | 325.5 |
| Algorithm | Min | Mean | Max | SD | Significance |
|---|---|---|---|---|---|
| APLO | 9.860218778914× 10−4 | 9.860218778916× 10−4 | 9.860218778922× 10−4 | 1.599419351161× 10−16 | |
| CBO | 1.148573645374 × 10−3 | 7.208263932384 × 10−3 | 8.576997450439 × 10−3 | 1.645251727229 × 10−3 | † |
| DE | 5.548414731899 × 10−3 | 6.915313985034 × 10−3 | 7.850952678115 × 10−3 | 6.541614750785 × 10−4 | † |
| GA | 3.817138390879 × 10−3 | 6.837349221993 × 10−2 | 8.169353790970 × 10−2 | 1.780787047086 × 10−2 | † |
| GWO | 1.158182213682 × 10−2 | 2.158244241773 × 10−1 | 2.228964974584 × 10−1 | 3.857526966905 × 10−2 | † |
| JAYA | 1.782507253178 × 10−3 | 4.846317911802 × 10−3 | 9.666422102947 × 10−3 | 1.496853195820 × 10−3 | † |
| PSO | 9.869017992242 × 10−4 | 2.588954874116 × 10−3 | 4.826880699904 × 10−3 | 1.103903013051 × 10−3 | † |
| SSA | 2.228658847342 × 10−1 | 2.230928389927 × 10−1 | 2.239170090380 × 10−1 | 2.800981095230 × 10−4 | † |
| TLBO | 9.887536713543 × 10−4 | 3.863042069493 × 10−3 | 8.677457995748 × 10−3 | 2.079581847494 × 10−3 | † |
| Algorithm | RMSE | |||||
|---|---|---|---|---|---|---|
| APLO | 0.7607755 | 0.3230208 | 53.71852400 | 0.0363771 | 1.4811855 | 9.8602188 × 10−4 |
| CBO | 0.7606365 | 0.4391837 | 63.84687986 | 0.0351273 | 1.5127669 | 1.1485736 × 10−3 |
| DE | 0.7633840 | 3.5631230 | 100.0000000 | 0.0239090 | 1.7708080 | 5.5484140 × 10−3 |
| GA | 0.7617908 | 1.8232161 | 99.99992736 | 0.0280509 | 1.6792031 | 3.8171384 × 10−3 |
| GWO | 0.7666861 | 0.8134494 | 14.69565125 | 0.0273766 | 1.5871288 | 1.1581822 × 10−2 |
| JAYA | 0.7593010 | 0.5978732 | 100.0000000 | 0.0341035 | 1.5456857 | 1.7825073 × 10−3 |
| PSO | 0.7607664 | 0.3301579 | 54.31031901 | 0.0362896 | 1.4833891 | 9.8690180 × 10−4 |
| SSA | 0.8361982 | 0.0000000 | 1.155093333 | 0.0000000 | 2.0000000 | 2.2286588 × 10−1 |
| TLBO | 0.7607049 | 0.3314945 | 54.98791923 | 0.0362715 | 1.4837785 | 9.8875367 × 10−4 |
| Algorithm | Min | Mean | Max | SD | Significance |
|---|---|---|---|---|---|
| APLO | 9.830657938188 × 10−4 | 1.019874828873 × 10−3 | 1.342343716280 × 10−3 | 7.797062995961 × 10−5 | |
| CBO | 6.445682677224 × 10−3 | 7.474969722257 × 10−3 | 8.275185158026 × 10−3 | 5.353607495130 × 10−4 | † |
| DE | 6.761178531429 × 10−3 | 8.130913835822 × 10−3 | 9.217501072530 × 10−3 | 6.044793459888 × 10−4 | † |
| GA | 1.048914576651 × 10−3 | 4.277390976996 × 10−2 | 9.079203590158 × 10−2 | 3.753851916526 × 10−2 | † |
| GWO | 7.723436258756 × 10−3 | 1.804748010930 × 10−1 | 2.228793281927 × 10−1 | 8.624502969932 × 10−2 | † |
| JAYA | 2.798207817458 × 10−3 | 5.479908398673 × 10−3 | 9.234026428131 × 10−3 | 1.396786107898 × 10−3 | † |
| PSO | 9.848728345415 × 10−4 | 2.231732852337 × 10−3 | 3.903661545904 × 10−3 | 9.893579067548 × 10−4 | † |
| SSA | 2.228624210303 × 10−1 | 2.234264679038 × 10−1 | 2.243772831227 × 10−1 | 5.008454232877 × 10−4 | † |
| TLBO | 1.006361630316 × 10−3 | 6.071268460472 × 10−3 | 1.954518527698 × 10−2 | 4.166155543866 × 10−3 | † |
| Algorithm | RMSE | |||||||
|---|---|---|---|---|---|---|---|---|
| APLO | 0.7607757 | 0.4697911 | 0.260965779 | 0.0365807 | 54.90462780 | 1.9999641 | 1.4631485 | 9.8306579382 × 10−4 |
| CBO | 0.7638870 | 0.2435162 | 8.040615602 | 0.0234448 | 99.98225374 | 1.5364664 | 2.0000000 | 6.4456826772 × 10−3 |
| DE | 0.7649050 | 1.7098070 | 4.76602770 | 0.0232610 | 99.99999000 | 1.7290370 | 1.9867510 | 6.7611785310 × 10−3 |
| GA | 0.7605798 | 0.3884531 | 0.00000000 | 0.0356448 | 60.42384229 | 1.4999794 | 1.4754131 | 1.0489145767 × 10−3 |
| GWO | 0.7706357 | 0.1571963 | 0.00000000 | 0.0418987 | 30.38296958 | 1.4107497 | 1.6747318 | 7.7234362588 × 10−3 |
| JAYA | 0.7573180 | 0.0556882 | 0.315224634 | 0.0356605 | 100.0000000 | 1.4777275 | 1.4979513 | 2.7982078175 × 10−3 |
| PSO | 0.7607795 | 0.2957504 | 0.145254462 | 0.0364617 | 53.99735415 | 1.4738147 | 1.9298906 | 9.8487283454 × 10−4 |
| SSA | 0.8377229 | 0.0000000 | 0.000000000 | 0.0000000 | 1.145114681 | 1.0000000 | 2.0000000 | 2.2286242103 × 10−1 |
| TLBO | 0.7606820 | 0.3543379 | 0.332865555 | 0.0360861 | 56.648982886 | 1.4906829 | 1.0000000 | 1.0063616303 × 10−3 |
| Algorithm | Min | Mean | Max | SD | Significance |
|---|---|---|---|---|---|
| APLO | 2.42507486809 × 10−3 | 2.42507486810 × 10−3 | 2.42507486810 × 10−3 | 5.96208271747 × 10−17 | |
| CBO | 2.59323307598 × 10−3 | 9.58546210390 × 10−3 | 1.44726212656 × 10−2 | 1.62949321579 × 10−3 | † |
| DE | 6.67237575292 × 10−3 | 7.74335013025 × 10−3 | 9.59388984237 × 10−3 | 7.13076666106 × 10−4 | † |
| GA | 5.22983393188 × 10−3 | 1.72642387255 × 10−1 | 3.51706994835 × 10−1 | 1.17731216363 × 10−1 | † |
| GWO | 9.30534798242 × 10−3 | 3.03524536723 × 10−2 | 1.09058464220 × 10−1 | 2.40958661843 × 10−2 | † |
| JAYA | 3.42058453137 × 10−3 | 1.63022106280 × 10−2 | 7.64341081931 × 10−2 | 2.27085786595 × 10−2 | † |
| PSO | 2.47057268706 × 10−3 | 5.06269373279 × 10−3 | 6.76745897635 × 10−3 | 1.11580692510 × 10−3 | † |
| SSA | 5.36253332910 × 10−2 | 1.45064970492 × 10−1 | 2.75832201568 × 10−1 | 8.99178958837 × 10−2 | † |
| TLBO | 2.81460265874 × 10−3 | 4.17330355891 × 10−3 | 8.12934998713 × 10−3 | 1.16062006801 × 10−3 | † |
| Algorithm | RMSE | |||||
|---|---|---|---|---|---|---|
| APLO | 1.0305143 | 3.48226289 | 27.2772845 | 0.0333686 | 1.3511916 | 2.4250749 × 10−3 |
| CBO | 1.0287009 | 4.84455139 | 42.7195703 | 0.0323866 | 1.3872184 | 2.5932331 × 10−3 |
| DE | 1.0306156 | 22.1690238 | 1999.99959 | 0.0264998 | 1.5826458 | 6.6723758 × 10−3 |
| GA | 1.0284036 | 15.1965837 | 1427.98876 | 0.0281702 | 1.5290681 | 5.2298339 × 10−3 |
| GWO | 1.0329527 | 14.2377500 | 798.639484 | 0.0271184 | 1.5191182 | 9.3053480 × 10−3 |
| JAYA | 1.0247885 | 7.90093672 | 2000.00000 | 0.0309492 | 1.4441778 | 3.4205845 × 10−3 |
| PSO | 1.0294489 | 4.11606748 | 33.9829867 | 0.0328684 | 1.3691868 | 2.4705727 × 10−3 |
| SSA | 1.1375146 | 50.0000000 | 1.64110086 | 0.0025254 | 1.7459220 | 5.3625333 × 10−2 |
| TLBO | 1.0288704 | 5.50233338 | 47.4894427 | 0.0318549 | 1.4016305 | 2.8146027 × 10−3 |
| Algorithm I | Algorithm II | mena_NRs | mean_PRs | sum_NRs | sum_PRs | N_NRs | N_PRs | p-Value |
|---|---|---|---|---|---|---|---|---|
| APLO | CBO | 15.5 | NaN | 465 | 0 | 30 | 0 | 1.8627 × 10−9 |
| APLO | DE | 15.5 | NaN | 465 | 0 | 30 | 0 | 1.8627 × 10−9 |
| APLO | GA | 15.5 | NaN | 465 | 0 | 30 | 0 | 1.8627 × 10−9 |
| APLO | GWO | 15.5 | NaN | 465 | 0 | 30 | 0 | 1.8627 × 10−9 |
| APLO | JAYA | 15.5 | NaN | 465 | 0 | 30 | 0 | 1.8627 × 10−9 |
| APLO | PSO | 15.5 | NaN | 465 | 0 | 30 | 0 | 1.8627 × 10−9 |
| APLO | SSA | 15.5 | NaN | 465 | 0 | 30 | 0 | 1.8627 × 10−9 |
| APLO | TLBO | 15.5 | NaN | 465 | 0 | 30 | 0 | 1.8627 × 10−9 |
| CBO | DE | 17.1 | 15 | 120 | 345 | 7 | 23 | 1.9660 × 10−2 |
| CBO | GA | 16.5 | 1.5 | 462 | 3 | 28 | 2 | 9.3132 × 10−9 |
| CBO | GWO | 15.5 | NaN | 465 | 0 | 30 | 0 | 1.8627 × 10−9 |
| CBO | JAYA | 7.0 | 17.2 | 35 | 430 | 5 | 25 | 7.9945 × 10−6 |
| CBO | PSO | 2.0 | 16.5 | 4 | 461 | 2 | 28 | 1.3039 × 10−8 |
| CBO | SSA | 15.5 | NaN | 465 | 0 | 30 | 0 | 1.8627 × 10−9 |
| CBO | TLBO | 9.0 | 16.0 | 18 | 447 | 2 | 28 | 4.7125 × 10−7 |
| DE | GA | 16.5 | 1.5 | 462 | 3 | 28 | 2 | 9.3132 × 10−9 |
| DE | GWO | 15.5 | NaN | 465 | 0 | 30 | 0 | 1.8627 × 10−9 |
| DE | JAYA | 13.5 | 15.6 | 27 | 438 | 2 | 28 | 2.3488 × 10−6 |
| DE | PSO | NaN | 15.5 | 0 | 465 | 0 | 30 | 1.8627 × 10−9 |
| DE | SSA | 15.5 | NaN | 465 | 0 | 30 | 0 | 1.8627 × 10−9 |
| DE | TLBO | 3.8 | 17.3 | 15 | 450 | 4 | 26 | 2.5518 × 10−7 |
| GA | GWO | 16.0 | 1 | 464 | 1 | 29 | 1 | 3.7253 × 10−9 |
| GA | JAYA | 1.0 | 16.0 | 1 | 464 | 1 | 29 | 3.7253 × 10−9 |
| GA | PSO | NaN | 15.5 | 0 | 465 | 0 | 30 | 1.8627 × 10−9 |
| GA | SSA | 15.5 | NaN | 465 | 0 | 30 | 0 | 1.8627 × 10−9 |
| GA | TLBO | NaN | 15.5 | 0 | 465 | 0 | 30 | 1.8627 × 10−9 |
| GWO | JAYA | NaN | 15.5 | 0 | 465 | 0 | 30 | 1.8627 × 10−9 |
| GWO | PSO | NaN | 15.5 | 0 | 465 | 0 | 30 | 1.8627 × 10−9 |
| GWO | SSA | 15.5 | NaN | 465 | 0 | 30 | 0 | 1.8627 × 10−9 |
| GWO | TLBO | NaN | 15.5 | 0 | 465 | 0 | 30 | 1.8627 × 10−9 |
| JAYA | PSO | 2.5 | 16.4 | 5 | 460 | 2 | 28 | 1.8627 × 10−8 |
| JAYA | SSA | 15.5 | NaN | 465 | 0 | 30 | 0 | 1.8627 × 10−9 |
| JAYA | TLBO | 17.4 | 14.9 | 122 | 343 | 7 | 23 | 2.2100 × 10−2 |
| PSO | SSA | 15.5 | NaN | 465 | 0 | 30 | 0 | 1.8627 × 10−9 |
| PSO | TLBO | 17.7 | 11.2 | 353 | 112 | 20 | 10 | 1.2050 × 10−2 |
| SSA | TLBO | NaN | 15.5 | 0 | 465 | 0 | 30 | 1.8627 × 10−9 |
| Algorithm I | Algorithm II | mena_NRs | mean_PRs | sum_NRs | sum_PRs | N_NRs | N_PRs | p-Value |
|---|---|---|---|---|---|---|---|---|
| APLO | CBO | 15.5 | NaN | 465 | 0 | 30 | 0 | 1.8627 × 10−9 |
| APLO | DE | 15.5 | NaN | 465 | 0 | 30 | 0 | 1.8627 × 10−9 |
| APLO | GA | 15.5 | NaN | 465 | 0 | 30 | 0 | 1.8627 × 10−9 |
| APLO | GWO | 15.5 | NaN | 465 | 0 | 30 | 0 | 1.8627 × 10−9 |
| APLO | JAYA | 15.5 | NaN | 465 | 0 | 30 | 0 | 1.8627 × 10−9 |
| APLO | PSO | 17.3 | 3.75 | 450 | 15 | 26 | 4 | 2.5518 × 10−7 |
| APLO | SSA | 15.5 | NaN | 465 | 0 | 30 | 0 | 1.8627 × 10−9 |
| APLO | TLBO | 16.0 | 1 | 464 | 1 | 29 | 1 | 3.7253 × 10−9 |
| CBO | DE | 17.0 | 9.5 | 408 | 57 | 24 | 6 | 1.2334 × 10−4 |
| CBO | GA | 18.8 | 9 | 375 | 90 | 20 | 10 | 2.5600 × 10−3 |
| CBO | GWO | 16.0 | 1 | 464 | 1 | 29 | 1 | 3.7253 × 10−9 |
| CBO | JAYA | 10.0 | 16.1 | 30 | 435 | 3 | 27 | 3.7905 × 10−6 |
| CBO | PSO | NaN | 15.5 | 0 | 465 | 0 | 30 | 1.8627 × 10−9 |
| CBO | SSA | 15.5 | NaN | 465 | 0 | 30 | 0 | 1.8627 × 10−9 |
| CBO | TLBO | 13.2 | 16.5 | 119 | 346 | 9 | 21 | 1.8530 × 10−2 |
| DE | GA | 20.8 | 8.5 | 354 | 111 | 17 | 13 | 1.1300 × 10−2 |
| DE | GWO | 16.0 | 1 | 464 | 1 | 29 | 1 | 3.7253 × 10−9 |
| DE | JAYA | 4.5 | 16.3 | 9 | 456 | 2 | 28 | 6.1467 × 10−8 |
| DE | PSO | NaN | 15.5 | 0 | 465 | 0 | 30 | 1.8627 × 10−9 |
| DE | SSA | 15.5 | NaN | 465 | 0 | 30 | 0 | 1.8627 × 10−9 |
| DE | TLBO | 10.9 | 17.5 | 98 | 367 | 9 | 21 | 4.6600 × 10−3 |
| GA | GWO | 16.2 | 5.5 | 454 | 11 | 28 | 2 | 1.0245 × 10−7 |
| GA | JAYA | 11.3 | 16.0 | 34 | 431 | 3 | 27 | 6.9179 × 10−6 |
| GA | PSO | 2.0 | 16.0 | 2 | 463 | 1 | 29 | 5.5879 × 10−9 |
| GA | SSA | 15.5 | NaN | 465 | 0 | 30 | 0 | 1.8627 × 10−9 |
| GA | TLBO | 8.7 | 17.2 | 52 | 413 | 6 | 24 | 7.0568 × 10−5 |
| GWO | JAYA | NaN | 15.5 | 0 | 465 | 0 | 30 | 1.8627 × 10−9 |
| GWO | PSO | NaN | 15.5 | 0 | 465 | 0 | 30 | 1.8627 × 10−9 |
| GWO | SSA | 16.0 | 1 | 464 | 1 | 29 | 1 | 3.7253 × 10−9 |
| GWO | TLBO | 2.0 | 16.0 | 2 | 463 | 1 | 29 | 5.5879 × 10−9 |
| JAYA | PSO | NaN | 15.5 | 0 | 465 | 0 | 30 | 1.8627 × 10−9 |
| JAYA | SSA | 15.5 | NaN | 465 | 0 | 30 | 0 | 1.8627 × 10−9 |
| JAYA | TLBO | 16.5 | 14.5 | 247 | 218 | 15 | 15 | 7.7657 × 10−1 |
| PSO | SSA | 15.5 | NaN | 465 | 0 | 30 | 0 | 1.8627 × 10−9 |
| PSO | TLBO | 16.8 | 7 | 437 | 28 | 26 | 4 | 2.7623 × 10−6 |
| SSA | TLBO | NaN | 15.5 | 0 | 465 | 0 | 30 | 1.8627 × 10−9 |
| Algorithm I | Algorithm II | mena_NRs | mean_PRs | sum_NRs | sum_PRs | N_NRs | N_PRs | p-Value |
|---|---|---|---|---|---|---|---|---|
| APLO | CBO | 15.5 | NaN | 465 | 0 | 30 | 0 | 1.86265 × 10−9 |
| APLO | DE | 15.5 | NaN | 465 | 0 | 30 | 0 | 1.86265 × 10−9 |
| APLO | GA | 15.5 | NaN | 465 | 0 | 30 | 0 | 1.86265 × 10−9 |
| APLO | GWO | 15.5 | NaN | 465 | 0 | 30 | 0 | 1.86265 × 10−9 |
| APLO | JAYA | 15.5 | NaN | 465 | 0 | 30 | 0 | 1.86265 × 10−9 |
| APLO | PSO | 15.5 | NaN | 465 | 0 | 30 | 0 | 1.86265 × 10−9 |
| APLO | SSA | 15.5 | NaN | 465 | 0 | 30 | 0 | 1.86265 × 10−9 |
| APLO | TLBO | 15.5 | NaN | 465 | 0 | 30 | 0 | 1.86265 × 10−9 |
| CBO | DE | 15.5 | 15.5 | 31 | 434 | 2 | 28 | 4.42192 × 10−6 |
| CBO | GA | 16.21429 | 5.5 | 454 | 11 | 28 | 2 | 1.02446 × 10−7 |
| CBO | GWO | 15.5 | NaN | 465 | 0 | 30 | 0 | 1.86265 × 10−9 |
| CBO | JAYA | 23.71429 | 13 | 166 | 299 | 7 | 23 | 0.17719 |
| CBO | PSO | 8 | 15.75862 | 8 | 457 | 1 | 29 | 4.65661 × 10−8 |
| CBO | SSA | 15.5 | NaN | 465 | 0 | 30 | 0 | 1.86265 × 10−9 |
| CBO | TLBO | 2 | 15.96552 | 2 | 463 | 1 | 29 | 5.58794 × 10−9 |
| DE | GA | 16.5 | 1.5 | 462 | 3 | 28 | 2 | 9.31323 × 10−9 |
| DE | GWO | 15.5 | NaN | 465 | 0 | 30 | 0 | 1.86265 × 10−9 |
| DE | JAYA | 20.2 | 13.15 | 202 | 263 | 10 | 20 | 0.54253 |
| DE | PSO | NaN | 15.5 | 0 | 465 | 0 | 30 | 1.86265 × 10−9 |
| DE | SSA | 15.5 | NaN | 465 | 0 | 30 | 0 | 1.86265 × 10−9 |
| DE | TLBO | 1 | 16 | 1 | 464 | 1 | 29 | 3.72529 × 10−9 |
| GA | GWO | 4.85714 | 18.73913 | 34 | 431 | 7 | 23 | 6.91786 × 10−6 |
| GA | JAYA | 7.5 | 16.07143 | 15 | 450 | 2 | 28 | 2.55182 × 10−7 |
| GA | PSO | 1 | 16 | 1 | 464 | 1 | 29 | 3.72529 × 10−9 |
| GA | SSA | 12 | 19.5 | 192 | 273 | 16 | 14 | 0.41613 |
| GA | TLBO | NaN | 15.5 | 0 | 465 | 0 | 30 | 1.86265 × 10−9 |
| GWO | JAYA | 20.33333 | 14.29167 | 122 | 343 | 6 | 24 | 0.0221 |
| GWO | PSO | NaN | 15.5 | 0 | 465 | 0 | 30 | 1.86265 × 10−9 |
| GWO | SSA | 15.93103 | 3 | 462 | 3 | 29 | 1 | 9.31323 × 10−9 |
| GWO | TLBO | NaN | 15.5 | 0 | 465 | 0 | 30 | 1.86265 × 10−9 |
| JAYA | PSO | 6.83333 | 17.66667 | 41 | 424 | 6 | 24 | 1.82446 × 10−5 |
| JAYA | SSA | 16.5 | 1.5 | 462 | 3 | 28 | 2 | 9.31323 × 10−9 |
| JAYA | TLBO | 8 | 16.33333 | 24 | 441 | 3 | 27 | 1.41934 × 10−6 |
| PSO | SSA | 15.5 | NaN | 465 | 0 | 30 | 0 | 1.86265 × 10−9 |
| PSO | TLBO | 12.25 | 16.68182 | 98 | 367 | 8 | 22 | 0.00466 |
| SSA | TLBO | NaN | 15.5 | 0 | 465 | 0 | 30 | 1.86265 × 10−9 |
| Algorithm | SDM | DDM | PV Module Model | |||
|---|---|---|---|---|---|---|
| Mean Rank | Sum Rank | Mean Rank | Sum Rank | Mean Rank | Sum Rank | |
| APLO | 1.0000 | 30 | 1.1667 | 35 | 1.0000 | 30 |
| CBO | 5.5333 | 166 | 5.1667 | 155 | 5.7000 | 171 |
| DE | 5.1000 | 153 | 5.9000 | 177 | 4.7667 | 143 |
| GA | 6.8667 | 206 | 5.9667 | 179 | 8.0000 | 240 |
| GWO | 7.9667 | 239 | 7.8667 | 236 | 7.0667 | 212 |
| JAYA | 3.9667 | 119 | 3.7667 | 113 | 4.6000 | 138 |
| PSO | 2.4667 | 74 | 2.0333 | 61 | 3.0000 | 90 |
| SSA | 9.0000 | 270 | 8.9667 | 269 | 8.4333 | 253 |
| TLBO | 3.1000 | 93 | 4.1667 | 125 | 2.4333 | 73 |
| Algorithm | Global Search Ability | Convergence Speed | Local Entrapment Probability | Explorative/Exploitative | Diversity | Exploration-Exploitation Balance | Computational Complexity |
|---|---|---|---|---|---|---|---|
| APLO | High | Medium | Low | Exploitative | Adequate | Good | Low |
| CBO | Low | High | Medium | Exploitative | Inadequate | Medium | Low |
| DE | Low | High | High | Exploitative | Inadequate | Medium | High |
| GA | Low | High | High | Exploitative | Inadequate | Weak | High |
| GWO | Low | High | High | Explorative | High | Weak | Low |
| JAYA | Medium | Low | Medium | Exploitative | Adequate | Medium | Low |
| PSO | Medium | Medium | Medium | Exploitative | Adequate | Medium | High |
| SSA | Low | High | High | Explorative | High | Weak | Medium |
| TLBO | High | Low | Low | Exploitative | Adequate | Good | Medium |
| SDM | ||||||
| Algorithm | PGJAYA | IJAYA | STLBO | GOTLBO | TLABC | MSSA |
| Min | 9.8602 × 10−4 | 9.8603 × 10−4 | 9.8602 × 10−4 | 9.8856 × 10−4 | 9.8602 × 10−4 | 9.86 × 10−4 |
| Mean | 9.8602 × 10−4 | 9.9204 × 10−4 | 9.8607 × 10−4 | 1.0450 × 10−3 | 9.9417 × 10−4 | 9.86 × 10−4 |
| Max | 9.8603 × 10−4 | 1.0622 × 10−3 | 9.8655 × 10−4 | 1.2067 × 10−3 | 1.0308 × 10−3 | 9.87 × 10−4 |
| SD | 1.4485 × 10−9 | 1.4033 × 10−5 | 1.8602 × 10−5 | 5.0218 × 10−5 | 1.1896 × 10−5 | 3.01 × 10−7 |
| Algorithm | CLPSO | BLPSO | DE/BBO | CMM-DE/BBO | APLO | hARS-PS |
| Min | 9.9633 × 10−4 | 1.0272 × 10−3 | 9.9922 × 10−4 | 9.8605 × 10−4 | 9.8602 × 10−4 | 9.84 × 10−4 |
| Mean | 1.0581 × 10−3 | 1.3139 × 10−3 | 1.2948 × 10−3 | 1.0486 × 10−3 | 9.8602 × 10−4 | 9.85 × 10−4 |
| Max | 1.3196 × 10−3 | 1.7928 × 10−3 | 2.2258 × 10−3 | 1.3475 × 10−3 | 9.8602 × 10−4 | 9.87 × 10−4 |
| SD | 7.4854 × 10−5 | 2.1166 × 10−4 | 2.5074 × 10−4 | 8.1679 × 10−5 | 1.5994 × 10−16 | 3.01 × 10−7 |
| DDM | ||||||
| Algorithm | PGJAYA | IJAYA | STLBO | GOTLBO | TLABC | MSSA |
| Min | 9.8263 × 10−4 | 9.8293 × 10−4 | 9.8252 × 10−4 | 9.8742 × 10−4 | 1.0012 × 10−3 | 9.83 × 10−4 |
| Mean | 9.8582 × 10−4 | 1.0269 × 10−3 | 1.0585 × 10−3 | 1.1475 × 10−3 | 1.2116 × 10−3 | 9.94 × 10−4 |
| Max | 9.9499 × 10−4 | 1.4055 × 10−3 | 2.4480 × 10−3 | 1.3947 × 10−3 | 1.9826 × 10−3 | 9.99 × 10−4 |
| SD | 2.5375 × 10−6 | 9.8325 × 10−5 | 2.8978 × 10−4 | 1.1330 × 10−4 | 2.1100 × 10−4 | 1.49 × 10−6 |
| Algorithm | CLPSO | BLPSO | DE/BBO | CMM-DE/BBO | APLO | hARS-PS |
| Min | 9.9894 × 10−4 | 1.0628 × 10−3 | 1.0255 × 10−3 | 1.0088 × 10−3 | 9.8307 × 10−4 | 9.82 × 10−4 |
| Mean | 1.1458 × 10−3 | 1.4821 × 10−3 | 1.5571 × 10−3 | 1.5487 × 10−3 | 1.0199 × 10−3 | 9.84 × 10−4 |
| Max | 1.5494 × 10−3 | 1.7411 × 10−3 | 2.4042 × 10−3 | 2.0589 × 10−3 | 1.3423 × 10−3 | 9.87 × 10−4 |
| SD | 1.4367 × 10−4 | 1.7789 × 10−4 | 3.6297 × 10−4 | 2.9413 × 10−4 | 7.7971 × 10−5 | 1.45 × 10−7 |
| PV Module Model | ||||||
| Algorithm | PGJAYA | IJAYA | STLBO | GOTLBO | TLABC | MSSA |
| Min | 2.425075 × 10−3 | 2.425129 × 10−3 | 2.425075 × 10−3 | 2.426583 × 10−3 | 2.425075 × 10−3 | 2.42 × 10−3 |
| Mean | 2.425144 × 10−3 | 2.428855 × 10−3 | 2.055293 × 10−2 | 2.475386 × 10−3 | 2.425464 × 10−3 | 2.54 × 10−3 |
| Max | 2.426764 × 10−3 | 2.439269 × 10−3 | 2.742508 × 10−1 | 2.563849 × 10−3 | 2.428731 × 10−3 | 2.78 × 10−3 |
| SD | 3.071420 × 10−7 | 3.775523 × 10−6 | 6.896273 × 10−2 | 2.938836 × 10−5 | 8.746462 × 10−7 | 1.75 × 10−5 |
| Algorithm | CLPSO | BLPSO | DE/BBO | CMM-DE/BBO | APLO | hARS-PS |
| Min | 2.428064 × 10−3 | 2.425236 × 10−3 | 2.428255 × 10−3 | 2.425075 × 10−3 | 2.425075 × 10−3 | 2.42 × 10−3 |
| Mean | 2.454903 × 10−3 | 2.437873 × 10−3 | 2.461623 × 10−3 | 2.425175 × 10−3 | 2.425075 × 10−3 | 2.43 × 10−3 |
| Max | 2.543269 × 10−3 | 2.488348 × 10−3 | 2.525560 × 10−3 | 2.426796 × 10−3 | 2.425075 × 10−3 | 2.50 × 10−3 |
| SD | 2.580951 × 10−5 | 1.372409 × 10−5 | 2.925123 × 10−5 | 3.554783 × 10−7 | 5.962083 × 10−17 | 1.38 × 10−5 |
Publisher’s Note: MDPI stays neutral with regard to jurisdictional claims in published maps and institutional affiliations. |
© 2022 by the authors. Licensee MDPI, Basel, Switzerland. This article is an open access article distributed under the terms and conditions of the Creative Commons Attribution (CC BY) license (https://creativecommons.org/licenses/by/4.0/).
Share and Cite
Alanazi, M.; Alanazi, A.; Almadhor, A.; Rauf, H.T. Photovoltaic Models’ Parameter Extraction Using New Artificial Parameterless Optimization Algorithm. Mathematics 2022, 10, 4617. https://doi.org/10.3390/math10234617
Alanazi M, Alanazi A, Almadhor A, Rauf HT. Photovoltaic Models’ Parameter Extraction Using New Artificial Parameterless Optimization Algorithm. Mathematics. 2022; 10(23):4617. https://doi.org/10.3390/math10234617
Chicago/Turabian StyleAlanazi, Mohana, Abdulaziz Alanazi, Ahmad Almadhor, and Hafiz Tayyab Rauf. 2022. "Photovoltaic Models’ Parameter Extraction Using New Artificial Parameterless Optimization Algorithm" Mathematics 10, no. 23: 4617. https://doi.org/10.3390/math10234617
APA StyleAlanazi, M., Alanazi, A., Almadhor, A., & Rauf, H. T. (2022). Photovoltaic Models’ Parameter Extraction Using New Artificial Parameterless Optimization Algorithm. Mathematics, 10(23), 4617. https://doi.org/10.3390/math10234617

