A New Simple Chaotic System with One Nonlinear Term
Abstract
1. Introduction
- We introduce a novel and attractive 4D nonlinear chaotic system with only one nonlinear term.
- We analyze the nonlinear dynamic behavior, mathematical model and chaotic behaviors of the proposed dynamic system.
- We design and implement the operational model of chaotic dynamic system.
- We use a chaotic dynamic system in color image encryption and perform standard analyses.
2. Mathematical Model of the Chaotic System
3. Theoretical Analysis of Dynamic System Characteristics
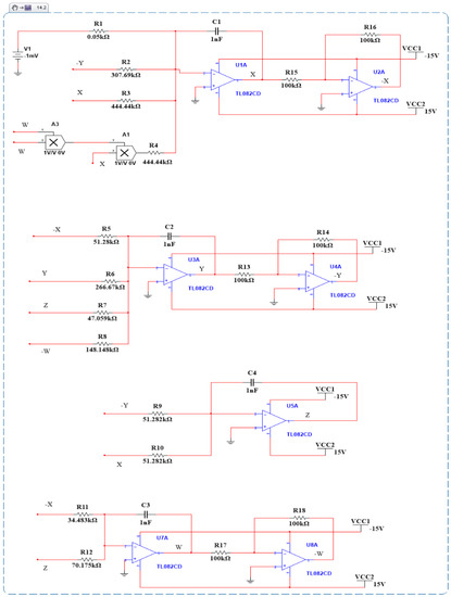
4. Circuit Implementation
5. Engineering Applications
5.1. Image Encryption
- Equation (3) and (x0, y0, z0, w0) = (−0.4, −0.03, −0.004, −0.001), are considered as the parameters and initial conditions for the implementation of cryptography in the cryptographic system. From 4D Rung-Kutta algorithm, chaotic signals , are generated numerically with an accuracy of 15 decimal places. It should be noted that 15 decimal places of each number in the chaotic sequence are converted to a 64-bit number and 32 low-value bits, but with high accuracy, are selected as . Using a sequence of defined random bits, we will have:
- Using the chaotic vector sequences , permutations are constructed as follows:The vector Sort is an ascending vector and an indicator for chaotic sequences.
- Color image I is decomposed into components R, G, B, and then components R, G, and B are transformed into three main matrices. The two substitution vectors and are used to replace the row and column indices of these principal matrices, respectively. Assuming the matrix is the original image , we have:where are linear vectors. After permitting the row by , we will have:
5.2. Image Decryption
5.3. Main Results
5.3.1. Histogram Analysis
5.3.2. Correlation Test
5.3.3. Entropy Test
5.3.4. NIST Test
6. Conclusions
Author Contributions
Funding
Institutional Review Board Statement
Informed Consent Statement
Data Availability Statement
Conflicts of Interest
References
- Lorenz, E.N. Deterministic nonperiodic flow. J. Atmos. Sci. 1963, 20, 130–141. [Google Scholar] [CrossRef]
- Li, C.; Song, Y.; Wang, F.; Wang, Z.; Li, Y. A bounded strategy of the mobile robot coverage path planning based on Lorenz chaotic system. Int. J. Adv. Robot. Syst. 2016, 13, 107. [Google Scholar] [CrossRef]
- Chen, C.; Sun, K.; Peng, Y.; Alamodi, A.O. A novel control method to counteract the dynamical degradation of a digital chaotic sequence. Eur. Phys. J. Plus 2019, 134, 31. [Google Scholar] [CrossRef]
- Sampath, S.; Vaidyanathan, S.; Volos, C.K.; Pham, V. An eight-term novel four-scroll chaotic system with cubic nonlinearity and its circuit simulation. J. Eng. Sci. Technol. Rev. 2015, 8, 1–6. [Google Scholar] [CrossRef]
- Castañeda, C.E.; López-Mancilla, D.; Chiu, R.; Villafana-Rauda, E.; Orozco-López, O.; Casillas-Rodríguez, F.; Sevilla-Escoboza, R. Discrete-time neural synchronization between an Arduino microcontroller and a Compact Development System using multiscroll chaotic signals. Chaos Solitons Fractals 2019, 119, 269–275. [Google Scholar] [CrossRef]
- Marwan, M.; Dos Santos, V.; Abidin, M.Z.; Xiong, A. Coexisting Attractor in a Gyrostat Chaotic System via Basin of Attraction and Synchronization of Two Nonidentical Mechanical Systems. Mathematics 2022, 10, 1914. [Google Scholar] [CrossRef]
- Guillén-Fernández, O.; Tlelo-Cuautle, E.; de la Fraga, L.G.; Sandoval-Ibarra, Y.; Nuñez-Perez, J.-C. An Image Encryption Scheme Synchronizing Optimized Chaotic Systems Implemented on Raspberry Pis. Mathematics 2022, 10, 1907. [Google Scholar] [CrossRef]
- Karami, H.; Mobayen, S.; Lashkari, M.; Bayat, F.; Chang, A. LMI-observer-based stabilizer for chaotic systems in the existence of a nonlinear function and perturbation. Mathematics 2021, 9, 1128. [Google Scholar] [CrossRef]
- Vaseghi, B.; Pourmina, M.A.; Mobayen, S. Finite-time chaos synchronization and its application in wireless sensor networks. Trans. Inst. Meas. Control 2018, 40, 3788–3799. [Google Scholar] [CrossRef]
- Petrzela, J. Chaotic and Hyperchaotic Dynamics of a Clapp Oscillator. Mathematics 2022, 10, 1868. [Google Scholar] [CrossRef]
- Banerjee, S.; Palit, S.K.; Mukherjee, S.; Ariffin, M.; Rondoni, L. Complexity in congestive heart failure: A time-frequency approach. Chaos Interdiscip. J. Nonlinear Sci. 2016, 26, 033105. [Google Scholar] [CrossRef] [PubMed]
- Cho, J.-H.; Cho, C.-H.; Sung, H.-K. Theoretical performance evaluation of optical complex signals based on optically injection-locked semiconductor lasers. IEEE J. Sel. Top. Quantum Electron. 2019, 25, 1–9. [Google Scholar] [CrossRef]
- Sham, E.E.; Vidyarthi, D.P. CoFA for QoS based secure communication using adaptive chaos dynamical system in fog-integrated cloud. Digit. Signal Process. 2022, 126, 103523. [Google Scholar] [CrossRef]
- Anuradha, D.; Subramani, N.; Khalaf, O.I.; Alotaibi, Y.; Alghamdi, S.; Rajagopal, M. Chaotic search-and-rescue-optimization-based multi-hop data transmission protocol for underwater wireless sensor networks. Sensors 2022, 22, 2867. [Google Scholar] [CrossRef]
- Kumar, C.M.; Vidhya, R.; Brindha, M. An efficient chaos based image encryption algorithm using enhanced thorp shuffle and chaotic convolution function. Appl. Intell. 2022, 52, 2556–2585. [Google Scholar] [CrossRef]
- Sprott, J.C. A proposed standard for the publication of new chaotic systems. Int. J. Bifurc. Chaos 2011, 21, 2391–2394. [Google Scholar] [CrossRef]
- Mobayen, S.; Alattas, K.A.; Fekih, A.; El-Sousy, F.F.; Bakouri, M. Barrier function-based adaptive nonsingular sliding mode control of disturbed nonlinear systems: A linear matrix inequality approach. Chaos Solitons Fractals 2022, 157, 111918. [Google Scholar] [CrossRef]
- Alattas, K.A.; Mostafaee, J.; Sambas, A.; Alanazi, A.K.; Mobayen, S.; Vu, M.T.; Zhilenkov, A. Nonsingular integral-type dynamic finite-time synchronization for hyper-chaotic systems. Mathematics 2021, 10, 115. [Google Scholar] [CrossRef]
- Sepestanaki, M.A.; Barhaghtalab, M.H.; Mobayen, S.; Jalilvand, A.; Fekih, A.; Skruch, P. Chattering-Free Terminal Sliding Mode Control Based on Adaptive Barrier Function for Chaotic Systems With Unknown Uncertainties. IEEE Access 2022, 10, 103469–103484. [Google Scholar] [CrossRef]
- Vaseghi, B.; Mobayen, S.; Hashemi, S.S.; Fekih, A. Fast reaching finite time synchronization approach for chaotic systems with application in medical image encryption. IEEE Access 2021, 9, 25911–25925. [Google Scholar] [CrossRef]
- Ma, X.; Mou, J.; Liu, J.; Ma, C.; Yang, F.; Zhao, X. A novel simple chaotic circuit based on memristor–memcapacitor. Nonlinear Dyn. 2020, 100, 2859–2876. [Google Scholar] [CrossRef]
- Zhang, X.; Tian, Z.; Li, J.; Cui, Z. A simple parallel chaotic circuit based on memristor. Entropy 2021, 23, 719. [Google Scholar] [CrossRef] [PubMed]
- Li, C.; Yang, Y.; Du, J.; Chen, Z. A simple chaotic circuit with magnetic flux-controlled memristor. Eur. Phys. J. Spec. Top. 2021, 230, 1723–1736. [Google Scholar] [CrossRef]
- Mobayen, S.; Fekih, A.; Vaidyanathan, S.; Sambas, A. Chameleon chaotic systems with quadratic nonlinearities: An adaptive finite-time sliding mode control approach and circuit simulation. IEEE Access 2021, 9, 64558–64573. [Google Scholar] [CrossRef]
- Gong, L.; Wu, R.; Zhou, N. A new 4D chaotic system with coexisting hidden chaotic attractors. Int. J. Bifurc. Chaos 2020, 30, 2050142. [Google Scholar] [CrossRef]
- Lai, Q.; Nestor, T.; Kengne, J.; Zhao, X.-W. Coexisting attractors and circuit implementation of a new 4D chaotic system with two equilibria. Chaos Solitons Fractals 2018, 107, 92–102. [Google Scholar] [CrossRef]
- Zhang, X.; Li, Z. Hidden extreme multistability in a novel 4D fractional-order chaotic system. Int. J. Non-Linear Mech. 2019, 111, 14–27. [Google Scholar] [CrossRef]
- Natiq, H.; Said, M.R.M.; Al-Saidi, N.M.; Kilicman, A. Dynamics and complexity of a new 4d chaotic laser system. Entropy 2019, 21, 34. [Google Scholar] [CrossRef]
- Gong, L.-H.; Luo, H.-X.; Wu, R.-Q.; Zhou, N.-R. New 4D chaotic system with hidden attractors and self-excited attractors and its application in image encryption based on RNG. Phys. A Stat. Mech. Its Appl. 2022, 591, 126793. [Google Scholar] [CrossRef]
- Lai, Q.; Akgul, A.; Zhao, X.-W.; Pei, H. Various types of coexisting attractors in a new 4D autonomous chaotic system. Int. J. Bifurc. Chaos 2017, 27, 1750142. [Google Scholar] [CrossRef]
- Signing, V.; Kengne, J. Coexistence of hidden attractors, 2-torus and 3-torus in a new simple 4-D chaotic system with hyperbolic cosine nonlinearity. Int. J. Dyn. Control 2018, 6, 1421–1428. [Google Scholar] [CrossRef]
- Wang, L.; Ding, M. Dynamical analysis and passive control of a new 4D chaotic system with multiple attractors. Mod. Phys. Lett. B 2018, 32, 1850260. [Google Scholar] [CrossRef]
- Frederickson, P.; Kaplan, J.L.; Yorke, E.D.; Yorke, J.A. The Liapunov dimension of strange attractors. J. Differ. Equ. 1983, 49, 185–207. [Google Scholar] [CrossRef]
- Benkouider, K.; Bouden, T.; Yalcin, M.E. A snail-shaped chaotic system with large bandwidth: Dynamical analysis, synchronization and secure communication scheme. SN Appl. Sci. 2020, 2, 1052. [Google Scholar] [CrossRef]
- Singh, J.P.; Roy, B. Coexistence of asymmetric hidden chaotic attractors in a new simple 4-D chaotic system with curve of equilibria. Optik 2017, 145, 209–217. [Google Scholar] [CrossRef]
- Sahin, M.E.; Cam Taskiran, Z.G.; Guler, H.; Hamamci, S.E. Application and modeling of a novel 4D memristive chaotic system for communication systems. Circuits Syst. Signal Process. 2020, 39, 3320–3349. [Google Scholar] [CrossRef]
- Singh, J.P.; Roy, B. Multistability and hidden chaotic attractors in a new simple 4-D chaotic system with chaotic 2-torus behaviour. Int. J. Dyn. Control 2018, 6, 529–538. [Google Scholar] [CrossRef]
- Li, X.-F.; Chlouverakis, K.E.; Xu, D.-L. Nonlinear dynamics and circuit realization of a new chaotic flow: A variant of Lorenz, Chen and Lü. Nonlinear Anal. Real World Appl. 2009, 10, 2357–2368. [Google Scholar] [CrossRef]











| No. | System | Total No. of Terms | No. of Nonlinear Terms | Maximum Kaplan–York | 
|---|---|---|---|---|
| 1 | Gong et al. [25] | 7 | 2 | 3.1481 | 
| 2 | Lai et al. [26] | 7 | 3 | 3.0157 | 
| 3 | Natiq et al. [28] | 10 | 2 | 3.152 | 
| 4 | Singh and Roy [35] | 8 | 1 | 3.0695 | 
| 5 | Zhang and Li [27] | 8 | 3 | 3.171 | 
| 6 | Singning and Kengne [31] | 8 | 1 | 3.098 | 
| 7 | Sahin et al. [36] | 7 | 1 | 2.579 | 
| 8 | Singh and Roy [37] | 8 | 1 | 3.0860 | 
| 9 | System (1) | 11 | 1 | 3.184 | 
| NIST Statistical Tests | p-Value | Results | 
|---|---|---|
| Cumulative-Sums Test | 0.04821 | passed | 
| Block-Frequency Test | 0.0501 | passed | 
| Frequency (Mono bit) Test | 0.3031 | passed | 
| Binary Matrix Rank Test | 0.1602 | passed | 
| Maurer’s Universal Statistical Test | 0.5271 | passed | 
| Runs Test | 0.2638 | passed | 
| Longest-Run Test | 0.9722 | passed | 
| Linear-Complexity Test | 0.7505 | passed | 
| Discrete Fourier Transform Test | 0.1325 | passed | 
| Overlapping Templates Test | 0.6311 | passed | 
| Serial Test-1 | 0.5893 | passed | 
| Serial Test-2 | 0.1964 | passed | 
| Overlapping Templates Test | 0.6197 | passed | 
| Random-Excursions Variant Test (x = −4) | 0.7288 | passed | 
| Random-Excursions Test (x = −4) | 0.8831 | passed | 
| Publisher’s Note: MDPI stays neutral with regard to jurisdictional claims in published maps and institutional affiliations. | 
© 2022 by the authors. Licensee MDPI, Basel, Switzerland. This article is an open access article distributed under the terms and conditions of the Creative Commons Attribution (CC BY) license (https://creativecommons.org/licenses/by/4.0/).
Share and Cite
Bouteraa, Y.; Mostafaee, J.; Kchaou, M.; Abbassi, R.; Jerbi, H.; Mobayen, S. A New Simple Chaotic System with One Nonlinear Term. Mathematics 2022, 10, 4374. https://doi.org/10.3390/math10224374
Bouteraa Y, Mostafaee J, Kchaou M, Abbassi R, Jerbi H, Mobayen S. A New Simple Chaotic System with One Nonlinear Term. Mathematics. 2022; 10(22):4374. https://doi.org/10.3390/math10224374
Chicago/Turabian StyleBouteraa, Yassine, Javad Mostafaee, Mourad Kchaou, Rabeh Abbassi, Houssem Jerbi, and Saleh Mobayen. 2022. "A New Simple Chaotic System with One Nonlinear Term" Mathematics 10, no. 22: 4374. https://doi.org/10.3390/math10224374
APA StyleBouteraa, Y., Mostafaee, J., Kchaou, M., Abbassi, R., Jerbi, H., & Mobayen, S. (2022). A New Simple Chaotic System with One Nonlinear Term. Mathematics, 10(22), 4374. https://doi.org/10.3390/math10224374
 
        





 
       