Study on Mechanical Characteristics and Failure Modes of Coal–Mudstone Combined Body with Prefabricated Crack
Abstract
:1. Introduction
2. Experimental Tests
2.1. Specimen Preparation and Experimental Methods
2.2. Results
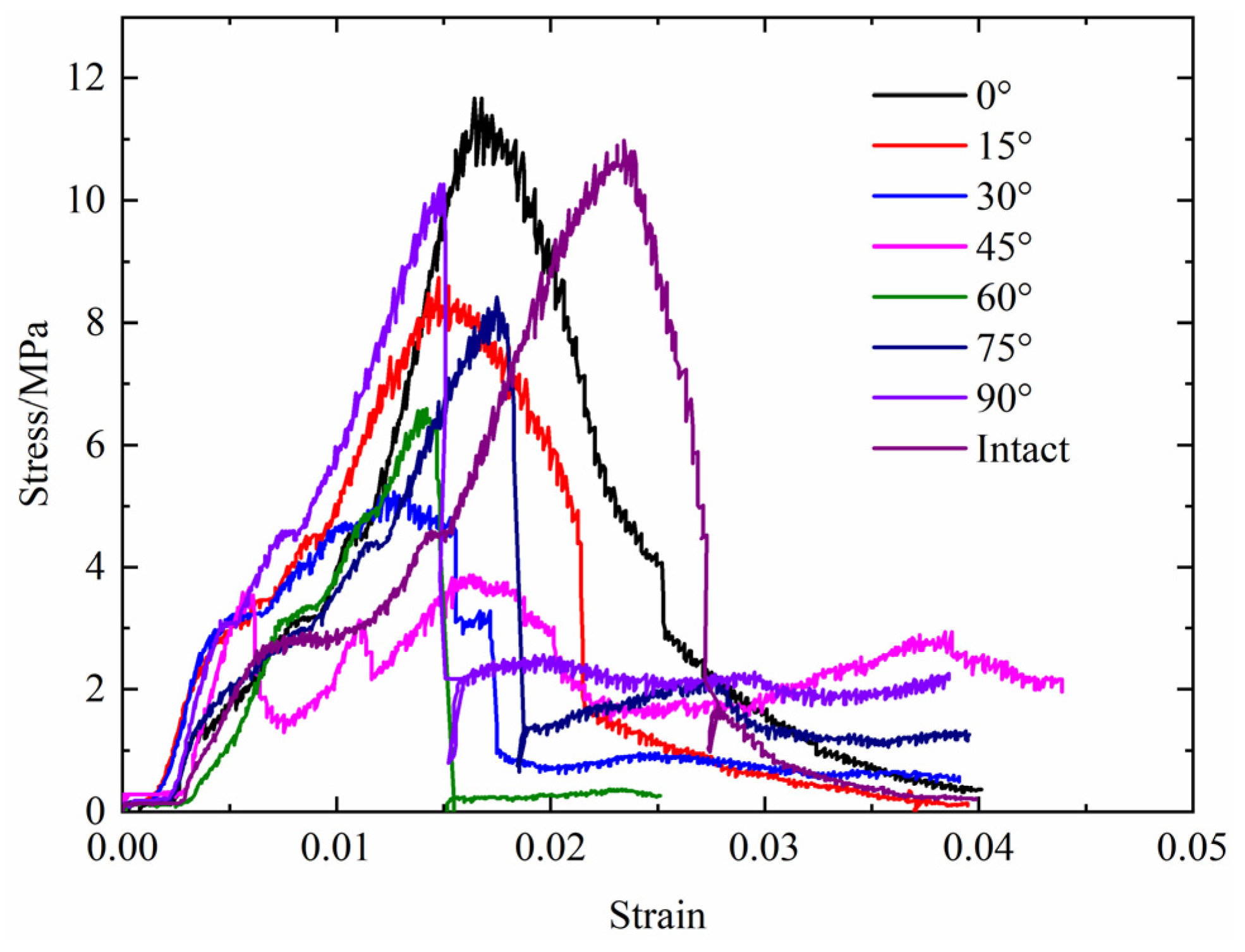
2.2.1. Stress–Strain Behaviors
2.2.2. Failure Processes and Characteristics
3. Numerical Simulation
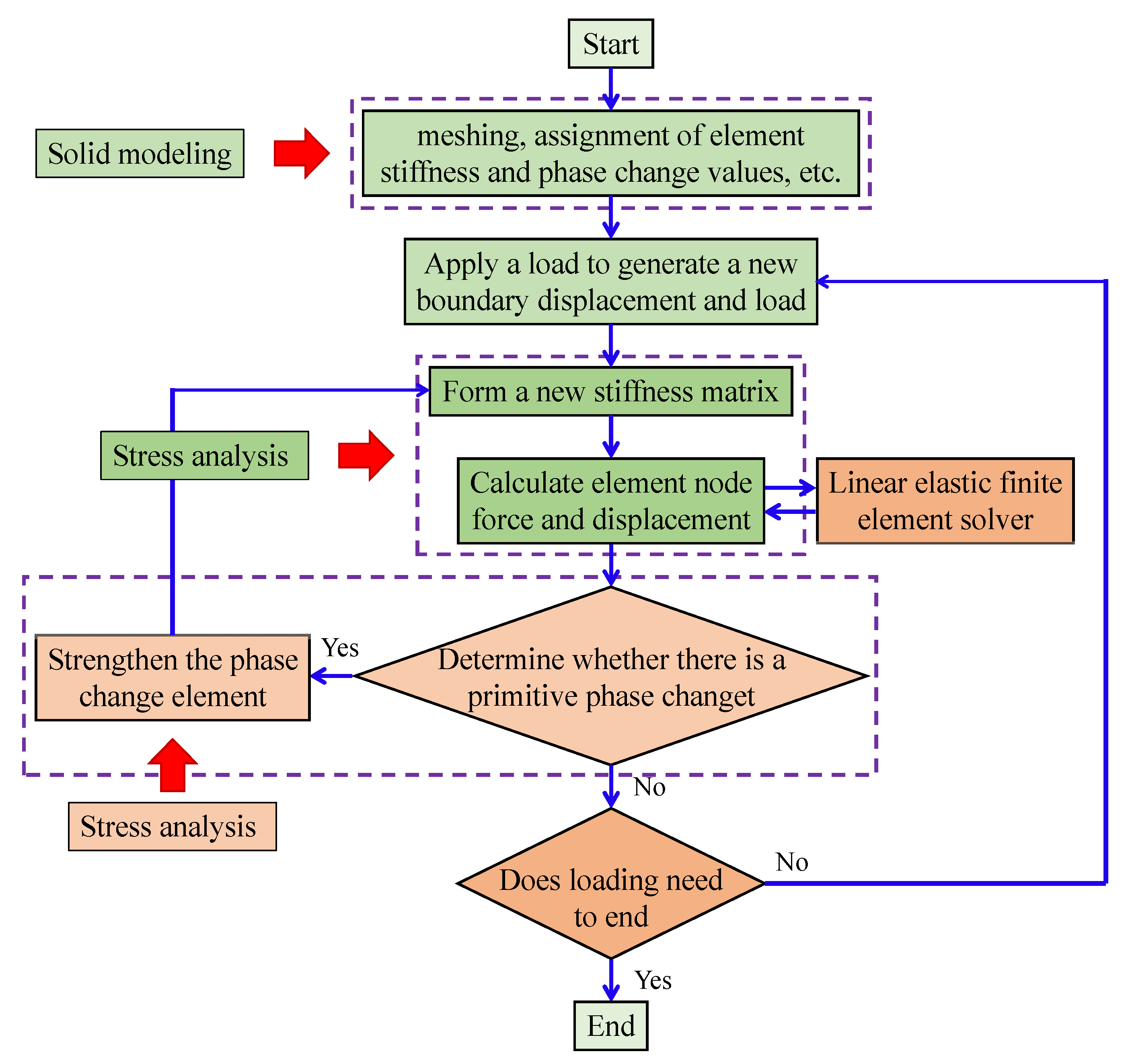
3.1. Basic Concepts of RFPA
3.2. Model Establishment
3.3. Result Analysis
3.3.1. Stress Evolution Behaviors
3.3.2. Acoustic Emission (AE) Evolution Behaviors
4. Mechanical Properties and Failure Modes of Coal–Rock Combined Body with Different Prefabricated Crack Angles
4.1. Influence of Crack Angle on Unconfined Compressive Strength
4.2. Failure Modes
4.2.1. Influence of Crack Angle on Failure Modes
4.2.2. Reverse Airfoil Crack Behaviors
5. Conclusions
- (1)
- The occurrence of a prefabricated crack and its angle had limited effect on the elastic modulus of the coal–rock combined body, while the axial strain corresponding to the failure and instability status of the coal–rock combined body with the occurrence of a prefabricated crack was smaller than that of the intact specimen. Additionally, this axial strain decreased first and then increased with the increase in the prefabricated crack angle. In addition, all of the stress–strain curves of the coal–mudstone combined body showed the secondary elastic deformation stage.
- (2)
- The unconfined compressive strength of the coal–rock combined specimen decreased first and then increased with the increase in the prefabricated crack angle. Additionally, the lowest unconfined compressive strength of the coal–mudstone combined body was obtained at the prefabricated crack angle of 45°. Moreover, the unconfined compressive strength of the coal–mudstone combined body with the prefabricated crack angle of 0° was even slightly larger than that of the intact specimen.
- (3)
- At the initial loading stage, the stress reduction zone and the acoustic emission appeared in both ends of the prefabricated crack, while the rest areas were high-stress zones. With the process of continuous loading, the high- and low-stress zones were transformed. Moreover, stress concentration zones were formed in both ends of the prefabricated crack. The acoustic emission became more obvious, and the number of acoustic emissions increased. After that, the high-stress zone continued to expand with the expansion of the prefabricated crack.
- (4)
- When the prefabricated crack angle was relatively small, tensile failure mainly occurred around the crack and in the lower coal body, while shear failure was distributed in the whole specimen. On the other hand, shear failure could be mainly observed in the lower coal body, and the distribution of tensile failure was more uniform in the whole specimen when the prefabricated crack angle was relatively large. The failure of the coal–mudstone combined body was mainly caused by the failure of the lower coal body, while only a few airfoil cracks or reverse airfoil cracks could be observed in the upper tip of the prefabricated crack in the mudstone body.
Author Contributions
Funding
Institutional Review Board Statement
Informed Consent Statement
Data Availability Statement
Conflicts of Interest
References
- Kong, D.; Cheng, Z.; Zheng, S. Study on the failure mechanism and stability control measures in a large-cutting-height coal mining face with a deep-buried seam. Bull. Eng. Geol. Environ. 2019, 78, 6143–6157. [Google Scholar] [CrossRef]
- Xiong, Y.; Kong, D.; Cheng, Z.; Wu, G.; Zhang, Q. The Comprehensive Identification of Roof Risk in a Fully Mechanized Working Face Using the Cloud Model. Mathematics 2021, 9, 2072. [Google Scholar] [CrossRef]
- Liu, F.; Guo, Z.; Lv, H.; Cheng, Z. Test and analysis of blast wave in mortar test block. Int. J. Rock Mech. Min. Sci. 2018, 108, 80–85. [Google Scholar] [CrossRef]
- Kong, D.; Xiong, Y.; Cheng, Z.; Wang, N.; Wu, G.; Liu, Y. Stability analysis of coal face based on coal face-support-roof system in steeply inclined coal seam. Geomech. Eng. 2021, 25, 233–243. [Google Scholar] [CrossRef]
- Guo, Q.; Pan, J.; Cai, M.; Zhang, Y. Investigating the effect of rock bridge on the stability of locked section slopes by the direct shear test and acoustic emission technique. Sensors 2020, 20, 638. [Google Scholar] [CrossRef] [Green Version]
- Lee, H.; Jeon, S. An experimental and numerical study of fracture coalescence in pre-cracked specimens under uniaxial compression. Int. J. Solid Struct. 2011, 48, 979–999. [Google Scholar] [CrossRef] [Green Version]
- Lv, H.; Cheng, Z.; Dong, Y.; Zhang, J.; Ma, Y. Numerical simulation on the crack initiation and propagation of coal with combined defects. Struct. Eng. Mech. 2021, 79, 237–245. [Google Scholar] [CrossRef]
- Xiong, Y.; Kong, D.; Cheng, Z.; Wen, Z.; Ma, Z.; Wu, G.; Liu, Y. Instability Control of Roadway Surrounding Rock in Close-Distance Coal Seam Groups under Repeated Mining. Energies 2021, 14, 5193. [Google Scholar] [CrossRef]
- Zhao, Y.; Gong, S.; Zhang, C.; Zhang, Z.; Jiang, Y. Fractal characteristics of crack propagation in coal under impact loading. Fractals 2018, 26, 1840014. [Google Scholar] [CrossRef] [Green Version]
- Li, D.; Wang, E.; Kong, X.; Ali, M.; Wang, D. Mechanical behaviors and acoustic emission fractal characteristics of coal specimens with a pre-existing flaw of various inclinations under uniaxial compression. Int. J. Rock Mech. Min. 2019, 116, 38–51. [Google Scholar] [CrossRef]
- Zhang, Y.; Cheng, Z.; Lv, H. Study on failure and subsidence law of frozen soil layer in coal mine influenced by physical conditions. Geomech. Eng. 2019, 18, 97–109. [Google Scholar] [CrossRef]
- Liu, X.; Cheng, Z. Changes in subsidence-field surface movement in shallow-seam coal mining. J. S. Afr. Inst. Min. Metall. 2019, 119, 201–206. [Google Scholar] [CrossRef] [Green Version]
- Lv, H.; Cheng, Z.; Liu, F. Study on the mechanism of a new fully mechanical mining method for extremely thick coal seam. Int. J. Rock Mech. Min. Sci. 2021, 142, 104788. [Google Scholar] [CrossRef]
- Cheng, Z.; Geng, X. Soil consistency and interparticle characteristics of various biopolymer types stabilization of clay. Geomech. Eng. 2021, 27, 103–113. [Google Scholar] [CrossRef]
- Dong, W.; Wu, Z.; Zhou, X.; Wang, N.; Kastiukas, G. An experimental study on crack propagation at rock-concrete interface using digital image correlation technique. Eng. Fract. Mech. 2017, 171, 50–63. [Google Scholar] [CrossRef]
- Aria, M.; Riccardo, S.; Andrea, M.; Marco, G. Testing and numerical simulation of a medium strength rock material under unconfined compression loading. J. Rock Mech. Geotech. 2018, 10, 5–19. [Google Scholar] [CrossRef]
- Beráková, A.; Melichar, R.; Souek, K. Mechanical properties and failure patterns of migmatized gneiss with metamorphic foliation under UCS test. Rock Mech. Rock Eng. 2020, 53, 2007–2013. [Google Scholar] [CrossRef]
- Wong, R.H.C.; Chau, K.T. Crack coalescence in a rock-like material containing two cracks. Int. J. Rock Mech. Min. 1998, 35, 147–164. [Google Scholar] [CrossRef]
- Wong, R.H.C.; Chau, K.T.; Tang, C.A.; Lin, P. Analysis of crack coalescence in rock-like materials containing three flaws-Part I: Experimental approach. Int. J. Rock Mech. Min. Sci. 2001, 38, 909–924. [Google Scholar] [CrossRef]
- Li, D.; Han, Z.; Sun, X.; Li, X. Characteristics of dynamic failure of marble with artificial flaws under split Hopkinson pressure bar tests. Chin. J. Rock Mech. Eng. 2017, 36, 2872–2883. [Google Scholar]
- Yang, S.; Yang, Z.; Zhang, P.; Tian, W. Experiment and peridynamic simulation on cracking behavior of red sandstone containing a single non-straight fissure under uniaxial compression. Theor. Appl. Fract. Mech. 2020, 108, 102637. [Google Scholar] [CrossRef]
- Li, S.; Zhang, D.; Bai, X.; Zhang, X.; Chu, Y.; Guo, K. Experimental study on mechanical properties, acoustic emission energies and failure modes of pre-cracked rock materials under uniaxial compression. Pure Appl. Geophys. 2019, 176, 4519–4532. [Google Scholar] [CrossRef]
- Tang, C. Analysis of crack coalescence in rock-like materials containing three flaws-Part II: Numerical approach. Int. J. Rock Mech. Min. Sci. 2001, 38, 925–939. [Google Scholar] [CrossRef]
- Sun, W.; Du, H.; Zhou, F.; Shao, J. Experimental study of crack propagation of rock-like specimens containing conjugate fractures. Geomech. Eng. 2019, 17, 323–331. [Google Scholar] [CrossRef]
- Lv, H.; Tang, Y.; Zhang, L.; Cheng, Z.; Zhang, Y. Analysis for mechanical characteristics and failure models of coal specimens with non-penetrating single crack. Geomech. Eng. 2019, 17, 355–365. [Google Scholar] [CrossRef]
- Yang, S.; Yin, P.; Zhang, Y.; Chen, M.; Zhou, X.; Jing, H.; Zhang, Q. Failure behavior and crack evolution mechanism of a non-persistent jointed rock mass containing a circular hole. Int. J. Rock Mech. Min. Sci. 2019, 114, 101–121. [Google Scholar] [CrossRef]
- Zeng, W.; Yang, S.; Tian, W. Experimental and numerical investigation of brittle sandstone specimens containing different shapes of holes under uniaxial compression. Eng. Fract. Mech. 2018, 200, 430–450. [Google Scholar] [CrossRef]
- Petukhov, I.; Linkov, A. The theory of post-failure deformations and the problem of stability in rock mechanics. Int. J. Rock Mech. Min. Sci. Geomech. Abstr. 1979, 16, 57–76. [Google Scholar] [CrossRef]
- Wang, S.; Sloan, S.; Sheng, D. Numerical study of failure behaviour of pre-cracked rock specimens under conventional triaxial compression. Int. J. Solids Struct. 2014, 51, 1132–1148. [Google Scholar] [CrossRef] [Green Version]
- Zuo, J.; Chen, Y.; Cui, F. Investigation on mechanical properties and rock burst tendency of different coal-rock combined bodies. J. China Univ. Min. Technol. 2018, 47, 81–87. [Google Scholar]
- Xie, H.; Chen, Z.; Zhou, H.; Cheng, Y.; Chen, Z. Study on two-body mechanical model based on interaction between structural body and geo-body. Chin. J. Rock Mech. Eng. 2005, 24, 1457–1464. [Google Scholar]
- Zhao, Y.; Jiang, Y.; Han, Z. Experimental study on acoustic and thermal infrared characteristics of bump-prone coal. Chin. J. Rock Mech. Eng. 2007, 26, 965–971. [Google Scholar]
- Gong, F.; Ye, H.; Luo, Y. The effect of high loading rate on the behaviour and mechanical properties of coal-rock combined body. Shock Vib. 2018, 4374530. [Google Scholar] [CrossRef] [Green Version]
- Cheng, Z.; Li, L.; Zhang, Y. Laboratory investigation of the mechanical properties of coal-rock combined body. Bull. Eng. Geol. Environ. 2020, 79, 1947–1958. [Google Scholar] [CrossRef]
- Wang, X.; Tian, L. Mechanical and crack evolution characteristics of coal-rock under different fracture-hole conditions: A numerical study based on particle flow code. Environ. Earth Sci. 2018, 77, 297. [Google Scholar] [CrossRef]
- Liu, X.; Tan, Y.; Ning, J.; Lu, Y.; Gu, Q. Mechanical properties and damage constitutive model of coal in coal-rock combined body. Int. J. Rock Mech. Min. Sci. 2018, 110, 140–150. [Google Scholar] [CrossRef]
- Tan, Y.; Liu, X.; Shen, B.; Ning, J.; Gu, Q. New approaches to testing and evaluating the impact capability of coal seam with hard roof and/or floor in coal mines. Geomech. Eng. 2018, 4, 367–376. [Google Scholar] [CrossRef]
- Cheng, Z.; Pan, W.; Li, X.; Sun, W. Numerical simulation on strata behaviours of TCCWF influenced by coal-rock combined body. Geomech. Eng. 2019, 19, 269–282. [Google Scholar] [CrossRef]
- Cheng, Z.; Yang, S.; Li, L.; Zhang, L. Support working resistance determined on top-coal caving face based on coal-rock combined body. Geomech. Eng. 2019, 19, 255–268. [Google Scholar] [CrossRef]
- Liu, J.; Tang, C.; Zhu, W.; Yang, T. Rock-coal model for studying the rockburst. Chin. J. Geotech. Eng. 2004, 26, 276–280. [Google Scholar]
- Jin, J.; Cao, P.; Pu, C. Influence of flaw parameters on damage mode and strength of rock-like materials. J. Cent. South Univ. (Sci. Technol.) 2014, 45, 529–535. [Google Scholar]


















| Lithology | Macro Elastic Model/MPa | Macro Strength/MPa | Mean Elastic Modulus/MPa | Mean Intensity/MPa | Compression Tension Ratio | Friction Angle/° | Poisson Ratio | Homogeneity Coefficient |
|---|---|---|---|---|---|---|---|---|
| Mudstone | 6000 | 15.2 | 7389 | 46.6 | 10 | 30 | 0.3 | 3.2 |
| Coal | 4000 | 10.8 | 4981 | 34.9 | 15 | 25 | 0.28 | 3 |
| Homogeneous Degree | Mean Elastic Modulus/MPa | Mean Compressive Strength/MPa | Poisson Ratio | Friction Angle/° | Pressure Rabbi |
|---|---|---|---|---|---|
| 2 | 1333 | 39 | 0.3 | 35 | 15 |
Publisher’s Note: MDPI stays neutral with regard to jurisdictional claims in published maps and institutional affiliations. |
© 2022 by the authors. Licensee MDPI, Basel, Switzerland. This article is an open access article distributed under the terms and conditions of the Creative Commons Attribution (CC BY) license (https://creativecommons.org/licenses/by/4.0/).
Share and Cite
Lv, H.; Wang, D.; Cheng, Z.; Zhang, Y.; Zhou, T. Study on Mechanical Characteristics and Failure Modes of Coal–Mudstone Combined Body with Prefabricated Crack. Mathematics 2022, 10, 177. https://doi.org/10.3390/math10020177
Lv H, Wang D, Cheng Z, Zhang Y, Zhou T. Study on Mechanical Characteristics and Failure Modes of Coal–Mudstone Combined Body with Prefabricated Crack. Mathematics. 2022; 10(2):177. https://doi.org/10.3390/math10020177
Chicago/Turabian StyleLv, Huayong, Defeng Wang, Zhanbo Cheng, Yaning Zhang, and Tao Zhou. 2022. "Study on Mechanical Characteristics and Failure Modes of Coal–Mudstone Combined Body with Prefabricated Crack" Mathematics 10, no. 2: 177. https://doi.org/10.3390/math10020177
APA StyleLv, H., Wang, D., Cheng, Z., Zhang, Y., & Zhou, T. (2022). Study on Mechanical Characteristics and Failure Modes of Coal–Mudstone Combined Body with Prefabricated Crack. Mathematics, 10(2), 177. https://doi.org/10.3390/math10020177
