Next Article in Journal
Numerical Simulation of Single Droplet Impingement upon Dynamic Liquid Film Obliquely
Previous Article in Journal
Combined Convective Energy Transmission Performance of Williamson Hybrid Nanofluid over a Cylindrical Shape with Magnetic and Radiation Impressions
 
 
Font Type:
Arial Georgia Verdana
Font Size:
Aa Aa Aa
Line Spacing:
Column Width:
Background:
Article

Short Tasks for Scaffolding Computational Thinking by the Global Bebras Challenge

by
Valentina Dagiene
and
Vladimiras Dolgopolovas
*
Institute of Data Science and Digital Technologies, Vilnius University, Akademijos Str. 4, LT-08412 Vilnius, Lithuania
*
Author to whom correspondence should be addressed.
Mathematics 2022, 10(17), 3194; https://doi.org/10.3390/math10173194
Submission received: 8 July 2022 / Revised: 15 August 2022 / Accepted: 31 August 2022 / Published: 4 September 2022

Abstract

The short task methodology enhances the Bebras constructive environment, and provides an emotional context that triggers the convolution of initially biased mental models and corresponding emotional reactions into an unbiased set of conceptual models for informatics education. This provides the motivation of our research–to explore the process of pedagogical design of short informatics concept-based tasks from the standpoint of mindset formation, which allows one to build conceptual models for CT education. The aim of the research is to gain a conceptual understanding of what a short task is in the context of the global Bebras Challenge initiative. We explore the principles which should underlie the pedagogical design of short tasks for informatics education that scaffold CT. Exploration of a number of practical examples of the Bebras short tasks is the background of our research methodology. The results include an analysis of the structure of short tasks, focusing on the interaction of mental models, conceptual models, and heuristics inherent in the task design. The discussion provides a comprehensive insight into the issues of the short tasks in relation to CT and the Bebras environment. We conclude with recommendations for organizing an effective pedagogical design of a short task.

1. Introduction

Understanding the importance of informatics/computer science (CS) in today’s world as a necessary condition for the formation of digital competencies not only among information technology specialists, but also among representatives of other professions in engineering, industry, medicine, etc., as well as the general public, is widespread. As a consequence, it is very important to organize an appropriate educational environment in schools, as a result of which computers and informatics are becoming a common phenomenon not only in school management, but also in the widespread growth of informatics classes. At the same time, any specially organized top-down education reform, including the widespread introduction of informatics in schools, is, as usual, based on some formality and formalism, but it takes time for the various guidelines and instructions to be accepted by the educational community and become practically effective. On the contrary, informal approaches, including game-based and short task-based approaches, maybe more attractive because they increase motivation and engagement, and may be easier and faster to implement. Examples include initiatives such as Code academy Code academy [1,2], CS Unplugged [3,4], Hour of Code [5,6], and Bebras Challenge [7,8]. Among the above-mentioned areas, it is important to emphasize that informal approaches are a kind of platform to ensure equal access of minorities and underrepresented groups to the digital benefits provided by modern technologies.
The digital age has many demands where computational thinking (CT) is a core competency, especially for the general public [9,10,11,12]. Despite the fact that the study of CT has greatly motivated the interest of many educators, and numerous studies have examined CT from different angles, including its history, definitions, and educational approaches [13,14], research on this topic is still looking for its theoretical foundations and new approaches [15,16] to develop. Looking at the approaches that have already been presented, play-based learning and constructivism are the first to be mentioned [17].
We question some of the statements related to the scope and definitions of CT presented by Stella et al. [18]. There is a limited view of CT behind these definitions, which positions CT as a way of “thinking about the world in terms of data” and that CT skills include “defining a quantifiable problem” [18]. This positions CT as a kind of skill for crunching numbers or a competency for dealing with computers when “analyzing large volumes of data or testing theoretical predictions by coding simulations” [18]. In our view, this is rooted in a widespread empirical tradition that views education as a kind of laboratory for unlocking the mysteries of the objective world. In contrast, CT education is not just about data and algorithms. It teaches a specific problem-solving process involving a wide range of relevant skills and computer science related methods such as decomposition, pattern recognition, abstraction, algorithms, and debugging [19]. It is also the cultivation of individuality and empathy, as well as the application of Papert’s constructionism [20], creativity and their practical values in education [17]. As the theory of constructionism suggests [21], learning occurs through a process of insight, a process of reconstructing initially incoherent information about the world in a personally meaningful way. The numbers, data, computing, algorithms, simulation, etc., are just an important content and context here.
While computers and related skills used to be considered the most important aim of learning, nowadays computer literacy has become a common medium used everywhere and by everyone. However, this implies certain consequences and raises certain issues that need to be addressed in educational design practice. How should such a constructionist context be practically organized? And what are the principles of educational design so that such personally significant interaction can occur? To summarize this discussion, despite our debating position, we share the understanding that “a mindset, a definition of computational thinking grounded in cognitive science remains an open question” [18]. This provides the motivation for this study–to provide a bridge from the mindstorms of constructionism context to the mindset of CT in a practical way that enables the development of appropriate educational solutions.
The study focuses on the Bebras international contest [22] in connection with an instructional approach of solving short informatics content tasks [23] as part of constructionist learning. The aim of the study is to gain a conceptual understanding of what a short task is in the context of CT and contest-based education based on the context of the Bebras Challenge. The research question: What principles underlie the pedagogical design of short tasks for informatics education that scaffold computational thinking?
To conduct the research, we employ the networking of theories approach to develop the theoretical framework that integrates a number of interdisciplinary domains, such as cognitive, pedagogical and instructional domains, into a coherent set and enables methodological reflection for semantic analysis of a short task focused on the issue of CT education in the context of Bebras.
On the whole, the research itself is based on a way that enables the interaction of Informatics concepts coherent through the personally meaningful “Aha!” discovery. Consider a practical example of a short task (see Figure 1). First, this short task addresses two disparate concepts: the concept of number (quantity, sum) and the concept of disposition (between).
At first glance, it appears that there are no logically meaningful ways to combine these seemingly non-overlapping ways of thinking–the world of geometry (dispositions, figures, angles, etc.) and the world of arithmetic (quantities, sums, dimensions, etc.) (There is an outstanding example for an attempt to combine geometry and algebra by the means of practical solution the Geogebra software [24])—“the two opposite poles of mathematics, and the source of historic conceptual conflict”. [25] as “arithmetic is discrete, static, computational, and logical; geometry is continues, fluid, dynamic, and visual” [25]. However, during the solving process, which does not lend itself to formal quantification because it requires operating with something more than data and numbers, namely with a concept related to spatial arrangement, real creativity occurs–the search for a solution brings the discovery process to the forefront, evoking the “Aha!” effect and the corresponding mental structure [26] that forms into a CT mindset. Such a discovery process, however, does not reside in some kind of vacuum. Concepts of informatics provide the context for such a constructionist process “in action”. At the same time, it enables the educational environment to be designed in such a way that there is a process of scaffolding [17] in the practice of such challenge-oriented education.
The paper is structured as follows. The Background section discusses some basic ideas of CT education, pedagogical approaches and basic vocabulary. In addition, the Bebras challenge and the introduction of a short task as a pedagogical approach in challenge-based educational settings are presented. This is followed by a section describing the materials and methods associated with the study follows. Here, the theoretical foundations of the implemented methodology are presented, and the experimental settings are described with the case study of the Bebras Challenge. The Results and Discussion section presents the results of processing a number of short tasks, including a systematization to illustrate the mindset associated with short tasks. This is followed by discussion of conceptual interplay as a driving force for enabling mindstorming process and Aha! creativity as part of CT education within a challenge-based educational environment. The Conclusions section finalizes the study.

2. Background

A key focus of our research is the conceptual interrelationship of CT and scaffolding. Here, scaffolding is understood as Vygotsky scaffolding [27,28]. In this respect, scaffolding is a teaching strategy based on a socio-cultural tradition focused on exploring the zone of proximal development (ZPD). Since our study aims at teaching CT through related challenge activities, we are interested in what are the main principles of the pedagogical design of appropriate scaffolding means such as the Bebras challenge short task.
To clarify this issue, we can consider CT as an approach that is implemented in a set of concepts and practices students explore during formal learning and informal extracurricular activities in a specific context, not necessarily related to the context of informatics. Finally, through reflection, trial and error, this grows into a set of attitudes and heuristics [29] for solving problems the way computer scientists do [30]. Moving forward, we suggest that initially these heuristics are limited in scope and probably based on a set of miss attitudes or “biases” in the terminology of Tversky and Kahneman [31]. Namely, the aim of scaffolding is to overcome these biases and to keep students in their ZPD.
Next, we will provide some background information and draw attention to a few core concepts referred in the text or directly related to the topic we are trying to uncover. Although some of these concepts are fairly well known, rather than just describing commonly known facts, we will try to expose them the perspective of CT. Nevertheless, we do not aim to be in-depth and will limit ourselves to introductory observations.

2.1. The Intended Audience and Motivation behind the Study

The reader we assume may be interested in some of the theoretical underpinnings of Bebras. Although Bebras is not as widely represented in the US and UK, it is popular in many other countries, so we would expect first of all a broad interest from both the broad community of theorists and practitioners involved in Bebras, especially in the design of short tasks. As far as other interested readers are concerned, the article is an attempt to outline some guidelines on theoretical foundations for practical educational activities, i.e., we think it may be useful for educators who are interested in providing some theoretical foundations for the teaching method they implement.
It should also be noted that Bebras’ practical activities are directed and based on a conceptual understanding of informatics (computer science). However, informatics is an example of an activity that is both practical and theoretical (a kind of example of the subtle difference in terminologies that emerged in different languages (cultures), since historically the European term “informatics” emerged from an activity focused mainly on theoretical constructs for information processing, and in contrast the US term “computer science” emerged from a famous “garage” activity focused on the practical design of information processing instruments. This kind of theory-practice dualism is always (explicitly and implicitly) present in Bebras. Considered as a practical educational activity (hands-on, challenge, competition) Bebras’ didactic constructions are extensively immersed in informatics and draw their inspiration from the discourse of informatics (check at this point the term informatics in Techopedia [32]) (algorithms, interactions, computation, systems and the various “types” of thinking generated by them, e.g., algorithmic, computational, systems thinking). Therefore, despite the arguably inductive approach to its implementation, such theoretical background has always been presented implicitly, so, and this is one of the motivations of the study, must be disclosed further to become explicitly visible.

2.2. Formal and Informal Approaches to Mathematics and Informatics Education

Although the scope of our paper is informatics and not solely mathematics education, which corresponds to the scope of the journal in the STEM education section, discussions and comments related to mathematics education are still relevant. In addition, aspects related to educational policies and the relationship between mathematics and informatics education can be discussed.
We are witnessing the dominance of positivist approaches to education, which seek to model and explore objective reality (no doubt assumed), comparing education with medicine or other natural sciences. Therefore, in education, by analogy with medicine, it is assumed that some large-scale and extensive reforms are needed, with corresponding large-scale experiments, comparative studies, and statistical calculations. As a result, we have seen many attempts at such reforms in our long professional lives, but none, as far as we can remember, has succeeded. Of course, within this paradigm, all but the “scientific” (read: formal, scalable, objectively true, effective, uniform, impeccable, etc.) and informal are declared unclaimed and even dangerous. In our view, the reason for this lies on the historical plane, since Western culture has always been oriented towards knowledge transfer with technology, so some universal and standardized approaches have been quite attractive.
However, we assume a non-positivist paradigm exists (as far as education is concerned). We could observe this through a kind of kaleidoscope of interpretations, providing a compelling and unique view of each educational community member. In such an interpretivist paradigm, the goal is not unification, but rather to highlight what is unique about each country, to move away from utilitarian goals toward the true purpose of education–the development and growth of the individual (which, from our perspective, can only be carried out in conjunction with teacher development). Here the process is no less or even more important than the result, a departure from the utilitarian and pragmatic goals positioned as an unconditional virtue, to a humanitarian and value-based approach, with no intention of unifying or scaling. As an example, the Bebras community is a platform for flourishing and sharing unique ideas.
The contradiction described leads to misunderstanding. For example, if one who stands on the position of interpretivism considers informal approaches to be an opportunity value, then one who stands on the positivist position sees it as a problem, because it does not fit into the holistic picture of the world, which, in his opinion, definitely exists. In such a positivist world, everything must be systematized, formalized, proven, etc. This ties in with the meaning of “equal access”—if one views the top-down systems approach as the only correct one, it should be systemized and coordinated at the policy level. If one considers a bottom-up approach, every opportunity has value. For example, the Bebras community provides the ability to use playing cards, meaning a computer is not needed in such a case. Another way is access through school computers, as Bebras provides the ability to connect to the server for free.

2.3. Scalability

Overall, scalability as applied to education is a complex and comprehensive topic, requiring much effort to implement and research [33]. Scalability, especially from the perspective of educational policymakers, is positioned as a solution to unify education and optimize educational costs. However, that “only addressing quantity is an oversimplified perspective on scalability” [33]. Moreover, innovation is context-dependent, and a successful initiative “in one context might have very different results in other contexts” [33]. In this respect, Bebras can be seen as a kind of context-sensitive platform, a community that helps educators in their attempts to find unique educational solutions in informatics and CT. Standardization or formalization of the educational process is not a primary Bebras goal. In its internal organization, however, Bebras is certainly formalized. It is based on a number of procedures and formalizations, but this is not aimed at limitations, but rather at convenience and communication. By analogy, Bebras is a kind of universal language that allows members of the community to communicate. Thus, considering Bebras as a language or platform, this problem of scalability is diminished, in contrast to considering it as a universal educational solution, where, as mentioned, such universality must be developed.

2.4. Computational Thinking

In general, CT is well known, especially within the CT and informatics education communities, as a paradigm, educational method, and approach to problem solving [7,9,11,30,34]. Although there are several directions and several specific definitions, there is nonetheless some consensus on the general line. Therefore, we assume that the reader is either familiar with what CT is or can easily check it out in the literature. This raises the question: is it even possible to define what thinking is? Typically, such “definitional” approaches originate in the deductive (or other formal) approaches to reasoning, equating reasoning with logical assertions and evaluating predicates. However, does this explain creativity and insight? The other way is “definition” through examples, the transmission of experience, craft, and practical activity (theoretically based on the meaning of “grounded” cognition [35]).
Another aspect is the connection between CT and informatics education [36]. The key idea here is to move from specialized knowledge and skills to a set of universal competencies (as an example, the CS for All movement [37] could be mentioned), where CT can be seen as one of the components. This leads to a consideration of CT pedagogy, seeing it as a kind of CS-inspired approach to problem solving. This results in a number of misconceptions that lead to preconceived attitudes toward particular CS concepts. People usually apply heuristic processes familiar to them from everyday experience, adapting them (which is not always correct) to solve problems in a manner such as computer scientists do. This is why the scaffolding process is important here [17,28]. The process of such scaffolding must be comprehensively designed, including proper pedagogical considerations and effective instructional support.
The challenge-based pedagogical approach provides a socially meaningful environment for the student, immersing them in a kind of constructionist environment that provides a context for “mindstorming” or “re/discovering” powerful ideas, as Papert presents [20]. In terms of instruction, the concept of the short task can be illustrated by the concept of microlearning, balancing the cognitive load and complexity of the concept being taught, but this is only an illustration, since instruction using the short task involves a different context than is typically found in microlearning. In this respect, the following aspect may be discussed. There is a certain contradiction between formal, abstract and experiential knowledge. Most often, the former is considered as true or objective, while the latter is associated with heuristics and usually has no objective meaning. This is also true of CS because “computation in its strict mathematical sense is an abstract concept whose relationship to experience is indirect” [38]. CT, however, offers a perspective to broaden the “the semantic frame of interest” [38], by viewing the formal as a kind of context in which experience occurs. This dualism, inspired by Papert, provides the motivation for developing short task-based instruction within CT’s challenge-based pedagogy.

2.5. Constructivism vs. Constructionism

As for constructionism, Papert, the originator of the term, also introduced the term CT [34]. Since he referred to Piaget’s constructivism [39] as the core theory of his research, these three basic meanings (constructivism, constructionism, and CT) are sometimes considered in conjunction. Constructivism is a theory of child development with the basic idea of presenting the growing child in terms of (a) interconnection and interaction with the surrounding environment and (b) considering a series of successive stages of development. Constructivism refers to developmental theory. Constructionism deepens into constructivism by focusing specifically on the practice of interaction in a socially meaningful context, while at the same time focusing on self-interaction with artifacts of various types, including computers. In this way, CT (from Papert’s point of view) can be seen as an approach to interact more effectively (from a developmental perspective) with the computer (considered as a tool of interactive educational technique).

2.6. Situated Constructionism

Most development theories consider child development as a process aimed at developing a perfect “intellectual mechanism” and “higher forms of perception” [40] and reasoning. All of this is purely “mentalistic”, that is, situated and processed in our heads, so the aim of child development is to develop an intellectual, logical thinker capable of moving from the concrete to the abstract and generalizing [39]. On the contrary, Papert’s situated constructionism shares the idea that knowledge by itself is not abstract and universal, but “it lives and grows in context” [39], so cognitive development approaches encourage individual and culturally specific learning styles, and we “should prefer the more concrete forms of knowledge favored by constructionism to the propositional forms of knowledge [favored by traditional epistemology]” (Papert 1991, p. 10 as cited in [39]).

2.7. Mindset

Considering CT as a kind of cognitive tool, a thought technique, then we move on to the notion of mindset. Generally speaking, in the common meaning mindset means a set of attitudes, sometimes emphasizing certain traits, such as mathematical mindset, engineering mindset, growth mindset, etc. This leads to the “introduction” of CT mindset as a type of mindset developed through interaction with computers in a constructionist sense.

2.8. Mindstorms

Papert referred to “Mindstorms” in the title of his core book [20]. A programmable Lego construction kit was later named after the book [41]. From the CT perspective, Mindstroms refers to an attempt of convey a “view the computer and its associated technologies as a coherent source of experience” [38]. It is important to emphasize that Mindstroms aimed at “epistemological reflection” [20] through the direct experience of the learner. This brings us to the plane of instruction and highlights the following concepts such as microlearning and scaffolding.

2.9. Microlearning, and Scaffolding

Although there is some “tension” between constructivism and microlearning [42], as the former is based on emphasizing self-interaction and requires time to “tune” a learner’s attention, while the latter is promoted as beneficial by reducing the instructional time by dosing the portion of information conveyed, in general the two approaches are compatible [17]. Instructional scaffolding is the support provided to a student by the instructor throughout the learning process. In this sense, “scaffolding” refers to the practice of guidance and support in the process of construction and deconstruction [23]. It is important to emphasize that the goal of scaffolding (and education in general) is to enable the child’s continued collaborative development toward encompassing the zone of proximal development. Scaffolding efforts diminish when the zone of proximal development becomes covered.

2.10. Computational Thinking and Powerful Ideas

We can observe at least two main directions for academic understanding of CT–the positioning of CT as a (problem solving) approach and the positioning CT as an approach to (constructionist) pedagogy [34]. The former, perhaps, has its origins in Wing and the latter in Papert. The other is the semiotic approach to CT, positioning CT as a semiotic mediator [15,16]. Here we will focus on the first two. The CT-style approach to problem solving postulates some unique features of the problem-solving process when viewed from a computer science perspective. It employs some vocabulary specific to computer science, such as algorithm, abstraction, decomposition, pattern recognition, and others. CT-style constructionist pedagogy positions computational artifact (e.g., computer) as a tool for “getting things to work” [23] (in the educational sense). In this case, the computer is just a tool incorporated into the learning process, which itself is quite specific in its purposes and instructional means, namely, that it aims at teaching the real through the interaction with the virtual and the artificial. This leads us to the sense of creativity arising from interaction with “microworlds” where the real is conceptually driven, and such concepts (such as laws of nature or mathematical concepts) reside in a form of powerful ideas that can be comprehended through constructionist educational efforts.

2.11. Aha! Creativity

The meaning, the essence of the concept of creativity per se is imposed in contradiction to logic or reasoning and mostly as its unsystematic antipode. Nevertheless, there have been many attempts at a kind of systematization, from developing a kind of approaches to forcing creativity to constructing models of what the creativity is on the cognitive level. Many efforts have been made to link the concept of CT (seen as an approach) and creativity. The following interesting observation is inspired by Martin Gardner [43]. If you look closely at the guidelines of Aha! approach [43] (rewritten by the authors in a math-neutral manner):
  • Can the problem be reduced to a simple case?
  • Can the problem be transformed to an analogue one that is easier to solve?
  • Can you develop a simple algorithm for solving the problem?
  • Can you apply an approach or theory from another branch or discipline?
  • Can you check the result with good examples and counterexamples?
  • Are the aspects of the problem given that are actually irrelevant for the solution, and what presence in the problem description serves to misdirect you?
One can see obvious similarities with Wing’s inspired definitions of CT [34]. It should be noted that for Gardner, inspiration Aha! is not an abstract thing, but something definite, an insight that comes through the right way to solve a problem (actually a short problem, or one with a non-obvious or surface-level solution). This brings us to the notion of short task and challenge-focused education. It is interesting to note, that, according to Gardner, actually there is no correlation (or there is, but negative) between high intelligence and Aha! thinking, which can be a headache for educational policy aimed at high scores on standardized educational tests. The dilemma here is whether we are seeking an intelligent or smart child, because in the latter case, formal requirements are likely to kill curiosity and Aha! creativity in favor of a high I.Q. as an educational policy requirement. It seems that Gardner was one of the first in the modern history of educational science to offer short problems to scaffold a kind of creative thinking, as we might call it today by analogy with CT. A special way of solving problems was presented—“[...] if you can free your mind from standard problem solving techniques [...] that leads immediately to solution”, without any prerequisite of prior knowledge of mathematics and “intended for any reader, with a sense of humor, capable of understanding the puzzles” [43].

2.12. Conceptual Content of Short Tasks

First, we need to clarify what we are talking about: the organizational aspects of the Challenge itself, the pedagogical aspects related to CS and CT, or the instructional aspects related to the concept of the short task. The Challenge can be considered as a platform that provides a socially meaningful educational context, the pedagogical aspects include a reflective approach [19] to education based on problem solving and “developing the high-level knowledge and skills needed to become an effective learner” [19], and the concept of short task itself is based on providing an instructional unit for the CT pedagogy process.
It is important to emphasize that the short task is not limited to the task itself, but includes the whole set of features, such as the background, reasoning behind the solution, justification of the informatics aspects, and contains a certain structure based on a formal pattern, which ultimately leads to the formation of a pool of tasks. The short task here is a reservoir for informatics related content, while at the same time allowing CT pedagogy to kick-start the problem-solving process, which is a bridge from biased to unbiased that leads to the replacement of misconceptions and the identification of valid heuristics for coherent conceptual reasoning. All of these (challenge-based environment, CT pedagogy and short-task instruction) form a set that is important to view and understand as a whole.
The Bebras Challenge focuses on short, multiple-choice quiz-style tasks. The “short” here refers not to the possible short answer, as one might expect based on Gardner, but to the length of the task and the time in which it must be solved. This instructional trick is due to the challenge format, which encourages students to look for solutions on their own without resorting to a computer or Internet search engines. On the other hand, the multiple-choice format gives a kind of hint for the right solution, and the context itself simulates a competitive environment to increase motivation to participate. Proper implementation of the CT heuristic allows the right answer to be found. If the solution is not found during the competition hours, follow-up observation and reflection simulates the Aha! insight in understanding the correct answer. This connects CT and creativity, and provides a kind of scaffolding for CT, promoting the rejection of misconceptions and biases that a student may have.

2.13. Mental, Conceptual Models, Heuristics, and Aha! Convolution

Mental model can be defined as the “image of the world around us, which we carry in our head” [44]. It is a model that is based on our experiences and beliefs, expectations, and fears and is within the realm of the cognitive. It is usually the unconscious cause for biased attitudes and actions based on heuristics, which, as demonstrated by Tversky and Kahneman [31], do not always corresponds to the real state of affairs, and it is precisely such biases that create obstacles to the development of conceptual models.
While mental models refer to the cognitive domain, the conceptual model, which can be defined as a set of “simplified representations of real objects, phenomena, or situations”. [45] refer to the disciplinary domain. Therefore, the educator’s task is to provide a bridge from a possibly biased mental model to a conceptual to mental model that is represented by the disciplinary domain.
Heuristics can be defined as “mental shortcuts that allow individuals to quickly select and apply schemas to new or ambiguous situations” [46]. It is important to understand that heuristics usually originate from mundane norms and everyday experiences, and this should be taken into account by the educator in appropriate pedagogical constructions.
The neural theory of Aha! creativity–is a concept developed by Taggard and Stewart [26,47] in studying the cognitive domain of mental model development. The most important aspect for us is that such a convolution process is based specifically on multimodal representations “encompassing information that can be visual, auditory, tactile, olfactory, gustatory, kinesthetic, and emotional, as well as verbal” [26], which makes it important for the instructional designer to arrange an appropriate environment for this process to occur.

3. The Bebras Challenge for Scaffolding Computational Thinking

3.1. Computational Thinking: Towards Participatory Solutions

Historically, the introduction of the concept of CT has its origins in Seymour Papert, who introduced CT in connection with the use of computers in reforming mathematics education [48]. Computers, according to Papert, can provide great opportunities for a deeper understanding of mathematical concepts, including an improved way of solving and analyzing problems and tracing conceptual relationships between them. Worth mentioning is another approach presented by Vee [49]. She defines “computational literacy” as the “mass” skill “to break a complex process down into small procedures and then express or write those procedures using the technology of code that may be read by a non-human entity such as a computer” [49]. However, it is still difficult to predict whether programming as public literacy will become commonplace and if ever. Continuing the historical retrospective of CT, the real popularity of the term and the concept started when Jeannette Wing introduced a new look at the topic, namely considering CT as “a universally applicable attitude and skill set everyone, not just computer scientist, would be eager to learn and use” [30]. From this, the history of CT as precondition for a mass computer literacy began. To refine her definition, Wing provided a more specific one, proposing that CT could be considered “as the thought processes involved in formulating problems and their solutions so that the solutions are represented in a form that can be carried out by an information-processing agent” [50].
Continuing such historical retrospective, we will further compare these approaches. Both Papert and Wing developed the foundations of CT by foregrounding computers and computation. Although Papert saw CT more as a tool to help develop “powerful ideas” [20] and Wing focused on the cognitive and thought process, both emphasize the importance of reasoning. While CT is being promoted as a computational tool, it is also being positioned, according to Papert, as a cognitive tool to improve analytic and explanatory abilities or, even more radically, according to Wing, as a new approach to problem formulation (a crucial competence for which the innovation economy struggles). At the same time, both tried to promote CT beyond computation, as a kind of mediator between cognition and the information processing agent as introduced by Wing [30].
Despite the seeming similarities, the two approaches have some fundamental differences. This may be one reason for the rather wide range of current views on CT [51] and numerous attempts to develop some kind of “consensus” definition [52]. In general, Wing focuses on a unidirectional approach focused on computer and computation implementation, asking “what would I have to do to get a computer to implement an existing solution to the problem?” [30]. In contrast, Papert emphasizes a bi-directional approach, giving computers a supporting role and emphasizing the importance of interdisciplinary interaction between computers, CT and other problem-solving approaches, and allowing alternative approaches at the intersection of computing and other disciplines to emerge (for a broader discussion of the comparison of the two underlying approaches, see, e.g., Lodi and Martini [34]).
CT has received further attention from the world’s leading organizations supporting education, such as the International Society for Technology in Education (ISTE) and the Computer Science Teachers Association of America (CSTA). Both organizations made an effort to conceptualize CT skills and create a set of CT teaching materials. As a result, updated definitions of CT with a focus on skills and competencies were developed, defining CT as “data collection, data analysis, data representation, problem decomposition, abstraction, algorithms and procedures, automation, parallelization and simulation” [53]. It is important to emphasize that, following Papert and Wing, such skills are positioned as universal, not exclusively related to CS or science, technology, engineering, and mathematics (STEM), but enabling and enhancing broader and interdisciplinary participation in the modern digital agenda.
In addition, ISTE gave the following “operational” definition for CT focused on problem-solving: “formulating problems in a way that enables us to use a computer and other tools to help solve them; logically organizing and analyzing data; representing data through abstractions such as models and simulations; automating solutions through algorithmic thinking (a series of ordered steps); identifying, analyzing, and implementing possible solutions with the goal of achieving the most efficient and effective combination of steps and resources; generalizing and transferring this problem-solving process to a wide variety of problems” [54]. Further, some auxiliary agentic characteristics “[…] such as confidence in dealing with complexity, persistence in working with difficult problems, tolerance for ambiguity and ability to deal with open ended problems” were emphasized, (www.csta.asm.org, cited in [55], accessed on 30 August 2022). Another area addressed by CSTA has to do with the question of how to implement CT in K-12, educate and train educators, and incorporate CT into curricula, targeting both the school and university community [56].
Despite the popularity and wide acceptance of CT, some critical views still exist (see, for example, [57]). The main objections are: (1) CT is simply a new name for a long history that was previously recognized as “algorithmic thinking”; (2) CT is simply a renaming of the term “computer science”; (3) CT is more a practice, a set of heuristics, than a foundational concept, and its roots go back many years, “evolved from ancient origins over 4500 years ago to its present, highly developed, professional state” [9].

3.2. Bebras Challenge as a Global Endeavor

CT, considered as an intermediate between social literacy and specialized knowledge of computer science, has contributed to the emergence of a new approach, the Bebras (Lithuanian word for “beaver”) informatics challenge as a global challenge-based educational activity [22]. The Bebras challenge is founded by a research group from Vilnius University in 2004. Currently 77 countries are in the Bebras network with over 3 million students participating annually [22]. The event is held annually (main Bebras week in November and second round in March), and the focus is on solving and discussing the informatics-based tasks.
The challenge is conducted annually and in parallel in the schools of the participating countries. Summarizing statistics are collected according to the results. The geography of participants covers countries from all continents, such as Australia (20,790 participants in 2021 [22]), Canada (25,970), Israel (1594), Indonesia (26,831), Japan (5139), Malaysia (5235), New Zealand (2756), Germany (428,857), Singapore (551), Taiwan (175,818), the United States (102,115), and many other countries around the world with more than three million participants worldwide [22]. The challenge is based on the creation of a playful, informal educational environment (contact and online) that encourages students to engage in short, interactive tasks presented in an engaging way [58].
In general, the challenge is aimed to engage and develop students’ interest in informatics and CT in an attractive, informal school activity [22]. Years of experience organizing this activity in more than 70 countries in previous years has confirmed a high level of acceptance among participants, including children and teachers of all ages, and has promoted the active involvement of female students [36]. The reason for this is that the task presents traditionally considered difficult-to-learn topics, such as informatics and programming [59], in an engaging way, focusing on problem-solving activities presented as a specially designed and challenging task. The design requirements include items such as the content of the assignment should be related to one or more informatics concepts and presented in such a way as to exclude comprehensive technical aspects. At the same time, it should be solvable in a few minutes and have attractive problem content.
Teaching informatics and programming is a complex task that requires a systematic and holistic approach to educational efforts in order to succeed [59]. Thus, it is important to focus on different ages, starting at a very early age. Bebras provide this opportunity, covering virtually all groups of students from elementary school through high school, and include the following age groups [22]: Mini Beavers (grades 3–4), Benjamin (grades 5–6), Cadets (grades 7–8), Juniors (grades 9–10), and Seniors (grades 11–12). At the same time, teachers have the opportunity to assess students and cross-check their teaching methods against the country, the region, or even the world.
Another important point to emphasize is that the challenge provides a place for the emergence of relevant communities, including global communities of students of interest and professional communities of educational practitioners and university theorists. At the same time, the challenge encourages broad public participation, including parents, funders, and educational policymakers. This motivates an in-depth look at the problems and challenges of informatics education, as well as a rethinking and redesigning of teaching materials and curricula for more engaged informatics teaching.
One more attractive feature of the task is that the emphasis is not on competition, but on participation. For example, problem-solving in pairs (e.g., Germany) or in teams is encouraged. In general, the goal of the contest is to encourage problem-solving activities and “storming of the mind”, including activities of discussion and communication with peers and teachers.
The results allow evaluation of various aspects of student performance, including a comparative study of different teaching methods as well as comparisons between countries on the same activity. For example, it has been observed that pairs perform better than single students [60,61]. Another interesting trend relates to the problem of why women are an underrepresented group in informatics. A study of the task results confirmed the problem and may provide insight into how to design an informatics course that remains appealing and motivating to female students throughout their school years. For example, a comparison of girls and boys between the ages of 10–13 showed that girls were not inferior to boys at this age [62]. As for junior high school students, an international study showed that “there was no significant difference between boys and girls” [63], but that in high school boys began to outperform girls in problem-solving results. This showed the direction for improving the informatics curriculum, as it is very important to look for the right motivation and tasks that appeal to girls [64,65].

3.3. Mindstorming Short Tasks—A Pathway towards CT Mindset

The concept of a short task to introduce schoolchildren to the central ideas, principles, and concepts of informatics/computer science was introduced in the Bebras challenge many years ago. This kind of microlearning serves well to motivate students’ interest in various informatics topics. Short tasks and small problem-solving activities help students and teachers develop CT skills while also promoting an interest in informatics [7]. One of the most important requirements is that these short tasks should not necessitate any prior knowledge of computer programming or informatics. This means that students should construct their informatics knowledge and mental structures by actively solving these tasks.
When solving short tasks, students need to think about information, data, algorithms, computations, data structures, data processing, programming constructs, and many other informatics concepts and principles. In more than 20 years of experience working with the concept of short tasks for the Bebras challenge, thousands of such short tasks have been created and used on various informatics concepts. In addition, Bebras tasks are used as a tool to assess CT skills [66,67,68].
A typical short task consists of a title, a description (body), one or more questions, the reasoning behind the solution(s), and most importantly includes an explanation of the concepts used in the task–named “It’s Informatics” and other official information (see the Bebras task template presented in Figure 2).
The basic idea behind the Bebras assignment concept is that it is a collaborative effort between informatics educators from each participating country. This is important because any effective educational solution must be integrated into the local educational content and fit into the local educational culture, which is unique in each case. However, to maintain a coordinated approach, a joint event, the international Bebras Workshop, is organized annually [22]. The aim of the workshop is to develop a collaborative strategy, review the state of the art, and develop a pool of tasks to be shared among community members. Tasks are categorized by levels of difficulty (easy, medium, difficult) and can be positioned as corresponding to high cognitive skill domains according to Bloom’s taxonomy [63].
The purpose of task design is to encourage creativity and support conceptual understanding of informatics and programming. Despite its apparent simplicity, the design process is quite complex, since it is based on a set of formal requirements in the form of mandatory criteria that are met by a number of educational experts who form an international team of task creators. Some of the mandatory criteria are as follows: (1) the problem must be completed in three minutes or less; the problem statement must be easy to understand; (2) presented on a single screen; (3) solvable as presented without the use of additional software or paper and pencil; (4) independent of specific computing systems [22].
The idea of task design is based on the concept of microlearning [23] as applied to informatics training and problem solving. The emphasis is not on technical details, but on a deeper conceptual understanding of the ideas and principles that underlie the information system. In fact, the task involves a combination of some static and interactive design elements combined to provide easily visible and understandable content. At the same time, the task should be solvable with mental effort and a reasoning process that does not require any additional tools, such as paper or pen, as all the necessary information is presented on the computer screen and only a few reasoning steps are required to solve it, because a short task is usually designed as a multiple-choice question.
Another important aspect to be addressed in the task design process is how to design content that is related to the concept of informatics and simultaneously elicits an emotional response from students in the form of excitement and fun. This is because only personal involvement in a new, previously unseen situation can provide the emotionally rich context necessary for creativity to emerge. The designer’s approach is to be involved in a kind of simulated reflection, trying to emulate the conditions and approaches the child will encounter and apply in solving the problem.
Although implementation requires a lot of effort, the interactivity inherited from the task is very important because it enables a sort of virtual communication while solving the task. At the same time, it embeds the content in a playful environment with which students are already familiar, thereby maintaining their confidence and providing a kind of virtual scaffolding for communicating with the content. Attractive content is critical to successful task development.
At the same time, it is important to design content in such a way that it reflects real-life concerns, including examples and supported by data related to scientific and societal issues. To ensure this requirement, in addition to the individual assignment development process, an accompanying process of selecting the most appropriate assignment is organized. In the selection process, educational experts consider various aspects of the assignment in terms of education and attractiveness.
To maintain consistency with the informatics curriculum, informatics-related content, including basic informatics concepts such as algorithms and data structures, should be incorporated into the task content. This provides a parallel venue for informatics teacher training. This training, in addition to the annual Bebras workshop, takes the form of local workshops and online conferences where teachers can independently test their knowledge and conceptual understanding of informatics content that the task creation process requires.
A further important aspect is that the pedagogical design of the problem focuses on formulating it in such a way that it “can be answered without prior knowledge of CS” [69]. This is important because, first, it allows us to attract a broad range of students who do not study informatics at school, and second, it stimulates new ways of reasoning that lead to a deeper conceptual understanding rather than simply memorizing already known facts. To ensure high-quality content, the competition implemented a selection procedure in which assignments are discussed, evaluated, and selected by members of the professional community-experts in pedagogical task design–to meet a number of formal requirements, including attractiveness, creativity, and CT support.

4. Materials and Methods

4.1. The Purpose of the Study

The purpose of the study is to explore the concept of the short task in terms of CT and contest-based education based on the context of the Bebras Challenge. We are particularly interested in the principles of effective pedagogical design that leads to overcoming biases in CT heuristics that the child may have. The idea is that while solving the quizzes, the child, using constructionist and peer-supported trial-and-error methods, will move toward finding the right solution and eventually acquire unbiased CT-related heuristics, discarding the misconceptions and incorrect preconceptions that they are likely to have. Specifically, we explore the connections between biased and unbiased heuristics [29,70] and the mental and conceptual model [45] that the child will operate and construct during problem solving. In addition, we emphasize the role of the Aha! insight [26,43] as the impetus for the eventual formation of conceptual understanding.

4.2. Methodological Assumptions

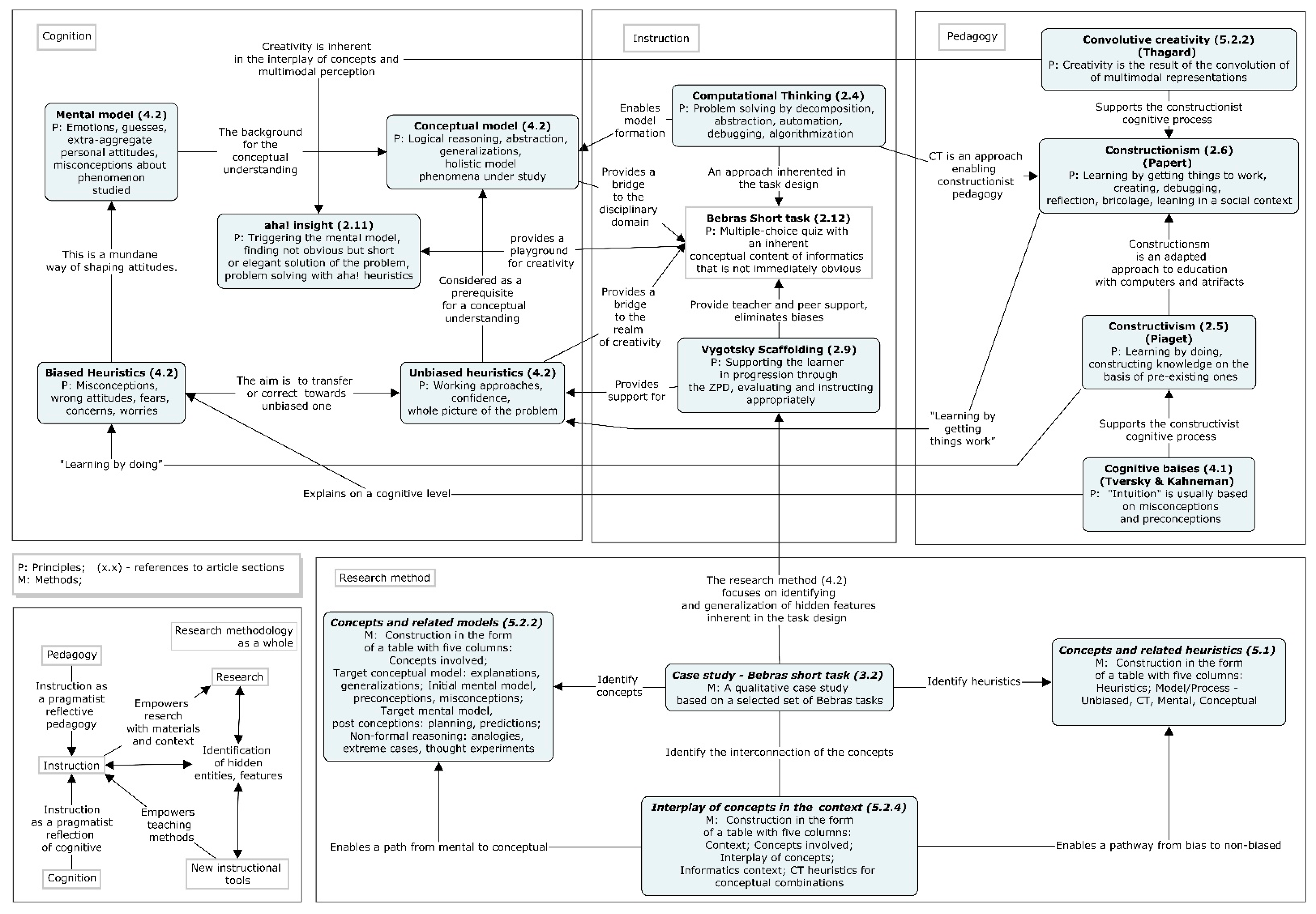
To further clarify the methodology, we discuss the difference between the analog and digital entities in relation to cognition and learning, while defining the place of CT in this landscape (Figure 3).
The methodology we implement is based on such concepts as “mental simulation”, “mental model”, “conceptual model”, “modelling” and “heuristics”, which form an educational discourse that allows for purposeful learning practice. The following remarks should be made. The cognitive domain is related to practices such as mental modelling and mental simulations, while the disciplinary domain is related to conceptual modelling and computer simulations [45]. Mental models do not “end up as a perfect copy of conceptual models” [45]; they are mostly heuristic, aimed at interpretation and prediction. In general, these models can be seen as an “analogical structure” [71], seen as a mediator for communication with analog and probabilistic world. Conceptual models, by contrast, are propositional, logically constructed models. While the conceptual model can be considered as a simplified representation of the phenomenon under study, the mental model “represents” the learner herself, her beliefs, biases, or fears (see, for example, [70]), aimed at making analogies, creating mental simulations, making idealizations and general abstractions [45].
We can consider the learning process itself as an attempt to “construct mental models that are coherent with the conceptual models” [45] in the process of such construction based on a kind of “simulation heuristics” [70,72]. At the same time, understanding the features and issues associated with “mental models would allow us to understand why the so-called misconceptions resist change so much” [45] (on the meaning and discussion on misconceptions in relation to informatics and CT, see, for example, [73,74,75]).
As an example, considering the probabilistic context, the goal of the heuristics is [70]: prediction; assessing the probability of a specified event, estimating conditioned probabilities, counterfactual assessments, and assessments of causality. It is important to emphasize that, in practice, this heuristic is based on “explicit construction of scenarios” [70] and “should be subject to characteristic errors and biases” [70]. The biases the learner is concerned about “are characteristics of the cognitive operations by which impressions and judgments are formed” [31].
It should further be noted that “people apply heuristic rules to their has no deliberate to fallible impressions” and “have little deliberate control over the process by which these impressions are formed” [31]. Most important for us within the purpose of this study, in order to analyze the pedagogical process of designing the short task, is the following statement: even though people cannot consciously control their emotions, “they can learn to identify the heuristic processes that determine their impressions, and to make appropriate allowances for the biases to which they are liable” [31].
This allows us to formulate the main pedagogical principles underlying the design of a short task: effective design should allow learners to overcome biases to identify valid heuristics to coherent conceptual reasoning. This is based on processes of strong emotional involvement and socialization that provide a kind of trigger to reconfigured biased cognitive structures within a combined challenge-based and constructionist learning process.

4.3. Research Approach

As a research approach, we employ networking of theories [76]. In general, the integration of theories provides the basis for comprehensive analyses conducted in an interdisciplinary research environment such as educational research. The approach is based on combining underlying theoretical principles (P), methods (M), and paradigmatic research questions (Q) [77] in order to deepen understanding of the problem, analyzing the issue from different theoretical and methodological perspectives, resulting in an improved theoretical construct.
This “can lead to deepening insight into a problem and to methodologically reflecting the process of connecting theories” [76] and at the same time provides an approach to the emergence of research results. To develop our study, in addition to the theoretical analysis, we conduct a qualitative case study [78]. We explore conceptual aspects of the pedagogical design of short tasks by conducting a semantic analysis of a number of practical examples of such tasks, exploring their internal structure. As a part of this analysis, we develop a conceptual understanding focusing on transferability and universality to develop students’ CT competences and skills, resulting in a kind of CT mindset.
There were no specific selection criteria; random tasks were chosen for analysis. However, tasks in which it was difficult to identify a set of underlying heuristics were excluded from the selection. A table with five columns, namely heuristics (biased, unbiased, CT) and model/Process (mental, conceptual), was developed as a qualitative data collection tool in order to extract implicit information that we expect may be embedded in the task design. At the same time, the goal of such qualitative data analysis was to demonstrate an approach to task design.
An interesting aspect is that the research approach is pragmatic rather than theoretical in that it provides a set of research tools that, in our case, can be transformed into methodological tools for instructional scaffolding of CT. In practice, this is based on the inherent feature of instruction as pragmatist [79] reflection of pedagogy (theory) and learner’s cognition (beliefs). This is consistent with the practice of networking theories of “producing concepts with an empirical load that is not empty” ((Jungwirth, 2009) as cited in [76]). A coherent set of principles and methods leads to the following paradigmatic questions for the development of the networking of theories construct: (Q1) What is the interconnection at the cognitive level-identifying inherent heuristics and associated models? (Q2) What is the interconnection at the pedagogical level-identifying the transition of models? (Q3) What is the interconnection at the task design level-identifying the interplay of concepts? A general view of the implemented methodology is presented in Figure 4.

5. Results and Discussion

This section is organized as follows. We begin with the results, where we process some samples of short tasks in order to identify inherent heuristics and associated models, situating CT as an approach that allows a smooth transition from biased to unbiased and from mental to conceptual. The purpose of this is to demonstrate the extraction procedure and to provide a tool for an instructor to practice scaffolding. We make no claim for an in-depth analysis; this is simply an outline demonstrating an approach that can be applied and tested in practice. This is followed by a discussion that raises more complex questions, demonstrating interrelationships at the cognitive level and revealing the transition of models as well as at the task design level and identifying the interplay of concepts. This provides an introductory discourse and emphasizes the interconnectedness of the concepts, which will facilitate more comprehensive design of short tasks aimed at the development of CT.

5.1. Results: Processing a Short Task to Scaffold CT Mindset

As mentioned above, the purpose of the analysis is to demonstrate how CT heuristics support the transition from mental to conceptual and from biased to unbiased. This can serve as a guide for scaffolding of CT in the practice of task design. To demonstrate this, several illustrative examples from Bebras challenge short tasks were examined and processed. The aim of such examination is to extract interconnection at the instruction level–identifying inherent heuristics and associated models. We will start with an illustrative example of the following short task for young (8–10 years old) children (see Figure 5). The aim of the study is to provide insight into the design structure in relation to the theoretical considerations previously described (see Section 4). The results are presented in Table 1.
The presented analysis makes it possible to assess directions for further improvement of the task design. First, the advantage of the design is that the picture is colorful, pleasant design, allowing you to respond emotionally [80], while evoking emotional responses to the biases described earlier. The issue to discuss is that the branding is quite formal. If the branding were real, it would allow students to group items by brand before the elimination process occurs. This illustrates the importance of accounting for the mindset that must be developed in the task-solving process by replacing biased heuristics with unbiased ones that are consistent with the target conceptual model.
The second example of a short task refers to the pre-primary level (age 5–8) and is an illustrative example of a short task related to CT (Figure 6). The structure of the task design according to the Bebras short task mindset model is presented in Table 2.
It is possible to formulate the following observations on the pedagogical design of the task. An advantage is the implementation of a cartoon environment already familiar to the child, colorful characters that provide an emotional phone to trigger biased mental models. The direction for design is related to the clustering algorithm, a conceptual understanding of which the task is aimed to develop. Since there is only one representative in each category, the direction might be to present more representatives of each group to provide more advanced clustering in the same short task context.
Another example relates to optimization problem, optimization algorithms and graphs (Figure 7) and relates to the secondary level (age 12–14). The structure of the task design according to the Bebras short task mindset model is presented in Table 3.
The following observations can be made about the pedagogical design of the task. Although the task is related to a mathematical problem, it is immersed in personally meaningful content as an application to the experience that everyone had while visiting the forest, observing ants in an anthill. At the same time, water and the water stones are a familiar context for Lithuanian students (the region where the task was composed). To make the task more emotionally responsive, it could be reworded to include some alternatives for crossing a water barrier, such as inside and outside a straw, which would make the task more probabilistic, since crossing always involves the risk of falling into the water, which is not present in the current task wording.

5.2. Discussion: Bebras Short Task for CT Mindset as an Interplay of Heuristics and Modelling

In general, the mindset we study is anchored in a number of key concepts, the interplay of which is a key driver of creativity corresponding to CT education. At the same time, it forms the discursive landscape of our study. These concepts are creativity, mental modelling, grounding and scaffolding, CT and constructivist/constructionist’s educational context. To systematize this insight, the corresponding discussion questions are next posted: Why the challenge in relation to educational environment? Why mindstorming in relation to creativity? Why computational thinking in relation to creative mindset? Why design a task for the interplay of concepts?

5.2.1. Why the Challenge in Relation to the Educational Environment?

In answering this question, we will first analyze how some “powerful ideas” [20] can support our vision of education. Constructivism “summarizes the epistemological view that knowledge is built by individuals” [83]. The constructivist teacher serves as a mediator between educational content and the learner. At the same time, this construction of knowledge is linked to a learning context rooted in the cultural, the social and the ethnical. Such an educational context is not a predetermined, but an evolving and emerging phenomenon that is an object for the instructional designer to influence. The goal is to facilitate a cognitive conceptual shift, from non-systematic and experience-related knowledge towards scientist alike mindset. The idea for instruction is a developmentalist approach based on “ability to extract rules from empirical regularities and to build cognitive invariants” [39], effectively reflecting the positivist view of a systematically organized world to be discovered through interaction.
How to position a non-formal educational environment such as the Bebras challenge [7,17] from the point of view of the constructivism educational theory? Is it possible the cognitive invariants to be developed and the processes of cognitive development of a child [84] to be effectively instructed? In any case, informatics, as a scientific discipline, is based on its own and related foundations, laws, methods, etc. which requires providing guidance for the learning process. Moreover, as Kirschner et al. argue, “it may be an error to assume that the pedagogic content of the learning experience is identical to the methods and processes (i.e., the epistemology) of the discipline being studied and a mistake to assume that instruction should exclusively focus on application” [85]. To discover abstract disciplinary meanings, learning must support a process of “separateness through progressive decentration as a necessary step toward reaching deeper understanding” [39]. Can we really achieve this by focusing on non-formal educational settings such as informatics challenges? The following discussion aims to clarify this question.
Papert’s constructionism [21,39] actually advances a pragmatist agenda, concluding that knowledge is always a matter of experience, of personal engagement with the phenomenon being studied and, as a consequence, context-dependent. Cognitive development takes place in a continues dynamic of change, “experiencing a momentary sense of loss” [39], and a challenge-based environment suits this best. In practice there should be an integration of these two approaches. In this sense, such a non-formal educational environment can be positioned as a kind of integrative means between detachment and situated immersion. However, it should be rather shortsighted to position a challenge based educational environment as a “non-guiding”. The process of scaffolding is inherent and integrated into this non-formal environment (Figure 8), thereby providing appropriate instructional guidance [17].

5.2.2. Why Mindstorming in Relation to Creativity?

We share the theoretical assertion that creativity is the result of conceptual combination [26]. In general, the learning process results from the interplay of mental models, conceptual models and modelling [45]. In this regard, a mental model is typically a heuristic, experienced based, directed “to allow builder to explain and make predictions about the physical system represented by it.” [45]. In the learning process, new information about conceptual models is communicated, resulting in the adjustment of students’ mental models to the new experience. Such a process can be successful if the mental model is updated to match the transferred conceptual model, or unsuccessful if the conceptual misunderstanding is not achieved.
This process of operationalizing existing mental models cannot be explicitly formalized and is deeply personal and creative. In fact, according Thagard, such models are cognitively developed in the process of convolution, where creativity and “emotional components, including the reaction of pleasure that accompanies novel combinations in the treasured Aha! experience” [26]. Originally, the term “convolution” meant “the mathematical operation that interweaves structures”, and as applied to neural activity it can be understood as “a kind of twisting together of existing [neural] representations” [26]. In this case, the process of mindstroming as a highly emotional and creativity-enhancing technique [86] provides the conditions for such a process of convolution (Figure 9). In fact, it is mental models that provide a kind of heuristic for interpreting the information on which the construction of conceptual models is based: making analogies, creating mental simulations, make idealizations and general abstractions [45].
In general, the role of imagery, analogy and mental simulations including “analogical reasoning, mental model construction, imagistic simulation, applying physical intuition, and advanced techniques […]” [72] plays an important role in nonformal reasoning and deeper understanding, which is essential for developing conceptual models. This deeper understanding is based on “analogical transfer, explanatory model construction, and intuitively grounded knowledge expressed in imagistic simulations” [72]. At the same time, according to Clement, “there might be some natural forms of nonformal reasoning […] that could be quite powerful, even for students” [72]. Therefore, we believe that the goal of the proper pedagogical design of short tasks is to stimulate and activate such nonformal reasoning through mindstorming. Let us give an illustrative example (Table 4) as related to the task we presented earlier (Figure 1).

5.2.3. Why Computational Thinking in Relation to Creative Mindset?

We will first discuss the problem of transfer raised by Papert (1996a, as cited in [34]) and extensively explored by Lodi and Martini [34]. Perhaps, we could be interested to know whether CT competences can contribute to positive transfer in contexts other than informatics or cross-informatics? However, we will look at the problem from a different angle. We are interested in how the practice of immersing in different contexts will facilitate transfer in a broader sense. In doing so, we do not understand the meaning of “context” as straightforward as Lodi and Martini [34] do, treating context as a kind of label for the environment it refers to. We will delve into the conceptual content of the contextual environment, which is represented by a set of underlying concepts. First, let’s note that in its commonplace understanding, context is actually represented by the interconnection of multiple subjects/objects of nature (human and non-human), artifacts of various forms, including context-specific cognitive artifacts [87], and various generally multimodal descriptions, such as texts, drawings, etc. The human in this scheme is the only mediating agent. Therefore, the meaning of transfer is actually understood from the pragmatic side, as the application of already acquired skills in another sphere of activity (Ambrose et al. 2010, as cited in [34]). This implies a focus on social interaction, which occupies an important place in education and educational research based on Vygotsky’s findings.
However, this traditional view of the meaning of context has evolved with the emergence of some theoretical developments and the elaboration of advanced approaches. After Latour introduced ANT [88], the role of non-humans as mediating agents began to be understood. This implies the importance of considering artifacts and cognitive artifacts already mentioned as equal players in mediating social interactions. From this perspective, for example, in education, computers, software, and learning objects such as Bebras play cards evolve from being positioned as a tool or medium to being seen as a facilitator, mentor, or mediator, representing and providing a path to conceptual understanding of some kind of (context related) powerful ideas [20,48]. The following view of context is based on cultural and epistemological considerations (Millar 1989, cited in [83]). Here we enter the arena of multimodal semiotics [89], which views the conceptual level of an object or phenomenon and its communicative representations as a socially and culturally dependent epistemological endeavor. Thus, we can consider this conceptual level as a kind of representative of the real context, a kind of contextual meta-level, which could be seen as a specific educational environment.

5.2.4. Why Design a Task for the Interplay of Concepts?

This broader view of context allows us to delve deeper into Papert’s “contextual” exploration of “powerful ideas” [48]. Such contextual conceptual development, perhaps, as constructivist theory suggests–as a result of the transition from misconceptions to correct perceptions [83], occurs in mediated communication as a process of mind storming, a kind of intellectual bricolage [21], as an interaction of concepts toward advanced conceptual understanding. This is what “you do” (Papert, 1996a, as cited in [34]) for transfer- your learning is actually an interplay of conceptions for your understanding of “principles and self-confidence” (Papert, 1996a, as cited in [34]). However, the practical question arises—how do you organize an educational setting that enable communication and interplay of conceptions for transfer? What is the means that provide the transition from phenomena and their multimodal representations to further students’ conceptual understanding of powerful ideas and their cognitive development? In fact, we view this symbiosis of conceptual understanding, associated with the interaction of concepts and heuristics provided by CT, as the mindset addressed by the Bebras playground associated with short tasks. Therefore, the central question of this study is what is CT heuristics and how CT heuristics (CT competences and skills used to manage mind-storming in short tasks) correspond to this conceptual interplay. Let us give an illustrative example (Table 5) for the task we presented earlier (Figure 1).
From a methodological perspective, considering namely the process of task design, we take into account the dialectics of nomothetic vs ideographic [90] in favor of the latter. Rather than looking for cognitive universals, we promote an ideographic view on the individual as a whole person who, according to Solomon, has a “preexisting conceptual structures” (Solomon, 1987, cited in [83]), which serve as the basis for the construction of new knowledge. Thus, any personality has his or her own conceptual basis on which new understanding will be built. At the same time, understanding involves not only the construction of new cognitive concepts, but also to the interrelation of the preexisting concepts in a new way. To enable this constructivist process, the constructivist environment can be designed to provide a set of options at hand to enable this conceptual mindstorm. Learning, from a constructivist perspective, is an endless evolution based on the unity and struggle of opposites–conceptions and misconceptions in this case. The distinctive feature of this viewpoint is that this interaction in a creative sense allows concepts to evolve and knowledge and understanding to emerge, as opposed to the interaction of misconceptions, which leads to instability and regress echoing in students’ emotions and attitudes. This has implications for instructional design—a pool of different imaginable combinations of conceptions versus misconceptions can be provided, resulting in the student struggling to discover solutions leading to compatible combinations.

6. Conclusions

We conclude by summarizing the findings of the study on how task solving educational settings can be arranged in a way that enables personally significant interaction and scaffolds the development of CT-driven mindset. As it is stated in the research question, this is an attempt to uncover pedagogical design principles for a short task that enables CT enhanced education. Briefly, this can be positioned as the interplay of interdisciplinary concepts that shape coherent mindset through personally meaningful educational settings. CT has played a twofold role. First, as mentioned above, it allows for a kind of an inter-conceptual cognitive design, providing a set of heuristics for problem and cognitive design-based reasoning. Second, it is the aim of the educational activity that results in a CT-driven mindset. The set of concepts on which the developed model is based includes such concepts as mental simulation, mental model, conceptual model, modelling and heuristics.
The goal of effective educational design of the Bebras challenge short task should be to develop the mental model into a coherent set of concepts that allows a properly constructed conceptual model to emerge. When viewed in a drill-and-practice educational context, this process can run into difficulties, as it may lack the emotional background that is a prerequisite for triggering the process of remaking the biased mental models and heuristics that lie behind them. A challenge-based environment, by contrast, provide an emotionally colored context and support the convolution of interdisciplinary concepts into coherent mindset.
In this respect, Bebras education can be positioned as a constructionist problem solving approach for schools—an environment that allows personal engagement with the phenomena being studied and provides a personally meaningful context. From a constructionist perspective, we can talk about a kind of contextual engagement that allows for socialization based on the international problem environment and provides a place for an emotionally colorful “Aha!” convolution. In practice, the design of the short task should be based on a consideration of the analogue-digital duality that enables the interplay of interdisciplinary concepts for triggering of the biased mental (personally significant, emotional) and enabling the development of the unbiased conceptual (tied to the disciplinary domain, conceptual). This triggering should be supported by the process of scaffolding aimed at teaching of heuristics aimed at replacing the biased mental model with an unbiased (“corrected”) one, progressing towards informatics related conceptual model to be developed.
As a guide for task design, the following checklist can be formulated:
  • pre-define trigger for the biased task solving approach, looking for implicit and explicit features of design, characters, items, context features that contribute to intuitive, common sense, commonplace, fictional behavior or a process of reasoning;
  • model the task focused on such biased aspects, using character traits and explicit features of objects, what is the most common way to operate, to communicate with them;
  • pre-design the mental (biased model)–the set of concepts and the interconnections of concepts which are related in a commonplace sense;
  • in conjunction with mental model–pre-design the biased heuristics–how to operate with mental concepts in a commonsense way;
  • design the conceptual model–what are the main features of conceptual model as applied to the topic of employed in the task;
  • design unbiased heuristics–how to operate with task characters or objects as conceptual entities in an abstract sense; test an approach or process of how to proceed from biased and mental to unbiased and conceptual;
  • embed this to the challenge environment, such as directly into the task design, as hints, design elements, supporting choices or indirectly in the environment, as instructional material or material for afterwards discussion.
For more complex design:
  • implement inter- or trans-conceptual content, as modern trans-disciplines do, such as computational or algebraic geometry, by embedding some related but discipline-specific concepts, mainly as disposition of analogue and digital world, such as dispositions with volumes and modeling in space;
  • embed Aha! creativity into task design, developing solutions that are not obvious but fairly short or elegant compared to what seems at first glance, or designing the challenge environment (afterwards discussions, support) that provide insight on the results of the challenge.
Concluding, when it comes to the short task design process, one should be focused on the process of corresponding mental simulations that provide this triggering process. In contrast to the traditional approach to such pedagogical design, which focuses exclusively on conceptual models, informatics concepts, and illustrating this with corresponding graphical design, our study concludes by proposing a new approach to pedagogical design, which should focus on triggering biased heuristics towards a conceptual model to be emerged through a process of CT-driven scaffolding. Our proposed method can be outlined as based on an avatar or emulative mental simulation process, a kind of reflection that attempts to model the process of a child’s possible mental simulation during solving the task. However, a limitation of this study is that, given the novelty of the topic, we have presented only a general, mostly theoretical insight into the problem, while a more comprehensive understanding and practice-oriented development is positioned as future research.

Author Contributions

Conceptualization, V.D. (Valentina Dagiene) and V.D. (Vladimiras Dolgopolovas); writing—original draft preparation, V.D. (Valentina Dagiene) and V.D. (Vladimiras Dolgopolovas); writing—review and editing, V.D. (Valentina Dagiene) and V.D. (Vladimiras Dolgopolovas). All authors have read and agreed to the published version of the manuscript.

Funding

This research received no external funding.

Institutional Review Board Statement

Not applicable.

Informed Consent Statement

Not applicable.

Data Availability Statement

Not applicable.

Conflicts of Interest

The authors declare no conflict of interest.

Abbreviations

The following abbreviations are used in this manuscript:
ANTActor-network theory
CTComputational thinking
CSComputer science
STEMScience, Technology, Engineering, and Mathematics
ISTEInternational Society for Technology in Education
CSTAAmerican Computer Science Teachers Association
ZPDZone of proximal development

References

  1. Morrison, B.B.; DiSalvo, B. Khan Academy Gamifies Computer Science. In Proceedings of the SIGCSE 2014: 45th ACM Technical Symposium on Computer Science Education, Atlanta, GA, USA, 5–8 March 2014; pp. 39–44. [Google Scholar] [CrossRef]
  2. Thompson, C. How Khan Academy Is Changing the Rules of Education. Wired Mag. 2011, 126, 1–5. [Google Scholar]
  3. Bell, T.; Vahrenhold, J. CS unplugged—How is it used, and does it work. In Adventures between Lower Bounds and Higher Altitudes; Lecture Notes in Computer Science (including subseries Lecture Notes in Artificial Intelligence and Lecture Notes in Bioinformatics); Springer: Cham, Switzerland, 2018; Volume 11011, pp. 497–521. [Google Scholar] [CrossRef]
  4. Taub, R.; Ben-Ari, M.; Armoni, M. The Effect of CS Unplugged on Middle-School Students’ Views of CS. ACM SIGCSE Bull. 2009, 41, 99–103. [Google Scholar] [CrossRef]
  5. Wilson, C. Hour of Code—A Record Year for Computer Science. ACM Inroads 2015, 6, 22. [Google Scholar] [CrossRef]
  6. Du, J.; Wimmer, H.; Rada, R. “Hour of Code”: Can It Change Students’ Attitudes toward Programming? J. Inf. Technol. Educ. Innov. Pract. 2016, 15, 53–73. [Google Scholar] [CrossRef]
  7. Dagienė, V.; Sentence, S. It’s Computational Thinking! Bebras Tasks in the Curriculum. In Informatics in Schools: Improvement of Informatics Knowledge and Perception; Notes in Computer Science (including subseries Lecture Notes in Artificial Intelligence and Lecture Notes in Bioinformatics); Springer: Cham, Switzerland, 2016; Volume 9973, pp. 28–39. [Google Scholar] [CrossRef]
  8. Dagiene, V.; Futschek, G. Bebras International Contest on Informatics and Computer Literacy: Criteria for Good Tasks. In Informatics Education—Supporting Computational Thinking; Lecture Notes in Computer Science (including subseries Lecture Notes in Artificial Intelligence and Lecture Notes in Bioinformatics); Springer: Berlin/Heidelberg, Germany, 2008; Volume 5090, pp. 19–30. [Google Scholar] [CrossRef]
  9. Denning, P.J.; Tedre, M. Computational Thinking; MIT Press: Cambridge, MA, USA, 2019. [Google Scholar] [CrossRef]
  10. Juškevičiene, A.; Dagienė, V. Computational Thinking Relationship with Digital Competence. Inform. Educ. 2018, 17, 265–284. [Google Scholar] [CrossRef]
  11. Barr, D.; Harrison, J.; Conery, L. Computational Thinking: A Digital Age Skill for Everyone. Learn. Lead. Technol. 2011, 38, 20–23. [Google Scholar]
  12. Denning, P.J.; Tedre, M. Computational Thinking: A Disciplinary Perspective. Inform. Educ. 2021, 20, 361–390. [Google Scholar] [CrossRef]
  13. Stephenson, C.; Barr, V. Defining Computational Thinking for K-12. CSTA Voice 2011, 7, 3–4. [Google Scholar]
  14. Grover, S.; Pea, R. Computational Thinking in K-12: A Review of the State of the Field. Educ. Res. 2013, 42, 38–43. [Google Scholar] [CrossRef]
  15. Dolgopolovas, V.; Dagiene, V. On Semiotics Perspectives of Computational Thinking: Unravelling the “Pamphlet” Approach, a Case Study. Sustainability 2022, 14, 1956. [Google Scholar] [CrossRef]
  16. Dolgopolovas, V.; Dagiene, V. On the Future of Computational Thinking Education: Moving beyond the Digital Agenda, a Discourse Analysis Perspective. Sustainability 2021, 13, 13848. [Google Scholar] [CrossRef]
  17. Dagiene, V.; Futschek, G.; Stupuriene, G. Creativity in Solving Short Tasks for Learning Computational Thinking. Constr. Found. 2019, 14, 382–396. [Google Scholar]
  18. Stella, M.; Kapuza, A.; Cramer, C.; Uzzo, S. Mapping Computational Thinking Mindsets between Educational Levels with Cognitive Network Science. J. Complex Netw. 2021, 9, cnab020. [Google Scholar] [CrossRef]
  19. Sharples, M. Practical Pedagogy: 40 New Ways to Teach and Learn; Routledge: London, UK, 2019. [Google Scholar]
  20. Papert, S. Mindstorms: Computers, Children, and Powerful Ideas; Basic Books: New York, NY, USA, 1980. [Google Scholar]
  21. Papert, S.; Harel, I. Situating Constructionism. In Constructionism; Ablex Publishing Corporation: New York, NY, USA, 1991; Available online: https://citeseerx.ist.psu.edu/viewdoc/download?doi=10.1.1.691.4506&rep=rep1&type=pdf (accessed on 30 August 2022).
  22. Vilnius University Bebras. International Challenge on Informatics and Computational Thinking. Available online: www.bebras.org (accessed on 19 February 2022).
  23. Hromkovič, J.; Komm, D. Can Solving Short Tasks Be an Essential Part of Constructionist Learning? Constr. Found. 2019, 14, 402–404. [Google Scholar]
  24. Bu, L.; Schoen, R. (Eds.) Model-Centered Learning: Pathways to Mathematical Understanding Using GeoGebra; SensePublishers: Rotterdam, The Netherlands, 2012; Volume 6, p. 94609. ISBN 978-94-6091-618-2. Available online: https://geogebra.es/pub/GeoGEbra_Model.pdf (accessed on 30 August 2022).
  25. Stillwell, J. Numbers and Geometry; Springer Science & Business Media: Berlin/Heidelberg, Germany, 1997; ISBN 9780387982892. [Google Scholar]
  26. Thagard, P.; Stewart, T.C. The AHA! Experience: Creativity through Emergent Binding in Neural Networks. Cogn. Sci. 2011, 35, 1–33. [Google Scholar] [CrossRef]
  27. Indeed Editorial Team Vygotsky Scaffolding: What It Is and How To Use It. Available online: https://www.indeed.com/career-advice/career-development/vygotsky-scaffolding (accessed on 25 June 2022).
  28. Van Der Stuyf, R.R. Scaffolding as a Teaching Strategy. Adolesc. Learn. Dev. 2002, 52, 5–18. [Google Scholar]
  29. Da Silva, R.S.R.; Gadanidis, G.; Hughes, J.; Namukasa, I.K. Computational Thinking as a Heuristic Endeavour: Students’ Solutions of Coding Problems. Pro-Posições 2020, 31. [Google Scholar] [CrossRef]
  30. Wing, J.M. Computational Thinking. Commun. ACM 2006, 49, 33–35. [Google Scholar] [CrossRef]
  31. Tversky, A.; Kahneman, D. Judgment under Uncertainty: Heuristics and Biases. Science 1974, 185, 1124–1131. [Google Scholar] [CrossRef]
  32. Technopedia Inc. Informatics. Available online: https://www.techopedia.com/definition/30332/informatics (accessed on 30 August 2022).
  33. Niederhauser, D.S.; Howard, S.K.; Voogt, J.; Agyei, D.D.; Laferriere, T.; Tondeur, J.; Cox, M.J. Sustainability and Scalability in Educational Technology Initiatives: Research-Informed Practice. Technol. Knowl. Learn. 2018, 23, 507–523. [Google Scholar] [CrossRef]
  34. Lodi, M.; Martini, S. Computational Thinking, Between Papert and Wing. Sci. Educ. 2021, 30, 883–908. [Google Scholar] [CrossRef]
  35. Barsalou, L.W. Grounded Cognition: Past, Present, and Future. Top. Cogn. Sci. 2010, 2, 716–724. [Google Scholar] [CrossRef] [PubMed]
  36. Dagienė, V.; Pelikis, E.; Stupurienė, G. Introducing Computational Thinking through a Contest on Informatics: Problem-Solving and Gender Issues. Inf. Moksl. 2015, 73, 55–63. [Google Scholar]
  37. Smith, M. Computer Science for All. Available online: https://obamawhitehouse.archives.gov/blog/2016/01/30/computer-science-all (accessed on 29 May 2022).
  38. Beynon, M. Mindstorms Revisited: Making New Construals of Seymour Papert’s Legacy. Adv. Intell. Syst. Comput. 2017, 560, 3–19. [Google Scholar] [CrossRef]
  39. Ackermann, E. Piaget’s Constructivism, Papert’s Constructionism: What’s the Difference? Headache 2005, 5, 438. [Google Scholar]
  40. Vygotsky, L.S. The Collected Works of L.S. Vygotsky; Springer Science & Business Media: Berlin/Heidelberg, Germany, 1993. [Google Scholar] [CrossRef]
  41. Wikipedia. Mindstorms (Book). Available online: https://en.wikipedia.org/wiki/Mindstorms_(book) (accessed on 25 July 2022).
  42. Hjorth, A. The Tensions between Microlearning, Constructionism and the Larger Project of Computing Education. Constr. Found. 2019, 14, 400–401. [Google Scholar]
  43. Gardner, M. Aha! Insight; Scientific American: New York, NY, USA, 1978; ISBN 9780716710172. [Google Scholar]
  44. Forrester, J.W. Counterintuitive Behavior of Social Systems. Technol. Forecast. Soc. Change 1971, 3, 1–22. [Google Scholar] [CrossRef]
  45. Greca, I.M.; Moreira, M.A. Mental Models, Conceptual Models, and Modelling. Int. J. Sci. Educ. 2000, 22, 11. [Google Scholar] [CrossRef]
  46. Michener, H.A.; DeLamater, J.D.; Myers, D.J. Social Psychology, 7th ed.; Cengage Learning, Inc.: Boston, MA, USA, 2011; ISBN 0-495-81297-8. [Google Scholar]
  47. Thagard, P. How brains make mental models. In Studies in Computational Intelligence; Springer: Berlin/Heidelberg, Germany, 2010; Volume 314, pp. 447–461. ISBN 9783642152221. [Google Scholar] [CrossRef]
  48. Papert, S. An Exploration in the Space of Mathematics Educations. Int. J. Comput. Math. Learn. 1996, 1, 95–123. [Google Scholar] [CrossRef]
  49. Vee, A. Understanding Computer Programming as a Literacy. Lit. Compos. Stud. 2013, 1, 42–64. [Google Scholar] [CrossRef]
  50. Wing, J. Research Notebook: Computational Thinking—What and Why. Link Mag. 2011, 6, 20–23. [Google Scholar]
  51. Palts, T.; Pedaste, M. A Model for Developing Computational Thinking Skills. Inform. Educ. 2020, 19, 113–128. [Google Scholar] [CrossRef]
  52. NRC Committee for the Workshops on Computational Thinking. Report of a Workshop on the Scope and Nature of Computational Thinking; The National Academies Press: Washington, DC, USA, 2010; Available online: https://www.nap.edu/catalog/12840/report-of-a-workshop-on-the-scope-and-nature-of-computational-thinking (accessed on 30 August 2022).
  53. CSTA; ISTE. Computational Thinking in K–12 Education Leadership Toolkit; Computer Science Teachers Association (CSTA): Chicago, IL, USA, 2011. [Google Scholar]
  54. ISTE; CSTA. Operational Definition of Computational Thinking for K-12 Education; International Society for Technology in Education ISTE: Washington, DC, USA, 2011. [Google Scholar]
  55. Mannila, L.; Dagiene, V.; Demo, B.; Grgurina, N.; Mirolo, C.; Rolandsson, L.; Settle, A. Computational Thinking in K-9 Education. In Proceedings of the ITiCSE-WGR 2014—Working Group Reports of the 2014 Innovation and Technology in Computer Science Education Conference, Online, 23 June 2014. [Google Scholar] [CrossRef]
  56. Barr, V.; Stephenson, C. Bringing Computational Thinking to K-12: What Is Involved and What Is the Role of the Computer Science Education Community? ACM Inroads 2011, 2, 48–54. [Google Scholar] [CrossRef]
  57. Denning, P.J. Beyond Computational Thinking. Commun. ACM 2009, 52, 28. [Google Scholar]
  58. Dagiene, V. Information Technology Contests—Introduction to Computer Science in an Attractive Way. Inform. Educ. 2006, 5, 37–46. [Google Scholar]
  59. Qian, Y.; Lehman, J. Students’ Misconceptions and Other Difficulties in Introductory Programming: A Literature Review. ACM Trans. Comput. Educ. 2017, 18, 1–24. [Google Scholar] [CrossRef]
  60. Hubwieser, P.; Mühling, A. Competency Mining in Large Data Sets: Preparing Large Scale Investigations in Computer Science Education. In Proceedings of the KDIR 2014—International Conference on Knowledge Discovery and Information Retrieval, Rome, Italy, 21–24 October 2014; pp. 315–322. [Google Scholar] [CrossRef]
  61. Hubwieser, P.; Mühling, A. Investigating the Psychometric Structure of Bebras Contest: Towards Mesuring Computational Thinking Skills. In Proceedings of the International Conference on Learning and Teaching in Computing and Engineering, LaTiCE 2015, Taipei, Taiwan, 9–12 April 2015; pp. 62–69. [Google Scholar] [CrossRef]
  62. Kalas, I.; Tomcsanyiova, M. Students’ Attitude to Programming in Modern Informatics. In Proceedings of the 9th WCCE, Bento Gonçalves, Brazil, 27–31 July 2009; pp. 1–10. Available online: http://www.ifip.org/wcce2009/proceedings/papers/WCCE2009_pap82.pdf (accessed on 30 August 2022).
  63. Dagiene, V.; Mannila, L.; Poranen, T.; Rolandsson, L.; Stupuriene, G. Reasoning on Children’s Cognitive Skills in an Informatics Contest: Findings and Discoveries from Finland, Lithuania, and Sweden. In Informatics in Schools: Teaching and Learning Perspectives: ISSEP 2014; Lecture Notes in Computer Science; Springer: Cham, Switzerland, 2014; Volume 8730, pp. 66–77. [Google Scholar] [CrossRef]
  64. Ilomäki, L. The Effects of ICT on School: Teachers’ and Students’ Perspectives; University of Turku: Turku, Finland, 2008. [Google Scholar]
  65. Tomcsányiová, M.; Kabátová, M. Categorization of Pictures in Tasks of the Bebras Contest. In Informatics in Schools. Sustainable Informatics Education for Pupils of all Ages; Lecture Notes in Computer Science (including subseries Lecture Notes in Artificial Intelligence and Lecture Notes in Bioinformatics); Springer: Berlin/Heidelberg, Germany, 2013; Volume 7780, pp. 184–195. [Google Scholar] [CrossRef]
  66. Labusch, A.; Eickelmann, B. Computational Thinking Competences in Countries from Three Different Continents in the Mirror of Students’ Characteristics and School Learning. In Proceedings of the International Conference on Computational Thinking Education, ECER 2021, Geneva, Switzerland, 9 September 2020; pp. 2–7. [Google Scholar]
  67. Curran, J.; Schulz, K.; Hogan, A. Coding and Computational Thinking—What Is the Evidence? NSW Department of Education: Sydney, NSW, Australia, 2019. Available online: https://education.nsw.gov.au/content/dam/main-education/teaching-and-learning/education-for-a-changing-world/media/documents/Coding-and-Computational-Report_A.pdf (accessed on 30 August 2022).
  68. Djambong, T.; Freiman, V.; Gauvin, S.; Paquet, M.; Chiasson, M. Measurement of Computational Thinking in K-12 Education: The Need for Innovative Practices. In Digital Technologies: Sustainable Innovations for Improving Teaching and Learning; Springer: Cham, Switzerland, 2018; pp. 193–222. [Google Scholar] [CrossRef]
  69. Barendsen, E.; Mannila, L.; Demo, B.; Grgurina, N.; Izu, C.; Mirolo, C.; Sentance, S.; Settle, A.; Stupuriene, G. Concepts in K-9 Computer Science Education. In Proceedings of the ITiCSE-WGP 2015—ITiCSE Conference on Working Group Reports, Vilnius, Lithuania, 4–8 July 2015. [Google Scholar] [CrossRef]
  70. Kahneman, D.; Tversky, A. The Simulation Heuristic; Engineering Psychology Programs, Office of Naval Research: Arlington, VA, USA, 1981; Available online: https://apps.dtic.mil/sti/pdfs/ADA099504.pdf (accessed on 30 August 2022).
  71. Johnson-Laird, P.N. Mental Models: Towards a Cognitive Science of Language, Inference, and Consciousness; Harvard University Press: Harvard, MA, USA, 1983. [Google Scholar]
  72. Clement, J.I. Creative Model Construction in Scientists and Students: The Role of Imagery, Analogy, and Mental Simulation; Springer: Dordrecht, Germany, 2008; ISBN 9789048130238. [Google Scholar] [CrossRef]
  73. Denning, P.J.; Tedre, M.; Yongpradit, P. Misconceptions about Computer Science. Commun. ACM 2017, 60, 31–33. [Google Scholar] [CrossRef]
  74. Corradini, I.; Lodi, M.; Nardelli, E. Conceptions and Misconceptions about Computational Thinking among Italian Primary School Teachers. In Proceedings of the ICER 2017—ACM Conference on International Computing Education Research, Tacoma, WA, USA, 18–20 August 2017; pp. 136–144. [Google Scholar] [CrossRef]
  75. Papastergiou, M. Students’ Mental Models of the Internet and Their Didactical Exploitation in Informatics Education. Educ. Inf. Technol. 2005, 10, 341–360. [Google Scholar] [CrossRef]
  76. Bikner-Ahsbahs, A. Networking of Theories: Why and How? In Proceedings of the CERME 6, Lyon France, 28 January–1 February 2009; pp. 6–15. [Google Scholar]
  77. Radford, L. Connecting Theories in Mathematics Education: Challenges and Possibilities. ZDM 2008, 40, 317–327. [Google Scholar] [CrossRef]
  78. Denscombe, M. The Good Research Guide: For Small-Scale Social Research Projects, 4th ed; Open University Press: Maidenhead, UK, 2014; ISBN 9780335264704. [Google Scholar]
  79. David Plowright, A. Charles Sanders Peirce: Pragmatism and Education; Springer: Berlin/Heidelberg, Germany, 2016; ISBN 978-94-017-7355-3/978-94-017-7356-0. [Google Scholar]
  80. Chang, B.; Xu, R. Effects of Colors on Cognition and Emotions in Learning. Technol. Instr. Cogn. Learn. 2019, 11, 287–302. [Google Scholar]
  81. Habib, K.; Soliman, T. Cartoons’ Effect in Changing Children Mental Response and Behavior. Open J. Soc. Sci. 2015, 3, 248–264. [Google Scholar] [CrossRef]
  82. Prado, B.G.; Puig, B.; Evagorou, M. Primary Pre-Service Teachers’ Emotions and Interest towards Insects: An Explorative Case Study. J. Biol. Educ. 2020, 56, 61–76. [Google Scholar] [CrossRef]
  83. Cobern, W.W. Contextual Constructivism: The Impact of Culture on the Learning and Teaching of Science. In The Practice of Constructivism in Science Education; Tobin, K., Ed.; Lawrence Erlbaum Associates J: Hillsdale NJ, USA, 2020; pp. 67–86. [Google Scholar] [CrossRef]
  84. Piaget, J. The Origins of Intelligence in Children; W W Norton & Co.: Washington, DC, USA, 1952. [Google Scholar] [CrossRef]
  85. Kirschner, P.A.; Sweller, J.; Clark, R.E. Why Minimal Guidance during Instruction Does Not Work: An Analysis of the Failure of Constructivist, Discovery, Problem-Based, Experiential, and Inquiry-Based Teaching. Educ. Psychol. 2006, 41, 75–86. [Google Scholar] [CrossRef]
  86. Rawlinson, J.G. Creative Thinking and Brainstorming; Routledge: London, UK, 2017; ISBN 9781351947756. [Google Scholar] [CrossRef]
  87. Norman, D.A. Cognitive artifacts. In Designing Interaction: Psychology at the Human-Computer Interface; Millar, J., Long, J., Eds.; Cambridge University Press: Cambridge, UK, 1991; Volume 1, pp. 17–38. [Google Scholar]
  88. Latour, B. Reassembling the Social—An Introduction to ANT; Oxford University Press: Oxford, UK, 2005; ISBN 9788578110796. [Google Scholar] [CrossRef]
  89. Jewitt, C.; Bezemer, J.; O’Halloran, K. Introducing Multimodality; Routledge: London, UK, 2016; ISBN 9780415639262. [Google Scholar] [CrossRef]
  90. Thomae, H. The Nomothetic-Idiographic Issue: Some Roots and Recent Trends. Int. J. Gr. Tens. 1999, 28, 187–215. [Google Scholar] [CrossRef]
Figure 1. Short Bebras task for younger children. Labels A, B, C denote answer choices. Adapted from www.bebras.org (accessed on 24 February 2022).
Figure 1. Short Bebras task for younger children. Labels A, B, C denote answer choices. Adapted from www.bebras.org (accessed on 24 February 2022).
Mathematics 10 03194 g001
Figure 2. Template for creating a short Bebras task. Retrieved by permission from www.bebras.org (accessed on 24 February 2022).
Figure 2. Template for creating a short Bebras task. Retrieved by permission from www.bebras.org (accessed on 24 February 2022).
Mathematics 10 03194 g002
Figure 3. Empowering the learning landscape with CT (elaborated by the authors).
Figure 3. Empowering the learning landscape with CT (elaborated by the authors).
Mathematics 10 03194 g003
Figure 4. General overview of the implemented methodology (elaborated by the authors).
Figure 4. General overview of the implemented methodology (elaborated by the authors).
Mathematics 10 03194 g004
Figure 5. A sample of the Bebras short task on logics for primary level (age 8–10). Retrieved by permission from www.bebras.org (accessed on 24 February 2022).
Figure 5. A sample of the Bebras short task on logics for primary level (age 8–10). Retrieved by permission from www.bebras.org (accessed on 24 February 2022).
Mathematics 10 03194 g005
Figure 6. A sample of the Bebras short task on pattern matching for pre-primary level (age 5–8). Retrieved with permission from www.bebras.org (accessed on 24 February 2022).
Figure 6. A sample of the Bebras short task on pattern matching for pre-primary level (age 5–8). Retrieved with permission from www.bebras.org (accessed on 24 February 2022).
Mathematics 10 03194 g006
Figure 7. A sample of the Bebras short task on optimization for secondary level (age 12–14). Retrieved by permission from www.bebras.org (accessed on 24 February 2022).
Figure 7. A sample of the Bebras short task on optimization for secondary level (age 12–14). Retrieved by permission from www.bebras.org (accessed on 24 February 2022).
Mathematics 10 03194 g007
Figure 8. The scaffolding process in the context of the Bebras Challenge (adapted from [17]: Figure 2, page 6).
Figure 8. The scaffolding process in the context of the Bebras Challenge (adapted from [17]: Figure 2, page 6).
Mathematics 10 03194 g008
Figure 9. The Aha! experience resulting from the convolution process of concepts and emotions (adapted from [26]: Figure 2, page 10).
Figure 9. The Aha! experience resulting from the convolution process of concepts and emotions (adapted from [26]: Figure 2, page 10).
Mathematics 10 03194 g009
Table 1. A case of the Bebras short task on logics aimed at scaffolding CT mindset (elaborated by the authors).
Table 1. A case of the Bebras short task on logics aimed at scaffolding CT mindset (elaborated by the authors).
HeuristicsModel/Process
BiasedUnbiasedCTMentalConceptual
Usually goods, clothes are judged emotionally by fashion, color, design, or indirect evaluation (“it suits me”). This forms a barrier to the transition from a humanitarian, artistic point of view to a digital and technological one.Even fashion items are “technological objects” so they have elements and aspects that can be measured/counted.Even textual descriptions can be combined into compound statements that allow for a binary assessment (“true” or “false”).Construction of a composite logical statement in accordance with the premises, grouping tasks (by brand), evaluation and exclusion of inappropriate elements.Logical statements: AND, OR, NOT. Formal logic, evaluation of logical statements. Application to mathematics and engineering. Logical reasoning: combining various non-mathematical assertions and ordinary assertions as a set of initial conditions to build a model based on technology.
Table 2. A case of the Bebras short task on pattern matching aimed at scaffolding CT mindset (elaborated by the authors).
Table 2. A case of the Bebras short task on pattern matching aimed at scaffolding CT mindset (elaborated by the authors).
HeuristicsModel/Process
BiasedUnbiasedCTMentalConceptual
Nowadays children are accustomed to the environment of cartoons, which influences their behavior [81]. It is usually associated with emotions, actions, way of communication and play activities. This emotional context can be a barrier on the way from emotional to logical, evaluative behavior. Even a cartoon character has a pronounced emotional coloring, in an informatics context they are represented by a dataset associated with their numerous characteristics. Even virtual entities can be processed by a set of inherent data enabling logical/algorithmic data processing process.Construction of appropriate descriptions associated with the representation of colors, shapes, behavior.Construction of clustering algorithms. The clustering process is possible even for different kind of virtual entities. Connection/classification is based on abstract geometric concepts. However, it can be based on various descriptive concepts represented by a dataset.
Table 3. A case of the Bebras short task on optimization problem aimed at scaffolding CT mindset (elaborated by the authors).
Table 3. A case of the Bebras short task on optimization problem aimed at scaffolding CT mindset (elaborated by the authors).
HeuristicsModel/Process
BiasedUnbiasedCTMentalConceptual
The context associated with nature, and insects in particular, is always emotional [82], so the process of reflection that supports such tasks involving mathematical problems is disrupted by this emotional context. We should model the flow, by mentally considering cartoon ants and their movements as abstract members of the flow independently of their size and appearance.A continuous dynamic flow can be modeled by discretization and computation at each discrete step.Flow modeling by mentally observing the movements of ants, considering the natural queue as part of the flow, mostly analog representation, mentally modeling the analog representationConstruction of a discrete model, discrete simulation, application of logical reasoning and optimization algorithms
Table 4. Nonformal reasoning for creative mindset in the short Bebras task (elaborated by the authors).
Table 4. Nonformal reasoning for creative mindset in the short Bebras task (elaborated by the authors).
Concepts InvolvedTarget Conceptual Model: Explanations,
Generalizations
Initial Mental Model, Preconceptions, MisconceptionsTarget Mental Model, Post Conceptions: Planning,
Predictions
Non-Formal Reasoning: Analogies, Extreme Cases. thought Experiments
Amount, number; comparison; logical inference; disposition, geometrical space.Curved space (what disposition means, rule how to test it); logical combination of conditions (if written in plain language); constructivist approach (from conditions to hands-on rules); universal geometrical-logical patterns.Conditions cannot be logically combined (should be used in sequential order); dispositional relation (between)
Can only be appropriate in linear space; countable items should reside in non-intersectional spaces (separate places); the pattern must be always symmetrical.
Countable entities (how to count); relations (less, more. equal, etc.); geometric space (how to check the disposition); curved space (what is the meaning of the disposition in this case). Target situation: how to apply logical comparison rues to text messages; base situation (analogy): associations with the cooking process, recipe.
Target situation: how to check the disposition on a curved space; base situation (analogy): a family picture with a child between the parents.
Target situation: how to combine the concepts of geometry and algebra; base situation (analogy): the 3-point rule on a basketball team.
Table 5. Example of CT-driven mindset on pattern matching within the Bebras short task solving framework (elaborated by the authors).
Table 5. Example of CT-driven mindset on pattern matching within the Bebras short task solving framework (elaborated by the authors).
ContextConcepts Involved Interplay of Concepts Informatics ContextCT heuristics for Conceptual Combinations
Mathematics, arithmeticAmount, numberCombining arithmetic, algebra and geometryRecords, data structures, list, logical conjunctionAbstraction: modelling, mental simulation
Mathematics, algebraEquality of numbersGeometric patterns, symmetryDecomposition: understanding the different contexts and their interrelationships
Geometry, theoryDisposition, space
Planar geometry, flat figures, planar shapesPlanar space, curved space, disposition betweenModelling of volumetric bodies by planar shapesLogical reasoning, algorithmizing reasoning: designing the process of finding the right solution
Multidimensional geometry, volumetric bodies3-dimensional space, 3-dimensional figures
Publisher’s Note: MDPI stays neutral with regard to jurisdictional claims in published maps and institutional affiliations.

Share and Cite

MDPI and ACS Style

Dagiene, V.; Dolgopolovas, V. Short Tasks for Scaffolding Computational Thinking by the Global Bebras Challenge. Mathematics 2022, 10, 3194. https://doi.org/10.3390/math10173194

AMA Style

Dagiene V, Dolgopolovas V. Short Tasks for Scaffolding Computational Thinking by the Global Bebras Challenge. Mathematics. 2022; 10(17):3194. https://doi.org/10.3390/math10173194

Chicago/Turabian Style

Dagiene, Valentina, and Vladimiras Dolgopolovas. 2022. "Short Tasks for Scaffolding Computational Thinking by the Global Bebras Challenge" Mathematics 10, no. 17: 3194. https://doi.org/10.3390/math10173194

APA Style

Dagiene, V., & Dolgopolovas, V. (2022). Short Tasks for Scaffolding Computational Thinking by the Global Bebras Challenge. Mathematics, 10(17), 3194. https://doi.org/10.3390/math10173194

Note that from the first issue of 2016, this journal uses article numbers instead of page numbers. See further details here.

Article Metrics

Back to TopTop