Micropolar Dusty Fluid: Coriolis Force Effects on Dynamics of MHD Rotating Fluid When Lorentz Force Is Significant
Abstract
:1. Introduction
2. Mathematical Formulation
3. Physical Quantities
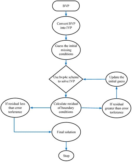
4. Solution Procedure
5. Results and Discussion
6. Conclusions
- and significantly decrease along with rising values of parameters , R and having increasing behavior against , whereas and have the opposite behavior against , R parameters while it decreased against .
- The micro-rotation distribution profile depreciates by higher inputs of and amplified with larger inputs of rotation and material parameter.
- The temperature and aggrandize with higher inputs of volume concentration of dust particles and rotation parameter, whereas it declines against increasing inputs of .
- Along the x direction, the coefficient of skin friction decreased with enhancing values of , , and R. Along the y-direction, the skin friction coefficient is raised by enlargement in and , but it has opposite behavior against increasing inputs of rotating parameter.
- The magnitude of the Nusselt number is reduced with a higher contribution of R, , and , whereas couple stress exhibit rising behavior against these parameters.
Author Contributions
Funding
Institutional Review Board Statement
Informed Consent Statement
Data Availability Statement
Conflicts of Interest
References
- Eringen, A.C. Theory of micropolar fluids. J. Math. Mech. 1966, 16, 1–18. [Google Scholar] [CrossRef]
- Eringen, A.C. Theory of thermomicrofluids. J. Math. Anal. Appl. 1972, 38, 480–496. [Google Scholar] [CrossRef] [Green Version]
- Ariman, T.; Turk, M.; Sylvester, N. Microcontinuum fluid mechanics—A review. Int. J. Eng. Sci. 1973, 11, 905–930. [Google Scholar] [CrossRef]
- Ariman, T.; Turk, M.; Sylvester, N. Applications of microcontinuum fluid mechanics. Int. J. Eng. Sci. 1974, 12, 273–293. [Google Scholar] [CrossRef]
- Peddieson, J. Boundary layer theory for a micropolar fluid. Recent Adv. Eng. Sci. 1970, 5, 405–426. [Google Scholar]
- Lukaszewicz, G. Micropolar Fluids: Theory and Application; Birkhäuser: Boston, MA, USA, 1999. [Google Scholar]
- Eringen, A.C. Microcontinuum Field Theories: II. Fluent Media; Springer Science & Business Media: New York, NY, USA, 2001; Volume 2. [Google Scholar]
- Xia, W.F.; Animasaun, I.; Wakif, A.; Shah, N.A.; Yook, S.J. Gear-generalized differential quadrature analysis of oscillatory convective Taylor-Couette flows of second-grade fluids subject to Lorentz and Darcy-Forchheimer quadratic drag forces. Int. Commun. Heat Mass Transf. 2021, 126, 105395. [Google Scholar] [CrossRef]
- Dawar, A.; Wakif, A.; Thumma, T.; Shah, N.A. Towards a new MHD non-homogeneous convective nanofluid flow model for simulating a rotating inclined thin layer of sodium alginate-based Iron oxide exposed to incident solar energy. Int. Commun. Heat Mass Transf. 2022, 130, 105800. [Google Scholar] [CrossRef]
- Yu, C.J.; Richter, A.; Datta, A.; Durbin, M.; Dutta, P. Observation of molecular layering in thin liquid films using X-ray reflectivity. Phys. Rev. Lett. 1999, 82, 2326. [Google Scholar] [CrossRef] [Green Version]
- Kim, S.H.; Choi, S.R.; Kim, D. Thermal conductivity of metal-oxide nanofluids: Particle size dependence and effect of laser irradiation. J. Heat Transfer. 2007, 129, 298–307. [Google Scholar] [CrossRef]
- Prasannakumara, B.C.; Shashikumar, N.S.; Archana, M. Three-dimensional boundary layer flow and heat transfer of a dusty fluid towards a stretching sheet with convective boundary conditions. J. Comput. Appl. Res. Mech. Eng. 2018, 8, 25–38. [Google Scholar]
- Ali, L.; Ali, B.; Liu, X.; Iqbal, T.; Zulqarnain, R.M.; Javid, M. A comparative study of unsteady MHD Falkner–Skan wedge flow for non-Newtonian nanofluids considering thermal radiation and activation energy. Chin. J. Phys. 2022, 77, 1625–1638. [Google Scholar] [CrossRef]
- Wang, F.; Asjad, M.I.; Ur Rehman, S.; Ali, B.; Hussain, S.; Gia, T.N.; Muhammad, T. MHD Williamson Nanofluid Flow over a Slender Elastic Sheet of Irregular Thickness in the Presence of Bioconvection. Nanomaterials 2021, 11, 2297. [Google Scholar] [CrossRef] [PubMed]
- Wang, F.; Rehman, S.; Bouslimi, J.; Khaliq, H.; Qureshi, M.I.; Kamran, M.; Alharbi, A.N.; Ahmad, H.; Farooq, A. Comparative study of heat and mass transfer of generalized MHD Oldroyd-B bio-nano fluid in a permeable medium with ramped conditions. Sci. Rep. 2021, 11, 23454. [Google Scholar] [CrossRef] [PubMed]
- Fuzhang, W.; Akhtar, S.; Nadeem, S.; El-Shafay, A. Mathematical computations for the physiological flow of Casson fluid in a vertical elliptic duct with ciliated heated wavy walls. Waves Random Complex Media 2022, 4, 1–14. [Google Scholar] [CrossRef]
- Anuar, N.S.; Bachok, N. Double solutions and stability analysis of micropolar hybrid nanofluid with thermal radiation impact on unsteady stagnation point flow. Mathematics 2021, 9, 276. [Google Scholar] [CrossRef]
- Ali, L.; Ali, B.; Abd Allah, A.M.; Hammouch, Z.; Hussain, S.; Siddique, I.; Huang, Y. Insight into significance of thermal stratification and radiation on dynamics of micropolar water based TiO2 nanoparticle via finite element simulation. J. Mater. Res. Technol. 2022, 19, 4209–4219. [Google Scholar] [CrossRef]
- Wang, W.; Jaradat, M.M.; Siddique, I.; Mousa, A.A.A.; Abdal, S.; Mustafa, Z.; Ali, H.M. On Thermal Distribution for Darcy–Forchheimer Flow of Maxwell Sutterby Nanofluids over a Radiated Extending Surface. Nanomaterials 2022, 12, 1834. [Google Scholar] [CrossRef]
- Ali, L.; Liu, X.; Ali, B.; Mujeed, S.; Abdal, S.; Mutahir, A. The impact of nanoparticles due to applied magnetic dipole in micropolar fluid flow using the finite element method. Symmetry 2020, 12, 520. [Google Scholar] [CrossRef] [Green Version]
- Nabwey, H.A.; Rashad, A.M.; Mahdy, A.E.N.; Shaaban, S.M. Thermal Conductivity and Thermophoretic Impacts of Micropolar Fluid Flow by a Horizontal Absorbent Isothermal Porous Wall with Heat Source/Sink. Mathematics 2022, 10, 1514. [Google Scholar] [CrossRef]
- Ghadikolaei, S.; Hosseinzadeh, K.; Hatami, M.; Ganji, D. MHD boundary layer analysis for micropolar dusty fluid containing Hybrid nanoparticles (Cu-Al2O3) over a porous medium. J. Mol. Liq. 2018, 268, 813–823. [Google Scholar] [CrossRef]
- Abbasi, A.; Gulzar, S.; Mabood, F.; Farooq, W. Nonlinear thermal radiation and activation energy features in axisymmetric rotational stagnation point flow of hybrid nanofluid. Int. Commun. Heat Mass Transf. 2021, 126, 105335. [Google Scholar] [CrossRef]
- Bilal, M.; Ramzan, M. Hall current effect on unsteady rotational flow of carbon nanotubes with dust particles and nonlinear thermal radiation in Darcy–Forchheimer porous media. J. Therm. Anal. Calorim. 2019, 138, 3127–3137. [Google Scholar] [CrossRef]
- Ali Zafar, A.; Bilal Riaz, M.; Imran Asjad, M. Unsteady rotational flow of fractional Maxwell fluid in a cylinder subject to shear stress on the boundary. Punjab Univ. J. Math. 2020, 50, 21–32. [Google Scholar]
- Kim, D.; Son, Y.; Park, S. Effects of operating parameters on in-cylinder flow characteristics of an optically accessible engine with a spray-guided injector. Energy 2022, 245, 123314. [Google Scholar] [CrossRef]
- Liu, X.; Sun, Y.; Morisada, Y.; Fujii, H. Dynamics of rotational flow in friction stir welding of aluminium alloys. J. Mater. Process. Technol. 2018, 252, 643–651. [Google Scholar] [CrossRef]
- Koriko, O.K.; Adegbie, K.S.; Shah, N.A.; Animasaun, I.L.; Olotu, M.A. Numerical solutions of the partial differential equations for investigating the significance of partial slip due to lateral velocity and viscous dissipation: The case of blood-gold Carreau nanofluid and dusty fluid. Numer. Methods Part. Differ. Equ. 2021, 7, 1–15. [Google Scholar] [CrossRef]
- Fortov, V.; Vaulina, O.; Petrov, O.; Vasiliev, M.; Gavrikov, A.; Shakova, I.; Vorona, N.; Khrustalyov, Y.V.; Manohin, A.; Chernyshev, A. Experimental study of the heat transport processes in dusty plasma fluid. Phys. Rev. E 2007, 75, 026403. [Google Scholar] [CrossRef] [PubMed]
- Bilal, M.; Khan, S.; Ali, F.; Arif, M.; Khan, I.; Nisar, K.S. Couette flow of viscoelastic dusty fluid in a rotating frame along with the heat transfer. Sci. Rep. 2021, 11, 1–16. [Google Scholar] [CrossRef]
- Jalil, M.; Asghar, S.; Yasmeen, S. An exact solution of MHD boundary layer flow of dusty fluid over a stretching surface. Math. Probl. Eng. 2017, 2017, 1–5. [Google Scholar] [CrossRef] [Green Version]
- Reena, R.; Rana, U. Effect of dust particles on rotating micropolar fluid heated from below saturating a porous medium. Appl. Appl. Math. Int. J. 2009, 4, 15. [Google Scholar]
- Dasman, A.; Arifin, N.S.; Kasim, A.R.M.; Yacob, N.A. Formulation of dusty micropolar fluid mathematical model. J. Phys. Conf. Ser. 2019, 1366, 012032. [Google Scholar] [CrossRef] [Green Version]
- Ramzan, M.; Shaheen, N.; Chung, J.D.; Kadry, S.; Chu, Y.M.; Howari, F. Impact of Newtonian heating and Fourier and Fick’s laws on a magnetohydrodynamic dusty Casson nanofluid flow with variable heat source/sink over a stretching cylinder. Sci. Rep. 2021, 11, 2357. [Google Scholar] [CrossRef]
- Ghadikolaei, S.; Hosseinzadeh, K.; Yassari, M.; Sadeghi, H.; Ganji, D. Boundary layer analysis of micropolar dusty fluid with TiO2 nanoparticles in a porous medium under the effect of magnetic field and thermal radiation over a stretching sheet. J. Mol. Liq. 2017, 244, 374–389. [Google Scholar] [CrossRef]
- Varun Kumar, R.; Punith Gowda, R.; Naveen Kumar, R.; Radhika, M.; Prasannakumara, B. Two-phase flow of dusty fluid with suspended hybrid nanoparticles over a stretching cylinder with modified Fourier heat flux. SN Appl. Sci. 2021, 3, 384. [Google Scholar] [CrossRef]
- Arifin, N.S.; Kasim, A.R.M.; Zokri, S.M.; Salleh, M.Z. Boundary Layer Flow of Dusty Williamson Fluid with Variable Viscosity Effect Over a Stretching Sheet. J. Adv. Res. Fluid Mech. Therm. Sci. 2021, 86, 164–175. [Google Scholar] [CrossRef]
- Wang, F.; Khan, S.A.; Gouadria, S.; El-Zahar, E.R.; Khan, M.I.; Khan, S.U.; Yasir, M.; Li, Y.M. Entropy optimized flow of Darcy-Forchheimer viscous fluid with cubic autocatalysis chemical reactions. Int. J. Hydrogen Energy 2022, 47, 13911–13920. [Google Scholar] [CrossRef]
- Rashid, S.; Hayat, T.; Qayyum, S.; Ayub, M.; Alsaedi, A. Three-dimensional rotating Darcy–Forchheimer flow with activation energy. Int. J. Numer. Methods Heat Fluid Flow 2019, 29, 935–948. [Google Scholar] [CrossRef]
- Tayyab, M.; Siddique, I.; Jarad, F.; Ashraf, M.K.; Ali, B. Numerical solution of 3D rotating nanofluid flow subject to Darcy-Forchheimer law, bio-convection and activation energy. S. Afr. J. Chem. Eng. 2022, 40, 48–56. [Google Scholar] [CrossRef]
- Ahmad, K.; Nazar, R.; Ishak, A.; Pop, I. Unsteady three-dimensional boundary layer flow due to a stretching surface in a micropolar fluid. Int. J. Numer. Methods Fluids 2012, 68, 1561–1573. [Google Scholar] [CrossRef]
- Abbas, Z.; Javed, T.; Sajid, M.; Ali, N. Unsteady MHD flow and heat transfer on a stretching sheet in a rotating fluid. J. Taiwan Inst. Chem. Eng. 2010, 41, 644–650. [Google Scholar] [CrossRef]
- Thumma, T.; Wakif, A.; Animasaun, I.L. Generalized differential quadrature analysis of unsteady three-dimensional MHD radiating dissipative Casson fluid conveying tiny particles. Heat Transf. 2020, 49, 2595–2626. [Google Scholar] [CrossRef]
- Manghat, R.; Siddabasappa, S. MHD Boundary Layer Flow and Heat Transfer of Rotating Dusty Nanofluid over a Stretching Surface. Kyungpook Math. J. 2020, 60, 853–867. [Google Scholar]
- Muhammad, S.; Ali, G.; Shah, Z.; Islam, S.; Hussain, S.A. The rotating flow of magneto hydrodynamic carbon nanotubes over a stretching sheet with the impact of non-linear thermal radiation and heat generation/absorption. Appl. Sci. 2018, 8, 482. [Google Scholar] [CrossRef] [Green Version]
- Awan, A.U.; Ahammad, N.A.; Majeed, S.; Gamaoun, F.; Ali, B. Significance of hybrid nanoparticles, Lorentz and Coriolis forces on the dynamics of water based flow. Int. Commun. Heat Mass Transf. 2022, 135, 106084. [Google Scholar] [CrossRef]
- Oyelakin, I.; Lalramneihmawii, P.; Mondal, S.; Sibanda, P. Analysis of double-diffusion convection on three-dimensional MHD stagnation point flow of a tangent hyperbolic Casson nanofluid. Int. J. Ambient Energy 2020, 7, 1–12. [Google Scholar] [CrossRef]
- Habib, U.; Abdal, S.; Siddique, I.; Ali, R. A comparative study on micropolar, Williamson, Maxwell nanofluids flow due to a stretching surface in the presence of bioconvection, double diffusion and activation energy. Int. Commun. Heat Mass Transf. 2021, 127, 105551. [Google Scholar] [CrossRef]
- Rehman, S.U.; Mariam, A.; Ullah, A.; Asjad, M.I.; Bajuri, M.Y.; Pansera, B.A.; Ahmadian, A. Numerical computation of buoyancy and radiation effects on MHD micropolar nanofluid flow over a stretching/shrinking sheet with heat source. Case Stud. Therm. Eng. 2021, 25, 100867. [Google Scholar] [CrossRef]
- Ali, B.; Nie, Y.; Khan, S.A.; Sadiq, M.T.; Tariq, M. Finite element simulation of multiple slip effects on MHD unsteady maxwell nanofluid flow over a permeable stretching sheet with radiation and thermo-diffusion in the presence of chemical reaction. Processes 2019, 7, 628. [Google Scholar] [CrossRef] [Green Version]











Publisher’s Note: MDPI stays neutral with regard to jurisdictional claims in published maps and institutional affiliations. |
© 2022 by the authors. Licensee MDPI, Basel, Switzerland. This article is an open access article distributed under the terms and conditions of the Creative Commons Attribution (CC BY) license (https://creativecommons.org/licenses/by/4.0/).
Share and Cite
Lou, Q.; Ali, B.; Rehman, S.U.; Habib, D.; Abdal, S.; Shah, N.A.; Chung, J.D. Micropolar Dusty Fluid: Coriolis Force Effects on Dynamics of MHD Rotating Fluid When Lorentz Force Is Significant. Mathematics 2022, 10, 2630. https://doi.org/10.3390/math10152630
Lou Q, Ali B, Rehman SU, Habib D, Abdal S, Shah NA, Chung JD. Micropolar Dusty Fluid: Coriolis Force Effects on Dynamics of MHD Rotating Fluid When Lorentz Force Is Significant. Mathematics. 2022; 10(15):2630. https://doi.org/10.3390/math10152630
Chicago/Turabian StyleLou, Quanfu, Bagh Ali, Saif Ur Rehman, Danial Habib, Sohaib Abdal, Nehad Ali Shah, and Jae Dong Chung. 2022. "Micropolar Dusty Fluid: Coriolis Force Effects on Dynamics of MHD Rotating Fluid When Lorentz Force Is Significant" Mathematics 10, no. 15: 2630. https://doi.org/10.3390/math10152630
APA StyleLou, Q., Ali, B., Rehman, S. U., Habib, D., Abdal, S., Shah, N. A., & Chung, J. D. (2022). Micropolar Dusty Fluid: Coriolis Force Effects on Dynamics of MHD Rotating Fluid When Lorentz Force Is Significant. Mathematics, 10(15), 2630. https://doi.org/10.3390/math10152630

