Observer-Based Finite-Time H∞ Control of the Blood Gases System in Extracorporeal Circulation via the T-S Fuzzy Model
Abstract
:1. Introduction
- •
- •
- A new method, different from [33], which reduces the redundant restrictive conditions, is proposed in the form of LMIs (to deal with the time derivatives of MFs).
- •
- Based on non-quadratic LFs, new sufficient conditions for the FTB of the system were obtained by using the Finsler lemma and matrix decoupling techniques, which include some existing results in [6] as a special case.
2. Preliminaries
2.1. The T-S Fuzzy Model of the BGC System
2.2. Properties
3. Main Results
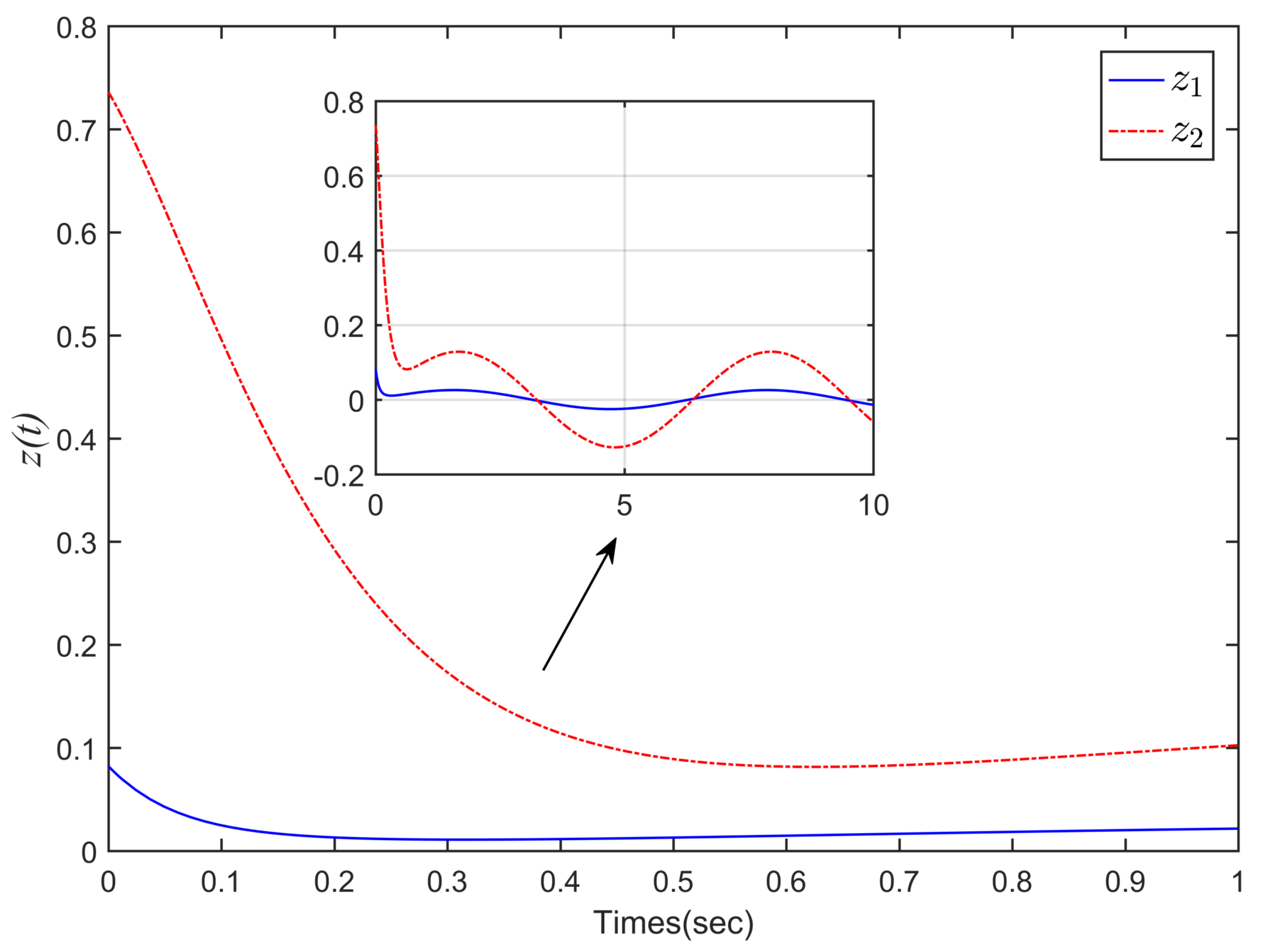
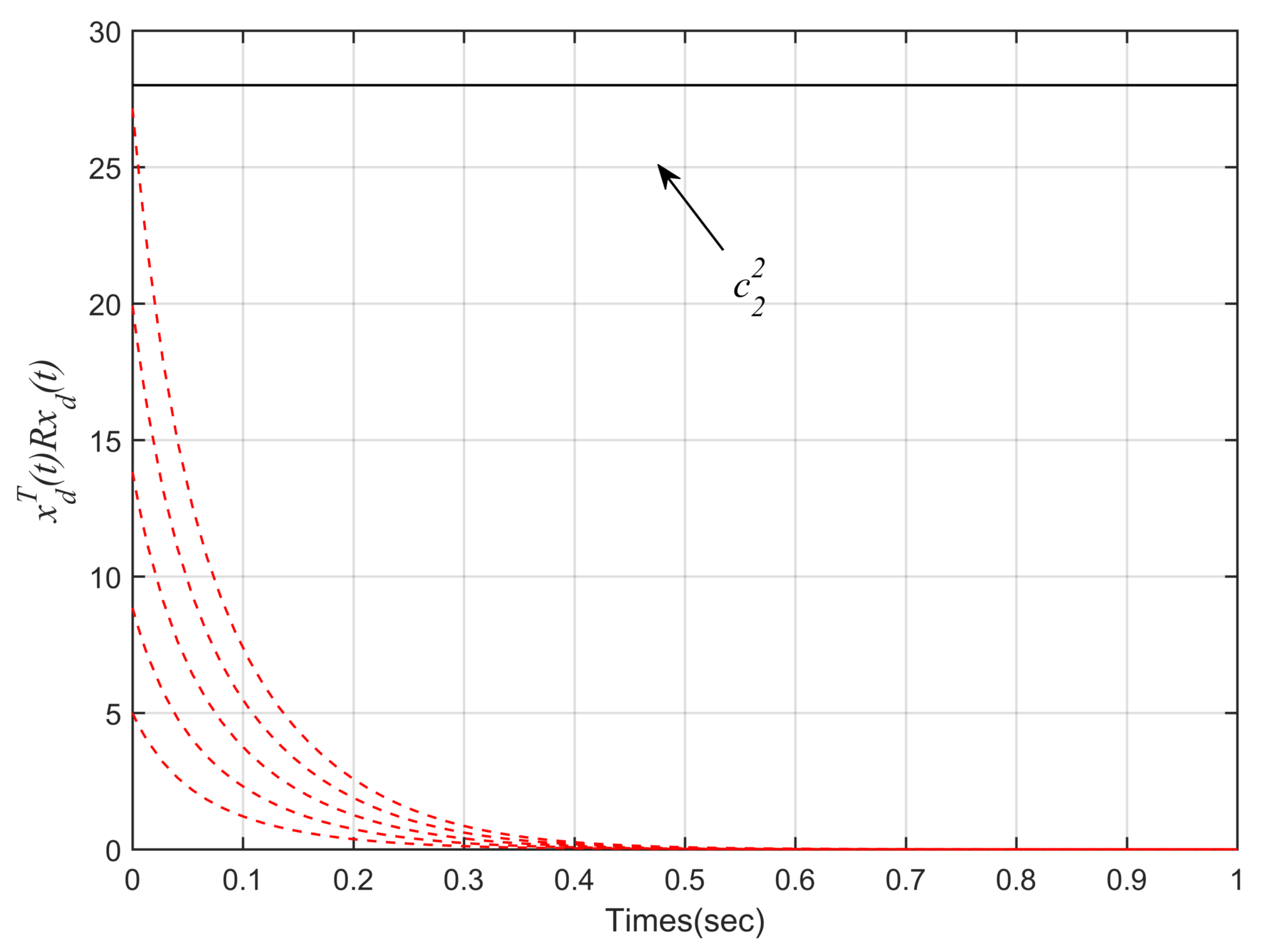
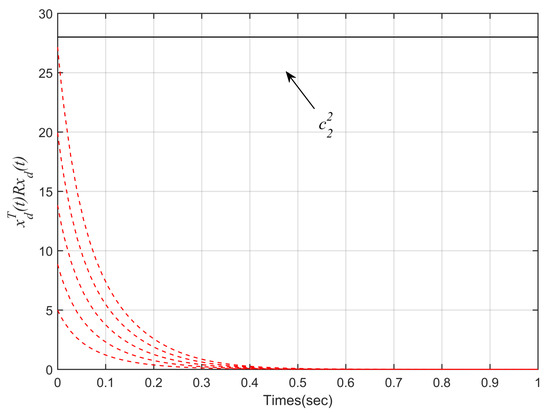
4. Simulation Example
5. Conclusions
Author Contributions
Funding
Institutional Review Board Statement
Informed Consent Statement
Data Availability Statement
Conflicts of Interest
References
- Butch, S.H.; Knafl, P.; Oberman, H.A.; Bartlett, R.H. Blood utilization in adult patients undergoing extracorporeal membrane oxygenated therapy. Transfusion 1996, 36, 61–63. [Google Scholar] [CrossRef] [PubMed]
- Bakouri, M.; Alassaf, A.; Alshareef, K.; Abdelsalam, S.; Ismail, H.F.; Ganoun, A.; Alomari, A.H. An optimal H∞ controller for left ventricular assist devices based on a starling-like controller: A simulation study. Mathematics 2022, 10, 731. [Google Scholar] [CrossRef]
- Yu, Y.C.; Boston, J.R.; Simaan, M.A.; Antaki, J.F. Estimation of systemic vascular bed parameters for artificial heart control. IEEE Trans. Autom. Control 1998, 43, 765–778. [Google Scholar] [CrossRef]
- Campos, F.; Sobrino, T.; Blanco, M.; López Arias, E.; Baluja, A.; Álvarez, J.; Castillo, J. Glutamate neurotoxicity is involved in the neurological damage in patients undergoing extracorporeal circulation. Int. J. Cardiol. 2014, 172, 481–483. [Google Scholar] [CrossRef] [PubMed]
- Mahmoud, M.S. Robust control of blood gases during extracorporeal circulation. IET Control. Theory Appl. 2011, 5, 1577–1585. [Google Scholar] [CrossRef]
- Sakthivel, R.; Joby, M.; Kwon, O. Observer-based resilient finite-time control of blood gases model during extra-corporeal circulation. IET Syst. Biol. 2018, 12, 131–137. [Google Scholar] [CrossRef] [PubMed]
- Su, X.; Wu, L.; Shi, P.; Song, Y. A novel approach to output feedback control of fuzzy stochastic systems. Automatica 2014, 50, 3268–3275. [Google Scholar] [CrossRef]
- Yan, Z.; Zhang, J.; Hu, G. A new approach to fuzzy output feedback controller design of continuous-time takagi–sugeno fuzzy systems. Int. J. Fuzzy Syst. 2020, 22, 2223–2235. [Google Scholar] [CrossRef]
- Tavoosi, J.; Suratgar, A.A.; Menhaj, M.B.; Mosavi, A.; Mohammadzadeh, A.; Ranjbar, E. Modeling renewable energy systems by a self-evolving nonlinear consequent part recurrent type-2 fuzzy system for power prediction. Sustainability 2021, 13, 3301. [Google Scholar] [CrossRef]
- Namadchian, Z.; Zare, A. Stability analysis of dynamic nonlinear interval type-2 TSK fuzzy control systems based on describing function. Soft Comput. 2020, 24, 14623–14636. [Google Scholar] [CrossRef]
- Achour, H.; Boukhetala, D.; Labdelaoui, H. An observer-based robust H∞ controller design for uncertain takagi–sugeno fuzzy systems with unknown premise variables using particle swarm optimisation. Int. J. Syst. Sci. 2020, 51, 2563–2581. [Google Scholar] [CrossRef]
- Hu, G.; Zhang, J.; Yan, Z. An improved approach to fuzzy dynamic output feedback H∞ control of continuous-time takagi–sugeno fuzzy systems. Int. J. Syst. Sci. 2022, 53, 1529–1544. [Google Scholar] [CrossRef]
- Nuchkrua, T.; Leephakpreeda, T.; Chen, S.L. Experimental validation for fuzzy control of servo pneumatic artificial muscle driven by metal hydride. Int. J. Fuzzy Syst. 2016, 18, 956–970. [Google Scholar] [CrossRef]
- Zhang, Z.; Lin, C.; Chen, B. New decentralized H∞ filter design for nonlinear interconnected systems based on takagi-sugeno fuzzy models. IEEE Trans. Cybern. 2015, 45, 2914–2924. [Google Scholar] [CrossRef]
- Shi, P.; Su, X.; Li, F. Dissipativity-based filtering for fuzzy switched systems with stochastic perturbation. IEEE Trans. Autom. Control 2016, 61, 1694–1699. [Google Scholar] [CrossRef]
- Dong, J.; Yang, G. H∞ filtering for continuous-time t–s fuzzy systems with partly immeasurable premise variables. IEEE Trans. Syst. Man Cybern. Syst. 2017, 47, 1931–1940. [Google Scholar] [CrossRef]
- Chang, X.; Yang, G.; Wang, H. Observer-based H∞ control for discrete-time t-s fuzzy systems. Int. J. Syst. Sci. 2011, 42, 1801–1809. [Google Scholar] [CrossRef]
- Wang, L.; Zhang, H.; Liu, X. H∞ observer design for continuous-time takagi-sugeno fuzzy model with unknown premise variables via non-quadratic lyapunov function. IEEE Trans. Cybern. 2016, 46, 1986–1996. [Google Scholar] [CrossRef] [PubMed]
- Tong, S.; Min, X.; Li, Y. Observer-based adaptive fuzzy tracking control for strict-feedback nonlinear systems with unknown control gain functions. IEEE Trans. Cybern. 2020, 50, 3903–3913. [Google Scholar] [CrossRef] [PubMed]
- Guerra, T.M.; Vermeiren, L. LMI-based relaxed nonquadratic stabilization conditions for nonlinear systems in the takagi-sugeno’s form. Automatica 2004, 40, 823–829. [Google Scholar] [CrossRef]
- Faria, F.A.; Silva, G.N.; Oliveira, V.A. Reducing the conservatism of lmi-based stabilisation conditions for t-s fuzzy systems using fuzzy lyapunov functions. Int. J. Syst. Sci. 2013, 44, 1956–1969. [Google Scholar] [CrossRef]
- Pan, J.T.; Guerra, T.M.; Fei, S.M.; Jaadari, A. Nonquadratic stabilization of continuous t–s fuzzy models: Lmi solution for a local approach. IEEE Trans. Fuzzy Syst. 2012, 20, 594–602. [Google Scholar] [CrossRef]
- Márquez, R.; Guerra, T.M.; Bernal, M.; Kruszewski, A. Asymptotically necessary and sufficient conditions for takagi–sugeno models using generalized non-quadratic parameter-dependent controller design. Fuzzy Sets Syst. 2017, 306, 48–62. [Google Scholar] [CrossRef]
- Wang, L.; Lam, H.K. H∞ control for continuous-time takagi–sugeno fuzzy model by applying generalized lyapunov function and introducing outer variables. Automatica 2021, 125, 109409. [Google Scholar] [CrossRef]
- Weiss, L.; Infante, E. Finite time stability under perturbing forces and on product spaces. IEEE Trans. Autom. Control 1967, 12, 54–59. [Google Scholar] [CrossRef]
- Amato, F.; Ariola, M.; Dorato, P. Finite-time control of linear systems subject to parametric uncertainties and disturbances. Automatica 2001, 37, 1459–1463. [Google Scholar] [CrossRef]
- Meng, Q.; Shen, Y. Finite-time H∞ control for linear continuous system with norm-bounded disturbance. Commun. Nonlinear Sci. Numer. Simul. 2009, 14, 1043–1049. [Google Scholar] [CrossRef]
- Yan, Z.; Zhang, M.; Chang, G.; Lv, H.; Park, J.H. Finite-time annular domain stability and stabilization of itô stochastic systems with wiener noise and poisson jumps-differential gronwall inequality approach. Appl. Math. Comput. 2022, 412, 126589. [Google Scholar] [CrossRef]
- Liu, X.; Teng, Y.; Li, Y. Finite-time H∞ static output feedback control for itô stochastic markovian jump systems. Mathematics 2020, 8, 1709. [Google Scholar] [CrossRef]
- Yan, Z.; Zhou, X.; Ji, D.; Zhang, M. Finite-time annular domain stability and stabilisation of itô-type stochastic time-varying systems with wiener and poisson noises. Int. J. Control 2021, 31, 2290–2304. [Google Scholar] [CrossRef]
- Yan, Z.; Zhang, W.; Zhang, G. Finite-time stability and stabilization of itô stochastic systems with markovian switching: Mode-dependent parameter approach. IEEE Trans. Autom. Control 2015, 60, 2428–2433. [Google Scholar] [CrossRef]
- Joby, M.; Santra, S.; Anthoni, S.M. Finite-time contractive boundedness of extracorporeal blood circulation process. Appl. Math. Comput. 2021, 388, 125527. [Google Scholar] [CrossRef]
- Wang, L.; Peng, J.; Liu, X.; Zhang, H. An approach to observer design of continuous-time takagi–sugeno fuzzy model with bounded disturbances. Inf. Sci. 2015, 324, 108–125. [Google Scholar] [CrossRef]
- Wang, H.O.; Tanaka, K. Fuzzy Control Systems Design and Analysis: A Linear Matrix Inequality Approach; John Wiley & Sons: Hoboken, NJ, USA, 2004. [Google Scholar] [CrossRef]
- Zong, G.; Wang, R.; Zheng, W.; Hou, L. Finite-time H∞ control for discrete-time switched nonlinear systems with time delay. Int. J. Robust Nonlinear Control 2015, 25, 914–936. [Google Scholar] [CrossRef]
- Zhou, J.; Park, J.H.; Ma, Q. Non-fragile observer-based H∞ control for stochastic time-delay systems. Appl. Math. Comput. 2016, 291, 69–83. [Google Scholar] [CrossRef]
- Tuan, H.D.; Apkarian, P.; Narikiyo, T.; Yamamoto, Y. Parameterized linear matrix inequality techniques in fuzzy control system design. IEEE Trans. Fuzzy Syst. 2001, 9, 324–332. [Google Scholar] [CrossRef] [Green Version]
- Misgeld, B.J.E.; Werner, J.; Hexamer, M. Robust and self-tuning blood flow control during extracorporeal circulation in the presence of system parameter uncertainties. Med. Biol. Eng. Comput. 2005, 43, 589–598. [Google Scholar] [CrossRef]










Publisher’s Note: MDPI stays neutral with regard to jurisdictional claims in published maps and institutional affiliations. |
© 2022 by the authors. Licensee MDPI, Basel, Switzerland. This article is an open access article distributed under the terms and conditions of the Creative Commons Attribution (CC BY) license (https://creativecommons.org/licenses/by/4.0/).
Share and Cite
Yan, Z.; Zhang, Z.; Hu, G.; Zhu, B. Observer-Based Finite-Time H∞ Control of the Blood Gases System in Extracorporeal Circulation via the T-S Fuzzy Model. Mathematics 2022, 10, 2102. https://doi.org/10.3390/math10122102
Yan Z, Zhang Z, Hu G, Zhu B. Observer-Based Finite-Time H∞ Control of the Blood Gases System in Extracorporeal Circulation via the T-S Fuzzy Model. Mathematics. 2022; 10(12):2102. https://doi.org/10.3390/math10122102
Chicago/Turabian StyleYan, Zhiguo, Zhiwei Zhang, Guolin Hu, and Baolong Zhu. 2022. "Observer-Based Finite-Time H∞ Control of the Blood Gases System in Extracorporeal Circulation via the T-S Fuzzy Model" Mathematics 10, no. 12: 2102. https://doi.org/10.3390/math10122102
APA StyleYan, Z., Zhang, Z., Hu, G., & Zhu, B. (2022). Observer-Based Finite-Time H∞ Control of the Blood Gases System in Extracorporeal Circulation via the T-S Fuzzy Model. Mathematics, 10(12), 2102. https://doi.org/10.3390/math10122102

