Next Article in Journal
Fuzzy-Based Tracking Control for a Class of Fractional-Order Systems with Time Delays
Previous Article in Journal
Enhanced Graph Learning for Recommendation via Causal Inference
 
 
Font Type:
Arial Georgia Verdana
Font Size:
Aa Aa Aa
Line Spacing:
Column Width:
Background:
Article

Stability Conditions for Permanent Rotations of a Heavy Gyrostat with Two Constant Rotors

1
Department of Mathematics and Computation, Universidad de La Rioja, 26006 Logroño, Spain
2
Applied Physics, Universidad de La Rioja, 26006 Logroño, Spain
3
Department of Applied Mathematics, Universidad de Zaragoza, 50009 Zaragoza, Spain
*
Author to whom correspondence should be addressed.
Mathematics 2022, 10(11), 1882; https://doi.org/10.3390/math10111882
Submission received: 22 April 2022 / Revised: 18 May 2022 / Accepted: 27 May 2022 / Published: 31 May 2022

Abstract

In this paper, we consider the motion of an asymmetric heavy gyrostat, when its center of mass lies along one of the principal axes of inertia. We determine the possible permanent rotations and, by means of the Energy-Casimir method, we give sufficient stability conditions. We prove that there exist permanent stable rotations when the gyrostat is oriented in any direction of the space, by the action of two spinning rotors, one of them aligned along the principal axis, where the center of mass lies. We also derive necessary stability conditions that, in some cases, are the same as the sufficient ones.
MSC:
70E55; 37J25

1. Introduction

A gyrostat G is a mechanical system made up of a rigid body P , called the platform, and other bodies R , called the rotors, connected to the platform in such a way that the motion of the rotors does not modify the distribution of mass of the gyrostat G . Due to this double spinning, the platform, on the one hand, and the rotors, on the other, the gyrostat is also known under the name of a dual-spin body, especially in astrodynamics, where these artifacts are widely used in spacecraft dynamics in order to stabilize their rotations; see, e.g., [1,2,3,4,5].
In the absence of external torques, this problem is an extension of the free rigid body motion. It seems (see [6]) that Zhukovskii [7] was the first to consider the gyrostat problem and, soon after, Volterra [8] used this model to represent the Earth’s rotational motion, assuming that, in the interior of the Earth, there was a cavity filled with an inviscid, homogeneous fluid. Moreover, he obtained the solution in terms of elliptic functions. Although it is known that the problem is integrable, much work has been dedicated to it, because it depends on several parameters, such as the principal moments of inertia and the gyrostatic moments, and there is a rich choreography of bifurcations; see, for instance, [9,10,11,12,13,14,15,16,17,18], to quote only a few references. As expected, scientists have moved a step forward by adding some complexity to the problem, by considering generalized models to be of interest in practical applications, mainly in the field of astrodynamics. In this way, most of the works are devoted to the consideration of external torques or inner perturbations. For instance, some authors assume elasticity or periodic time dependence of the moments of inertia [4,5], while other authors focus on the attitude dynamics of a gyrostat rotating and moving on a circular orbit [15,19,20], or under the action of a uniform gravity field [21,22,23,24,25,26,27,28,29].
The paper that we present here is related to the latter problem, and it is an extension of the work previously presented by the authors [26,27]. We consider the rotation of a tri-axial gyrostat under a uniform gravity field. We assume that there are two rotors, one along the direction of a principal axis of inertia, where we assume the center of mass lies (z-axis), and another one along another principal axis of inertia (x-axis). In particular, we are interested in the existence of stable permanent rotations. When the rotors are at relative rest with respect to the platform, many works are devoted to studying the stability of particular motions, such as Staude’s permanent rotations [30,31], planar motions [32,33], pendulum-like motions [34,35] or regular precessions [16,36], to mention a few. However, the action of the rotors plays an important role in the stabilization of the motion of a heavy gyrostat and it is a key point in obtaining stable solutions, mainly for its practical applications [15,18,24,37,38].
Different approaches can be followed to derive conditions on the stability of permanent rotations. The classical approach uses Lyapunov functions [17,21,22] but it is also possible to obtain insight by analyzing the invariant manifolds and their bifurcations [39]. In the case treated in this work, we use the Energy-Casimir method [40,41], as a complementary approach to derive sufficient stability conditions for the existence of stable permanent rotations. This method has been used successfully in previous works [23,26,27,42,43]. In this way, from the equations of motion—see, e.g., [6]—we focus on two families of equilibria; we denote E 0 and E 1 , which constitute a generalization of those obtained in [27] and potentially cover any orientation of the gyrostat in the space. The family E 1 proves to be stable if I 2 is the largest moment of inertia or if I 3 > I 2 > I 1 and the angular velocity of rotation | ω | is small enough or, equivalently, if the gyrostatic moment l 3 is great enough. In cases not covered by the above conditions—that is to say, when I 1 is the largest principal moment of inertia or I 3 > I 1 > I 2 —we can obtain stable rotations by switching l 1 and l 2 , i.e., by turning on the gyrostatic moment l 2 and l 1 off.
In respect to the other family of equilibria, E 0 , we find that it is a limit case of the other one and stability is also obtained if | ω | is small enough, although it can be extended for every value of ω . Hence, in the case here considered, given a rotation axis, the action of the rotors leads to stable permanent rotations provided that the center of mass is lying on the vertical axis, which is the most frequent practical case.
The paper is organized as follows. In Section 2, we consider the equations of the motion and discuss the equilibrium solutions. Section 3 is devoted to the stability analysis, where the main results about sufficient and necessary conditions of stability are presented. Finally, conclusions are given in Section 4.

2. Equations of Motion and Equilibrium Solutions

We consider an asymmetric heavy gyrostat with two rotors, whose axes are aligned with the principal axes of the platform, in a uniform gravity field. It is assumed that the mass distribution of the gyrostat is not modified by the relative motion of the rotors and that the whole gyrostat rotates with a fixed point O, which may be different from the center of mass G.
We use two orthonormal reference frames centered at the fixed point O (see Figure 1). On the one hand, we use the space or inertial reference frame F { O , X , Y , Z } , fixed in the space, with the direction of the Z-axis opposite to the acceleration g of the gravity field. On the other hand, we use the body frame B { O , x , y , z } , fixed with the gyrostat, so that the axes coincide with the principal axes of inertia of the gyrostat. The relative attitude between these two reference frames results from three consecutive rotations involving three angles, such as the Euler angles. Note that, as we study the permanent rotations of the gyrostat, we only need two of these angles to define the orientation of the rotating gyrostat in the inertial fixed frame F . Let I = ( I 1 , I 2 , I 3 ) be the inertia tensor in the body frame B and ω = ( ω 1 , ω 2 , ω 3 ) the angular velocity of the gyrostat expressed in the body frame. Then, the angular momentum of the gyrostat, considered as a rigid body, is given by π = I ω . Results about the stability of permanent rotations under the action of only one rotor are given in [26,27]. The combination of these two cases, a rotor acting on the z axis and another rotor on one of the other principal axes of inertia, will be considered here. In this sense, we take l 2 = 0 in the vector l = ( l 1 , l 2 , l 3 ) , the angular momentum of the rotors in the body frame. The vector k ^ = ( k 1 , k 2 , k 3 ) is the unitary vector in the direction of the fixed Z axis, expressed in the body frame B . This vector can be expressed as
k ^ = ( sin φ sin θ , cos θ , cos φ sin θ ) ,
where the angles θ [ 0 , π ] and φ [ 0 , 2 π ] give us the orientation of the gyrostat with respect to the inertial reference frame F (see Figure 1). If ( 0 , 0 , z 0 ) are the coordinates of the center of mass G in the body frame, the equations of motion result to be (see, e.g., [6,44])
d π 1 d t = I 2 I 3 I 2 I 3 π 2 π 3 l 3 π 2 I 2 + m g z 0 k 2 , d π 2 d t = I 3 I 1 I 1 I 3 π 1 π 3 + l 3 π 1 I 1 l 1 π 3 I 3 m g z 0 k 1 , d π 3 d t = I 1 I 2 I 1 I 2 π 1 π 2 + l 1 π 2 I 2 , d k 1 d t = k 2 π 3 I 3 k 3 π 2 I 2 , d k 2 d t = k 3 π 1 I 1 k 1 π 3 I 3 , d k 3 d t = k 1 π 2 I 2 k 2 π 1 I 1 .
Under these hypotheses, permanent rotations appear as the equilibrium points of Equation (2) and we have the following result.
Theorem 1.
There are two families of equilibrium points. The first one is given by those points of the form
E 0 ( I 1 ω sin φ , 0 , I 3 ω cos φ , sin φ , 0 , cos φ ) ,
where φ [ 0 , 2 π ) and ω R such that
( l 3 ω g m z 0 ) sin φ ω cos φ ( l 1 + ( I 1 I 3 ) ω sin φ ) = 0 .
The second one is defined by points of the form
E 1 ( I 1 ω sin φ sin θ , I 2 ω cos θ , I 3 ω cos φ sin θ , sin φ sin θ , cos θ , cos φ sin θ ) ,
where φ [ 0 , 2 π ) , θ [ 0 , π / 2 ) ( π / 2 , π ] and ω R such that
l 1 + ( I 1 I 2 ) ω sin φ sin θ = 0 , ( I 2 I 3 ) ω 2 cos φ sin θ + g m z 0 l 3 ω = 0 .
Proof. 
In terms of the angles θ and φ , introduced in (1), the components of the angular momentum can be written as
π 1 = ω I 1 sin φ sin θ , π 2 = ω I 2 cos θ , π 3 = ω I 3 cos φ sin θ ,
where ω is the modulus of the angular velocity. Now, it is easy to verify that, under this parameterization, the last three equations of system (2) vanish. Thus, we have to check when the three first equations vanish, which is found to be
cos θ ( g m z 0 l 3 ω + ( I 2 I 3 ) ω 2 cos φ sin θ ) = 0 , sin θ ( ( g m z 0 l 3 ω ) sin φ + ω cos φ ( l 1 + ( I 1 I 3 ) ω sin φ sin θ ) ) = 0 , ω cos θ ( l 1 + ( I 1 I 2 ) ω sin φ sin θ ) = 0 .
Discarding the case ω = 0 , there are two kinds of solutions: those verifying cos θ = 0 and those that do not.
If cos θ = 0 , the first and the third equations (6) vanish. Thus, provided that θ [ 0 , π ] , sin θ = 1 , and then all the equations are satisfied if and only if
( l 3 ω g m z 0 ) sin φ ω cos φ ( l 1 + ( I 1 I 3 ) ω sin φ ) = 0 .
If cos θ 0 , the third equation in (6) vanishes if
l 1 + ( I 1 I 2 ) ω sin φ sin θ = 0 .
By substitution of l 1 in the second equation, the first two equations vanish at the same time if the condition
( I 2 I 3 ) ω 2 cos φ sin θ + g m z 0 l 3 ω = 0
holds. □
Remark 1.
This result is very similar to Theorem 1 in [27], but replacing g m z 0 by g m z 0 l 3 ω . Moreover, the family E 0 is a limit case of the family E 1 . However, the two conditions (4) do not need to be satisfied at the same time, but only the linear combination (3).
It is worth noting that E 0 and E 1 give rise to equilibrium solutions with the gyrostat oriented along any direction of the space, provided that the corresponding gyrostatic moments verify appropriate conditions, as they are (3) or (4). Our next step will be to determine under which conditions they are stable.

3. Stability Analysis

Let us consider the stability of the solutions in Theorem 1. It is known that (2) is a Lie–Poisson system (see [6,23]). The associated Hamiltonian function is given by
H = 1 2 π 1 2 I 1 + π 2 2 I 2 + π 3 2 I 3 + m g z 0 k 3 ,
while the corresponding Poisson bracket is defined as
{ F , G } ( π , k ^ ) = ( π + l ) · ( π F × π G ) k ^ · ( π F × k G + k F × π G ) .
Moreover, there are two Casimir functions:
C 1 k 1 2 + k 2 2 + k 3 2 = 1 ,
C 2 ( π 1 + l 1 ) k 1 + π 2 k 2 + ( π 3 + l 3 ) k 3 = p ψ ,
being p ψ the component of the total angular momentum π + l along the fixed Z axis. These two Casimir functions are used to define the augmented Hamiltonian given by
H A = 1 2 π 1 2 I 1 + π 2 2 I 2 + π 3 2 I 3 + m g z 0 k 3 + ( ( π 1 + l 1 ) k 1 + π 2 k 2 + ( π 3 + l 3 ) k 3 ) λ + ( k 1 2 + k 2 2 + k 3 2 ) μ ,
where λ and μ are suitable parameters such that the equilibrium positions are critical points of H A .
Under these considerations, in order to establish sufficient stability conditions, we will make use of the classical Energy-Casimir method [43,45] and, more precisely, of a generalized result given by Ortega and Ratiu [41], which reads as
Theorem 2
(Generalized Energy-Casimir method). Let ( M , { . , . } , h ) be a Poisson system, and m M be an equilibrium of the Hamiltonian vector field X h . If there is a set of conserved quantities C 1 , , C n C ( M ) for which
d ( h + C 1 + + C n ) ( m ) = 0 ,
and
d 2 ( h + C 1 + + C n ) ( m ) | W × W
is definite for W = ker d C 1 ( m ) ker d C n ( m ) , then m is stable. If W = { 0 } , m is always stable.
Let us proceed to the application of this result. To begin with, we need to identify the space W, which is defined from Equations (9) and (10) as
W = ker d C 1 ker d C 2 .
Taking into account the parameterization (1), (5), we obtain
d C 1 = sin φ sin θ d π 1 + cos θ d π 2 + cos φ sin θ d π 3 + d C 1 = ( l 1 + ω I 1 sin φ sin θ ) d k 1 + ω I 2 cos θ d k 2 + ( l 3 + ω I 3 cos φ sin θ ) d k 3 , d C 2 = 2 sin φ sin θ d k 1 + 2 cos θ d k 2 + 2 cos φ sin θ d k 3 .
Solving the system d C 1 = d C 2 = 0 , and identifying the six vectors of the canonic basis in R 6 , ( e ^ 1 , e ^ 2 , e ^ 3 , e ^ 4 , e ^ 5 , e ^ 6 ) with ( d π 2 , d π 1 , d π 3 , d k 2 , d k 1 , d k 3 ) , we find that W is generated by the following four vectors
v 1 = e ^ 1 cos φ sin θ e ^ 3 cos θ , v 2 = e ^ 2 cos φ sin θ e ^ 3 sin φ sin θ , v 3 = e ^ 3 ( l 3 sec φ cot θ + ( I 3 I 2 ) ω cos θ ) + e ^ 4 cos φ sin θ e ^ 6 cos θ , v 4 = e ^ 3 ( l 3 tan φ l 1 ( I 1 I 3 ) ω sin φ sin θ ) + e ^ 5 cos φ sin θ e ^ 6 sin φ sin θ ,
provided cos φ sin θ 0 . Now, let us consider a vector v in W, expressed as
v = x 1 v 1 + x 2 v 2 + x 3 v 3 + x 4 v 4 ,
where x i R , i = 1 , , 4 . Thus, the quadratic form
d 2 ( h + C 1 + + C n ) ( m ) | W × W
in the variables x i is obtained from v T · H e s s ( H A ) · v . In this way, we obtain
H e s s ( H A ) | W × W = h 11 h 12 h 13 h 14 h 12 h 22 h 23 h 24 h 13 h 23 h 33 h 34 h 14 h 24 h 34 h 44 ,
where
h 11 = 1 I 2 I 3 ( I 2 cos 2 θ + I 3 cos 2 φ sin 2 θ ) , h 12 = 1 I 3 sin φ sin θ cos θ , h 13 = 1 I 3 ( I 3 λ + ( I 2 I 3 ) ω ) cos 2 θ l 3 sec φ cos θ cot θ + I 3 λ cos 2 φ sin 2 θ , h 14 = 1 I 3 [ l 1 + ( I 3 λ + ( I 1 I 3 ) ω ) sin φ sin θ l 3 tan φ ] cos θ , h 22 = 1 I 1 I 3 ( I 3 cos 2 φ + I 1 sin 2 φ ) sin 2 θ , h 23 = 1 I 3 ( I 3 λ + ( I 2 I 3 ) ω ) sin φ sin θ l 3 tan φ cos θ , h 24 = 1 I 3 ( I 3 λ + ( I 1 I 3 ) ω sin 2 φ ) sin θ + ( l 1 l 3 tan φ ) sin φ sin θ , h 33 = 1 I 3 ( 2 I 3 μ + 2 ( I 2 I 3 ) I 3 λ ω + ( I 2 I 3 ) 2 ω 2 ) cos 2 θ h 33 = 1 I 3 [ 2 ( I 3 λ + ( I 2 I 3 ) ω ) l 3 sec φ cos θ cot θ + l 3 2 sec 2 φ cot 2 θ + 2 I 3 μ cos 2 φ sin 2 θ , h 34 = 1 I 3 ( l 3 tan φ l 1 ) l 3 sec φ cot θ + ( l 1 ( I 3 λ + ( I 2 I 3 ) ω ) cos θ + h 33 = 1 I 3 [ ( ( I 1 I 3 ) ( I 2 I 3 ) ω 2 + ( I 1 + I 2 2 I 3 ) I 3 ω λ + 2 I 3 μ ) sin φ sin θ cos θ h 33 = 1 I 3 [ ( 2 I 3 ( λ ω ) + ( I 1 + I 2 ) ω ) l 3 tan φ cos θ h 44 = 1 I 3 2 I 3 μ cos 2 φ sin 2 θ + ( 2 I 3 μ + 2 ( I 1 I 3 ) I 3 λ ω + ( I 1 I 3 ) 2 ω 2 ) sin 2 φ sin 2 θ + h 33 = 1 I 3 [ 2 ( I 3 λ + ( I 1 I 3 ) ω ) ( l 1 l 3 tan φ ) sin φ sin θ + ( l 1 l 3 tan φ ) 2 .

3.1. Stability of the Equilibrium E 1

We first focus on the equilibrium E 1 in order to give both sufficient and necessary conditions of stability. In this way, for the sufficient conditions, we obtain the following result.
Theorem 3.
If cos φ sin θ 0 , the equilibrium E 1 is stable if I 2 is the largest moment of inertia, or if I 3 > I 2 > I 1 and
| l 3 | > max 2 ( I 2 I 3 ) ω cos φ sin θ ± w ( I 3 I 2 ) ( I 2 ( I 2 I 3 ) cos 2 φ sin 2 θ )
Proof. 
First of all, it is deduced that E 1 is a critical point of the augmented Hamiltonian (11) if
λ = ω , μ = I 2 2 ω 2 .
Substituting this value into Equation (13), the corresponding reduced Hessian matrix is positive definite if all the principal minors are positive. In this case, if we denote the minors by D j ( j = 1 , , 4 ), we have
D 1 = 1 I 2 I 3 ( I 2 cos 2 θ + I 3 cos 2 φ sin 2 θ ) , D 2 = cos 2 φ sin 2 θ I 1 I 2 I 3 ( I 2 cos 2 θ + ( I 1 sin 2 φ + I 3 cos 2 φ ) sin 2 θ ) , D 3 = cos 2 φ cos 2 θ sin 2 θ I 1 I 2 I 3 B 0 , D 4 = ω 2 cos 4 φ cos 2 θ sin 4 θ I 1 I 2 I 3 ( I 2 I 1 ) B 1 ,
where
B 0 = ( l 3 2 ( I 2 I 3 ) ω cos φ sin θ ) 2 + ω 2 ( I 2 I 3 ) ( I 2 cos 2 θ + ( I 1 sin 2 φ + I 3 cos 2 φ ) sin 2 θ ) , B 1 = ( l 3 2 ( I 2 I 3 ) ω cos φ sin θ ) 2 + ω 2 ( I 2 I 3 ) ( I 2 ( I 2 I 3 ) cos 2 φ sin 2 θ ) .
Taking into account that D 1 and D 2 are positive ( cos φ sin θ 0 ), we only need to verify whether D 3 and D 4 are positive. On the one hand, it is clear that if I 2 is the largest moment of inertia, both B 0 and B 1 are positive, as well as D 3 and D 4 . As a consequence, E 1 is stable.
On the other hand, if I 2 is not the largest moment of inertia, we distinguish two cases, depending on the sign of I 2 I 1 .
Case 1. I 2 I 1 > 0 . In this case, as I 2 is not the largest moment of inertia, it must be I 3 > I 2 > I 1 and the sign of B 0 and B 1 can be either positive or negative. To have stability, both of them must be positive. However,
B 1 B 0 = ( I 2 I 1 ) ( I 2 I 3 ) ω 2 sin 2 φ sin 2 θ 0
and, if B 1 is positive, also B 0 is positive. Thus, it is enough to check when B 1 > 0 . By considering B 1 as a second-degree polynomial in l 3 , it is easy to verify that it has two real roots given by
r 1 , 2 ; B 1 = 2 ( I 2 I 3 ) ω cos φ sin θ ± ω ( I 3 I 2 ) ( I 2 ( I 2 I 3 ) cos 2 φ sin 2 θ ) .
Taking into account that the coefficient of l 3 2 is positive, B 1 is positive if | l 3 | > max | r 1 , 2 ; B 1 | , and the theorem is proven.
Case 2. I 2 I 1 < 0 . In this case, if I 2 > I 3 , both B 0 and B 1 are positive and, as a consequence, D 4 < 0 , and nothing can be said about the stability. On the contrary, if I 2 < I 3 , we have
B 1 B 0 = ( I 2 I 1 ) ( I 2 I 3 ) ω 2 sin 2 φ sin 2 θ 0 ,
and B 0 cannot be positive if B 1 is negative. Thus, D 3 and D 4 cannot be positive at the same time and, again, nothing can be said about the stability. □
Remark 2.
In the case sin θ = 0 , the equations of motion (2) reduce to
( 0 , ± ( l 3 ω g m z 0 ) , ± l 1 ω , 0 , 0 , 0 ) .
Then, we have an equilibrium solution if l 1 = 0 and l 3 ω g m z 0 = 0 . In this way, we recover a particular case of the equilibrium E 2 , mentioned in [26], where it is established that there is stability if I 2 is the largest moment of inertia, or if I 2 > I 1 and
l 3 4 > I 2 ( I 3 I 2 ) m 2 g 2 z 0 2 ,
in agreement with the result stated in Theorem 3. It is worth noting that the last condition, (19), is no more than a limiting case of Theorem 3. Indeed, when sin θ 0 , the roots given by Equation (18) tend to the limit value
r 1 , 2 ; B 1 = ± ω ( I 3 I 2 ) I 2
and stability is achieved if | l 3 | > | ω ( I 3 I 2 ) I 2 | . Taking into account the relation between l 3 and ω, we obtain the condition (19). Nonetheless, if we proceed from the very beginning, computing the principal minors of the reduced Hessian matrix in W × W when sin θ = 0 , we arrive at
D 1 = 1 I 2 + I 2 ω 2 l 3 2 , D 2 = l 3 2 + I 2 2 ω 2 I 1 I 2 l 3 2 , D 3 = l 3 2 + I 2 ( I 2 I 3 ) ω 2 I 1 I 2 I 3 l 3 2 , D 4 = ( I 2 I 1 ) ( l 3 2 + I 2 ( I 2 I 3 ) ω 2 ) ω 2 I 1 I 2 I 3 l 3 2 .
From here, it follows that, if I 2 > I 1 and l 3 2 + I 2 ( I 2 I 3 ) ω 2 > 0 , all the principal minors are positive. In this way, we recover again the conditions of stability of Theorem 3, which are the same as given in [26].
To complete the analysis of the sufficient stability conditions for the equilibrium E 1 , we are left with the case cos φ = 0 . In this way, we have the following result.
Theorem 4.
If cos φ = 0 , the equilibrium E 1 is stable if I 2 is the largest moment of inertia, or if I 3 > I 2 > I 1 and ω satisfies the inequality
| g m z 0 | > ( I 3 I 2 ) I 2 ω 2 .
Proof. 
In this case, the equilibrium E 1 is a critical point of the augmented Hamiltonian if Equation (15) is satisfied. Moreover, we have permanent rotations when the gyrostatic moments are given by
l 3 = g m z 0 ω , l 1 = ( I 2 I 1 ) ω sin θ .
Now, we follow the steps for the application of Theorem 2, taking into account that cos φ = 0 . We only consider the case φ = π / 2 , as the case φ = π / 2 is analogous. It can be seen that if sin θ 0 (the case sin θ = 0 has been already considered in Remark 2), the reduced space W is generated by the vectors
v 1 = e ^ 1 1 l 3 e ^ 6 cos θ , v 2 = e ^ 2 1 l 3 e ^ 6 sin θ , v 3 = e ^ 3 , v 4 = e ^ 4 e ^ 5 cot θ + 1 l 3 e ^ 6 ( l 1 + ( I 1 I 2 ) ω sin θ ) cot θ .
Now, the Hessian matrix for the augmented Hamiltonian in the reduced space W × W is given by
H e s s ( H A ) | W × W = h 11 h 12 h 13 h 14 h 12 h 22 h 23 h 24 h 13 h 21 h 33 h 34 h 14 h 24 h 34 h 44 ,
where
h 11 = 1 I 2 + I 2 ω 4 cos 2 θ g 2 m 2 z 0 2 , h 12 = I 2 ω 4 cos θ sin θ g 2 m 2 z 0 2 , h 22 = 1 I 1 + I 2 ω 4 sin 2 θ g 2 m 2 z 0 2 , h 13 = ω 2 cos θ g m z 0 , h 23 = w 2 sin 2 θ g m z 0 , h 33 = 1 I 3 , h 14 = ω , h 24 = ω cot θ , h 34 = 0 , h 44 = I 2 ω 2 csc 2 θ .
By means of the Sylvester criterion, the matrix is positive definite if the principal minors are all positive. For them, we obtain
D 1 = 1 I 2 + I 2 ω 4 cos 2 θ g 2 m 2 z 0 2 , D 2 = g 2 m 2 z 0 2 + I 2 ω 4 ( I 2 cos 2 θ + I 1 sin 2 θ ) I 1 I 2 g 2 m 2 z 0 2 , D 3 = B 2 I 1 I 2 I 3 g 2 m 2 z 0 2 , D 4 = ( I 2 I 1 ) ω 2 B 3 cot 2 θ I 1 I 2 I 3 g 2 m 2 z 0 2 ,
where
B 2 = g 2 m 2 z 0 2 + ( I 2 I 3 ) ω 4 ( I 2 cos 2 θ + I 1 sin 2 θ ) B 3 = g 2 m 2 z 0 2 + I 2 ( I 2 I 3 ) ω 4 .
It is clear that, if I 2 is the largest moment of inertia, all the principal minors are positive and the equilibrium is stable. On the contrary, if I 2 is not the largest moment of inertia and I 2 > I 1 , it follows that I 3 > I 2 > I 1 and D 4 > 0 if B 3 > 0 , or equivalently, if the inequality of the hypothesis of the theorem holds. Since
B 2 B 3 = ( I 2 I 3 ) ( I 1 I 2 ) ω 4 sin 2 θ > 0 .
and B 3 > 0 , it follows that B 2 > 0 and then D 3 > 0 . Therefore, the equilibrium point is stable if (21) is satisfied, as stated in the theorem.
In the case I 1 > I 2 , as is the case in Theorem 3, D 3 and D 4 cannot be positive at the same time. On the one hand, if I 2 > I 3 , B 3 > 0 and consequently D 4 < 0 . On the other hand, if I 2 < I 3 , it must be B 3 < 0 . However,
B 2 B 3 = ( I 2 I 3 ) ( I 1 I 2 ) ω 4 sin 2 θ < 0
and, then, B 2 , as well as D 3 , is negative. □
Remark 3.
We note that Theorem 4 is also a limit case of Theorem 3. Indeed, if cos φ = 0 , taking into account that l 3 ω = g m z 0 , condition (14) reduces to | g m z 0 | > ( I 3 I 2 ) I 2 ω 2 .
Remark 4.
For the three situations not covered by Theorems 3 and 4, namely I 1 is the largest moment of inertia, and I 3 > I 1 > I 2 , we can also obtain stable rotations by acting on the l 2 gyrostatic moment. Indeed, the result is analogous by considering the parameterization
k 2 = sin φ sin θ , k 1 = cos θ , k 3 = cos φ sin θ π 2 = ω I 2 sin φ sin θ , π 1 = ω I 1 cos θ , π 3 = ω I 3 cos φ sin θ .
As a consequence, it is enough to replace l 1 by l 2 and interchange I 1 and I 2 .
Remark 5.
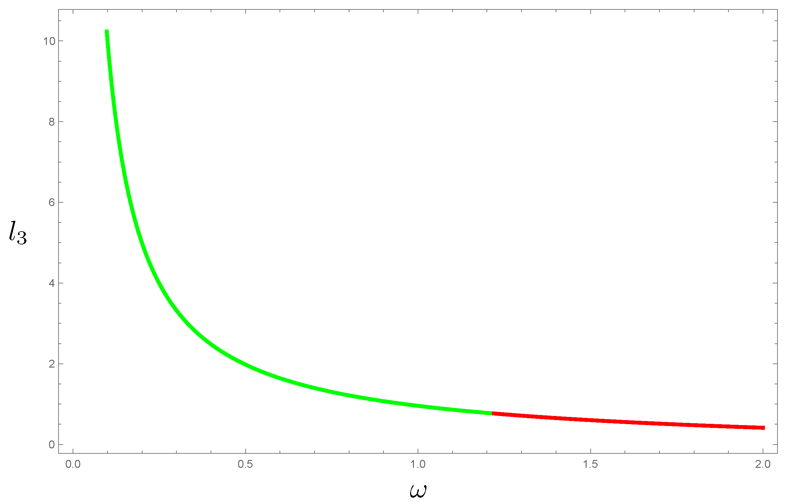
It follows from Theorem 4 that, if I 3 > I 2 > I 1 , there exist stable permanent rotations if | ω | is small enough. The same conclusion is obtained from Theorem 3, introducing the relation between l 3 and ω, given by the second constraint in (4), into (14). Indeed, we can derive stability curves for each orientation, once the moments of inertia and the position of the center of mass are fixed. In this way, Equation (4) determines in the plane ω– l 3 a curve of equilibria, with a stable part where sufficient conditions, given by Equation (14), are satisfied. This curve is depicted in Figure 2 for a test example with I 1 = 5 , I 2 = 5.1 , I 3 = 5.2 , g m z 0 = 1 and a given orientation θ = φ = π / 3 . The green part of the curve corresponds to stable rotations and the red one to the part where sufficient conditions are not satisfied. Figure 3 shows the evolution of a trajectory close to the equilibrium point, when the starting orientation is θ = φ = π / 3 + 0.012 . In the upper panel, we observe the stable character of the equilibrium position when ω = 1.1 is chosen in the green part of the curve, whereas the lower one shows the unstable character when ω = 1.23 is on the red part.
This behavior suggests that sufficient and necessary conditions can be the same. However, necessary conditions are readily derived by analyzing the associated linear system.
Theorem 5.
If the equilibrium E 1 is stable and cos φ sin θ 0 , then D 4 0 , where D 4 is given by (16). Analogously, if cos φ sin θ = 0 , E 1 is stable if D 4 0 , where D 4 is given by (20) if sin θ = 0 and by (24) if cos φ = 0 .
Proof. 
Stability of E 1 implies spectral stability, so that the real part of the eigenvalues associated with the linear system at E 1 cannot be greater than 0. It can be seen that the eigenvalues are the roots of a polynomial equation of the form
λ 2 ( λ 4 + b λ 2 + a ) ,
where a cos 4 φ sin 4 θ = D 4 , in the case cos φ sin θ 0 . If (26) does not have roots with a positive real part, it must be a 0 and, consequently, D 4 0 . The case cos φ sin θ = 0 is proven in the same way. □
As a consequence, sufficient and necessary conditions are the same when I 2 is the largest moment of inertia or I 3 > I 2 > I 1 . For the remaining cases, further investigation is needed. However, taking into account Remark 4, by acting on the gyrostatic moment l 2 in these situations, we obtain a coincidence between necessary and sufficient conditions.

3.2. Stability of the Equilibrium E 0

From the results in the previous subsection, we conclude that two rotors are enough to have stable permanent rotations around an axis oriented in any direction, regardless of the values of the moments of inertia, if the center of mass lies on one of the principal axes and one of the rotors is aligned with the same axis. The only possible exception is the family E 0 , which is a limit case of E 1 when θ = π / 2 . Unfortunately, previous results cannot be applied because some of the principal minors are singular for θ = π / 2 . This is the reason that it must be considered separately, using the condition (3). In this way, we arrive at the following result.
Theorem 6.
The equilibrium E 0 is stable if
  • cos φ > 0  and l 3 ω > K 1 , 
  • cos φ < 0  and l 3 ω < K 2 , 
  • φ = ± π / 2  and ± l 1 ω > K 3 , 
where K 1 and K 2 are the maximum and minimum, respectively, of
g m z 0 + ( I 2 I 3 ) ω 2 cos φ , I 1 ω 2 m g z 0 + ( I 1 I 3 ) ω 2 cos 2 φ ( I 3 ω 2 cos φ m g z 0 cos 2 φ ) m 2 g 2 z 0 2 cos φ sin 2 φ ω 2 ( I 1 sin 2 φ + I 3 cos 2 φ ) ,
and K 3 is the maximum of
( I 2 I 1 ) ω 2 , ( I 3 I 1 ) I 1 ω 4 g 2 m 2 z 0 2 I 1 ω 2 .
Proof. 
First of all, E 0 is a critical point of the augmented Hamiltonian if
λ = ω , μ = I 3 ω 2 + ( l 3 ω g m z 0 ) sec φ 2 .
Substituting these values into Equation (13), we obtain that the principal minors of the reduced Hessian matrix are given by
D 1 = cos 2 φ I 2 , D 2 = ( I 3 cos 2 φ + I 1 sin 2 φ ) cos 2 φ I 1 I 2 I 3 , D 3 = G 0 G 1 cos 3 φ I 1 I 2 I 3 , D 4 = G 1 G 2 cos 2 φ I 1 I 2 I 3 ω 2 .
where
G 0 = I 1 sin 2 φ + I 3 cos 2 φ , G 1 = l 3 ω g m z 0 + ( I 3 I 2 ) ω 2 cos φ , G 2 = ( I 3 I 1 ) I 3 ω 4 cos 3 φ + ( I 1 ( I 1 I 3 ) cos 2 φ ) l 3 ω 3 + G 2 = ( 2 ( I 1 I 3 ) cos 4 φ ( I 1 I 3 ) cos 2 φ I 1 ) g m z 0 ω 2 + g 2 m 2 z 0 2 cos φ sin 2 φ .
We note that D 1 , D 2 and G 0 are positive, and the sufficient stability conditions reduce to G 1 cos φ > 0 and G 1 G 2 > 0 . Let us assume that cos φ > 0 ; then, both G 1 and G 2 must be greater than zero. It is easy to verify that G 1 , 2 > 0 under the hypothesis of item 1 in the theorem. Indeed, it is enough to solve G 1 , 2 > 0 in terms of l 3 ω .
A similar situation appears if cos φ < 0 . In this case, both G 1 and G 2 must be negative, which immediately follows from the conditions of item 2.
We are left with the case cos φ = 0 , which corresponds to the two equilibrium positions
( I 1 ω , 0 , 0 , ± 1 , 0 , 0 ) ,
where the plus sign stands for φ = π / 2 and the minus sign for φ = π / 2 . They appear if the existence condition l 3 ω = g m z 0 is verified. Moreover, they are critical points of the augmented Hamiltonian when
λ = ω , μ = 1 2 ( ± l 1 + I 1 ω ) ω .
The space W is now generated by the vectors
e 1 ^ , e 1 ^ 1 l 3 e 6 ^ , e 3 ^ , e 4 ^ ,
and the corresponding reduced Hessian matrix reads as
H e s s ( H A ) | W × W = 1 I 2 0 0 ω 0 1 I 1 + ( ± l 1 + I 1 ω ) ω 3 g 2 m 2 z 0 2 ω 2 g m z 0 0 0 ω 2 g m z 0 1 I 3 0 ω 0 0 ( ± l 1 + I 1 ω ) ω .
From here, the principal minors are given by
D 1 = 1 I 2 , D 2 = g 2 m 2 z 0 2 + I 1 ω 3 ( ± l 1 + I 1 ω ) I 1 I 2 g 2 m 2 z 0 2 , D 3 = I 1 ω 3 ( ± l 1 + ( I 1 I 3 ) ω ) + g 2 m 2 z 0 2 I 1 I 2 I 3 g 2 m 2 z 0 2 , D 4 = D 3 ( ± l 1 + ( I 1 I 2 ) ω ) ω .
We note that all the minors are positive if l 1 ω satisfies the conditions in item 3. Thus, by the Sylvester criterion, the reduced Hessian matrix is positive definite and the equilibrium position is stable. □
To finish the stability analysis, we provide necessary stability conditions for the family of equilibria E 0 , which arise from the spectral stability of the associated linear system.
Theorem 7.
If E 0 is stable, then D 4 0 , where D 4 is given by (28) if cos φ 0 and by (30) if cos φ = 0 .
Proof. 
We proceed as in Theorem 5. In this way, the characteristic polynomial associated with the equilibrium E 0 has also the form
λ 2 ( λ 4 + b λ 2 + a ) .
For the case cos φ 0 , we obtain a cos 4 φ = D 4 , where D 4 is given by (28). A necessary condition to have spectral stability is a 0 , which implies D 4 0 . In the case cos φ = 0 , we obtain a ω 2 = g 2 m 2 z 0 2 D 4 , with D 4 as in (30) and, again, spectral stability implies D 4 0 . □
Remark 6.
Note that, in the case D 3 > 0 , sufficient and necessary stability conditions are the same. However, it seems that necessary conditions are enough to have stable rotations. As an example, we take the case of a gyrostat with I 1 = 5 , I 2 = 5.1 , I 3 = 5.2 , m g z 0 = 1 and φ = π / 3 . Figure 4 shows, in the plane ω– l 1 , the regions where the necessary stability conditions are satisfied, and the green color represents the region where the sufficient stability conditions are also satisfied. Besides the expected symmetry with respect to the origin, the green and red regions have in common the points ( ± 1.443 , ± 0.12497 ) . Let us take ω = 1.443 and two values of l 1 , one inside the green region ( l 1 = 0.5 ) and another one inside the red one ( l 1 = 0.1 ). Figure 5 shows the time evolution of the vector k ^ , when the initial condition is slightly deviated from the equilibrium position. The upper panel corresponds to the case l 1 = 0.5 , inside the green area, and the lower one to the case l 1 = 0.1 , inside the red area. There is no significant difference between the two time histories, which constitutes evidence that necessary stability conditions are, probably, sufficient ones.
Remark 7.
It is worth noting that D 4 = 0 when the conditions (4) vanish. Thus, the stability boundary corresponds to the bifurcation of the E 1 family into the E 0 family.
Remark 8.
We stress that all the above results are also valid for a more general case. Indeed, by adding to the three first equations of the differential system (2) with circular gyroscopic forces M with components
L ( t , k ^ , π ) k 2 π 3 I 3 k 3 π 2 I 2 , k 3 π 1 I 1 k 1 π 3 I 3 , k 1 π 2 I 2 k 2 π 1 I 1 ,
where L ( t , k ^ , π ) is an arbitrary function, we obtain the same equilibrium solutions reported in Theorem 1. Furthermore, as proven in [46], (7), (9) and (10) remain as first integrals and the stability results are also valid for this generalized system.

4. Conclusions

The main conclusion of this work is about the existence of permanent stable rotations around an axis oriented in any direction of the space by the action of two rotors, one of them aligned along the principal axis where the center of mass lies. Indeed, from the results in Section 3, it follows that, given a particular gyrostat and a concrete orientation, it is possible to find appropriate gyrostatic moments and angular velocities in such a way that the gyrostat maintains its orientation along time, even in the case of small perturbations. This is achieved if the gyrostatic moments are chosen in order that the sufficient stability conditions stated in Theorems 3, 4 and 6 hold. In the case cos θ 0 , the constraints (4) reduce in great manner the possible choices of l 1 , l 3 and ω . However, if cos θ = 0 , there is an extra degree of freedom and, for every ω , it is possible to obtain suitable l 1 and l 3 , giving rise to stable rotations. Moreover, necessary and sufficient stability conditions match in many cases and there is evidence that necessary conditions are also sufficient ones. However, this result cannot be proven using the Energy-Casimir method.

Author Contributions

Conceptualization, V.L., A.I.P. and A.E.; methodology, V.L., M.I., A.I.P. and A.E.; software, V.L, M.I. and A.I.P.; formal analysis, V.L., A.I.P. and A.E.; project administration, V.L. and A.E.; validation, V.L., M.I., A.I.P. and A.E.; writing—original draft preparation, V.L.; writing—review and editing, V.L., M.I., A.I.P. and A.E.; funding acquisition, V.L. and A.E. All authors have read and agreed to the published version of the manuscript.

Funding

Authors V. Lanchares, M.Iñarrea and A.I. Pascual received financial support through the project MTM2017-88137-C2-2-P supported by the Ministry of Economy, Industry and Competitiveness of Spain, MCIN/AEI/10.13039/501100011033/ and by “FEDER Una manera de hacer Europa”, also supported by Universidad de La Rioja REGI 2020/15. A. Elipe acknowledges financial support from Grant PID2020-117066-GB-I00 funded by MCIN/AEI/10.13039/501100011033 and by the Aragon Government and European Social Fund (groups E24-20R).

Institutional Review Board Statement

Not applicable.

Informed Consent Statement

Not applicable.

Data Availability Statement

Not applicable.

Conflicts of Interest

The authors declare no conflict of interest.

References

  1. Cochran, J.E.; Shu, P.H.; Rew, S.D. Attitude motion of asymmetric dual-spin spacecraft. J. Guid. Control Dynam. 1982, 5, 37–42. [Google Scholar] [CrossRef]
  2. Hall, C.D.; Rand, R.H. Spinup Dynamics of Axial Dual-Spin Spacecraft. J. Guid. Control Dynam. 1994, 17, 30–37. [Google Scholar] [CrossRef]
  3. Hughes, P.C. Spacecraft Attitude Dynamics; Dover Publications: Mineola, NY, USA, 2004. [Google Scholar]
  4. Iñarrea, M.; Lanchares, V. Chaos in the reorientation process of a Dual-Spin Spacecraft with Time Dependent Moments of Inertia. Int. J. Bifurcat. Chaos 2000, 10, 997–1018. [Google Scholar] [CrossRef]
  5. Lanchares, V.; Iñarrea, M.; Salas, J.P. Spin Rotor Stabilization of a Dual-Spin Spacecraft with Time Dependent Moments of Inertia. Int. J. Bifurcat. Chaos 1998, 8, 609–617. [Google Scholar] [CrossRef]
  6. Borisov, A.V.; Mamaev, I.S. Rigid Body Dynamics; De Gruyter, Higher Education Press: Berlin, Germany, 2018. [Google Scholar]
  7. Zhukovskii, N.E. Motion of a rigid body containing a cavity filled with a homogeneous continuous liquid. In Collected Works; Gostekhteorizdat: Moscow, Russia, 1949; Volume 2, pp. 31–152. [Google Scholar]
  8. Volterra, V. Sur la theorie des variations des latitudes. Acta Math. 1899, 22, 201–358. [Google Scholar] [CrossRef]
  9. Aslanov, V.S. Integrable cases of the problem of the free motion of a gyrostat. J. Appl. Math. Mech. 2014, 78, 445–453. [Google Scholar] [CrossRef]
  10. Comănescu, D. The stability problem for the torque-free gyrostat investigated by using algebraic methods. Appl. Math. Lett. 2012, 25, 1185–1190. [Google Scholar] [CrossRef][Green Version]
  11. Elipe, A.; Arribas, M.; Riaguas, A. Complete analysis of bifurcations in the axial gyrostat problem. J. Phys. A Math. Gen. 1997, 30, 587–601. [Google Scholar] [CrossRef]
  12. Elipe, A.; Lanchares, V. Two equivalent problems: Gyrostats in free motion and parametric quadratic Hamiltonians. Mech. Res. Commun. 1997, 24, 583–590. [Google Scholar] [CrossRef]
  13. Elipe, A.; Lanchares, V. Phase flow of an axially symmetrical gyrostat with one constant rotor. J. Math. Phys. 1997, 38, 3533–3544. [Google Scholar] [CrossRef]
  14. Elipe, A.; Lanchares, V. Exact solution of a triaxial gyrostat with one rotor. Celest. Mech. Dyn. Astr. 2008, 101, 49–68. [Google Scholar] [CrossRef]
  15. Gutnik, S.A.; Sarychev, V.A. Dynamics of an axisymmetric gyrostat satellite. Equilibrium positions and their stability. J. Appl. Math. Mech. 2014, 78, 249–257. [Google Scholar] [CrossRef]
  16. Markeev, A.P. On the Stability of Regular Precessions of a non-symmetric Gyroscope. Regul. Chaotic Dyn. 2003, 8, 297–304. [Google Scholar] [CrossRef]
  17. Rumiantsev, V.V. On the stability of motion of gyrostats. J. Appl. Math. Mech. 1961, 25, 9–19. [Google Scholar] [CrossRef]
  18. Schentinina, E.K. The motion of a symmetric gyrostat with two rotors. J. Appl. Math. Mech. 2016, 80, 121–126. [Google Scholar] [CrossRef]
  19. Gutnik, S.A.; Santos, L.; Sarychev, V.A.; Silva, A. Dynamics of gyrostat satellite subjected to the action of gravity moment. Equilibrium attitude and their stability. Equilibrium positions and their stability. J. Comp. Syst. Sci. Int. 2015, 54, 468–482. [Google Scholar]
  20. Sarychev, V.A. Dynamics of an axisymmetric gyrostat satellite under the action of a gravitational moment. Cosmic. Res. 2010, 48, 188–193. [Google Scholar] [CrossRef]
  21. Anchev, A. On the stability of permanent rotations of a heavy gyrostat. J. Appl. Math. Mech. 1962, 26, 26–34. [Google Scholar] [CrossRef]
  22. Anchev, A. Permanent rotations of a heavy gyrostat having a stationary point. J. Appl. Math. Mech. 1967, 31, 48–58. [Google Scholar] [CrossRef]
  23. de Bustos Muñoz, M.T.; García Guirao, J.L.; Vera López, J.A.; Vigueras Campuzano, A. On Sufficient Conditions of Stability of the Permanent Rotations of a Heavy Triaxial Gyrostat. Qual. Theory Dyn. Syst. 2015, 14, 265–280. [Google Scholar] [CrossRef]
  24. Comănescu, D. Stability of equilibrium states in the Zhukovsky case of heavy gyrostat using algebraic methods. Math. Meth. Appl. Sci. 2013, 36, 373–382. [Google Scholar] [CrossRef]
  25. Doroshin, A.V. Regimes of regular and chaotic motion of gyrostats in the central gravity field. Commun. Nonlinear Sci. Numer. Simult. 2019, 69, 416–431. [Google Scholar] [CrossRef]
  26. Iñarrea, M.; Lanchares, V.; Pascual, A.I.; Elipe, A. Stability of the permanent rotations of an asymmetric gyrostat in a uniform Newtonian field. Appl. Math. Comput. 2017, 293, 404–415. [Google Scholar] [CrossRef]
  27. Iñarrea, M.; Lanchares, V.; Pascual, A.I.; Elipe, A. On the Stability of a Class of Permanent Rotations of a Heavy Asymmetric Gyrostat. Regul. Chaotic Dyn. 2017, 22, 824–839. [Google Scholar] [CrossRef]
  28. Kovalev, A.M. Stability of steady rotations of a heavy gyrostat about its principal axis. J. Appl. Math. Mech. 1980, 44, 709–712. [Google Scholar] [CrossRef]
  29. Kovalev, A.M. Stability of Stationary Motions of Mehcanical Systems with a Rigid Body as the Basic Element. Nonlinear Dyn. Syst. Theory 2001, 1, 81–96. [Google Scholar]
  30. Kholostova, O.V. On Stability of Permanent Staude’s Rotations in a General Case of a Mass Geometry of a Rigid Body. Nelin. Dinam. 2009, 5, 357–375. [Google Scholar] [CrossRef]
  31. Schiehlen, W.O.; Weber, H.I. On the Stability of Staude’s Permanent Rotations of a Gyroscope with Damping. Ingenieur-Archiv 1977, 46, 281–292. [Google Scholar] [CrossRef]
  32. Bardin, B.S.; Rudenko, T.V.; Savin, A.A. On the Orbital Stability of Planar Periodic Motions of a Rigid Body in the Bobylev-Steklov Case. Regul. Chaotic Dyn. 2012, 17, 533–546. [Google Scholar] [CrossRef]
  33. Bardin, B.S.; Savin, A.A. The Stability of the Plane Periodic Motions of a Symmetrical Rigid Body with a Fixed Point. J. Appl. Math. Mech. 2013, 77, 578–587. [Google Scholar] [CrossRef]
  34. Bardin, B.S. Stability Problem for Pendulum-Type Motions of a Rigid Body in the Goryachev-Chaplygin Case. Mech. Solids 2007, 42, 177–183. [Google Scholar] [CrossRef]
  35. Bardin, B.S.; Savin, A.A. On the Orbital Stability of Pendulum-Like Motions of a Rigid Body in the Bobylev-Steklov Case. Regul. Chaotic Dyn. 2010, 15, 704–716. [Google Scholar] [CrossRef]
  36. Markeev, A.P. On the Steklov Case in Rigid Body Dynamics. Regul. Chaotic Dyn. 2005, 10, 81–93. [Google Scholar] [CrossRef]
  37. Vera, J.A. The gyrostat with a fixed point in a Newtonian force field: Relative equilibria and stability. J. Math. Anal. Appl. 2013, 401, 836–849. [Google Scholar] [CrossRef]
  38. Volkova, O.S. Motion of a Heavy Gyrostat with Variable Gyrostatic Moment in the Generalized Steklov Case. Mech. Solids 2015, 50, 233–244. [Google Scholar] [CrossRef]
  39. Gashenenko, I.N.; Richter, P.H. Enveloping surfaces and adnmissible velocities of heavy rigid bodies. Int. J. Bifurcat. Chaos 2004, 14, 2525–2553. [Google Scholar] [CrossRef]
  40. Marsden, J.E. Lectures on Mechanics; Cambridge University Press: Cambridge, MA, USA, 1992. [Google Scholar]
  41. Ortega, J.P.; Ratiu, T.S. Non-linear stability of singular relative periodic orbits in Hamiltonian systems with symmetry. J. Geom. Phys. 1999, 32, 160–188. [Google Scholar] [CrossRef]
  42. Bloch, A.M.; Marsden, J.E. Stabilization of rigid body dynamics by the Energy-Casimir method. Syst. Control Lett. 1990, 14, 341–346. [Google Scholar] [CrossRef]
  43. Holm, D.; Marsden, J.E.; Ratiu, T.S.; Weinstein, A. Nonlinear stability of fluid and plasma equilibria. Phys. Rep. 1985, 123, 1–116. [Google Scholar] [CrossRef]
  44. Leimanis, E. The General Problem of the Motion of Coupled Rigid Bodies about a Fixed Point; Springer: Berlin/Heidelberg, Germany, 1965. [Google Scholar]
  45. Arnol’d, V.I. On an a priori estimate in the theory of hydrodynamical stability. Am. Math. Soc. Transl. 1969, 79, 267–269. [Google Scholar]
  46. Kosov, A.A.; Semenov, E.I. On first integrals and stability of stationary motions of gyrostat. Phys. D 2022, 430, 133103. [Google Scholar] [CrossRef]
Figure 1. Asymmetric gyrostat and reference frames.
Figure 1. Asymmetric gyrostat and reference frames.
Mathematics 10 01882 g001
Figure 2. Existence of equilibrium E 1 , in the plane ω l 3 , for I 1 = 5 , I 2 = 5.1 , I 3 = 5.2 , g m z 0 = 1 and a given orientation θ = φ = π / 3 . The green part represents stable rotations whereas the red one represents the case where sufficient conditions of stability are not satisfied.
Figure 2. Existence of equilibrium E 1 , in the plane ω l 3 , for I 1 = 5 , I 2 = 5.1 , I 3 = 5.2 , g m z 0 = 1 and a given orientation θ = φ = π / 3 . The green part represents stable rotations whereas the red one represents the case where sufficient conditions of stability are not satisfied.
Mathematics 10 01882 g002
Figure 3. Time evolution of the orientation of the gyrostat for I 1 = 5 , I 2 = 5.1 , I 3 = 5.2 , g m z 0 = 1 and an initial condition close to the prescribed equilibrium E 1 , located at θ = φ = π / 3 . The upper panel corresponds to the stable case, ω = 1.1 , and the lower one to ω = 1.23 . The blue dot represents the equilibrium position.
Figure 3. Time evolution of the orientation of the gyrostat for I 1 = 5 , I 2 = 5.1 , I 3 = 5.2 , g m z 0 = 1 and an initial condition close to the prescribed equilibrium E 1 , located at θ = φ = π / 3 . The upper panel corresponds to the stable case, ω = 1.1 , and the lower one to ω = 1.23 . The blue dot represents the equilibrium position.
Mathematics 10 01882 g003
Figure 4. Necessary stability conditions for E 0 in the plane ω l 1 , for I 1 = 5 , I 2 = 5.1 , I 3 = 5.2 , g m z 0 = 1 and a given orientation φ = π / 3 . The green part represents both sufficient and necessary conditions, whereas the red region only represents necessary ones.
Figure 4. Necessary stability conditions for E 0 in the plane ω l 1 , for I 1 = 5 , I 2 = 5.1 , I 3 = 5.2 , g m z 0 = 1 and a given orientation φ = π / 3 . The green part represents both sufficient and necessary conditions, whereas the red region only represents necessary ones.
Mathematics 10 01882 g004
Figure 5. Time evolution of the orientation of the gyrostat for I 1 = 5 , I 2 = 5.1 , I 3 = 5.2 , g m z 0 = 1 and an initial condition close to the prescribed equilibrium E 0 , located at θ = π / 2 , φ = π / 3 . The upper panel corresponds to ω = 1.443 and l 1 = 0.5 , inside the green area of Figure 4, and the lower one to ω = 1.443 and l 1 = 0.1 , in the red area. The blue dot represents the equilibrium position.
Figure 5. Time evolution of the orientation of the gyrostat for I 1 = 5 , I 2 = 5.1 , I 3 = 5.2 , g m z 0 = 1 and an initial condition close to the prescribed equilibrium E 0 , located at θ = π / 2 , φ = π / 3 . The upper panel corresponds to ω = 1.443 and l 1 = 0.5 , inside the green area of Figure 4, and the lower one to ω = 1.443 and l 1 = 0.1 , in the red area. The blue dot represents the equilibrium position.
Mathematics 10 01882 g005
Publisher’s Note: MDPI stays neutral with regard to jurisdictional claims in published maps and institutional affiliations.

Share and Cite

MDPI and ACS Style

Lanchares, V.; Iñarrea, M.; Pascual, A.I.; Elipe, A. Stability Conditions for Permanent Rotations of a Heavy Gyrostat with Two Constant Rotors. Mathematics 2022, 10, 1882. https://doi.org/10.3390/math10111882

AMA Style

Lanchares V, Iñarrea M, Pascual AI, Elipe A. Stability Conditions for Permanent Rotations of a Heavy Gyrostat with Two Constant Rotors. Mathematics. 2022; 10(11):1882. https://doi.org/10.3390/math10111882

Chicago/Turabian Style

Lanchares, Víctor, Manuel Iñarrea, Ana Isabel Pascual, and Antonio Elipe. 2022. "Stability Conditions for Permanent Rotations of a Heavy Gyrostat with Two Constant Rotors" Mathematics 10, no. 11: 1882. https://doi.org/10.3390/math10111882

APA Style

Lanchares, V., Iñarrea, M., Pascual, A. I., & Elipe, A. (2022). Stability Conditions for Permanent Rotations of a Heavy Gyrostat with Two Constant Rotors. Mathematics, 10(11), 1882. https://doi.org/10.3390/math10111882

Note that from the first issue of 2016, this journal uses article numbers instead of page numbers. See further details here.

Article Metrics

Back to TopTop