Chaotic and Hyperchaotic Dynamics of a Clapp Oscillator
Abstract
:1. Introduction
2. Mathematical Models
2.1. Clapp Oscillator, Case I
2.2. Clapp Oscillator, Case II
3. Numerical Results
3.1. Numerical Study of Case I
3.2. Numerical Analysis of Case II
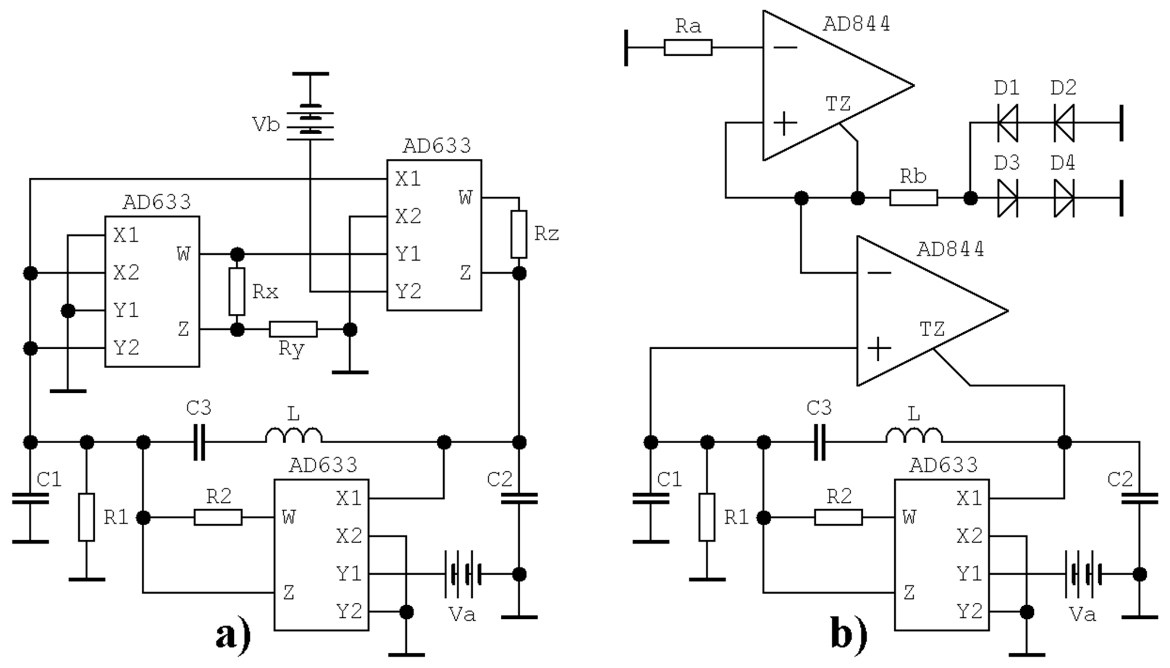
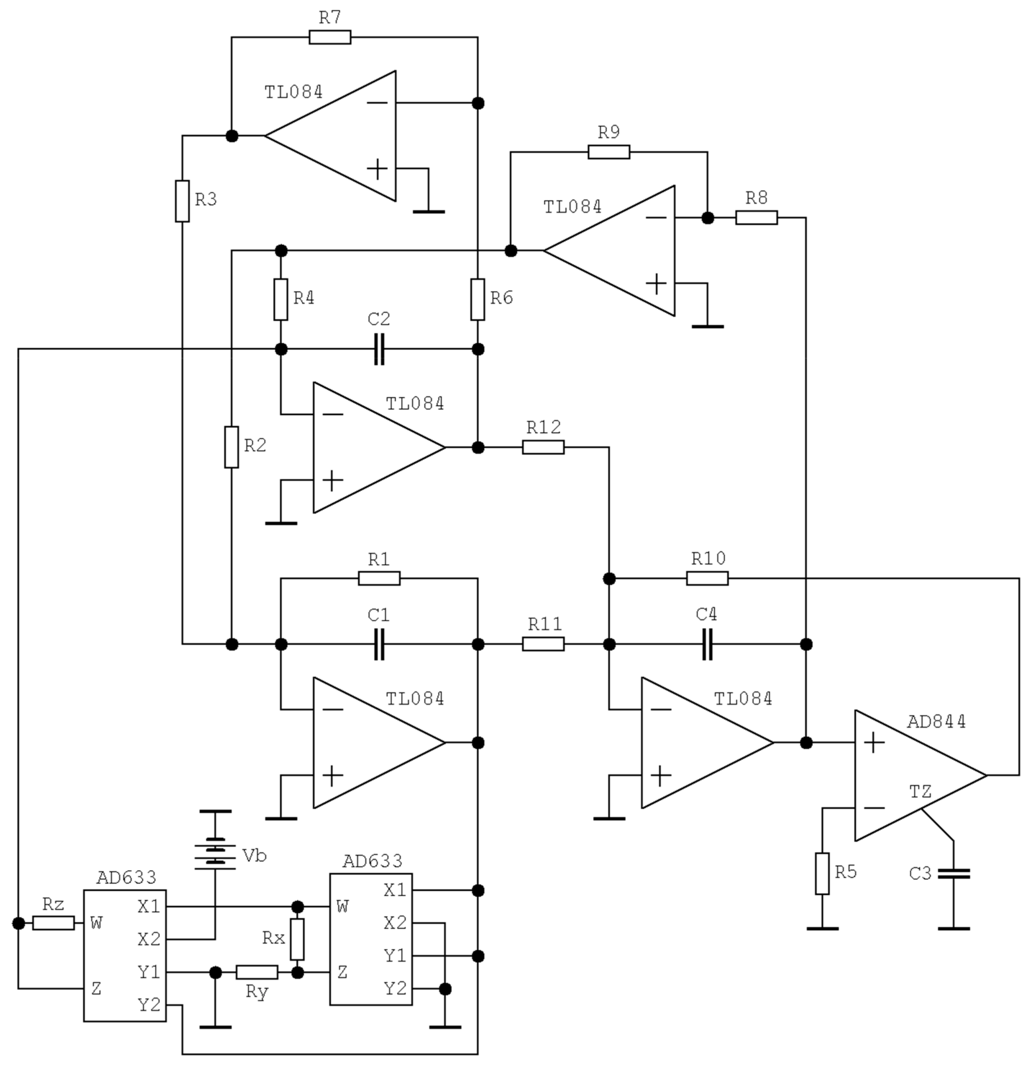
4. Experimental Results
5. Discussion
6. Conclusions
Funding
Institutional Review Board Statement
Informed Consent Statement
Data Availability Statement
Acknowledgments
Conflicts of Interest
References
- Matsumoto, T. A chaotic attractor from Chua´s circuit. IEEE Trans. Circuits Syst. 1984, 31, 1055–1058. [Google Scholar] [CrossRef]
- Zhong, G.-Q. Implementation of Chua´s circuit with cubic nonlinearity. IEEE Trans. Circuits Syst. I Fundam. Theory Appl. 1994, 41, 934–941. [Google Scholar] [CrossRef] [Green Version]
- Kennedy, M.P. Chaos in the Colpitts oscillator. IEEE Trans. Circuits Syst. I Fundam. Theory Appl. 1994, 41, 771–774. [Google Scholar] [CrossRef]
- Kennedy, M.P. On the relation between the chaotic Colpitts oscillator and Chua’s oscillator. IEEE Trans. Circuits Syst. I Fundam. Theory Appl. 1995, 42, 376–379. [Google Scholar] [CrossRef]
- Kvarda, P. Chaos in Hartley’s oscillator. Int. J. Bifurc. Chaos 2002, 12, 2229–2232. [Google Scholar]
- Morgul, O. Wien bridge based RC chaos generator. Electron. Lett. 1995, 31, 2058–2059. [Google Scholar] [CrossRef] [Green Version]
- Kilic, R.; Yildrim, F. A survey of Wien bridge-based chaotic oscillators: Design and experimental issues. Chaos Solitons Fractals 2008, 38, 1394–1410. [Google Scholar] [CrossRef]
- Elwakil, A.S.; Kennedy, M.P. Chaotic oscillators derived from sinusoidal oscillators based on the current feedback op amp. Analog. Integr. Circuits Signal Processing 2000, 24, 239–251. [Google Scholar] [CrossRef]
- Bernat, P.; Balaz, I. RC autonomous circuits with chaotic behavior. Radioengineering 2002, 11. [Google Scholar]
- Ogorzalek, M.J. Order and chaos in a third-order RC ladder network with nonlinear feedback. IEEE Trans. Circuits Syst. 1989, 36, 1221–1230. [Google Scholar] [CrossRef]
- Petrzela, J. Simple chaotic oscillator: From mathematical model to practical experiment. Radioengineering 2006, 15, 6–12. [Google Scholar]
- Petrzela, J.; Polak, L. Minimal realizations of autonomous chaotic oscillators based on trans-immittance filters. IEEE Access 2019, 7, 17561–17577. [Google Scholar] [CrossRef]
- Endo, T.; Chua, L.O. Chaos from phase-locked loops. IEEE Trans. Circuits Syst. 1988, 35, 987–1003. [Google Scholar] [CrossRef]
- Endo, T. A review of chaos and nonlinear dynamics in phase-locked loops. J. Frankl. Inst. 1994, 331, 859–902. [Google Scholar] [CrossRef]
- Fossas, E.; Olivar, G. Study of chaos in the buck converter. IEEE Trans. Circuits Syst. I Fundam. Theory Appl. 1996, 43, 13–25. [Google Scholar] [CrossRef] [Green Version]
- Dean, J. Chaos in a current-mode controlled boost DC-DC converter. IEEE Trans. Circuits Syst. I Fundam. Theory Appl. 1992, 39, 680–683. [Google Scholar] [CrossRef]
- Tse, C.K.; Chan, W.C.Y. Chaos from a current-programmed cuk converter. Int. J. Circuit Theory Appl. 1995, 23, 217–225. [Google Scholar] [CrossRef]
- Di Bernardo, M.; Garefalo, F.; Glielmo, L.; Vasca, F. Switching bifurcations, and chaos in DC/DC converters. IEEE Trans. Circuits Syst. I: Fundam. Theory Appl. 1998, 45, 133–141. [Google Scholar] [CrossRef]
- Hamill, D.C.; Jeffries, D.J. Subharmonics and chaos in a controlled switched-mode power converter. IEEE Trans. Circuits Syst. 1988, 35, 1059–1061. [Google Scholar] [CrossRef]
- Tse, C.K. Flip bifurcation and chaos in three-state boost switching regulators. IEEE Trans. Circuits Syst. I Fundam. Theory Appl. 1994, 41, 16–23. [Google Scholar] [CrossRef]
- Rodriguez-Vazquez, A.; Huertas, J.; Chua, L.O. Chaos in switched-capacitor circuit. IEEE Trans. Circuits Syst. 1988, 32, 1083–1085. [Google Scholar] [CrossRef]
- Petrzela, J. Evidence of strange attractor in class C amplifier with single bipolar transistor: Polynomial and piecewise-linear case. Entropy 2021, 23, 175. [Google Scholar] [CrossRef] [PubMed]
- Petrzela, J. Hyperchaotic self-oscillations of two-stage class C amplifier with generalized transistors. IEEE Access 2021, 9, 62182–62194. [Google Scholar] [CrossRef]
- Leonov, G.A.; Kuznetsov, N.V. Hidden attractors in dynamical systems. Form hidden oscillations in Hilbert-Kolmogorov, Aizerman, and Kalman problems to hidden chaotic attractor in Chua circuits. Int. J. Bifurc. Chaos 2013, 23, 1330002. [Google Scholar] [CrossRef] [Green Version]
- Dudkowski, D.; Jafari, S.; Kapitaniak, T.; Kuznetsov, N.V.; Leonov, G.A.; Prasad, A. Hidden attractors in dynamical systems. Phys. Rep. 2016, 637, 1–50. [Google Scholar] [CrossRef]
- Sprott, J.C. Chaos and Time Series Analysis; Oxford University Press: Oxford, UK, 2003; pp. 116–117. [Google Scholar]
- Valencia-Ponce, M.A.; Tlelo-Cuautle, E.; De la Fraga, L.G. Estimating the highest time-step in numerical methods to enhance the optimization of chaotic oscillators. Mathematics 2021, 9, 1938. [Google Scholar] [CrossRef]
- Kapitaniak, T.; Thylwe, K.-E.; Cohen, I.; Wojewoda, J. Chaos-hyperchaos transition. Chaos Solitons Fractals 1995, 5, 2003–2011. [Google Scholar] [CrossRef]
- Nikolov, S.; Clodong, S. Hyperchaos-chaos-hyperchaos transition in modified Rossler systems. Chaos Solitons Fractals 2006, 28, 252–263. [Google Scholar] [CrossRef]
- Manimehan, I.; Paul Asir, M.; Philominathan, P. Chaotic and hyperchaotic dynamics of a modified Murali-Lakshmanan-Chua circuit. J. Comput. Nonlinear Dyn. 2019, 14, 051001. [Google Scholar] [CrossRef]
- Sprott, J.C. A proposed standard for the publication of new chaotic systems. Int. J. Bifurc. Chaos 2011, 21, 2391–2394. [Google Scholar] [CrossRef] [Green Version]
- Itoh, M. Synthesis of electronic circuits for simulating nonlinear dynamics. Int. J. Bifurc. Chaos 2001, 11, 605–653. [Google Scholar] [CrossRef]
- Petrzela, J.; Gotthans, T.; Guzan, M. Current-mode network structures dedicated for simulation of dynamical systems with plane continuum of equilibrium. J. Circuits Syst. Comput. 2018, 27, 1830004. [Google Scholar] [CrossRef]
- Wu, J.; Li, C.H.; Ma, X.; Lei, T.; Chen, G. Simplification of chaotic circuits with quadratic nonlinearity. IEEE Trans. Circuits Syst. II Express Briefs 2022, 69, 1837–1841. [Google Scholar] [CrossRef]
- Keuninckx, L.; Van der Sande, G.; Danckaert, J. Simple two-transistor single-supply resistor-capacitor chaotic oscillator. IEEE Trans. Circuits Syst. II: Express Briefs 2015, 62, 891–895. [Google Scholar] [CrossRef]
- Tlelo-Cuautle, E.; De La Fraga, L.G.; Guillen-Fernandez, O.; Silva-Juarez, A. Optimization of Integer/Fractional Order Chaotic Systems by Metaheuristics and Their Electronic Realization, 1st ed.; Taylor & Francis Group: London, UK, 2021; p. 266. [Google Scholar]













Publisher’s Note: MDPI stays neutral with regard to jurisdictional claims in published maps and institutional affiliations. |
© 2022 by the author. Licensee MDPI, Basel, Switzerland. This article is an open access article distributed under the terms and conditions of the Creative Commons Attribution (CC BY) license (https://creativecommons.org/licenses/by/4.0/).
Share and Cite
Petrzela, J. Chaotic and Hyperchaotic Dynamics of a Clapp Oscillator. Mathematics 2022, 10, 1868. https://doi.org/10.3390/math10111868
Petrzela J. Chaotic and Hyperchaotic Dynamics of a Clapp Oscillator. Mathematics. 2022; 10(11):1868. https://doi.org/10.3390/math10111868
Chicago/Turabian StylePetrzela, Jiri. 2022. "Chaotic and Hyperchaotic Dynamics of a Clapp Oscillator" Mathematics 10, no. 11: 1868. https://doi.org/10.3390/math10111868
APA StylePetrzela, J. (2022). Chaotic and Hyperchaotic Dynamics of a Clapp Oscillator. Mathematics, 10(11), 1868. https://doi.org/10.3390/math10111868
