Integrated Phosphoproteomics Identifies TGFβ-Dependent Phosphorylation Events Linking Kinase Signaling to Autophagy in Palatogenesis
Abstract
1. Introduction
2. Materials and Methods
2.1. Animals
2.2. Isolation and Culture of E13.5 MEPM Cells
2.3. Hematoxylin and Eosin (H&E) Staining
2.4. Immunohistochemistry (IHC) Staining
2.5. Western Blot
2.6. Bulk RNA Sequencing (Bulk RNA-Seq) Analysis
2.7. Tandem Mass Tag (TMT) Labeling and Phosphopeptides Enrichment
2.8. LC-MS/MS Analysis
2.9. Gene Ontology (GO) Enrichment Analysis and Kyoto Encyclopedia of Genes and Genomes (KEGG) Pathway Enrichment Analysis
2.10. Gene Set Enrichment Analysis (GSEA) and Kinase-Substrate Enrichment Analysis (KSEA)
2.11. Construction of Protein–Protein Interaction (PPI) Network
2.12. Statistical Analysis
3. Results
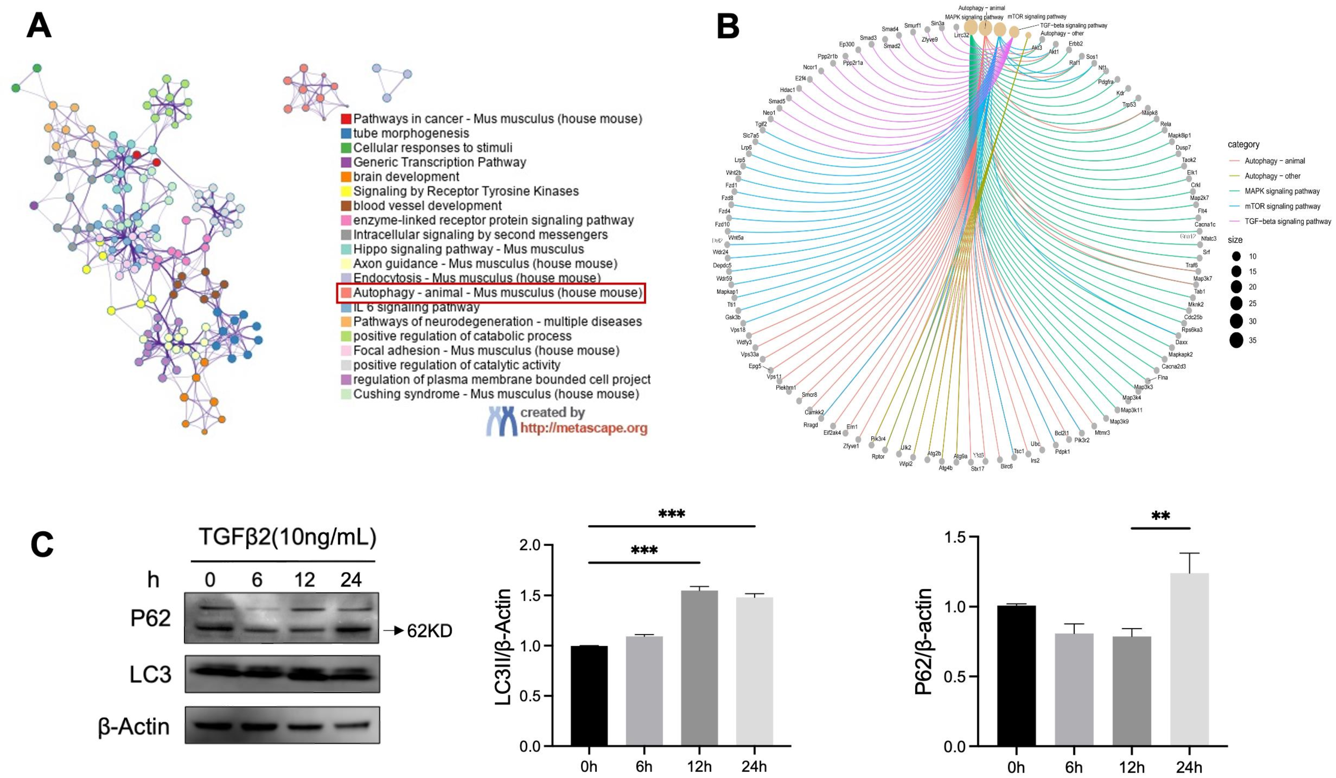
3.1. Autophagy Is a Key Event in Palate Development
3.2. TGFβ2 Induced Autophagy in MEPM Cells
3.3. Phosphorylation Characteristics and Identification of Differentially Phosphorylated Peptides/Proteins in MEPM Cells Under TGFβ2 Activation
3.4. Phosphorylated Proteins Are Enriched in the Mitophagy Pathway upon TGFβ2 Activation
3.5. CSNK2A, MAPK, and CDK Are Key Kinases Under TGFβ2 Activation
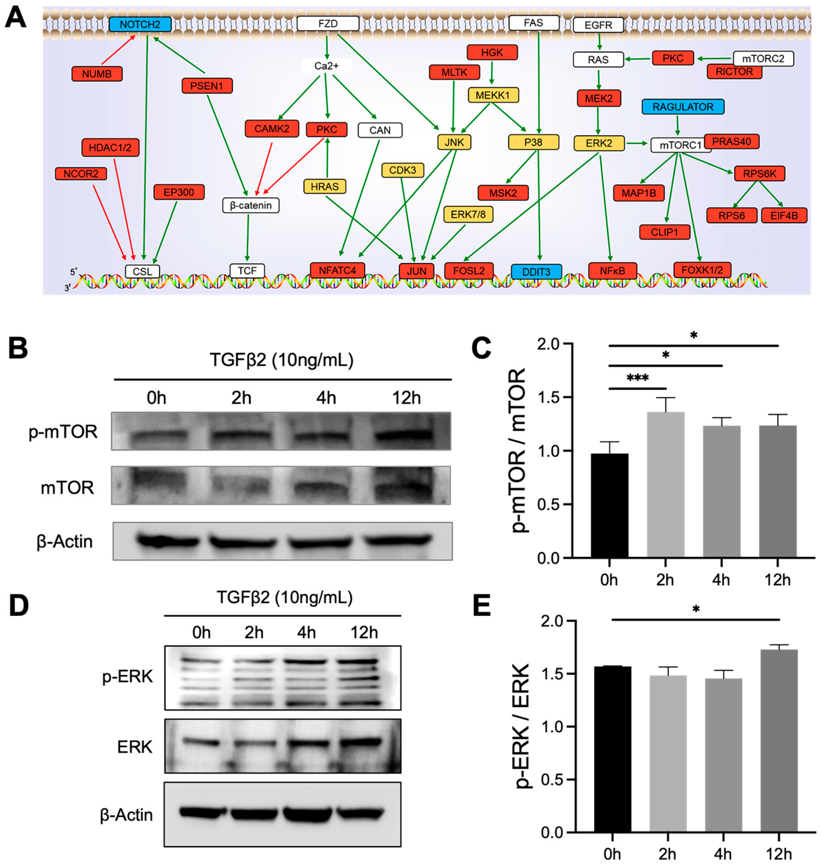
3.6. Kinase-Substrate Network Reveals Changes in MAPK and mTOR Pathways Under TGFβ2 Activation
4. Discussion
Supplementary Materials
Author Contributions
Funding
Institutional Review Board Statement
Informed Consent Statement
Data Availability Statement
Acknowledgments
Conflicts of Interest
Abbreviations
| CP | Cleft palate |
| TGFβ | Transforming growth factor-beta |
| Hh | Hedgehog |
| E | Embryonic day |
| LAMP2 | Lysosome-associated membrane protein 2 |
| LC3 | Microtubule-associated protein 1 light chain 3 alpha |
| CQ | Chloroquine |
| MEPM | Mouse embryonic palatal mesenchymal |
| EMT | Epithelial-to-mesenchymal transition |
| H&E | Hematoxylin and Eosin |
| IHC | Immunohistochemistry |
| Bulk RNA-seq | Bulk RNA sequencing |
| DEGs | Differentially expressed genes |
| KEGG | Kyoto Encyclopedia of Genes and Genomes |
| TMT | Tandem mass tag |
| MS | Mass spectrometry |
| PCA | Principal component analysis |
| GO | Gene Ontology |
| GSEA | Gene set enrichment analysis |
| MoMo | Modification Motifs |
| KSEA | Kinase-substrate enrichment analysis |
| CK2 | Casein Kinase 2 |
| MAPK | Mitogen-activated protein kinase |
| CDK | Cyclin-dependent kinase |
| MEE | Medial edge epithelium |
| MES | Midline epithelial seam |
| DDIT3 | DNA damage-inducible transcript 3 |
| LC-MS/MS | Liquid chromatography-tandem mass spectrometry |
| PPI | Protein–protein interaction |
| MCODE | Molecular Complex Detection |
References
- Salari, N.; Darvishi, N.; Heydari, M.; Bokaee, S.; Darvishi, F.; Mohammadi, M. Global prevalence of cleft palate, cleft lip and cleft palate and lip: A comprehensive systematic review and meta-analysis. J. Stomatol. Oral. Maxillofac. Surg. 2022, 123, 110–120. [Google Scholar]
- Duan, X.; Zhu, Y.; Zheng, S.; Song, Y.; Wang, W.; Chen, D.; Zhao, Z.; Pan, Y.; Chen, Z.; Zhang, T.; et al. Spectrum of Craniofacial and Oral Malformations in China, a Multicenter Study. Oral. Dis. 2025, 31, 1245–1254. [Google Scholar]
- Marazita, M.L. Genexenvironment associations in orofacial clefting. Curr. Top. Dev. Biol. 2023, 152, 169–192. [Google Scholar] [PubMed]
- Dixon, M.J.; Marazita, M.L.; Beaty, T.H.; Murray, J.C. Cleft lip and palate: Understanding genetic and environmental influences. Nat. Rev. Genet. 2011, 12, 167–178. [Google Scholar] [CrossRef]
- Egbunah, U.P. Environmental and Genetic Risk Factors of Nonsyndromic and Syndromic Cleft Lip and Palate—A Literature Review. Ann. Surg. Edu. 2022, 3, 1025. [Google Scholar]
- Zhao, X.; Zheng, X.; Wang, Y.; Chen, J.; Wang, X.; Peng, X.; Yuan, D.; Liu, Y.; Wang, Z.; Du, J. Administration of Porphyromonas gingivalis in pregnant mice enhances glycolysis and histone lactylation/ADAM17 leading to cleft palate in offspring. Int. J. Oral. Sci. 2025, 17, 18. [Google Scholar]
- Wang, Y.; Peng, X.; Wang, X.; Chen, J.; Zheng, X.; Zhao, X.; Guo, C.; Du, J. Glycolysis regulates palatal mesenchyme proliferation through Pten-Glut1 axis via Pten classical and non-classical pathways. Cell Biol. Toxicol. 2025, 41, 53. [Google Scholar] [PubMed]
- Guarino, M. The developmental bases of cleft lip and cleft palate: Cellular and molecular mechanisms. Anat. Cell Biol. 2025, 58, 344–356. [Google Scholar] [CrossRef] [PubMed]
- Bush, J.O.; Jiang, R. Palatogenesis: Morphogenetic and molecular mechanisms of secondary palate development. Development 2012, 139, 231–243. [Google Scholar] [CrossRef]
- Hammond, N.L.; Dixon, M.J. Revisiting the embryogenesis of lip and palate development. Oral. Dis. 2022, 28, 1306–1326. [Google Scholar]
- Reggiori, F.; Klionsky, D.J. Autophagy in the eukaryotic cell. Eukaryot. Cell 2002, 1, 11–21. [Google Scholar] [CrossRef]
- Panwar, V.; Singh, A.; Bhatt, M.; Tonk, R.K.; Azizov, S.; Raza, A.S.; Sengupta, S.; Kumar, D.; Garg, M. Multifaceted role of mTOR (mammalian target of rapamycin) signaling pathway in human health and disease. Signal Transduct. Target. Ther. 2023, 8, 375. [Google Scholar] [CrossRef] [PubMed]
- Lin, X.; Liang, L.; Liao, S.; Li, Y.; Zhou, Y. Progress on multifunctional transmembrane protein ATG9A. Cell Commun. Signal 2025, 23, 314. [Google Scholar] [CrossRef]
- Ke, P.Y. Molecular Mechanism of Autophagosome-Lysosome Fusion in Mammalian Cells. Cells 2024, 13, 500. [Google Scholar] [CrossRef] [PubMed]
- Wu, Z.; Zhou, C.; Que, H.; Wang, Y.; Rong, Y. The fate of autophagosomal membrane components. Autophagy 2023, 19, 370–371. [Google Scholar] [CrossRef]
- Di Bartolomeo, S.; Nazio, F.; Cecconi, F. The role of autophagy during development in higher eukaryotes. Traffic 2010, 11, 1280–1289. [Google Scholar] [CrossRef] [PubMed]
- Zhou, P.; Wang, J.; Wang, J.; Liu, X. When autophagy meets placenta development and pregnancy complications. Front. Cell Dev. Biol. 2024, 12, 1327167. [Google Scholar] [CrossRef]
- Chen, J.; Yao, Y.; Wang, X.; Wang, Y.; Li, T.; Du, J. Chloroquine regulates the proliferation and apoptosis of palate development on mice embryo by activating P53 through blocking autophagy in vitro. In Vitro Cell Dev. Biol. Anim. 2022, 58, 558–570. [Google Scholar] [CrossRef]
- Chen, J.; Yao, Y.; Wang, Y.; Wang, X.; Peng, X.; Li, T.; Liu, Y.; Du, J. Autophagy triggered by the ROS/ERK signaling pathway protects mouse embryonic palatal cells from apoptosis induced by nicotine. Env. Sci. Pollut. Res. Int. 2022, 29, 81909–81922. [Google Scholar] [CrossRef]
- Mauro, M.; Kim, J.; Costello, C.; Laurence, J. Role of transforming growth factor β1 in microvascular endothelial cell apoptosis associated with thrombotic thrombocytopenic purpura and hemolytic-uremic syndrome. Am. J. Hematol. 2001, 66, 12–22. [Google Scholar] [CrossRef]
- Shu, X.; Dong, Z.; Shu, S. AMBRA1-mediated autophagy and apoptosis associated with an epithelial-mesenchymal transition in the development of cleft palate induced by all-trans retinoic acid. Ann. Transl. Med. 2019, 7, 128. [Google Scholar] [CrossRef]
- Nakao, A.; Imamura, T.; Souchelnytskyi, S.; Kawabata, M.; Ishisaki, A.; Oeda, E.; Tamaki, K.; Hanai, J.; Heldin, C.H.; Miyazono, K.; et al. TGF-beta receptor-mediated signalling through Smad2, Smad3 and Smad4. EMBO J. 1997, 16, 5353–5362. [Google Scholar] [CrossRef] [PubMed]
- Trelford, C.B.; Di Guglielmo, G.M. Autophagy regulates transforming growth factor β signaling and receptor trafficking. Biochim. Biophys. Acta (BBA)-Mol. Cell Res. 2022, 1869, 119284. [Google Scholar] [CrossRef] [PubMed]
- Herrero-Martín, G.; Høyer-Hansen, M.; García-García, C.; Fumarola, C.; Farkas, T.; López-Rivas, A.; Jäättelä, M. TAK1 activates AMPK-dependent cytoprotective autophagy in TRAIL-treated epithelial cells. EMBO J. 2009, 28, 677–685. [Google Scholar] [CrossRef]
- Graves, J.D.; Krebs, E.G. Protein phosphorylation and signal transduction. Pharmacol. Ther. 1999, 82, 111–121. [Google Scholar] [CrossRef]
- Wrighton, K.H.; Lin, X.; Feng, X.-H. Phospho-control of TGF-β superfamily signaling. Cell Res. 2009, 19, 8–20. [Google Scholar] [CrossRef]
- Wang, X.; Peng, X.; Chen, J.; Wang, Y.; Zhao, X.; Li, T.; Du, J. Comparative analysis of mouse embryonic palatal mesenchymal cells isolated by two primary culture methods. Tissue Cell 2022, 76, 101783. [Google Scholar] [CrossRef]
- Guo, W.; Fan, Z.; Wang, S.; Du, J. ALK5 is essential for tooth germ differentiation during tooth development. Biotech. Histochem. 2019, 94, 481–490. [Google Scholar] [CrossRef]
- Zhou, Y.; Zhou, B.; Pache, L.; Chang, M.; Khodabakhshi, A.H.; Tanaseichuk, O.; Benner, C.; Chanda, S.K. Metascape provides a biologist-oriented resource for the analysis of systems-level datasets. Nat. Commun. 2019, 10, 1523. [Google Scholar] [CrossRef]
- Fíla, J.; Honys, D. Enrichment techniques employed in phosphoproteomics. Amino Acids 2012, 43, 1025–1047. [Google Scholar] [CrossRef] [PubMed]
- Liberzon, A.; Birger, C.; Thorvaldsdóttir, H.; Ghandi, M.; Mesirov, J.P.; Tamayo, P. The Molecular Signatures Database (MSigDB) hallmark gene set collection. Cell Syst. 2015, 1, 417–425. [Google Scholar] [CrossRef]
- Peng, X.; Chen, J.; Wang, Y.; Wang, X.; Zhao, X.; Zheng, X.; Wang, Z.; Yuan, D.; Du, J. Osteogenic microenvironment affects palatal development through glycolysis. Differentiation 2023, 133, 1–11. [Google Scholar] [CrossRef]
- Nurdinov, N.; Çınar, V.; Güler, A.; Gökçe Yılmaz, S.; Delibaşı, N.; Hamurcu, Z. LC3 and Beclin-1 as markers of autophagic activity in breast cancer. J. Clin. Pract. Res. 2021, 43, 333. [Google Scholar] [CrossRef]
- Iwata, J.-I.; Hacia, J.G.; Suzuki, A.; Sanchez-Lara, P.A.; Urata, M.; Chai, Y. Modulation of noncanonical TGF-β signaling prevents cleft palate in Tgfbr2 mutant mice. J. Clin. Investig. 2012, 122, 873–885. [Google Scholar] [CrossRef]
- Stasyk, T.; Dubrovska, A.; Lomnytska, M.; Yakymovych, I.; Wernstedt, C.; Heldin, C.-H.; Hellman, U.; Souchelnytskyi, S. Phosphoproteome profiling of transforming growth factor (TGF)-β signaling: Abrogation of TGFβ1-dependent phosphorylation of transcription factor-II-I (TFII-I) enhances cooperation of TFII-I and Smad3 in transcription. Mol. Biol. Cell 2005, 16, 4765–4780. [Google Scholar] [CrossRef]
- Derynck, R.; Zhang, Y.E. Smad-dependent and Smad-independent pathways in TGF-β family signalling. Nature 2003, 425, 577–584. [Google Scholar] [CrossRef] [PubMed]
- Macek, B.; Mann, M.; Olsen, J.V. Global and site-specific quantitative phosphoproteomics: Principles and applications. Annu. Rev. Pharmacol. Toxicol. 2009, 49, 199–221. [Google Scholar] [CrossRef] [PubMed]
- Abdi, H.; Williams, L.J. Principal component analysis. Wiley Interdiscip. Rev. Comput. Stat. 2010, 2, 433–459. [Google Scholar] [CrossRef]
- Chen, L.; Zhang, Y.-H.; Wang, S.; Zhang, Y.; Huang, T.; Cai, Y.-D. Prediction and analysis of essential genes using the enrichments of gene ontology and KEGG pathways. PLoS ONE 2017, 12, e0184129. [Google Scholar] [CrossRef]
- Kanehisa, M.; Furumichi, M.; Tanabe, M.; Sato, Y.; Morishima, K. KEGG: New perspectives on genomes, pathways, diseases and drugs. Nucleic Acids Res. 2017, 45, D353–D361. [Google Scholar] [CrossRef] [PubMed]
- Subramanian, A.; Tamayo, P.; Mootha, V.K.; Mukherjee, S.; Ebert, B.L.; Gillette, M.A.; Paulovich, A.; Pomeroy, S.L.; Golub, T.R.; Lander, E.S. Gene set enrichment analysis: A knowledge-based approach for interpreting genome-wide expression profiles. Proc. Natl. Acad. Sci. USA 2005, 102, 15545–15550. [Google Scholar] [CrossRef]
- Gowans, L.J.J.; Al Dhaheri, N.; Li, M.; Busch, T.; Obiri-Yeboah, S.; Oti, A.A.; Sabbah, D.K.; Arthur, F.K.N.; Awotoye, W.O.; Alade, A.A.; et al. Co-occurrence of orofacial clefts and clubfoot phenotypes in a sub-Saharan African cohort: Whole-exome sequencing implicates multiple syndromes and genes. Mol. Genet. Genom. Med. 2021, 9, e1655. [Google Scholar] [CrossRef]
- Wang, H.; Qiu, T.; Shi, J.; Liang, J.; Wang, Y.; Quan, L.; Zhang, Y.; Zhang, Q.; Tao, K. Gene expression profiling analysis contributes to understanding the association between non-syndromic cleft lip and palate, and cancer. Mol. Med. Rep. 2016, 13, 2110–2116. [Google Scholar] [CrossRef]
- Cheng, A.; Grant, C.E.; Noble, W.S.; Bailey, T.L. MoMo: Discovery of statistically significant post-translational modification motifs. Bioinformatics 2019, 35, 2774–2782. [Google Scholar] [CrossRef]
- Wiredja, D.D.; Koyutürk, M.; Chance, M.R. The KSEA App: A web-based tool for kinase activity inference from quantitative phosphoproteomics. Bioinformatics 2017, 33, 3489–3491. [Google Scholar] [CrossRef]
- Backe, S.J.; Sager, R.A.; Heritz, J.A.; Wengert, L.A.; Meluni, K.A.; Aran-Guiu, X.; Panaretou, B.; Woodford, M.R.; Prodromou, C.; Bourboulia, D.; et al. Activation of autophagy depends on Atg1/Ulk1-mediated phosphorylation and inhibition of the Hsp90 chaperone machinery. Cell Rep. 2023, 42, 112807. [Google Scholar] [CrossRef]
- Shi, L.; Li, B.; Zhang, B.; Zhen, C.; Zhou, J.; Tang, S. Mouse embryonic palatal mesenchymal cells maintain stemness through the PTEN-Akt-mTOR autophagic pathway. Stem Cell Res. Ther. 2019, 10, 217. [Google Scholar] [CrossRef] [PubMed]
- Wang, J.; Feng, Y.; Wang, Y.; Xiang, D.; Zhang, X.; Yuan, F. Autophagy regulates Endothelial-Mesenchymal transition by decreasing the phosphorylation level of Smad3. Biochem. Biophys. Res. Commun. 2017, 487, 740–747. [Google Scholar] [CrossRef]
- Li, Q.; Liu, S.; Yang, G.; Li, M.; Qiao, P.; Xue, Q. Naringenin inhibits autophagy and epithelial-mesenchymal transition of human lens epithelial cells by regulating the Smad2/3 pathway. Drug Dev. Res. 2022, 83, 389–396. [Google Scholar] [CrossRef] [PubMed]
- Zhang, D.; Zhu, H.; Yu, X.; Wang, L.; Wen, Y.; Zhang, L.; Tong, J.; Shen, Y. Blue light attenuates TGF-β2-induced epithelial-mesenchymal transition in human lens epithelial cells via autophagy impairment. BMC Ophthalmol. 2022, 22, 456. [Google Scholar] [CrossRef] [PubMed]
- Ferguson, M.W. Palate development. Development 1988, 103, 41–60. [Google Scholar] [CrossRef]
- Dixon, M.; Ferguson, M. The effects of epidermal growth factor, transforming growth factors alpha and beta and platelet-derived growth factor on murine palatal shelves in organ culture. Arch. Oral. Biol. 1992, 37, 395–410. [Google Scholar] [CrossRef]
- Murillo Arroyo, F.J.; Maldonado Bautista, E.; Barrio, M.; Río Sevilla, A.D.; López, Y.; Martínez Sanz, E.; González, I.; Martín Álvaro, M.C.; Casado Gómez, I.; Martínez Álvarez, M.C. Interactions Between TGF-beta1 and TGF-beta3 and Their Role in Medial Edge Epithelium Cell Death and Palatal Fusion In Vitro; Elsevier: Amsterdam, The Netherlands, 2009. [Google Scholar]
- Yang, L.-T.; Kaartinen, V. Tgfb1 expressed in the Tgfb3 locus partially rescues the cleft palate phenotype of Tgfb3 null mutants. Dev. Biol. 2007, 312, 384–395. [Google Scholar] [CrossRef]
- Taya, Y.; O’Kane, S.; Ferguson, M.W. Pathogenesis of cleft palate in TGF-β3 knockout mice. Development 1999, 126, 3869–3879. [Google Scholar] [CrossRef]
- Fitzpatrick, D.R.; Denhez, F.; Kondaiah, P.; Akhurst, R.J. Differential expression of TGF beta isoforms in murine palatogenesis. Development 1990, 109, 585–595. [Google Scholar] [CrossRef]
- Pelton, R.W.; Hogan, B.L.; Miller, D.A.; Moses, H.L. Differential expression of genes encoding TGFs β1, β2, and β3 during murine palate formation. Dev. Biol. 1990, 141, 456–460. [Google Scholar] [CrossRef] [PubMed]
- Morrill, G.A.; Murphy, J.B. Role for protein phosphorylation in meiosis and in the early cleavage phase of amphibian embryonic development. Nature 1972, 238, 282–284. [Google Scholar] [CrossRef] [PubMed]
- Thomson, M.; Gunawardena, J. Unlimited multistability in multisite phosphorylation systems. Nature 2009, 460, 274–277. [Google Scholar] [CrossRef]
- Liu, Y.; Wang, M.; Zhao, W.; Yuan, X.; Yang, X.; Li, Y.; Qiu, M.; Zhu, X.-J.; Zhang, Z. Gpr177-mediated Wnt signaling is required for secondary palate development. J. Dent. Res. 2015, 94, 961–967. [Google Scholar] [CrossRef] [PubMed]
- Morioka, Y.; Nam, J.-M.; Ohashi, T. Nik-related kinase regulates trophoblast proliferation and placental development by modulating AKT phosphorylation. PLoS ONE 2017, 12, e0171503. [Google Scholar] [CrossRef]
- Li, S.; Li, S.; Han, Y.; Tong, C.; Wang, B.; Chen, Y.; Jiang, J. Regulation of smoothened phosphorylation and high-level hedgehog signaling activity by a plasma membrane associated kinase. PLoS Biol. 2016, 14, e1002481. [Google Scholar] [CrossRef]
- den Hertog, J. Protein-tyrosine phosphatases in development. Mech. Dev. 1999, 85, 3–14. [Google Scholar] [CrossRef]
- XH, D.R.Z.Y.F. Smads: Transcriptional activators of TGF-beta responses. Cell 1998, 95, 737740. [Google Scholar]
- Wrana, J.L. The secret life of Smad4. Cell 2009, 136, 13–14. [Google Scholar] [CrossRef]
- Schilling, S.H.; Datto, M.B.; Wang, X.-F. A phosphatase controls the fate of receptor-regulated Smads. Cell 2006, 125, 838–840. [Google Scholar] [CrossRef]
- Sokolov, S.; Balakireva, A.; Markova, O.; Severin, F. Negative feedback of glycolysis and oxidative phosphorylation: Mechanisms of and reasons for it. Biochemistry 2015, 80, 559–564. [Google Scholar] [CrossRef] [PubMed]
- Zavadil, J.; Böttinger, E.P. TGF-β and epithelial-to-mesenchymal transitions. Oncogene 2005, 24, 5764–5774. [Google Scholar] [CrossRef] [PubMed]
- Suttorp, C.M.; van Rheden, R.E.; van Dijk, N.W.; Helmich, M.P.; Kuijpers-Jagtman, A.M.; Wagener, F.A. Heme oxygenase protects against placental vascular inflammation and abortion by the alarmin heme in mice. Int. J. Mol. Sci. 2020, 21, 5385. [Google Scholar] [CrossRef]
- van Alphen, C.; Cloos, J.; Beekhof, R.; Cucchi, D.G.J.; Piersma, S.R.; Knol, J.C.; Henneman, A.A.; Pham, T.V.; van Meerloo, J.; Ossenkoppele, G.J.; et al. Phosphotyrosine-based Phosphoproteomics for Target Identification and Drug Response Prediction in AML Cell Lines. Mol. Cell Proteom. 2020, 19, 884–899. [Google Scholar] [CrossRef]
- Stopfer, L.E.; Flower, C.T.; Gajadhar, A.S.; Patel, B.; Gallien, S.; Lopez-Ferrer, D.; White, F.M. High-Density, Targeted Monitoring of Tyrosine Phosphorylation Reveals Activated Signaling Networks in Human Tumors. Cancer Res. 2021, 81, 2495–2509. [Google Scholar] [CrossRef]
- Zhang, Y.; Xu, D.; Song, S.; Wang, G.; Su, H.; Wu, Y.; Zhang, Y.; Liu, H.; Li, Q.; Wang, X.; et al. AKT/mTOR-mediated autophagic signaling is associated with TCDD-induced cleft palate. Reprod. Toxicol. 2024, 130, 108731. [Google Scholar] [CrossRef]
- Luo, H.; Ieong, H.C.; Li, R.; Huang, D.; Chen, D.; Chen, X.; Guo, Y.; Qing, Y.; Guo, B.; Li, R.; et al. Lhx6 deficiency causes human embryonic palatal mesenchymal cell mitophagy dysfunction in cleft palate. Mol. Med. 2024, 30, 183. [Google Scholar] [CrossRef]
- Song, H.; Pu, J.; Wang, L.; Wu, L.; Xiao, J.; Liu, Q.; Chen, J.; Zhang, M.; Liu, Y.; Ni, M.; et al. ATG16L1 phosphorylation is oppositely regulated by CSNK2/casein kinase 2 and PPP1/protein phosphatase 1 which determines the fate of cardiomyocytes during hypoxia/reoxygenation. Autophagy 2015, 11, 1308–1325. [Google Scholar] [CrossRef]
- Stengel, S.T.; Fazio, A.; Lipinski, S.; Jahn, M.T.; Aden, K.; Ito, G.; Wottawa, F.; Kuiper, J.W.P.; Coleman, O.I.; Tran, F.; et al. Activating Transcription Factor 6 Mediates Inflammatory Signals in Intestinal Epithelial Cells Upon Endoplasmic Reticulum Stress. Gastroenterology 2020, 159, 1357–1374.e10. [Google Scholar] [CrossRef]
- Sorriento, D.; Rusciano, M.R.; Visco, V.; Fiordelisi, A.; Cerasuolo, F.A.; Poggio, P.; Ciccarelli, M.; Iaccarino, G. The metabolic role of GRK2 in insulin resistance and associated conditions. Cells 2021, 10, 167. [Google Scholar] [CrossRef]
- Slattery, M.L.; Lundgreen, A.; Herrick, J.S.; Wolff, R.K. Genetic variation in RPS6KA1, RPS6KA2, RPS6KB1, RPS6KB2, and PDK1 and risk of colon or rectal cancer. Mutat. Res. Fundam. Mol. Mech. Mutagen. 2011, 706, 13–20. [Google Scholar] [CrossRef] [PubMed]
- Viola, J.P.d.B.; Carvalho, L.; Fonseca, B.; Teixeira, L. NFAT transcription factors: From cell cycle to tumor development. Braz. J. Med. Biol. Res. 2005, 38, 335–344. [Google Scholar] [CrossRef] [PubMed]
- Woehlbier, U.; Hetz, C. Modulating stress responses by the UPRosome: A matter of life and death. Trends Biochem. Sci. 2011, 36, 329–337. [Google Scholar] [CrossRef]
- B’Chir, W.; Maurin, A.C.; Carraro, V.; Averous, J.; Jousse, C.; Muranishi, Y.; Parry, L.; Stepien, G.; Fafournoux, P.; Bruhat, A. The eIF2α/ATF4 pathway is essential for stress-induced autophagy gene expression. Nucleic Acids Res. 2013, 41, 7683–7699. [Google Scholar] [CrossRef] [PubMed]
- Sakaguchi, M.; Cai, W.; Wang, C.H.; Cederquist, C.T.; Damasio, M.; Homan, E.P.; Batista, T.; Ramirez, A.K.; Gupta, M.K.; Steger, M.; et al. FoxK1 and FoxK2 in insulin regulation of cellular and mitochondrial metabolism. Nat. Commun. 2019, 10, 1582. [Google Scholar] [CrossRef]
- Olsen, J.V.; Mann, M. Status of large-scale analysis of post-translational modifications by mass spectrometry. Mol. Cell Proteom. 2013, 12, 3444–3452. [Google Scholar] [CrossRef] [PubMed]






| Antibodies | Source | Identifier | Dilution Ratio |
|---|---|---|---|
| LC3 | Cell Signaling Technology | 2775 | 1:5000 |
| P62 | Abcam | ab109012 | 1:2000 |
| Beclin-1 | Cell Signaling Technology | 3494 | 1:2000 |
| p-ERK | Abclonal | AP0974 | 1:1000 |
| ERK | Proteintech | 66192-1-Ig | 1:10,000 |
| p-mTOR | Cell Signaling Technology | 2971 | 1:1000 |
| mTOR | Proteintech | 66888-1-Ig | 1:5000 |
| β-Actin | Proteintech | 66009-1-Ig | 1:5000 |
| HRP-conjugated goat anti-mouse secondary antibodies | Proteintech | SA00001-1 | 1:5000 |
| HRP-conjugated goat anti-rabbit secondary antibodies | Abclonal | AS014 | 1:5000 |
| Type | Identification |
|---|---|
| Protein Database | Uniprot_MusMusculus_17027_20210210 |
| Enzyme | Trypsin |
| Max Missed Cleavages | 2 |
| Instrument | ESI-Orbitrap |
| Precursor Mass Tolerance | ±10 ppm |
| Fragment Mass Tolerance | 0.05 Da |
| Use Average Precursor Mass | False |
| Modification Groups from Quan Method | TMT 16plex |
| Dynamic modifications | Oxidation (M); Acetyl (Protein N-term); Phosphorylation (S, T, Y) |
| Static modifications | Carbamidomethyl (C) |
| Database pattern for calculating FDR | decoy |
| Peptide FDR | ≤0.01 |
| Type | Identification | Phosphorylation |
|---|---|---|
| Peptides | 23,471 | 6339 |
| Proteins | 3952 | 2195 |
| Type | Increased Abundance (>1.2) | Decreased Abundance (<0.83) | Total |
|---|---|---|---|
| Peptides | 477 | 53 | 530 |
| Proteins | 315 | 37 | 351 |
| Type | Increased Abundance | Decreased Abundance | Total |
|---|---|---|---|
| Biological Process | 165 | 185 | 350 |
| Cellular Component | 36 | 24 | 60 |
| Molecular Function | 42 | 34 | 76 |
Disclaimer/Publisher’s Note: The statements, opinions and data contained in all publications are solely those of the individual author(s) and contributor(s) and not of MDPI and/or the editor(s). MDPI and/or the editor(s) disclaim responsibility for any injury to people or property resulting from any ideas, methods, instructions or products referred to in the content. |
© 2026 by the authors. Licensee MDPI, Basel, Switzerland. This article is an open access article distributed under the terms and conditions of the Creative Commons Attribution (CC BY) license.
Share and Cite
Peng, X.; Chen, J.; Zheng, X.; Zhao, X.; Wang, Y.; Wang, X.; Du, J. Integrated Phosphoproteomics Identifies TGFβ-Dependent Phosphorylation Events Linking Kinase Signaling to Autophagy in Palatogenesis. Proteomes 2026, 14, 5. https://doi.org/10.3390/proteomes14010005
Peng X, Chen J, Zheng X, Zhao X, Wang Y, Wang X, Du J. Integrated Phosphoproteomics Identifies TGFβ-Dependent Phosphorylation Events Linking Kinase Signaling to Autophagy in Palatogenesis. Proteomes. 2026; 14(1):5. https://doi.org/10.3390/proteomes14010005
Chicago/Turabian StylePeng, Xia, Jing Chen, Xiaoyu Zheng, Xige Zhao, Yijia Wang, Xiaotong Wang, and Juan Du. 2026. "Integrated Phosphoproteomics Identifies TGFβ-Dependent Phosphorylation Events Linking Kinase Signaling to Autophagy in Palatogenesis" Proteomes 14, no. 1: 5. https://doi.org/10.3390/proteomes14010005
APA StylePeng, X., Chen, J., Zheng, X., Zhao, X., Wang, Y., Wang, X., & Du, J. (2026). Integrated Phosphoproteomics Identifies TGFβ-Dependent Phosphorylation Events Linking Kinase Signaling to Autophagy in Palatogenesis. Proteomes, 14(1), 5. https://doi.org/10.3390/proteomes14010005

