Proteomics in Allopolyploid Crops: Stress Resilience, Challenges and Prospects
Abstract
1. Introduction

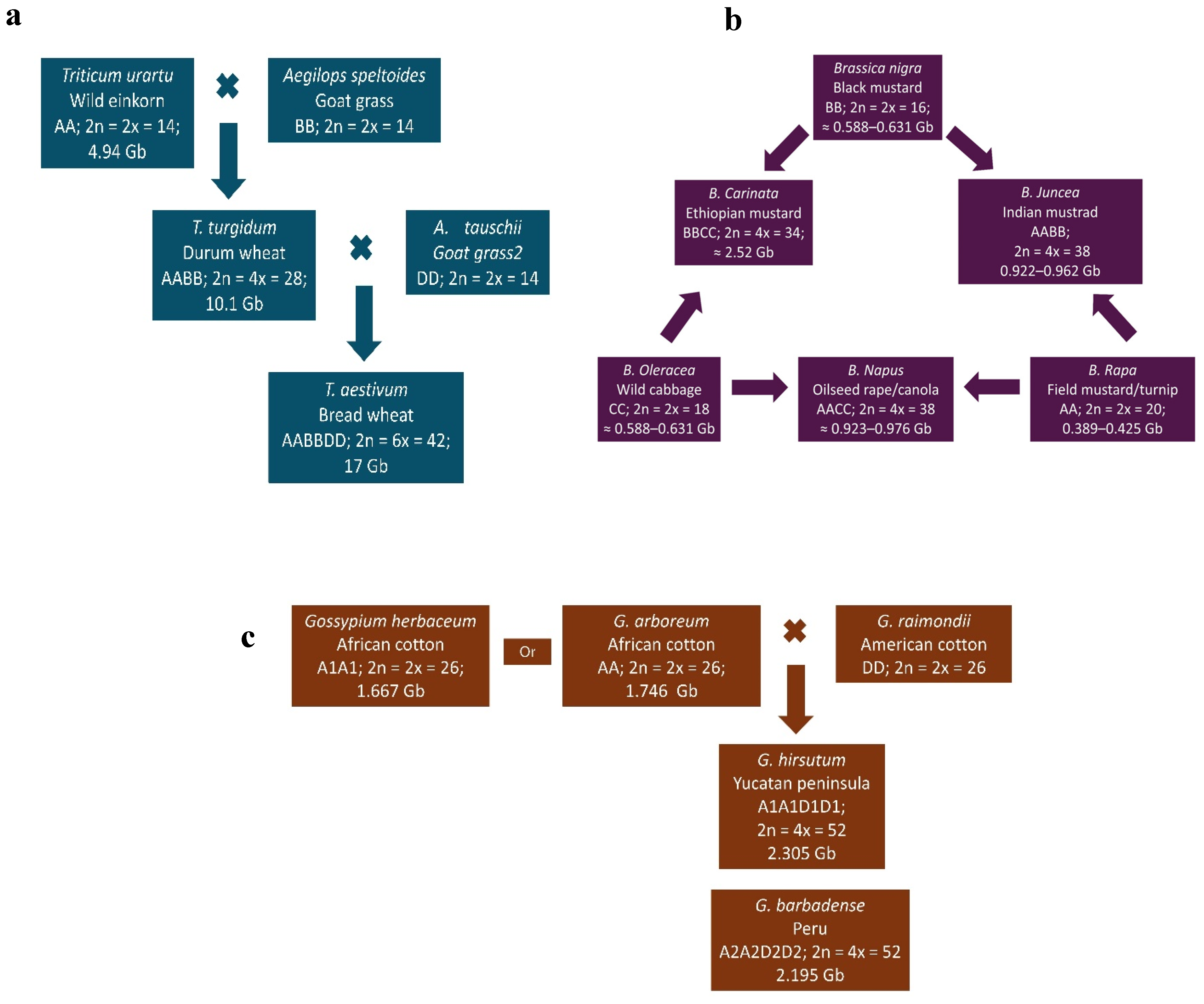
2. Genome Complexity of Polyploidy
2.1. Wheat
2.2. Oilseed Brassica Crops

2.3. Cotton
3. Proteomic Studies on Heat Stress Tolerance in Polyploid Crops
3.1. Wheat
3.2. Oilseed Brassica Crops
3.3. Cotton
4. Proteomic Studies for Biotic Stress
4.1. Wheat
4.2. Oilseed Brassica Crops
4.3. Cotton
5. Challenges of Proteomics in Polyploid Crops
6. Prospects of Proteomics in Polyploid Breeding
7. Conclusions
Author Contributions
Funding
Data Availability Statement
Acknowledgments
Conflicts of Interest
Abbreviations
| HS | Heat stress |
| HSPs | Heat shock proteins |
| ROS | Reactive oxygen species |
| MAPK | Mitogen-activated protein kinase |
| SOD | Superoxide dismutase |
| PPI | Protein–protein interaction |
| AI | Artificial intelligence |
References
- Sattler, M.C.; Carvalho, C.R.; Clarindo, W.R. The polyploidy and its key role in plant breeding. Planta 2016, 243, 281–296. [Google Scholar] [CrossRef]
- Rédei, G.P. Encyclopedia of Genetics, Genomics, Proteomics, and Informatics; Springer Science & Business Media: Berlin/Heidelberg, Germany, 2008. [Google Scholar]
- Tossi, V.E.; Martínez Tosar, L.J.; Laino, L.E.; Iannicelli, J.; Regalado, J.J.; Escandón, A.S.; Baroli, I.; Causin, H.F.; Pitta-Álvarez, S.I. Impact of polyploidy on plant tolerance to abiotic and biotic stresses. Front. Plant Sci. 2022, 13, 869423. [Google Scholar] [CrossRef]
- Kui, L.; Majeed, A.; Ahmed, S.; Khan, M.S.S.; Islam, F.; Chen, J.; Dong, Y. Solanum tuberosum (potato). Trends Genet. 2022, 38, 1193–1195. [Google Scholar] [CrossRef]
- Sforça, D.A.; Vautrin, S.; Cardoso-Silva, C.B.; Mancini, M.C.; Romero-da Cruz, M.V.; Pereira, G.d.S.; Conte, M.; Bellec, A.; Dahmer, N.; Fourment, J. Gene duplication in the sugarcane genome: A case study of allele interactions and evolutionary patterns in two genic regions. Front. Plant Sci. 2019, 10, 553. [Google Scholar] [CrossRef]
- El Baidouri, M.; Murat, F.; Veyssiere, M.; Molinier, M.; Flores, R.; Burlot, L.; Alaux, M.; Quesneville, H.; Pont, C.; Salse, J. Reconciling the evolutionary origin of bread wheat (Triticum aestivum). New Phytol. 2017, 213, 1477–1486. [Google Scholar] [CrossRef]
- Branca, F.; Cartea, E. Brassica. In Wild Crop Relatives: Genomic and Breeding Resources: Oilseeds; Springer: Berlin/Heidelberg, Germany, 2010; pp. 17–36. [Google Scholar]
- Akagi, T.; Jung, K.; Masuda, K.; Shimizu, K.K. Polyploidy before and after domestication of crop species. Curr. Opin. Plant Biol. 2022, 69, 102255. [Google Scholar] [CrossRef]
- FAO. World Food Situation: FAO Cereal Supply and Demand Brief; FAO (Food and Agriculture Organization of the United States): Roam, Italy, 2025. [Google Scholar]
- Friedt, W.; Tu, J.; Fu, T. Academic and economic importance of Brassica napus rapeseed. In The Brassica Napus Genome; Liu, S., Snowdon, R., Chalhoub, Eds.; Springer: Cham, Switzerland, 2018; pp. 1–20. [Google Scholar]
- Rathore, S.S.; Babu, S.; Shekhawat, K.; Singh, V.K.; Upadhyay, P.K.; Singh, R.K.; Raj, R.; Singh, H.; Zaki, F.M. Oilseed Brassica species diversification and crop geometry influence the productivity, economics, and environmental footprints under semi-arid regions. Sustainability 2022, 14, 2230. [Google Scholar] [CrossRef]
- Rai, P.; Yadav, P.; Kumar, A.; Sharma, A.; Kumar, V.; Rai, P. Brassica juncea: A crop for food and health. In The Brassica Juncea Genome; Springer: Berlin/Heidelberg, Germany, 2022; pp. 1–13. [Google Scholar]
- USDA. Oilseeds: World Markets and Trade; United States Department of Agriculture Foreign Agricultural Service: Washington, DC, USA, 2025; pp. 13–21. [Google Scholar]
- Akın, S. The strategic importance of cotton production for the world and Türkiye. In Best Crop Management and Processing Practices for Sustainable Cotton Production; Gürsoy, S., Akın, S., Eds.; IntechOpen: London, UK, 2024. [Google Scholar]
- Khan, M.A.; Wahid, A.; Ahmad, M.; Tahir, M.T.; Ahmed, M.; Ahmad, S.; Hasanuzzaman, M. World cotton production and consumption: An overview. In Cotton Production and Uses: Agronomy, Crop Protection, and Postharvest Technologies; Ahmad, S., Hasanuzzaman, M., Eds.; Springer: Singapore, 2020; pp. 1–7. [Google Scholar]
- ICAC. Current Global Cotton Market Outlook for 2024/2025; International Cotton Advisory Commitee: Washington, DC, USA, 2025. [Google Scholar]
- Hickey, L.T.; Hafeez, A.N.; Robinson, H.; Jackson, S.A.; Leal-Bertioli, S.C.M.; Tester, M.; Gao, C.; Godwin, I.D.; Hayes, B.J.; Wulff, B.B.H. Breeding crops to feed 10 billion. Nat. Biotechnol. 2019, 37, 744–754. [Google Scholar] [CrossRef] [PubMed]
- FAO. Cereal Production, Utilization, and Trade Reaching Record Levels in 2021/22; Food and Agriculture Organization: Rome, Italy, 3 February 2022. [Google Scholar]
- CIMMYT. Wheat Research. Available online: https://www.cimmyt.org/work/wheat-research/ (accessed on 15 February 2025).
- OECD/FAO. OECD-FAO Agricultural Outlook 2023–2032; OECD Publishing: Paris, France, 2023; pp. 236–247. [Google Scholar] [CrossRef]
- OECD-FAO. OECD-FAO Agricultural Outlook 2021–2030; Organisation for Economic Co-operation and Development (OECD) and the Food and Agriculture Organization (FAO): Paris, France, 2021. [Google Scholar]
- Zhang, F.; Ge, W.; Huang, L.; Li, D.; Liu, L.; Dong, Z.; Xu, L.; Ding, X.; Zhang, C.; Sun, Y. A comparative analysis of data analysis tools for data-independent acquisition mass spectrometry. Mol. Cell. Proteom. 2023, 22, 100623. [Google Scholar] [CrossRef] [PubMed]
- Asseng, S.; Ewert, F.; Martre, P.; Rötter, R.P.; Lobell, D.B.; Cammarano, D.; Kimball, B.A.; Ottman, M.J.; Wall, G.W.; White, J.W.; et al. Rising temperatures reduce global wheat production. Nat. Clim. Change 2014, 5, 143–147. [Google Scholar] [CrossRef]
- Kutcher, H.; Warland, J.; Brandt, S. Temperature and precipitation effects on canola yields in Saskatchewan, Canada. Agric. For. Meteorol. 2010, 150, 161–165. [Google Scholar] [CrossRef]
- Sharma, R.K.; Dhillon, J.; Kumar, P.; Reddy, K.R.; Reed, V.; Dodds, D.M.; Reddy, K.N. Modelling the climate change and cotton yield relationship in Mississippi: Autoregressive distributed lag approach. Ecol. Indic. 2024, 166, 112573. [Google Scholar] [CrossRef]
- Secchi, M.A.; Fernandez, J.A.; Stamm, M.J.; Durrett, T.; Prasad, P.V.; Messina, C.D.; Ciampitti, I.A. Effects of heat and drought on canola (Brassica napus L.) yield, oil, and protein: A meta-analysis. Field Crops Res. 2023, 293, 108848. [Google Scholar] [CrossRef]
- Bista, M.K.; Adhikari, B.; Sankarapillai, L.V.; Pieralisi, B.; Reddy, K.R.; Jenkins, J.; Bheemanahalli, R. Drought and heat stress induce differential physiological and agronomic trait responses in cotton. Ind. Crops Prod. 2024, 222, 119540. [Google Scholar] [CrossRef]
- Liu, H.; Li, J.; Xie, L.; Wu, H.; Han, S.; Hu, L.; Zhang, F.; Wang, H. Quantitative proteomic analysis reveals hub proteins for high temperature-induced male sterility in bread wheat (Triticum aestivum L.). Front. Plant Sci. 2024, 15, 1426832. [Google Scholar] [CrossRef]
- Choudhary, M.; Yan, G.; Siddique, K.H.; Cowling, W.A. Heat stress during meiosis has lasting impacts on plant growth and reproduction in wheat (Triticum aestivum L.). Agronomy 2022, 12, 987. [Google Scholar] [CrossRef]
- Onyemaobi, I.; Liu, H.; Siddique, K.H.; Yan, G. Both male and female malfunction contributes to yield reduction under water stress during meiosis in bread wheat. Front. Plant Sci. 2017, 7, 2071. [Google Scholar] [CrossRef]
- Zahra, N.; Wahid, A.; Hafeez, M.B.; Ullah, A.; Siddique, K.H.; Farooq, M. Grain development in wheat under combined heat and drought stress: Plant responses and management. Environ. Exp. Bot. 2021, 188, 104517. [Google Scholar] [CrossRef]
- Bregaglio, S.; Willocquet, L.; Kersebaum, K.C.; Ferrise, R.; Stella, T.; Ferreira, T.B.; Pavan, W.; Asseng, S.; Savary, S. Comparing process-based wheat growth models in their simulation of yield losses caused by plant diseases. Field Crops Res. 2021, 265, 108108. [Google Scholar] [CrossRef]
- Strehlow, B.; de Mol, F.; Struck, C. Risk potential of clubroot disease on winter oilseed rape. Plant Dis. 2015, 99, 667–675. [Google Scholar] [CrossRef]
- Parkash, V.; Sharma, D.B.; Snider, J.; Bag, S.; Roberts, P.; Tabassum, A.; West, D.; Khanal, S.; Suassuna, N.; Chee, P. Effect of cotton leafroll dwarf virus on physiological processes and yield of individual cotton plants. Front. Plant Sci. 2021, 12, 734386. [Google Scholar] [CrossRef]
- Kosová, K.; Vítámvás, P.; Urban, M.O.; Prášil, I.T.; Renaut, J. Plant abiotic stress proteomics: The major factors determining alterations in cellular proteome. Front. Plant Sci. 2018, 9, 122. [Google Scholar] [CrossRef]
- Kosová, K.; Vítámvás, P.; Prášil, I.T.; Klíma, M.; Renaut, J. Plant proteoforms under environmental stress: Functional proteins arising from a single gene. Front. Plant Sci. 2021, 12, 793113. [Google Scholar] [CrossRef]
- Smith, L.M.; Kelleher, N.L. Proteoform: A single term describing protein complexity. Nat. Methods 2013, 10, 186–187. [Google Scholar] [CrossRef] [PubMed]
- Xicoy, H.; Vila, M.; Laguna, A. Systems Medicine in Parkinson’s Disease: Joining Efforts to Change History. In Systems Medicine Integrative, Qualitative and Computational Approaches; Wolkenhauer, O., Ed.; Elsevier Science: Amsterdam, The Netherlands, 2021; Volume 2, pp. 1–14. [Google Scholar]
- Singh, B.; Mishra, S.; Bohra, A.; Joshi, R.; Siddique, K.H. Crop phenomics for abiotic stress tolerance in crop plants. In Biochemical, Physiological and Molecular Avenues for Combating Abiotic Stress Tolerance in Plants; Wani, S.H., Ed.; Academic Press: Cambridge, MA, USA, 2018; pp. 277–296. [Google Scholar]
- Halder, T.; Choudhary, M.; Liu, H.; Chen, Y.; Yan, G.; Siddique, K.H. Wheat proteomics for abiotic stress tolerance and root system architecture: Current status and future prospects. Proteomes 2022, 10, 17. [Google Scholar] [CrossRef] [PubMed]
- Halder, T.; Stroeher, E.; Liu, H.; Chen, Y.; Yan, G.; Siddique, K.H.M. Protein biomarkers for root length and root dry mass on chromosomes 4A and 7A in wheat. J. Proteom. 2024, 291, 105044. [Google Scholar] [CrossRef]
- Fu, X.; Fu, N.; Guo, S.; Yan, Z.; Xu, Y.; Hu, H.; Menzel, C.; Chen, W.; Li, Y.; Zeng, R. Estimating accuracy of RNA-Seq and microarrays with proteomics. BMC Genom. 2009, 10, 161. [Google Scholar] [CrossRef]
- Ahmad, P.; Abdel Latef, A.A.H.; Rasool, S.; Akram, N.A.; Ashraf, M.; Gucel, S. Role of proteomics in crop stress tolerance. Front. Plant Sci. 2016, 7, 1336. [Google Scholar] [CrossRef] [PubMed]
- Pandey, A.; Gayen, D. Decoding post-translational modifications for understanding stress tolerance in plant. Crop Des. 2024, 100077. [Google Scholar] [CrossRef]
- Soltis, D.E.; Misra, B.B.; Shan, S.; Chen, S.; Soltis, P.S. Polyploidy and the proteome. Biochim. Biophys. Acta (BBA)-Proteins Proteom. 2016, 1864, 896–907. [Google Scholar] [CrossRef]
- Thomson, J.J. Bakerian Lecture:—Rays of positive electricity. In Proceedings of the Royal Society, London, UK, 1 August 1913; pp. 1–20. [Google Scholar]
- Müller, F.; Kolbowski, L.; Bernhardt, O.M.; Reiter, L.; Rappsilber, J. Data-independent acquisition improves quantitative cross-linking mass spectrometry. Mol. Cell. Proteom. 2019, 18, 786–795. [Google Scholar] [CrossRef] [PubMed]
- Han, J.; Wang, W.; Liu, Y.; Shen, Y.; Li, W. Unlocking Wheat’s Heat Stress Survival Secrets: A Comprehensive Study of Spike Development’s Metabolic Responses. J. Plant Growth Regul. 2024, 43, 1875–1890. [Google Scholar] [CrossRef]
- Shen, C.-C.; Chen, M.-X.; Xiao, T.; Zhang, C.; Shang, J.; Zhang, K.-L.; Zhu, F.-Y. Global proteome response to Pb (II) toxicity in poplar using SWATH-MS-based quantitative proteomics investigation. Ecotoxicol. Environ. Saf. 2021, 220, 112410. [Google Scholar] [CrossRef]
- Masoomi-Aladizgeh, F.; McKay, M.J.; Asar, Y.; Haynes, P.A.; Atwell, B.J. Patterns of gene expression in pollen of cotton (Gossypium hirsutum) indicate downregulation as a feature of thermotolerance. Plant J. 2022, 109, 965–979. [Google Scholar] [CrossRef] [PubMed]
- Gris, C.F.; Baldoni, A. Proteomics and its use in obtaining superior soybean genotypes. In A Comprehensive Survey of International Soybean Research-Genetics, Physiology, Agronomy and Nitrogen Relationships; IntechOpen: New York, NY, USA, 2013. [Google Scholar]
- Nadeem, M.; Anjum, F.M.; Khan, M.R.; Sajjad, M.; Hussain, S.; Arshad, M.S. Electrophoretic characteristics of gluten proteins as influenced by crop year and variety. Int. J. Food Prop. 2016, 19, 897–910. [Google Scholar] [CrossRef]
- Zhou, M.; Sun, G.; Sun, Z.; Tang, Y.; Wu, Y. Cotton proteomics for deciphering the mechanism of environment stress response and fiber development. J. Proteom. 2014, 105, 74–84. [Google Scholar] [CrossRef]
- Barkla, B.J.; Vera-Estrella, R.; Pantoja, O. Progress and challenges for abiotic stress proteomics of crop plants. Proteomics 2013, 13, 1801–1815. [Google Scholar] [CrossRef]
- Sharif, I.; Aleem, S.; Junaid, J.A.; Ali, Z.; Aleem, M.; Shahzad, R.; Farooq, J.; Khan, M.I.; Arshad, W.; Ellahi, F. Multiomics approaches to explore drought tolerance in cotton. J. Cotton Res. 2024, 7, 32. [Google Scholar] [CrossRef]
- D’Agostino, N.; Fasano, C. Editorial: Genetics and Genomics of Polyploid Plants. Genes 2024, 15, 1377. [Google Scholar] [CrossRef] [PubMed]
- Bird, K.A.; VanBuren, R.; Puzey, J.R.; Edger, P.P. The causes and consequences of subgenome dominance in hybrids and recent polyploids. New Phytol. 2018, 220, 87–93. [Google Scholar] [CrossRef]
- Leitch, A.; Leitch, I. Genomic plasticity and the diversity of polyploid plants. Science 2008, 320, 481–483. [Google Scholar] [CrossRef]
- Sloan, D.B.; Warren, J.M.; Williams, A.M.; Wu, Z.; Abdel-Ghany, S.E.; Chicco, A.J.; Havird, J.C. Cytonuclear integration and co-evolution. Nat. Rev. Genet. 2018, 19, 635–648. [Google Scholar] [CrossRef]
- Grover, C.E.; Forsythe, E.S.; Sharbrough, J.; Miller, E.R.; Conover, J.L.; DeTar, R.A.; Chavarro, C.; Arick, M.A.; Peterson, D.G.; Leal-Bertioli, S.C. Variation in cytonuclear expression accommodation among allopolyploid plants. Genetics 2022, 222, iyac118. [Google Scholar] [CrossRef]
- Chen, Z.J. Genetic and epigenetic mechanisms for gene expression and phenotypic variation in plant polyploids. Annu. Rev. Plant Biol. 2007, 58, 377–406. [Google Scholar] [CrossRef] [PubMed]
- Hu, G.; Koh, J.; Yoo, M.-J.; Chen, S.; Wendel, J.F. Gene-expression novelty in allopolyploid cotton: A proteomic perspective. Genetics 2015, 200, 91–104. [Google Scholar] [CrossRef]
- Song, Q.; Chen, Z.J. Epigenetic and developmental regulation in plant polyploids. Curr. Opin. Plant Biol. 2015, 24, 101–109. [Google Scholar] [CrossRef]
- Aufiero, G.; Fruggiero, C.; D’Angelo, D.; D’Agostino, N. Homoeologs in Allopolyploids: Navigating Redundancy as Both an Evolutionary Opportunity and a Technical Challenge—A Transcriptomics Perspective. Genes 2024, 15, 977. [Google Scholar] [CrossRef] [PubMed]
- Grover, C.; Gallagher, J.; Szadkowski, E.; Yoo, M.; Flagel, L.; Wendel, J. Homoeolog expression bias and expression level dominance in allopolyploids. New Phytol. 2012, 196, 966–971. [Google Scholar] [CrossRef] [PubMed]
- Duan, Z.; Zhang, Y.; Zhang, T.; Chen, M.; Song, H. Proteome evaluation of homolog abundance patterns in Arachis hypogaea cv. Tifrunner. Plant Methods 2022, 18, 6. [Google Scholar] [CrossRef]
- Zhang, B.; Kuster, B. Proteomics is not an island: Multi-omics integration is the key to understanding biological systems. Mol. Cell. Proteom. 2019, 18, S1–S4. [Google Scholar] [CrossRef]
- Peng, J.H.; Sun, D.; Nevo, E. Domestication evolution, genetics and genomics in wheat. Mol. Breed. 2011, 28, 281–301. [Google Scholar] [CrossRef]
- Borrill, P.; Harrington, S.A.; Uauy, C. Applying the latest advances in genomics and phenomics for trait discovery in polyploid wheat. Plant J. 2019, 97, 56–72. [Google Scholar] [CrossRef] [PubMed]
- Avni, R.; Nave, M.; Barad, O.; Baruch, K.; Twardziok, S.O.; Gundlach, H.; Hale, I.; Mascher, M.; Spannagl, M.; Wiebe, K. Wild emmer genome architecture and diversity elucidate wheat evolution and domestication. Science 2017, 357, 93–97. [Google Scholar] [CrossRef]
- Ling, H.-Q.; Zhao, S.; Liu, D.; Wang, J.; Sun, H.; Zhang, C.; Fan, H.; Li, D.; Dong, L.; Tao, Y. Draft genome of the wheat A-genome progenitor Triticum urartu. Nature 2013, 496, 87–90. [Google Scholar] [CrossRef]
- Cheng, F.; Wu, J.; Wang, X. Genome triplication drove the diversification of Brassica plants. Hortic. Res. 2014, 1, 14024. [Google Scholar] [CrossRef]
- Vélez-Gavilán, J. Brassica rapa (field mustard). In CABI Compendium; CABI International: Wallingford, UK, 2022; Volume 10. [Google Scholar]
- Cai, C.; Wang, X.; Liu, B.; Wu, J.; Liang, J.; Cui, Y.; Cheng, F.; Wang, X. Brassica rapa genome 2.0: A reference upgrade through sequence re-assembly and gene re-annotation. Mol. Plant 2017, 10, 649–651. [Google Scholar] [CrossRef] [PubMed]
- Zhang, L.; Liang, J.; Chen, H.; Zhang, Z.; Wu, J.; Wang, X. A near-complete genome assembly of Brassica rapa provides new insights into the evolution of centromeres. Plant Biotechnol. J. 2023, 21, 1022–1032. [Google Scholar] [CrossRef]
- Guo, N.; Wang, S.; Gao, L.; Liu, Y.; Wang, X.; Lai, E.; Duan, M.; Wang, G.; Li, J.; Yang, M. Genome sequencing sheds light on the contribution of structural variants to Brassica oleracea diversification. BMC Biol. 2021, 19, 93. [Google Scholar] [CrossRef]
- Ji, G.; Long, Y.; Cai, G.; Wang, A.; Yan, G.; Li, H.; Gao, G.; Xu, K.; Huang, Q.; Chen, B. A new chromosome-scale genome of wild Brassica oleracea provides insights into the domestication of Brassica crops. J. Exp. Bot. 2024, 75, 2882–2899. [Google Scholar] [CrossRef] [PubMed]
- Perumal, S.; Koh, C.S.; Jin, L.; Buchwaldt, M.; Higgins, E.E.; Zheng, C.; Sankoff, D.; Robinson, S.J.; Kagale, S.; Navabi, Z.-K. A high-contiguity Brassica nigra genome localizes active centromeres and defines the ancestral Brassica genome. Nat. Plants 2020, 6, 929–941. [Google Scholar] [CrossRef]
- Paritosh, K.; Pradhan, A.K.; Pental, D. A highly contiguous genome assembly of Brassica nigra (BB) and revised nomenclature for the pseudochromosomes. BMC Genom. 2020, 21, 887. [Google Scholar] [CrossRef]
- Yang, J.; Liu, D.; Wang, X.; Ji, C.; Cheng, F.; Liu, B.; Hu, Z.; Chen, S.; Pental, D.; Ju, Y. The genome sequence of allopolyploid Brassica juncea and analysis of differential homoeolog gene expression influencing selection. Nat. Genet. 2016, 48, 1225–1232. [Google Scholar] [CrossRef]
- Heng, S.; Cui, M.; Li, X.; Zhang, S.; Mao, G.; Xing, F.; Wan, Z.; Wen, J.; Shen, J.; Fu, T. High quality genome of potherb mustard XC (Brassica juncea var. multiceps) provides new insight into leaf shape variation1. J. Integr. Agric. 2025; 24, 1461–1476. [Google Scholar]
- Niu, Y.; Liu, Q.; He, Z.; Raman, R.; Wang, H.; Long, X.; Qin, H.; Raman, H.; Parkin, I.A.; Bancroft, I. A Brassica carinata pan-genome platform for Brassica crop improvement. Plant Commun. 2024, 5, 100725. [Google Scholar] [CrossRef]
- Emani, C. Gossypium. In Wild Crop Relatives: Genomic and Breeding Resources: Industrial Crops; Springer: Berlin/Heidelberg, Germany, 2011; pp. 109–122. [Google Scholar]
- Egbuta, M.A.; McIntosh, S.; Waters, D.L.; Vancov, T.; Liu, L. Biological importance of cotton by-products relative to chemical constituents of the cotton plant. Molecules 2017, 22, 93. [Google Scholar] [CrossRef]
- Wegier, A.; Alavez, V.; Piñero, D. Cotton: Traditional and modern uses. In Ethnobotany of Mexico; Springer: New York, NY, USA, 2016; pp. 439–456. [Google Scholar]
- Adams, K.L.; Wendel, J.F. Exploring the genomic mysteries of polyploidy in cotton. Biol. J. Linn. Soc. 2004, 82, 573–581. [Google Scholar] [CrossRef]
- Zhang, X.; Zhai, C.; He, L.; Guo, Q.; Zhang, X.; Xu, P.; Su, H.; Gong, Y.; Ni, W.; Shen, X. Morphological, cytological and molecular analyses of a synthetic hexaploid derived from an interspecific hybrid between Gossypium hirsutum and Gossypium anomalum. Crop J. 2014, 2, 272–277. [Google Scholar] [CrossRef]
- Percival, A.; Wendel, J.; Stewart, J. Taxonomy and germplasm resources. Cotton Orig. Hist. Technol. Prod. 1999, 33, 63. [Google Scholar]
- Wendel, J.; Clark Cronn, R.; Clark, R.; Cronn, R. Polyploidy and the Evolutionary History of Cotton. Adv. Agron. 2003, 78, 139–186. [Google Scholar]
- Chen, Z.J.; Sreedasyam, A.; Ando, A.; Song, Q.; De Santiago, L.M.; Hulse-Kemp, A.M.; Ding, M.; Ye, W.; Kirkbride, R.C.; Jenkins, J. Genomic diversifications of five Gossypium allopolyploid species and their impact on cotton improvement. Nat. Genet. 2020, 52, 525–533. [Google Scholar] [CrossRef] [PubMed]
- Peng, R.; Xu, Y.; Tian, S.; Unver, T.; Liu, Z.; Zhou, Z.; Cai, X.; Wang, K.; Wei, Y.; Liu, Y. Evolutionary divergence of duplicated genomes in newly described allotetraploid cottons. Proc. Natl. Acad. Sci. USA 2022, 119, e2208496119. [Google Scholar] [CrossRef] [PubMed]
- Li, F.; Fan, G.; Wang, K.; Sun, F.; Yuan, Y.; Song, G.; Li, Q.; Ma, Z.; Lu, C.; Zou, C. Genome sequence of the cultivated cotton Gossypium arboreum. Nat. Genet. 2014, 46, 567–572. [Google Scholar] [CrossRef]
- Ramaraj, T.; Grover, C.E.; Mendoza, A.C.; Arick, M.A.; Jareczek, J.J.; Leach, A.G.; Peterson, D.G.; Wendel, J.F.; Udall, J.A. The Gossypium herbaceum L. Wagad genome as a resource for understanding cotton domestication. G3 2023, 13, jkac308. [Google Scholar] [CrossRef] [PubMed]
- Hendrix, B.; Stewart, J.M. Estimation of the nuclear DNA content of Gossypium species. Ann. Bot. 2005, 95, 789–797. [Google Scholar] [CrossRef] [PubMed]
- Grover, C.E.; Gallagher, J.P.; Jareczek, J.J.; Page, J.T.; Udall, J.A.; Gore, M.A.; Wendel, J.F. Re-evaluating the phylogeny of allopolyploid Gossypium L. Mol. Phylogenetics Evol. 2015, 92, 45–52. [Google Scholar] [CrossRef]
- Wendel, J.F.; Grover, C.E. Taxonomy and evolution of the cotton genus, Gossypium. Cotton 2015, 57, 25–44. [Google Scholar]
- Meng, Q.; Gu, J.; Xu, Z.; Zhang, J.; Tang, J.; Wang, A.; Wang, P.; Liu, Z.; Rong, Y.; Xie, P. Comparative analysis of genome sequences of the two cultivated tetraploid cottons, Gossypium hirsutum (L.) and G. barbadense (L.). Ind. Crops Prod. 2023, 196, 116471. [Google Scholar] [CrossRef]
- Hasanuzzaman, M.; Nahar, K.; Alam, M.; Roychowdhury, R.; Fujita, M. Physiological, biochemical, and molecular mechanisms of heat stress tolerance in plants. Int. J. Mol. Sci. 2013, 14, 9643–9684. [Google Scholar] [CrossRef]
- Khan, A.; Ahmad, M.; Ahmed, M.; Iftikhar Hussain, M. Rising atmospheric temperature impact on wheat and thermotolerance strategies. Plants 2020, 10, 43. [Google Scholar] [CrossRef]
- Yadav, M.R.; Choudhary, M.; Singh, J.; Lal, M.K.; Jha, P.K.; Udawat, P.; Gupta, N.K.; Rajput, V.D.; Garg, N.K.; Maheshwari, C.; et al. Impacts, tolerance, adaptation, and mitigation of heat stress on wheat under changing climates. Int. J. Mol. Sci. 2022, 23, 2838. [Google Scholar] [CrossRef]
- Feng, J.; Jia, Y.; Xu, B.; Bi, X.; Ge, Z.; Ma, G.; Xie, Y.; Wang, C.; Ma, D. Quantitative proteomic analysis for characterization of protein components related to dough quality and celiac disease in wheat flour, dough, and heat-treated dough. Food Chem. 2024, 461, 140924. [Google Scholar] [CrossRef]
- Fei, L.; Chu, J.; Zhang, X.; Dong, S.; Dai, X.; He, M. Physiological and proteomic analyses indicate delayed sowing improves photosynthetic capacity in wheat flag leaves under heat stress. Front. Plant Sci. 2022, 13, 848464. [Google Scholar] [CrossRef] [PubMed]
- Chunduri, V.; Kaur, A.; Kaur, S.; Kumar, A.; Sharma, S.; Sharma, N.; Singh, P.; Kapoor, P.; Kaur, S.; Kumari, A. Gene expression and proteomics studies suggest an involvement of multiple pathways under day and day–night combined heat stresses during grain filling in wheat. Front. Plant Sci. 2021, 12, 660446. [Google Scholar] [CrossRef]
- Kumar, R.R.; Dubey, K.; Arora, K.; Dalal, M.; Rai, G.K.; Mishra, D.; Chaturvedi, K.K.; Rai, A.; Kumar, S.N.; Singh, B. Characterizing the putative mitogen-activated protein kinase (MAPK) and their protective role in oxidative stress tolerance and carbon assimilation in wheat under terminal heat stress. Biotechnol. Rep. 2021, 29, e00597. [Google Scholar] [CrossRef]
- Wu, B.; Qiao, J.; Wang, X.; Liu, M.; Xu, S.; Sun, D. Factors affecting the rapid changes of protein under short-term heat stress. BMC Genom. 2021, 22, 263. [Google Scholar] [CrossRef]
- Wang, J.; Gao, X.; Dong, J.; Tian, X.; Wang, J.; Palta, J.A.; Xu, S.; Fang, Y.; Wang, Z. Over-expression of the heat-responsive wheat gene TaHSP23. 9 in transgenic Arabidopsis conferred tolerance to heat and salt stress. Front. Plant Sci. 2020, 11, 243. [Google Scholar]
- Kumar, R.R.; Singh, K.; Ahuja, S.; Tasleem, M.; Singh, I.; Kumar, S.; Grover, M.; Mishra, D.; Rai, G.K.; Goswami, S. Quantitative proteomic analysis reveals novel stress-associated active proteins (SAAPs) and pathways involved in modulating tolerance of wheat under terminal heat. Funct. Integr. Genom. 2019, 19, 329–348. [Google Scholar] [CrossRef] [PubMed]
- Zhang, Y.; Lou, H.; Guo, D.; Zhang, R.; Su, M.; Hou, Z.; Zhou, H.; Liang, R.; Xie, C.; You, M. Identifying changes in the wheat kernel proteome under heat stress using iTRAQ. Crop J. 2018, 6, 600–610. [Google Scholar] [CrossRef]
- Perveen, A.; Sheheryar, S.; Ahmad, F.; Mustafa, G.; Moura, A.A.; Campos, F.A.; Domont, G.B.; Nishan, U.; Ullah, R.; Ibrahim, M.A. Integrative physiological, biochemical, and proteomic analysis of the leaves of two cotton genotypes under heat stress. PLoS ONE 2025, 20, e0316630. [Google Scholar] [CrossRef]
- Ma, W.; Li, J.; Liu, F.; Zhang, T.; Guan, X. GhHSP24. 7 mediates mitochondrial protein acetylation to regulate stomatal conductance in response to abiotic stress in cotton. Crop J. 2023, 11, 1128–1139. [Google Scholar] [CrossRef]
- Masoomi-Aladizgeh, F.; Najeeb, U.; Hamzelou, S.; Pascovici, D.; Amirkhani, A.; Tan, D.K.; Mirzaei, M.; Haynes, P.A.; Atwell, B.J. Pollen development in cotton (Gossypium hirsutum) is highly sensitive to heat exposure during the tetrad stage. Plant Cell Environ. 2021, 44, 2150–2166. [Google Scholar] [CrossRef] [PubMed]
- Zhang, X.; Tian, Q.; Zhao, Z.; Dong, Z.; Chen, Y.; Chen, D. Analysis of differentially expressed proteins affecting insecticidal protein content in Bt cotton under high-temperature and water deficit stress using label-free quantitation. J. Agron. Crop Sci. 2021, 207, 1–11. [Google Scholar] [CrossRef]
- Masoomi-Aladizgeh, F.; Kamath, K.S.; Haynes, P.A.; Atwell, B.J. Genome survey sequencing of wild cotton (Gossypium robinsonii) reveals insights into proteomic responses of pollen to extreme heat. Plant Cell Environ. 2022, 45, 1242–1256. [Google Scholar] [CrossRef]
- Rani, R.; Mawlong, I.; Balbeer, B.; Kumar, M.S.; Rai, P.K.; Singh, V.V. Proteomic, biochemical and peptidomics based analysis reveals heat responsive changes in the seedlings of Brassica juncea. J. Plant Biochem. Biotechnol. 2024, 33, 570–589. [Google Scholar] [CrossRef]
- Singiri, J.R.; Swetha, B.; Sikron-Persi, N.; Grafi, G. Differential response to single and combined salt and heat stresses: Impact on accumulation of proteins and metabolites in dead pericarps of Brassica juncea. Int. J. Mol. Sci. 2021, 22, 7076. [Google Scholar] [CrossRef]
- Yuan, L.; Wang, J.; Xie, S.; Zhao, M.; Nie, L.; Zheng, Y.; Zhu, S.; Hou, J.; Chen, G.; Wang, C. Comparative proteomics indicates that redox homeostasis is involved in high-and low-temperature stress tolerance in a novel Wucai (Brassica campestris L.) genotype. Int. J. Mol. Sci. 2019, 20, 3760. [Google Scholar] [CrossRef]
- Mishra, D.; Shekhar, S.; Chakraborty, S.; Chakraborty, N. Wheat 2-Cys peroxiredoxin plays a dual role in chlorophyll biosynthesis and adaptation to high temperature. Plant J. 2021, 105, 1374–1389. [Google Scholar] [CrossRef]
- Gupta, O.P.; Mishra, V.; Singh, N.; Tiwari, R.; Sharma, P.; Gupta, R.; Sharma, I. Deciphering the dynamics of changing proteins of tolerant and intolerant wheat seedlings subjected to heat stress. Mol. Biol. Rep. 2015, 42, 43–51. [Google Scholar] [CrossRef]
- Cao, J.; Qin, Z.; Cui, G.; Chen, Z.; Cheng, X.; Peng, H.; Yao, Y.; Hu, Z.; Guo, W.; Ni, Z. Natural variation of STKc_GSK3 kinase TaSG-D1 contributes to heat stress tolerance in Indian dwarf wheat. Nat. Commun. 2024, 15, 2097. [Google Scholar] [CrossRef]
- Chen, X.; Zhang, W.; Zhang, B.; Zhou, J.; Wang, Y.; Yang, Q.; Ke, Y.; He, H. Phosphoproteins regulated by heat stress in rice leaves. Proteome Sci. 2011, 9, 37. [Google Scholar] [CrossRef] [PubMed]
- Mo, S.; Qian, Y.; Zhang, W.; Qian, L.; Wang, Y.; Cailin, G.; Ding, H. Mitogen-activated protein kinase action in plant response to high-temperature stress: A mini review. Protoplasma 2021, 258, 477–482. [Google Scholar] [CrossRef] [PubMed]
- Vu, L.D.; Zhu, T.; Verstraeten, I.; Van De Cotte, B.; Consortium, I.W.G.S.; Gevaert, K.; De Smet, I. Temperature-induced changes in the wheat phosphoproteome reveal temperature-regulated interconversion of phosphoforms. J. Exp. Bot. 2018, 69, 4609–4624. [Google Scholar] [CrossRef] [PubMed]
- Majoul, T.; Bancel, E.; Triboï, E.; Ben Hamida, J.; Branlard, G. Proteomic analysis of the effect of heat stress on hexaploid wheat grain: Characterization of heat-responsive proteins from total endosperm. Proteomics 2003, 3, 175–183. [Google Scholar] [CrossRef]
- Skylas, D.; Cordwell, S.; Hains, P.; Larsen, M.; Basseal, D.; Walsh, B.; Blumenthal, C.; Rathmell, W.; Copeland, L.; Wrigley, C. Heat shock of wheat during grain filling: Proteins associated with heat-tolerance. J. Cereal Sci. 2002, 35, 175–188. [Google Scholar] [CrossRef]
- Young, L.W.; Wilen, R.W.; Bonham-Smith, P.C. High temperature stress of Brassica napus during flowering reduces micro-and megagametophyte fertility, induces fruit abortion, and disrupts seed production. J. Exp. Bot. 2004, 55, 485–495. [Google Scholar] [CrossRef]
- Angadi, S.; Cutforth, H.; Miller, P.; McConkey, B.; Entz, M.; Brandt, S.; Volkmar, K. Response of three Brassica species to high temperature stress during reproductive growth. Can. J. Plant Sci. 2000, 80, 693–701. [Google Scholar] [CrossRef]
- Ahmad, M.; Waraich, E.A.; Skalicky, M.; Hussain, S.; Zulfiqar, U.; Anjum, M.Z.; Habib ur Rahman, M.; Brestic, M.; Ratnasekera, D.; Lamilla-Tamayo, L. Adaptation strategies to improve the resistance of oilseed crops to heat stress under a changing climate: An overview. Front. Plant Sci. 2021, 12, 767150. [Google Scholar] [CrossRef] [PubMed]
- Yan, G.; Lv, X.; Gao, G.; Li, F.; Li, J.; Qiao, J.; Xu, K.; Chen, B.; Wang, L.; Xiao, X. Identification and characterization of a glyoxalase I gene in a rapeseed cultivar with seed thermotolerance. Front. Plant Sci. 2016, 7, 150. [Google Scholar] [CrossRef] [PubMed]
- Ismaili, A.; Salavati, A.; Pour Mohammadi, P. A comparative proteomic analysis of responses to high temperature stress in hypocotyl of canola (Brassica napus L.). Protein Pept. Lett. 2015, 22, 285–299. [Google Scholar] [CrossRef]
- Wu, Y.; Li, Y.; Li, Y.; Ma, Y.; Zhao, Y.; Wang, C.; Chi, H.; Chen, M.; Ding, Y.; Guo, X. Proteomic analysis reveals that sugar and fatty acid metabolisms play a central role in sterility of the male-sterile line 1355A of cotton. J. Biol. Chem. 2019, 294, 7057–7067. [Google Scholar] [CrossRef]
- Swetha, B.; Singiri, J.R.; Novoplansky, N.; Grandhi, R.; Srinivasan, J.; Khadka, J.; Galis, I.; Grafi, G. Single and combined salinity and heat stresses impact yield and dead pericarp priming activity. Plants 2021, 10, 1627. [Google Scholar] [CrossRef]
- Schulte, I.; Tammen, H.; Selle, H.; Schulz-Knappe, P. Peptides in body fluids and tissues as markers of disease. Expert Rev. Mol. Diagn. 2005, 5, 145–157. [Google Scholar] [CrossRef] [PubMed]
- Zahid, K.R.; Ali, F.; Shah, F.; Younas, M.; Shah, T.; Shahwar, D.; Hassan, W.; Ahmad, Z.; Qi, C.; Lu, Y. Response and tolerance mechanism of cotton Gossypium hirsutum L. to elevated temperature stress: A review. Front. Plant Sci. 2016, 7, 937. [Google Scholar] [CrossRef] [PubMed]
- Salvucci, M.E.; Crafts-Brandner, S.J. Relationship between the heat tolerance of photosynthesis and the thermal stability of Rubisco activase in plants from contrasting thermal environments. Plant Physiol. 2004, 134, 1460–1470. [Google Scholar] [CrossRef]
- Wise, R.; Olson, A.; Schrader, S.; Sharkey, T. Electron transport is the functional limitation of photosynthesis in field-grown Pima cotton plants at high temperature. Plant Cell Environ. 2004, 27, 717–724. [Google Scholar] [CrossRef]
- Ashraf, M.; Saeed, M.; Qureshi, M. Tolerance to high temperature in cotton (Gossypium hirsutum L.) at initial growth stages. Environ. Exp. Bot. 1994, 34, 275–283. [Google Scholar] [CrossRef]
- Majeed, S.; Rana, I.A.; Mubarik, M.S.; Atif, R.M.; Yang, S.-H.; Chung, G.; Jia, Y.; Du, X.; Hinze, L.; Azhar, M.T. Heat stress in cotton: A review on predicted and unpredicted growth-yield anomalies and mitigating breeding strategies. Agronomy 2021, 11, 1825. [Google Scholar] [CrossRef]
- Kou, S.-Y.; Wu, Z.-G.; Li, H.-Y.; Chen, X.; Liu, W.-H.; Yuan, P.-R.; Zhu, Z.-H.; Yang, X.; Li, H.-H.; Huang, P. Heterologous expression of heat-shock protein PpHSP70 improves high temperature and drought tolerance in rice. Plant Stress 2023, 10, 100273. [Google Scholar] [CrossRef]
- Sahu, B.; Choudhary, V.K.; Sahu, M.; Kumar, K.K.; Sujayanand, G.; Gopi, R.; Prakasam, V.; Sridhar, J.; Mallikarjuna, J.; Singh, H. Biotic Stress Management. In Trajectory of 75 Years of Indian Agriculture After Independence; Springer: Berlin/Heidelberg, Germany, 2023; pp. 619–653. [Google Scholar]
- Dixit, S.; Sivalingam, P.N.; Baskaran, R.M.; Senthil-Kumar, M.; Ghosh, P.K. Plant responses to concurrent abiotic and biotic stress: Unravelling physiological and morphological mechanisms. Plant Physiol. Rep. 2024, 29, 6–17. [Google Scholar] [CrossRef]
- Kayess, O.; Ashrafuzzaman, M.; Khan, M.A.R.; Siddiqui, M.N. Functional phenomics and genomics: Unravelling heat stress responses in wheat. Plant Stress 2024, 14, 100601. [Google Scholar] [CrossRef]
- Singh, B.K.; Delgado-Baquerizo, M.; Egidi, E.; Guirado, E.; Leach, J.E.; Liu, H.; Trivedi, P. Climate change impacts on plant pathogens, food security and paths forward. Nat. Rev. Microbiol. 2023, 21, 640–656. [Google Scholar] [CrossRef] [PubMed]
- Mmbando, G.S. Omics: A new, promising technologies for boosting crop yield and stress resilience in African agriculture. Plant Stress 2024, 11, 100366. [Google Scholar] [CrossRef]
- Haq, S.A.U.; Bashir, T.; Roberts, T.H.; Husaini, A.M. Ameliorating the effects of multiple stresses on agronomic traits in crops: Modern biotechnological and omics approaches. Mol. Biol. Rep. 2024, 51, 41. [Google Scholar] [CrossRef] [PubMed]
- Bakala, H.S.; Mandahal, K.S.; Sarao, L.K.; Srivastava, P. Breeding wheat for biotic stress resistance: Achievements, challenges and prospects. Curr. Trends Wheat Res. 2021, 12, 11–34. [Google Scholar]
- Kema, G.H.; Mirzadi Gohari, A.; Aouini, L.; Gibriel, H.A.; Ware, S.B.; van Den Bosch, F.; Manning-Smith, R.; Alonso-Chavez, V.; Helps, J.; Ben M’Barek, S. Stress and sexual reproduction affect the dynamics of the wheat pathogen effector AvrStb6 and strobilurin resistance. Nat. Genet. 2018, 50, 375–380. [Google Scholar] [CrossRef]
- Yang, F.; Melo-Braga, M.N.; Larsen, M.R.; Jørgensen, H.J.; Palmisano, G. Battle through signaling between wheat and the fungal pathogen Septoria tritici revealed by proteomics and phosphoproteomics. Mol. Cell. Proteom. 2013, 12, 2497–2508. [Google Scholar] [CrossRef]
- Yang, F.; Yin, Q. Comprehensive proteomic analysis of the wheat pathogenic fungus Zymoseptoria tritici. Proteomics 2016, 16, 98–101. [Google Scholar] [CrossRef]
- Vannini, C.; Domingo, G.; Fiorilli, V.; Seco, D.G.; Novero, M.; Marsoni, M.; Wisniewski-Dye, F.; Bracale, M.; Moulin, L.; Bonfante, P. Proteomic analysis reveals how pairing of a Mycorrhizal fungus with plant growth-promoting bacteria modulates growth and defense in wheat. Plant Cell Environ. 2021, 44, 1946–1960. [Google Scholar] [CrossRef]
- Maytalman, D.; Mert, Z.; Baykal, A.; Inan, C.; Gunel, A.; Hasançebi, S. Proteomic analysis of early responsive resistance proteins of wheat (Triticum aestivum) to yellow rust (Puccinia striiformis f. sp. tritici) using ProteomeLab PF2D. Plant Omics 2013, 6, 24–35. [Google Scholar]
- Wang, J.; Diaz, J.; Hua, K.; Bellizzi, M.; Qi, L.; Zhu, L.; Qu, M.; Wang, G.-L. Proteomic identification of apoplastic proteins from rice, wheat, and barley after Magnaporthe oryzae infection. Phytopathol. Res. 2024, 6, 55. [Google Scholar] [CrossRef]
- He, T.; Xu, T.; Muhae-Ud-Din, G.; Guo, Q.; Liu, T.; Chen, W.; Gao, L. iTRAQ-based proteomic analysis of wheat (Triticum aestivum) spikes in response to Tilletia controversa Kühn and Tilletia foetida Kühn infection, causal organisms of dwarf bunt and common bunt of wheat. Biology 2022, 11, 865. [Google Scholar] [CrossRef]
- Qiao, F.; Yang, X.; Xu, F.; Huang, Y.; Zhang, J.; Song, M.; Zhou, S.; Zhang, M.; He, D. TMT-based quantitative proteomic analysis reveals defense mechanism of wheat against the crown rot pathogen Fusarium pseudograminearum. BMC Plant Biol. 2021, 21, 82. [Google Scholar] [CrossRef] [PubMed]
- Yang, M.; Wang, X.; Dong, J.; Zhao, W.; Alam, T.; Thomashow, L.S.; Weller, D.M.; Gao, X.; Rustgi, S.; Wen, S. Proteomics reveals the changes that contribute to Fusarium head blight resistance in wheat. Phytopathology 2021, 111, 386–397. [Google Scholar] [CrossRef]
- Fabre, F.; Urbach, S.; Roche, S.; Langin, T.; Bonhomme, L. Proteomics-based data integration of wheat cultivars facing Fusarium graminearum strains revealed a core-responsive pattern controlling Fusarium head blight. Front. Plant Sci. 2021, 12, 644810. [Google Scholar] [CrossRef]
- Wang, Q.; Guo, J.; Jin, P.; Guo, M.; Guo, J.; Cheng, P.; Li, Q.; Wang, B. Glutathione S-transferase interactions enhance wheat resistance to powdery mildew but not wheat stripe rust. Plant Physiol. 2022, 190, 1418–1439. [Google Scholar] [CrossRef]
- Fu, Y.; Zhang, H.; Mandal, S.N.; Wang, C.; Chen, C.; Ji, W. Quantitative proteomics reveals the central changes of wheat in response to powdery mildew. J. Proteom. 2016, 130, 108–119. [Google Scholar] [CrossRef]
- Islam, M.T.; Lee, B.-R.; La, V.H.; Bae, D.-W.; Jung, W.-J.; Kim, T.-H. Label-free quantitative proteomics analysis in susceptible and resistant Brassica napus cultivars infected with Xanthomonas campestris pv. campestris. Microorganisms 2021, 9, 253. [Google Scholar] [CrossRef]
- Adhikary, D.; Mehta, D.; Uhrig, R.G.; Rahman, H.; Kav, N.N. A Proteome-level investigation into Plasmodiophora brassicae resistance in Brassica napus canola. Front. Plant Sci. 2022, 13, 860393. [Google Scholar] [CrossRef]
- Moon, J.Y.; Kim, S.T.; Choi, G.J.; Kwon, S.-Y.; Cho, H.S.; Kim, H.-S.; Moon, J.S.; Park, J.M. Comparative proteomic analysis of host responses to Plasmodiophora brassicae infection in susceptible and resistant Brassica oleracea. Plant Biotechnol. Rep. 2020, 14, 263–274. [Google Scholar] [CrossRef]
- Singh, J.; Yadav, P.; Budhlakoti, N.; Mishra, D.C.; Bhardwaj, N.R.; Rao, M.; Sharma, P.; Gupta, N.C. Exploration of the Sclerotinia sclerotiorum-Brassica pathosystem: Advances and perspectives in omics studies. Mol. Biol. Rep. 2024, 51, 1097. [Google Scholar] [CrossRef] [PubMed]
- Liang, Y.; Srivastava, S.; Rahman, M.H.; Strelkov, S.E.; Kav, N.N. Proteome changes in leaves of Brassica napus L. as a result of Sclerotinia sclerotiorum challenge. J. Agric. Food Chem. 2008, 56, 1963–1976. [Google Scholar] [CrossRef] [PubMed]
- Garg, H.; Li, H.; Sivasithamparam, K.; Barbetti, M.J. Differentially expressed proteins and associated histological and disease progression changes in cotyledon tissue of a resistant and susceptible genotype of Brassica napus infected with Sclerotinia sclerotiorum. PLoS ONE 2013, 8, e65205. [Google Scholar] [CrossRef] [PubMed]
- Liang, Y.; Rahman, M.H.; Strelkov, S.E.; Kav, N.N. Developmentally induced changes in the sclerotial proteome of Sclerotinia sclerotiorum. Fungal Biol. 2010, 114, 619–627. [Google Scholar] [CrossRef] [PubMed]
- Cao, J.-Y.; Xu, Y.-P.; Cai, X.-Z. TMT-based quantitative proteomics analyses reveal novel defense mechanisms of Brassica napus against the devastating necrotrophic pathogen Sclerotinia sclerotiorum. J. Proteom. 2016, 143, 265–277. [Google Scholar] [CrossRef]
- Singh, M.; Avtar, R.; Lakra, N.; Hooda, E.; Singh, V.K.; Bishnoi, M.; Kumari, N.; Punia, R.; Kumar, N.; Choudhary, R.R. Genetic and proteomic basis of sclerotinia stem rot resistance in Indian mustard [Brassica juncea (L.) czern & coss.]. Genes 2021, 12, 1784. [Google Scholar] [CrossRef]
- Cheng, X.; Zhao, C.; Gao, L.; Zeng, L.; Xu, Y.; Liu, F.; Huang, J.; Liu, L.; Liu, S.; Zhang, X. Alternative splicing reprogramming in fungal pathogen Sclerotinia sclerotiorum at different infection stages on Brassica napus. Front. Plant Sci. 2022, 13, 1008665. [Google Scholar] [CrossRef]
- Kamburova, V.; Salakhutdinov, I.; Abdurakhmonov, I.Y. Cotton breeding in the view of abiotic and biotic stresses: Challenges and perspectives. In Cotton; Abdurakhmonov, I.Y., Ed.; IntechOpen: London, UK, 2022. [Google Scholar]
- Beckman, C. Cell irritability and localization of vascular infections in plants. Phytopathology 1966, 56, 821–824. [Google Scholar]
- Aydın, M.H. Rhizoctonia solani and its biological control. Türkiye Tarımsal Araştırmalar Derg. 2022, 9, 118–135. [Google Scholar] [CrossRef]
- Jalloul, A.; Sayegh, M.; Champion, A.; Nicole, M. Bacterial blight of cotton. Phytopathol. Mediterr. 2015, 54, 3–20. [Google Scholar]
- Palanga, K.K.; Liu, R.; Ge, Q.; Gong, J.; Li, J.; Lu, Q.; Li, P.; Yuan, Y.; Gong, W. Current advances in pathogen-plant interaction between Verticillium dahliae and cotton provide new insight in the disease management. J. Cotton Res. 2021, 4, 25. [Google Scholar] [CrossRef]
- Wang, F.X.; Ma, Y.P.; Yang, C.L.; Zhao, P.M.; Yao, Y.; Jian, G.L.; Luo, Y.M.; Xia, G.X. Proteomic analysis of the sea-island cotton roots infected by wilt pathogen Verticillium dahliae. Proteomics 2011, 11, 4296–4309. [Google Scholar] [CrossRef] [PubMed]
- Guo, J.; Cao, P.; Yuan, L.; Xia, G.; Zhang, H.; Li, J.; Wang, F. Revealing the contribution of GbPR10. 5D1 to resistance against Verticillium dahliae and its regulation for structural defense and immune signaling. Plant Genome 2022, 15, e20271. [Google Scholar] [CrossRef]
- Lu, T.; Zhu, L.; Liang, Y.; Wang, F.; Cao, A.; Xie, S.; Chen, X.; Shen, H.; Wang, B.; Hu, M. Comparative proteomic analysis reveals the ascorbate peroxidase-mediated plant resistance to Verticillium dahliae in Gossypium barbadense. Front. Plant Sci. 2022, 13, 877146. [Google Scholar] [CrossRef] [PubMed]
- Umer, M.J.; Batool, R.; Yang, M.; Zheng, J.; Nazir, M.F.; Wang, H.; Cai, X.; Hou, Y.; Xu, Y.; Wang, Y. Unravelling the Functional Role of GthGAPC2 in Cotton’s Defense Against Verticillium dahliae through Proteome. Physiol. Plant. 2024, 176, e14127. [Google Scholar] [CrossRef]
- Mi, X.; Li, W.; Chen, C.; Xu, H.; Wang, G.; Jin, X.; Zhang, D.; Guo, W. GhMPK9-GhRAF39_1-GhWRKY40a regulates the GhERF1b- and GhABF2-mediated pathways to increase cotton disease resistance. Adv. Sci. 2024, 11, 2404400. [Google Scholar] [CrossRef]
- Han, Z.; Qiu, Y.; Pan, T.; Wang, L.; Wang, J.; Liu, K. GhMAC3e is involved in plant growth and defense response to Verticillium dahliae. Plant Cell Rep. 2024, 43, 259. [Google Scholar] [CrossRef]
- Zhang, Y.; Shi, Y.; Zhao, L.; Wei, F.; Feng, Z.; Feng, H. Phosphoproteomics profiling of cotton (Gossypium hirsutum L.) roots in response to Verticillium dahliae inoculation. ACS Omega 2019, 4, 18434–18443. [Google Scholar] [CrossRef]
- Huang, W.; Zhang, Y.; Zhou, J.; Wei, F.; Feng, Z.; Zhao, L.; Shi, Y.; Feng, H.; Zhu, H. The respiratory burst oxidase homolog protein D (GhRbohD) positively regulates the cotton resistance to Verticillium dahliae. Int. J. Mol. Sci. 2021, 22, 13041. [Google Scholar] [CrossRef]
- Khan, M.A.; Khan, S.A.; Waheed, U.; Raheel, M.; Khan, Z.; Alrefaei, A.F.; Alkhamis, H.H. Morphological and genetic characterization of Fusarium oxysporum and its management using weed extracts in cotton. J. King Saud Univ.-Sci. 2021, 33, 101299. [Google Scholar] [CrossRef]
- Bleackley, M.R.; Samuel, M.; Garcia-Ceron, D.; McKenna, J.A.; Lowe, R.G.; Pathan, M.; Zhao, K.; Ang, C.-S.; Mathivanan, S.; Anderson, M.A. Extracellular vesicles from the cotton pathogen Fusarium oxysporum f. sp. vasinfectum induce a phytotoxic response in plants. Front. Plant Sci. 2020, 10, 1610. [Google Scholar] [CrossRef] [PubMed]
- Wang, C.; He, X.; Li, Y.; Wang, L.; Guo, X.; Guo, X. The cotton MAPK kinase GhMPK20 negatively regulates resistance to Fusarium oxysporum by mediating the MKK4–MPK20–WRKY40 cascade. Mol. Plant Pathol. 2018, 19, 1624–1638. [Google Scholar] [CrossRef] [PubMed]
- Wang, C.; Guo, H.; He, X.; Zhang, S.; Wang, J.; Wang, L.; Guo, D.; Guo, X. Scaffold protein GhMORG1 enhances the resistance of cotton to Fusarium oxysporum by facilitating the MKK6-MPK4 cascade. Plant Biotechnol. J. 2020, 18, 1421–1433. [Google Scholar] [CrossRef]
- Zhang, M.; Cheng, S.-T.; Wang, H.-Y.; Wu, J.-H.; Luo, Y.-M.; Wang, Q.; Wang, F.-X.; Xia, G.-X. iTRAQ-based proteomic analysis of defence responses triggered by the necrotrophic pathogen Rhizoctonia solani in cotton. J. Proteom. 2017, 152, 226–235. [Google Scholar] [CrossRef] [PubMed]
- Santos, I.R.; Rios, T.B.; Maximiano, M.R.; Coutinho, W.M.; De Lima, L.M.; Silva, L.P.; Oliveira-Neto, O.B.; Mehta, A. Proteomic screening for the identification of proteins involved in resistance to Xanthomonas campestris pv. malvacearum in cotton. Physiol. Mol. Plant Pathol. 2021, 113, 101562. [Google Scholar] [CrossRef]
- Hegarty, M.J.; Hiscock, S.J. The complex nature of allopolyploid plant genomes. Heredity 2009, 103, 100–101. [Google Scholar] [CrossRef]
- Lim, K.Y.; Kovarik, A.; Matyasek, R.; Chase, M.W.; Clarkson, J.J.; Grandbastien, M.; Leitch, A.R. Sequence of events leading to near-complete genome turnover in allopolyploid Nicotiana within five million years. New Phytol. 2007, 175, 756–763. [Google Scholar] [CrossRef]
- Garbus, I.; Romero, J.R.; Valarik, M.; Vanžurová, H.; Karafiátová, M.; Cáccamo, M.; Doležel, J.; Tranquilli, G.; Helguera, M.; Echenique, V. Characterization of repetitive DNA landscape in wheat homeologous group 4 chromosomes. BMC Genom. 2015, 16, 375. [Google Scholar] [CrossRef]
- Vasupalli, N.; Bhat, J.A.; Jain, P.; Sri, T.; Islam, M.A.; Shivaraj, S.; Singh, S.K.; Deshmukh, R.; Sonah, H.; Lin, X. Omics big data for crop improvement: Opportunities and challenges. Crop J. 2024, 12, 1517–1532. [Google Scholar] [CrossRef]
- Glover, N.M.; Redestig, H.; Dessimoz, C. Homoeologs: What are they and how do we infer them? Trends Plant Sci. 2016, 21, 609–621. [Google Scholar] [CrossRef]
- Zhang, Z.; Xun, H.; Lv, R.; Gou, X.; Ma, X.; Li, J.; Zhao, J.; Li, N.; Gong, L.; Liu, B. Effects of homoeologous exchange on gene expression and alternative splicing in a newly formed allotetraploid wheat. Plant J. 2022, 111, 1267–1282. [Google Scholar] [CrossRef]
- Lu, Y.; Zhao, P.; Zhang, A.; Ma, L.; Xu, S.; Wang, X. Alternative splicing diversified the heat response and evolutionary strategy of conserved heat shock protein 90s in hexaploid wheat (Triticum aestivum L.). Front. Genet. 2020, 11, 577897. [Google Scholar] [CrossRef] [PubMed]
- Zhang, L.; Liu, Y.; Wang, Q.; Wang, C.; Lv, S.; Wang, Y.; Wang, J.; Wang, Y.; Yuan, J.; Zhang, H. An alternative splicing isoform of wheat TaYRG1 resistance protein activates immunity by interacting with dynamin-related proteins. J. Exp. Bot. 2022, 73, 5474–5489. [Google Scholar] [CrossRef]
- Wen, J.; Qin, Z.; Sun, L.; Zhang, Y.; Wang, D.; Peng, H.; Yao, Y.; Hu, Z.; Ni, Z.; Sun, Q. Alternative splicing of TaHSFA6e modulates heat shock protein–mediated translational regulation in response to heat stress in wheat. New Phytol. 2023, 239, 2235–2247. [Google Scholar] [CrossRef]
- Miller, R.M.; Jordan, B.T.; Mehlferber, M.M.; Jeffery, E.D.; Chatzipantsiou, C.; Kaur, S.; Millikin, R.J.; Dai, Y.; Tiberi, S.; Castaldi, P.J. Enhanced protein isoform characterization through long-read proteogenomics. Genome Biol. 2022, 23, 69. [Google Scholar] [CrossRef] [PubMed]
- Leutert, M.; Entwisle, S.W.; Villén, J. Decoding post-translational modification crosstalk with proteomics. Mol. Cell. Proteom. 2021, 20, 100129. [Google Scholar] [CrossRef]
- Kim, D.N.; Yin, T.; Zhang, T.; Im, A.K.; Cort, J.R.; Rozum, J.C.; Pollock, D.; Qian, W.-J.; Feng, S. Artificial intelligence transforming post-translational modification research. Bioengineering 2024, 12, 26. [Google Scholar] [CrossRef]
- Shrestha, P.; Kandel, J.; Tayara, H.; Chong, K.T. Post-translational modification prediction via prompt-based fine-tuning of a GPT-2 model. Nat. Commun. 2024, 15, 6699. [Google Scholar] [CrossRef] [PubMed]
- Heritz, J.A.; Meluni, K.A.; Backe, S.J.; Cayaban, S.J.; Wengert, L.A.; Kunz, M.; Woodford, M.R.; Bourboulia, D.; Mollapour, M. Integrating deep learning for post-translational modifications crosstalk on Hsp90 and drug binding. J. Biol. Chem. 2025, 301. [Google Scholar] [CrossRef] [PubMed]
- Stevenson, S.E.; Chu, Y.; Ozias-Akins, P.; Thelen, J.J. Validation of gel-free, label-free quantitative proteomics approaches: Applications for seed allergen profiling. J. Proteom. 2009, 72, 555–566. [Google Scholar] [CrossRef]
- Ding, C.; Zhang, Z. Effective omics tools are still lacking for improvement of stress tolerance in polyploid crops. Front. Plant Sci. 2023, 14, 1295528. [Google Scholar] [CrossRef]
- Kourelis, J.; Kaschani, F.; Grosse-Holz, F.M.; Homma, F.; Kaiser, M.; van der Hoorn, R.A. A homology-guided, genome-based proteome for improved proteomics in the alloploid Nicotiana benthamiana. BMC Genom. 2019, 20, 722. [Google Scholar] [CrossRef]
- Kosová, K.; Prášil, I.T.; Klíma, M.; Nesvadba, Z.; Vítámvás, P.; Ovesná, J. Proteomics of wheat and barley cereals in response to environmental stresses: Current state and future challenges. J. Proteom. 2023, 282, 104923. [Google Scholar] [CrossRef] [PubMed]
- Suhre, K.; Venkataraman, G.R.; Guturu, H.; Halama, A.; Stephan, N.; Thareja, G.; Sarwath, H.; Motamedchaboki, K.; Donovan, M.K.; Siddiqui, A. Nanoparticle enrichment mass-spectrometry proteomics identifies protein-altering variants for precise pQTL mapping. Nat. Commun. 2024, 15, 989. [Google Scholar] [CrossRef] [PubMed]
- Zhan, X.; Li, B.; Zhan, X.; Schlüter, H.; Jungblut, P.R.; Coorssen, J.R. Innovating the concept and practice of two-dimensional gel electrophoresis in the analysis of proteomes at the proteoform level. Proteomes 2019, 7, 36. [Google Scholar] [CrossRef]
- Zhan, X.; Li, N.; Zhan, X.; Qian, S. Revival of 2DE-LC/MS in proteomics and its potential for large-scale study of human proteoforms. Med One 2018, 3, e180008. [Google Scholar]
- Fröhlich, K.; Fahrner, M.; Brombacher, E.; Seredynska, A.; Maldacker, M.; Kreutz, C.; Schmidt, A.; Schilling, O. Data-independent acquisition: A Milestone and prospect in clinical mass spectrometry–based proteomics. Mol. Cell. Proteom. 2024, 23, 100800. [Google Scholar] [CrossRef]
- Basharat, A.R.; Xiong, X.; Xu, T.; Zang, Y.; Sun, L.; Liu, X. TopDIA: A software tool for top-down data-independent acquisition proteomics. J. Proteome Res. 2024, 24, 55–64. [Google Scholar] [CrossRef]
- Regnier, F.E.; Kim, J. Proteins and proteoforms: New separation challenges. Anal. Chem. 2017, 90, 361. [Google Scholar] [CrossRef]
- Charkow, J.; Röst, H.L. Trapped ion mobility spectrometry reduces spectral complexity in mass spectrometry-based proteomics. Anal. Chem. 2021, 93, 16751–16758. [Google Scholar] [CrossRef]
- Ai, L.; Binek, A.; Kreimer, S.; Ayres, M.; Stotland, A.; Van Eyk, J.E. High-field asymmetric waveform Ion mobility spectrometry: Practical alternative for cardiac proteome sample processing. J. Proteome Res. 2023, 22, 2124–2130. [Google Scholar] [CrossRef]
- Demichev, V.; Szyrwiel, L.; Yu, F.; Teo, G.; Rosenberger, G.; Niewienda, A. dia-PASEF data analysis using FragPipe and DIA-NN for deep proteomics of low sample amounts. Nat. Commun. 2022, 13, 3944. [Google Scholar] [CrossRef] [PubMed]
- Kaulich, P.T.; Jeong, K.; Kohlbacher, O.; Tholey, A. Influence of different sample preparation approaches on proteoform identification by top-down proteomics. Nat. Methods 2024, 21, 2397–2407. [Google Scholar] [CrossRef]
- Padula, M.P.; Berry, I.J.; O′ Rourke, M.B.; Raymond, B.B.; Santos, J.; Djordjevic, S.P. A comprehensive guide for performing sample preparation and top-down protein analysis. Proteomes 2017, 5, 11. [Google Scholar] [CrossRef]
- Duong, V.-A.; Lee, H. Bottom-up proteomics: Advancements in sample preparation. Int. J. Mol. Sci. 2023, 24, 5350. [Google Scholar] [CrossRef]
- Carbonara, K.; Andonovski, M.; Coorssen, J.R. Proteomes are of proteoforms: Embracing the complexity. Proteomes 2021, 9, 38. [Google Scholar] [CrossRef]
- Coorssen, J.R.; Padula, M.P. Proteomics—The state of the field: The definition and analysis of proteomes should be based in reality, not convenience. Proteomes 2024, 12, 14. [Google Scholar] [CrossRef] [PubMed]
- Fornelli, L.; Toby, T.K. Characterization of large intact protein ions by mass spectrometry: What directions should we follow? Biochim. Biophys. Acta (BBA)-Proteins Proteom. 2022, 1870, 140758. [Google Scholar] [CrossRef] [PubMed]
- Schaffer, L.V.; Millikin, R.J.; Miller, R.M.; Anderson, L.C.; Fellers, R.T.; Ge, Y.; Kelleher, N.L.; LeDuc, R.D.; Liu, X.; Payne, S.H. Identification and quantification of proteoforms by mass spectrometry. Proteomics 2019, 19, 1800361. [Google Scholar] [CrossRef]
- Kaulich, P.T.; Tholey, A. Top-Down Proteomics: Why and When? Proteomics 2025, e202400338. [Google Scholar] [CrossRef]
- Cassidy, L.; Kaulich, P.T.; Tholey, A. Proteoforms expand the world of microproteins and short open reading frame-encoded peptides. iScience 2023, 26, 106069. [Google Scholar] [CrossRef]
- Poulos, R.C.; Hains, P.G.; Shah, R.; Lucas, N.; Xavier, D.; Manda, S.S.; Anees, A.; Koh, J.M.; Mahboob, S.; Wittman, M. Strategies to enable large-scale proteomics for reproducible research. Nat. Commun. 2020, 11, 3793. [Google Scholar] [CrossRef] [PubMed]
- Fernández-Costa, C.; Martínez-Bartolomé, S.; McClatchy, D.; Yates, J.R., III. Improving proteomics data reproducibility with a dual-search strategy. Anal. Chem. 2019, 92, 1697–1701. [Google Scholar] [CrossRef]
- Bacala, R.; Hatcher, D.W.; Perreault, H.; Fu, B.X. Challenges and opportunities for proteomics and the improvement of bread wheat quality. J. Plant Physiol. 2022, 275, 153743. [Google Scholar] [CrossRef]
- Niu, L.; Yuan, H.; Gong, F.; Wu, X.; Wang, W. Protein extraction methods shape much of the extracted proteomes. Front. Plant Sci. 2018, 9, 802. [Google Scholar] [CrossRef] [PubMed]
- Jin, X.; Zhu, L.; Tao, C.; Xie, Q.; Xu, X.; Chang, L.; Tan, Y.; Ding, G.; Li, H.; Wang, X. An improved protein extraction method applied to cotton leaves is compatible with 2-DE and LC-MS. BMC Genom. 2019, 20, 285. [Google Scholar] [CrossRef]
- Mujahid, H.; Pendarvis, K.; Reddy, J.S.; Nallamilli, B.R.R.; Reddy, K.; Nanduri, B.; Peng, Z. Comparative proteomic analysis of cotton fiber development and protein extraction method comparison in late stage fibers. Proteomes 2016, 4, 7. [Google Scholar] [CrossRef]
- Bose, U.; Broadbent, J.A.; Byrne, K.; Hasan, S.; Howitt, C.A.; Colgrave, M.L. Optimisation of protein extraction for in-depth profiling of the cereal grain proteome. J. Proteom. 2019, 197, 23–33. [Google Scholar] [CrossRef] [PubMed]
- Liu, Z.; Sun, Z.; Mao, J.; Zhang, Y.; Zhou, L.; Wei, J.; Liu, Y.; Wang, L.; Liu, F.; Cui, F. Accelerating wheat (Triticum aestivum) proteomics using a tandem digestion approach. J. Cereal Sci. 2025, 123, 104133. [Google Scholar] [CrossRef]
- Rahman, M.; Liu, L.; Barkla, B.J. A single seed protein extraction protocol for characterizing Brassica seed storage proteins. Agronomy 2021, 11, 107. [Google Scholar] [CrossRef]
- Kyriakidou, M.; Tai, H.H.; Anglin, N.L.; Ellis, D.; Strömvik, M.V. Current strategies of polyploid plant genome sequence assembly. Front. Plant Sci. 2018, 9, 1660. [Google Scholar] [CrossRef]
- Alaux, M.; Rogers, J.; Letellier, T.; Flores, R.; Alfama, F.; Pommier, C.; Mohellibi, N.; Durand, S.; Kimmel, E.; Michotey, C. Linking the International Wheat Genome Sequencing Consortium bread wheat reference genome sequence to wheat genetic and phenomic data. Genome Biol. 2018, 19, 111. [Google Scholar] [CrossRef]
- Yu, J.; Zhao, M.; Wang, X.; Tong, C.; Huang, S.; Tehrim, S.; Liu, Y.; Hua, W.; Liu, S. Bolbase: A comprehensive genomics database for Brassica oleracea. BMC Genom. 2013, 14, 664. [Google Scholar] [CrossRef]
- Chen, H.; Wang, T.; He, X.; Cai, X.; Lin, R.; Liang, J.; Wu, J.; King, G.; Wang, X. BRAD V3.0: An upgraded Brassicaceae database. Nucleic Acids Res. 2022, 50, D1432–D1441. [Google Scholar] [CrossRef]
- Yu, J.; Jung, S.; Cheng, C.-H.; Lee, T.; Zheng, P.; Buble, K.; Crabb, J.; Humann, J.; Hough, H.; Jones, D. CottonGen: The community database for cotton genomics, genetics, and breeding research. Plants 2021, 10, 2805. [Google Scholar] [CrossRef]
- Yu, Y.; Zhang, H.; Long, Y.; Shu, Y.; Zhai, J. Plant public RNA-seq database: A comprehensive online database for expression analysis of~ 45 000 plant public RNA-seq libraries. Plant Biotechnol. J. 2022, 20, 806. [Google Scholar] [CrossRef]
- Lu, S.; Lu, H.; Zheng, T.; Yuan, H.; Du, H.; Gao, Y.; Liu, Y.; Pan, X.; Zhang, W.; Fu, S. A multi-omics dataset of human transcriptome and proteome stable reference. Sci. Data 2023, 10, 455. [Google Scholar] [CrossRef]
- Sun, Y.; Shang, L.; Zhu, Q.-H.; Fan, L.; Guo, L. Twenty years of plant genome sequencing: Achievements and challenges. Trends Plant Sci. 2022, 27, 391–401. [Google Scholar] [CrossRef]
- Lv, R.; Gou, X.; Li, N.; Zhang, Z.; Wang, C.; Wang, R.; Wang, B.; Yang, C.; Gong, L.; Zhang, H. Chromosome translocation affects multiple phenotypes, causes genome-wide dysregulation of gene expression, and remodels metabolome in hexaploid wheat. Plant J. 2023, 115, 1564–1582. [Google Scholar] [CrossRef]
- Ma, S.; Wang, M.; Wu, J.; Guo, W.; Chen, Y.; Li, G.; Wang, Y.; Shi, W.; Xia, G.; Fu, D. WheatOmics: A platform combining multiple omics data to accelerate functional genomics studies in wheat. Mol. Plant 2021, 14, 1965–1968. [Google Scholar] [CrossRef]
- Yang, Z.; Wang, S.; Wei, L.; Huang, Y.; Liu, D.; Jia, Y.; Luo, C.; Lin, Y.; Liang, C.; Hu, Y. BnIR: A multi-omics database with various tools for Brassica napus research and breeding. Mol. Plant 2023, 16, 775–789. [Google Scholar] [CrossRef]
- Dai, F.; Chen, J.; Zhang, Z.; Liu, F.; Li, J.; Zhao, T.; Hu, Y.; Zhang, T.; Fang, L. COTTONOMICS: A comprehensive cotton multi-omics database. Database 2022, 2022, baac080. [Google Scholar] [CrossRef]
- Duncan, O.; Trösch, J.; Fenske, R.; Taylor, N.L.; Millar, A.H. Resource: Mapping the Triticum aestivum proteome. Plant J. 2017, 89, 601–616. [Google Scholar] [CrossRef]
- Kamal, A.H.M.; Cho, K.; Choi, J.-S.; Bae, K.-H.; Komatsu, S.; Uozumi, N.; Woo, S.H. The wheat chloroplastic proteome. J. Proteom. 2013, 93, 326–342. [Google Scholar] [CrossRef]
- Jacoby, R.P.; Millar, A.H.; Taylor, N.L. Opportunities for wheat proteomics to discover the biomarkers for respiration-dependent biomass production, stress tolerance and cytoplasmic male sterility. J. Proteom. 2016, 143, 36–44. [Google Scholar] [CrossRef][Green Version]
- Takemori, N.; Takemori, A.; Matsuoka, K.; Morishita, R.; Matsushita, N.; Aoshima, M.; Takeda, H.; Sawasaki, T.; Endo, Y.; Higashiyama, S. High-throughput synthesis of stable isotope-labeled transmembrane proteins for targeted transmembrane proteomics using a wheat germ cell-free protein synthesis system. Mol. Biosyst. 2015, 11, 361–365. [Google Scholar] [CrossRef]
- Schoof, E.M.; Furtwängler, B.; Üresin, N.; Rapin, N.; Savickas, S.; Gentil, C.; Lechman, E.; Keller, U.A.D.; Dick, J.E.; Porse, B.T. Quantitative single-cell proteomics as a tool to characterize cellular hierarchies. Nat. Commun. 2021, 12, 3341. [Google Scholar] [CrossRef]
- Kustatscher, G.; Collins, T.; Gingras, A.-C.; Guo, T.; Hermjakob, H.; Ideker, T.; Lilley, K.S.; Lundberg, E.; Marcotte, E.M.; Ralser, M. Understudied proteins: Opportunities and challenges for functional proteomics. Nat. Methods 2022, 19, 774–779. [Google Scholar] [CrossRef]
- Fujita, S.; Terada, T. Enhanced prediction of protein functional identity through the integration of sequence and structural features. Comput. Struct. Biotechnol. J. 2024, 23, 4124–4130. [Google Scholar] [CrossRef]
- Jumper, J.; Evans, R.; Pritzel, A.; Green, T.; Figurnov, M.; Ronneberger, O.; Tunyasuvunakool, K.; Bates, R.; Žídek, A.; Potapenko, A. Highly accurate protein structure prediction with AlphaFold. Nature 2021, 596, 583–589. [Google Scholar] [CrossRef]
- Pokharel, S.; Barasa, K.; Pratyush, P.; Kc, D.B. PLM-DBPs: Enhancing plant DNA-binding protein prediction by integrating sequence-based and structure-aware protein language models. Brief. Bioinform. 2025, 26, bbaf245. [Google Scholar] [CrossRef]
- Julia, E. Protein Engineering: Principles and Applications in Biotechnology. J. Bioeng. Biomed. Sci. 2025, 15, 1. [Google Scholar]
- Engqvist, M.K.; Rabe, K.S. Applications of protein engineering and directed evolution in plant research. Plant Physiol. 2019, 179, 907–917. [Google Scholar] [CrossRef]
- Fels, U.; Gevaert, K.; Van Damme, P. Proteogenomics in aid of host–pathogen interaction studies: A bacterial perspective. Proteomes 2017, 5, 26. [Google Scholar] [CrossRef]
- Balotf, S.; Wilson, R.; Tegg, R.S.; Nichols, D.S.; Wilson, C.R. Shotgun proteomics as a powerful tool for the study of the proteomes of plants, their pathogens, and plant–pathogen interactions. Proteomes 2022, 10, 5. [Google Scholar] [CrossRef]
- Elmore, J.M.; Griffin, B.D.; Walley, J.W. Advances in functional proteomics to study plant-pathogen interactions. Curr. Opin. Plant Biol. 2021, 63, 102061. [Google Scholar] [CrossRef]
- Ravikumar, V.; Jers, C.; Mijakovic, I. Elucidating host–pathogen interactions based on post-translational modifications using proteomics approaches. Front. Microbiol. 2015, 6, 1313. [Google Scholar] [CrossRef]
- Singh, S.; Hegde, M.; Kaur, I.; Adlakha, N. Temporal proteome profiling of Botrytis cinerea reveals proteins involved in plant invasion and survival. Sci. Rep. 2025, 15, 11857. [Google Scholar] [CrossRef]
- Gao, W.; Long, L.; Xu, L.; Lindsey, K.; Zhang, X.; Zhu, L. Suppression of the homeobox gene HDTF1 enhances resistance to Verticillium dahliae and Botrytis cinerea in cotton. J. Integr. Plant Biol. 2016, 58, 503–513. [Google Scholar] [CrossRef]
- Feng, L.; Zhou, J.; Zhu, D.; Gao, C. TurboID-based proximity labeling accelerates discovery of neighboring proteins in plants. Trends Plant Sci. 2024, 29, 383–384. [Google Scholar] [CrossRef]
- Shi, L.; Ferrando, T.M.; Villanueva, S.L.; Joosten, M.H.; Vleeshouwers, V.G.; Bachem, C.W. Protocol to identify protein-protein interaction networks in Solanum tuberosum using transient TurboID-based proximity labeling. STAR Protoc. 2023, 4, 102577. [Google Scholar] [CrossRef]
- Kwon, D. The antibodies don’t work! The race to rid labs of molecules that ruin experiments. Nature 2024, 635, 26–28. [Google Scholar] [CrossRef]
- Fr, T.; Molek, O. When antibodies mislead: The quest for validation. Nature 2020, 585, 313. [Google Scholar] [CrossRef]
- Nierves, L.A.; Lin, T.-T.; Moradian, A.; Shen, Q.; Sechi, S.; MacCoss, M.J.; Qu, J.; van Eyk, J.E.; Hoofnagle, A.N.; Qian, W.-J. Biomarkers, Proteoforms, and Mass Spectrometry–based Assays for Diabetes Clinical Research. J. Clin. Endocrinol. Metab. 2025, 110, 1514–1523. [Google Scholar] [CrossRef] [PubMed]
- Su, T.; Fellers, R.T.; Greer, J.B.; LeDuc, R.D.; Thomas, P.M.; Kelleher, N.L. Proteoform-predictor: Increasing the Phylogenetic Reach of Top-Down Proteomics. J. Proteome Res. 2025, 24, 1861–1870. [Google Scholar] [CrossRef] [PubMed]
- Alotaibi, F.; Alharbi, S.; Alotaibi, M.; Al Mosallam, M.; Motawei, M.; Alrajhi, A. Wheat omics: Classical breeding to new breeding technologies. Saudi J. Biol. Sci. 2021, 28, 1433–1444. [Google Scholar] [CrossRef] [PubMed]
- Schwanhäusser, B.; Busse, D.; Li, N.; Dittmar, G.; Schuchhardt, J.; Wolf, J.; Chen, W.; Selbach, M. Global quantification of mammalian gene expression control. Nature 2011, 473, 337–342. [Google Scholar] [CrossRef]
- Cheng, X.; Xiao, X.; Chou, K.-C. pLoc_bal-mPlant: Predict subcellular localization of plant proteins by general PseAAC and balancing training dataset. Curr. Pharm. Des. 2018, 24, 4013–4022. [Google Scholar] [CrossRef]
- Wan, S.; Mak, M.-W.; Kung, S.-Y. Gram-LocEN: Interpretable prediction of subcellular multi-localization of Gram-positive and Gram-negative bacterial proteins. Chemom. Intell. Lab. Syst. 2017, 162, 1–9. [Google Scholar] [CrossRef]
- Meinken, J.; Asch, D.K.; Neizer-Ashun, K.A.; Chang, G.H.; Cooper JR, C.R.; Min, X.J. FunSecKB2: A fungal protein subcellular location knowledgebase. Comput. Mol. Biol. 2014, 4, 1–17. [Google Scholar] [CrossRef]
- Sukumaran, A.; Woroszchuk, E.; Ross, T.; Geddes-McAlister, J. Proteomics of host–bacterial interactions: New insights from dual perspectives. Can. J. Microbiol. 2021, 67, 213–225. [Google Scholar] [CrossRef]
- Geddes-McAlister, J.; Uhrig, R.G. The plant proteome delivers from discovery to innovation. Trends Plant Sci. 2025, 30, 837–845. [Google Scholar] [CrossRef]
- Shen, Y.; Zhang, Y.; Zou, J.; Meng, J.; Wang, J. Comparative proteomic study on Brassica hexaploid and its parents provides new insights into the effects of polyploidization. J. Proteom. 2015, 112, 274–284. [Google Scholar] [CrossRef]
- Islam, N.; Tsujimoto, H.; Hirano, H. Proteome analysis of diploid, tetraploid and hexaploid wheat: Towards understanding genome interaction in protein expression. Proteomics 2003, 3, 549–557. [Google Scholar] [CrossRef] [PubMed]
- Hu, J.; Rampitsch, C.; Bykova, N.V. Advances in plant proteomics toward improvement of crop productivity and stress resistance. Front. Plant Sci. 2015, 6, 209. [Google Scholar] [CrossRef]
- Song, Y.-C.; Das, D.; Zhang, Y.; Chen, M.-X.; Fernie, A.R.; Zhu, F.-Y.; Han, J. Proteogenomics-based functional genome research: Approaches, applications, and perspectives in plants. Trends Biotechnol. 2023, 41, 1532–1548. [Google Scholar] [CrossRef] [PubMed]
- Carpentier, S.C. The use of proteomics in search of allele-specific proteins in (Allo) polyploid crops. In Plant Proteomics: Methods and Protocols; Springer: Berlin/Heidelberg, Germany, 2020; pp. 297–308. [Google Scholar]
- Yu, Y.; Rong, K.; Sui, X.; Zhang, L.; Zhang, M.; Hu, H.; Jia, J.; Wu, J.; Li, C. Analysis of NRAMP genes in the Triticeae reveals that TaNRAMP5 positively regulates cadmium (Cd) tolerance in wheat (Triticum aestivum). Plant Physiol. Biochem. 2025, 219, 109321. [Google Scholar] [CrossRef]
- Ishimaru, Y.; Takahashi, R.; Bashir, K.; Shimo, H.; Senoura, T.; Sugimoto, K.; Ono, K.; Yano, M.; Ishikawa, S.; Arao, T. Characterizing the role of rice NRAMP5 in manganese, iron and cadmium transport. Sci. Rep. 2012, 2, 286. [Google Scholar] [CrossRef]
- Gao, C. Genome engineering for crop improvement and future agriculture. Cell 2021, 184, 1621–1635. [Google Scholar] [CrossRef]
- Ni, P.; Zhao, Y.; Zhou, X.; Liu, Z.; Huang, Z.; Ni, Z.; Sun, Q.; Zong, Y. Efficient and versatile multiplex prime editing in hexaploid wheat. Genome Biol. 2023, 24, 156. [Google Scholar] [CrossRef] [PubMed]
- Rathore, R.S.; Mishra, M.; Pareek, A.; Singla-Pareek, S.L. Grain lysine enrichment and improved stress tolerance in rice through protein engineering. J. Exp. Bot. 2025, 76, 1408–1426. [Google Scholar] [CrossRef]
- Daba, S.D.; Liu, X.; Aryal, U.; Mohammadi, M. A proteomic analysis of grain yield-related traits in wheat. AoB Plants 2020, 12, plaa042. [Google Scholar] [CrossRef] [PubMed]
- Shu, J.; Ma, X.; Ma, H.; Huang, Q.; Zhang, Y.; Guan, M.; Guan, C. Transcriptomic, proteomic, metabolomic, and functional genomic approaches of Brassica napus L. during salt stress. PLoS ONE 2022, 17, e0262587. [Google Scholar] [CrossRef]
- Mi, W.; Liu, Z.; Jin, J.; Dong, X.; Xu, C.; Zou, Y.; Xu, M.; Zheng, G.; Cao, X.; Fang, X. Comparative proteomics analysis reveals the molecular mechanism of enhanced cold tolerance through ROS scavenging in winter rapeseed (Brassica napus L.). PLoS ONE 2021, 16, e0243292. [Google Scholar] [CrossRef]
- Koh, J.; Chen, G.; Yoo, M.-J.; Zhu, N.; Dufresne, D.; Erickson, J.E.; Shao, H.; Chen, S. Comparative proteomic analysis of Brassica napus in response to drought stress. J. Proteome Res. 2015, 14, 3068–3081. [Google Scholar] [CrossRef]
- Lan, M.; Li, G.; Hu, J.; Yang, H.; Zhang, L.; Xu, X.; Liu, J.; He, J.; Sun, R. iTRAQ-based quantitative analysis reveals proteomic changes in Chinese cabbage (Brassica rapa L.) in response to Plasmodiophora brassicae infection. Sci. Rep. 2019, 9, 12058. [Google Scholar] [CrossRef]
- Jiang, J.; Shi, Z.; Ma, F.; Liu, K. Identification of key proteins related to high-quality fiber in Upland cotton via proteomics analysis. Plant Cell Rep. 2022, 41, 893–904. [Google Scholar] [CrossRef]
- Xiao, S.; Liu, L.; Zhang, Y.; Sun, H.; Zhang, K.; Bai, Z.; Dong, H.; Liu, Y.; Li, C. Tandem mass tag-based (TMT) quantitative proteomics analysis reveals the response of fine roots to drought stress in cotton (Gossypium hirsutum L.). BMC Plant Biol. 2020, 20, 328. [Google Scholar] [CrossRef]
- Zheng, M.; Meng, Y.; Yang, C.; Zhou, Z.; Wang, Y.; Chen, B. Protein expression changes during cotton fiber elongation in response to drought stress and recovery. Proteomics 2014, 14, 1776–1795. [Google Scholar] [CrossRef]
- Zhang, X.; Feng, Y.; Khan, A.; Ullah, N.; Li, Z.; Zaheer, S.; Zhou, R.; Zhang, Z. Quantitative proteomics-based analysis reveals molecular mechanisms of chilling tolerance in grafted cotton seedlings. Agronomy 2022, 12, 1152. [Google Scholar] [CrossRef]
- Peng, Z.; He, S.; Gong, W.; Xu, F.; Pan, Z.; Jia, Y.; Geng, X.; Du, X. Integration of proteomic and transcriptomic profiles reveals multiple levels of genetic regulation of salt tolerance in cotton. BMC Plant Biol. 2018, 18, 128. [Google Scholar] [CrossRef]
| Crop | Species | Genotypes/ Varieties/ Lines | Growth Stages | Treatment Condition | Tissue/Organ | Techniques | Validation Status | Total No. of DAPs/Protein Groups | Unique DAPs/peptides | Common Proteins | Summary | Key Genes/Proteins/Enzymes | Reference |
|---|---|---|---|---|---|---|---|---|---|---|---|---|---|
| Wheat | Triticum aestivum L. | Zhoumai 36 | Tetrad stage, binuclear stage, and trinuclear stage | Field condition | Anther | TMT; Peptide identification by nano UPLC–MS/MS | qRT-PCR | 2532 DAPs | Twenty-seven, 157, and 2348 DAPs in tetrad, binuclear, and trinuclear stages, respectively | Under HS, in the tetrad, binuclear and trinuclear stages 27, 157, and 2348 DAPs were identified, respectively. HS disrupts different signaling pathways, including MAPK signaling pathway, phosphatidylinositol biosynthesis pathway, starch and sucrose synthesis pathway and flavonoid biosynthesis pathway, due to downregulation of related proteins resulting male sterility. | TraesCS4B02G193500.2 (thermosensitive male sterile 1), TraesCS7A02G272400.3, TraesCS4B02G193500.2 (thermosensitive male sterile 1) | [28] | |
| KX3302 (high gluten) and BN 208 (medium gluten) | Maturity | Steam at 100–120 °C | Wheat flour | 4D label-free | 3783 proteins (2124 DAPs) | 2861 | Storage protein in wheat grain is associated with celiac disease, an autoimmune disease. Wheat genotypes with high- and medium-gluten have α-gliadin and HMW-GSs, and γ-gliadin and LMW-GSs as main DAPs related to the disease, respectively. Heat stress during dough stage reduces the abundance of these proteins in both genotypes resulting in improved diseases. | N/A | [101] | ||||
| Xinchun 9 | Maturity | 38 °C for 1, 2, 8, and 24 h. | Spike | Data Independent Acquisition (DIA) | qRT-PCR | 78,885 peptides | 19,503 peptides | Proteins associated with proline synthesis, ABA signaling, HSPs, and MADS TFs play an important role in thermotolerance in wheat. | TraesCS7D02G483200 | [48] | |||
| Tainong 18 | Maturity | Field condition | Leaf | iTRAQ | 4411 (139 DAPs) | Grain weight and grain yield increased due to delayed sowing resulting from improved electron transport in photosynthetic channel by upregulation of proteins-related to photosynthesis, antioxidant activities and stress. Delayed sowing increases photosynthetic electron transport associated with proteins such as PsbH, PsbR, and PetB under HS, which supports high photosynthesis to increase HS tolerance. | [102] | ||||||
| BWL4444 (HD2967+ Yr10; tolerant) | Anthesis | 35/24 °C | Grain | 2D-PAGE; MALDI-TOF/MS | qRT-PCR | 153 DAPs | Day–night HS suppresses stress tolerant gene expression due to activation of multiple pathways for proteins associated with protein translation, gliadins, low-and high- molecular weight glutenin, glycolysis, photosynthesis and defense. Downregulation of proteins associated with photosynthesis, glycolysis, metabolic pathways and improper protein folding increase HS sensitivity and decreases grain weight, yield, and quality. | [103] | |||||
| HD3086 (tolerant) and BT-Schomburgk (sensitive) | Flowering and grain development stages | 32 °C and 38 °C for 2 h | Leaf | 2D-PAGE; MALDI-TOF/MS | N/A | Approximately 23,000 DAPs | Twenty-two and 11 unique DAPs in tolerant and sensitive varieties, respectively | Twenty | Mitogen-activated protein kinase (MAPK) positively increases HS tolerance by increasing proline, H2O2, gene expression of antioxidant enzymes, defense and osmolytes and HSPs. MAPK also regulates grain quality under HS. | MAPK genes | [104] | ||
| Chinese Spring | Grain filling | 30 °C and 40 °C | Grains | Tandem mass tags (TMT) | N/A | 3742 (297 and 461 DAPs at 30 and 40 °C, respectively) | 150 | Posttranscriptional regulation plays an important role in mild HS (30 °C), while amino acid frequency is important for protein expression during severe HS (40 °C). Under HS, a higher frequency of the AAG codon was found to alter HS-induced protein expression. Furthermore, though ribosomal protein influenced HS induced proteins, no transcriptional regulation was evident under 30 °C. | [105] | ||||
| Unnat Halna | Seedling | 38 °C for 4 h | Leaf | 2-DE | Vacuum-assisted Agrobacterium transformation method | 55 DAPs (10 and 29, upregulated and downregulated, respectively) | Heat stress-induced 2-cysteine peroxiredoxin (2CP) increases HS tolerance by increasing chlorophyll a and b content and decreasing H2O2 and ROX concentrations. The 2CP in wheat also interacts with protochlorophyllide reductase b, TaPORB, and plays an important role in chlorophyl biosynthesis. | Ta2CP | [106] | ||||
| HD2985 (tolerant) and HD2329 (sensitive) | Pollination and grain filling | 38 °C for 2 h | Leaf, stem, and spike | iTRAQ | qRT-PCR | 318 groups | 17 DAPs associated with stress associated active proteins | 9425 (3600 and 5825 upregulated and downregulated, respectively) | Heat shock proteins including HSP20, HSP26, and HSC70; signaling molecules including MAPKs and CDPKs; and antioxidant enzymes, including SOD, CAT, and APX play an important role in HS tolerance. On the other hand, upregulated oleosin, globulin 3A, 3B, and gamma gliadin, and α/β amylases regulate grain quality of wheat under HS. | Carboxylase enzyme | [107] | ||
| Gaocheng 8901 | Flowering to maturity | 40 °C for 2 h | Milled grain | iTRAQ; LC-ESI/MS | qRT-PCR; immunobloting | 207 DAPs | Kernel weight and starch content in wheat decreases due to protein–protein interaction of HS-induced proteins, including elicitor responsive gene 3, brassinosteroid-insensitive 1, chaperone protein, histone cell cycle regulator and pre-mRNA processing factor. | [108] | |||||
| Cotton | Gossypium hirsutum | GH-Hamaliya (tolerant) and GH-Hamaliya (susceptible) | Flowering | 45/32 °C | Leaf | Label-free | N/A | 8005 | 494 | 13 | During HS, photosynthesis decreases due to a decrease in intercellular CO2 concentration, stomatal conduction and water status; chlorophyll reduces due to decreased lipid peroxidation of thylakoid and chloroplast membrane. However, increased proline content supports HS-tolerance. More than 8,000 DAPs were identified under HS. Upregulation of proteins associated with ROS scavenging, ATP synthesis, and major latex-like proteins, beta-glucosidase and HSP play an important role in HS-tolerance. | [109] | |
| TM-1 and W0 | Seedling | 42 °C for 24 h | Leaf | SDS-PAGE | Yeast two-hybrid assay for protein–protein interaction | 2426 | 728 | Three | Reduction in expression of GhHSP24.7 plays an important role in heat and drought stress tolerance through increasing ROS scavenging, decreasing acetylation, stomatal conductance and H2O2 content. | GhHSP24.7 | [110] | ||
| Sicot 71 | Reproductive | 40/30 °C for five days | Leaf | SWATH-MS | 880 | 728 | Two | In mature pollen, HS suppresses translational processes by disturbing metabolic processes, such as starch biosynthesis, glycogen catabolism, and xyloglucon processes. However, transcription remains active. In all pollen development stages, HSPs and peptidylprolyl isomerase were common. | [50] | ||||
| Gossypium hirsutum | Sicot 71 | Tetrads and binucleate stage | 36/25 °C and 40/30 °C for five days | Pollen grain | Label-free | 876 | 106 DAPs | Heat stress reduces the reproductive capacity of pollen grain of cotton by decreasing the pollen grain size at the tetrad stage, increasing sugar percentage in the pollen grain, and decreasing pollen viability. Upregulation of HSPs, including HSP70 kDa proteins related to starch and sucrose metabolism, and downregulation of late embryogenesis abundant proteins contribute to the HS tolerance in cotton’s pollen. | [111] | ||||
| Gossypium hirsutum | Sikang 3 | Bolling stage | 38 °C and 40% field capacity | Boll shell | 2D-PAGE; label-free quantitation | 3094 and 3049 | 2927 | Under drought and HS, Bt gene expression in cotton increased starch hydrolysis ability and decreased fructose and glucose content. Proteins associated with protein export pathways, particularly signal recognition particles, play a crucial role in restricting the transportation of nascent peptide chain into the endoplasmic reticulum due to HS, resulting in decreased Bt-insecticidal protein in cotton. | [112] | ||||
| Gossypium robinsonii | Australian wild cotton | Pollen development stages (tetrad, uninucleate and binucleate) | 36/25 °C and 40/30 °C for five days | Pollen grain | Nano LC-MS/MS; IDA-DIA SWATH-MS | 2704 | 422, 489 and 94 DAPs at 36 °C and 297, 157 and 61 DAPs at 40 °C in tetrad, uninucleate and binucleate, respectively | 196 DAPs | 36 and 11 at 36 and 40 °C, respectively | Heat stress at the late stage of pollen development reduces translational response and protein abundance. Plasmodesma related proteins play an important role in protein transport and cell–cell communication at the tetrad stage of pollen under HS. Downregulation of Rab proteins plays a crucial role in thermotolerance by inhibiting protein transport. | [113] | ||
| Brassica | Brassica juncea | Seedling | 45 °C for 4 and 8 h | Leaf | MALDI-TOF-MS | 22954 DAPs | 81 DAPs | Differentially accumulated proteins: 77 at 4 h, 81 at 8 h, 74 at both 4 and 8 h | Under 4 h and 8 h of HS, 119 and 81 DAPs, 532 and 570 peptide sequences were identified, respectively. During 8 h HS, accumulation of HSP, including HSPs and HS-induced TF A-4a increased. On the other hand, during 4 h, MuTL like-protein-1, Cytochrome P450 85A1, CDT1_C domain-containing protein and B3 domain containing proteins, putative calcium-transporting ATPase 11 and an uncharacterized protein accumulation increased, and ribosome inactive protein accumulation decreased. | [114] | |||
| Brassica juncea | BPR 543-2 | 37 °C, 3 h interval for five days | Pericarp | Label-free | 1078 | 209 DEP | 78 | N/A | Under HS and a combination of salt-stress and HS, 367 and 209 DAPs, including HSPs, proteins related to cell division, protein disulfide isomerase, calcium binding proteins and protease, were highly accumulated, respectively. | [115] | |||
| Brassica campestris | WS-1 | Reproductive stage | 40/30 °C | Leaf | TMT | qRT-PCR | 2806 DAPs | 1787 DAPs | 1022 | Glucose transporter gene, BccrGLU1, improves HS-tolerance by increasing ROS scavenging, and reducing glutathione content and ratio of glutathione/oxidized glutathione. | BccrGLU1 | [116] |
| Proteomic Techniques/Methods | Advantages | Limitations |
|---|---|---|
| 2DE-MS (2DE-PAGE; 2D-DIGE) |
|
|
| Data dependent acquisition (DDA: Label-free) |
|
|
| Data independent acquisition (DIA: SWATH-MS) |
|
|
Disclaimer/Publisher’s Note: The statements, opinions and data contained in all publications are solely those of the individual author(s) and contributor(s) and not of MDPI and/or the editor(s). MDPI and/or the editor(s) disclaim responsibility for any injury to people or property resulting from any ideas, methods, instructions or products referred to in the content. |
© 2025 by the authors. Licensee MDPI, Basel, Switzerland. This article is an open access article distributed under the terms and conditions of the Creative Commons Attribution (CC BY) license (https://creativecommons.org/licenses/by/4.0/).
Share and Cite
Halder, T.; Bhoite, R.; Islam, S.; Yan, G.; Siddiqui, M.N.; Kayess, M.O.; Siddique, K.H.M. Proteomics in Allopolyploid Crops: Stress Resilience, Challenges and Prospects. Proteomes 2025, 13, 60. https://doi.org/10.3390/proteomes13040060
Halder T, Bhoite R, Islam S, Yan G, Siddiqui MN, Kayess MO, Siddique KHM. Proteomics in Allopolyploid Crops: Stress Resilience, Challenges and Prospects. Proteomes. 2025; 13(4):60. https://doi.org/10.3390/proteomes13040060
Chicago/Turabian StyleHalder, Tanushree, Roopali Bhoite, Shahidul Islam, Guijun Yan, Md. Nurealam Siddiqui, Md. Omar Kayess, and Kadambot H. M. Siddique. 2025. "Proteomics in Allopolyploid Crops: Stress Resilience, Challenges and Prospects" Proteomes 13, no. 4: 60. https://doi.org/10.3390/proteomes13040060
APA StyleHalder, T., Bhoite, R., Islam, S., Yan, G., Siddiqui, M. N., Kayess, M. O., & Siddique, K. H. M. (2025). Proteomics in Allopolyploid Crops: Stress Resilience, Challenges and Prospects. Proteomes, 13(4), 60. https://doi.org/10.3390/proteomes13040060

