Abstract
In school settings, self-control is central to the ability of learners to complete their academic work successfully. Learners’ self-control is directly influenced by the ways in which educators execute their work, including their instructional explanations, their classroom management, and the expectations that they express to their learners. Our research on this phenomenon investigated Finnish and Swedish learners in upper secondary schools. Not only is the use of digital technology very different in these two countries; the autonomy and status of educators are as well. This article compares the empirical significance of antecedents of learners’ academic self-control in the two national settings by surveying 2191 learners in Swedish and Finnish schools. Our analysis applies structural equation modeling to two cross-sectional datasets, and the results reveal that the associations between educators’ instructional explanations, classroom management, and their high expectations on the one hand and learners’ academic self-control on the other are stronger overall among Finnish students than among Swedish students. Furthermore, the association between digital technology use and learners’ perceptions of conflict between school norms and Internet opportunities are much stronger in the Swedish sample than the Finnish sample. Lastly, we discuss the meaning of these results and their possible implications for research and practice.
1. Introduction
Self-control is central to learners’ endeavors to achieve successful academic performance. Self-control typically refers to “the capacity for altering one’s own responses, especially to bring them into line with standards such as ideals, values, morals and social expectations, and to support the pursuit of long-term goals” [1] (p. 351). Self-control—or self-discipline—is important for achievement in school; in fact, it has been found to be more important for school achievement than IQ [2]. In this article, we refer to self-control regarding academic work within a secondary school setting as “academic self-control”. Such self-control faces new challenges today, as learners very often have mobile phones or computers available to them in classroom situations [3]. As such, learners sometimes perceive a conflict between off-task online engagement and normative academic work in school. The extent, frequency and intensity of youth’ digital communication might indicate the development of a new participatory Internet culture. However, school learners are expected to respect and accommodate the values inherent in school institutions, their rules and regulations. A new challenge to self-control has appeared with the advent of learners’ access to Internet at school in several countries: in technology-dense environments, learners must resist impulses to execute off-task behavior almost every time they are engaged in academic tasks [4], making every moment for them a moment of choice [5]. School learners in technology-rich classrooms (but also in home environments) must often resist impulses to engage in online chatting, electronic games, time-wasting Internet sites and so on, i.e., things that might feel good immediately but carry long-term consequences if their academic engagement is too low over time [6]. Self-control enables them to override an impulse for off-task behavior and instead persist in long-term assignments despite boredom and frustration. We have chosen here to adjust and expand the basic model of educators’ influence on student learning [7] to include potential direct effects from time spent on the Internet as a learning resource within the school [6], while incorporating the assumption that Internet offerings can also create an inner conflict between an appreciation for an Internet culture on the one hand and an academic orientation on the other hand [5,6]. The ability to resist such temptation in favor of long-term academic goals has been interpreted as a form of cognitive self-control [8]. Recent research has also shown that resistance to temptation is a relatively stable individual characteristic [9]. However, learners are also sensitive to social cues that can potentially influence their ability to exert willpower and academic self-control in academic work [1]. We acknowledge that socio-psychological factors and students’ learning dispositions are highly complex in these situations; space limitations make an extended discussion of this complexity impractical, but interested readers are referred to other sources [10].
Another important consideration is the influence of schools on learners’ academic self-control. The ways in which educators execute their work, such as how they manage their classroom or explain difficult material, can directly influence learners’ behavior [7]. Additionally, educators also indirectly influence learners’ academic performance by expressing the standards set for assignments: educators create academic pressure by communicating high expectations for learners [11]. In this way, existing research shows that raising the quality of educators’ work can be instrumental in improving learners’ goal attainment [12]. Empirical studies have also corroborated the view that instructional quality, classroom management and high expectations all influence learner achievement [7]. In addition, values are embedded in school practice, and they can influence learners’ school socialization. These values associated with schooling are sometimes appreciated by the learners, and sometimes not [13]; they are sustained by rules and norms prescribed by the school. If these rules and norms help learners to resist doing what they personally want in situ or to help learners accept and internalize school values as their own, we say that the learners value school as an institution. Wider contextual patterns might influence how these multifaceted interactions within school cultures between educators and learners unfold. Both national and local school politics [14] and transnational trends [15] are involved. Here we explore and compare Swedish and Finnish upper secondary school learners’ ability to exercise academic self-discipline in classrooms with Internet access.
The ultimate goal of instruction and learning in a school context is the development of knowledge, skills, and attitudes that prepare learners for a future as citizens and employers or employees [11]. At the same time, scholars have noted that educator-learner interactions occur within a specific cultural context [14]. As such, broader macro-level factors, societal culture, and national education policies can affect learners’ classroom behavior. The broader culture also exerts an influence on learner-educator interactions. The nature of this influence can vary across different societies, as schools mirror the values of the societies in which they operate. Some scholars argue that a common Nordic school model exists, since Nordic countries rely on a comprehensive model that values equity, desiring “a school for all” with “no streaming and with easy passages between the levels” [16] (p. 1). However, the attributes of the school systems in Sweden and Finland also carry clear differences. For instance, some explanations for Finland’s educational success include Finnish teachers’ specific instructional styles and the fact that Finland’s “knowledge-based society, educational equality, the devolution of decision power at the local level, and teacher education are named as the most important educational policy issues” [17] (p. 940). The Swedish school system, on the other hand, is “marked by serious systemic weaknesses” e.g., in terms of inadequate skill supply to the teaching profession [18] (p. 34). The Finnish school system on the other hand is marked by systemic strengths that result in high learner achievement in the Program for International Student Assessment (PISA) sponsored by the Organisation for Economic Cooperation and Development (OECD) [19] and Trends in International Mathematics and Science Study (TIMSS) [20]. Finland topped the PISA rankings in 2000, 2003 and 2006, and despite falling somewhat since that time, still remains one of the highest-performing school systems in the world. The success of Finnish learners in all three content domains (literacy, science, and mathematics) of each of the four cycles of PISA has created a great deal of international interest. Finnish learners’ excellent results on comparative international tests have also led many commentators to consider the Finnish model of education worthy of emulation. In this regard, a comparison between Finland and Sweden would be particularly interesting.
Finnish and Swedish classrooms differ in their level of in-class Internet access and in the frequency and type of in-class Internet use [21]. Several Swedish government initiatives have promoted the use of computers in Swedish schools [22], although policies on digital technology are primarily decided by local authorities (and sometimes at the school level). In recent years, these policies have tended to focus increasingly more on one computer per learner. This means that Swedish schools are currently responsible for providing and tutoring all learners in using digital technology as a tool in the search for knowledge and learning [23]. In Finland, the situation is quite different. The national Finnish curriculum provides broad guidelines that give schools and educators a great deal of leeway in terms of both content and methods, including the use of digital technology. Still, Finnish schools’ infrastructure of digital technology is one of the best in Europe [21]. On a local authority level, Finnish schools do not prioritize digital technology compared to other services. Whether or not to use digital technology during lessons in various domains is up to the educator. It is the educational rationale that determines Finnish educators’ use of educational technology. Further, Finnish educators have high autonomy on content decisions and how to arrange instruction, while Swedish educators are more influenced by guidelines [24].
These two country-specific contexts also differ with regard to educators’ positions of authority in relation to their learners as well as their status. The occupational status of educators in Finland is much higher than it is in Sweden [23]. The differences in status and respect that the OECD has measured could influence the leverage educators use to influence learners’ academic self-control and engagement through quality instruction, effective classroom management, and expecting the best of all learners [25]. The difference in educator status could also affect how well learners make use of allocated online time in class, which might in turn affect how they perceive their ability to exercise academic self-control. However, it remains an open question whether the difference in the status of educators in Finland and Sweden also influences learners’ acceptance and internalization of school norms and values.
The purpose of this article is to explore and compare the statistical associations of antecedents of learners’ academic self-control in upper secondary schools in Sweden and Finland. The factors to be examined are quality instruction, classroom management, high expectations, and learners’ appreciation of school values, in addition to Internet use at school and learners’ sense of a motivational conflict between school and the Internet.
The use of the Internet in schools has fascinated educational researchers, politicians, educational bureaucrats, educators, and learners since online resources first became available in classrooms. However, the objective of this article is not to provide a comprehensive review of the literature on digital technology in schools, but rather to highlight certain limited uses of educational technologies. Some see the arrival of digital technology and the Internet in schools as part of a necessary process of educational adaptation and modernization. This perspective views digital technology as contributing to efficiency in many other domains, so applying it to the school context appears to be a logical next step. For others, the Internet is seen as a potential tool to strengthen learners’ creative work using global information sources [26]. Searching for information, as well as interpreting and evaluating multiple sources of information simultaneously, is an important skill in a society in which access to information increases, year after year. Moreover, schools should prepare an individual for life after schooling, so using digital technology to find information seems to be a reasonable approach [27]. A further argument is that the range of activities offered by computers within schools changes the balance of power between educators and learners, in favor of the latter [6], because it is difficult to control learners’ Internet activity in the classroom, especially given the limited monitoring tools available to educators. Educators’ power to take disciplinary measures in accordance with the school rules plays a potentially crucial role in controlling learners’ use of the Internet. However, if the learner chooses to engage in off-task activity, the educator will be faced with the choice to either turn a blind eye to what the learner is doing or set about applying a sanction. In this context, giving in can be the strategy that gives rise to fewer frustrations than the strategy of applying a sanction [6]. When an educator gives in, the learner’s achievement will depend even more strongly on the latter’s self-control in his or her academic work.
The prominent position of technology use in certain youth cultures gives rise to speculation as to whether it is possible to capitalize on youths’ digital strengths within the school arena. There is also a possibility that the active use of digital technology by youth through certain Internet cultures can empower young people to become engaged in social issues [27]. An unanswered empirical question is whether this form of engagement synergizes in a positive way with youths’ academic work in a school setting.
Another controversy concerns the question of how different varieties of technology use in schools affect academic achievement. One perspective suggests that the conscious use of digital tools can contribute to more effective learning, as digital technology helps learners visualize explanations of dynamic processes in a manner that traditional textbooks struggle to replicate [28]. An example of this might be an explanation of what happens inside of a pump when a person uses it to blow air into a bicycle tire. The possibility of visualizing the dynamic mechanisms involved means that educational computer programs are better able to explain the physical processes than the textbook’s step-by-step images of certain stages in the process combined with textual explanations [28]. Digital technology could provide unique opportunities to effectively learn complex academic material involving dynamic attributes [26]. A complementary perspective suggests that learning activities inside schools will offer an adjusted experience if learners cannot use the information tools that actually exist in the world outside of the school [27]. An example of this is the argument that traditional school examinations, which do not allow access to the Internet or external aids, promote an artificial control and measurement of knowledge. Meanwhile, others propose a socio-cultural view that knowledge is built into the apparatuses that we use. From this theoretical perspective, thinking is no longer considered something that takes place exclusively inside of a person’s head, but one that takes place in the interaction between the person, the object and the tools employed [29].
Scholarly arguments for the use of digital technologies in schools have followed from these perspectives. For these reasons among others, educational authorities in some countries (such as Sweden) have devoted significant resources to purchasing PCs with Internet access for more or less all learners in upper secondary education. These countries have also made investments in so-called learning platforms to be used as communication tools between educators and learners, as administrative tools for school management and as instructional resources (for instance, electronic textbooks, educational programs that are incorporated into the learning platforms, etc.). A great deal of research has been performed to investigate how learners use computers in an educational context for academic work [26]. Meanwhile, some studies have revealed darker sides of learners computer use in schools [6], such as the tendency to multi-task and carry out non-academic activities during lessons, for example. Multi-tasking can actually lead the contact points between nerve cells to work less effectively, thus reducing the brain’s functional efficiency as the learner constantly moves between tasks [30]. It is possible for people to improve their ability to multi-task, but the general conclusion remains that multi-tasking reduces concentration and depth of learning.
The curriculum material to be learned by learners under the auspices of secondary school educators is generally sequentially constructed, or “vertical” knowledge, in contrast to youth Internet culture, which is based more on horizontal knowledge [31]. Vertical knowledge means that each element of knowledge is built upon others, while horizontal knowledge is generally acquired through chosen activities that build immediate, concrete, and contextual knowledge. Desired learning outcomes often call for learners to understand a subject in some depth, meaning that they should discuss, analyse, explain, and otherwise interact with the material [6,26]. These activities demand that learners be mentally active and stretch themselves in the learning process, which in turn requires willpower to sustain the academic self-control needed to carry out these tasks [1]. Academic self-control thus involves willpower on the part of learners to overcome the impulse to do something more gratifying [1]. However, the ability to exercise willpower is simply a relatively stable disposition, but is also a context-dependent state that the instructional environment can debilitate or strengthen [6,26]. Therefore, how educators shape these learning environments will influence, one way or another, how learners exercise academic self-control. A motivation to learn the content in question is regarded here as a precursor of willpower.
In the following sections of this paper, we first explain the materials and methods used to compare the impact of the antecedents for Finnish and Swedish learners’ academic self-control. Following this, we present our results, and conclude this paper by discussing our findings and setting out their implications for further research and practice.
2. Materials and Methods
The empirical study that forms the basis for the analysis was completed with 40 secondary schools located in Sweden (16 schools, 802 learners) and Finland (24 schools, 1398 learners). We selected schools located in or close to urban areas, since teens in cities are more likely to have full broadband access and therefore the opportunity to engage in the full spectrum of digital activities and develop similar digital habits in both countries. We were not able to secure a frame of all Swedish and Finnish schools from which to draw a random learner sample. Instead, we used university colleagues to get in touch with schools, resulting in the voluntary participation of a total of 2191 learners in general study (convenience sampling). All learners present at the time of the survey agreed to take part in the survey.
The participants answered a questionnaire on different school situations offering varying propositions about schooling. The questionnaire was partly self-developed and partly adapted from internationally validated scales and surveys, including the following OECD constructs: “the learner-related aspects of school climate scale”, “the approaches to learning scale”, “the disciplinary climate scale” [32] and “the self-control scale” [33]. The questionnaire was piloted at two different secondary schools prior to the main round of data collection, resulting in some minor changes in the wording of a couple of items. We tested our hypotheses according to a classical theoretical paradigm, contextualizing the psychological constructs through a set of indicators in the form of propositions to which the learners responded [34]. Seven constructs (and ditto items) were included in the analysis, as follows:
- Academic self-control (The items were: “Pleasure-seeking hinders me in carrying out work tasks” (reversed) and “I experience difficulties in concentrating” (reversed));
- Appreciation for school (The items were: “I hate school” (reversed) and “I enjoy school learning”);
- School-Internet conflict (The items were: “My digital habits are a hindrance to the achievement of my school goals,” “I lose focus on my school work when I use the PC at home” and “I lose focus on my school work when I use the PC at school”);
- High expectations (The items were: “I look up to educators who set strict demands regarding discipline and behavior” and “I look up to educators who set high academic standards”);
- Quality instruction (The items were: “I understand educator explanations”, “Educator explanations make it possible for me to solve difficult problems” and “It is useful when the educator goes through what we are to do”);
- Classroom management (The items were: “The learners do not listen to instructions from the educator” (reversed), “There is noise and lack of discipline” (reversed), “The educator has to wait a long time for the learners to become quiet” (reversed) and “The learners do not manage to work well” (reversed));
- Internet use at school (The item was: “How many hours per day do you spend on the Internet at school?”).
The learners were asked to choose responses from a six-point Likert-scale that included the following choices: (1) “Strongly disagree”; (2) “Disagree”; (3) “More disagree than agree”; (4) “More agree than disagree”; (5) “Agree”; (6) “Strongly agree”. An exception to this was the construct named “Internet use at school”, wherein the participants checked one of the following boxes: “0–1 h”, “1–2 h”, “2–3 h”, “3–4 h”, “4–5 h”, or “more than 5 h”.
Learners completed the paper-based questionnaires and handed them to their educator, who in most cases collected the questionnaires on behalf of the project and sent them to the country coordinator, one for each of the two national populations, who in turn sent them to the project leader. Learners answered questions in their own national language. There were some difficulties with the professional translation service that was used, so the project decided to verify the language of the questionnaire, consulting scholars in Sweden and Finland who were familiar with the project and the type of questions used.
Confirmatory factor analysis (CFA) was used to assess the factor structure and structural equation models to explore the statistical associations between the variables. The assessments were based on the p-value for the χ2-statistic (p-χ), RMSEA (root mean square error of approximation), CFI (confirmative fit index) and GFI (goodness of fit index). The standard criteria of p-χ < 0.05, RMSEA < 0.05, and GFI and CFI > 0.95 were used to establish the goodness of fit [33]. The measurement and structural models were estimated with IBM SPSS Amos 21. The results show that the structural models in Figure 1 (p-χ = 0.000, RMSEA = 0.042, GFI = 0.971 and CFI = 0.966) and Figure 2 (p-χ = 0.000, RMSEA = 0.038, GFI = 0.958 and CFI = 0.974) represent a good fit.
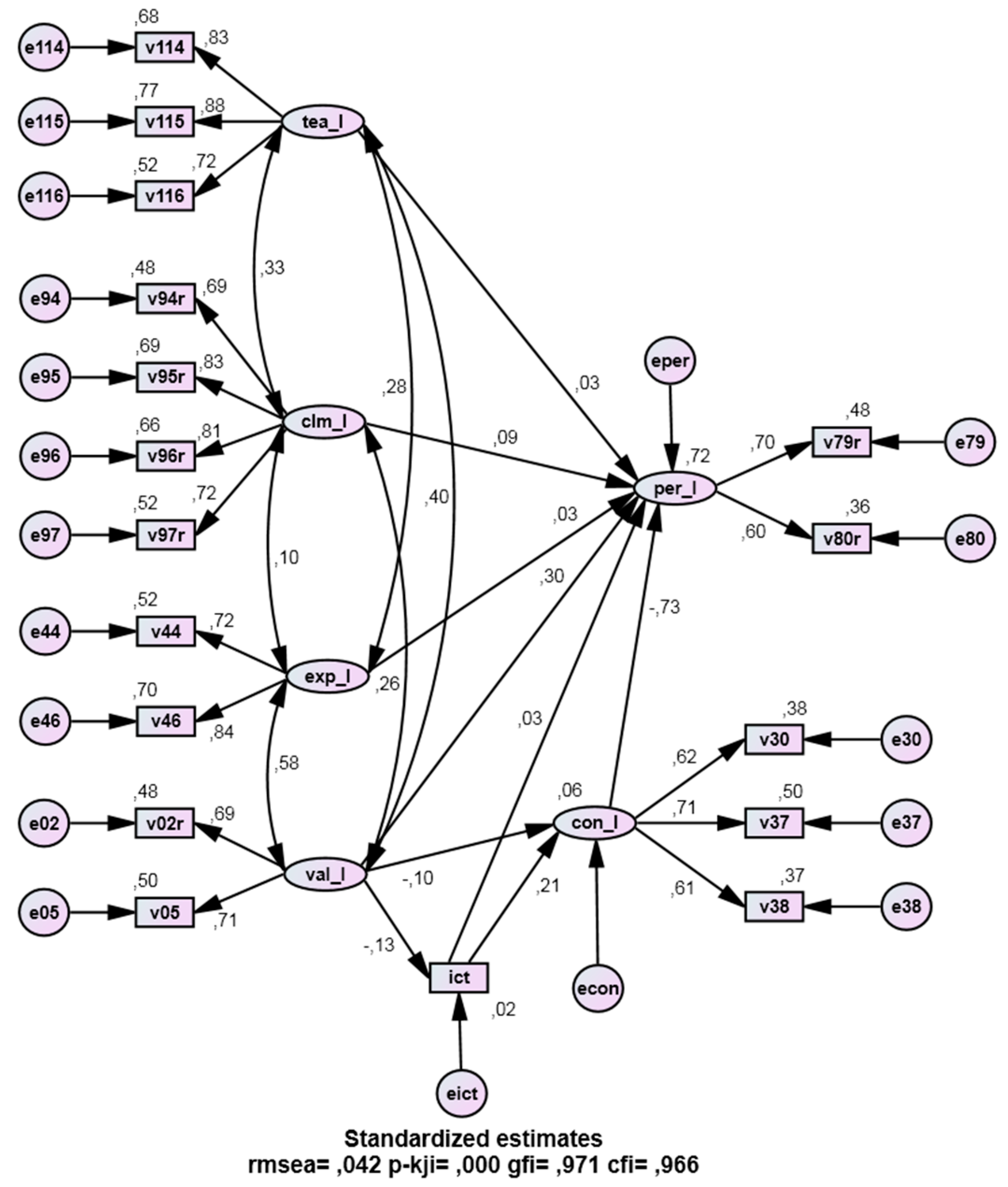
Figure 1.
A structure model of the Swedish sample, including academic self-control (abbreviated “per_I”); appreciation for school values (“val_I”); school-Internet conflict (“con_I”); high expectations (“exp_I”); quality instruction (“tea_I”); classroom management (“clm_I”); and Internet use at school (“ict”).
Figure 2.
A structure model of the Finnish sample, including academic self-control (abbreviated “per_I”); appreciation for school values (“val_I”); school-Internet conflict (“con_I”); high expectations (“exp_I”); quality instruction (“tea_I”); classroom management (“clm_I”); and Internet use at school (“ict”).
3. Results
Figure 1 and Figure 2 demonstrate the findings from the structural equation modeling of the Swedish and Finnish samples. Structural equation modeling shows clear differences between Finnish and Swedish learners. The Swedish pathways of perceived instructional qualities were: b[tea→per] = 0.03, b[clm→per] = 0.09 and b[exp→per] = 0.03. The similar Finnish pathways were: b[tea→per] = 0.20, b[clm→per] = 0.13 and b[exp→per] = 0.10. In other words, overall, the associations between instructional qualities (quality instruction, classroom management, and high expectations) and academic self-control were stronger in the Finnish sample than in the Swedish sample. The learners’ appreciation for school was slightly more strongly associated with academic self-control in Sweden (b[val→per] = 0.30) than in Finland (b[val→per] = 0.27). Furthermore, the associations between access to digital technology and school-Internet conflict were higher among Swedish (b[ict→con] = 0.21) compared to Finnish respondents (b[ict→con] = 0.04). In both groups, we found strong associations between school-Internet conflict and academic self-control (b[con→per] = −0.56 in Finland and b[con→per] = −0.73 in Sweden).
4. Discussion
This article compares the statistical associations of antecedents of learners’ academic self-control in Swedish and Finnish secondary schools. The results of the analysis show similarities and differences between these national settings.
In both Finland and Sweden, the positive influence of educators on learner academic self-control appears to be conditional on learner attitudes to the school as an institution. Our study reveals a clear empirical relationship. If this finding reflects causal processes, the implication would be that the school should work systematically to influence learner attitudes toward the school’s implicit values. This type of initiative can be viewed together with the learner’s perception of the educator as a role model (the path coefficients between educators’ high expectations and learners’ school appreciation are 0.58 and 0.69 in the Swedish sample and the Finnish sample, respectively). However, this idea would conflict with the concept of providing space for youth Internet culture in the school’s organized activity for learner self-satisfaction and engagement [25]. As remarked above, there is likely a tradeoff between the vertical acquisition of knowledge—which in political debate is coupled with ideas of in-depth learning in a knowledge-based society—and a results-oriented school on the one hand or a school that opens up to the youth Internet culture on the other. Another potential springboard for future research would be to verify this trade-off and estimate its significance. Which of these is the best or most appropriate solution is a political question where the values held by researchers are no more legitimate than those of other citizens. However, our study provides empirical grounds to suggest that those who have strong opinions that schools should adapt to an extensive use of the Internet, for instance, also need to acknowledge that such a move has other consequences. It would be advantageous if the rhetorical sweet talk about modernizing schooling also allowed an acknowledgement of the difficult issues involved.
The results of the analysis also suggest striking differences between the two national settings. The instructional factors in our model include learners’ perceptions of educators’ classroom management, instructional explanations, and expressed expectations, as well as learners’ appreciation for school. It is interesting that the associations between perceived quality of instruction, classroom management, and high expectations on the one hand and academic self-discipline on the other were clearly stronger in the Finnish sample compared to the Swedish sample. Our interpretation of this result is that Finnish educators manage to influence their learners’ academic self-discipline more positively by providing quality instruction, implementing productive classroom management, and setting high expectations as experienced by the learners themselves. If these associations represent causal relationships, our findings could have implications for practice. We do not claim that the different path coefficients capture all of the important aspects of instructional quality in Swedish and Finnish schools. However, the positive influence of the educators’ actions and the learners’ appreciation for school are likely to be important for learners’ ability to exercise self-discipline during time spent online in class, as well as their sense of school-Internet conflict. Another interpretation might be that greater academic self-control could lead to a more positive perception of educators. Thus, the direction of causality should be interpreted carefully. Furthermore, if an educator’s authority is an important prerequisite for influencing learners in a positive manner, Swedish education authorities could consider the higher influence of educator quality on academic self-control in Finland compared to Sweden. If we accept this premise, the Finnish model of education could be worthy of emulation. However, a multitude of pros and cons should be considered when evaluating possible directions of educational reform.
We found the use of digital technology to be more related to school-Internet conflict among learners in Sweden than in Finland. If this association reflects causal processes, a tradeoff between the use of digital technology and academic self-control may arise. This consideration, however, is neither self-evident nor uncontroversial. It can be argued that schools can and should adapt to developments in youth culture by providing space for the type of Internet activity that is characteristic of contemporary youth culture. There are several arguments for this [27]. However, this study suggests an educational trajectory moving in a direction other than what Bernstein would describe as horizontal knowledge [31]. Most teenagers in Finland and Sweden spend several hours a day browsing the Internet and watching TV, and the number of heavy Internet and other media users among this group is increasing [21]. Based on our interpretation of this study’s empirical findings, it would be difficult for a school to give unconstrained access to digital technology without changing its fundamental knowledge orientation from vertical knowledge toward horizontal knowledge—that is, situated knowledge acquired without exercising great self-control. We are thus debating a different type of education and a movement toward the end of schooling as we know it. If we accept the premise that academic self-control is important for success in the traditional type of education with which we are familiar, the results of this survey offer a challenge by documenting the evident tension between the Internet activity inherent in youth culture and traditional scholastic prerequisites for results-focused in-depth exploration and knowledge acquisition [6,26]. Our interpretation is that this tension is stronger in Swedish schools than in Finnish schools, although, other interpretations are possible.
On this occasion, it has not been practical to couple our survey data with indicators for value added during the period prior to data collection. Coupling measurements of learner attitudes with performance measurements is highly demanding in research terms because this requires measurements at several different times. However, this might be an avenue for further research. Also, regulations concerning data pertaining to individuals in Sweden and Finland make it difficult to draw this type of connection between self-reporting data and administrative data.
This study has inherent limitations that apply more or less to all similar studies based on cross-sectional approaches. This study’s methodology makes it difficult to draw clear conclusions without first acknowledging the need for further validation of the findings that we regard as central. Some of the path coefficients are so small that we must urge caution. However, our theoretical model is based on such a strong research foundation [7] that we consider it very unlikely that the statistical associations highlighted in this study can be the result of coincidence or spurious connections. It should also be emphasized that when we speak of educator influence, the causal processes could go in either direction, from educator to learner or from learner to educator. One tenet of our study is that the learner must also make an effort if the educator is to have a positive influence on the learner’s academic work.
Like previous studies [13], ours underlines the importance of, not only the educator, but also of school values. We see a clear relationship between learners’ perceptions of educators as role models and the degree to which learners value the school as an institution. This illustrates that a greater emphasis on learner socialization in the school community relates to the same learners’ academic self-control in learning (0.30 in the Swedish sample and 0.27 in the Finnish sample). More research is needed to understand more deeply the heretofore hidden mechanisms that contribute to making learners value the school more strongly as an institution. It might also be of value to relate differences between Finnish and Swedish learners according to gender, because the use of digital technology differs between genders. Space limitations make an exploration of this issue impractical, but it is central to our research project. Further, there is a difference between access of digital technology in schools and the ways in which digital tools are used, which could have significant effects. All these issues provide avenues for further research.
5. Conclusions
Despite its limitations, this study contributes to our understanding of how educator skills and the Internet as a learning resource can influence Finnish and Swedish learners’ academic self-control in different ways. Previous studies provide an empirical basis for suggesting that learners who are able to display academic self-control and self-discipline in their learning are more successful at school [1,33]. Self-discipline, in fact, trumps intelligence quotient (i.e., a total score derived from several standardized tests designed to assess human intelligence) as a factor in attaining results [2]. Those individuals who lack such strong self-control can benefit when schools make appropriate compensatory provisions that such learners can attain their most valued goals. We believe that the potential for curriculum reforms to influence learner self-control is probably greater than has been demonstrated thus far. For this reason, schools as well as education authorities may benefit from having well thought out strategies encouraging learners to reject impulsive actions motivated by momentary temptations. This interpretation has implications for policy and practice.
One of the main conclusions reached in this study is that the associations between educators’ instructional explanations, classroom management and their expressed high expectations on the one hand and learners’ academic self-control on the other are stronger overall in the Finnish sample than the Swedish sample. Furthermore, the association between digital technology use and the learners’ perceived school-Internet conflict are much stronger among Swedish learners than those in Finland. Improving the quality of instruction and classroom management provide by educators is a pressing, important, and acknowledged issue in Swedish educational policy [18]. Policies matter in setting the context, constraint, and possibilities for schools and classrooms. If the associations between the independent and dependent variables in our study represent causal relationships, our findings might have implications for Swedish educational policy and the work of educators. If there is a desire to strengthen the educators’ authority to produce learner compliance, there are several ways of doing so. Altering the strength of the external incentives for off-task behavior in classroom or shielding the classroom from digital temptations are possible strategies, but actors in Swedish political debate have contested moves by educators to make use of existing sanctions to enforce classroom expectations, for example. Such interventions may also have an adverse effect on the well-being of and relational trust between educators and learners [6].
An attractive, but demanding, way to increase learners’ academic self-control is to lay the groundwork for the learners themselves to accept more responsibility for their academic self-control in classroom settings. This is not easy, but one study shows that goal commitment was enhanced by mental contrasting [35]. This programmatic use of so-called implementation intensions might help to promote learners’ academic self-control. Other studies emphasize that routines and work habits sustained by educators can help develop volitional competence in school learners [36]. Although these findings are not magic bullets, they may have useful implications for practice (and education policies); for instance, educators might promote—in a systemic manner—learners’ use of implementation intentions and volition. This might promote habits and routines that could enhance academic self-control. These issues are subject of a research project currently being conducted by one of the authors.
The extent to which learners value the school as an institution and educators as academics can also be regarded as a key influence on educators’ ability to encourage academic self-control among learners. In addition, learners’ appreciation of the school environment can also contribute to reducing frustrations related to access to digital technology when learners work on learning-related tasks that require the use of the Internet. However, statistical associations in both the Swedish and the Finnish structural models support the latter only weakly, and more research is required to corroborate or reject this assumption. Better measurement instruments are also needed for research on this issue. Furthermore, there is a difference between access to digital technology in schools and the ways in which digital tools are used; we believe that determining how the digital technology in classrooms is managed, used and supervised offers both challenges and opportunities for educators.
The status of educators in society is very different among the countries in which we collected our empirical data: in Sweden, educators belong to a low echelon in social hierarchy, while in Finland the teaching profession has very high social status [25]. The status of educators and their delegated decisional autonomy are clearly factors that are influenced by political decisions, and as such, education policies that promote the status of educators over time can be a useful route to potentially influence the degree to which learners value school as a social institution. Such higher status may also help Swedish educators’ transactional position to promote learners’ constructive engagement with academic work.
Acknowledgments
This research project was funded by a grant (218245) from the Norwegian Research Council. We have borrowed the expression “The end of schooling as we know it” from Stephan Hopmann (oral communication). We thank three reviewers for their helpful comments.
Author Contributions
The authors have contributed equally.
Conflicts of Interest
The authors declare no conflict of interest. The founding sponsors had no role in the design of the study; in the collection, analysis, or interpretation of data; in the writing of the manuscript; or in the decision to publish the results.
References
- Baumeister, R.F.; Schmeichel, B.J.; Vohs, K.D. Self-regulation and the executive function: The self as controlling agent. In Social Psychology: Handbook of Basic Principles, 2nd ed.; Kruglanski, A., Higgins, E.T., Eds.; Guilford: New York, NY, USA, 2007; Chapter 9; pp. 516–539. ISBN 978-1-4625-0305-6. [Google Scholar]
- Duckworth, A.L.; Seligman, M.E. Self-discipline outdoes IQ in predicting academic performance of adolescents. Psychol. Sci. 2005, 16, 939–944. [Google Scholar] [CrossRef] [PubMed]
- Wastiau, P.; Blamire, R.; Kearney, C.; Quittre, V.; van de Gaer, E.; Monseur, C. The use of ICT in education: A survey of schools in Europe. Eur. J. Educ. 2013, 48, 11–27. [Google Scholar] [CrossRef]
- Doyle, W. Academic work. Rev. Educ. Res. 1983, 53, 159–199. [Google Scholar] [CrossRef]
- Ainslie, G. Specious reward: A behavioral theory of impulsiveness and impulse control. Psychol. Bull. 1975, 82, 463–496. [Google Scholar] [CrossRef] [PubMed]
- Elstad, E. Understanding the nature of accountability failure in a technology-filled, laissez-faire classroom: Disaffected students and teachers who give in. J. Curr. Stud. 2006, 38, 459–481. [Google Scholar] [CrossRef]
- Mortimore, P. School effectiveness and the management of effective learning and teaching. Sch. Eff. Sch. Improv. 1993, 4, 290–310. [Google Scholar] [CrossRef]
- Eigsti, I.M.; Zayas, V.; Mischel, W.; Shoda, Y.; Ayduk, O.; Dadlani, M.B.; Casey, B.J. Predicting cognitive control from preschool to late adolescence and young adulthood. Psychol. Sci. 2006, 17, 478–484. [Google Scholar] [CrossRef] [PubMed]
- Casey, B.J.; Somerville, L.H.; Gotlib, I.H.; Ayduk, O.; Franklin, N.T.; Askren, M.K.; Glover, G. Behavioral and neural correlates of delay of gratification 40 years later. Proc. Natl. Acad. Sci. USA 2011, 108, 14998–15003. [Google Scholar] [CrossRef] [PubMed]
- McAdams, D.P.; Pals, J.L. A new Big Five: Fundamental principles for an integrative science of personality. Am. Psychol. 2008, 61, 204–217. [Google Scholar] [CrossRef] [PubMed]
- Brophy, J.E. Research on the self-fulfilling prophecy and teacher expectations. J. Educ. Psychol. 1983, 75, 631–661. [Google Scholar] [CrossRef]
- Rockoff, J.E. The Impact of Individual Teachers on Student Achievement: Evidence from Panel Data. Am. Econ. Rev. 2004, 94, 247–252. Available online: http://www.jstor.org/stable/3592891 (accessed on 17 May 2017). [CrossRef]
- Wang, M.-T.; Holcombe, R. Adolescents’ perceptions of school environment, engagement, and academic achievement in middle school. Am. Educ. Res. J. 2010, 47, 633–662. [Google Scholar] [CrossRef]
- Lundahl, L. Sweden: Decentralization, deregulation, quasi-markets-and then what? J. Educ. Policy 2002, 17, 687–697. [Google Scholar] [CrossRef]
- Moutsios, S. International organisations and transnational education policy. Compare 2009, 39, 469–481. [Google Scholar] [CrossRef]
- Blossing, U.; Imsen, G.; Moos, L. Nordic schools in a time of change. In The Nordic Education Model; Blossing, U., Imsen, G., Moos, L., Eds.; Springer: Dordrecht, The Netherlands, 2014; pp. 1–14. ISBN 978-94-007-7124-6. [Google Scholar]
- Lavonen, J.; Laaksonen, S. Context of teaching and learning school science in Finland: Reflections on PISA 2006 results. J. Res. Sci. Teach. 2009, 46, 922–944. [Google Scholar] [CrossRef]
- Samling för Skolan—Nationell Strategi för Kunskap och Likvärdighet. SOU 2017:35. Available online: http://www.regeringen.se/rattsdokument/statens-offentliga-utredningar/2017/04/sou-201735/ (accessed on 1 June 2017).
- PISA 2015 Key Findings for Finland. Available online: http://www.oecd.org/finland/pisa-2015-finland.htm (accessed on 1 June 2017).
- About TIMSS 2015. Available online: http://timssandpirls.bc.edu/timss2015/ (accessed on 1 June 2017).
- European Commission. Survey of Schools: ICT in Education. Available online: https://ec.europa.eu/digital-agenda/sites/digital-agenda/files/KK-31-13-401-EN-N.pdf (accessed on 1 June 2017).
- Jedeskog, G. ICT in Swedish Schools 1984–2004: How Computers Work in the Teachers’ World. Seminar.net Int. J. Media Technol. Lifelong Learn. 2007, 3, 1–15. Available online: http://www.seminar.net/images/stories/vol3-issue1/gunilla_jedeskog-ict_in_swedish_schools.pdf (accessed on 17 May 2017).
- Poromaa, P.I. ICT Practices, Social Class and Pedagogy in Swedish Lower Secondary Schools. Educ. Inq. 2013, 4, 1–15. Available online: http://journals.co-action.net/index.php/edui/article/view/23224 (accessed on 1 June 2017). [CrossRef]
- Organisation for Economic Cooperation and Development (OECD). Improving Schools in Sweden: An OECD Perspective; OECD: Paris, France, 2016. [Google Scholar]
- The OECD School Leadership for Learning: Insights from TALIS 2013. Available online: http://www.oecd.org/edu/school-leadership-for-learning-9789264258341-en.htm (accessed on 1 June 2017).
- Elstad, E. Educational technology: Expectations and experiences. An introductory overview. In Digital Expectations and Experiences in Education; Elstad, E., Ed.; Sense Publishers: Rotterdam, The Netherlands, 2016; pp. 3–28. ISBN 9789463006477. [Google Scholar]
- Erstad, O.; Sefton-Green, J. Identity, Community, and Learning Lives in the Digital Age; Cambridge University Press: Cambridge, MA, USA, 2013; ISBN 1107005914. [Google Scholar]
- Mayer, R.E. Multimedia learning: Are we asking the right questions? J. Educ. Psychol. 1997, 32, 1–19. [Google Scholar] [CrossRef]
- Säljö, R. Lärande i Praktiken: Ett Sociokulturellt Perspektiv, 3rd ed.; Studentlitteratur: Lund, Sweden, 2014; ISBN 9789144101736. [Google Scholar]
- Ophir, E.; Nass, C.; Wagner, A.D. Cognitive control in media multitaskers. Proc. Natl. Acad. Sci. USA 2009, 106, 15583–15587. [Google Scholar] [CrossRef] [PubMed]
- Bernstein, B. Vertical and horizontal discourse: An essay. Br. J. Sociol. Educ. 1999, 20, 157–173. [Google Scholar] [CrossRef]
- OECD. PISA 2009 Assessment Framework; OECD: Paris, France, 2009; ISBN 978-92-64-16787-2. [Google Scholar]
- Tangney, J.P.; Baumeister, R.F.; Boone, A.L. High self-control predicts good adjustment, less pathology, better grades, and interpersonal success. J. Personal. 2004, 72, 271–324. [Google Scholar] [CrossRef]
- Kline, R.B. Principles and Practice of Structural Equation Modeling; Guilford Publications: New York, NY, USA, 2015; ISBN 9781462523351. [Google Scholar]
- Duckworth, A.L.; Grant, H.; Loew, B.; Oettingen, G.; Gollwitzer, P.M. Self-regulation strategies improve self-discipline in adolescents: Benefits of mental contrasting and implementation intentions. Educ. Psychol. 2011, 31, 17–26. [Google Scholar] [CrossRef]
- Corno, L. Volition in Education. Teach. Coll. Rec. 2004, 106, 1669–1694. [Google Scholar] [CrossRef]
© 2017 by the authors. Licensee MDPI, Basel, Switzerland. This article is an open access article distributed under the terms and conditions of the Creative Commons Attribution (CC BY) license (http://creativecommons.org/licenses/by/4.0/).

