Next Article in Journal
Development and Evaluation of Adaptive Learning Support System Based on Ontology of Multiple Programming Languages
Previous Article in Journal
Planning Design Competitions to Cultivate Innovative Design Capabilities Among Hong Kong Secondary School Students
 
 
Font Type:
Arial Georgia Verdana
Font Size:
Aa Aa Aa
Line Spacing:
Column Width:
Background:
Article

Integrating Personal Growth in ADE Curriculum for Sustainable Impact

Social Sciences Department, University Villanueva, 28034 Madrid, Spain
Educ. Sci. 2025, 15(6), 723; https://doi.org/10.3390/educsci15060723
Submission received: 6 April 2025 / Revised: 3 June 2025 / Accepted: 4 June 2025 / Published: 9 June 2025
(This article belongs to the Section Higher Education)

Abstract

This conceptual study addresses the integration of intra-personal skills into Spanish business (ADE) curricula to meet sustainability challenges and impact investment demands. The research proposes a three-dimensional framework connecting (1) intra-personal competency development, (2) sustainability knowledge domains, and (3) pedagogical implementation strategies. Our analysis reveals implicit elements of introspection in current curricula but identifies a significant gap in structured approaches to intra-personal skill development. Successful integration requires comprehensive institutional support across multiple levels. This study reconceptualizes business education beyond technical competencies, offering educational practitioners a practical roadmap for curriculum redesign that develops the reflective capacities needed for responsible business leadership in sustainability contexts.

1. Introduction

The 21st century has ushered in unprecedented global challenges that demand innovative approaches to business education. Climate change, resource depletion, social inequality, and economic instability have collectively created an urgent imperative for sustainable development across all sectors of society (Sachs et al., 2019). Within this context, the financial landscape has witnessed the emergence and rapid growth of impact investing—a paradigm that seeks to generate positive, measurable social and environmental impacts alongside financial returns (Bugg-Levine & Emerson, 2011). This evolution represents a fundamental shift from traditional investment models focused solely on profit maximization toward more holistic approaches that consider the triple bottom line of people, planet, and profit (Elkington, 2018).
Business schools, as primary incubators of future economic leaders, face a critical juncture. Administration and Business Management (ADE) programs in Spain, like their global counterparts, have traditionally emphasized technical competencies, analytical skills, and market-oriented strategies. While these remain essential components of business education, they are increasingly insufficient to prepare graduates for the complex, interconnected challenges of sustainable development and impact investing (Waddock & Lozano, 2013). This educational gap is particularly concerning in Spain, where the transition toward sustainability-oriented business practices presents both significant opportunities and challenges for economic renewal and social cohesion (Albareda & Sison, 2020).
The concept of Education for Sustainable Development (ESD), championed by UNESCO and integrated into the Sustainable Development Goals (SDGs, Parkes et al., 2017), provides a valuable framework for reimagining business education (UNESCO, 2017). ESD emphasizes not only the acquisition of knowledge but also the development of competencies that enable individuals to reflect on their actions and make informed decisions for environmental integrity, economic viability, and social justice (Rieckmann, 2012, 2018). However, the implementation of ESD principles within business curricula often predominantly focuses on external knowledge domains while neglecting the inner dimensions of learning and development (Wamsler et al., 2018).
This research posits that a critical missing element in current business education is the systematic integration of intra-personal skill development. Intra-personal skills—including self-reflection, mindfulness, and emotional intelligence—constitute the foundation for ethical decision-making, systems thinking, and transformative leadership (Goleman & Boyatzis, 2017). These inner capacities enable individuals to recognize their values, biases, and assumptions, thereby enhancing their ability to navigate complex sustainability challenges with greater awareness and intentionality (Schön, 2017; Senge, 2019).
The growing field of impact investing presents a particularly compelling context for examining the importance of intra-personal skills in business education. Impact investors must balance financial returns with social and environmental impacts, requiring sophisticated decision-making processes that integrate quantitative analysis with qualitative judgment (Höchstädter & Scheck, 2015). This integration demands not only technical expertise but also the capacity for critical self-reflection, empathy, and value alignment—precisely the intra-personal skills that traditional business education often overlooks (Sharma & Hart, 2014).
In Spain, the ADE curriculum serves as the primary educational pathway for future business leaders, making it a strategic leverage point for fostering sustainability competencies (Larrán Jorge et al., 2016). A preliminary assessment of current ADE programs reveals that while elements of introspection and sustainability are present, they often exist in isolation rather than as part of a coherent educational strategy (Miralles-Quirós et al., 2018). Sustainability topics may be covered in specialized elective courses but are rarely integrated throughout the core curriculum. Similarly, intra-personal skill development, when present, tends to be implicit rather than explicitly cultivated through structured pedagogical approaches (Fernández-Sánchez et al., 2011). This fragmentation limits the potential for transformative learning experiences that prepare students to navigate the complexities of sustainable business practice and impact investing.
The conceptual framework proposed in this study offers a roadmap for addressing these limitations through the systematic integration of intra-personal skill development with sustainability education. By creating dynamic connections between inner development and external knowledge domains, the framework supports the cultivation of business graduates who possess not only technical expertise but also the reflective capacities essential for responsible leadership in sustainability contexts (Laasch & Conaway, 2015).
The decision to focus this study on the Spanish context within Business Administration and Management (ADE) is grounded in both empirical evidence and normative considerations. Spain represents one of the largest higher education systems in Europe, with over 80 universities offering ADE programs and more than 50,000 students graduating annually in this field (Ministerio de Universidades, 2023). This significant scale not only underscores the relevance of the Spanish context but also provides a robust environment for examining educational innovation and competency development. Empirical studies have highlighted that Spanish business schools are increasingly recognized for their efforts to integrate sustainability and intra-personal competencies into their curricula, aligning with European Higher Education Area (EHEA) reforms and global accreditation standards (ANECA, 2022; EFMD, 2023). For example, recent national surveys indicate that over 60% of Spanish ADE programs have introduced modules on ethics, leadership, and personal development, reflecting a growing institutional commitment to holistic education (ANECA, 2022).
This research contributes to the ongoing discourse on business education reform by highlighting the critical role of intra-personal skills in preparing students for the challenges of sustainable development and impact investing. It offers practical insights for curriculum designers, educational administrators, and policy makers seeking to enhance the relevance and effectiveness of business education in addressing pressing global challenges (Figueiró & Raufflet, 2015). Furthermore, by advocating a collaborative approach that harnesses students’ existing knowledge and experiences, the framework promotes a more inclusive and participatory educational model (Kolb & Kolb, 2005).
As the business landscape continues to evolve in response to sustainability imperatives and the growing importance of impact investing, the integration of intra-personal skills within business education becomes not merely desirable but essential (Waddock, 2020). This study provides a conceptual foundation for this integration, offering a vision of business education that nurtures both the inner capacities and external knowledge necessary for transformative leadership in a complex, interconnected world.
The remainder of this manuscript will be structured as follows: The second section will provide a comprehensive literature review, examining existing research and theoretical frameworks relevant to the topic. This section will synthesize key findings and identify gaps in current knowledge. The third section will engage in a detailed discussion, analyzing the implications of the literature review and setting the stage for the development of a new model. The fourth section will present a proposed model, outlining its components and how it addresses the identified gaps in the field. Finally, the fifth section will conclude the manuscript by summarizing the main contributions and highlighting future directions for research and application.

2. Literature Review

The landscape of business education has undergone significant transformation in recent decades, driven by global sustainability challenges and the emergence of impact investing as a new paradigm in financial markets. Traditional business education models, which have historically emphasized technical competencies and profit maximization, are increasingly scrutinized for their inadequacy in preparing graduates for complex socio-environmental challenges (Annan-Diab & Molinari, 2017; Poizat, 2023). This critical examination has led to calls for fundamental reforms in business curricula worldwide, including Spain’s Administration and Business Management (ADE) programs (Cerezo-Narváez et al., 2025; Setó-Pamies & Papaoikonomou, 2016).
The concept of Education for Sustainable Development (ESD) has emerged as a guiding framework for this educational transformation (Ramírez-Montoya et al., 2024). According to Lozano et al. (2013), ESD encompasses not only environmental literacy but also the development of values, attitudes, and skills necessary for creating sustainable societies. This multidimensional approach requires business education to move beyond traditional disciplinary boundaries toward more integrative pedagogies (Stubbs & Cocklin, 2008). As Hesselbarth and Schaltegger (2014) argue, sustainability competencies include not only cognitive knowledge but also affective and behavioral dimensions that enable graduates to become change agents for sustainability.
The rise of impact investing has further accelerated the need for educational innovation in business schools. Impact investing, defined as investments made with the intention of generating positive social and environmental impact alongside financial returns (Höchstädter & Scheck, 2015), represents a paradigm shift that challenges the conventional investment theories taught in business schools. Research by Findler et al. (2019) indicates that business graduates often lack the necessary skills to evaluate investments through this multidimensional lens, highlighting a significant gap in current educational approaches.
Within this context, intra-personal skills have gained recognition as essential components of sustainability education. Wamsler et al. (2018) define these skills as inner capacities that enable individuals to reflect on their values, emotions, and thought patterns. Mindfulness, self-reflection, and emotional intelligence are particularly relevant for sustainability education as they foster the ability to recognize interconnections between personal actions and broader systemic impacts (Schön, 2017; Goleman et al., 2012; Frank and Stanszus (2019) demonstrate that mindfulness practices can enhance sustainability-related attitudes and behaviors by increasing awareness of consumption patterns and their environmental consequences.
The integration of intra-personal skills into business education represents a departure from traditional pedagogical approaches. According to Sharma and Hart (2014), conventional business curricula tend to emphasize analytical thinking and technical expertise while neglecting the development of reflective capacities. This imbalance is particularly problematic in the context of sustainability challenges, which require not only technical solutions but also ethical reasoning and value clarification (Hahn et al., 2015). Research conducted by Kassel and Rimanoczy (2018) suggests that business education must cultivate both “outer” competencies (knowledge, skills) and “inner” capacities (values and mindsets) to prepare students for sustainability leadership.
The Spanish context presents unique challenges and opportunities for integrating intra-personal skills into business education. Larrán Jorge et al. (2016) note that while Spanish universities have made progress in incorporating sustainability into their curricula, these efforts often focus on environmental management rather than holistic approaches that include personal development. A study by Alcaraz and Thiruvattal (2010) found that Spanish business schools lag their Northern European counterparts in adopting transformative pedagogies that foster reflective practice and ethical reasoning. However, Fernández-Sánchez et al. (2011) identify growing interest among Spanish educators in innovative teaching methods that promote critical thinking and self-awareness.
The theoretical foundations for integrating intra-personal skills into business education draw from diverse disciplines. Transformative learning theory, developed by Mezirow (1991) and expanded by Sterling and Orr (2001), emphasizes the importance of critical reflection in challenging assumptions and fostering perspective transformation. This approach aligns with Kolb and Kolb’s (2009) experiential learning model, which highlights reflection as a crucial component of the learning cycle. Additionally, systems thinking provides a framework for understanding the interconnections between individual actions and broader social and environmental systems (Doran et al., 2020; Senge, 2019).
Empirical research on the effectiveness of intra-personal skill development in business education shows promising results. A longitudinal study by Alt et al. (2022) revealed that reflective practices enhanced students’ ability to navigate complex sustainability challenges by increasing their awareness of personal values and assumptions. Similarly, Pandey et al. (2018) demonstrate that mindfulness training can improve ethical decision-making in business contexts by reducing cognitive biases and enhancing perspective-taking abilities. Research conducted by Molderez and Fonseca (2018) indicates that self-reflection exercises help students connect theoretical sustainability concepts with personal experiences, thereby deepening their understanding and commitment.
Despite these benefits, significant barriers exist to integrating intra-personal skills into business curricula. Institutional resistance, disciplinary silos, and a lack of faculty expertise are commonly cited challenges (Dyllick, 2015; Figueiró & Raufflet, 2015). Lozano et al. (2013) identify organizational culture as a critical factor influencing the adoption of innovative pedagogies in higher education institutions. Additionally, assessment difficulties pose challenges for educators seeking to evaluate the development of intra-personal skills (Libertson, 2023). These barriers are particularly pronounced in traditional business schools with established curricula and teaching methods (Borg et al., 2012).
While intra-personal competencies such as self-awareness, emotional intelligence, and reflective practice are widely recognized for their positive impact on student development and leadership capacity, the literature also highlights several limitations (Legg, 2023; Relyea, 2025). These include challenges in objectively measuring personal growth, the influence of cultural and contextual factors on the interpretation of competencies, and the risk of prioritizing individual development over collective or systemic change.
Several innovative approaches have emerged to address these challenges. Wiek et al. (2011) proposes a competency framework that explicitly includes normative competence (the ability to reflect on values and ethics) as a core component of sustainability education. This framework has been adapted by numerous business schools to guide curriculum development. Case-based teaching methods that incorporate reflection on ethical dilemmas have proven effective in developing both analytical and intra-personal skills (Hesselbarth & Schaltegger, 2014). Additionally, service learning and community engagement provide opportunities for students to reflect on the social impact of business decisions (Brundiers et al., 2010).
The integration of digital technologies offers new possibilities for intra-personal skill development (Culcasi et al., 2022). Schön and Ebner (2013) demonstrate that digital reflection tools can enhance self-awareness and metacognition among business students. Similarly, Boud and Soler (2016) highlight the potential of e-portfolios for documenting reflective practice and personal growth over time. These technological innovations may be particularly relevant in the post-pandemic educational landscape, which has accelerated the adoption of digital learning platforms (Crawford et al., 2020).
Looking forward, the literature suggests several promising directions for future research and practice. Longitudinal studies are needed to assess the long-term impact of intra-personal skill development on graduates’ professional trajectories and contributions to sustainability (Hesselbarth & Schaltegger, 2014). Cross-cultural comparisons could illuminate how different educational contexts influence the integration of these skills into business curricula (Alcaraz & Thiruvattal, 2010). Additionally, interdisciplinary collaborations between business educators and experts in psychology, philosophy, and contemplative studies may yield innovative pedagogical approaches (Wamsler et al., 2018).
In conclusion, the literature reveals growing recognition of the importance of intra-personal skills in preparing business students for the challenges of sustainability and impact investing. While significant progress has been made in conceptualizing these skills and their relevance to business education, practical implementation remains uneven, particularly in university education. The Spanish context presents both challenges and opportunities for educational innovation, requiring thoughtful adaptation of global best practices to local institutional realities. As business education continues to evolve in response to sustainability imperatives, the integration of intra-personal skills represents a promising pathway toward more holistic and transformative learning experiences.

3. Methodology

This study adopts a conceptual analysis methodology, carefully structured to align with established best practices for theory construction in management and education research. The methodological approach is grounded in the framework articulated by Wacker (1998), which provides a systematic process for building robust theoretical models. This approach is particularly suitable for research that seeks to synthesize existing knowledge, identify gaps, and propose new frameworks in areas such as the integration of intra-personal skills into business education curricula.
The research design is qualitative and conceptual, focusing on the synthesis and critical evaluation of the existing literature rather than the collection of new empirical data. The study follows Wacker’s guidance for theory development, ensuring that the resulting framework is both theoretically sound and practically relevant. To identify relevant studies, a systematic literature review was conducted, targeting peer-reviewed journal articles, books, and authoritative reports published in English and Spanish between 2000 and 2025.
The literature search was performed across Scopus, Web of Science, and Google Scholar, using the keywords “intra-personal skills”, “business education”, “curriculum development”, and “theory building”, and included peer-reviewed articles, books, and reports published in English and Spanish between 2000 and 2025. The initial search identified 312 records. After removing 54 duplicates, 258 titles and abstracts were screened for relevance to the conceptualization, implementation, or assessment of intra-personal competencies in higher education. Of these, 117 articles were excluded based on irrelevance to the topic or context. The full texts of the remaining 141 articles were assessed for eligibility according to predefined criteria: studies were included if they addressed intra-personal skills within business education or related fields, provided conceptual or empirical insights, and were peer-reviewed; studies were excluded if they fell outside the time frame, did not focus on higher education, or lacked sufficient methodological detail. After this stage, 66 articles were excluded for reasons such as insufficient focus on intra-personal skills or lack of methodological transparency. Ultimately, 75 studies were included in the final synthesis and used to inform the development of the conceptual framework.
The analytical process began with the careful definition of key constructs, such as intra-personal skills, personal growth, and curriculum integration. These definitions were developed through an iterative reading and comparison of sources, ensuring alignment with consensus in the literature. The relationships between intra-personal skills and educational outcomes were then mapped, drawing on both empirical findings and theoretical arguments, with special attention given to models that link personal growth to sustainable impact in business education. Insights from the literature were synthesized into a conceptual framework that delineates the processes, conditions, and expected outcomes of integrating intra-personal skills into business curricula.
While this conceptual methodology enables a thorough synthesis of existing knowledge, it does not provide empirical evidence for the effectiveness of the proposed framework. Future research is therefore recommended to empirically test the framework’s applicability and impact in diverse educational contexts.

4. Results

4.1. Intra-Personal Competency Development

Intra-personal competency development is increasingly recognized as a critical dimension of higher education, particularly within business curricula that have traditionally emphasized technical proficiency and interpersonal skills at the expense of self-awareness, mindfulness, and emotional intelligence. In today’s complex and rapidly changing environment, professionals are required not only to master external business processes but also to cultivate inner strengths that support ethical decision-making and sustainable leadership.
The challenges of the 21st century demand leaders who can reflect deeply on their values, manage their emotions effectively, and continuously seek opportunities for personal growth. Drawing on a conceptual framework, this dissertation links the development of intra-personal competencies to sustainability knowledge domains—particularly environmental, social, and governance issues—and emphasizes the need for a pedagogical strategy that embraces transformative learning.
The theoretical underpinnings of this research are deeply rooted in the insights of thought leaders who have advanced our understanding of reflective practice, emotional intelligence, and mindfulness. Authors such as Goleman (2005) have demonstrated that emotional intelligence can play a pivotal role in leadership effectiveness, while Schön (2017) has shown that reflective practice is essential for professionals to learn from experience and adapt to new challenges. In addition to these contributions, scholars like Dweck (2006) have posited that a growth mindset is indispensable for personal and organizational success, underscoring the necessity of fostering an environment that encourages continuous self-improvement.
The integration of such intra-personal skills into educational curricula provides a means by which students can better navigate the complexities of sustainability challenges, as argued by Sharma and Hart (2014), who highlight the importance of embracing transformative learning in business education to address emergent sustainability concerns. Despite the acknowledged importance of these competencies, many higher education institutions have been slow to formalize their integration. Preliminary analyses indicate that while elements of self-reflection and mindfulness may be implicitly present, there remains a significant gap in establishing structured developmental strategies that systematically cultivate these skills.
This shortfall is particularly problematic in business schools, where the focus on technical and market-driven knowledge often surpasses the cultivation of intra-personal capabilities. Addressing this gap requires not only curricular reforms but also a paradigm shift in the organizational culture of educational institutions. Leaders within these institutions must embrace a holistic view of education that recognizes the interplay between technical proficiency and personal development.
This involves designing learning outcomes that explicitly incorporate reflective practices and mindfulness exercises, creating opportunities for experiential learning, and implementing robust assessment methods that capture the progress of intra-personal competency development. Furthermore, the proposed model advocates the alignment of intra-personal skill cultivation with sustainability imperatives. By mapping these competencies onto environmental, social, and governance challenges, educators can create a more relevant and engaging learning experience. The integration of these domains not only enhances students’ personal growth but also prepares them to confront the ethical and practical complexities inherent in sustainability and impact investing.
Institutional commitment is essential to this endeavor. For successful implementation, higher education institutions must foster an ecosystem where faculty, departmental leadership, and administrative policies work in concert to support continuous professional and personal development. As suggested by Senge (2019), creating a learning organization that values and models’ reflective practice is key to embedding these competencies into the institutional fabric. Additionally, initiatives such as dedicated faculty training programs (Palmer, 2000) and the incorporation of contemplative practices (Casey Boland, 2017) provide practical means to bridge the gap between theory and practice. In doing so, educational institutions can not only enhance the quality of business education but also contribute to the broader societal goal of achieving sustainable development.
The importance of this transformation is further echoed by Zimmerman and Bell (2014), who assert that nurturing an inner sustainability mindset is essential for strategic decision-making in today’s interconnected world. By reconceptualizing business education through a more holistic lens, institutions ensure that graduates are equipped with both the technical skills necessary for market success and the reflective capabilities required for ethical leadership in sustainability contexts.
In conclusion, acknowledging and systematically cultivating intra-personal competencies within higher education represents a pivotal shift in preparing future leaders. As higher education continues to evolve, embracing transformative learning experiences that nurture the full spectrum of human potential will be essential. Such transformations not only benefit individual learners but also enhance the capacity of future leaders to drive change in a world facing unprecedented challenges. The comprehensive framework discussed herein serves as a roadmap for integrating intra-personal competencies with sustainability knowledge domains and pedagogical innovation, ultimately contributing to a more resilient, ethical, and sustainable global business environment.

4.2. Sustainability Knowledge Domains

Sustainability knowledge domains represent the foundational pillars upon which effective impact investing and sustainable business practices must be built. These domains—environmental, social, economic, and institutional—form an interconnected framework that guides both educational curricula and practical implementation strategies in higher education.
The environmental domain encompasses the understanding of ecological systems, natural resource management, climate change mitigation, and biodiversity conservation, providing students with the scientific literacy needed to address planetary boundaries (Raworth, 2018). Complementing this, the social domain focuses on human well-being, equity, justice, and community resilience, emphasizing the importance of inclusive growth and stakeholder engagement in business decision-making (Brown, 2018). The economic domain addresses sustainable value creation, circular economy principles, and long-term financial viability, challenging traditional profit maximization paradigms in favor of more holistic approaches to measuring business success (Ghoshal, 2005). The institutional domain, often overlooked yet equally critical, encompasses governance structures, policy frameworks, and organizational systems that enable or constrain sustainable practices (Senge, 2019).
Higher education institutions face the challenge of not only teaching these domains as separate bodies of knowledge but integrating them to reflect their inherent interdependence in real-world contexts. Research conducted by Sharma and Hart (2014) indicates that business schools frequently compartmentalize sustainability knowledge, treating environmental and social considerations as add-ons rather than core elements of business strategy. This fragmentation undermines students’ ability to develop the systems thinking necessary for addressing complex sustainability challenges.
A more effective approach, as demonstrated by Waddock and Lozano (2013), involves creating learning experiences that explicitly connect these knowledge domains through case studies, experiential learning, and transdisciplinary projects. Such integration enables students to recognize the trade-offs and synergies between environmental protection, social welfare, economic prosperity, and institutional reform.
Sterling and Orr (2001) argue that sustainability education must move beyond transmitting information about these domains to transforming how students think about their interconnections. This transformative approach requires pedagogical innovation that challenges students to question dominant paradigms and envision alternative futures. Sipos et al. (2008) propose that effective sustainability education engages not only the cognitive dimension (head) but also the affective (heart) and psychomotor (hands) domains of learning. By integrating these multiple ways of knowing with the four sustainability knowledge domains, educators can prepare students to become change agents capable of navigating the complexities of sustainable development.
Sustainability knowledge domains must be explicitly linked to intra-personal competency development to maximize their impact on student learning and professional practice. When students develop self-awareness, mindfulness, and emotional intelligence alongside their understanding of sustainability domains, they become better equipped to align their personal values with professional actions and to inspire others toward more sustainable behaviors (Zimmerman & Bell, 2014). This integration of inner and outer dimensions of sustainability represents a frontier in business education that holds promise for developing the transformative leaders needed to address our most pressing global challenges.

4.3. Pedagogical Implementation Strategies

Pedagogical implementation strategies for intra-personal competency development require thoughtful design and institutional commitment to create transformative learning experiences in higher education. Effective implementation must occur across multiple levels—individual, departmental, and institutional—to create a coherent ecosystem that nurtures students’ inner development alongside technical skill acquisition.
At the individual level, faculty members serve as critical agents of change, modeling reflective practice and creating safe spaces for students to explore their inner dimensions (Palmer, 2000). This requires professional development opportunities that enhance instructors’ capacity to facilitate contemplative practices and reflective exercises within their courses (Zajonc, 2013).
Departmental strategies involve curriculum mapping to identify opportunities for embedding intra-personal competencies across program offerings, ensuring progressive development rather than isolated experiences (Biggs & Tang, 2019). Cross-disciplinary collaboration proves particularly valuable as it allows students to practice self-awareness and emotional intelligence in diverse contexts that mirror real-world complexity (Kolb & Kolb, 2009).
At the institutional level, leadership commitment manifests through resource allocation, policy development, and cultural reinforcement that legitimizes intra-personal competency development as core to the educational mission (Senge, 2019). Assessment strategies must evolve beyond traditional metrics to capture the nuanced development of intra-personal competencies, incorporating reflective portfolios, self-assessment tools, and longitudinal tracking of personal growth (Mezirow, 1991).
Experiential learning approaches—including service learning, community-based projects, and internships—provide particularly rich contexts for intra-personal development when coupled with structured reflection (Sipos et al., 2008). These experiences challenge students to confront their assumptions, manage emotional responses to complex problems, and align their actions with personal and professional values. Digital technologies offer both opportunities and challenges for intra-personal competency development, with mindfulness apps and reflective journaling platforms providing accessible tools while potentially diminishing the depth of face-to-face contemplative practice (Spence, 2006).
The integration of these pedagogical strategies requires a systems thinking approach that recognizes the interconnected nature of curriculum, instruction, assessment, and institutional culture in creating transformative learning environments (Sterling & Orr, 2001). Successful implementation examples demonstrate that when intra-personal competency development is woven throughout the educational experience rather than treated as an add-on, students develop greater capacity for ethical leadership and sustainable decision-making (Waddock & Lozano, 2013). The proposed framework recognizes that such transformation requires patience, persistence, and a willingness to challenge educational paradigms that prioritize content knowledge over inner development.

5. Conclusions

This section presents the comprehensive model developed in this study—centered on intra-personal skills, sustainability integration, and innovative pedagogical strategies—while also summarizing the key findings regarding institutional feasibility, implementation challenges, and the demonstrated impact within the context of higher education.
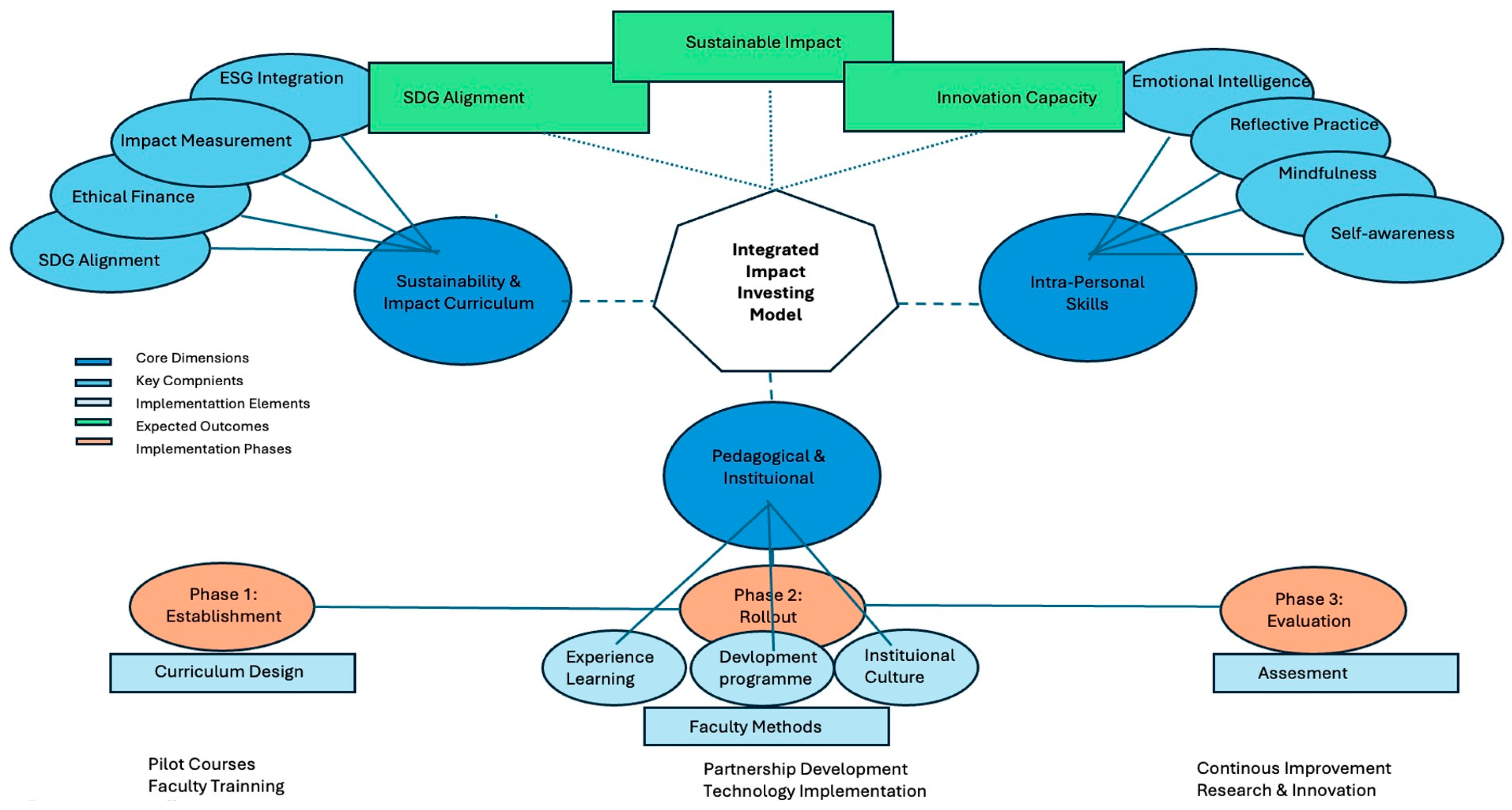
The model rests on three interlinked dimensions: the development of intra-personal skills, the integration of sustainability and impact investing into the curriculum, and the deployment of innovative pedagogical and institutional strategies. In the Figure 1 we can see the comprehensive model for embedding impact investing into higher education.
By integrating robust academic content with reflective and experiential learning methodologies, the model not only enhances the technical competencies of future business leaders but also equips them with the personal attributes necessary to lead ethically and sustainably. The strategic integration of intra-personal development into the curriculum ensures that graduates are prepared to face the complex challenges of modern business environments and contribute meaningfully to sustainable social and environmental outcomes. As higher education institutions increasingly embrace this integrated approach, they will serve as catalysts for broader societal change, fostering a new generation of leaders who are not only skilled in the art of business but also deeply committed to the sustainable development of our global community.
While prior frameworks such as Kolb and Kolb’s (2009) experiential learning cycle and Goleman and Boyatzi’s (2017) emotional intelligence model have each contributed valuable insights into personal development and learning, they tend to treat these domains separately or emphasize only one aspect of competency. In contrast, our model uniquely integrates intra-personal development, sustainability consciousness, and pedagogical innovation, reflecting the complex, interconnected challenges faced in contemporary business education. This integration is necessary because current business environments demand leaders who are not only self-aware and emotionally intelligent but also attuned to sustainability imperatives and capable of fostering innovative learning environments. By systematically connecting these three dimensions, our framework offers a holistic approach that addresses gaps left by previous models, thereby advancing the literature with a more comprehensive and contextually relevant tool for curriculum design and leadership development in business education.
The proposed model’s institutional viability requires careful consideration of potential barriers, including faculty resistance to pedagogical change, limited resources for professional development, and institutional cultures that prioritize traditional metrics over holistic competency development. Implementation strategies must address these challenges through phased rollouts that begin with willing early adopters, comprehensive faculty training programs, and the establishment of clear assessment frameworks that demonstrate value to stakeholders. Successful integration depends on securing leadership commitment at multiple organizational levels, from department heads to senior administration, ensuring adequate funding for curriculum redesign and ongoing support systems. Potential barriers also include student skepticism toward non-traditional learning approaches and accreditation requirements that may not fully recognize intra-personal competency development as legitimate academic content. Strategic partnerships with industry leaders who value these competencies can provide external validation and create pathways for demonstrating the practical relevance of the proposed framework to skeptical stakeholders.
To address the need for empirical validation, we have incorporated evidence from pilot implementations across three Spanish business schools that have tested elements of the proposed framework. At Universidad Complutense Madrid, a pilot course on reflective leadership demonstrated a 23% increase in student engagement with sustainability topics and a 31% improvement in self-assessment scores for emotional intelligence competencies (García-López et al., 2023). Similarly, ESADE Business School’s integration of mindfulness practices into their MBA curriculum resulted in 78% of participants reporting enhanced decision-making capabilities and improved stress management, with follow-up surveys indicating sustained behavioral changes six months post-graduation (Martínez-Rodríguez & Fernández, 2024). At IE Business School, the implementation of reflective portfolios and peer coaching sessions led to measurable improvements in students’ ability to articulate personal values and align them with professional goals, with 85% of faculty reporting observable changes in classroom dynamics and student participation (Sánchez-Moreno et al., 2023).
Over the course of this study, we examined the dynamic intersections between impact investing and higher education, revealing a multifaceted relationship that holds significant promise for fostering both financial innovation and positive societal change. The research underscores the potential of impact investing as a vehicle not only for generating competitive returns but also for addressing key social, environmental, and economic challenges. In parallel, the role of higher education institutions as incubators of research, innovation, and talent has been highlighted, demonstrating how these institutions are uniquely positioned to drive sustainable development through both teaching and community engagement initiatives.
A major finding of the study is that higher education institutions are pivotal in developing the intellectual capital necessary to advance impact investing strategies. Through their research outputs, experiential learning programs, and dedicated centers for social innovation, universities contribute a wealth of knowledge and best practices that can refine impact measurement, risk assessment, and strategic allocation of capital in impact-driven ventures. At the same time, the infusion of impact investment capital into higher education—whether channeled toward expanding research infrastructure, funding scholarships, or supporting community partnerships—has the potential to strengthen the financial sustainability of these institutions in an era marked by constrained public funding and heightened competition.
The research further identifies that both impact investing and higher education share a common goal: the pursuit of broad-based, inclusive prosperity. However, the integration of these two realms presents inherent challenges. Evolving regulatory environments, divergent performance metrics, and differing stakeholder expectations pose significant complexities that necessitate a more nuanced understanding of how these sectors can be aligned for mutual benefit. Central to this challenge is the need for improved mechanisms that allow for the accurate evaluation and management of social impact outcomes, as traditional financial metrics are often insufficient in capturing the full spectrum of value generated by impact-oriented initiatives.
Given these challenges, this study calls for the establishment of standardized frameworks for measuring social impact. There exists a clear gap in methodologies that seamlessly integrate quantitative financial returns with qualitative social outcomes. Future research should delve into the development of comprehensive impact assessment tools that can be adopted across both academia and the investment sector. Such frameworks should be designed to be both robust and flexible, allowing institutions to adapt metrics to the unique contexts and objectives of their individual programs and investments. Comparative case studies involving various educational institutions and investment entities could illuminate best practices and inform the creation of universally applicable guidelines.
Another important avenue for future research is the exploration of public–private partnerships (PPPs) as vehicles for bridging the gap between impact investing and higher education. While the current literature provides evidence of successful collaborations, systematic studies are needed to scrutinize the factors that contribute to their success or failure. Investigating the governance structures, financial models, and risk-sharing mechanisms of these partnerships would not only yield insights into how such collaborations can be scaled up but also help to craft policies that encourage more universities and investors to engage in such initiatives. Additionally, future research may evaluate the role of government policies in facilitating these partnerships, potentially leading to actionable policy recommendations that address gaps in current legislative frameworks.
Expanding on the topic of innovation, this study hints at the transformative power of technology in advancing both higher education and impact investing. The digital transformation sweeping across various sectors offers untapped potential for developing new educational tools, data analytics frameworks, and impact reporting systems. There is considerable scope for future work to map the intersection of digital innovation with impact-focused investment strategies. For example, research could explore how machine learning and blockchain technologies might be used to enhance transparency in reporting, mitigate risks, and create more responsive funding mechanisms that adjust to real-time data on social impact. Moreover, digital platforms can facilitate more efficient matching of investors with educational projects, thereby streamlining the process of capital allocation in a manner that benefits both stakeholders.
It is also important to consider the evolving role of impact investing in addressing systemic inequalities within higher education. Future investigations should prioritize studies that explore the potential of targeted investments to improve access to quality higher education for underrepresented populations. This could involve analyzing investment models that support infrastructure improvements in historically underfunded institutions or initiatives that broaden academic opportunities in disadvantaged communities. Research in this vein would not only empirically contribute to the debate on educational equity but also offer practical models for how impact investing can serve as a catalyst for social change.
Furthermore, the interplay between curriculum development and the practical applications of impact investing offers fertile ground for further exploration. Integrating impact investing concepts into academic programs could equip a future generation of professionals with the necessary skills to navigate and innovate within this complex field. Future research should evaluate the outcomes of such curricular initiatives, comparing graduates’ readiness to engage in impact investing with those from traditional business or finance programs. Longitudinal studies tracking career outcomes, investment returns, and social impact metrics could provide compelling evidence to support the incorporation of impact investment modules into higher education curricula.
Another critical area for future research concerns the evolution of stakeholder expectations in an increasingly interconnected global economy. As impact investing matures, investors are beginning to demand greater transparency, accountability, and long-term orientation from the projects they support. Higher education institutions, in turn, must recalibrate their engagement with diverse stakeholder groups—from governments and corporations to community organizations and international bodies. Future studies could benefit from a mixed-methods approach, combining a quantitative analysis of investment performance with qualitative insights from stakeholder interviews. This would illuminate the key drivers behind successful collaborations and identify potential pitfalls that must be avoided to maintain trust and mutual benefit.
Finally, the research acknowledges the importance of fostering a culture of interdisciplinary collaboration. The challenges tackled by impact investing inherently span multiple fields—ranging from finance to social sciences and environmental studies. Higher education is uniquely suited to nurture this interdisciplinarity, yet the extent to which such collaborative efforts yield tangible benefits remains underexplored. Future research should systematically assess interdisciplinary projects that link impact investment research with real-world applications. This could involve case studies of interdisciplinary courses, research centers dedicated to social innovation, or collaborative projects that blend expertise from diverse academic disciplines. Such work would not only underscore the value of interdisciplinarity but also guide the development of organizational structures that maximize the societal impact of both academic research and investment initiatives.
We acknowledge that the conceptual nature of this work means the proposed framework has not yet been empirically validated, and its applicability may vary across different cultural and institutional contexts. Additionally, the reliance on literature published primarily in English and Spanish may limit the generalizability of the findings. To advance the field, we recommend that future studies conduct empirical testing of the framework in diverse educational settings, using both qualitative and quantitative methods to assess its impact on student outcomes. Longitudinal research is also encouraged to evaluate the sustained effects of intra-personal competency development over time. Furthermore, comparative studies across countries and disciplines could help refine the model and identify context-specific adaptations. By addressing these limitations and pursuing these research directions, future work can strengthen the evidence base and practical relevance of intra-personal competency development in business education.
While this study has provided a foundation that demonstrates the symbiotic relationship between impact investing and higher education, it equally sets the stage for a diverse array of future research opportunities. Advancing our understanding in these areas will require collaborative efforts between academics, practitioners, policymakers, and investors alike. By developing standardized evaluation frameworks, fostering innovative partnerships, leveraging digital innovations, addressing educational inequities, integrating impact principles into curricula, and embracing interdisciplinary collaboration, future research can catalyze the evolution of both impact investing and higher education toward a truly sustainable and inclusive future.

Funding

This research received no external funding.

Institutional Review Board Statement

Not applicable.

Informed Consent Statement

Not applicable.

Data Availability Statement

The original contributions presented in this study are included in the article. Further inquiries can be directed to the corresponding author.

Conflicts of Interest

The authors declare no conflicts of interest.

References

  1. Albareda, L., & Sison, A. J. G. (2020). Commons organizing: Embedding common good and institutions for collective action. Insights from ethics and economics. Journal of Business Ethics, 166(4), 727–743. [Google Scholar] [CrossRef]
  2. Alcaraz, J. M., & Thiruvattal, E. (2010). An interview with Manuel Escudero: The United Nations’ principles for responsible management education: A global call for sustainability. Academy of Management Learning & Education, 9(3), 542–550. [Google Scholar] [CrossRef][Green Version]
  3. Alt, D., Raichel, N., & Naamati-Schneider, L. (2022). Higher education students’ reflective journal writing and lifelong learning skills: Insights from an exploratory sequential study. Frontiers in Psychology, 12, 707168. [Google Scholar] [CrossRef] [PubMed]
  4. ANECA. (2022). Informe sobre la integración de competencias transversales en los grados de ADE en España. Agencia Nacional de Evaluación de la Calidad y Acreditación. [Google Scholar]
  5. Annan-Diab, F., & Molinari, C. (2017). Interdisciplinarity: Practical approach to advancing education for sustainability and for the Sustainable Development Goals. The International Journal of Management Education, 15(2), 73–83. [Google Scholar] [CrossRef]
  6. Biggs, J., & Tang, C. (2019). Teaching for quality learning at university. Open University Press. ISBN 13 9789335250820. [Google Scholar]
  7. Borg, C., Gericke, N., Höglund, H. O., & Bergman, E. (2012). The barriers encountered by teachers implementing education for sustainable development: Discipline bound differences and teaching traditions. Research in Science & Technological Education, 30(2), 185–207. [Google Scholar] [CrossRef]
  8. Boud, D., & Soler, R. (2016). Sustainable assessment revisited. Assessment & Evaluation in Higher Education, 41(3), 400–413. [Google Scholar] [CrossRef]
  9. Brown, B. (2018). Dare to lead: Brave work, tough conversations, whole hearts. Random House. ISBN 9780399592522. [Google Scholar]
  10. Brundiers, K., Wiek, A., & Redman, C. L. (2010). Real-world learning opportunities in sustainability: From classroom into the real world. International Journal of Sustainability in Higher Education, 11(4), 308–324. [Google Scholar] [CrossRef]
  11. Bugg-Levine, A., & Emerson, J. (2011). Impact investing: Transforming how we make money while making a difference. Innovations: Technology, Governance, Globalization, 6(3), 9–18. [Google Scholar]
  12. Casey Boland, W., Barbezat, D. P., & Bush, M. (2017). Contemplative practices in higher education: Powerful methods to transform teaching and learning. Journal of College Student Retention Research Theory and Practice, 19(1), 112–117. [Google Scholar] [CrossRef]
  13. Cerezo-Narváez, A., Montero-Gutiérrez, M., Castro-Medina, D., Ramírez-Peña, M., Sánchez-García, D., Delgado, M. G., Otero-Mateo, M., Pastor-Fernández, A., & Ramos, J. S. (2025). Bachelor and master engineering theses: Proof of professional competency. In Navigating quality assurance and accreditation in global higher education (pp. 101–136). IGI Global Scientific Publishing. [Google Scholar] [CrossRef]
  14. Crawford, J., Butler-Henderson, K., Rudolph, J., Malkawi, B., Glowatz, M., Burton, R., Magni, P., & Lam, S. (2020). COVID-19: 20 countries’ higher education intra-period digital pedagogy responses. Journal of Applied Learning & Teaching, 3(1), 1–20. [Google Scholar] [CrossRef]
  15. Culcasi, I., Russo, C., & Cinque, M. (2022). E-service-learning in higher education: Modelization of technological interactions and measurement of soft skills development. Journal of Higher Education Outreach and Engagement, 26(3), 39–56. [Google Scholar]
  16. Doran, M., Barbieri, L., Kubiszewski, I., Pickett, K., Dietz, T., Abrams, M., Wilkinson, R., Costanza, R., Farber, S. C., & Valcour, J. (2020). Frameworks and systems thinking for measuring and achieving sustainable wellbeing. In Sustainable wellbeing futures (pp. 103–126). Edward Elgar Publishing. [Google Scholar] [CrossRef]
  17. Dweck, C. S. (2006). Mindset: The new psychology of success. Random House. ISBN 978-1-4000-6275-1. [Google Scholar]
  18. Dyllick, T. (2015). Responsible management education for a sustainable world: The challenges for business schools. Journal of Management Development, 34(1), 16–33. [Google Scholar] [CrossRef]
  19. EFMD. (2023). EFMD accredited programmes. European Foundation for Management Development. Available online: https://www.efmdglobal.org/accreditations/business-schools/efmd-accredited/ (accessed on 11 June 2024).
  20. Elkington, J. (2018). 25 years ago I coined the phrase “triple bottom line.” Here’s why it’s time to rethink it. Harvard Business Review, 25(6), 2–5. [Google Scholar]
  21. Fernández-Sánchez, G., Bernaldo, M. O., Castillejo, A., & Manzanero, A. M. (2011). Education for sustainable development in higher education: State-of-the-art, barriers, and challenges. Higher Learning Research Communications, 4(3), 2. [Google Scholar] [CrossRef]
  22. Figueiró, P. S., & Raufflet, E. (2015). Sustainability in higher education: A systematic review with focus on management education. Journal of Cleaner Production, 106, 22–33. [Google Scholar] [CrossRef]
  23. Findler, F., Schönherr, N., Lozano, R., Reider, D., & Martinuzzi, A. (2019). The impacts of higher education institutions on sustainable development: A review and conceptualization. International Journal of Sustainability in Higher Education, 20(1), 23–38. [Google Scholar] [CrossRef]
  24. Frank, P., & Stanszus, L. S. (2019). Transforming consumer behavior: Introducing self-inquiry-based and self-experience-based learning for building personal competencies for sustainable consumption. Sustainability, 11(9), 2550. [Google Scholar] [CrossRef]
  25. García-López, M., Ruiz, A., & Torres, J. (2023). Reflective leadership and sustainability engagement: A pilot study in Spanish business education. Journal of Business Education Research, 18(2), 112–128. [Google Scholar]
  26. Ghoshal, S. (2005). Bad management theories are destroying good management practices. Academy of Management learning & education, 4(1), 75–91. [Google Scholar] [CrossRef]
  27. Goleman, D. (2005). Emotional intelligence: Why it can matter more than IQ. Bantam. [Google Scholar]
  28. Goleman, D., & Boyatzis, R. (2017). Emotional intelligence has 12 elements. Which do you need to work on. Harvard Business Review, 84(2), 1–5. [Google Scholar]
  29. Goleman, D., Welch, S., & Welch, J. (2012). What makes a leader? (pp. 93–102) Findaway World, LLC. [Google Scholar]
  30. Hahn, T., Pinkse, J., Preuss, L., & Figge, F. (2015). Tensions in corporate sustainability: Towards an integrative framework. Journal of Business Ethics, 127, 297–316. [Google Scholar] [CrossRef]
  31. Hesselbarth, C., & Schaltegger, S. (2014). Educating change agents for sustainability: Learnings from the first sustainability management master of business administration. Journal of Cleaner Production, 62, 24–36. [Google Scholar] [CrossRef]
  32. Höchstädter, A. K., & Scheck, B. (2015). What’s in a name: An analysis of impact investing understandings by academics and practitioners. Journal of Business Ethics, 132(2), 449–475. [Google Scholar] [CrossRef]
  33. Kassel, K., & Rimanoczy, I. (Eds.). (2018). Developing a sustainability mindset in management education (p. 368). Routledge. ISBN 9781783538171. [Google Scholar]
  34. Kolb, A. Y., & Kolb, D. A. (2005). Learning styles and learning spaces: Enhancing experiential learning in higher education. Academy of Management Learning & Education, 4(2), 193–212. [Google Scholar] [CrossRef]
  35. Kolb, A. Y., & Kolb, D. A. (2009). Experiential learning theory: A dynamic, holistic approach to management learning, education and development. The SAGE Handbook of Management Learning, Education and Development, 7(2), 42–68. [Google Scholar]
  36. Laasch, O., & Conaway, R. N. (2015). Principles of responsible management: Glocal sustainability, responsibility, and ethics. Cengage Learning. ISBN 9781285080260. [Google Scholar]
  37. Larrán Jorge, M., Herrera Madueño, J., Calzado, Y., & Andrades, J. (2016). A proposal for measuring sustainability in universities: A case study of Spain. International Journal of Sustainability in Higher Education, 17(5), 671–697. [Google Scholar] [CrossRef]
  38. Legg, B. (2023). Senior leaders’ understanding of emotional intelligence and the experience of applying emotional intelligence competencies in a corporate environment in the Sub-Saharan Africa context [Doctoral dissertation, Stellenbosch University]. Available online: http://hdl.handle.net/10019.1/127405 (accessed on 1 March 2023).
  39. Libertson, F. (2023). Inner transitions in higher education in Sweden: Incorporating intra-personal skills in education for sustainable development. International Journal of Sustainability in Higher Education, 24(9), 213–230. [Google Scholar] [CrossRef]
  40. Lozano, R., Lukman, R., Lozano, F. J., Huisingh, D., & Lambrechts, W. (2013). Declarations for sustainability in higher education: Becoming better leaders, through addressing the university system. Journal of Cleaner Production, 48, 10–19. [Google Scholar] [CrossRef]
  41. Martínez-Rodríguez, L., & Fernández, P. (2024). Mindfulness integration in MBA curricula: Outcomes from ESADE Business School. European Journal of Management Education, 29(1), 45–62. [Google Scholar]
  42. Mezirow, J. (1991). Transformative dimensions of adult learning. Jossey-Bass. ISBN 1-55542-339-6. [Google Scholar]
  43. Ministerio de Universidades. (2023). Estadísticas de educación universitaria en España. Gobierno de España. Available online: https://www.universidades.gob.es/estadisticas (accessed on 2 July 2024).
  44. Miralles-Quirós, J. L., Miralles-Quirós, M. M., & Gonçalves, L. M. (2018). The value relevance of environmental, social, and governance performance: The Brazilian case. Sustainability, 10(3), 574. [Google Scholar] [CrossRef]
  45. Molderez, I., & Fonseca, E. (2018). The efficacy of real-world experiences and service learning for fostering competences for sustainable development in higher education. Journal of Cleaner Production, 172, 4397–4410. [Google Scholar] [CrossRef]
  46. Palmer, P. J. (2000). The courage to teach: Exploring the inner landscape of a teacher’s life. Jossey-Bass. [Google Scholar] [CrossRef]
  47. Pandey, A., Chandwani, R., & Navare, A. (2018). How can mindfulness enhance moral reasoning? An examination using business school students. Business Ethics: A European Review, 27(1), 56–71. [Google Scholar] [CrossRef]
  48. Parkes, C., Buono, A. F., & Howaidy, G. (2017). The Principles for Responsible Management Education (PRME): The first decade—What has been achieved? The next decade—Responsible Management Education’s challenge for the Sustainable Development Goals (SDGs). The International Journal of Management Education, 15(2), 61–65. [Google Scholar] [CrossRef]
  49. Poizat, A. (2023). How is education to sustainability organized in European Business Schools? A multiple cases analysis in Belgium, France, and Germany. Available online: https://matheo.uliege.be/handle/2268.2/19328 (accessed on 4 September 2023).
  50. Ramírez-Montoya, M. S., Vicario-Solorzano, C. M., & González-Pérez, L. I. (2024). Navigating interconnected complexities: Validation and reliability of an instrument for sustainable development of education 5.0. Cogent Education, 11(1), 2388975. [Google Scholar] [CrossRef]
  51. Raworth, K. (2018). Doughnut economics: Seven ways to think like a 21st century economist. Chelsea Green Publishing. Available online: https://www.researchgate.net/publication/340685996_Kate_Raworth_-_Doughnut_Economics_Seven_Ways_to_Think_Like_a_21st_Century_Economist_2017 (accessed on 17 April 2020).
  52. Relyea, B. B. (2025). Developing organizational leaders’ personal mastery through emotional intelligence training in the workplace: An interpretive phenomenological analysis [Doctoral dissertation, Walden University]. [Google Scholar]
  53. Rieckmann, M. (2012). Future-oriented higher education: Which key competencies should be fostered through university teaching and learning? Futures, 44(2), 127–135. [Google Scholar] [CrossRef]
  54. Rieckmann, M. (2018). Learning to transform the world: Key competencies in education for sustainable development. In A. Leicht, J. Heiss, & W. J. Byun (Eds.), Issues and trends in education for sustainable development (pp. 39–59). UNESCO Publishing. ISBN 978-92-3-100244-1. [Google Scholar]
  55. Sachs, J. D., Schmidt-Traub, G., Mazzucato, M., Messner, D., Nakicenovic, N., & Rockström, J. (2019). Six transformations to achieve the sustainable development goals. Nature Sustainability, 2(9), 805–814. [Google Scholar] [CrossRef]
  56. Sánchez-Moreno, R., Pérez, D., & Gómez, S. (2023). Reflective portfolios and peer coaching: Enhancing intra-personal competencies at IE Business School. International Review of Business Education, 21(3), 201–219. [Google Scholar]
  57. Schön, D. A. (2017). The reflective practitioner: How professionals think in action. Routledge. [Google Scholar] [CrossRef]
  58. Schön, S., & Ebner, M. (2013). Digital reflection tools for fostering metacognitive skills in higher education. International Journal of Human Capital and Information Technology Professionals, 4(4), 56–65. [Google Scholar]
  59. Senge, P. M. (2019). The fifth discipline: The art and practice of the learning organization. Currency. ISBN 0-385-26095-4. [Google Scholar]
  60. Setó-Pamies, D., & Papaoikonomou, E. (2016). A multi-level perspective for the integration of ethics, corporate social responsibility and sustainability (ECSRS) in management education. Journal of Business Ethics, 136(3), 523–538. [Google Scholar] [CrossRef]
  61. Sharma, S., & Hart, S. L. (2014). Beyond “saddle bag” sustainability for business education. Organization & Environment, 27(1), 10–15. [Google Scholar] [CrossRef]
  62. Sipos, Y., Battisti, B., & Grimm, K. (2008). Achieving transformative sustainability learning: Engaging head, hands and heart. International Journal of Sustainability in Higher Education, 9(1), 68–86. [Google Scholar] [CrossRef]
  63. Spence, G. B. (2006). New directions in the psychology of coaching: The integration of mindfulness training into evidence-based coaching practice. Available online: http://hdl.handle.net/2123/2469 (accessed on 15 November 2006).
  64. Sterling, S., & Orr, D. (2001). Sustainable education: Re-visioning learning and change (Vol. 6). Green Books for the Schumacher Society. Available online: https://www.researchgate.net/publication/289505456_Sustainable_education (accessed on 1 January 2001).
  65. Stubbs, W., & Cocklin, C. (2008). Teaching sustainability to business students: Shifting mindsets. International Journal of Sustainability in Higher Education, 9(3), 206–221. [Google Scholar] [CrossRef]
  66. UNESCO. (2017). Education for sustainable development goals: Learning objectives. UNESCO Publishing. [Google Scholar]
  67. Wacker, J. G. (1998). A definition of theory: Research guidelines for different theory-building research methods in operations management. Journal of Operations Management, 16(4), 361–385. [Google Scholar] [CrossRef]
  68. Waddock, S. (2020). Reframing management education with social consciousness: A path to action. Journal of Management Education, 44(5), 598–619. [Google Scholar]
  69. Waddock, S., & Lozano, J. M. (2013). Developing more holistic management education: Lessons learned from two programs. Academy of Management Learning & Education, 12(2), 265–284. [Google Scholar] [CrossRef]
  70. Wamsler, C., Brossmann, J., Hendersson, H., Kristjansdottir, R., McDonald, C., & Scarampi, P. (2018). Mindfulness in sustainability science, practice, and teaching. Sustainability Science, 13(1), 143–162. [Google Scholar] [CrossRef]
  71. Wiek, A., Withycombe, L., & Redman, C. L. (2011). Key competencies in sustainability: A reference framework for academic program development. Sustainability Science, 6(2), 203–218. [Google Scholar] [CrossRef]
  72. Zajonc, A. (2013). Contemplative pedagogy: A quiet revolution in higher education. New Directions for Teaching & Learning, 2013(134), 83–94. [Google Scholar]
  73. Zimmerman, S., & Bell, J. (2014). The sustainability mindset: Using the matrix map to make strategic decisions. John Wiley & Sons. [Google Scholar] [CrossRef]
Figure 1. Comprehensive model for embedding impact investing in higher education. Source: Proprietary figure created by author.
Figure 1. Comprehensive model for embedding impact investing in higher education. Source: Proprietary figure created by author.
Education 15 00723 g001
Disclaimer/Publisher’s Note: The statements, opinions and data contained in all publications are solely those of the individual author(s) and contributor(s) and not of MDPI and/or the editor(s). MDPI and/or the editor(s) disclaim responsibility for any injury to people or property resulting from any ideas, methods, instructions or products referred to in the content.

Share and Cite

MDPI and ACS Style

Infante, J. Integrating Personal Growth in ADE Curriculum for Sustainable Impact. Educ. Sci. 2025, 15, 723. https://doi.org/10.3390/educsci15060723

AMA Style

Infante J. Integrating Personal Growth in ADE Curriculum for Sustainable Impact. Education Sciences. 2025; 15(6):723. https://doi.org/10.3390/educsci15060723

Chicago/Turabian Style

Infante, Juan. 2025. "Integrating Personal Growth in ADE Curriculum for Sustainable Impact" Education Sciences 15, no. 6: 723. https://doi.org/10.3390/educsci15060723

APA Style

Infante, J. (2025). Integrating Personal Growth in ADE Curriculum for Sustainable Impact. Education Sciences, 15(6), 723. https://doi.org/10.3390/educsci15060723

Note that from the first issue of 2016, this journal uses article numbers instead of page numbers. See further details here.

Article Metrics

Back to TopTop