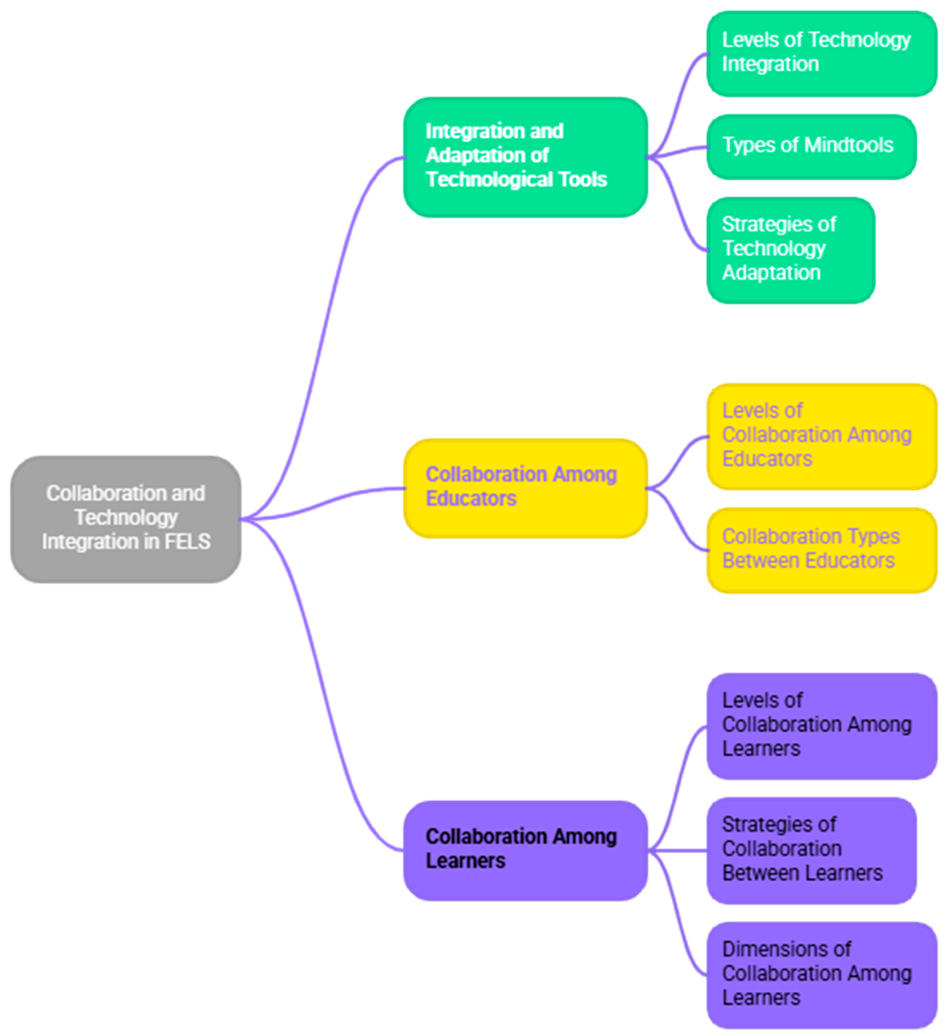
Building Resilience: Technological Adaptation and Enhancing Collaboration Among Educators and Learners in Flexible Emergency Learning Spaces
Abstract
Share and Cite
Avdiel, O.; Blau, I. Building Resilience: Technological Adaptation and Enhancing Collaboration Among Educators and Learners in Flexible Emergency Learning Spaces. Educ. Sci. 2025, 15, 1596. https://doi.org/10.3390/educsci15121596
Avdiel O, Blau I. Building Resilience: Technological Adaptation and Enhancing Collaboration Among Educators and Learners in Flexible Emergency Learning Spaces. Education Sciences. 2025; 15(12):1596. https://doi.org/10.3390/educsci15121596
Chicago/Turabian StyleAvdiel, Orit, and Ina Blau. 2025. "Building Resilience: Technological Adaptation and Enhancing Collaboration Among Educators and Learners in Flexible Emergency Learning Spaces" Education Sciences 15, no. 12: 1596. https://doi.org/10.3390/educsci15121596
APA StyleAvdiel, O., & Blau, I. (2025). Building Resilience: Technological Adaptation and Enhancing Collaboration Among Educators and Learners in Flexible Emergency Learning Spaces. Education Sciences, 15(12), 1596. https://doi.org/10.3390/educsci15121596

