Evolving Microcredential Strategies for Enhancing Employability: Employer and Student Perspectives
Abstract
1. Introduction
- Comprehensive Framework for Microcredential Integration: While previous studies have focused on individual aspects of microcredentialing, this paper offers a holistic framework that spans curriculum design, assessment, industry alignment, and quality assurance. This comprehensive approach allows institutions to integrate microcredentials systematically, rather than as isolated components, thereby addressing gaps in coherence and scalability identified in prior research.
- Scenario-Based Analysis of Implementation Models: Unlike existing studies that often examine microcredentials in specific contexts, this paper presents scenario-based models that showcase various ways to incorporate microcredentials within higher education. By providing detailed integration scenarios—such as stackable credentials, modular electives, and industry collaborations—this paper equips institutions with adaptable models that align with diverse educational objectives and contexts.
- Stakeholder Collaboration Emphasis: This paper emphasizes the role of multi-stakeholder collaboration, identifying key players and specific methods for cooperation that ensure microcredentials meet both academic and industry standards. This stakeholder-focused approach is innovative in that it directly addresses the need for alignment between educational institutions, employers, and accreditation bodies, which is often overlooked in existing research.
- Future Research Directions for Impact Analysis: The paper not only discusses theoretical impacts of microcredentials on traditional degrees but also outlines a potential empirical study to rigorously assess these impacts in future research. This approach contributes to the field by acknowledging current knowledge gaps and proposing a pathway to address them, thereby laying the groundwork for meaningful future studies.
- Practical Solutions for Assessment Challenges: The existing literature often identifies assessment as a major challenge in microcredentialing but lacks actionable solutions. This paper addresses this gap by offering practical assessment strategies, such as standardized rubrics, portfolio-based evaluations, and collaboration with industry partners for real-world assessments. These recommendations aim to support institutions in implementing credible, scalable assessments that enhance the legitimacy of microcredentials.
- Employer perspectives on the value of microcredentials: This research adopts a qualitative case study approach, where a survey was distributed to industry professionals from sectors such as education and information technology. The objective is to understand employers’ perspectives on the value of microcredentials in the hiring process and explore their expectations for microcredential holders.
2. Background
2.1. Microcredentials’ Contributions to the Potential Reshaping of Higher Education
- Discipline-Specific Microcredentials: These microcredentials focus on specific academic disciplines, such as engineering, business, computer science, or biology. They demonstrate that the learner has acquired knowledge and skills in a particular subject area.
- Transferable Skills Microcredentials: These microcredentials focus on skills that are transferable across different disciplines and industries, such as communication, problem-solving, teamwork, and critical thinking. They demonstrate that the learner has developed a set of versatile skills that can be applied in various contexts.
- Professional Development Microcredentials: These microcredentials focus on professional development and continuing education for professionals, educators, and industry experts. They demonstrate that the learner has updated their knowledge and skills to stay current in their field.
- Career-Focused Microcredentials: These microcredentials focus on specific career paths, such as data science, artificial intelligence, or cybersecurity. They demonstrate that the learner has acquired the skills and knowledge needed to pursue a particular career.
- Industry-Recognized Microcredentials: These microcredentials are recognized and endorsed by industry associations, such as CompTIA or AWS. They demonstrate that the learner has acquired skills and knowledge that meet industry standards.
- Competency-Based Microcredentials: These microcredentials focus on specific competencies, such as project management, data analysis, or digital marketing. They demonstrate that the learner has mastered specific skills and can apply them in real-world contexts.
- Personal Development Microcredentials: These microcredentials focus on personal development, such as wellness, mindfulness, or creativity. They demonstrate that the learner has invested in their personal growth and development.
- Interdisciplinary Microcredentials: These microcredentials combine knowledge and skills from multiple disciplines, such as data science and business, or engineering and design. They demonstrate that the learner has acquired a unique set of skills that can be applied to complex problems.
- Capstone Microcredentials: These microcredentials are designed to demonstrate the learner’s mastery of a specific subject area or skill set. They typically involve a culminating project or assessment that showcases the learner’s abilities.
- Specialization Microcredentials: These microcredentials are designed for learners who want to specialize in a particular area, such as data science, machine learning, or cybersecurity. They demonstrate that the learner has acquired advanced knowledge and skills in a specific domain.
- Accessibility: Microcredentials provide a more accessible and flexible pathway for students to acquire new skills and knowledge. They can be pursued by individuals who may not have the resources or time to commit to a full degree program. This accessibility opens up opportunities for busy professionals, individuals in underserved communities, and those seeking to balance work and study commitments.
- Customization: Microcredentials allow students to tailor their learning experiences to their individual needs and interests. Students can choose from a wide range of microcredential offerings and select the ones that align with their career goals, interests, or personal aspirations. This customization fosters a student-centered approach to learning, empowering learners to acquire the specific skills they need for their chosen field.
- Cost-effectiveness: Compared to traditional degree programs, microcredentials are generally more affordable. This cost-effectiveness makes them an attractive option for individuals who want to acquire new skills without incurring significant debt. Students can strategically select microcredentials that focus on the specific skills they need, optimizing their investment in education.
- Employability: Microcredentials are designed to develop specific skills that are in demand by employers. By earning these credentials, students can demonstrate their proficiency in particular areas, making them more attractive to potential employers. Microcredentials provide tangible evidence of competency, enhancing employability and career advancement prospects.
- Lifelong learning: Microcredentials promote the concept of lifelong learning by providing students with opportunities to continuously update their skills and knowledge throughout their careers. As industries rapidly evolve, microcredentials enable individuals to stay relevant and adapt to changing demands. The modular nature of microcredentials allows learners to acquire new skills incrementally, fostering a culture of lifelong learning and professional development.
2.2. Microcredentials’ Limitations and Solutions for Long-Term Success
- Limited scope: Microcredentials are designed to provide narrowly focused skills and knowledge. While this specificity can be beneficial in certain contexts, it may not offer the same breadth and depth of learning as traditional degree programs. Students who solely rely on microcredentials may miss out on the broader interdisciplinary perspectives and holistic education provided by comprehensive degree programs.
- Lack of standardization: The lack of standardized frameworks and criteria for microcredentials can make it challenging for employers to evaluate the quality and relevance of these credentials. With a multitude of providers and varying levels of rigor, employers may find it difficult to compare and assess the proficiency of candidates holding different microcredentials. This lack of standardization can undermine the credibility and recognition of microcredentials in the job market.
- Limited recognition: While the recognition of microcredentials is growing, not all employers may fully recognize or value these credentials. Some employers may still prioritize traditional degrees or be unaware of the specific skills and competencies gained through microcredentials. This can limit the usefulness of microcredentials for job seekers, particularly in industries or sectors where traditional credentials hold more weight.
- Quality concerns: The quality of microcredentials can vary depending on the provider. Some microcredential programs may not meet the same rigorous standards as traditional academic programs. This variation in quality raises concerns about the credibility and value of microcredentials. Students and employers need assurance that the content, assessments, and learning outcomes of microcredentials align with recognized standards of excellence.
2.3. Microcredentials in Higher Education Implications
- Increased focus on skills development: Microcredentials emphasize the importance of acquiring specific skills that are directly applicable to real-world scenarios. This shift in focus from theoretical knowledge to practical application aligns education more closely with the needs of industries and employers. As a result, higher education institutions may need to adapt their curricula and teaching methods to prioritize skill development and experiential learning.
- Changes in assessment and evaluation: Traditional assessment methods, such as exams and essays, may not fully capture the skills and competencies gained through microcredentials. As a result, alternative assessment and evaluation methods, such as project-based assessments, simulations, or portfolios, may become more prevalent. These methods provide a more comprehensive and authentic representation of a student’s abilities and can better showcase their practical skills to potential employers.
- New business models: The emergence of microcredentials may lead to the development of new business models in higher education. For instance, subscription-based learning models could offer students access to a variety of microcredential programs for a fixed fee. Alternatively, pay-per-credential models could allow students to select and pay for individual microcredentials based on their specific needs and interests. These innovative business models have the potential to enhance affordability and accessibility while also providing a more tailored and flexible educational experience.
- Enhanced student engagement: Microcredentials often involve shorter, focused learning experiences that are directly applicable to real-world scenarios. This approach can result in a more engaging and interactive learning experience for students. The hands-on nature of microcredentials, coupled with the ability to choose credentials aligned with students’ interests and career goals, can increase student motivation, satisfaction, and overall retention rates.
3. Literature Review
4. Proposed Framework: Microcredential Integration for Undergraduate Education
4.1. Theoretical Foundation
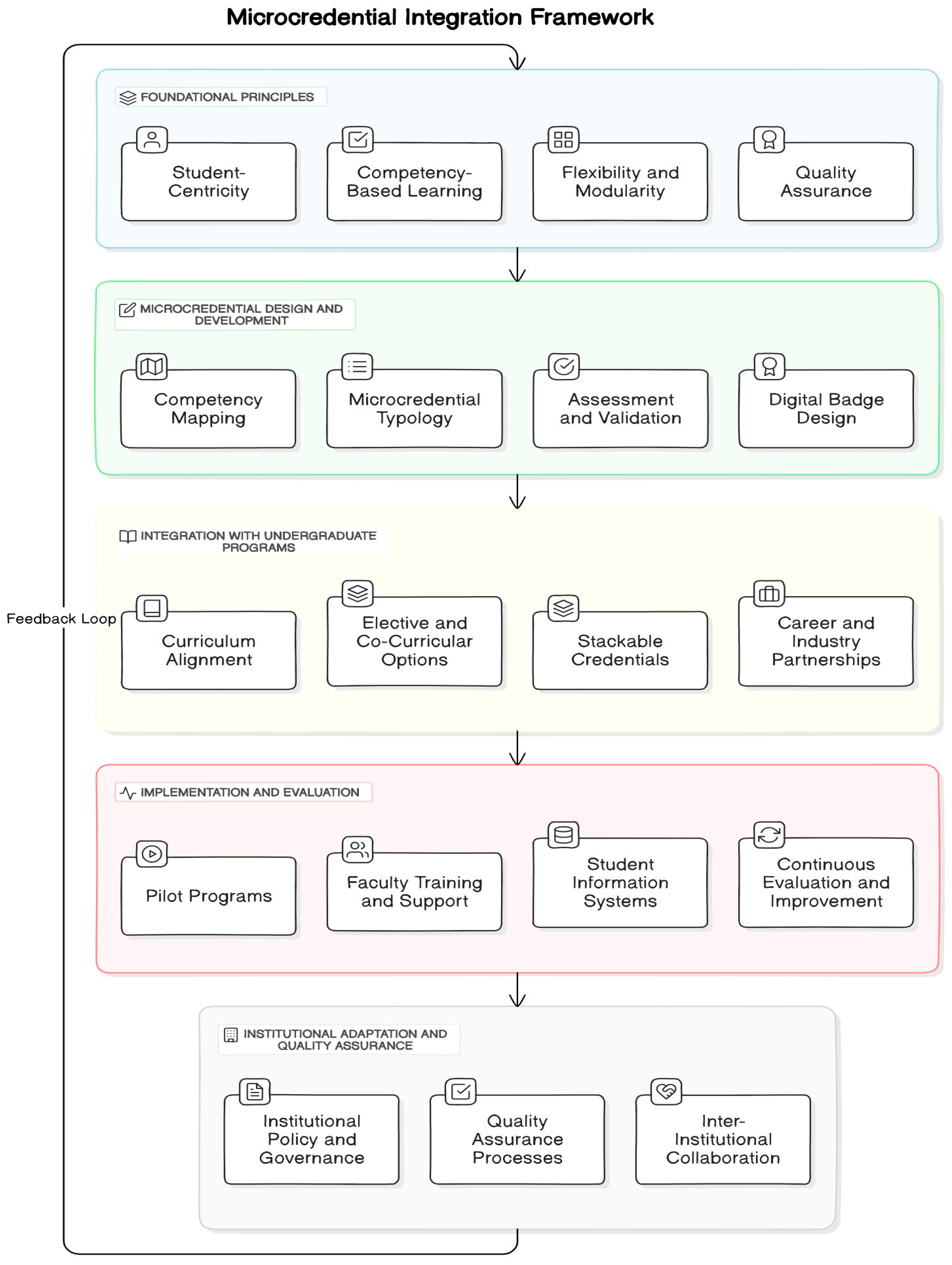
4.2. Foundational Principles
- Student-Centricity: Microcredentials should cater to the diverse needs and aspirations of students, promoting autonomy, self-directed learning, and personal ownership of their educational journeys. This principle ensures that learners can tailor their experiences to match evolving personal and professional objectives.
- Competency-Based: Each microcredential must be grounded in specific competencies, skills, and knowledge areas. This ensures that learners demonstrate mastery of clear, measurable learning objectives, aligning their achievements with both academic and industry standards.
- Flexibility and Modularity: Microcredentials must be designed to be flexible, modular, and stackable. This allows students to tailor their learning experiences, creating personalized pathways that can lead to broader qualifications or degrees over time.
- Quality Assurance: Rigorous quality assurance processes are necessary to uphold the credibility of microcredentials. These processes should ensure that the credentials meet both institutional standards and the evolving requirements of industries, ensuring that graduates are prepared for real-world challenges.
4.3. Microcredential Design and Development
- Competency Mapping: Institutions must identify and map key competencies, skills, and knowledge areas to specific microcredentials. This mapping should align with program learning objectives and industry requirements, ensuring that credentials reflect relevant and in-demand skills.
- Microcredential Typology: A diverse typology of microcredentials should be developed to cater to various learning needs. This includes the following:
- Foundational: Credentials that emphasize essential skills and knowledge for a particular field or profession.
- Specialized: More advanced skills and knowledge in a focused area, allowing learners to deepen their expertise.
- Transdisciplinary: Credentials that integrate skills and knowledge from multiple disciplines, preparing learners for roles that require cross-functional expertise.
- Assessment and Validation: Robust assessment and validation mechanisms should be in place to ensure that students have mastered the specified competencies. This could include a blend of formative and summative assessments, peer reviews, and external validation.
- Digital Badge Design: Digital badges should be visually appealing, informative, and easily shareable. They should offer clear evidence of the skills and knowledge acquired, enhancing the employability of students in a competitive job market.
4.4. Stakeholder Collaboration in Microcredential Implementation
- 1.
- Educational Institutions: Universities and colleges are central to microcredential initiatives, as they design, offer, and evaluate the programs. Faculty members contribute their expertise in curriculum design and assessment, ensuring that microcredentials maintain academic rigor. Administration teams can support these efforts by establishing infrastructure, resources, and institutional policies that facilitate smooth integration into existing academic frameworks.
- Collaboration Method: Regular cross-departmental meetings between faculty and administration can ensure that microcredential offerings are aligned with broader institutional goals. Shared resources, such as centralized assessment tools, can support consistency and quality.
- 2.
- Industry Partners: Employers and industry bodies play a vital role by defining relevant skill requirements and validating the market value of microcredentials. Their involvement ensures that microcredentials target skills in demand and meet industry standards, enhancing employability for students.
- Collaboration Method: Establish advisory boards with industry representatives to guide curriculum design and assessment standards. Industry partners can also offer internships, mentorships, or co-deliver courses, providing students with hands-on experience that complements their academic learning.
- 3.
- Accrediting Bodies and Regulatory Agencies: These organizations ensure that microcredentials meet recognized standards and maintain credibility across the educational landscape. Accrediting bodies can work with institutions to develop frameworks that recognize and validate microcredentials, which will support consistency and standardization.
- Collaboration Method: Institutions can collaborate with accrediting bodies through joint working groups focused on developing standardized frameworks and benchmarks for quality assurance. This cooperation can help ensure that microcredentials are recognized across different regions and institutions.
- 4.
- Students and Alumni: Students are both participants and beneficiaries of microcredential programs, while alumni provide valuable insights into how microcredentials affect career advancement. Their feedback on program quality, relevance, and accessibility is essential for ongoing improvement.
- Collaboration Method: Conduct regular feedback surveys and focus groups with current students and alumni to gather insights on the effectiveness of microcredentials. Involving student and alumni representatives in curriculum committees can also ensure that the programs remain relevant to evolving student needs and career expectations.
- 5.
- Technology Providers: Given that many microcredentials are offered online, collaboration with technology providers is essential. They supply learning management systems (LMS), assessment tools, and digital badge platforms, making microcredential delivery and tracking feasible and scalable.
- Collaboration Method: Institutions can establish long-term partnerships with technology providers to customize LMS features and integrate secure credentialing technologies, such as blockchain, to ensure verifiable and accessible credentials.
- 6.
- Government and Policymakers: Government agencies can support microcredential initiatives by funding programs and creating policies that recognize and incentivize microcredential attainment. Policymakers also play a role in shaping regulations that affect the funding, standardization, and recognition of microcredentials in the broader educational ecosystem.
- Collaboration Method: Higher education institutions can work with government bodies to develop policies that recognize microcredentials as part of formal education pathways. Collaborative policy initiatives, such as grants or subsidies for microcredential programs, can encourage wider adoption and provide equitable access to students from diverse backgrounds.
4.5. Integration with Undergraduate Programs
- Curriculum Alignment: Microcredentials must be aligned with existing curricula, ensuring that they complement program learning objectives and outcomes. This alignment helps students earn microcredentials without duplicating effort or compromising their degree progression.
- Elective and Co-Curricular Options: Offering microcredentials as elective or co-curricular options enables students to explore additional learning opportunities outside of the core curriculum. This provides them with the freedom to develop new skills or deepen existing ones based on their individual interests and career goals.
- Stackable Credentials: Microcredentials should be designed to be stackable, allowing students to accumulate credits towards a larger credential or degree. This modular approach allows for greater flexibility in how students navigate their educational journey.
- Career and Industry Partnerships: Strong partnerships with industry and career services are essential to ensure that microcredentials are relevant and valued by employers. These partnerships can also facilitate experiential learning opportunities, internships, and networking, further enhancing the employability of graduates.
- Adoption of Interdisciplinary Approaches: The development of microcredentials that bridge multiple disciplines, fostering a more holistic and versatile skill set among students, should be encouraged.
4.6. Implementation and Evaluation
- Pilot Programs: Institutions should launch pilot programs to test and refine the microcredential system. These pilots will provide valuable insights into student engagement, motivation, and the overall effectiveness of the framework in improving employability.
- Faculty Training and Support: Faculty members need adequate training and support to design, deliver, and assess microcredentials. This ensures that they can effectively integrate microcredentials into their teaching and adapt to new methods of evaluating student competencies.
- Student Information Systems: Student information systems should be updated to track microcredential completion. This will allow students to easily access their earned credentials and share them with potential employers or add them to their portfolios.
- Continuous Evaluation and Improvement: The microcredential framework should undergo regular evaluation to ensure its relevance and effectiveness. Feedback from students, industry partners, and faculty, along with insights from emerging trends, should inform ongoing improvements.
- Use of Analytics and Data-Driven Decision Making: Data analytics should be implemented to monitor the performance and impact of microcredential programs, enabling evidence-based enhancements.
4.7. Institutional Adaptation and Quality Assurance
- Institutional Policy and Governance: Institutions should develop policies and governance structures that support the integration of microcredentials. These policies must align with accreditation standards and quality assurance frameworks to ensure institutional credibility and accountability.
- Quality Assurance Processes: Rigorous quality assurance processes should be established to ensure that microcredentials meet both institutional and industry standards. This includes regular audits, peer reviews, and feedback loops to maintain the integrity of the credentialing process.
- Inter-Institutional Collaboration: Collaboration with other institutions is essential for sharing best practices, addressing common challenges, and fostering a culture of lifelong learning. By working together, institutions can develop standardized approaches to microcredentialing that benefit both learners and employers.
- Establishment of Credentialing Committees: Specialized committees should be formed, dedicated to overseeing the development, implementation, and evaluation of microcredentials to ensure continuous alignment with quality standards and industry needs.
5. Microcredentials from Employers’ and Students’ Perceptions: Case Study
5.1. Research Questions
- How do employers perceive the value and impact of microcredentials in enhancing employability and aligning with industry needs?
- This research question focuses on understanding the overall perception of employers regarding the relevance, utility, and value of microcredentials. It seeks to explore whether employers believe that microcredentials provide candidates with the necessary skills and competencies that align with industry demands and how these credentials influence hiring decisions.
- 2.
- How do students perceive the effectiveness of microcredentials in improving career prospects and personal skill development compared to traditional degree programs?
- This question aims to investigate students’ perspectives on the role of microcredentials in enhancing their employability and skill acquisition. It examines whether students find microcredentials more beneficial than traditional degree programs and how these credentials impact their career goals and professional development.
5.2. Findings and Discussions
5.2.1. Employer Perceptions of Microcredentials
- Finding 1: Microcredentials valued for skill verificationA significant proportion of employers indicated that microcredentials provide a clearer indication of an applicant’s practical skills compared to traditional degrees.
- ○
- Of the employers, 75% agreed or strongly agreed that microcredentials reflect candidates’ specific competencies and job readiness better than traditional academic transcripts.
- Finding 2: Preference for candidates with microcredentialsEmployers reported that candidates holding microcredentials, especially in high-demand areas like data analytics, project management, and communication, were preferred over candidates with only a degree.
- ○
- Of the employers, 65% stated they would prioritize candidates with relevant microcredentials over those with only a traditional degree, particularly for roles requiring specific technical skills.
- Finding 3: Demand for industry-relevant microcredentialsEmployers emphasized the importance of aligning microcredential content with industry needs, such as cybersecurity, artificial intelligence, and leadership.
- ○
- Of the respondents, 80% indicated that they valued microcredentials that were directly relevant to their industry and recognized by professional bodies.
5.2.2. Student Perceptions of Microcredentials
- Finding 1: Positive impact on employabilityThe majority of students believed that microcredentials enhanced their employability, particularly for roles requiring specific technical skills or digital literacy.
- ○
- Among students, 70% agreed or strongly agreed that earning microcredentials improved their chances of securing employment in their desired field.
- Finding 2: Preference for stackable microcredentialsMany students expressed a preference for microcredentials that could be “stacked” or accumulated toward a larger qualification, such as a degree or certification.
- ○
- Of the students, 60% indicated that they prefer microcredential programs that can count toward completing a full academic degree or other formal qualifications.
- Finding 3: Career advancement through microcredentialsStudents pursuing microcredentials often sought them for career advancement, as they provided a means to upskill while working.
- ○
- Among the students, 68% reported that microcredentials helped them advance in their current roles by acquiring new skills recognized by their employers.
- Finding 4: Flexibility and accessibilityStudents appreciated the flexibility of microcredential programs, especially those offered online, as they allowed them to balance work, study, and personal commitments.
- ○
- Of the students, 75% noted that the flexibility and shorter duration of microcredential programs made them more accessible than traditional degree programs.
5.2.3. Cross-Sectional Insights
- Alignment of employer and student perspectivesBoth employers and students recognized the value of microcredentials in certain industries, particularly in fields requiring up-to-date technical skills.
- ○
- Among the respondents, 72% of employers and 65% of students agreed that microcredentials provided significant advantages in rapidly changing industries like IT, healthcare, and finance.
- Perceived gaps in recognitionWhile microcredentials were generally viewed positively, there was concern about the lack of standardization.
- ○
- Among the respondents, 45% of employers and 40% of students expressed concerns that some microcredentials were not yet universally recognized, especially those not affiliated with established institutions or industry bodies.
6. Integration Scenarios
- Scenario 1: Modular Electives
- ○
- Design microcredentials as one-hour credits that can be bundled to form elective courses, allowing students to focus on specific skills or knowledge areas.
- ○
- Ensure that each microcredential has clear learning outcomes, assessments, and evaluation methods to maintain quality assurance.
- ○
- Provide opportunities for interaction and collaboration, such as discussion forums or group projects, to keep students engaged.
- Scenario 2: Skill-Based Electives with Industry Partnerships
- ○
- Offer microcredentials as skill-based electives that complement traditional coursework, with a focus on industry-relevant skills.
- ○
- Collaborate with industry partners to develop microcredential programs that address specific skill gaps in their workforce.
- ○
- Ensure that microcredentials are aligned with industry standards and recognized by employers.
- Scenario 3: Experiential Learning with Microcredentials
- ○
- Incorporate microcredentials into experiential learning opportunities, such as internships, research projects, or capstone courses.
- ○
- Use microcredentials to assess student learning and competence in real-world settings.
- ○
- Provide opportunities for students to reflect on their learning and apply it to future experiences.
- Scenario 4: Personalized Learning Paths with Microcredentials
- ○
- Use microcredentials to create personalized learning paths for students based on their interests, skills, and career goals.
- ○
- Provide a range of microcredential options that cater to different learning styles and preferences.
- ○
- Ensure that students have access to advising and support services to help them navigate their learning paths.
- Scenario 5: Stackable Credentials with Microcredentials
- ○
- Design microcredentials that can be stacked together to form a larger credential or degree.
- ○
- Ensure that each microcredential has clear learning outcomes and assessments to maintain quality assurance.
- ○
- Provide opportunities for students to demonstrate their learning and competence through capstone projects or final assessments.
- Scenario 6: Career Development with Microcredentials
- ○
- Offer microcredentials as a way for students to develop skills that are in demand by employers.
- ○
- Collaborate with industry partners to develop microcredential programs that address specific skill gaps in their workforce.
- ○
- Ensure that microcredentials are aligned with industry standards and recognized by employers.
- Scenario 7: Prior Learning Assessment with Microcredentials
- ○
- Use microcredentials as a way to assess prior learning and award credit for students who have acquired skills through work experience, online courses, or other means.
- ○
- Ensure that the assessment process is rigorous and transparent, with clear criteria for awarding credit.
- ○
- Provide opportunities for students to demonstrate their learning and competence through portfolio-based assessments or challenge exams.
- Scenario 8: Competency-Based Progression with Microcredentials
- ○
- Use microcredentials to define competencies that students must demonstrate to progress through a degree program.
- ○
- Ensure that each microcredential has clear learning outcomes and assessments to maintain quality assurance.
- ○
- Provide opportunities for students to demonstrate their learning and competence through capstone projects or final assessments.
- Scenario 9: Gamification with Microcredentials
- ○
- Incorporate game-like elements, such as points, badges, or leaderboards, to make earning microcredentials more engaging and fun.
- ○
- Ensure that the gamification elements are aligned with the learning objectives and outcomes of the microcredentials.
- ○
- Provide opportunities for students to reflect on their learning and apply it to future experiences.
- Scenario 10: Alumni Engagement with Microcredentials
- ○
- Offer microcredentials as a way for alumni to stay engaged with the university and continue their professional development.
- ○
- Ensure that microcredentials are aligned with industry standards and recognized by employers.
- ○
- Provide opportunities for alumni to network with current students and faculty, and to share their experiences and expertise.
7. Real-World Case Study
7.1. Athabasca University’s PowerED Program
- Industry Partnerships: Collaborations with industry leaders ensure that microcredentials remain relevant and aligned with current market demands.
- Theoretical Foundations: Grounding the program in established educational theories like social constructivism and cognitive load theory enhances its effectiveness.
- Flexible Learning Environment: Utilizing a blend of synchronous and asynchronous tools fosters a strong sense of community and supports diverse learning needs.
- Comprehensive Evaluation: Implementing the Kirkpatrick Model provides a robust framework for assessing program outcomes and guiding continuous improvement.
7.2. Best Practices for Implementation
- Needs Assessment: Conduct a thorough needs assessment to identify the skills and competencies in demand within relevant industries.
- Framework Alignment: Align the microcredential framework with institutional goals, academic programs, and industry standards.
- Design and Development: Develop microcredentials based on competency mapping, ensuring clear learning outcomes and robust assessment methods.
- Pilot Testing: Implement pilot programs to test the framework’s effectiveness, gather feedback, and make necessary adjustments.
- Full-Scale Implementation: Roll out the microcredential programs institution-wide, supported by faculty training and updated information systems.
- Continuous Evaluation: Establish mechanisms for ongoing evaluation and improvement, utilizing data analytics and stakeholder feedback.
- Challenge: Resistance from faculty accustomed to traditional teaching methods.
- Strategy: Provide comprehensive training and involve faculty in the development process to foster ownership and buy-in.
- Challenge: Ensuring the scalability of microcredential programs.
- Strategy: Invest in scalable technology solutions and establish clear policies to manage increased enrollment efficiently.
- Challenge: Maintaining quality and consistency across microcredentials.
- Strategy: Implement standardized assessment criteria and regular quality assurance reviews to uphold high standards.
- Implementation Checklist: A step-by-step checklist outlining key tasks and milestones for integrating microcredentials.
- Competency Mapping Template: A template for mapping competencies to specific microcredentials, ensuring alignment with academic and industry standards.
- Assessment Rubrics: Standardized rubrics for evaluating student performance in microcredentials, ensuring consistency and fairness.
8. Discussion
9. Conclusions
Author Contributions
Funding
Institutional Review Board Statement
Informed Consent Statement
Data Availability Statement
Conflicts of Interest
Appendix A
- 1.
- What role do microcredentials play in your hiring decisions?
- (a) Essential for hiring.
- (b) Preferred but not required.
- (c) Neutral.
- (d) Not relevant.
- (e) Other (please specify).
- 2.
- Which types of skills are most important for your organization when considering candidates with microcredentials?
- (a) Technical skills.
- (b) Soft skills (e.g., communication, teamwork).
- (c) Industry-specific certifications.
- (d) Leadership and management.
- (e) Other (please specify).
- 3.
- How confident are you in the rigor of microcredential programs compared to traditional degrees?
- (a) Very confident.
- (b) Somewhat confident.
- (c) Neutral.
- (d) Not confident.
- (e) I don’t know enough to judge.
- 4.
- Do you believe microcredentials provide a clearer indication of a candidate’s abilities compared to traditional transcripts?
- (a) Strongly agree.
- (b) Agree.
- (c) Neutral.
- (d) Disagree.
- (e) Strongly disagree.
- 5.
- Would you be more likely to hire someone with a series of microcredentials relevant to your industry over a candidate with only a traditional degree?
- (a) Yes, definitely.
- (b) Yes, depending on the skills.
- (c) Maybe.
- (d) No.
- 6.
- How important is it for microcredentials to be stackable (leading to larger qualifications such as degrees)?
- (a) Very important.
- (b) Somewhat important.
- (c) Neutral.
- (d) Not important.
- 7.
- Would your organization look for partnerships with educational institutions to design microcredential programs?
- (a) Strongly agree.
- (b) Agree.
- (c) Neutral.
- (d) Disagree.
- (e) Strongly disagree.
- 1.
- What motivated you to pursue microcredentials?
- (a) To enhance employability.
- (b) To gain specific skills quickly.
- (c) To advance in my current job.
- (d) As a stepping stone toward a degree.
- (e) Other (please specify).
- 2.
- How would you compare your experience with microcredential programs to traditional courses?
- (a) Microcredential programs are more engaging.
- (b) Both are similar.
- (c) Traditional courses are more effective.
- (d) I have no experience with traditional courses.
- 3.
- What types of microcredentials do you find most valuable?
- (a) Technical skills.
- (b) Soft skills (e.g., leadership, communication).
- (c) Certifications aligned with industry standards.
- (d) Personal development (e.g., time management).
- (e) Other (please specify).
- 4.
- How likely are you to recommend microcredentials to others as a way to advance their careers?
- (a) Very likely.
- (b) Likely.
- (c) Neutral.
- (d) Unlikely.
- (e) Very unlikely.
- 5.
- Do you believe that microcredentials have improved your employability or career advancement?
- (a) Strongly agree.
- (b) Agree.
- (c) Neutral.
- (d) Disagree.
- (e) Strongly disagree.
- 6.
- Would you prefer if microcredentials were integrated into traditional degree programs (e.g., stackable credentials that count toward a degree)?
- (a) Yes, definitely.
- (b) Yes, depending on the program.
- (c) Maybe.
- (d) No.
- 7.
- How important is it for the microcredentials you earn to be recognized by employers in your industry?
- (a) Very important.
- (b) Somewhat important.
- (c) Neutral.
- (d) Not important.
References
- Stokes, P.; Soares, L. Higher Education and Employability: New Models for Integrating Study and Work; Harvard Education Press: Cambridge, MA, USA, 2017. [Google Scholar]
- Hora, M.; Benbow, R.; Oleson, A. Beyond the Skills Gap: Preparing College Students for Life and Work; Harvard Education Press: Cambridge, MA, USA, 2016. [Google Scholar]
- Brown, M.; Nic Giolla Mhichil, M.; Beirne, E.; Mac Lochlainn, C. The Global Micro-credential Landscape: Charting a New Credential Ecology for Lifelong Learning. J. Learn. Dev. 2021, 8, 228–254. [Google Scholar] [CrossRef]
- Ralston, S.J. Higher Education’s Microcredentialing Craze: A Postdigital-Deweyan Critique. Postdigital Sci. Educ. 2021, 543, 83–101. [Google Scholar] [CrossRef]
- Kato, S.; Gyorfi, R.; Weko, T. Micro-Credentials for Lifelong Learning and Employability: Uses and Possibilities; OECD: Paris, France, 2023. [Google Scholar]
- Lang, J. Workforce upskilling: Can universities meet the challenges of lifelong learning? Int. J. Inf. Learn. Technol. 2023, 40, 388–400. [Google Scholar] [CrossRef]
- Tamoliune, G.; Greenspon, R.; Tereseviciene, M.; Volungeviciene, A.; Trepule, E.; Dauksiene, E. Exploring the potential of micro-credentials: A systematic literature review. Front. Educ. 2023, 7, 1006811. [Google Scholar] [CrossRef]
- Micro-Credentials Survey. Trends and Insights. 2023. Available online: https://www.holoniq.com/notes/micro-credentials-survey-2023-insights (accessed on 1 April 2024).
- How Microcredentials Are Transforming Higher Education|AACSB—aacsb.edu. Available online: https://www.aacsb.edu/insights/articles/2023/10/how-microcredentials-are-transforming-higher-education (accessed on 1 April 2024).
- McGreal, R.; Olcott, D. A strategic reset: Micro-credentials for higher education leaders. Smart Learn. Environ. 2022, 9, 9. [Google Scholar] [CrossRef]
- Braxton, S.N. Competency frameworks, alternative credentials and the evolving relationship of higher education and employers in recognizing skills and achievements. Int. J. Inf. Learn. Technol. 2023, 40, 373–387. [Google Scholar] [CrossRef]
- Healy, M. Microcredential learners need quality careers and employability support: Provocation. J. Teach. Learn. Grad. Employab. 2021, 12, 21–23. [Google Scholar] [CrossRef]
- Sargent, J.; Rienties, B.; Perryman, L.A.; FitzGerald, E. Investigating the Views and Use of Stackable Microcredentials within a Postgraduate Certificate in Academic Practice. J. Interact. Media Educ. 2023, 2023, 9. [Google Scholar] [CrossRef]
- Salmon, M. Drivers of the global push for microcredentials in higher education: Flexibility and employability in contemporary university systems. Perspect. Policy Pract. High. Educ. 2023, 27, 179–187. [Google Scholar] [CrossRef]
- Thi Ngoc Ha, N.; Spittle, M.; Watt, A.; Van Dyke, N. A systematic literature review of micro-credentials in higher education: A non-zero-sum game. High. Educ. Res. Dev. 2023, 42, 1527–1548. [Google Scholar] [CrossRef]
- Ruddy, C.; Ponte, F. Preparing students for university studies and beyond: A micro-credential trial that delivers academic integrity awareness. J. Aust. Libr. Inf. Assoc. 2019, 68, 56–67. [Google Scholar] [CrossRef]
- Wheelahan, L.; Moodie, G. Gig qualifications for the gig economy: Micro-credentials and the hungry mile. High. Educ. 2022, 83, 1279–1295. [Google Scholar] [CrossRef]
- Ahsan, K.; Akbar, S.; Kam, B.; Abdulrahman, M.D.A. Implementation of micro-credentials in higher education: A systematic literature review. Educ. Inf. Technol. 2023, 28, 13505–13540. [Google Scholar] [CrossRef]
- Felton, S.D.; Whitehouse, G.; Motley, C.; Jaeger, D.; Timur, A. How I stopped fearing micro-credentials and began to love digital badging—A pilot project. Ind. High. Educ. 2022, 37, 309–317. [Google Scholar] [CrossRef]
- Van Noy, M.; Gaston, P. Credentials: Understand the Problems. Identify the Opportunities. Create the Solutions; Taylor Francis Group: Abingdon, UK, 2023. [Google Scholar]
- Gauthier, T. Exploring employer perspectives of community college career and technical programs. Career Tech. Educ. Res. 2020, 45, 63–76. [Google Scholar] [CrossRef]
- Forum, W.E. Shaping the Future of Education, Gender and Work. 2019. Available online: https://www3.weforum.org/docs/WEF_Shaping_the_Future_of_Education_Gender_and_Work_2P_031116.pdf (accessed on 1 April 2024).
- McGreal, R.; Mackintosh, W.; Cox, G.; Olcott, D., Jr. Bridging the Gap: Micro-credentials for Development: UNESCO Chairs Policy Brief Form—Under the IIIWorld Higher Education Conference (WHEC 2021) Type: Collective X. Int. Rev. Res. Open Distrib. Learn. 2022, 23, 288–302. [Google Scholar] [CrossRef]
- Aruldason, S.; Edwards, A. Micro credentialing in the landscape of higher education. In Innovations in the Design and Application of Alternative Digital Credentials; IGI Global: Hershey, PA, USA, 2022; pp. 30–56. [Google Scholar]
- Rottmann, A.K.; Duggan, M.H. Micro-credentials in higher education. In Handbook of Research on Innovations in Non-Traditional Educational Practices; IGI Global: Hershey, PA, 2021; pp. 223–236. [Google Scholar]
- Oxley, K.; van Rooyen, T. Making micro-credentials work: A student perspective: Provocation. J. Teach. Learn. Grad. Employab. 2021, 12, 44–47. [Google Scholar] [CrossRef]
- Lauricella, S.; McArthur, F.A. Taking a student-centred approach to alternative digital credentials: Multiple pathways toward the acquisition of microcredentials. In Innovations in the Design and Application of Alternative Digital Credentials; IGI Global: Hershey, PA, USA, 2022; pp. 57–69. [Google Scholar]
- Bhatti, M.; Alyahya, M.; Alshiha, A.A.; Qureshi, M.G.; Juhari, A.S.; Aldossary, M. Exploring business graduates employability skills and teaching/learning techniques. Innov. Educ. Teach. Int. 2023, 60, 207–217. [Google Scholar] [CrossRef]
- Bhatti, M.A.; Mat Saat, S.A.; Aleidan, M.M.; Al Murshidi, G.H.; Alyahya, M.; Juhari, A.S. Are business graduates’ employability skills and learning/teaching techniques universal? Exploring the role of culture: A comparative study among Australia, China, Pakistan, and Saudi Arabia. Sustainability 2022, 14, 3069. [Google Scholar] [CrossRef]
- Ashcroft, K.; Etmanski, B.; Fannon, A.M.; Pretti, T.J. Microcredentials and Work-Integrated Learning. Int. J. Work Integr. Learn. 2021, 22, 423–432. [Google Scholar]
- Iniesto, F.; Ferguson, R.; Weller, M.; Farrow, R.; Pitt, R. Introducing A Reflective Framework for the Assessment and Recognition of Microcredentials. Open Technol. Educ. Soc. Scholarsh. Assoc. J. 2022, 2, 1–24. [Google Scholar] [CrossRef]
- Laughlin, T. A vision for deeper agency and personalization in micro-credentials. In Career Ready Education Through Experiential Learning; IGI Global: Hershey, PA, USA, 2021; pp. 19–45. [Google Scholar]
- Chappell, C.; Gonczi, A.; Hager, P. Competency-based education. In Understanding Adult Education and Training; Routledge: Oxfordshire, UK, 2020; pp. 191–205. [Google Scholar]
- Bada, S.O.; Olusegun, S. Constructivism learning theory: A paradigm for teaching and learning. J. Res. Method Educ. 2015, 5, 66–70. [Google Scholar]
- DeKeyser, R. Skill acquisition theory. In Theories in Second Language Acquisition; Routledge: Oxfordshire, UK, 2020; pp. 83–104. [Google Scholar]
- Athabasca. Online Certificates & Courses|PowerED Athabasca University. 2024. Available online: https://powered.athabascau.ca/ (accessed on 1 April 2024).


Disclaimer/Publisher’s Note: The statements, opinions and data contained in all publications are solely those of the individual author(s) and contributor(s) and not of MDPI and/or the editor(s). MDPI and/or the editor(s) disclaim responsibility for any injury to people or property resulting from any ideas, methods, instructions or products referred to in the content. |
© 2024 by the authors. Licensee MDPI, Basel, Switzerland. This article is an open access article distributed under the terms and conditions of the Creative Commons Attribution (CC BY) license (https://creativecommons.org/licenses/by/4.0/).
Share and Cite
Alenezi, M.; Akour, M.; Alfawzan, L. Evolving Microcredential Strategies for Enhancing Employability: Employer and Student Perspectives. Educ. Sci. 2024, 14, 1307. https://doi.org/10.3390/educsci14121307
Alenezi M, Akour M, Alfawzan L. Evolving Microcredential Strategies for Enhancing Employability: Employer and Student Perspectives. Education Sciences. 2024; 14(12):1307. https://doi.org/10.3390/educsci14121307
Chicago/Turabian StyleAlenezi, Mamdouh, Mohammed Akour, and Layla Alfawzan. 2024. "Evolving Microcredential Strategies for Enhancing Employability: Employer and Student Perspectives" Education Sciences 14, no. 12: 1307. https://doi.org/10.3390/educsci14121307
APA StyleAlenezi, M., Akour, M., & Alfawzan, L. (2024). Evolving Microcredential Strategies for Enhancing Employability: Employer and Student Perspectives. Education Sciences, 14(12), 1307. https://doi.org/10.3390/educsci14121307

