Empowering Women in Tech Innovation and Entrepreneurship: A Qualitative Approach
Abstract
1. Introduction
2. Materials and Methods
- Full reading of the texts obtained from all the interviews;
- Initial categorisation of the Units of Meaning based on the questions in the script of all the interventions, naming them according to the terms used in this research, their purposes, and the researcher’s experience and knowledge;
- Reading by themes and categories, reviewing all the categorised material, reconfiguring the coding whenever necessary, and identifying the emergence of new categories or their elimination;
- Interpretation and writing up of the results by each theme and their respective substitutes. At this stage, and after “intimate familiarity” [23] with the content written by the participants, we tried to establish a sequential and coherent discourse of the issues addressed, highlighting the participants’ opinions and considerations.
3. Results
3.1. Self-Determination Theory
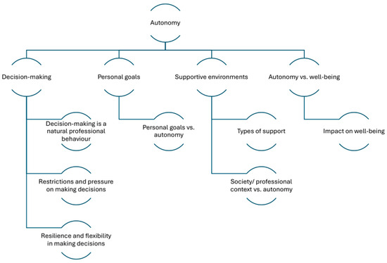
3.1.1. Autonomy
- A1. Decision-making
“…I have always felt good making decisions. It is not as a result of starting a company. Even yesterday, before, I like to make decisions, in my personal life, I am a person of action to make decisions, I feel good and I like it…” (N1)
“being autonomous in work means having my own company. …. We develop a sixth sense, a natural form of machine learning, …, but I make the decisions.” (N3).
“Almost every day, … I need to make such decisions, and ... there is always a sense of responsibility, with a large dose of security in the environment in which I move.” (N5).
“I have always had the sense of influence in decision-making…” (N9).
“especially in the area of research…, because there are always many additional circumstances that have to be evaluated.” (N2).
“In my profession I often have the autonomy to make decisions about the strategies and tactics…; I feel fortunate to have a high level of autonomy in my daily activities…This sense of control makes me feel empowered and motivated…” (N6).
“…indeed, it’s the beautiful part. You’re free to chart a course and move towards that course!” (N8).
“…my decision is a conscious, relatively easy, but knowledgeable decision-making.” (N12).
“The only complicated thing, I believe in decision-making is that they are not usually single decisions, that is, in my case of entrepreneurship, they are shared decisions.” (N1).
“because everyone has their strengths and weaknesses, in a group you have to know when you need to ask for help. This does not limit your autonomy, maybe it delays it, but in the end when you have to make the decision…”; “…with time and experience, you learn to manage everything even better.” (N5).
“I feel restricted or pressured in my decision-making, particularly when there are strict deadlines or client expectations to meet. This pressure can sometimes impact my motivation or engagement…”; “I strive to balance autonomy and relatedness by respecting individual boundaries and preferences…” (N6).
“…let’s say that I have always been a little afraid. Even though I have done many things, I have always been slightly anxious when I didn’t know how to do something well.” (N7).
“The Portuguese audience is very difficult, for me, it is one of the most difficult audiences.” (N14).
“I have a lot of close friends who do startups, but they’re all guys. …Then, in reality, it is also due to the fact that, obviously, there is already a difference in numbers at the entrance. So, in any case, clearly, that also influences a lot.” (N7).
“…it was difficult to achieve, especially because of my age.” (N8).
“In the beginning, no one takes us seriously, because we are young and women.”; “Women are very insecure and are very afraid of failing their child, of failing the family part…and often they also have some pressure, family pressure.” (N13).
“You have to be a little realistic, not to go where it will allow you to have the resources to work, it does not mean that you have to give up what you love or like…” (N2).
“I have the flexibility to manage my time and prioritise tasks…” (N6).
“There are people who do not strive for complete autonomy but collaborate with others and consider their opinions, preferring a democratic management system. On the other hand, people with a high need for autonomy prefer to act independently”; “I value a democratic management system that fosters engagement.” (N10).
“…but he said it’s not with me, it’s Sonia’s area. But as we always separate very well things always work very well.” (N13).
- A2. Personal goals
“I assume if it’s good, bad, but I take my responsibility, so that level of autonomy and that level of freedom, I call it professional freedom, you know?”; “How autonomy brings me closer to my goals? It is very closed to the personal and the professional, you know. For me, this autonomy that my job gives me also allows me to lead the life I want.” (N1).
“I would like to see both my technical and personal skills develop, which will make me feel even more confident in the decisions I make and therefore in the sense of autonomy I feel.” (N5).
“Having more autonomy would enable me to explore new ideas and approaches…”; “I believe that having a sense of autonomy enables me to pursue these goals effectively by allowing me the freedom to innovate, take ownership of my work, and align my efforts with what I value most. Having a quality personal life too…” (N6).
“I said I want to be an entrepreneur when I was 15? No, absolutely not. …It’s something I discovered gradually…” (N7).
“…having a greater autonomy in the professional sphere can positively influence the achievement of personal goals”; “I have a clear vision of what I want to do, how I want to feel, and in what environment I want to be. This is a solid foundation for my daily decisions, actions, and creating medium and short-term plans.” (N10).
“We had to fight for our things and therefore realise that things did not appear from the sky. Okay. Now it’s time, I’m going to create my company! I’m going to write my way.” (N11).
- A3. Supportive environments
- Family Support—A supportive family environment that provides emotional encouragement, practical help, and understanding of the demands of entrepreneurship, enabling women to pursue their goals with greater confidence and autonomy.
“I certainly had extreme support at a family level… certainly the fact that they allowed me to do it and that they believed in me was the first step towards this.” (N7).
“But yes, my parents had a very big influence. My parents and, currently, my husband. … And that had, that’s back there, and it was very important later also in the determination with which I followed some paths and made some decisions, without a doubt.”; “I am a product of me, of what I do, of my choices and my context, of course, and our context for good and for bad is absolutely essential.” (N11).
“It’s obvious that if you’re upset about something banal, it’s important to have someone at home to vent to, family and friends.” (N12).
“They taught me good principles to be resourceful and autonomous. …That part goes a little bit from the education I had, now it’s a fact, that having my husband and partner, who was a technician in this area, was a great support.” (N13).
- Supportive Team Dynamics—A team culture that values each member’s input, encourages collaboration, and supports independent decision-making, fostering a sense of ownership and empowerment among entrepreneurial women.
“But always counting on the team… It is noticeable when there is that team culture... everyone feels accompanied in that I want to do...then today we Will help you as much as we can and there we go...” (N2).
“Sure, the team I‘m in right now is a shaky example. All together for one, as common as it sounds.” (N5).
“I have been fortunate to work in environments where my autonomy has been supported and encouraged. For example, employers in the past provided me with the resources, tools, and trust needed to independently manage projects and make decisions.” (N6).
“It’s more about the external context. So, we have to adapt to the new reality. So yes, I feel fortunate because we are a team.”; “One makes the decision, but the path to reach the final decision is beautiful.” (N8).
- Education Programs—Educational institutions and programs that emphasise experiential learning, critical thinking, and self-directed project work.
“…the issue of women who from a young age have mentally instilled in us that we are not so good at mathematics, that we are not so good at business. I think it is necessary to reinforce all these issues at the training level.” (N4).
- Professional Networks and Associations—Industry groups and networks that offer opportunities for connection, collaboration, and shared learning.
“…from the most important people, let’s say, in my research training or in my career. So, what that usually does is to motivate you to continue…They are the ones who always push you a little bit more.” (N2).
“I have some support networks and it’s important to have them…there are really difficult decisions and other things, I have some people to help me… Sometimes I can also have this kind of relationship with some clients.” (N12).
“...autonomy, decision-making, and freedom in the Spanish professional environment is conspicuous by its absence… When you start your own business, then you meet many people like you, that’s fine, but in general, that usually means that your environment is more of an obstacle. … in general, it’s not that you don’t feel supported. Rather, it’s that you don’t feel stimulated or driven, you know, you’re the one who has to pull it forward a little bit… but to say, this is my decision and I go ahead with it, okay?” (N1).
“…many times, you have to accept public opinion even if it means how within your own autonomy you would choose something different.” (N5).
“…I felt my autonomy was not fully supported, such as when I’ve encountered micromanagement or rigid hierarchical structures that limit creativity and innovation. In these situations, my engagement and motivation suffered as I felt less empowered to take initiative or exercise independent judgment.” (N6).
“…if a production engineer goes and goes Lucia, his message gets to the customer much faster than if it’s Lucia or Maria, whatever. …And there is still, especially in some older SME, ... but our feminine message takes longer to arrive. Arrives, but it takes longer.” (N11).
“It’s exactly the opportunity to be equal. It’s exactly the opportunity to be equal. Yes, because I don’t think that is a lack of capacity on the part of women. Because we have very good women, very good leaders.” (N13).
- A4. Autonomy versus well-being
- Work-Life Balance—“I think so many women are living in other types of jobs where work-life balance is impossible. My autonomy allows me to reconcile is hard, yes, but it allows me to reconcile.”; “So, right now, today, I have achieved that well-being and autonomy are associated and it has been positive.” (N1); “Autonomy as you grow older is a key factor that is often lacking .... personally, I will say that it is a key factor of well-being.” (N5).
- Job Satisfaction, Psychological Empowerment and Motivation and Stress Reduction—“Having a sense of autonomy positively impacts my overall well-being by enhancing my job satisfaction, sense of fulfilment, and psychological empowerment.”; “When I have a high level of autonomy in my work, I feel more motivated, satisfied, and less stressed. For example, when I have the freedom to innovate and experiment with different SEO strategies, I feel excited and energized by the creative process.” (N6).
- Foundation for a Dream Career—“Autonomy is the foundation upon which I have built my dream career, albeit not devoid of challenging moments-frustration or feeling of failure.” (N9).
- Increased Life Satisfaction—“A sense of autonomy has a significant impact on overall well-being.”; “Individuals who feel they have control over their lives and decisions generally have an increased feeling of well-being and are more satisfied with life.” (N10); “It’s fundamental. And I can give you countless examples.” (N11).
- Resilience in the Face of Challenges—The lack of resilience can hinder progress and well-being.
“...if you are a person who falls down immediately, it’s hard not to move on.” (N7); “I had to give up many things. Yes, I had to give up many things. ... I can’t call it sacrifice. ... So, I would have liked to have more time... but these are choices that I was aware of.” (N8).
- Risk, Choices, Family Concerns, and Family Obligations—Women often have to make significant choices that impact their well-being, although these are often conscious choices.
“I had to give up many things. Yes, I had to give up many things. ... I can’t call it sacrifice. ... So, I would have liked to have more time... but these are choices that I was aware of.” (N8); “…there are many women who are also afraid to take risks and then there is the family issue.”; “Women are very insecure and are very afraid of failing their child, of failing the family part” (N13); “I had a family situation where I didn’t allow myself to say that I wasn’t going to make it.” (N14).
3.1.2. Competence
- C1. Competence evaluation
“I think that autonomy and competence interact in a very clear way. You know, I mean, autonomy gives you competencies, competences give you autonomy. I think they are circular, you know, I mean, I think they feedback on each other…” (N1).
“In terms of leadership, I always have been. …. Leadership may have been born with me, but it was also a lot of work. I was a Girl Scout from a very young age and in the Boy Scouts, I was always a leader” (N12).
“We have worked very hard to achieve a project, and the project does not turn out well. And if you have put a lot of time and effort into getting it, well, indeed, the satisfaction you can feel …”; “I managed to organise my thinking without stress and finish my work in the time I could”; “ …if you want to have a start-up or in any case go into the world of entrepreneurship, one thing that is certainly fundamental is that you are stimulated by having responsibilities and in any case learning to manage it” (N2, N5, N7).
“I assess my competence in my daily activities by monitoring key performance indicators (…) continually strive to improve my skills and knowledge through ongoing learning and professional development” (N6).
“I think that autonomy and competence interact in a very clear way. You know, I mean, autonomy gives you competencies, competencies give you autonomy (…) I am capable of managing changes, of planning, of launching myself to do things” (N1).
“The key is that I rarely get blocked in my professional life. And in my personal life, if I get blocked, it’s something very serious, you know very, very serious that I’m not able to cope with. For me, it’s the biggest competition.” (N1, N11)
“I recognise that there’s always room for growth and improvement, especially in emerging areas of SEO and digital marketing. In personal relationships, I continually work on enhancing my communication skills and deepening connections with others”; “I’m technical, but surely I have other capabilities that maybe even surpass those technical ones in some ways. So, I’ll probably focus more and more on those, even though I don’t want to lose what I’ve learned. I’m interested, I really like the world of artificial intelligence”; “sometimes we only realised later the impact that it had, but above all studying and accepting the other, individually and then collectively”; “I went to do the advanced Management program at Católica, and it was enriching, listening to new inputs, giving us new ideas. Talking to people, and that’s what I needed because I had more than 20 years without training, and then I decided to do a master’s degree”. (N6, N7, N11, N13).
- The willingness to assume risks and trust their instincts is vital for making bold decisions.
“What we all entrepreneurs need is money, economic aid, financing, or tax reduction, or don’t charge me more or give me something. To allow us to be sustainable and to take risks. Because if we don’t take those risks, achievements are very difficult, right?” (N3).
- Learning is another crucial factor, as continuous education and skill development keep them ahead of industry trends.
“This updating process requires a lot of personal autonomy, fairly strong competence in learning to learn, and, yes, above all, knowing how to search for information properly and knowing which are the most important profiles that I should follow to enrich myself” (N4).
- The ability to engage in problem-solving and possess resilience, self-confidence, and determination ensures they can navigate obstacles and persevere through tough times.
“As for my strong points, I have, let’s say, a strong ability in problem-solving, in problem-solving techniques, therefore in team creation, brainstorming, and in managing the workgroup” (N8).
“Resilience is indeed one of the words that is very fashionable, but in fact, being resilient is one of the keys. If I believe with conviction or more or less in what I am saying, but above all if I know about the subject” (N11).
“I feel that I lack competencies, a little bit, as I mentioned at the beginning, is in the identification of talent”; “It’s true that we sometimes underestimate ourselves, we have the impostor syndrome for some reason”; “it makes you think, am I good? Am I doing the work for myself? It affects you negatively” (N1, N4, N5).
“I realised that I needed solid theoretical and practical foundations in management. That is why I decided to participate in a year-long management course, which proved to be of great value to me. It allowed me to understand management better while applying new skills in practice” (N9).
- C2. Achievement and success
“For me the success is to achieve the goal set and the feeling of satisfaction with the work done, but this is not just about me; it’s also about the well-being of the whole team. When talking about motivation, we cannot ignore the element of financial reward. This last aspect is rarely discussed by women, and in my opinion, it is extremely important because it determines our financial stability—both currently and in the future.…” (N9).
“… I will give you another one example, another one that, for me, is key in which we were very successful. It is in the management of entrepreneurship awards. They are very useful. For starters, you know, I think it’s a very important thing to do, the typical Woman of I don’t know what from such and such magazine, my partner and I received 2 awards” (N1).
“You will have little autonomy because you would be at the orders of other people who send you to do things at the level at which you are. I would balance everything.” (N4).
“You build on the successes, a bell rings and says, look...you might have it after all! That’s what happens with my successes, and as time goes by and they accumulate, I feel more confident about what I’m doing.” (N5)
“It also enhances my sense of job satisfaction and well-being by affirming my value as a skilled professional and reinforcing my sense of purpose and fulfilment in my chosen career path.” (N6).
“I believe in my work, I believe in the healing power that it can have on me and on others, and I already have proof of that, proof of people who sometimes go to the store where my work is, and I had a very funny situation.” (N14).
“You build on the successes, a bell rings and says, look, you might have it after all! That’s what happens with my successes, and as time goes by and they accumulate, I feel more confident about what I’m doing.…” (N5).
“It also enhances my sense of job satisfaction and well-being by affirming my value as a skilled professional and reinforcing my sense of purpose and fulfilment in my chosen career path” (N6).
“For me, success is to achieve the goal set and the feeling of satisfaction with the work done, but this is not just about me; it’s also about the well-being of the whole team.…” (N9).
- C3. Feedback and recognition
“…You know, personally, I am a person who needs a lot of recognition between quotation marks, I mean, I need to be revalidated, you know, but I think it is something very personal” (N1).
“For me it is very important that my work is recognised, it motivates me to continue, it calms my anxiety.…” (N5).
“It boosts my motivation and confidence by validating my efforts and reinforcing my sense of competence and value as a professional. When others acknowledge my expertise and contributions, it serves as positive reinforcement that motivates me to continue striving for excellence and fuels my drive to achieve even greater success in my endeavours.” (N6).
“This is very important to me, although the group of people whose opinions matter to me is relatively small: my team, my bosses, my husband, and close family members. As long as I receive positive feedback from them, I have the motivation and self-assurance I need to act” (N9).
- C4. Intrinsic motivation and mastery
“When you like what you do, you are more motivated to learn, so even if you are not perfect, you want to learn and feel competent (…) I feel more confident in what I do when it is confirmed by a third party” (N5).
“When I feel competent in activities I enjoy, it enhances my intrinsic motivation by fostering a sense of mastery, autonomy, and personal satisfaction. I feel more engaged, energised, and enthusiastic about the task at hand, and I’m driven to challenge myself and push the boundaries of what I can achieve. The sense of competence also fuels my passion for continuous learning and improvement, as I’m motivated to refine my skills and pursue excellence in my chosen pursuits” (N6).
3.1.3. Relatedness
- R1. Relationships
“What’s wonderful, collective or cooperative intelligence, that total cooperation, for example, the network we have of Tec women and allies that we share information and quickly, if we need certain contacts, we exchange them to help us keep growing. And that’s the key: to create an ecosystem and be within a fully active ecosystem.” (N4).
“You can’t feel like you belong somewhere if those relationships don’t exist. Man needs other people, on whatever level that may be. I am lucky enough to have found both in common faces.” (N5).
“I received support from my colleagues during a particularly stressful period at work when we were facing tight deadlines and high-pressure client expectations. Their willingness to pitch in, offer assistance, and provide words of encouragement helped alleviate my stress and reinforced our sense of teamwork and mutual support, strengthening our bond as a cohesive unit.” (N6).
“In the context of women, who are often considered more empathetic and inclined to build deep interpersonal relationships, social support is particularly important. It can help not only in overcoming daily difficulties but also in coping with major life crises. (…) Genuine connections with other people are the foundation on which we can build our resilience and emotional health.” (N10).
“My social relationships contribute significantly to my overall sense of relatedness by providing support, camaraderie, and a sense of belonging. Whether it’s sharing ideas with colleagues, spending time with friends and family, or networking within professional circles, these connections enrich my life and foster a sense of connection and community.” (N6).
“An entrepreneurship forum is different from a forum of another sector, where everything is as if everything is more scheduled and more established, it seems that each one is going to give her presentation (…) You know, on the contrary, you have to be reaffirming yourself, my partner and I have reaffirmed ourselves in many forums.” (N1).
“you’re in as an entrepreneur, there are times when you’re going to need to rely on the network for certain things.” (N3).
“We used a lot of support from mentors, from social initiatives of free mentors from the sector that gives mentors to retired people, thyme foundation, which I had.” (N1)
“If I were to act in isolation, I would lose motivation. Therefore, not only do I strive to collaborate with representatives of our university, but I also work in collaboration with foreign scientific units.” (N9).
“Whenever there are sectoral meetings, for example, I’m usually the only woman and with an active voice, and that’s it, I deal with it well.” (N13).
“I found myself in what was the policy, the corporate philosophy because there was care, there was a lot of attention to the employee.” (N8).
- R2. Inclusion and Belonging
“it is very important to feel connected and to feel at ease with the place first and with the people (…) had a very, very strong bond at the level of belonging. As you say, that sense of belonging. That is to internalise the group feeling.” (N2)
“Having been in many groups, the feeling of belonging is very important to me. I don’t want to feel left out. So being in spaces, physical or digital, where I feel counted means a lot to me.” (N5).
“We don’t recruit by gender here, in production there are more men, but if I put up an ad I don’t see a woman either, due to the type of work. But here we have equal opportunities and then I don’t feel, I don’t feel that difference.” (N13).
“Working in such a positively oriented team and the opportunity to contribute to a real change in the lives of others are highly motivating and inspiring experiences. Thanks to this type of social interaction, not only does my well-being improve, but also my belief in the power of collective action and empathy grows. It reminds me that even small actions can have a big impact and affect the well-being of entire communities.” (N10).
- R3. Teamwork and Collaboration
“So I see socialisation as key. I used to tell my friends about my idea of entrepreneurship until I was bored. I want to go around the world to see who could help me.” (N1).
“Some activities that we can give as an example, well, to have periodic informal meetings, that is, that are not the typical company meetings and that are controlled, not meetings in which you can talk. You can discuss certain work-related topics. Because in the end, if you meet with people from work, you are always talking about work, but you can talk about many other things as well.” (N2).
“What I see as very positive are some strategies that are for team building, and for general team development that can be informal or formal.” (N4).
“I know that you can’t achieve much by yourself, being able to lean on and feel part of a team is very important in the professional industry. That’s how I feel too. The relationship I have with my partners makes me feel confident (…) Understanding and Respect. And of course, communication also helps, at the level I have set for each one.” (N5).
“Collaborating with others in my work enhances my sense of relatedness by fostering a shared sense of purpose, mutual support, and camaraderie. Working together towards common goals allows me to connect with, collaborating with others (relatedness) to achieve a common goal can enhance feelings of competence and autonomy as we contribute our skills and expertise towards the shared objective colleagues on a deeper level, build trust and rapport, and feel part of a cohesive team.” (N6).
3.2. HEI Strategies for Improvement
- A culture of trust and open communication:
“…enable initiatives, opportunities for learning and offer an environment that is safe to feel part of…” (N5).
“…fostering a culture of trust, open communication, and collaboration would empower me to take ownership of my work and contribute meaningfully to organisational goals. (N6).
“…The most important thing, and then also to encourage there to be more open, free talks so that, in general, anyone can approach” (N4).
- Collaboration:
“…the base is that of relationships because everything else is articulated through it… Normally, through these relationships, you expand your competencies, both in the business world and the world of academia… if they are integrated into that network, they will be able to contribute much more value, also in general, with those social relationships, we are going to feed the rest of the dimensions…”; “…it is also interesting to cultivate, not between people, that kind of relationships …usually more collaborative or egalitarian” (N2).
- Responsibility of power:
“…about the responsibility of power, but that there is diversity and, above all, that there are variations, that it is not one person because, in the case of universities in general, it happens many times that the positions seem to be eternal…” (N2).
- Proactive, not reactive:
“I usually approach challenges by identifying options and making decisions that align with my values and goals. Often, I seek to understand the factors within their control and take proactive steps to address the situation on my terms” (N5).
- 2.
- Ability to change/flexibility:
“…because the tool will be obsolete in a few years, you know, but I have the ability now to know that I have to learn a tool every year. That’s the difference… when you have resistance to resistance, to change, you know…” (N1)
“Our teaching is standardised, and we all have to be equal, and we are not all the same!” (N13).
“… dealing with professional difficulties requires a flexible approach and adaptability because different situations require different strategies…” (N10).
- 3.
- Self-Confidence:
“… women’s earnings are often lower simply because they do not ask for a raise. I also try to encourage or even “challenge” women to speak up as often as possible. Unfortunately, it often intimidates them… “ being in the spotlight” would be embarrassing, and they prefer to “hide”…” (N9).
“…you have to be prepared to talk and be confident…” (N12).
- 4.
- Values and attitudes:
“… educational institutions are facilitators … because there are people and there are in fact, as we know, people who have a lot in their little heads, births who have sown a certain type of values and then they can no longer get out of there….” (N11).
- 5.
- Communication:
“…you can work on soft skills as communication, ease…” (N12).
- 6.
- Practical learning:
“I am very much in favour of practical teaching, practical teaching and articulation with companies.” “Schools have to adapt to our business fabric.” (N13).
- 7.
- Critical thinking, innovation, creativity, and benchmarking:
“…it is a question of encouraging critical thinking, innovation, creativity, looking for ideas, what I am telling you. It is not necessary to reinvent the wheel, but to know how to copy, to know that it is in another world in other countries.” (N1).
“…you don’t appeal to the creativity of the kids, you don’t appeal to the critical sense, to the sense of having an opinion. They have no opinion. And this is soon a basic problem and that is always reflected throughout…” (N13).
- 8.
- Entrepreneurship as a transversal learning:
“…And I think there is still a lot missing as if in universities it seems that all this is from … business administration. But why isn’t it transversal? Or do you have to study this business administration career to be able to be an entrepreneur? That’s crazy.” (N4).
4. Discussion
“I believe that coaching is very important, and then it is all I mentioned before at a training level at an operational level of all these areas that are not feminised, in quotation marks. It would be a bit towards where I would attack the level of training and improvement.” (N4).
“Frequent communication, going out, shared hobbies.” (N5).
“I have to sit down, and I have to start learning how this works, how do I manage it or how can I bring it to a good end, in terms of technical issues, but it can happen in any area.” (N2).
“It’s stressful, especially in the marketing industry where so much is changing so fast. But you focus on the things that really interest you, and you learn as much as you can about it.” (N5).
“Certainly, technical skills precisely on the process, they certainly helped me because they allowed me, let’s say, to have a vision, and to be quicker in decisions. In managing the crisis, different skills must be combined, that of data analysis rather than succeeding.” (N8).
“Similarly, when I started working in the Netherlands, my level of Dutch was far from perfect. Despite the initial fear, taking a job in a commercial position turned out to be an excellent decision that significantly accelerated my professional development and that of my language skills.” (N10).
“We are in an industry, automotive, where everything is undergoing extreme changes, from electric to mechanical, from buttons to touchscreens.” (N8).
“…When I need to acquire new skills or knowledge, I approach it with a proactive and growth-oriented mindset. I seek out relevant resources such as online courses, tutorials, and workshops, and I dedicate time to self-study and practice. I also leverage opportunities for hands-on experience and mentorship, and I’m not afraid to ask questions or seek guidance from more experienced professionals.” (N6).
5. Conclusions
- —
- Mentorship Programs: Establish mentorship networks specifically for female students in STEM. Pair them with successful women entrepreneurs to provide guidance, share experiences, and offer practical insights for overcoming challenges in male-dominated fields;
- —
- Practical Entrepreneurship Courses: Integrate hands-on, project-based entrepreneurship modules into STEM curricula. These should include opportunities to collaborate with industry professionals and work on real-world problems, allowing students to experience entrepreneurial decision-making first-hand;
- —
- Industry Partnerships: Form partnerships with tech companies and startup incubators that support female-led ventures. This will provide students with access to funding opportunities, internships, and professional networks essential for launching successful businesses.
Author Contributions
Funding
Institutional Review Board Statement
Informed Consent Statement
Data Availability Statement
Conflicts of Interest
Appendix A. Semi-Structure Interview Guide
- Introduction:
- Briefly explain the purpose of the interview and that you are interested in understanding individuals’ autonomy-related experiences regarding women entrepreneurship in STEM.
“HerTecVenture project has the overall goal of creating inclusive ecosystems in HEI by empowering female students for Tech Business careers, developing their entrepreneurial skills and competencies and consequently transforming HEI into catalysts for influencing stereotypes and encouraging more women to become future tech innovators and entrepreneurs in Europe.
Therefore, one of its activities is to collect information that enables HEI lectures to foster a gender-sensitive approach to education to promote entrepreneurship competences for women in STEM degrees as a possible professional path, knowing that at the University level, these competences are more directed to business creation and innovative project’s implementation that will contribute to value for others, whether financial, cultural, or social. For that, it is very important to understand similar professional paths and identify constraints fully and how they can be overcome. Then, we will be able to design practical strategies for creating gender-inclusive classroom environments that foster equal opportunities and provide guidance on establishing supportive structures for female students (mentoring, role models, networking opportunities).”
- Emphasise the importance of honest and open responses.
- Ensure confidentiality and explain how the information will be used.
- A.
- Demographic Questions:
- B. General Background Questions:
- C. Questions regarding Autonomy:
- D. Questions regarding Competence:
- E. Questions regarding Relatedness:
- F. Balancing Needs:
- G. Work or Academic Environment:
- H. Coping with Challenges:
- Conclusions:
- Thank the interviewee for their time and insights.
- Provide an opportunity for them to share any additional thoughts or concerns.
- Remember to be flexible during the interview, allowing for follow-up questions based on the interviewee’s responses. This approach ensures a deeper exploration of autonomy needs within the context of SDT.
References
- United Nations Report—2023. Progress on the Sustainable Development Goals: The Gender Snapshot 2023. Available online: https://bit.ly/gender-snapshot-2023 (accessed on 10 January 2024).
- European Institute for Gender Equality (EIGE). Gender Equality in Academia and Research: GEAR Tool Step-by-Step Guide-2022. Available online: https://eige.europa.eu/publications-resources/publications/gender-equality-academia-and-research-gear-tool-step-step-guide (accessed on 9 February 2024).
- Global Entrepreneurship Monitor—GEM. Global Entrepreneurship Monitor 2022/23 Women’s Entrepreneurship Report: Challenging Bias and Stereotypes. Available online: https://www.gemconsortium.org/report/gem-20222023-womens-entrepreneurship-challenging-bias-and-stereotypes-2 (accessed on 10 January 2024).
- Liberda, B.; Zajkowska, O. Innovation and Entrepreneurship Policies and Gender Equity. Int. J. Contemp. Manag. 2017, 16, 37–59. [Google Scholar] [CrossRef]
- European Commission, Directorate-General for Research and Innovation. The Figures Handbook 2021. Publications Office. 2021. Available online: https://data.europa.eu/doi/10.2777/003736 (accessed on 27 June 2024).
- European Commission, Directorate-General for Research and Innovation. Horizon Europe, Gender Equality: A Strengthened Commitment in Horizon Europe. Publications Office. 2021. Available online: https://data.europa.eu/doi/10.2777/97891 (accessed on 27 June 2024).
- Nichols, S.; Stahl, G. Intersectionality in higher education research: A systematic literature review. High. Educ. Res. Dev. 2019, 38, 1255–1268. [Google Scholar] [CrossRef]
- Jackson, K.; Bazeley, P. Qualitative Data Analysis with NVivo, 3rd ed.; Sage Publications: Thousand Oaks, CA, USA, 2019. [Google Scholar]
- Ryan, R.M.; Kuhl, J.; Deci, E.L. Nature and autonomy: An organizational view of social and neurobiological aspects of self-regulation in behavior and development. Dev. Psychopathol. 1997, 9, 701–728. [Google Scholar] [CrossRef] [PubMed]
- Ryan, R.M.; Deci, E.L. Intrinsic and Extrinsic Motivations: Classic Definitions and New Directions. Contemp. Educ. Psychol. 2020, 25, 54–67. [Google Scholar] [CrossRef]
- Ryan, R.M.; Deci, E.L. Self-Determination Theory: Basic Psychological Needs in Motivation, Development, and Wellness; Guilford Press: New York, NY, USA, 2017. [Google Scholar]
- Guay, F. Applying self-determination theory to education: Regulations types, psychological needs, and autonomy supporting behaviors. Can. J. Sch. Psychol. 2022, 37, 75–92. [Google Scholar] [CrossRef]
- Deci, E.L.; Ryan, R.M. The “what” and “why” of goal pursuits: Human needs and the self-determination of behavior. Psychol. Inq. 2000, 11, 227–268. [Google Scholar] [CrossRef]
- Deci, E.L.; Ryan, R.M. Motivation, personality, and development within embedded social contexts: An overview of self-determination theory. In The Oxford Handbook of Human Motivation; Ryan, R.M., Ed.; Oxford Library of Psychology; Oxford University Press: Oxford, UK, 2012; pp. 85–107. [Google Scholar]
- Deci, E.L.; Ryan, R.M. Intrinsic Motivation and Self-Determination in Human Behavior; Plenum: New York, NY, USA, 1985. [Google Scholar]
- Al-Jubari, I. College Students’ Entrepreneurial Intention: Testing an Integrated Model of SDT and TPB. Sage Open 2019, 9, 1–15. [Google Scholar] [CrossRef]
- Lumivero, NVivo—Version 14. 2023. Available online: https://www.lumivero.com (accessed on 5 June 2024).
- Selvi, A.F. Qualitative content analysis. In The Routledge Handbook of Research Methods in Applied Linguistics; Routledge: Abingdon-on-Thames, UK, 2019; pp. 440–452. [Google Scholar]
- Mortelmans, D. Analyzing qualitative data using NVivo. In The Palgrave Handbook of Methods for Media Policy Research; Palgrave: London, UK, 2019; pp. 435–450. [Google Scholar]
- Braun, V.; Clarke, V. Using thematic analysis in psychology. Qual. Res. Psychol. 2006, 3, 77–101. [Google Scholar] [CrossRef]
- Braun, V.; Clarke, V. Thematic analysis. In Handbook of Research Methods in Psychology; Cooper, H., Ed.; American Psychological Association: Washington, DC, USA, 2012; Volume 2, pp. 57–71. [Google Scholar] [CrossRef]
- Resende, R. Técnica de investigação qualitativa: ETCI. J. Sport Pedagog. Res. 2016, 2, 50–57. [Google Scholar]
- Charmaz, K. Premises, principles, and practices in qualitative research: Revisiting the foundations. Qual. Health Res. 2004, 14, 976–993. [Google Scholar] [CrossRef]
- Steele, A.R.; Day, D.V. The Role of Self-Attention in Leader Development. J. Leadersh. Stud. 2018, 12, 17–32. [Google Scholar] [CrossRef]





| Ni | Age | Nationality | Professional Career | Years of Experience | Academic Background |
|---|---|---|---|---|---|
| 1 | 37–42 | Spanish | Business Company Co-founder | 6–10 | Technology |
| 2 | 43–48 | Spanish | Researcher | >15 | Technology |
| 3 | 43–48 | Spanish | Business Company Co-founder | 1–5 | Technology |
| 4 | 37–42 | Spanish | Lecture (educational innovation) | 11–15 | Technology |
| 5 | 25–30 | Hellenes | Business Company Co-founder | 1–5 | Balkan, Slavic, and Oriental studies (Economic, social, and political studies) |
| 6 | ------ | Hellenes | SEO Specialist | 11–15 | Technology |
| 7 | 25–30 | Italian | Business Company Co-founder | 1–5 | Technology (artificial intelligence) |
| 8 | 37–42 | Italian | Business Company Co-founder | --------- | Law |
| 9 | ------ | Polish | Lecture and Researcher | --------- | Biotechnology |
| 10 | 49–54 | Polish | Business Company Co-founder | --------- | Business |
| 11 | 49–54 | Portuguese | Business Company Founder | >15 | Economics/Business |
| 12 | 31–36 | Portuguese | Business Company Co-founder | 6–10 | Economics/Business |
| 13 | 49–54 | Portuguese | Business Company Co-founder | >15 | Economics/Business |
| 14 | 37–42 | Portuguese | Business Company Founder | 6–10 | Arts |
| Theme | Key Findings | Example/Quote |
|---|---|---|
| Autonomy in Decision-Making | Entrepreneurial women felt empowered by their ability to make independent decisions but often faced societal constraints. | “I’ve always felt autonomous, but it took time for others to respect that, especially in tech”—N1 |
| Competence and Mastery | Women reported continually developing their skills to remain competitive, often feeling pressured to outperform in male-dominated fields. | “Competence gives me autonomy, and vice versa. Without competence, I would not feel in control”—N6 |
| Supportive Networks | Family and professional networks played critical roles in helping women navigate challenges, with family support being particularly crucial in the early stages. | “I wouldn’t have made it without the support of my family—emotionally and practically”—N7 |
| 1.Entrepreneurship as a professional opportunity. |
| “…. entrepreneurship is a professional opportunity, but we also have to be…professionals…It is feasible…what are the premises?” (N1). |
| 2.Practice development. |
| “…to give children a taste of autonomy even in the simplest things, autonomy is a skill that needs practice.” (N5). “Of course, spaces for expression, events, youth programs. All can help the autonomy of citizens.” (N5). |
| 3.Values. |
| “…I usually approach challenges by identifying options and making decisions that align with my values and goals. Often, I seek to understand the factors within their control and take proactive steps to address the situation on my terms…” (N6). |
| Global Work Environment | 1. Space to think/reflect. “…encourage employees to spend 20% of their working time on side projects that could benefit the company while stimulating autonomous thinking and action by employees” (N9). 2. Interpersonal relationships. “…to know how to ask each one how to ask them what to do to get them to do it, you know, because not everybody reacts the same, you know?” (N1). “My approach to interpersonal problems always starts with an open and honest conversation with the people involved. I try to use constructive feedback, avoiding judgment or blame and instead to focus on facts and my own feelings.” (N10). “…empathy, which allows understanding the position of other people, perseverance in pursuing the goal despite obstacles, patience as it allows to maintain calm even in stressful circumstances, calmness enabling rational thinking and decision-making, and curiosity, which encourages searching for new solutions and perspectives. These traits can significantly support the process of dealing with difficulties and lead to more efficient problem-solving.” (N10). 3. Culture of trust, empowerment, and accountability. “Organisations can better support individuals’ autonomy needs by promoting a culture of empowerment, trust, and accountability. This includes providing employees with the autonomy to make decisions, take calculated risks, and learn from their experiences.” (N6). “…promoting a culture of trust and responsibility. This means encouraging employees to make decisions independently and respecting their unique work methods.” (N9). |
| Support | 1. Resources for personal development. “…more opportunities for professional development and skill-building, as well as greater flexibility in how I manage my time and prioritise tasks…” (N6). “…organisations can offer opportunities for professional growth and development, recognise and reward initiative and innovation, and foster a supportive work environment where individuals feel valued, respected, and empowered to contribute their best work. “(N6). “…resources necessary for personal and professional development, such as training, mentoring, or coaching programs” (N9). 2. Informal mentoring and working within a network. “What works, is, setting up mentoring systems …What does exist and does work is informal mentoring, that is to say, you have referents whom you trust 100 per cent and …” (N2) “We need to talk about associationism and support networks. We are here precisely to improve the life of the whole group, not of a single person… to give support, to give support to each other, but within an environment of trust, loyalty, tranquillity…” (N2) “Sometimes when I have doubts, I turn to this network that was very important at the time of COVID… We had the necessary support to test the employees and take the necessary measures.” (N12). |
Disclaimer/Publisher’s Note: The statements, opinions and data contained in all publications are solely those of the individual author(s) and contributor(s) and not of MDPI and/or the editor(s). MDPI and/or the editor(s) disclaim responsibility for any injury to people or property resulting from any ideas, methods, instructions or products referred to in the content. |
© 2024 by the authors. Licensee MDPI, Basel, Switzerland. This article is an open access article distributed under the terms and conditions of the Creative Commons Attribution (CC BY) license (https://creativecommons.org/licenses/by/4.0/).
Share and Cite
Felgueira, T.; Paiva, T.; Alves, C.; Gomes, N. Empowering Women in Tech Innovation and Entrepreneurship: A Qualitative Approach. Educ. Sci. 2024, 14, 1127. https://doi.org/10.3390/educsci14101127
Felgueira T, Paiva T, Alves C, Gomes N. Empowering Women in Tech Innovation and Entrepreneurship: A Qualitative Approach. Education Sciences. 2024; 14(10):1127. https://doi.org/10.3390/educsci14101127
Chicago/Turabian StyleFelgueira, Teresa, Teresa Paiva, Catarina Alves, and Natália Gomes. 2024. "Empowering Women in Tech Innovation and Entrepreneurship: A Qualitative Approach" Education Sciences 14, no. 10: 1127. https://doi.org/10.3390/educsci14101127
APA StyleFelgueira, T., Paiva, T., Alves, C., & Gomes, N. (2024). Empowering Women in Tech Innovation and Entrepreneurship: A Qualitative Approach. Education Sciences, 14(10), 1127. https://doi.org/10.3390/educsci14101127

