Transitioning towards Tomorrow’s Workforce: Education 5.0 in the Landscape of Society 5.0: A Systematic Literature Review
Abstract
1. Introduction
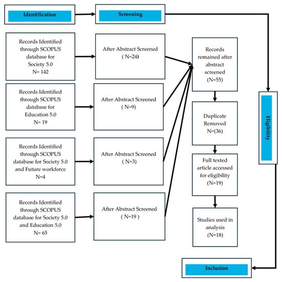
2. Methodology
2.1. PRISMA Protocol
2.2. Timeline
2.3. Search Strategy
2.4. Inclusion and Exclusion Criteria
- Published in Scopus-indexed journals;
- Studies published between the years 2016 and 2024;
- Studies published only in English;
- Only research and review papers that were subjected to peer review;
- Studies that focused on at least one aspect of S5.0 and E5.0.
2.5. Data Analysis
3. Results
3.1. Preliminary Findings
3.2. Research on Higher Education Role to Empower the Future Workforce in Society 5.0
3.2.1. Future-Ready Higher Education
3.2.2. Navigating the Transition from Academia to Industry
4. Discussion
5. Conclusions
6. Recommendations
Supplementary Materials
Author Contributions
Funding
Institutional Review Board Statement
Informed Consent Statement
Data Availability Statement
Acknowledgments
Conflicts of Interest
References
- Abad Segura, E. Digital education and circular economy in university contexts: A systematic review. In Teaching in Social Sciences: Learning Centred in the Student with ICTS (Collection Innovation in Social Sciences); Dykinson, S.L.: Madrin, Spain, 2021; pp. 73–86. [Google Scholar]
- Ahmad, S.; Umirzakova, S.; Mujtaba, G.; Amin, M.S.; Whangbo, T. Education 5.0: Requirements, Enabling Technologies, and Future Directions. arXiv 2023, arXiv:2307.15846. [Google Scholar] [CrossRef]
- Ajit, G. Systematic Review of Augmented Reality in STEM Education. Stud. Appl. Econ. 2021, 39, 4. [Google Scholar] [CrossRef]
- Albhirat, M.M.; Rashid, A.; Rasheed, R.; Rasool, S.; Zulkiffli, S.N.A.; Zia-ul-Haq, H.M. The PRISMA statement in enviropreneurship study: A systematic literature and a research agenda. Clean. Eng. Technol. 2024, 18, 100721. [Google Scholar] [CrossRef]
- Alvarez-Cedillo, J.; Aguilar-Fernandez, M.; Sandoval-Gomez, R., Jr.; Alvarez-Sanchez, T. Actions to Be Taken in Mexico towards Education 4.0 and Society 5.0. Int. J. Eval. Res. Educ. 2019, 8, 693–698. [Google Scholar] [CrossRef]
- Andayani; Meter, W.; Setiawan, B. Professional Educator in the Era of Society 5.0: Primary Education Alumni Competence. J. High. Educ. Theory Pract. 2023, 23, 6–16. [Google Scholar] [CrossRef]
- Aslam, S.; Saleem, A.; Kennedy, T.J.; Kumar, T.; Parveen, K.; Akram, H.; Zhang, B. Identifying the Research and Trends in STEM Education in Pakistan: A Systematic Literature Review. SAGE Open 2022, 12, 21582440221118545. [Google Scholar] [CrossRef]
- Becher, T.; Trowler, P. Academic Tribes and Territories; McGraw-Hill Education (UK): London, UK, 2001; Available online: https://books.google.com/books?hl=en&lr=&id=7GlEBgAAQBAJ&oi=fnd&pg=PP1&dq=Becher,+T.,+%26+Trowler,+P.+(2001).+Academic+tribes+and+territories:+Intellectual+enquiry+and+the+cultures+of+disciplines.+Open+University+Press&ots=HmUNx2uzlv&sig=Q5IPuzn7jdhYaLY1ygDudiMfPD0 (accessed on 1 June 2024).
- Bhatia, R.; Garg, R.; Chhikara, R.; Kataria, A.; Talwar, V. Sensory marketing—A review and research agenda. Acad. Mark. Stud. J. 2021, 25, 1–30. [Google Scholar]
- Bidlake, L.; Aubanel, E.; Voyer, D. Systematic literature review of empirical studies on mental representations of programs. J. Syst. Softw. 2020, 165, 110565. [Google Scholar] [CrossRef]
- Carayannis, E.G.; Morawska-Jancelewicz, J. The Futures of Europe: Society 5.0 and Industry 5.0 as Driving Forces of Future Universities. J. Knowl. Econ. 2022, 13, 3445–3471. [Google Scholar] [CrossRef]
- Cotta, J.; Breque, M.; De Nul, L.; Petridis, A. Towards a Sustainable, Human-Centric and Resilient European Industry. 2021. Available online: https://op.europa.eu/en/publication-detail/-/publication/468a892a-5097-11eb-b59f-01aa75ed71a1/ (accessed on 1 June 2024).
- Creswell, J.W.; Clark, V.L. Designing and Conducting Mixed Methods Research; Sage Publications: Thousand Oaks, CA, USA, 2017. [Google Scholar]
- Cronin, M.A.; George, E. The Why and How of the Integrative Review. Organ. Res. Methods 2023, 26, 168–192. [Google Scholar] [CrossRef]
- Dovleac, L.; Chițu, I.B.; Nichifor, E.; Brătucu, G. Shaping the Inclusivity in the New Society by Enhancing the Digitainability of Sustainable Development Goals with Education. Sustainability 2023, 15, 3782. [Google Scholar] [CrossRef]
- Felcher, C.D.O.; Folmer, V. Educação 5.0: Reflexões e perspectivas para sua implementação. Rev. Tecnol. Educ. Em Rede (ReTER) 2021, 11, e5. Available online: https://periodicos.ufsm.br/reter/article/view/67227 (accessed on 1 June 2024).
- Fisher, C.R.; Thompson, C.D.; Brookes, R.H. Gender differences in the Australian undergraduate STEM student experience: A systematic review. High. Educ. Res. Dev. 2020, 39, 1155–1168. [Google Scholar] [CrossRef]
- Fukuyama, M. Society 5.0: Aiming for a new human-centered society. Jpn. Spotlight 2018, 27, 47–50. [Google Scholar]
- Green, M.J.; Hertzman, E.J.; Banderlipe, M. Resilience and growth: A university’s response for future-proofing graduates and careers. In Powering a Learning Society during an Age of Disruption; Springer: Berlin/Heidelberg, Germany, 2021; p. 89. [Google Scholar]
- Higashihara, T. A Search for Unicorns and the Building of “Society 5.0”; World Economic Forum: Cologny, Switzerland, 2018. [Google Scholar]
- Julhadi, J.; Mahyudin, R. Human resource management in Islamic educational institutions to improve competitiveness in society 5.0 era. Int. J. Sustain. Dev. Plan. 2023, 18, 611–619. [Google Scholar] [CrossRef]
- Klein, J.T. Creating Interdisciplinary Campus Cultures: A Model for Strength and Sustainability; John Wiley & Sons: Hoboken, NJ, USA, 2010; Available online: https://books.google.com/books?hl=en&lr=&id=_1o7BAAAQBAJ&oi=fnd&pg=PR9&dq=Klein,+J.+T.+(2010).+Creating+interdisciplinary+campus+cultures:+A+model+for+strength+and+sustainability.+John+Wiley+%26+Sons.&ots=O3zyCX1TIu&sig=3RXf9Nrj1bKCowP5mOLZSnjGgcI (accessed on 1 June 2024).
- Kong, X.T.R.; Luo, H.; Huang, G.Q.; Yang, X. Industrial wearable system: The human-centric empowering technology in Industry 4.0. J. Intell. Manuf. 2019, 30, 2853–2869. [Google Scholar] [CrossRef]
- Kordigel Aberšek, M.; Aberšek, B. New Digital Competence for Science Technology and Engineering Education. J. Balt. Sci. Educ. 2022, 21, 108–120. [Google Scholar] [CrossRef]
- Lai, J.W.; Bower, M. How is the use of technology in education evaluated? A systematic review. Comput. Educ. 2019, 133, 27–42. [Google Scholar] [CrossRef]
- Lantada, A.D. Engineering education 5.0: Continuously evolving engineering education. Int. J. Eng. Educ. 2020, 36, 1814–1832. [Google Scholar]
- Lasi, H.; Fettke, P.; Kemper, H.-G.; Feld, T.; Hoffmann, M. Industry 4.0. Bus. Inf. Syst. Eng. 2014, 6, 239–242. [Google Scholar] [CrossRef]
- Laura Icela, G.-P.; María Soledad, R.-M.; Juan Antonio, E.-G. Education 4.0 Maturity Models for Society 5.0: Systematic literature review. Cogent Bus. Manag. 2023, 10, 2256095. [Google Scholar] [CrossRef]
- Leng, J.; Sha, W.; Wang, B.; Zheng, P.; Zhuang, C.; Liu, Q.; Wuest, T.; Mourtzis, D.; Wang, L. Industry 5.0: Prospect and retrospect. J. Manuf. Syst. 2022, 65, 279–295. [Google Scholar] [CrossRef]
- Leng, O.T.S.; Vergara, R.G. Malaysia from industry 4.0 to society 5.0: The way forward to societal Transformation. In Malaysian Society 5.0: Selected Contemporary Socio-Legal Issues; MMU Press: Selangor, Malaysia, 2022; Available online: https://vlib.mmu.edu.my/wp-content/uploads/2022/11/MMU-Press-Malaysian-Society-5.0-v2022.10.15_compressed.pdf#page=25 (accessed on 1 June 2024).
- Liberati, A.; Altman, D.G.; Tetzlaff, J.; Mulrow, C.; Gøtzsche, P.C.; Ioannidis, J.P.; Clarke, M.; Devereaux, P.J.; Kleijnen, J.; Moher, D. The PRISMA statement for reporting systematic reviews and meta-analyses of studies that evaluate health care interventions: Explanation and elaboration. J. Clin. Epidemiol. 2009, 62, e1–e34. [Google Scholar] [CrossRef] [PubMed]
- Lim, M.A.; Anabo, I.F.; Phan AN, Q.; Elepaño, M.A.; Kuntamarat, G. The State of Higher Education in Southeast Asia; SHARE Project Management Office, ASEAN Secretariat: Jakarta, Indonesia, 2022; Available online: https://www.oph.fi/sites/default/files/documents/State%20of%20HE%20in%20SEA_SHARE.pptx.pdf (accessed on 1 June 2024).
- Mohamed Hashim, M.A.; Tlemsani, I.; Matthews, R. Higher education strategy in digital transformation. Educ. Inf. Technol. 2022, 27, 3171–3195. [Google Scholar] [CrossRef]
- Nahavandi, S. Industry 5.0—A human-centric solution. Sustainability 2019, 11, 4371. [Google Scholar] [CrossRef]
- Narvaez Rojas, C.; Alomia Peñafiel, G.A.; Loaiza Buitrago, D.F.; Tavera Romero, C.A. Society 5.0: A Japanese concept for a superintelligent society. Sustainability 2021, 13, 6567. [Google Scholar] [CrossRef]
- Neubauer, D. Rethinking Innovation in a Higher Education Context. In Research, Development, and Innovation in Asia Pacific Higher Education; Hawkins, J., Mok, K.H., Eds.; Palgrave Macmillan: New York, NY, USA, 2015; pp. 95–113. [Google Scholar] [CrossRef]
- Nikum, K. Answers to the societal demands with education 5.0: Indian higher education system. J. Eng. Educ. Transform. 2022, 36, 115–127. [Google Scholar] [CrossRef]
- Olvera, M.M.; Velázquez AL, F.; Castellanos, A.T. Assessment of Competencies Required for Society 5.0 for Engineering Graduates. IEEE Rev. Iberoam. Tecnol. Aprendiz. 2021, 16, 346–351. [Google Scholar] [CrossRef]
- Page, M.J.; Shamseer, L.; Altman, D.G.; Tetzlaff, J.; Sampson, M.; Tricco, A.C.; Catalá-López, F.; Li, L.; Reid, E.K.; Sarkis-Onofre, R.; et al. Epidemiology and Reporting Characteristics of Systematic Reviews of Biomedical Research: A Cross-Sectional Study. PLOS Med. 2016, 13, e1002028. [Google Scholar] [CrossRef]
- Pandya, B.; Ruhi, U.; Patterson, L. Preparing the future workforce for 2030: The role of higher education institutions. Front. Educ. 2023, 8, 1295249. Available online: https://www.frontiersin.org/articles/10.3389/feduc.2023.1295249/full (accessed on 15 June 2024). [CrossRef]
- Pardo, M.A.P.; Erazo, H.A.O.; Lozada, C.A.C. Teaching Guide for Beginnings in DevOps and Continuous Delivery in AWS Focused on the Society 5.0 Skillset. IEEE Rev. Iberoam. Tecnol. Aprendiz. 2022, 17, 358–370. [Google Scholar]
- Penmetsa, M.K.; Bruque Camara, S.J. Building a super smart nation: Scenario analysis and framework of essential stakeholders, characteristics, pillars, and challenges. Sustainability 2022, 14, 2757. [Google Scholar] [CrossRef]
- Peters, M.A.; Jandric; McLaren, P. Education in the Age of Artificial Intelligence. In Beyond the Fourth Industrial Revolution; Springer: Berlin/Heidelberg, Germany, 2020. [Google Scholar]
- Potočan, V.; Mulej, M.; Nedelko, Z. Society 5.0: Balancing of Industry 4.0, economic advancement and social problems. Kybernetes 2020, 50, 794–811. [Google Scholar] [CrossRef]
- Prikshat, V.; Nankervis, A.; Burgess, J.; Dhakal, S. Conceptualising Graduate Work-Readiness: Theories, Concepts and Implications for Practice and Research. In The Transition from Graduation to Work; Dhakal, S., Prikshat, V., Nankervis, A., Burgess, J., Eds.; Springer: Singapore, 2019; pp. 15–29. [Google Scholar] [CrossRef]
- Raju, R.; Abd Rahman, N.H.; Ahmad, A. Cyber security awareness in using digital platforms among students in a higher learning institution. Asian J. Univ. Educ. 2022, 18, 756–766. [Google Scholar]
- Rodríguez-Abitia, G.; de Lourdes Sánchez-Guerrero, M.; Martínez-Pérez, S.; Aguas-García, N. Competencies of Information Technology Professionals in Society 5.0. IEEE Rev. Iberoam. Tecnol. Aprendiz. 2022, 17, 343–350. [Google Scholar] [CrossRef]
- Rosak-Szyrocka, J.; Apostu, S.A.; Ali Turi, J.; Tanveer, A. University 4.0 sustainable development in the way of society 5.0. Sustainability 2022, 14, 16043. [Google Scholar] [CrossRef]
- Sa, M.J.; Serpa, S. Higher Education as a Promoter of Soft Skills in a Sustainable Society 5.0. J. Curric. Teach. 2022, 11, 1–12. [Google Scholar] [CrossRef]
- Salahuddin, N.F.M.; Mahpar, N.S.; Ishak, M.F. The Relationship between Employability Skill and Job Mismatch towards Graduates’ Unemployment. Inf. Manag. Bus. Rev. 2023, 15, 96–104. [Google Scholar] [CrossRef]
- Sandoval, J.R.S.; Sánchez, E.C. Society 5.0 Competences in Telecommunications Engineering Graduates, UNED, Costa Rica. IEEE Rev. Iberoam. Tecnol. Aprendiz. 2022, 17, 371–378. [Google Scholar]
- Santos, L.C.B.; de Oliveira, L.P.; Nobre, S.C.C.; Reis, G.S.; Laet, L.E.F.; de Melo Santos, J.L.D.; The Evolution of Education and Emerging Educational Technologies: A Comparative Analysis between Education 4.0 and Education 5.0. Seven Editora. 2024. Available online: https://www.researchgate.net/publication/377317343_The_evolution_of_education_and_emerging_educational_technologies_A_comparative_analysis_between_education_40_and_education_50 (accessed on 11 May 2024).
- Shaffril, H.A.M.; Krauss, S.E.; Samsuddin, S.F. A systematic review on Asian’s farmers’ adaptation practices towards climate change. Sci. Total Environ. 2018, 644, 683–695. [Google Scholar] [CrossRef]
- Shemshack, A.; Kinshuk; Spector, J.M. A comprehensive analysis of personalized learning components. J. Comput. Educ. 2021, 8, 485–503. [Google Scholar] [CrossRef]
- Shkarupeta, E.; Babkin, A. Eco-innovative development of industrial ecosystems based on the quintuple helix. Int. J. Innov. Stud. 2024, 8, 273–286. [Google Scholar] [CrossRef]
- Sulianta, F.; Sapriya; Supriatna, N.; Disman, D. Digital content model to promote literacy in society version 5.0 using the social study education perspective. Int. J. Innov. Creat. Chang. 2019, 6, 12. [Google Scholar]
- Takeuchi, M.A.; Sengupta, P.; Shanahan, M.-C.; Adams, J.D.; Hachem, M. Transdisciplinarity in STEM education: A critical review. Stud. Sci. Educ. 2020, 56, 213–253. [Google Scholar] [CrossRef]
- Tavares, M.C.; Azevedo, G.; Marques, R.P. The challenges and opportunities of era 5.0 for a more humanistic and sustainable society—A literature review. Societies 2022, 12, 149. [Google Scholar] [CrossRef]
- Torraco, R.J. Writing Integrative Literature Reviews: Guidelines and Examples. Hum. Resour. Dev. Rev. 2005, 4, 356–367. [Google Scholar] [CrossRef]
- Traverso, M.; Nangah Mankaa, R. The Sustainable Development Goals. In The Palgrave Handbook of Global Sustainability; Brinkmann, R., Ed.; Springer International Publishing: Berlin/Heidelberg, Germany, 2023; pp. 1255–1277. [Google Scholar] [CrossRef]
- UNESCO. What You Need to Know about Higher Education. 2024. Available online: https://www.unesco.org/en/higher-education/need-know (accessed on 1 June 2024).
- Yamada, A. STEM Field Demand and Educational Reform in Asia-Pacific Countries. In The Oxford Handbook of Higher Education in the Asia-Pacific Region; Oxford University Press: Oxford, UK, 2023; pp. 189–209. [Google Scholar]
- Ydyrysbayev, D.; Kakimova, L.; Sailaubaikyzy, B.G.; Talgatbekovich, S.; Urmatova, A.; Orazbaev, E. Determining the digital transformation in education in the Society 5.0 Process. Int. J. Emerg. Technol. Learn. (iJET) 2022, 17, 136–145. [Google Scholar] [CrossRef]
- Zizic, M.C.; Mladineo, M.; Gjeldum, N.; Celent, L. From industry 4.0 towards industry 5.0: A review and analysis of paradigm shift for the people, organization and technology. Energies 2022, 15, 5221. [Google Scholar] [CrossRef]
- Page, M.J.; McKenzie, J.E.; Bossuyt, P.M.; Boutron, I.; Hoffmann, T.C.; Mulrow, C.D.; Shamseer, L.; Tetzlaff, J.M.; Akl, E.A.; Brennan, S.E.; et al. The PRISMA 2020 statement: An updated guideline for reporting systematic reviews. MetaArXiv 2020. [Google Scholar] [CrossRef]


| Label | Authors | Authors’ Orientation | Subject | Method | Participants | Objectives | Key Findings | Themes |
|---|---|---|---|---|---|---|---|---|
| SE001 | [38] | Prof. Dr. Marcelo Mejía Olvera plays a key role in higher education management and is engaged in several professional organizations, highlighting his dedication to advancing technology and education. | Engineering and S5.0 | Quantitative | Instructors and students |
|
| Digital Proficiency Empowering Skill Sets |
| SE002 | [6] | Dr. Elias G. Carayannis is a professor of Information Systems and Technology Management and a prolific author with over fifty books on technology and innovation. He also serves as editor-in-chief for multiple academic series and journals. Additionally, he has consulted major organizations like the World Bank and the European Commission. | ICT and S5.0 | SLR | Universities |
|
| Innovative Pedagogy Sustainable Education |
| SE003 | [42] | Dr. Guillermo Rodríguez-Abitia is an Associate Professor with over 35 years of academic experience. He holds advanced degrees in information systems and business administration, has numerous publications in journals and conferences, and serves in key editorial roles for major information systems journals. His areas of interest include Digital Transformation, Innovation, and Educational Technology. | ICT and S5.0 | Qualitative | Working groups in an organization |
|
| Holistic Learning |
| SE004 | [43] | Dr. Julhadi, a researcher at Universitas Muhammadiyah Sumatera Barat, specializes in Islamic education, religious moderation, and the integration of local wisdom with linguistics. His well-cited work has significantly contributed to the development of Islamic education curricula. | E5.0 and S5.0 | Qualitative | Three types of Islamic educational institutions |
|
| Tech-Driven Education |
| SE005 | [39] | José Roberto Santamaría Sandoval is a professor with expertise in integrating virtual and blended learning methodologies into telecommunications education. His research centers on the implementation of virtual laboratories and distance learning models. | ICT and S5.0 | Qualitative | 15 graduates |
|
| Building Competencies |
| SE006 | [44] | Dr. Maria José Sampaio de Sá, who holds a PhD in Studies in Higher Education, focuses on student satisfaction, institutional actors, and quality assurance. With over 120 publications, she is actively involved in international journals and conferences. Her expertise also encompasses higher education in developing countries and accreditation. | Education and S5.0 | Qualitative |
|
| Soft Skills in the Digital Age Adapting to Change | |
| SE007 | [41] | Dr. Joanna Rosak-Szyrocka is a researcher with a focus on distance learning, digitalization, and quality 4.0 and has significantly contributed to research on student satisfaction, digitalization, and sustainability in higher education. | Education and S5.0 | Quantitative | 115 university students |
|
| Sustainable Education |
| SE008 | [40] | Dr. Lavinia Dovleac holds a PhD in Marketing. Her research interests include marketing, innovation, high-tech products, new communication technologies, and sustainable business development. She has over 20 articles in international journals. | ICT and S5.0 | Quantitative | 13 EU-developed countries |
|
| Digital Skills Sustainable Development Adapting to the New Era |
| SE009 | [45] | Manuel Alejandro Pastrana Pardo is a full-time professor and researcher at Antonio José Camacho University Institution. His research focuses on software engineering, smart campuses, decision support systems, and business process modeling. He holds the designation of Associate Researcher from the Ministry of Sciences. | S5.0 | Qualitative | 19 students |
|
| Fostering Soft Skills Developing Technical Skills |
| SE010 | [46] Digital Literacy | Dr. Andayani Andayani is a lecturer who focuses on teaching strategies, digital literacy, and environmental education. She has published extensively on character education, digital learning, and educational games. Her research also covers the impact of technology and games on primary education. | Education and S5.0 | Qualitative | 173 university graduates |
|
| Building Essential Skills Effective Leadership |
| SE011 | [1] | Darkhan Ydyrysbayev is a doctoral student specializing in Informatics. His research focuses on digital transformation in education within the Society 5.0 process. He has also worked on the mathematical modeling of porous adsorption layers for membranous gas separation. | E5.0 and S5.0 | Qualitative | 120 university students |
|
| Digital Transformation Reshaping Education |
| SE012 | [47] | Laura Icela González-Pérez has a PhD in Training in the Knowledge Society. She has extensively researched Education 4.0, user experience, and institutional repositories. Her recent work includes book chapters and systematic reviews, with active involvement in evaluating educational contributions. | ICT and Education | Qualitative SLR | NA |
|
| Revolutionizing Education Innovative ICT Solutions |
| SE013 | [48] | Dr. Feri Sulianta is a lecturer at several universities and holds the record for publishing the most books on Information Technology, with over 100 titles. He is also actively involved in professional communities. | S5.0 | Qualitative SLR | NA |
|
| Digital Literacy |
| SE014 | [49] | Jesus Antonio Alvarez-Cedillo is a professor with a Ph.D. in Education, focusing on parallel processing, technology, and SMEs. He has published extensively, including scientific articles, books, and chapters, and is involved in various research networks. His notable work includes optimization techniques for waste treatment and contributions to Education 4.0. | S5.0 and Education | Qualitative | NA |
|
| Integration of Soft and Hard Technologies in the Fourth Industrial Revolution Cybernetic Approaches to Holistic Analysis of the Impact on Education. |
| SE015 | [50] | Dr. Rajeswari Raju is a senior lecturer with a PhD in Image Processing, specializing in image processing, computer security, and computational intelligence. She has authored numerous scientific articles and book chapters, focusing on digital tools in education, cybersecurity awareness, and image-processing innovations. | E5.0 and Technology | Quantitative | 110 students |
|
| Empowering Digital Citizens Integrating Cybersecurity into Educational Curricula |
| SE016 | [51] | Dr. Andrés Díaz Lantada is an Associate Professor. His research focuses on rapid prototyping, biomedical devices, and smart materials, with significant contributions to journals and conferences. He has authored numerous influential papers. | E5.0 and Technology | Qualitative SLR | NA |
|
| Innovating Engineering Education |
| SE017 | [52] | Dr. Karuna Nikum is a researcher with a focus on renewable energy sources. She has contributed to various conferences and journals on related topics. Her notable papers cover power quality issues, harmonic analysis, and the design of solutions to improve power quality. | E5.0 | Qualitative SLR | NA |
|
| Future-Ready Education Industry-Driven Learning |
| SE018 | [36] | Metka Kordigel Abersek is a professor with a research focus on digital learning environments and teacher education. Her work examines online reading skills and communication competence in primary education. She has published notable studies on rhetoric in virtual exchanges and digital learning strategies. | Education and S5.0 | Quantitative | 85 students of a teacher-training program |
|
| Functional Digital Competency The Future of Learning |
Disclaimer/Publisher’s Note: The statements, opinions and data contained in all publications are solely those of the individual author(s) and contributor(s) and not of MDPI and/or the editor(s). MDPI and/or the editor(s) disclaim responsibility for any injury to people or property resulting from any ideas, methods, instructions or products referred to in the content. |
© 2024 by the authors. Licensee MDPI, Basel, Switzerland. This article is an open access article distributed under the terms and conditions of the Creative Commons Attribution (CC BY) license (https://creativecommons.org/licenses/by/4.0/).
Share and Cite
Shahidi Hamedani, S.; Aslam, S.; Mundher Oraibi, B.A.; Wah, Y.B.; Shahidi Hamedani, S. Transitioning towards Tomorrow’s Workforce: Education 5.0 in the Landscape of Society 5.0: A Systematic Literature Review. Educ. Sci. 2024, 14, 1041. https://doi.org/10.3390/educsci14101041
Shahidi Hamedani S, Aslam S, Mundher Oraibi BA, Wah YB, Shahidi Hamedani S. Transitioning towards Tomorrow’s Workforce: Education 5.0 in the Landscape of Society 5.0: A Systematic Literature Review. Education Sciences. 2024; 14(10):1041. https://doi.org/10.3390/educsci14101041
Chicago/Turabian StyleShahidi Hamedani, Sharareh, Sarfraz Aslam, Bha Aldan Mundher Oraibi, Yap Bee Wah, and Shervin Shahidi Hamedani. 2024. "Transitioning towards Tomorrow’s Workforce: Education 5.0 in the Landscape of Society 5.0: A Systematic Literature Review" Education Sciences 14, no. 10: 1041. https://doi.org/10.3390/educsci14101041
APA StyleShahidi Hamedani, S., Aslam, S., Mundher Oraibi, B. A., Wah, Y. B., & Shahidi Hamedani, S. (2024). Transitioning towards Tomorrow’s Workforce: Education 5.0 in the Landscape of Society 5.0: A Systematic Literature Review. Education Sciences, 14(10), 1041. https://doi.org/10.3390/educsci14101041

