Next Article in Journal
The Keys to Developing Communicative Competence as a School Project: A Qualitative View from Teachers’ Beliefs
Next Article in Special Issue
Evaluation of STEAM Project-Based Learning (STEAM PBL) Instructional Designs from the STEM Practices Perspective
Previous Article in Journal
Students’ Well-Being Fluctuations during COVID-19—A Matter of Grade, State, or Trait?
Previous Article in Special Issue
The Impact of Integrated STEAM Education on Arts Education: A Systematic Review
 
 
Font Type:
Arial Georgia Verdana
Font Size:
Aa Aa Aa
Line Spacing:
Column Width:
Background:
Article

Augmenting the Impact of STEAM Education by Developing a Competence Framework for STEAM Educators for Effective Teaching and Learning

by
Natalia Spyropoulou
* and
Achilles Kameas
School of Science and Technology, Hellenic Open University, 26335 Patras, Greece
*
Author to whom correspondence should be addressed.
Educ. Sci. 2024, 14(1), 25; https://doi.org/10.3390/educsci14010025
Submission received: 19 November 2023 / Revised: 19 December 2023 / Accepted: 22 December 2023 / Published: 25 December 2023
(This article belongs to the Special Issue Impact of Integrated STEAM Education)

Abstract

:
STEAM (science, technology, engineering, arts, and mathematics) education is gaining increasing attention worldwide, with many initiatives being implemented to promote its adoption and effectiveness; thus, its successful integration into educational systems has become increasingly critical. Educators will play a central role in this integration; that is why it is critical to assess their needs, map the necessary roles and competences, and provide the means to guide their professional development in a systematic way. To address these requirements, our study introduces the STEAM Competence Framework for Educators (STEAMComp Edu), as a culmination of literature reviews, expert consultations, and empirical validation by 302 educational professionals, policymakers, and scholars. The framework includes 41 vital competences, organized across 14 competence areas, from five broad educators’ perspectives. STEAMComp Edu captures STEAM educators’ roles, from teaching methods to community engagement, and stands as a pivotal tool in enhancing STEAM education quality and effectiveness. This paper also highlights STEAMComp Edu’s significance in the professional development of educators and focuses on the framework’s value in developing self-assessment tools and in designing STEAM educator occupational profiles that are aligned with the ESCO (European Skills, Competences, Qualifications, and Occupations) standards, thereby contributing to a more structured and recognized approach in the field of STEAM education.

1. Introduction

STEAM (science, technology, engineering, arts, and mathematics) education, an evolution of the established STEM (science, technology, engineering, and mathematics) model, has recently gained significant scholarly attention. By incorporating arts into the foundational STEM disciplines, STEAM education expands the curriculum beyond technical skills, incorporating creativity and a deeper understanding of cultural and societal contexts, thereby fostering a more rounded and enriched learning experience [1,2,3,4]. The meaning attributed to the ‘A’ in STEAM is subject to interpretation across scholarly literature, frequently encompassing a range of subjects such as visual arts, music, drama, dance, literature, and history [3]. Nonetheless, a unifying theme is evident: the ‘A’ effectively broadens the scope to include disciplines not conventionally covered by the STEM framework. These disciplines, whether artistic, humanistic, or social, emphasize creativity, expression, and human-centric design, playing a pivotal role in fostering holistic thinking and innovation [5]. Unlike traditional education methods that teach these subjects separately, STEAM integrates them into a cohesive curriculum based on real-world applications. This approach fosters creativity and innovation and equips learners with a holistic understanding, preparing them for the multifaceted challenges of the 21st century [6]. Thus, STEAM education constitutes an approach to learning that integrates a broader spectrum of subjects alongside the “traditional” STEM disciplines. This evolution from STEM to STEAM acknowledges that comprehensive education is not just about scientific and technological advancements but also about understanding and expressing the human experience [3].
Moreover, the integration of diverse disciplines in STEAM education highlights the significance of interdisciplinary and experiential learning. This shift aligns with the current imperative for a workforce proficient in adapting to swift technological advancements while also demonstrating creative and critical thinking skills; qualities frequently nurtured by the arts [7]. To achieve this, STEAM education brings together different subjects in a single curriculum, linking them to real-life situations. This integrated approach not only encourages creativity and new ideas but also gives students a broader understanding, helping them get ready for the varied challenges of today’s world [8,9,10,11].
Central to the implementation of this approach are educators who specialize in STEAM education. Their role is pivotal in this educational context because they can facilitate the paradigmatic shift toward integrated learning, by effectively translating the theoretical framework into impactful educational practice. However, to achieve this, they face the challenging responsibility of designing teaching plans that would integrate the various disciplines of STEAM. To do so effectively, they must continually update their skills and adopt new teaching methods [12]. Furthermore, the diverse scope of STEAM subjects necessitates specific materials, targeted teacher training, and innovative strategies for classroom management and student engagement [6,13]. These requirements present considerable challenges for schools. Additionally, evaluating students and grading multidisciplinary projects, while ensuring equal emphasis on each STEAM subject and the development of relevant competences, poses a significant challenge. While STEAM education offers great opportunities, it also asks for a careful review and update of how we currently teach to fully realize its benefits [14,15].
In terms of research, several studies have confirmed the advantages of STEAM education, highlighting its role in promoting creativity, critical thinking, and problem-solving in students [1,11,16,17,18]. Some research focuses on the importance of technology and engineering in this multidisciplinary approach [8,19,20], while other work emphasizes the vital role of arts, arguing that they add a well-rounded quality to the existing STEM model [21,22]. Interestingly, the role of educators in the success of STEAM education has been a focal point in research, and studies have also brought attention to the difficulties they face in managing this complex field of study [13,14,15,23]. Despite widespread acknowledgment of STEAM education’s importance, there remains a gap in scholarly literature concerning the specific skills and competences that educators need to effectively put this approach into practice.
Competence frameworks that outline the essential competences for specific occupations have been proposed, offering to professionals of specific sectors a structured template for self-improvement [24,25]. These frameworks, grounded in academic and pedagogical research, delineate the intricate matrix of competences essential for achieving proficiency within the specific sector. Moreover, competence frameworks facilitate standardized assessments, peer reviews, and self-evaluations, all of which contribute to holistic professional development [26]. In the European context, a constantly expanding array of competence frameworks exists to direct educators across diverse fields. Whether they focus on pedagogical strategies, subject-specific expertise, or broader educational philosophies, these frameworks serve as foundational pillars for educators to benchmark and enhance their skills. The European Framework for the Digital Competence of Educators (DigCompEdu) [27] stands out, offering a detailed competence set for educators to navigate the digital age. UNESCO’s competence profile for educators [28] outlines key knowledge, skills, and attitudes for effectively integrating digital technologies in education, focusing on mobile computing systems, smart boards, and Web 2.0 applications. Similarly, the European e-Competence Framework (e-CF) by the European Committee for Standardisation (CEN) serves as a standard for ICT competences in Europe, catering to ICT practitioners, companies, and educational institutions [29].
Regarding STEAM education, certain studies, such as Wang et al. [30], have stressed the necessity for educators to have a cohesive understanding of the various STEAM disciplines, going beyond merely isolated expertise in individual subjects. The importance of specialized pedagogical skills tailored to STEAM education’s interdisciplinary nature has also been highlighted [7]. While these findings serve as a starting point, there is a widely acknowledged need for an all-encompassing framework that would fully outline the skills and knowledge needed by STEAM educators. In addition to setting common competence standards, such a framework could also point to best practices that could be adopted across European educational settings. This would help ensure that STEAM educators are adequately equipped to encourage interdisciplinary learning and serve as a valuable resource for professional development programs, supporting educators in their pursuit of excellence in STEAM education, as indicated by Conradty and Bogner [31].
This paper focuses on validating the competence framework designed for educators in the STEAM domain. The guiding research questions underpinning this investigation were: (1) Which are the essential competences of STEAM educators? (2) To what extent does the proposed competence framework represent in a comprehensive manner the STEAM educators’ competences? (3) How does the implementation of the STEAM competence framework impact the professional development, teaching practices, and occupational proficiency of STEAM educators?
The rest of this article is methodically structured to systematically unfold the research process and its findings. We begin by detailing the initial iteration of the STEAM competence framework development process. Following this, we outline the methodologies and instruments we used for validating the framework, including participant profiles, survey design and implementation, and data collection and analysis. This leads us to the presentation of results and the second (and currently in use) version of the STEAMComp Edu framework. In the next section, we present and critically examine its impact. Finally, the article concludes in a discussion that synthesizes the key findings and highlights their significance in the broader context of STEAM education.

2. Background to STEAMComp Edu Development

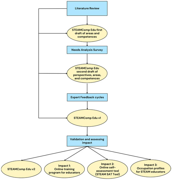
Relying on both established educational models and direct input from educators, we hypothesize that a detailed competence framework that aligns with current educational realities while also encompassing future requirements can be formulated. To prove this hypothesis, we undertook a comprehensive four-year research effort. An overview of the steps in creating the STEAMCompEdu is detailed in Figure 1.
During the first stages of our research, as will be described in this section, we carried out a literature review to evaluate existing competence frameworks, comprehend the existing state of STEAM education, and identify educators’ roles and needs, together with a needs analysis survey to gain further insights into the specific requirements and challenges STEAM educators face [13,32]. Through these efforts, we identified a preliminary set of areas and competences for STEAM educators [33,34,35]. Following the initial phase, we engaged in multiple cycles of expert feedback to refine our preliminary draft of the STEAM Educators’ Competence Framework (STEAMComp Edu), intended to act as a guiding tool for the self-assessment and professional establishment and development of STEAM educators [36,37]. The focus of this paper is on the final stages, namely the validation of the framework. We engaged with professionals, including educators and policymakers, to validate our findings and unveil an updated version of the competence framework. Additionally, we assessed the framework’s impact through pilot implementations, including the development of an educators’ online training program, the creation of a competence-based online self-assessment tool (STEAM SAT tool version 1), and the proposition of pertinent occupational profiles for STEAM educators within the ESCO framework, which is the European multilingual classification of skills, competences, qualifications, and occupations.

2.1. Toward the First Version of STEAMComp Edu

A comprehensive report by the National Academies of Sciences, Engineering, and Medicine [38] highlights that educators, crucial to the transition toward integrated STEAM methodologies, often remain sidelined in policymaking processes. Many educational policies directly bearing on teaching practices are formulated with limited engagement or consultation with the educators they impact [23]. This oversight is even more apparent in research on teaching competency. While many studies have conducted literature reviews to identify factors of teaching competency, there is a notable absence of input from educators who are actively involved in the field [4]. Acknowledging educators’ essential perspectives and direct experiences, our research approach was designed to recognize their contributions and actively incorporate their expertise and feedback. We incorporated a mixed-methods approach to establish a foundation for our study, utilizing both primary and secondary sources. Primary sources were obtained through the administration of a structured survey to identify specific challenges and requirements of STEAM educators, essential for developing effective competence frameworks. Secondary sources comprised an extensive review of the existing literature to understand existing competence frameworks designed for educators and teaching competency in STEM or STEAM education.
Firstly, we examined several reports on teaching competency (not restricted to STEM/STEAM education), such as the OECD’s “Teachers’ Pedagogical Knowledge and the Teaching Profession” [39], the European Commission report, “Supporting Teacher Competence Development for Better Learning Outcomes”, [40] and “Pedagogy, Curriculum, Teaching Practices and Teacher Education in Developing Countries” [41]. These reports, influential in European educational policy, stress the importance of pedagogical knowledge for teacher effectiveness and offer a comprehensive framework for competence development. They categorize teacher competences into knowledge (subject expertise, pedagogy, inclusivity), skills (classroom management, student engagement), and dispositions (critical thinking, collaboration), providing a flexible policy guide tailored to various national educational landscapes.
In the realm of teacher knowledge for specific fields, notable contributions include Shulman’s work [42], which fundamentally shaped our understanding of what teachers need to know. Lee Shulman introduced seven key categories of teachers’ knowledge base, emphasizing Pedagogical Content Knowledge (PCK), the knowledge specifically relevant to teaching particular content areas. For different fields such as mathematics, knowledge frameworks such as the Mathematical Knowledge for Teaching (MKT), developed by Ball et al. in 2008, build upon Shulman’s concepts [43]. This framework integrates PCK with additional subdomains, offering a nuanced view of mathematics teaching that encompasses vital knowledge about teachers and their students. As technology, both as content and tool, lies at the heart of putting STEAM education into practice, we included in our search competence frameworks focusing on digital literacy and innovative teaching methods. The technology, pedagogy, and content knowledge (TPACK) model is a framework that helps teachers understand and integrate technology into their teaching in meaningful ways. Developed by Mishra and Koehler [44], TPACK builds on PCK to include technology. These models are tailored to highlight the distinct categories of knowledge pertinent to educators in specific STEAM fields rather than focusing on an interdisciplinary approach. They delve into educators’ expertise in specialized subject content and their instructional techniques unique to each field.
The UNESCO [28] competence profile for educators outlines essential knowledge, skills, and attitudes for integrating digital technologies effectively, such as mobile systems and Web 2.0 applications. This profile spans ICT understanding, curriculum, pedagogy, and teacher development. The European e-Competence Framework [29], now a standard, provides ICT sector competences for professionals and organizations across Europe. Most notably, the European Commission’s DigComp Edu framework [27] details digital competences specifically for educators, promoting the use of digital technology to innovate and improve education. This framework is adaptable across different educational contexts and is part of a larger digital competence initiative, including DigComp for citizens and DigComp Org for organizations, thus offering a comprehensive approach to digital proficiency. While emphasizing specific pedagogical and knowledge areas, these models exhibit shortcomings in capturing the interdisciplinarity intrinsic to STEAM education. To address this, our focus shifted to the integral role of STEAM educators. Therefore, we studied articles documenting the studies related to their role and specific needs, aiming to integrate these insights into our framework, offering a more comprehensive and responsive tool for STEAM educators.
Despite the growing focus on STEAM education globally, European-specific literature on educator competences within this multidisciplinary field remains sparse. Kim and Kim’s [4] work on STEAM teaching competency in Korea established evaluation indicators through interviews and literature review. These indicators cover seven areas but lack a hierarchy of importance and require further development for broader applicability. The final evaluation indicators of teaching competency in STEAM education were composed of 35 items in seven areas: Understanding of Subjects, Teaching-Learning Methods, Inducing Learners to Participate in Learning, Understanding of Learners, Learning Environments and Circumstances, Evaluation of Learners, and Individual Qualification. In the U.S., the Pennsylvania Department of Education [45] outlined 19 STEM competences in a report for educator certification, which, while instructive, are region-specific and lack detailed development and validation processes. UNESCO’s report [46] provides a global view on essential STEM skills and knowledge but also reveals the gap in tailored frameworks that reflect the distinct needs and challenges of the European STEAM educational scope.
Building upon our focus on the unique needs of STEAM educators, it is important to note that while STEM education research offers some insights, specific, data-driven guidance for effective STEAM instructional practices was limited, particularly within the European context. Current research literature points to broader STEM teaching barriers as an interdisciplinary study, including inadequate preparation of teachers, insufficient investment in their professional development, lack of support from educational institutions, poor content preparation and poor conditions and facilities [47], restrictive curricula, organizational barriers, limited collaborative opportunities, and insufficient educator support [48,49]. Compounding these issues are time constraints for preparation, and misconceptions among parents about STEM education, which further impact the effectiveness of educators; while professional development needs vary based on educators’ backgrounds and requirements, technical training emerges as a universally recognized need [13,35]. In another study by Shernoff et al. [23], educators demonstrated considerable enthusiasm for integrated STEM pedagogies, albeit confronting a sense of unpreparedness in their implementation. Correspondingly, in a study by Dan and Gary [50], primary school teachers expressed a need for more robust professional development, emphasizing the application of STEM knowledge in practical teaching scenarios. They also highlighted the importance of peer collaboration, quality curriculum, and district support.
Additionally, Dare et al. [51] indicated that educators, especially when focusing on engineering in STEM topics, require sustained support as they endeavor to weave multiple disciplines into their teaching. In the study of Wijaya et al. [52], the researchers analyzed the factors influencing pre-service teachers’ willingness to adopt STEM education. They emphasized the necessity for specialized and ongoing training and clear guidance on this educational approach’s learning objectives and benefits. However, there is a clear lack of empirical research on STEAM educators’ direct experiences and practical challenges. At that time, Herro, Quigley, Cian et al. [6] had already identified key challenges for 33 U.S. teachers in STEAM education programs, including time constraints, student comprehension, planning, policy restrictions, technology integration, and assessment difficulties.

2.2. Developing the Framework

Refining our literature review, we transitioned to the development phase of the STEAM Educators’ Competence framework. This phase was firmly rooted in the precepts of the European Framework for the Digital Competence of Educators (DigComp Edu) [27]. We tailored and extended its robust architecture, which is pertinent for educators across all levels and types of education, to address STEAM education’s exigencies. Our rationale for selecting DigComp Edu as our framework’s cornerstone is its pertinence to the European educational setting and its intrinsic educator-centered design, given the intricate nature of the modern educational landscape and the absence of a dedicated STEM or STEAM framework in Europe.
In this context, DigComp Edu’s five areas of competences (Teaching and Learning, Professional Engagement, Digital Resources, Assessment, Empowering Learners) were adopted and modified based on the characteristics of STEAM education. Additionally, we introduced a new area, Organization and Management, that reflects the importance of classroom organization in STEAM education as highlighted in prior research [35]. The statements in each area were created based on the example set by DigComp Edu, in order to reflect the six areas of the new framework (Content, Teaching and Learning, Professional Engagement, Assessment, Empowering Learners, Organization and Management), thus contributing to the identification and synthesis of the first STEAM areas and competence statements. After constructing the initial framework by identifying STEAM competences and areas, we conducted a pilot study involving 59 educators. This study, as detailed in [13,33], served a dual purpose: to examine our preliminary proposal and to delve deeper into the specific needs and challenges educators face in implementing STEAM education within these six identified areas. The results highlighted the importance of empowering learners, with significant variations observed in the “Teaching and Learning” dimension influenced by educators’ academic backgrounds. Educators reported facing several challenges, such as limited resources, time constraints, and diverse student needs, which they often address independently due to a lack of broader support. This self-reliance includes purchasing their own materials and self-directed professional development.
Furthermore, the study indicated educators’ efforts to foster a collaborative classroom culture despite these hurdles while also contending with parents’ traditional perceptions of education. Professional development preferences varied, suggesting distinct needs across different academic disciplines. However, a shared emphasis was observed on the need for technical training, such as STEM application development, echoing sentiments from other studies [50]. The integration of STEM with non-STEM subjects, especially arts, and pedagogical considerations were also highlighted, emphasizing that STEM training should encompass content mastery and effective pedagogical strategies [13,53]. Collaborative efforts and peer interactions also emerged as favored informal learning methods, resonating with existing literature on the advantages of educator collaboration [33,48,54].
Therefore, by synthesizing knowledge from scholarly sources and input from engaged stakeholders, we meticulously crafted the first version of the STEAMComp Edu framework and outlined the competence areas and competences in different perspectives. These perspectives represent educators’ diverse responsibilities within the broader educational context, referred to as the “negasystem”. Beyond the foundational elements of educator, learner, content, and context and the intricate interrelationships among these components, these perspectives delve into the broader local community, which includes stakeholders such as parents, businesses, industries, and local government entities [55]. Through a series of iterative refinements, we achieved a version that resonates with clarity, applicability, and thoroughness. This refinement process, which was supported by STEAMonEdu Erasmus+ project (https://steamonedu.eu/ (accessed on 22 December 2023)), unfolded over four robust online roundtable discussions, embracing both asynchronous and synchronous interactions, with project associates from Greece, Italy, Spain, Germany, Romania, and Belgium. The constructive feedback gleaned from this cooperative engagement was instrumental in the evolution of the framework.

2.3. STEAMComp Edu v.1

Acknowledging the multifaceted roles of STEAM educators, the STEAMComp Edu framework groups the competences into areas and the areas into perspectives. The first version features 44 core competences, organized in 16 distinct areas, and grouped under five perspectives. The framework notably highlights the crucial role of educator collaboration and community involvement, reflecting insights and needs directly expressed by educators. Organized hierarchically, it provides clear and comprehensive coverage, addressing educators’ varied roles, including instructional design, mentorship, and community engagement. Table 1 provides the structure of the first version, including the perspectives, areas, and examples of competences. The STEAM educators’ roles represented by the five perspectives incorporated in STEAMComp Edu include:
  • The educator’s role as a teacher-trainer-tutor encompasses the educator’s ability to facilitate effective student learning through mastery of pedagogical techniques, deep content knowledge, adeptness in instruction, proficient use of educational tools, and the capability to provide constructive feedback and assessment. Furthermore, it emphasizes the importance of empowering learners, fostering their autonomy, and guiding them toward academic success.
  • The educator’s role as a learning designer and creator focuses on the design and development phase of the educational process. It requires competences related to planning, preparing, and developing educational procedures, learning activities tailored for diverse STEAM learning environments. Ιn addition, competences that focus on the educator’s ability to create a supportive environment that bolsters learners’ growth in STEAM domains are included in this role.
  • The educator’s role as an orchestrator and manager involves competences related to managing and orchestrating educational procedures, content, digital technologies, lab equipment, and group learning activities among students and other educators.
  • The educator’s role as a community member underscores the educator’s position within broader institutional and STEAM-related communities. It involves competences in networking, collaborating with peers, and actively participating in community initiatives. Additionally, it emphasizes the application of policies that champion STEAM education and sharing experiences and best practices within the community.
  • The educator’s role as a professional provides competences related to educators’ own professional growth. It necessitates competences in continuous learning, staying updated with the latest in STEAM education, and refining transferable and digital skills essential for STEAM activities.

3. Validating the STEAMComp Edu

To validate and possibly enhance the STEAMComp Edu framework, we developed an online questionnaire, which included both closed- and open-ended questions to ensure an in-depth understanding of specific situations [56]. The questionnaire was used to collect information from individuals of the target population, regardless of their geographical distribution [57]. The survey was addressed to educators, researchers in STEAM education, school managers/directors, and policymakers, in order to gain a more holistic understanding of the validity of the competence framework. To ensure a broad and diverse representation [58], we chose to involve participants from various educational levels and different types of education. Within the scope of the STEAMonEdu project, we successfully disseminated the survey as an integral component of the project’s initiatives. This was carried out by combining invitations using social media platforms, email, online announcements, and the organization of online workshops where the competence framework was presented along with the survey invitation. In total, we received feedback from 302 respondents.

3.1. Participants’ Profile

The majority of the participants identified themselves as female (66.6%). The age group of 41 to 50 was the most represented (38.4%). Geographically, the study encompassed participants from 21 different countries, with 12 of them being European Union members. Most participants were from Europe (96%), with a minor representation from other continents: North and South America (0.3%), Asia-Pacific (3.3%), and Africa (0.3%). Regarding academic background, participants were primarily divided between humanities/arts and social science (47.7%) and technology and science (47.7%). A small percentage (4.6%) indicated having an academic background that fell under the “other” category, implying a combination of both humanities/arts and social science as well as technology and science fields. Regarding professional roles, participants had the option to select more than one answer. The majority were educators (77.2%). This was followed by directors/managers of educational institutions (7.6%), researchers and academics in STEAM education (11.3%), and STEAM education practitioners (14.2%). Additionally, a small group (6.3%) fell into the “other” category, which included graduate or postgraduate students in STEAM-related fields and/or educational pedagogies studies, as well as researchers in competence development and ICT. Table 2 details the participants’ background, academic, and professional characteristics.

3.2. Survey Design and Implementation

The survey was carefully designed to align with participant profiles and selection criteria. The questionnaire consisted of seven sections and required approximately 40 min to complete. The initial section, Section 1 “Demographics”, aimed to capture the background of the participants. It included questions about their gender, age, country or region of residence, academic background, professional role, teaching experience, and experience specifically in STEAM education. In Section 2, “Introduction to the STEAM Competence Framework”, participants were allowed to download a detailed description of the STEAMComp Edu to ensure they had a clear understanding.
The subsequent sections, Section 3, Section 4, Section 5, Section 6, Section 7 and Section 8, were dedicated to gathering feedback on the perspectives, areas, and competences outlined in the framework. This section of the questionnaire contained closed-ended questions, as is common when investigating the knowledge, attitudes, or opinions of a large number of people [59], while it allows detailed information to be collected in a relatively swift fashion, so that a large number of people can be surveyed. Participants were prompted to evaluate each of the 44 competences based on three criteria: the relevance, importance, and clarity of the competence. These criteria were selected based on their established validity in assessing competences [60,61].
Responses were captured using a four-point Likert scale, with the options being: (1) Not essential, (2) Useful, but not essential, (3) Maybe essential, (4) Definitely essential. In addition, an open-ended question was associated with each of the 16 areas within the framework, in which participants could provide suggestions on rephrasing or revising competences to make them more apt for that specific area. Similarly, an open-ended question was provided for each of the five perspectives, allowing participants to propose additional areas or share any other pertinent comments related to that particular perspective. This structured approach ensured that quantitative and qualitative feedback offered a holistic view of how the framework resonated with the target audience.
The survey was provided with guidelines for completing it, as well as information about privacy and ethical issues. This included the description of the project and its objectives, the reasons for participant selection, the description of the methodology with guidelines for completing the survey, privacy and ethical issues, potential benefits, potential risks or discomforts, data storage, anonymity and confidentiality, the right to withdraw, conflict of interest, compensation, participant concerns, and reporting. A consent form for the participants was also provided, while ethical considerations aligned with the Data Management Plan (DMP) of the project were meticulously followed. The online survey was created using LimeSurvey and was hosted on the university’s server (survey.daissy.eap.gr, accessed on 19 November 2023). The survey and all the associated documents were made available in seven different languages (English, Greek, Spanish, Catalan, German, Italian, and Romanian). Prior to launching the survey, a preliminary pilot test was conducted to ensure its validity and comprehensiveness. However, responses from these pilot tests were not incorporated into the final research results because this step aimed only to identify potential errors, gauge the time required for completion, and rectify any ambiguities or misunderstandings in the questionnaire.

3.3. Data Collection and Analysis

The data were collected over a period of four months, from November 2020 to the end of February 2021. All the demographics and close-ended questions in the survey were obligatory; the data set has no missing values. The open-ended questions were not obligatory, and some participants left them blank; however, these questions were used for the qualitative analysis. In addition, some participants submitted the survey more than one time. These submissions were identified, and duplicates were removed (the last submission was kept). Submissions from participants who were not fully engaged or who spent less than 15 min on the survey were excluded. Initially, we collected 329 completed surveys. After cleaning the data, we were left with a total of 302 valid responses for analysis. In total, 76 out of the 302 participants provided answers to open-ended questions.
Regarding quantitative analysis, descriptive statistics were used to gain a holistic view of the appropriateness of the sample across all anticipated demographic elements. This included measures of central tendency (mean, median, mode) and dispersion (range, standard deviation) to summarize and understand the distribution of the responses. When the mean overall opinion per item was >3 ± standard deviation (SD), it was considered valid for discordance. To confirm the construct validity of the questionnaire data, we employed discrimination analysis and Cronbach’s alpha to evaluate the internal consistency of the items. Additionally, we conducted validity analysis by employing the Content Validity Index (CVI), including both the Item-Level Content Validity Index (I-CVI) and the Scale-Level Content Validity Index/Average (S-CVI/Ave). The content validity index (CVI), the most commonly used index for quantitative evaluation, consists of I-CVI and S-CVI/Ave. The Content Validity Index (CVI) assesses the appropriateness of test items for the intended construct. I-CVI focuses on individual items, while S-CVI/Ave is an average across items. Participants rated the clarity [C], importance [I], and relevance [R] of each statement on a four-point Likert scale, and the I-CVI for each item was computed by dividing the proportion of participants who rated it with 3 or 4 by the total number of experts [62]. The S-CVI was calculated by taking the average of all I-CVIs [63], with a score above 0.75 considered excellent and 0.7 acceptable.
Moreover, the Relevance and Importance Index (RII), a statistical measure used to gauge the significance of survey items, was used to further assess the pertinence and significance of each competence statement within the framework. It is calculated by dividing the sum of the weights (Wi) assigned by respondents to each survey item by the maximum possible weight (A) times the total number of respondents (N). The RII formula is [63]:
R I I = i = 1 N W i A × N
In this formula, weights given by respondents vary between 1 and 4, with 4 being the highest possible weight. A higher RII value indicates a greater influence of the survey item on the overall construction and findings of the survey. Criterion validity was assessed using Spearman’s Correlation coefficient to measure the strength and direction of the association between the competences. All quantitative analyses were conducted using SPSS v. 25.
Quality research methods were applied in the open-ended questions to analyze the qualitative outcomes that emerged from participants’ free texts and generate corresponding explanations. The aim was to provide more complete and holistic processing of the survey input and to substantiate further the revision of the statements, where needed, based on the participants’ feedback. Furthermore, the specific comments of the experts and their particular suggestions were expected to shed light in understanding possible misconceptions, ambiguities, or inaccuracies, and contribute to revising the statements, areas, and perspectives of the Competence Framework of STEAM Educators in combination with the results of the quantitative analysis. The data were analyzed to determine themes, as suggested for qualitative data analysis [56]. Following the grounded theory [64], the qualitative outcomes emerged from the free texts of participants and generated corresponding explanations. More specifically, the thematic analysis method was followed, which is considered the most widely used and the most helpful method of capturing the complexities of meaning in textual data [65]. For the coding process, the NVivo software (version 12) was used.

4. Results

4.1. Quantitative Analysis

For the reliability analysis, we used the closed-ended questions from Section 3, Section 4, Section 5, Section 6, Section 7 and Section 8 of the questionnaire, which included the five perspectives, the 16 areas, and the 44 statements. To determine the internal consistency of the scale questions, Cronbach’s alpha coefficient was calculated, with values greater than 0.7 considered satisfactory as per standard practice. The Cronbach’s alpha coefficient was calculated for all questions and statements within each area and perspective according to guidelines provided by deVellis (2003) [66]. The reliability analysis results indicate a high internal consistency for the questionnaire items within each perspective with values ranging from 0.936 to 0.974. Similarly, the questionnaire items within each area also demonstrated high internal consistency, with values ranging from 0.869 to 0.941. Finally, upon calculation of the Cronbach’s alpha coefficient for the set of all three questions within a given statement, we observed a consistent range of values between 0.769 and 0.877, indicating good internal consistency.
We tested the criterion validity of the questionnaire using Spearman’s Correlation coefficient. The validity test was calculated by correlating each item’s questionnaire scores with various criteria scores. Item questionnaires significantly correlated with total score, indicating that the items are valid. For the majority of the areas, the correlation coefficient of each item with total score was high. Furthermore, the sig. value (2-tailed) was consistently 0.000, which is <0.05, confirming the validity of the respective items.
In 8 of the 44 items (competences) (competences: 1.1.1, 1.1.3, 1.4.2, 1.6.3, 2.1.3, 2.3.2, 4.1.1, 5.1.3) the correlation coefficients were among the lowest, ranging between 0.558 and 0.588. Even though these coefficients indicate a positive correlation, they are distinctly lower in comparison to other items. Notably, since the Spearman’s rho in relation to the total score exceeds 0.3, all items can be deemed valid. Nevertheless, these particular items warrant a more thorough analysis to ascertain their validity or to evaluate their alignment with the overarching construct of the framework, which will be further scrutinized using qualitative data. The full table of correlations can be found in Appendix A (Table A1, Table A2, Table A3, Table A4 and Table A5). Internal consistency was also assessed by exploring the interrelationships among individual items through Pearson’s r correlation coefficient. This statistical measure helped quantify the associations’ strength between the variables. In particular, the inter-items’ correlation coefficients varied from 0.35 (5.2.1 and 4.1.3) to 0.80 (4.2.1 and 4.2.2).
Following this, we proceeded with the analysis of the I-CVI, S-CVI/Ave, and RII. The results of this analysis are concisely summarized in Table A1, Table A2, Table A3, Table A4 and Table A5 in Appendix A, providing detailed insights for the 302 participants across every item, statement, and dimension. For the first perspective, the content validity of the survey was found to be acceptable to excellent, with I-CVI scores ranging from 0.769 to 0.889, and RII scores ranging from 0.842715 to 0.898179. The S-CVI/Ave score of 0.848580 indicated good content validity of the overall scale. The RII scores range from 0.842715 to 0.898179, indicating that each item has a relatively high influence on the construction of the survey. However, for Perspective 2, the I-CVI index for Items 2.2.2 [I] and 2.2.2 [R] is observed to be borderline acceptable (0.7), resulting in the lowest S-CVI/Ave value in this perspective (0.74). These findings are further supported by the RII index, which also shows the lowest value in this area with 0.787252 and 0.782285, respectively. Consequently, it appears that statement 2.2.2 has the least impact compared to other statements. Although the scores of the items are not below the 0.7 limit, our approach will include a focused examination of these scores through qualitative analysis, conducted concurrently with descriptive analysis. Regarding Perspective 3, it is observed that the I-CVI values for items 3.2.3 [R] and 3.2.3 [C] are borderline (0.7), which has resulted in the S-CVI/Ave index being at its lowest level in this perspective. Additionally, the RII AVE index for 3.2.3 is also low (0.74), consistent with the I-CVI findings. In Perspective 4, it can be observed that the scores of 4.2.2 [I] and 4.2.2 [R] are slightly above the acceptable limit of 0.7, with 0.725552 and 0.741325, respectively. Furthermore, the S-CVI/Ave and RII indices for statement 4.2.2 are the lowest among all the statements in this dimension. Upon analyzing the results for Perspective 5, we observed that three statements, namely 5.1.1, 5.1.7, and 5.3.3, have lower scores for I-CVI and S-CVI/AVE. For statement 5.1.1, we noted that the RII AVE score is over 0.80, indicating that there is no significant influence of this statement. However, the RII AVE scores for statements 5.1.7 and 5.3.3 are 0.785596 and 0.798841, respectively, suggesting that these statements will still be subject to qualitative analysis in conjunction with descriptive analysis, despite not scoring below the limit of 0.7.
Following the descriptive statistics, the results demonstrate that all the items that appeared with the lower scores of I-CVI, S-CVI/Ave index in the previous section have the lower mean scores (Table A1, Table A2, Table A3, Table A4 and Table A5). However, there is no item with a mean score lower than 3. When the mean overall opinion per item was >3 ± standard deviation (SD), it was considered valid for discordance, concluding that the items are valid.

4.2. Qualitative Analysis

The aim of the quantitative analysis was to provide more complete and holistic processing of the survey input and to substantiate further the revision of the statements, where needed, based on the participants’ feedback. Furthermore, diving into the specific comments of the experts and considering their particular suggestions was expected to shed light on understanding possible misconceptions, ambiguities, or inaccuracies, and contribute to revising the statements, areas, and perspectives of the STEAMComp Edu in a meaningful manner.
Open-ended questions were included in the survey to gather qualitative feedback on the competence framework. Responses were analyzed through a thematic analysis approach to identify common themes and patterns. Following a thorough review and filtering process, we extracted a total of 495 comments. After discarding irrelevant entries, we identified 299 noteworthy comments suitable for further consideration. Table 3 outlines the quantity of responses received for each open-ended question, along with a summarized count and percentage distribution of these responses across different perspectives.
The analysis of these comments led to identifying several recurrent thematic themes across the feedback. These themes include ‘Clarity of competences’, ‘Suggestions for modifications’, ‘Relevance of Statements’, ‘Overlapping Competences’, ‘Missing Competences’.

4.2.1. Clarity of Competences

A subset of participants suggested the inclusion of practical examples to enhance the understanding of competences, particularly in pedagogy and instruction areas (Perspective 1). They requested concrete examples to differentiate the teaching techniques and approaches in STEAM education. Additionally, there were a few recommendations to reconsider the terminology used to describe these strategies. One such suggestion was to revise the phrase “apply collaborative learning methods in STEAM education activities” to better reflect the inclusion of a “peer learning approach”.
Furthermore, a few comments provided some suggestions for clarity in the articulation of certain competences, as evidenced by comments on competence 1.2.1, which requires an understanding of STEAM education from an epistemological or universal standpoint. Feedback suggested that the current description lacks the specificity needed to forge a clear connection to its meaning. For example, one respondent remarked, “1.2.1 Understand what STE(A)M education represents and means—this, to my understanding, is approached from a more epistemological perspective or universal viewpoint. This needs to be communicated more clearly as it is currently slightly vague for establishing a meaningful connection to its meaning”. Similarly, the use of the term “facilitate” in the competences of Perspective 2 and area 2.3 prompted questions like “Why ‘facilitate’? What is meant by that?” indicating a need for more precise definitions to enhance understanding of the competences. Additionally, here was a request for clarification on the use of “third parties” used in the context of communication within STE(A)M education. One comment specifically addressed this, saying: “Communicate (exchange of messages and meaningful dialogue) with learners, parents, and third parties for STE(A)M educational approach.” The respondent inquired, “What do you mean by ‘third parties’? It’s not clear”.
In addition, some comments were about the reference to digital and transferable skills in Perspective 5. For example, one stated that “5.1.4, 5.1.6 and 5.1.7 address very broad “skills”. It would help to contextualize/qualify them a bit. As for 5.1, these competences are defined too broadly”.

4.2.2. Suggestions for Modifications

The analysis under the ‘Modifications Suggestions’ theme revealed that participants proposed certain refinements in terminology to convey the intended competences more accurately. For example, within competence area 4.1, a participant recommended altering “Participate in communities” to “Collaborate with your school team in community participation”, suggesting a more active and collaborative role. Similarly, for area 4.2, it was suggested to shift from “Apply Policies” to “Contribute to Policy Enforcement”, indicating a more proactive involvement in the application of policies.
Some comments on digital and transferable skills pointed to the need for adjustments. Simplifications in terminology were recommended, such as using “communication skills” broadly, replacing “critical thinking” with “judgment skills”, and referring to “problem-solving ability” as a distinct competence. The term “ethics” was favored over “norms and values” to underscore its importance in STEAM education. Furthermore, for digital skills, it was noted that STEAM teachers should already possess digital competence, not merely be in the process of developing it. In competences 5.2.2 and 5.3.1, the emphasis was suggested to be on using digital technologies for professional development and encouraging constant self-reflection on one’s work. Lastly, competence 5.3.2 was pointed out as more pertinent to the ongoing education in STEAM topics, emphasizing the commitment to continuous learning. The feedback often touched on the pertinence of certain statements within the framework. Participants observed that in area 5.2, the competences should be explicitly linked to the DigComp framework, specifically to levels 5–6, which correspond to an intermediate level of digital proficiency.

4.2.3. Relevance of Competences

Within the theme of ‘Relevance of Statements’, a few comments provided critical insights into the relevance of competences of certain areas in the framework. For example, the competence of an individual educator to “develop a STEAM education curriculum” was pinpointed as overly ambitious, calling for a recalibration to reflect a more realistic contribution, such as “Contribute to curriculum development”. Similarly, the notion that educators should be involved in policy development was suggested to be restructured to better align with their roles’ collaborative and contributory nature, avoiding the implication that such expansive tasks fall to individual teachers. The recommendation indicated that the competence might be more suitably classified under a perspective focused on direct pedagogical interaction rather than within a section that implies broader facilitation. Additionally, the feedback for this competence suggested a misalignment in its categorization (it was suggested to move the competence to Perspective 1).
One participant emphasized that it is less critical for educators to conduct original research themselves (competence in Perspective 5), and it is more essential that they possess the capacity to critically engage with, understand, and implement findings from existing research.

4.2.4. Overlapping Competences

The thematic analysis revealed overlap across some competences within the framework, eventually leading to a more streamlined and distinct categorization of skills and knowledge areas. This feedback is insightful for enhancing the coherence of the framework. Regarding competences 1.1.1, 1.1.2, 1.1.3, participants’ insights highlighted a potential overlap and a call for a more precise distinction among the techniques delineated in these competences. In addition, participants identified a notable redundancy between competences 5.1.6 and 2.3.1, suggesting that similar outcomes were expected in different areas of the framework. The term “digital literacy skills” in competences 5.2.2 and 2.2.2 was also perceived as potentially confusing. It was suggested that aligning it with other transferable skills might reduce this confusion and overlap. The feedback further indicates that within Perspective 5, which focuses on digital competences, there is an observable overlap with the content and pedagogical design outlined in Perspective 2. It seems that the competences outlined under the Digital Competence Framework for Educators (DigCompEdu) are echoing themes already addressed within the initial perspectives concerning teaching practices and the design of content and lessons. Additionally, competences 1.4.1 and 1.4.2 appeared to cover much of the same ground, as a recommendation was received to incorporate an ethical dimension into competence 1.4.2 to sharpen its focus and differentiate it from competence 1.4.1. Furthermore, the differentiation between competences 3.1.1 and 3.1.2 was called into question, indicating a need for revising the wording to establish clear and distinct definitions for each competence.

4.2.5. Missing Competences

The thematic analysis of participant feedback illuminated two notable omissions within the STEAΜComp Edu. Firstly, there is a discernible absence of provisions for parental engagement, despite its significant impact on the STEAM educational process. For example, one participant commented that “The role of parents is missing, which is critical. It might make sense to add this as a dimension in 4.1 (Enhancing the significance of STE(A)M through personal contact with parents/guardians).” Secondly, the analysis highlighted the crucial need for educators to monitor and assess learners’ activity performance. This involves observing student engagement and documenting the process of developing and implementing educational content. Two examples of proposals for additions in the area of assessment and feedback emphasize this aspect: one suggests focusing on monitoring student thinking as a means of providing personalized feedback and reshaping teaching strategies. Another recommendation is that results should be evaluated, and feedback provided to facilitate changes and improvements in student learning. Additionally, it is proposed to conduct pre- and post-activity surveys in STE(A)M areas to measure knowledge, interest, understanding of principles, and perceived usefulness.

5. Integrating Evaluation Results and Framework Revision

Qualitative analysis has pinpointed areas for enhancement of STEAMComp Edu, offering depth to the quantitative findings. Although the quantitative data confirm the framework’s overall validity, they signal the need for a more meticulous review of certain marginal elements. The synthesized analyses advocate for refinements including clearer terminology, inclusivity in educational contexts, optimized competence domains, minimized redundancy, and illustrative examples for competences.
To illustrate these enhancements (for instance, in relation to digital skills in competence area 5.2), the competences were reviewed again in refining competences, including eliminating redundancies across the framework. Regarding curriculum development, a notable change was made; instead of using the term “develop”, the framework now encourages educators to “participate in the development” and “implement” the curriculum. This alteration responds to feedback from educators, who emphasized that they do not typically develop, but implement curricula. In addition, competence 5.3.3 has been refined to clearly articulate the role of action research in continuously improving educational practices, underlining the value of reflective teaching methods.
In addition, modifications in competence area 2.1 were introduced, segregating the tasks of designing and developing educational content and units. Competence 1.5.1 was revised for clarity and now emphasizes the use of diverse assessment formats. Competence 1.5.2 was reworded to highlight the importance of providing timely feedback to learners. Adaptability across diverse educational settings is now reflected in the updated competence 3.1.3, which focuses on the application of effective teaching space management techniques in STEAM education, highlighting its relevance across various learning environments.
The title of Perspective 2 was updated to better represent the role of educators in designing learning opportunities. In addition, the term “Educational design” replaced “Course/curriculum/activity design” to encapsulate a broader spectrum of design competences and the different type of education. Regarding the curriculum development, the framework now emphasizes ‘curriculum implementation’, highlighting the educator’s ability to adapt and apply curricula in STEAM education within the broader context of pedagogical practice. Efforts have been made to reduce redundancies within the framework. Competences that previously overlapped have been either clearly separated into distinct competences or thoughtfully merged, creating a more streamlined and coherent structure.
Finally, a new competence has been introduced in the “Feedback and Assessment” area, emphasizing the analysis of learners’ progress to enhance teaching and learning. This competence is articulated as: “Analyze learner activity performance and progress to better inform teaching and learning approaches.” The inclusion of this new competence is aimed at providing educators with more targeted strategies for improving learner outcomes based on real-time data and observations. One notable addition based on these cumulative insights was a new competence focusing on parent–educator interactions within the context of community building. This addition received considerable commentary from educators and found support in the existing literature, as evidenced in our previous work [13].

STEAMComp Edu v. 2

Table 4 outlines the full version of the current (revised) Competence Framework for STEAM educators, based on the insights that resulted from both qualitative and quantitative analyses. To make it easier to identify the types of revisions made, we have employed a set of abbreviations next to each competence. These are “RW” to signify that the competence has been rephrased (including the addition of examples), “M” for competences that have been slightly modified, “+” for additional items introduced, and “C” for those that have changed areas within the framework. In addition, Figure 2 illustrates a diagram that clearly outlines the perspectives, areas, and the number of the competences covered in the revised framework.

6. Impact of STEAMComp Edu

6.1. In Professional Development through Training

The STEAMComp Edu has been effectively utilized as the basis for the development of training, self-assessment tools, and occupational profiles. Its impact is notably evident in the creation of a professional development program for STEAM educators (https://mooc.cti.gr/steamonedu.html (accessed on 22 December 2023)), including a Massive Open Online Course (MOOC) and a blended course, which were delivered in the context of STEAMonEdu project. In both the MOOC and the blended course, specific competences from the STEAMComp Edu framework were integrated as learning objectives to shape the training curriculum. The six-week MOOC required a weekly commitment of five to six hours, with each week dedicated to different framework competences, except for weeks three and four which concentrated on the same area: each week covered two to four competences through individual modules. MOOC completion criteria included achieving a 75% completion rate across all activities and passing weekly assessments. Participants were also eligible to earn eighteen digital badges, one for each module completed successfully and an additional one for completing the entire MOOC. The blended course delved deeper into two specific framework aspects: the educator as a learning designer and community member. It focused on curriculum, instruction, and community practice.
The MOOC was launched in May 2021, attracting 1100 registered participants. Over 800 of these individuals started their training. Research, such as that conducted by [67], typically shows high dropout rates in MOOCs, with only about 10% of enrolled participants completing the course. However, this MOOC demonstrated a higher level of engagement and completion. By the course’s conclusion date, 242 participants (20%) achieved scores above 75%, indicating the MOOC’s effectiveness. In total, 4267 badges were awarded. Remarkably, 115 participants earned all 18 badges, underscoring the MOOC’s success in maintaining participant interest and involvement. Of the 242 participants who completed the MOOC, more than 100 requested to continue with the intensive blended learning course, although there were only 60 places available, due to budgetary constraints. Among those enrolled in the blended course, 28 of the 60 trainees successfully completed most assignments, a notable achievement considering the substantial time investment required. This high level of accomplishment in the blended learning course further underscores the effectiveness of the MOOC in fostering sustained engagement and skill development. Additionally, the MOOC featured pre- and post-tests at its beginning and end, which included questions related to the training curriculum. Feedback collected from participants [68] revealed high levels of satisfaction and learning outcomes: 85.5% agreed or strongly agreed that they acquired new skills, 92% reported gaining new knowledge, and 94.1% valued the access to new resources. The subsequent blended course, which merged online and in-person learning, attracted considerable interest, motioning a strong demand for such combined educational models. These courses constitute a few examples among the many possible training pathways that can be designed based on the STEAMComp Edu framework. Their successful implementation validates the framework as a proof of concept and demonstrates its capacity to enhance educator competences and transform educational experiences in the digital era.

6.2. In Self-Assessment of STEAM Readiness

The STEAM Self-Assessment Tool (https://steamonedu.eu/settool/ (accessed on 22 December 2023)) (STEAM SAT) is an online platform designed to enhance STEAM education readiness among educators and educational institutions. Developed in alignment with the STEAMComp Edu, it enables educators to assess their competences and identify areas for professional growth in STEAM education. Additionally, the tool supports educational organizations in pinpointing strengths and areas needing enhancement in STEAM education policies and practices. Designed according to the SELFIE (https://ec.europa.eu/education/schools-go-digital (accessed on 22 December 2023)) and SELFIEforTeachers (https://education.ec.europa.eu/selfie-for-teachers (accessed on 22 December 2023)) tools by the JRC Science Hub of the European Commission, the STEAM SAT represents the practical application of the framework in creating self-assessment tools. Its design focused on three key aspects [69]: (a) Condensing the framework’s key ideas, (b) Translating competences into tangible activities, (c) Providing targeted feedback based on individual competence levels. Integral to the framework, the STEAM SAT translates its competences into reflective questions, prompting educators to critically evaluate their practices. As various studies explore the benefits of teacher self-assessment in several state education systems worldwide [70], the current work was a first proposal of an online self-assessment tool to support and enhance the role of STEAM educators, as no similar tools exist that focus on STE(A)M education. As such, the tool serves as a vital link between theoretical knowledge and practical application, promoting ongoing professional growth in STEAM education. Initial feedback from the first 34 users [71], establishes the tool’s usefulness in facilitating educators to reflect and improve upon their roles. This early evaluation suggests that the STEAM SAT is a prominent resource for enhancing STEAM educators’ professional development.

6.3. In Enhancing Professionalism

Finally, the STEAMComp Edu framework was leveraged as a foundational resource to develop occupational profiles for STEAM educators. This initiative was particularly significant given the absence of STEAM-specific educator roles in the current European Skills, Competences, Qualifications and Occupations (ESCO) (https://esco.ec.europa.eu/en (accessed on 22 December 2023)) framework. In the formulation of these occupational profiles, we actively involved educators participating in the MOOC and blended course where the STEAMComp Edu was introduced [72]). The ensuing dialogues underscored that educational levels and types necessitate a diverse array of knowledge, skills, and competencies among educators. The design and deployment of STEAM activities necessitate collaborative actions among educator teams, with the complexity and type of educational institution dictating the requisite number and nature of additional roles. Acknowledging the absence of a universal “STEAM educator” model, we deduced that educators from various disciplines could adeptly transition into STEAM roles through appropriate training, while paying attention to the distinct epistemological distinctions of their respective teaching disciplines. Drawing upon the insights collected from the STEAMComp Edu and the experiences of educators, we outlined a range of STEAM educator occupation profiles, following the rules of ESCO descriptions. These were classified according to educational levels and types, encompassing roles for pre-school, primary, and secondary education teachers, each specialized in their respective teaching domains. Roles in non-formal and adult/lifelong learning education were also outlined. To support the unique requisites of STEAM education, ancillary roles were conceptualized. These encompassed a STEAM Pedagogy Expert, a STEAM Technology Expert, a STEAM Educator’s Assistant, and a STEAM Ambassador.

7. Discussion

The primary aim of this study was to establish a comprehensive framework for educators’ competences in the evolving field of STEAM education. To accomplish this, we initiated a review of existing literature, taking into account the conventional competences needed for teaching and at the same time mapping the multifaceted roles that educators play in STEAM settings. The development of the STEAMComp Edu was deeply informed by existing European frameworks that served as foundational reference points [73], especially DigComp Edu. The development of STEAMComp Edu followed an iterative and collaborative process, engaging a diverse array of educational stakeholders, including teachers, curriculum developers, and subject matter experts and using multiple instruments to record and analyze the data.
The final version of STEAMComp Edu presents a comprehensive structure that delineates the multifaceted roles of educators through five key perspectives, each encapsulating the essence of the educator’s evolving function in a modern learning environment. These perspectives are the Educator as Teacher-Trainer-Tutor, the Educator as Learning Designer and Creator, the Educator as Orchestrator and Manager, the Educator as Community Member, and the Educator as Professional. Within these perspectives, the framework is further segmented into 14 distinct areas, addressing specific domains of the educational process and the educator’s role in it. A total of 41 competences have been meticulously defined, ensuring that educators are equipped with a clear and actionable set of competences to navigate the complexities of STEAM education. This structured approach aims to support educators in identifying their strengths and areas for development and serves as a blueprint for creating tailored professional development programs.
While our framework emphasizes the clarity and articulation of competences, studies like that by Corbett et al. [45] took a more generalized approach, focusing on broader themes rather than specific competences. Our decision to delve deeper was driven by feedback from educators, who sought clear, actionable competences for their pedagogical practices. In addition, the work of Kim and Kim [4] on the indicators of educators for STEAM education in Korea provided a foundational understanding that informed our competence related to interdisciplinary collaboration. Their insights into teaching competency, based on the development of learners’ competency that STEAM education pursues, paved the way for our more detailed exploration of the competences, especially in the first three perspectives. The competences in the first three perspectives, encompassing aspects like pedagogy, tool utilization, assessment, and instruction, were also shaped by insights from established teaching competence frameworks, including the reports on teaching competency [39,41].
Furthermore, the STEAMComp Edu framework is designed to offer a comprehensive view of STEAM education, facilitating the incorporation of various educator occupational profiles. In the process of developing competence-based educator profiles, we found that our framework is highly adaptable across a diverse range of educational roles, significantly enhancing its practical utility. This adaptability indicates that educators from various disciplines, equipped with the required knowledge and specialized skills, can effectively engage in and contribute to STEAM education [72]. This flexibility highlights STEAMComp Edu’s potential to encompass a broad spectrum of educators, contributing to a more versatile and inclusive educational landscape. Thus, unlike specific knowledge models such as MKT, STEAMCompEdu does not concentrate solely on content knowledge or subject matter expertise in individual STEAM fields. Instead, it adopts a broader lens, focusing on the interdisciplinary aspects of STEAM education. This context positions the STEAMComp Edu as a complementary framework alongside other field-specific models, enhancing its applicability across a wider spectrum. Also, while TPACK focuses on integrating Technology, Pedagogy, and Content Knowledge, STEAMCompEdu goes further by integrating an interdisciplinary approach that blends Science, Technology, Engineering, Arts, and Mathematics. It embraces a wide array of skills that transcend traditional subject-specific expertise, incorporating elements of creativity, collaboration, management and problem-solving, all essential facets of STEAM education. Adaptability is a key feature of the framework, allowing for the integration of emerging technologies and teaching methodologies, ensuring that the framework remains relevant and forward-looking. Additionally, the framework supports continuous professional development for educators, equipping them with up-to-date skills to effectively implement these principles.
In the realm of STEAM education, the role of the educator extends beyond mere content delivery. The educator becomes a facilitator, guiding students through a maze of interdisciplinary knowledge, fostering creativity, and nurturing critical thinking. This shift in the educator’s role underscores the need for a comprehensive understanding of teaching competences tailored to the STEAM context [74]. In addition, the framework incorporates interdisciplinary teaching strategies and emphasizes the fusion of STEAM education. It underlines the critical role of digital and transferable competences [1,8] as well as group dynamic techniques and collaborative learning. This approach motivates students to communicate and enhances their satisfaction in teaching and learning activities [75]. The framework also diverges by embedding continuous professional development and reflective practices within its core, aiming to evolve dynamically as educational landscapes [31].
Our research highlighted also the importance of collaboration, both within and outside the educational institution. In the STEAMComp Edu framework, the interconnectedness of disciplines necessitates that educators collaborate with peers from other subjects [76,77,78]. This interdisciplinary collaboration enriches the learning experience, ensuring students receive a well-rounded education bridging the gaps between individual STEM subjects and the arts. Also, this framework brings the need to join communities right at the forefront, as a distinct perspective, thus signaling its importance. It is not merely an addendum but a core competence that the educators are encouraged to develop and maintain. This decision was based on the literature review of the needs of STEAM educators but was also emphasized in all phases of the development of the framework from the different stakeholders.
One of our research’s standout features is the competence framework’s holistic nature. The STEAMComp Edu adopts a comprehensive approach, viewing educators not just as teachers of specific subjects but as multifaceted professionals. This framework recognizes that successful STEAM education goes beyond conventional subject knowledge to include a broad set of skills like innovative teaching methods, creativity, collaborative work across disciplines, management, and proficiency in technology [79,80]. This framework also highlights the importance of ongoing professional development, acknowledging that teaching is a constantly evolving field that requires continuous skill and knowledge advancement [7]. In summary, the term ‘holistic’ in our framework reflects the educator as a dynamic, multi-skilled professional, capable of meeting various challenges in modern education.
However, the online nature of the evaluation survey and potential cultural nuances might have influenced the perceptions and feedback on certain competences. While our study offers valuable insights, it is essential to acknowledge its limitations. The online nature of our survey might have introduced a selection bias, favoring participants comfortable with digital platforms. Cultural nuances, which could influence perceptions of competences, were not deeply explored. Additionally, while our participant pool was diverse, it may not have captured the full spectrum of STEAM educators, especially those from underrepresented regions or backgrounds. However, the developed framework, set against the backdrop of existing research, seeks to serve as a comprehensive tool for STEAM educators. While it aligns with, diverges from, and builds upon prior work, it also acknowledges its limitations, ensuring a balanced perspective. The journey of refining and adapting the framework continues, informed by its strengths and improvement areas. The dynamic nature of STEAM education, as seen in the breadth of research, underscores the need for an adaptive framework.
In addition, based on the practical implementation of the STEAMComp Edu, one could claim that it has the potential to guide curricular decisions and policy directions, amplifying its impact even more. Its implications extend beyond mere guidance; it can act as a cornerstone in developing new assessment tools for teachers, aligning state or national educational standards with the specific goals of STEAM education, and crafting targeted professional development initiatives to bridge gaps in current teaching methodologies. Furthermore, the framework’s in-depth understanding of educator competencies is instrumental in carving out distinct occupational profiles for STEAM educators. This feature is particularly crucial in customizing educational roles to align with the dynamic and interdisciplinary demands of STEAM education. It ensures that educators are well-prepared and possess the essential skills and knowledge required to excel in these specialized roles. This adaptability and relevance of the STEAMComp Edu framework make it a valuable asset in the evolving landscape of educational standards and practices.

8. Conclusions and Future Steps

Our study aims to support the uptake of STEAM education by introducing a competence framework that is more than a theoretical construct; it is a practical guide for educators, underpinning their pivotal role in shaping learner outcomes. The constructive feedback and subsequent revisions have led to a robust and nuanced framework. By clarifying competences and reducing redundancies, the framework has been streamlined better to serve educators and learners in a dynamic educational landscape. The final version of STEAMComp Edu contains a set of 41 competences, grouped into 14 distinct competence areas, which collectively represent the five aspects (perspectives) of a STEAM educator, thus describing in a holistic manner the diverse roles that STEAM educators undertake. This hierarchical structure ensures that the framework is both comprehensive and navigable, catering to educators’ diverse roles, from instructional designers to mentors and community builders. With this framework, we aim to provide essential insights for policymakers, educational institutions, and professional development organizations by identifying key competences needed by STEAM educators. The different uses of the STEAMComp Edu seek to contribute meaningfully to the ongoing improvement of STEAM education. This contribution is crucial for enhancing the societal impact of STEAM education, as it prepares learners for a future that demands both interdisciplinary skills and creative problem-solving [1,8].
As we look to the future, this framework is intended to enhance current educational practices and pave the way for future instructional design and policymaking. Essential next steps involve aligning the framework with educational policies across various levels, broadening its scope to encompass special and inclusive education, and developing pertinent professional development resources. Moreover, actively involving the wider community in using both the framework and its associated tools is key to ensuring the ongoing relevance and efficacy of STEAMComp Edu in cultivating skilled educators and curious learners within the ever-evolving landscape of STEAM education.

Author Contributions

Conceptualization, N.S. and A.K.; methodology, N.S.; formal analysis, N.S.; investigation, N.S.; resources, N.S.; data curation, N.S.; writing—original draft preparation, N.S.; writing—review and editing, N.S. and A.K.; supervision, A.K.; project administration, N.S. and A.K.; funding acquisition, A.K. All authors have read and agreed to the published version of the manuscript.

Funding

Part of this research was funded by Erasmus+/KA3 project “STEAMonEdu: Competence development of STEAM educators through online tools and communities”, grant number 612911. This publication was funded by the Erasmus+ Teachers Academies project titled SPICE—Special Education STEAM Academy (Agreement No. 101056159).

Institutional Review Board Statement

The study did not require ethical approval. All the participants agreed to be part of the study, were fully informed that their anonymity is assured, why the research is being conducted, how their data will be used, and that there are no risks associated with the exercises proposed in the paper.

Informed Consent Statement

Informed consent was obtained from all subjects involved in the study.

Data Availability Statement

Data are available upon request to the corresponding author.

Acknowledgments

We are grateful to the participants who formed our sample for collecting and analyzing the data. We would also like to thank all members of the consortium of the Erasmus+ project STEAMonEdu for contributing with their feedback for the first version of the proposed framework, for providing the translated questionnaire in Greek, Spanish, Italian, German, Romanian, and Catalan and their dissemination actions during the data collection stage.

Conflicts of Interest

The authors declare no conflict of interest. The funders had no role in the design of the study; in the collection, analyses, or interpretation of data; in the writing of the manuscript; or in the decision to publish the results.

Appendix A

Table A1. Results of I-CVI, RII Mean, SD, Total Score, and Significance for Items in Perspective 1.
Table A1. Results of I-CVI, RII Mean, SD, Total Score, and Significance for Items in Perspective 1.
ItemsI-CVIS-CVI/AVERIIRII AVEMean(SD)Total Score PerspectiveSig. (2-Tailed)
1.1.1 [Ι]0.8895900.8485800.8956950.8672743.580.6460.579 **0.000
1.1.1 [C]0.8296530.8526493.410.7630.651 **0.000
1.1.1 [R]0.8264980.8534773.410.7670.636 **0.000
1.1.2 [Ι]0.8832810.8548900.8882450.8692053.550.6790.608 **0.000
1.1.2 [C]0.8454260.8634113.450.7360.662 **0.000
1.1.2 [R]0.8359620.8559603.420.7470.666 **0.000
1.1.3 [Ι]0.8359620.8180860.8584440.8509933.430.7390.591 **0.000
1.1.3 [C]0.8075710.8634113.330.7880.574 **0.000
1.1.3 [R]0.8107260.8311263.320.7740.642 **0.000
1.2.1 [Ι]0.8643530.8454260.8832780.8669983.530.6700.694 **0.000
1.2.1 [C]0.8233440.8493383.400.7520.712 **0.000
1.2.1 [R]0.848580.8683773.470.7140.652 **0.000
1.2.2 [Ι]0.8454260.8243950.8667220.8537533.470.6990.648 **0.000
1.2.2 [C]0.8107260.8451993.380.7760.650 **0.000
1.2.2 [R]0.8170350.8493383.400.7340.731 **0.000
1.3.1 [Ι]0.8517350.8317560.8725170.8490623.490.6810.673 **0.000
1.3.1 [C]0.8328080.8377483.350.7220.673 **0.000
1.3.1 [R]0.8107260.8369213.350.7700.711 **0.000
1.3.2 [Ι]0.8391170.8264980.8625830.8515453.450.7170.698 **0.000
1.3.2 [C]0.8359620.8534773.410.7450.675 **0.000
1.3.2 [R]0.8044160.8385763.350.7970.731 **0.000
1.3.3 [Ι]0.8044160.7907470.8427150.8330573.370.7910.679 **0.000
1.3.3 [C]0.7981070.8336093.330.8090.624 **0.000
1.3.3 [R]0.7697160.8228483.290.8520.677 **0.000
1.4.1 [Ι]0.889590.8664560.8981790.8876933.590.6540.623 **0.000
1.4.1 [C]0.854890.8758283.500.7140.676 **0.000
1.4.1 [R]0.854890.8890733.560.7120.647 **0.000
1.4.2 [Ι]0.8611990.8485800.8741720.8639623.500.7140.591 **0.000
1.4.2 [C]0.848580.8576163.430.7200.701 **0.000
1.4.2 [R]0.8359620.8600993.440.7390.708 **0.000
1.5.1 [Ι]0.8359620.8002100.8567880.8322303.430.7290.659 **0.000
1.5.1 [C]0.8044160.8344373.340.7940.725 **0.000
1.5.1 [R]0.7602520.8054643.220.8590.743 **0.000
1.5.2 [Ι]0.8580440.8380650.8807950.8581683.520.6900.681 **0.000
1.5.2 [C]0.8201890.8460263.380.7810.734 **0.000
1.5.2 [R]0.8359620.8476823.390.7690.714 **0.000
1.6.1 [Ι]0.8675080.8328080.8783110.8617553.510.6760.642 **0.000
1.6.1 [C]0.8107260.8509933.400.7530.713 **0.000
1.6.1 [R]0.8201890.8559603.420.7680.692 **0.000
1.6.2 [Ι]0.8517350.8622500.8882450.8832783.550.7070.568 **0.000
1.6.2 [C]0.8643530.8766563.510.6810.695 **0.000
1.6.2 [R]0.8706620.8849343.540.6990.637 **0.000
1.6.3 [Ι]0.8422710.8286010.8543050.8413363.420.7280.578 **0.000
1.6.3 [C]0.813880.8327813.330.7530.696 **0.000
1.6.3 [R]0.8296530.8369213.350.7530.681 **0.000
** a statistically significant result at the p < 0.01 level.
Table A2. Results of I-CVI, RII Mean, SD, Total Score, and Significance for Items in Perspective 2.
Table A2. Results of I-CVI, RII Mean, SD, Total Score, and Significance for Items in Perspective 2.
ItemsI-CVIS-CVI/AVERIIRII AVEMean(SD)Total ScoreSig. (2-Tailed)
2.1.1 [Ι]0.8580440.8433230.8716890.8584443.490.7460.622 **0.000
2.1.1 [C]0.8454260.8567883.430.7510.655 **0.000
2.1.1 [R]0.8264980.8468543.390.7980.693 **0.000
2.1.2 [Ι]0.8706620.8496320.8816230.8656183.530.6900.629 **0.000
2.1.2 [C]0.8391170.8584443.430.7340.697 **0.000
2.1.2 [R]0.8391170.8567883.430.7600.678 **0.000
2.1.3 [Ι]0.8864350.8832810.8932120.8796913.570.6620.578 **0.000
2.1.3 [C]0.8769720.8675503.470.6900.683 **0.000
2.1.3 [R]0.8864350.8783113.510.6950.627 **0.000
2.2.1 [Ι]0.8296530.8180860.8600990.8432673.440.7300.709 **0.000
2.2.1 [C]0.813880.8402323.360.7850.723 **0.000
2.2.1 [R]0.8107260.8294703.320.7640.732 **0.000
2.2.2 [Ι]0.7318610.7413250.7872520.7982893.150.9050.641 **0.000
2.2.2 [C]0.7886440.8253313.300.8300.723 **0.000
2.2.2 [R]0.703470.7822853.130.9150.756 **0.000
2.3.1 [Ι]0.8580440.854890.8774830.8605323.510.7090.605 **0.000
2.3.1 [C]0.8454260.8460263.380.7630.680 **0.000
2.3.1 [R]0.8611990.8580863.440.7110.683 **0.000
2.3.2 [Ι]0.8359620.8149320.8551320.8443713.420.7550.572 **0.000
2.3.2 [C]0.8044160.8518213.410.7750.626 **0.000
2.3.2 [R]0.8044160.8261593.300.7940.684 **0.000
** a statistically significant result at the p < 0.01 level.
Table A3. Results of I-CVI, RII Mean, SD, Total Score, and Significance for Items in Perspective 3.
Table A3. Results of I-CVI, RII Mean, SD, Total Score, and Significance for Items in Perspective 3.
ItemsI-CVIS-CVI/AVERIIRII AVEMean(SD)Total Score Sig. (2-Tailed)
3.1.1 [Ι]0.8328080.8117770.8443710.8297463.380.7620.730 **0.000
3.1.1 [C]0.7854890.8170533.270.8260.786 **0.000
3.1.1 [R]0.8170350.8278153.310.7710.816 **0.000
3.1.2 [Ι]0.8296530.8075710.8534770.8402323.410.7800.752 **0.000
3.1.2 [C]0.7981070.8294703.320.8300.760 **0.000
3.1.2 [R]0.7949530.8377483.350.8170.821 **0.000
3.2.1 [Ι]0.848580.7970560.8501660.8198123.400.7350.751 **0.000
3.2.1 [C]0.779180.8079473.230.8390.788 **0.000
3.2.1 [R]0.7634070.8013253.210.8340.835 **0.000
3.2.2 [Ι]0.7949530.7739220.8236750.8112583.290.8130.730 **0.000
3.2.2 [C]0.7539430.8079473.230.8620.786 **0.000
3.2.2 [R]0.7728710.8021523.210.8700.816 **0.000
3.2.3 [Ι]0.779180.7465830.8195360.7999453.280.8200.752 **0.000
3.2.3 [C]0.7350160.7938743.180.9110.760 **0.000
3.2.3 [R]0.7255520.7864243.150.8960.821 **0.000
** a statistically significant result at the p < 0.01 level.
Table A4. Results of I-CVI, RII Mean, SD, Total Score, and Significance for Items in Perspective 4.
Table A4. Results of I-CVI, RII Mean, SD, Total Score, and Significance for Items in Perspective 4.
ItemsI-CVIS-CVI/AVERIIRII AVEMean(SD)Total ScoreSig. (2-Tailed)
4.1.1 [Ι]0.8422710.8243950.8725170.8589963.490.7410.576 **0.000
4.1.1 [C]0.8264980.8625833.450.7880.612 **0.000
4.1.1 [R]0.8044160.8418873.370.8160.692 **0.000
4.1.2 [Ι]0.8075710.7981070.8344370.8291943.340.7890.683 **0.000
4.1.2 [C]0.813880.8410603.360.8270.683 **0.000
4.1.2 [R]0.7728710.8120863.250.8520.756 **0.000
4.1.3 [Ι]0.7728710.7802310.8062910.8178813.230.8450.668 **0.000
4.1.3 [C]0.8170350.8460263.380.8260.690 **0.000
4.1.3 [R]0.7507890.8013253.210.8650.767 **0.000
4.2.1 [Ι]0.7949530.7739220.8269870.8118103.310.8160.700 **0.000
4.2.1 [C]0.7665620.8062913.230.8980.733 **0.000
4.2.1 [R]0.7602520.8021523.210.8780.771 **0.000
4.2.2 [Ι]0.7255520.7455310.7947020.7993933.180.9300.728 **0.000
4.2.2 [C]0.7697160.8137423.250.8950.734 **0.000
4.2.2 [R]0.7413250.7897353.160.9340.763 **0.000
** a statistically significant result at the p < 0.01 level.
Table A5. Resutls of I-CVI, RII Mean, SD, Total Score, and Significance for Items in Perspective 5.
Table A5. Resutls of I-CVI, RII Mean, SD, Total Score, and Significance for Items in Perspective 5.
ItemsI-CVIS-CVI/AVERIIRII AVEMean(SD)Total ScoreSig. (2-Tailed)
5.1.1 [Ι]0.7413250.7570980.7996690.8062913.200.8670.629 **0.000
5.1.1 [C]0.7854890.8245033.300.8650.623 **0.000
5.1.1 [R]0.7444790.7947023.180.8560.618 **0.000
5.1.2 [Ι]0.8706620.8475290.8849340.8736203.540.6800.665 **0.000
5.1.2 [C]0.8296530.8650663.460.7760.709 **0.000
5.1.2 [R]0.8422710.8708613.480.7230.715 **0.000
5.1.3 [Ι]0.889590.8696110.9056290.8976273.620.6490.588 **0.000
5.1.3 [C]0.8391170.8857623.540.7360.646 **0.000
5.1.3 [R]0.8801260.9014903.610.6570.636 **0.000
5.1.4 [Ι]0.8391170.8233440.8642380.8543053.460.7880.619 **0.000
5.1.4 [C]0.8201890.8518213.410.8410.677 **0.000
5.1.4 [R]0.8107260.8468543.390.8270.593 **0.000
5.1.5 [Ι]0.8958990.8832810.9122520.9061813.650.5900.593 **0.000
5.1.5 [C]0.8580440.8932123.570.7060.693 **0.000
5.1.5 [R]0.8958990.9130793.650.6000.582 **0.000
5.1.6 [Ι]0.8675080.8359620.8791390.8647013.520.6850.648 **0.000
5.1.6 [C]0.813880.8600993.440.7870.683 **0.000
5.1.6 [R]0.8264980.8548663.410.7500.683 **0.000
5.1.7 [Ι]0.7476340.7276550.7897350.7855963.160.8820.605 **0.000
5.1.7 [C]0.7350160.7947023.180.9190.727 **0.000
5.1.7 [R]0.7003150.7723513.090.9520.703 **0.000
5.2.1 [Ι]0.8958990.8843320.9122520.9045253.650.5900.558 **0.000
5.2.1 [C]0.8643530.8940403.580.6760.637 **0.000
5.2.1 [R]0.8927440.9072853.630.6000.575 **0.000
5.2.2 [Ι]0.8801260.8748690.9006620.8962473.600.6480.594 **0.000
5.2.2 [C]0.8738170.8981793.590.6590.657 **0.000
5.2.2 [R]0.8706620.8899013.560.6880.619 **0.000
5.3.1 [Ι]0.854890.8191380.8576160.8371963.430.7290.670 **0.000
5.3.1 [C]0.8107260.8319543.330.7910.712 **0.000
5.3.1 [R]0.7917980.8220203.290.8150.679 **0.000
5.3.2 [Ι]0.8296530.8107260.8634110.8529253.450.7750.623 **0.000
5.3.2 [C]0.8012620.8476823.390.8230.729 **0.000
5.3.2 [R]0.8012620.8476823.390.8150.694 **0.000
5.3.3 [Ι]0.7350160.7549950.7880790.7988413.150.8490.599 **0.000
5.3.3 [C]0.8044160.8311263.320.8710.649 **0.000
5.3.3 [R]0.7255520.7773183.110.8880.665 **0.000
** a statistically significant result at the p < 0.01 level.

References

  1. Conradty, C.; Sotiriou, S.A.; Bogner, F.X. How Creativity in STEAM Modules Intervenes with Self-Efficacy and Motivation. Educ. Sci. 2020, 10, 70. [Google Scholar] [CrossRef]
  2. Colucci, L.; Burnard, P.; Cooke, C.; Davies, R.; Gray, D.; Trowsdale, J. Reviewing the Potential and Challenges of Developing STEAM Education through Creative Pedagogies for 21st Learning: How Can School Curricula Be Broadened towards a More Responsive, Dynamic, and Inclusive Form of Education? British Educational Research Association: London, UK, 2017. [Google Scholar]
  3. Marín-Marín, J.A.; Moreno-Guerrero, A.J.; Dúo-Terrón, P.; López-Belmonte, J. STEAM in Education: A Bibliometric Analysis of Performance and Co-Words in Web of Science. Int. J. STEM Educ. 2021, 8, 41. [Google Scholar] [CrossRef] [PubMed]
  4. Kim, B.H.; Kim, J. Development and Validation of Evaluation Indicators for Teaching Competency in STEAM Education in Korea. Eurasia J. Math. Sci. Technol. Educ. 2016, 12, 1909–1924. [Google Scholar] [CrossRef]
  5. Hughes, B.S.; Corrigan, M.W.; Grove, D.; Andersen, S.B.; Wong, J.T. Integrating Arts with STEM and Leading with STEAM to Increase Science Learning with Equity for Emerging Bilingual Learners in the United States. Int. J. STEM Educ. 2022, 9, 58. [Google Scholar] [CrossRef]
  6. Herro, D.; Quigley, C.; Cian, H. The Challenges of STEAM Instruction: Lessons from the Field. Action Teach. Educ. 2019, 41, 172–190. [Google Scholar] [CrossRef]
  7. Herro, D.; Quigley, C. Exploring Teachers’ Perceptions of STEAM Teaching through Professional Development: Implications for Teacher Educators. Prof. Dev. Educ. 2017, 43, 416–438. [Google Scholar] [CrossRef]
  8. Leavy, A.; Dick, L.; Meletiou-Mavrotheris, M.; Paparistodemou, E.; Stylianou, E. The Prevalence and Use of Emerging Technologies in STEAM Education: A Systematic Review of the Literature. J. Comput. Assist. Learn. 2023, 39, 1061–1082. [Google Scholar] [CrossRef]
  9. Hadinugrahaningsih, T.; Rahmawati, Y.; Ridwan, A. Developing 21st century skills in chemistry classrooms: Opportunities and challenges of STEAM integration. In Proceedings of the AIP Conference Proceedings, the 4th International Conference On Research, Implementation, And Education Of Mathematics And Science (4th Icriems): Research and Education for Developing Scientific Attitude in Sciences and Mathematics, Yogyakarta, Indonesia, 15–16 May 2017; Volume 1868, p. 30008. [Google Scholar]
  10. Erol, A.; Erol, M.; Başaran, M. The Effect of STEAM Education with Tales on Problem Solving and Creativity Skills. Eur. Early Child. Educ. Res. J. 2023, 31, 243–258. [Google Scholar] [CrossRef]
  11. Harris, A.; de Bruin, L.R. Secondary School Creativity, Teacher Practice and STEAM Education: An International Study. J. Educ. Chang. 2018, 19, 153–179. [Google Scholar] [CrossRef]
  12. Park, H.J.; Byun, S.Y.; Sim, J.; Han, H.; Baek, Y.S. Teachers’ Perceptions and Practices of STEAM Education in South Korea. Eurasia J. Math. Sci. Technol. Educ. 2016, 12, 1739–1753. [Google Scholar] [CrossRef]
  13. Spyropoulou, N.D.; Kameas, A.D. STEM Educator Challenges and Professional Development Needs: The Educators’ Views. In Proceedings of the IEEE Global Engineering Education Conference, Porto, Portugal, 27–30 April 2020; IEEE Computer Society: Washington, DC, USA, 2020; pp. 554–562. [Google Scholar]
  14. Ramey, K.E.; Stevens, R. Dilemmas Experienced by Teachers in Adapting to the Role of Facilitator in the STEAM Classroom. Teach. Teach. Educ. 2023, 133, 104271. [Google Scholar] [CrossRef]
  15. Belbase, S.; Mainali, B.R.; Kasemsukpipat, W.; Tairab, H.; Gochoo, M.; Jarrah, A. At the Dawn of Science, Technology, Engineering, Arts, and Mathematics (STEAM) Education: Prospects, Priorities, Processes, and Problems. Int. J. Math. Educ. Sci. Technol. 2021, 53, 2919–2955. [Google Scholar] [CrossRef]
  16. Kijima, R.; Yang-Yoshihara, M.; Maekawa, M.S. Using Design Thinking to Cultivate the next Generation of Female STEAM Thinkers. Int. J. STEM Educ. 2021, 8, 14. [Google Scholar] [CrossRef]
  17. Wahyuningsih, S.; Nurjanah, N.E.; Rasmani, U.E.E.; Hafidah, R.; Pudyaningtyas, A.R.; Syamsuddin, M.M. STEAM Learning in Early Childhood Education: A Literature Review. Int. J. Pedagog. Teach. Educ. 2020, 4, 33–44. [Google Scholar] [CrossRef]
  18. Ortiz-Revilla, J.; Ruiz-Martín, Á.; Greca, I.M. Conceptions and Attitudes of Pre-School and Primary School Teachers towards STEAM Education in Spain. Educ. Sci. 2023, 13, 377. [Google Scholar] [CrossRef]
  19. Connor, A.M.; Karmokar, S.; Whittington, C. From STEM to STEAM: Strategies for Enhancing Engineering & Technology Education. Int. J. Eng. Pedagog. 2015, 5, 37. [Google Scholar] [CrossRef]
  20. Shatunova, O.; Anisimova, T.; Sabirova, F.; Kalimullina, O. Steam as an Innovative Educational Technology. J. Soc. Stud. Educ. Res. 2019, 10, 131–144. [Google Scholar]
  21. Aguilera, D.; Ortiz-Revilla, J. STEM vs. STEAM Education and Student Creativity: A Systematic Literature Review. Educ. Sci. 2021, 11, 331. [Google Scholar] [CrossRef]
  22. Liao, C. From Interdisciplinary to Transdisciplinary: An Arts-Integrated Approach to STEAM Education. Art Educ. 2016, 69, 44–49. [Google Scholar] [CrossRef]
  23. Shernoff, D.J.; Sinha, S.; Bressler, D.M.; Ginsburg, L. Assessing Teacher Education and Professional Development Needs for the Implementation of Integrated Approaches to STEM Education. Int. J. STEM Educ. 2017, 4, 13. [Google Scholar] [CrossRef]
  24. Caena, F. Teacher Competence Frameworks in Europe: Policy-as-Discourse and Policy-as-Practice. Eur. J. Educ. 2014, 49, 311–331. [Google Scholar] [CrossRef]
  25. Corres, A.; Rieckmann, M.; Espasa, A.; Ruiz-Mallén, I. Educator Competences in Sustainability Education: A Systematic Review of Frameworks. Sustainability 2020, 12, 9858. [Google Scholar] [CrossRef]
  26. Elliott, J. Self-Evaluation and Teacher Competence. Irish Educ. Stud. 1995, 14, 1–12. [Google Scholar] [CrossRef]
  27. Redecker, C.; Punie, Y. European Framework for the Digital Competence of Educators (DigCompEdu); Commision European: Brussels, Belgium, 2017. [Google Scholar]
  28. United Nations Educational Scientific and Cultural Organization. ICT Competency Standards for Teachers: Policy Framework; UNESCO: Paris, Frence, 2009. [Google Scholar]
  29. Capgemini Consulting. Ernst & Young The European Foundational ICT Body of Knowledge; Capgemini Consulting: Paris, France, 2015. [Google Scholar]
  30. Li, Y.; Wang, K.; Xiao, Y.; Froyd, J.E. Research and Trends in STEM Education: A Systematic Review of Journal Publications. Int. J. STEM Educ. 2020, 7, 11. [Google Scholar] [CrossRef]
  31. Conradty, C.; Bogner, F.X. STEAM Teaching Professional Development Works: Effects on Students’ Creativity and Motivation. Smart Learn. Environ. 2020, 7, 26. [Google Scholar] [CrossRef]
  32. Spyropoulou, N.D.; Kameas, A.D. STEM Education: Future and Current Challenges for the Preparation of STEM Educators. In Proceedings of the International Conference New Perspectives in Science Education; Filodiritto Editore: Bologna, Italy, 2019. [Google Scholar]
  33. Spyropoulou, N.D.; Kameas, A.D. Investigating the Role of STE(A)M Educators: A Case Study in Greece. In Proceedings of the International Conference on Information, Intelligence, Systems and Applications, Piraeus, Greece, 15–17 July 2020; IEEE Computer Society: Washington, DC, USA. [Google Scholar]
  34. Spyropoulou, N.D.; Kameas, A.D. Methodology for the Development of a Competence Framework for STE(A)M Educators. In EDEN Conference Proceedings; EDEN: Milton Keynes, UK, 2020. [Google Scholar]
  35. Spyropoulou, N.; Glaroudis, D.; Iossifides, A.; Zaharakis, I.D. Fostering Secondary Students’ STEM Career Awareness Through IoT Hands-on Educational Activities: Experiences and Lessons Learned. IEEE Commun. Mag. 2020, 58, 86–92. [Google Scholar] [CrossRef]
  36. Spyropoulou, N.; Kameas, A. A Holistic Framework of STE(A)M Educators Competences. ICERI2020 Proc. 2020, 1, 4445–4450. [Google Scholar] [CrossRef]
  37. Kameas, A.; Spyropoulou, N. Professional Development of STE(A)M Educators With Online Tools and Communities. ICERI2020 Proc. 2020, 1, 9005–9009. [Google Scholar] [CrossRef]
  38. Council, T.A.; National Academies of Sciences, Engineering, and Medicine. Increasing the Roles and Significance of Teachers in Policymaking for K-12 Engineering Education: Proceedings of a Convocation; National Academies Press: Washington, DC, USA, 2017. [Google Scholar] [CrossRef]
  39. Guerriero, S. Teachers’ Pedagogical Knowledge and the Teaching Profession. Teach. Teach. Educ. 2014, 2, 7. [Google Scholar]
  40. European Commission. Supporting Teacher Competence Development for Better Learning Outcomes. Eur. Comm. Educ. Train. 2013, 1–59. [Google Scholar] [CrossRef]
  41. Westbrook, J.; Durrani, N.; Brown, R.; Orr, D.; Pryor, J.; Boddy, J.; Salvi, F. Pedagogy, Curriculum, Teaching Practices and Teacher Education in Developing Countries; University of Sussex: London, UK, 2013; Volume 1, p. 12. [Google Scholar]
  42. Gudmundsdottir, S.; Shulman, L. Pedagogical Content Knowledge in Social Studies. Scand. J. Educ. Res. 1987, 31, 59–70. [Google Scholar] [CrossRef]
  43. Fernández, L.M.; Ortiz Galarza, M. Contextualizing the Mathematical Knowledge for Teaching Framework for Teachers of Emergent Bilinguals. Front. Educ. 2023, 8, 1146797. [Google Scholar] [CrossRef]
  44. Koehler, M.J.; Mishra, P.; Cain, W. What Is Technological Pedagogical Content Knowledge (TPACK)? J. Educ. 2013, 193, 13–19. [Google Scholar] [CrossRef]
  45. Corbett, T.; Dumares, C.C.; Barnaby, T.; Baumer, C. The Framework for Integrative Science, Technology, Engineering and Mathematics (STEM) Education Endorsment Guidelines; Pennsylvania Department of Education: Harrisburg, PA, USA, 2014. [Google Scholar]
  46. Ng, S.B. Exploring STEM Competences for the 21St Century; UNESCO: Paris, Frence, 2019. [Google Scholar]
  47. El-Deghaidy, H.; Mansour, N. Science Teachers’ Perceptions of STEM Education: Possibilities and Challenges. Int. J. Learn. 2015, 1, 51–54. [Google Scholar] [CrossRef]
  48. Margot, K.C.; Kettler, T. Teachers’ Perception of STEM Integration and Education: A Systematic Literature Review. Int. J. STEM Educ. 2019, 6, 2. [Google Scholar] [CrossRef]
  49. Nadelson, L.S.; Callahan, J.; Pyke, P.; Hay, A.; Dance, M.; Pfiester, J. Teacher STEM Perception and Preparation: Inquiry-Based Stem Professional Development for Elementary Teachers. J. Educ. Res. 2013, 106, 157–168. [Google Scholar] [CrossRef]
  50. Dan, Z.S.; Gary, W.K.W. Teachers’ perceptions of professional development in integrated stem education in primary schools. In Proceedings of the IEEE Global Engineering Education Conference, EDUCON, Santa Cruz de Tenerife, Spain, 17–20 April 2018; IEEE Computer Society: Washington, DC, USA, 2018; pp. 472–477. [Google Scholar]
  51. Dare, E.A.; Ellis, J.A.; Roehrig, G.H. Understanding Science Teachers’ Implementations of Integrated STEM Curricular Units through a Phenomenological Multiple Case Study. Int. J. STEM Educ. 2018, 5, 4. [Google Scholar] [CrossRef]
  52. Wijaya, T.T.; Jiang, P.; Mailizar, M.; Habibi, A. Predicting Factors Influencing Preservice Teachers’ Behavior Intention in the Implementation of STEM Education Using Partial Least Squares Approach. Sustainability 2022, 14, 9925. [Google Scholar] [CrossRef]
  53. Estapa, A.T.; Tank, K.M. Supporting Integrated STEM in the Elementary Classroom: A Professional Development Approach Centered on an Engineering Design Challenge. Int. J. STEM Educ. 2017, 4, 6. [Google Scholar] [CrossRef]
  54. Stohlmann, M.; Moore, T.; Roehrig, G. Considerations for Teaching Integrated STEM Education. J. Pre-Coll. Eng. Educ. Res. 2012, 2, 28–34. [Google Scholar] [CrossRef]
  55. King, K.; Frick, T. Transforming Education: Case Studies in Systems Thinking. Educ. Distance 2000, 14, 1–25. [Google Scholar]
  56. Creswell, J.W.; Clark, V.L.P. Designing and Conducting Mixed Methods Research. Aust. N. Z. J. Public Health 2007, 31, 388. [Google Scholar] [CrossRef]
  57. Brewerton, P.M.; Millward, L.J. Organizational Research Methods: A Guide for Students and Researchers; SAGE Publications: London, UK, 2001. [Google Scholar]
  58. Iqbal, S.; Pipon-Young, L. The Delphi Method. Psychologist 2009, 22, 598. [Google Scholar]
  59. Meijer, P.C.; Verloop, N.; Beijaard, D. Similarities and Differences in Teachers ’ Practical Knowledge About Teaching Reading Comprehension. J. Educ. Res. 2010, 94, 171–184. [Google Scholar] [CrossRef]
  60. Yusoff, M.S.B. ABC of Content Validation and Content Validity Index Calculation. Educ. Med. J. 2019, 11, 49–54. [Google Scholar] [CrossRef]
  61. Camacho-Tamayo, E.; Bernal-Ballen, A. Validation of an Instrument to Measure Natural Science Teachers’ Self-Perception about Implementing STEAM Approach in Pedagogical Practices. Educ. Sci. 2023, 13, 764. [Google Scholar] [CrossRef]
  62. Asún, R.A.; Rdz-Navarro, K.; Alvarado, J.M. Developing Multidimensional Likert Scales Using Item Factor Analysis: The Case of Four-Point Items. Sociol. Methods Res. 2015, 45, 109–133. [Google Scholar] [CrossRef]
  63. Ugwu, O.O.; Haupt, T.C. Key Performance Indicators and Assessment Methods for Infrastructure Sustainability—A South African Construction Industry Perspective. Build. Environ. 2007, 42, 665–680. [Google Scholar] [CrossRef]
  64. Corbin, J.; Strauss, A. Basics of Qualitative Research: Techniques and Procedures for Developing Grounded Theory, 3rd ed.; SAGE Publications, Inc.: Thousand Oaks, CA, USA, 2012. [Google Scholar]
  65. Guest, G.; MacQueen, K.; Namey, E. Applied Thematic Analysis; SAGE Publications: Thousand Oaks, CA, USA, 2014. [Google Scholar]
  66. DeVellis, R.F. Scale Development: Theory and Practice, 2nd ed.; Sage: Thousand Oaks, CA, USA, 2003; ISBN 9781506341569. [Google Scholar]
  67. Liyanagunawardena, T.R.; Williams, S.A. Dropout: MOOC Participants’perspective Conference or Workshop Item. Proc. Eur. MOOC Stakehold. Summit 2014, 2014, 95–100. [Google Scholar]
  68. Spyropoulou, N.D.; Kameas, A.D.; Iossifides (Iosifidis), A.; Zaharakis, I.D.; Kalemis, I. Upskilling STE(A)M Educators with the STEAMonEdu MOOC. In Proceedings of the Digital Reset: European Universities Transforming for a Changing World; Ubachs, G., Meuleman, S., Antonaci, A., Eds.; EADTU: Maastricht, The Netherlands, 2022; pp. 577–588. [Google Scholar]
  69. Ghomi, M.; Redecker, C. Digital competence of educators (DigCompedu): Development and evaluation of a self-assessment instrument for teachers’ digital competence. In Proceedings of the CSEDU 2019—Proceedings of the 11th International Conference on Computer Supported Education, Heraklion, Greece, 2–4 May 2019; Volume 1, pp. 541–548. [Google Scholar]
  70. Borg, S.; Edmett, A. Developing a Self-Assessment Tool for English Language Teachers. Lang. Teach. Res. 2019, 23, 655–679. [Google Scholar] [CrossRef]
  71. Spyropoulou, N.D.; Kostorizos, K.; Kameas, A. Enabling Educators to Self-Assess Their STEAM Readiness. In International Conference on Technology and Innovation in Learning, Teaching and Education; Springer: Cham, Switzerland, 2022; Volume 1720, pp. 227–240. [Google Scholar]
  72. Spyropoulou, N.; Kameas, A. STEAM Educator, One Educator Who Does It All? An Investigation of Educators’ Perceptions Regarding the Definition of STEAM Educators’ Job Profile(S). In Proceedings of the 32nd Annual Conference of the European Association for Education in Electrical and Information Engineering (EAEEIE), Eindhoven, The Netherlands, 14–16 June 2023. [Google Scholar] [CrossRef]
  73. Caena, F.; Redecker, C. Aligning Teacher Competence Frameworks to 21st Century Challenges: The Case for the European Digital Competence Framework for Educators (Digcompedu). Eur. J. Educ. 2019, 54, 356–369. [Google Scholar] [CrossRef]
  74. Morze, N.; Strutynska, O. STEAM competence for teachers: Features of model development. In E-learning and STEM Education: Monograf; Publishing House Studio-Noa: Katowice, Poland, 2021; pp. 187–198. [Google Scholar]
  75. Zhao, J.; Wijaya, T.T.; Mailizar, M.; Habibi, A. Factors Influencing Student Satisfaction toward STEM Education: Exploratory Study Using Structural Equation Modeling. Appl. Sci. 2022, 12, 9717. [Google Scholar] [CrossRef]
  76. Wu, Z. Understanding Teachers’ Cross-Disciplinary Collaboration for STEAM Education: Building a Digital Community of Practice. Think. Ski. Creat. 2022, 46, 101178. [Google Scholar] [CrossRef]
  77. Silva, J.B.D.; Bilessimo, S.M.S.; Silva, I.N.D. Collaborative virtual community to share class plans for STEAM education. In Proceedings of the IEEE Global Engineering Education Conference, EDUCON, Porto, Portugal, 27–30 April 2020; pp. 158–163. [Google Scholar]
  78. Li, J.; Luo, H.; Zhao, L.; Zhu, M.; Ma, L.; Liao, X. Promoting STEAM Education in Primary School through Cooperative Teaching: A Design-Based Research Study. Sustainability 2022, 14, 10333. [Google Scholar] [CrossRef]
  79. Mejias, S.; Thompson, N.; Sedas, R.M.; Rosin, M.; Soep, E.; Peppler, K.; Roche, J.; Wong, J.; Hurley, M.; Bell, P.; et al. The Trouble with STEAM and Why We Use It Anyway. Sci. Educ. 2021, 105, 209–231. [Google Scholar] [CrossRef]
  80. Boice, K.L.; Jackson, J.R.; Alemdar, M.; Rao, A.E.; Grossman, S.; Usselman, M. Supporting Teachers on Their STEAM Journey: A Collaborative STEAM Teacher Training Program. Educ. Sci. 2021, 11, 105. [Google Scholar] [CrossRef]
Figure 1. STEAMComp Edu framework development steps.
Figure 1. STEAMComp Edu framework development steps.
Education 14 00025 g001
Figure 2. Diagram of the perspectives, areas, and the number of the competences covered in the revised STEAMComp Edu framework.
Figure 2. Diagram of the perspectives, areas, and the number of the competences covered in the revised STEAMComp Edu framework.
Education 14 00025 g002
Table 1. Initial STEAM Educators’ Competence Framework Perspectives, Areas, and examples of competences.
Table 1. Initial STEAM Educators’ Competence Framework Perspectives, Areas, and examples of competences.
PerspectivesAreasN of Statements
(Competences)
Examples of Competences
1. Educator as teacher-trainer-tutor/implementing the educational procedure1.1 Pedagogy31.1.2 Apply collaborative learning methods in STEAM-related activities
1.2 Content Knowledge21.2.1 Understand what STEAM education approach represents and means
1.3 Instruction31.3.1 Provide guidance in STEAM-related activities
1.4 Use content and tools21.4.1 Select and use appropriate content and tools for STEAM education
1.5 Feedback and Assessment21.5.1 Use assessment strategies for STEAM education
1.6 Learner empowerment31.6.1 Ensure accessibility and inclusion in STEAM-related educational procedures
2. Educator as learning designer and creator/designing and producing outputs2.1 Course/curriculum/activity design32.1.1 Understand and develop STEAM-related curriculum
2.2 Content and tools design and development22.2.1 Create and modify appropriate content for STEAM education
2.3 Learner development22.3.1 Facilitate learners’ STEAM competences
3. Educator as orchestrator and manager/coordinating procedures and outputs3.1 Educational Procedure management23.1.1 Apply teaching organization methods for STEAM education
3.2 Resource management33.2.1 Apply educational resources management methods for STEAM education
4. Educator as community member/interacting with the environment4.1 Community building34.1.1 Engage in STEAM communities of educators
4.2 Application of policies24.2.1 Apply policies that promote STEAM education approach
5. Educator as professional/developing and applying competences5.1 Transferable skills75.1.1 Develop leadership skills
5.2 Digital skills25.2.1 Develop digital literacy skills
5.3 Professional development35.3.1 Adapt self-reflective practices for STEAM education
Table 2. Participants’ background, academic, and professional characteristics.
Table 2. Participants’ background, academic, and professional characteristics.
Participants’ CharacteristicsFrequencyPercentage %
Gender
Female20166.6
Male10033.1
Prefer not to say10.3
Total302100
Age
20–303712.3
31–406722.2
41–5011638.4
51+8227.2
Total302100
Academic Background
Humanities/arts and social science fields11447.7
Technology and science fields11447.7
Other144.5
Total302100
Professional Role
Educator23377.2
Academic/Research3411.3
Manager/Director237.6
Practitioners4314.2
Other196.3
Table 3. Number and presentence of the received comments for each area and perspective of the framework.
Table 3. Number and presentence of the received comments for each area and perspective of the framework.
TopicComments
(n)Sum Per Perspective
n (%)
Comments for area 1.127141 (47%)
Comments for area 1.226
Comments for area 1.324
Comments for area 1.422
Comments for area 1.519
Comments for area 1.614
General Comments for Perspective 19
Comments for area 2.11353 (18%)
Comments for area 2.214
Comments for area 2.317
General Comments for Perspective 29
Comments for area 3.1932 (11%)
Comments for area 3.215
General Comments for Perspective 38
Comments for area 4.1828 (9%)
Comments for area 4.214
General Comments for Perspective 46
Comments for area 5.11545 (15%)
Comments for area 5.210
Comments for area 5.313
General Comments for Perspective 57
Sum299299(100%)
Table 4. The revised STEAMComp Edu framework, including the perspectives, competence areas, and competences.
Table 4. The revised STEAMComp Edu framework, including the perspectives, competence areas, and competences.
Perspectives, Competence Areas, and CompetencesChanges 1
1. Educator as teacher-trainer-tutor/implementing the educational procedure
1.1 Pedagogy
1.1.1 Apply teaching and learning techniques that promote STEAM education (e.g., inquiry-based learning, problem-based, game-based learning techniques)RW
1.1.2 Apply teamwork methods and group dynamic techniques for collaborative learning activitiesRW
1.1.3 Promote student-centered learning in STEAM educational activities RW
1.1.4 Provide guidance and support in STEAM educational activities (act as facilitator and mentor during STEAM education activities/projects).M, C
1.1.5 Implement integrated curricula for STEAM educationM, C
1.2 STEAM education foundationsM
1.2.1 Understand the integrated approach of STEAM educationRW
1.2.2 Understand the contribution of arts (A) to STEAMM
1.3 Use content and tools
1.3.1 Identify and select appropriate content and tools for STEAM educationM
1.3.2 Use and share appropriate content and tools for STEAM educationM
1.4 Feedback and Assessment
1.4.1 Use diversity and suitable assessment formats and approaches for both formative and summative assessmentM
1.4.2 Analyze learner activity performance and progress in order to guide instructional decision-making and improve learning outcomes+
1.4.3 Provide targeted and timely feedback to learnersM
1.5 Learner empowerment
1.5.1 Ensure accessibility and inclusion in STEAM-related educational procedures
1.5.2 Ensure active engagement of learners in STEAM-related educational procedures
1.5.3 Ensure differentiation and personalization in STEAM-related educational procedures
2. Educator as learning designer and creator/designing and creating learning opportunitiesRW
2.1 Educational design
2.1.1 Design STEAM education courses/lessons/projectsRW
2.1.2 Contribute to the formulation of STEAM-focused curriculaM
2.1.3 Design and create appropriate educational content and tools for STEAM educationRW
2.3 Learner development
2.3.1 Facilitate learners’ STEAM competences
2.3.2 Provide guidance for STEAM-related career opportunities
3. Educator as orchestrator and manager/coordinating procedures and outputs
3.1 Educational procedure and resource coordinationM
3.1.1 Apply teaching and learning organization and management methods for STEAM educationM
3.1.2 Apply educational resources and lab equipment management methods for STEAM educationRW
3.1.3 Apply teaching space management methods in STEAM educationRW
3.2 Stakeholders’ coordination and leadership skillsRW
3.2.1 Coordinate learners and group of learners during STEAM-related activitiesM
3.2.2 Coordinate team of educators during a collaborative STEAM teaching procedureM
4. Educator as community member/interacting with the environment
4.1 Community building
4.1.1 Engage in STEAM communities of educators
4.1.2 Engage in institutional-based communities for STEAM education
4.1.3 Engage in research and business communities for STEAM education
4.2 Application and awareness of STEAM education policiesM
4.2.1 Collaborate in the Implementation of STEAM Education PoliciesRW
4.2.2 Reinforce STEAM education awareness in the educational community (learners, educators, parents, etc.)+
5. Educator as professional/developing and applying competences
5.1 Transferable skills
5.1.2 Develop presentation and communication skills
5.1.3 Develop critical thinking and problem-solving skills
5.1.4 Apply ethical skills
5.2 Digital skills
5.2.1 Apply information and data literacy skillsM
5.2.2 Use and manage digital tools for communication and collaboration in STEAM educationM
5.2.3 Create digital content for STEAM education
5.2.4 Apply privacy and copyright rules in digital content for STEAM education
5.2.5 Use digital technologies in STEAM educationRW
5.3 Professional Development
5.3.1 Adapt self-reflective practices for STEAM education
5.3.2 Participate in lifelong learning experiences related to STEAM educational approach
5.3.3 Apply action research procedures for reflection and improvement of educational procedures in STEAM educationRW
1 RW = re-written, M = modified, + additional item, C = change area.
Disclaimer/Publisher’s Note: The statements, opinions and data contained in all publications are solely those of the individual author(s) and contributor(s) and not of MDPI and/or the editor(s). MDPI and/or the editor(s) disclaim responsibility for any injury to people or property resulting from any ideas, methods, instructions or products referred to in the content.

Share and Cite

MDPI and ACS Style

Spyropoulou, N.; Kameas, A. Augmenting the Impact of STEAM Education by Developing a Competence Framework for STEAM Educators for Effective Teaching and Learning. Educ. Sci. 2024, 14, 25. https://doi.org/10.3390/educsci14010025

AMA Style

Spyropoulou N, Kameas A. Augmenting the Impact of STEAM Education by Developing a Competence Framework for STEAM Educators for Effective Teaching and Learning. Education Sciences. 2024; 14(1):25. https://doi.org/10.3390/educsci14010025

Chicago/Turabian Style

Spyropoulou, Natalia, and Achilles Kameas. 2024. "Augmenting the Impact of STEAM Education by Developing a Competence Framework for STEAM Educators for Effective Teaching and Learning" Education Sciences 14, no. 1: 25. https://doi.org/10.3390/educsci14010025

APA Style

Spyropoulou, N., & Kameas, A. (2024). Augmenting the Impact of STEAM Education by Developing a Competence Framework for STEAM Educators for Effective Teaching and Learning. Education Sciences, 14(1), 25. https://doi.org/10.3390/educsci14010025

Note that from the first issue of 2016, this journal uses article numbers instead of page numbers. See further details here.

Article Metrics

Back to TopTop