Abstract
Creative productivity has not been studied much as an outcome of specialized science high schools. Rather, STEM career choices, acquisition of a STEM degree, and taking advanced STEM courses were taken as outcomes. This study examined whether the inquiry-based instructional approaches experienced by students predict their creative productivity and whether its effects are mediated through co-cognitive factors, school engagement, and school GPA. This study is part of a national longitudinal study about students from Science Academies, a type of specialized science high school in South Korea. A total of 599 students at Science Academies were surveyed on experiences of inquiry-based instructional approaches, co-cognitive factors, school engagement, and school GPA in math and science in their second year, and on creative productivity in their last year at Science Academies. Creative productivity was measured by the number of awards received from STEM competitions for research, problem solving, or projects. Confirmatory factor analyses confirmed the convergent validity of the measurement model. Structural equation modeling analysis and bootstrapping analysis revealed the direct, indirect, and total effects of inquiry-based instructional approaches on creative productivity. Inquiry-based instructional approaches experienced by students at Science Academies had a sequentially positive impact on co-cognitive factors, school engagement, and school GPA, ultimately contributing to creative productivity.
1. Introduction
To develop talents in science, technology, engineering, and mathematics (STEM), specialized science high schools (SSHSs) that provide intense and advanced STEM learning experiences through acceleration, enrichment, mentoring, and internships have been established [1,2,3] in many countries. It was found that high doses of acceleration and enrichment at SSHSs have contributed positively to students’ career choices in STEM [1,4,5,6,7]. Wai et al. [7] followed students who scored in the top 0.5% in the Scholastic Aptitude Test (SAT) for math at age 13 and found that they had high achievements in STEM (STEM Ph.D., STEM publications, STEM tenure, STEM patents, and STEM occupations). Those who demonstrated high achievement were found to have had a higher STEM grade point average (GPA) during their high school career.
Subotnik, Kubilius-Olszewski, and Worrell [8] suggested the highest possible levels of creative performance or productivity should be the goal of gifted education. However, creative productivity has not been studied as a desired outcome of SSHSs, even though creative productivity is an essential property of eminent individuals who have changed and improved human welfare [9,10]. Instead, various outcomes such as admission to Ivy League Universities, STEM career choices, taking Advanced Placement (AP) course, high SAT scores, and/or high GPA in rigorous math- and science-related courses at the pre-college level and beyond were used to evaluate the effectiveness of education in SSHSs [5,6,11]. For example, Almarode, Subotnik, and Maie [4] studied long-term outcomes of education at SSHSs, such as the number of scientists, mathematicians, and engineers produced and their relationships with instructional practices, with SSHS graduates 4–5 years after their graduation from an SSHS. Logistic regression analyses on the relationship among classroom practices, strategies, and getting degrees in STEM revealed that 11–25% more of the students acquired bachelor’s degree in STEM when they experienced teachers asking questions with predetermined answers, teachers making connections with other content areas, teachers focusing on a deep understanding of complex content, and participating in an internship or mentorship.
Since 1961, South Korea has experienced rapid economic development, and its well-educated populace has been the driving force behind the nation’s impressive growth [12]. As South Korea continues to cultivate its industrial economy, the demand for human resources with creativity in STEM fields has grown increasingly imperative. Responding to the demand, the first specialized science high school (SSHS) in a province in 1983 marked a significant milestone in the education landscape. However, as SSHSs were established competitively by various provinces each year, the number of such schools increased to 15 in 1998. Consequently, a discernible decline in the average proficiency of students became evident and the education system underwent a paradigm shift, placing greater emphasis on the acquisition of knowledge and skills, thereby compromising creative productivity.
To address these concerns, the Gifted Education Promotion Act was promulgated in 1999, establishing the framework for the creation of eight Science Academies, which are specialized science high schools, across the country. These schools adopted an inquiry-based curriculum and instruction approach incorporating highly accelerated STEM content. The primary objective of Science Academies is to foster students’ creative productivity [13,14]. It is worth noting that the eight Science Academies selectively admit approximately a total of 830 top-performing students nationwide each year, as reported by the National Science Gifted Information [15].
According to the Mega Model of Talent Development [8], students at the Science Academies are still in the stage of developing STEM talent. Their creativity is being transformed from general creativity to the STEM creativity that STEM professionals generally demonstrate. There have been studies which found that specialized education at an SSHS serves as a catalyst for the advancement of students’ knowledge and skills in the STEM domain. However, it is not clear whether the inquiry-based instructional approach employed by Science Academies will contribute to enhanced creative productivity. Theoretically, the integration of inquiry-based instruction and heightened student engagement holds the promise of nurturing creative productivity in STEM fields. However, its actual contribution to creative productivity needs to be investigated.
In the section below, an examination of the theoretical underpinnings of the inquiry-based instructional approach, along with an exploration of definitions, developmental models, and the multifaceted nature of creativity, is undertaken. Furthermore, a review of the literature on variables associated with creativity is conducted, with a specific focus on exploring the development of creative productivity of students at Science Academies.
2. Theoretical Background and Review of Related Literature
2.1. Theoretical Background
2.1.1. Inquiry-Based Instruction and Nurturing STEM Creativity
Informed by constructivist and student-centered principles, inquiry-based learning has been recognized as a pedagogical approach that places emphasis on authentic and relevant study experiences [16,17,18]. Grounded in this approach, the inquiry-based instructional approach capitalizes on student motivation and engagement [19,20]. Incorporating a range of key components, inquiry-based learning (IBL) is characterized by elements such as a driving question, engagement in authentic and situated inquiry, learner ownership of the problem, teacher support rather than teacher direction, and creation of artifacts [16,21,22,23].
Establishing a safe learning environment is crucial for inquiry-based instruction, which necessitates student-centered and open-ended instructional approaches. In a safe learning environment, students actively participate in investigating real-life problems and applying critical and creative thinking skills [24]. Collaborative work with peers and mentors should be encouraged, emphasizing frequent communication among individuals with diverse ideas and backgrounds. Reflection and meta-cognition are promoted to enable students to think deeply about their learning. Additionally, connecting classroom activities to authentic, real-world experiences is prioritized, with teachers serving as facilitators in this process [25].
Given the attributes of an educational environment that fosters creativity, it is possible that inquiry-based instruction is a potent approach for cultivating and enhancing creative productivity.
2.1.2. Definition of Creativity
Creativity has long been equated with divergent thinking due to the domain-general assessment of creativity for children, such as the Torrance Tests of Creative Thinking (TTCT), which incorporate fluency and flexibility as key criteria. However, it is important to note that creativity is not synonymous with divergent thinking. Even Torrance [26], who developed a test to assess creative thinking, defined creativity as a psychological process involving the identification of difficulties, problems, missing information, or anomalies, followed by the generation and evaluation of hypotheses to address these deficiencies. The process may involve revision, retesting, and, ultimately, the communication of results.
Another school defines creativity by the nature of products. Stein [27] defined creative work as a novel creation that is accepted by a group as tenable, useful, or satisfying within a specific time frame. Stein emphasized that creativity emerges from the reintegration of existing materials or knowledge, while also incorporating new elements. Similarly, Runco [28] asserted that creative works should be original and appropriate. This definition aligns with Stein’s perspective, as a work can only be accepted as satisfying if it is perceived by a group as useful and appropriate. The creative productivity of STEM talented students in Science Academies may be better defined by their products’ originality and appropriateness than by creative thinking processes.
2.1.3. Development of Creativity
Kaufman and Beghetto [29] proposed that creativity develops from mini-c, little-c, Pro-c, to Big-C. Mini-c creativity refers to the novel and personally meaningful interpretations of experiences, actions, and events, often observed in children who discover new things. Little-c creativity manifests in everyday life, such as cooking, writing poetry, or landscaping. Pro-c represents a developmental progression beyond little-c, but has not yet reached the level of Big-C. It might be observed in the works of individuals who have achieved professional-level expertise in a specific domain. Big-C creativity is found in eminent individuals who are recognized for their significant contributions to human well-being. Engaging in extended formal or informal apprenticeships within academic institutions for over ten years can lead to the development of creativity at different levels. While some individuals may only reach the little-c level of creativity, others can attain the Pro-c level [29]. Assessments of these different levels of creativity vary, with self-assessments and microgenetic methods used for mini-c; psychometric tests (e.g., TTCT) and teacher ratings for little-c; citations, peer opinions, and prizes for Pro-c; and major prizes, honors, and historiometric measures for Big-C. While mini-c and little-c are domain-general, Pro-c and Big-C are domain-specific. Science Academy students might enter the developmental stage for demonstrating Pro-c while they are engaged in conducting projects or solving real-life problems utilizing their STEM knowledge and skills. Their Pro-c creativity might be assessed based on their citations, peer opinions, prizes based on their STEM artifacts produced through projects, or creative problem solving.
2.1.4. Multi-Faceted Nature of Creativity
Creativity is a complex construct comprising multiple components, as identified by various scholars [30,31,32,33,34]. Guilford [33] listed several psychological components necessary for creativity, including sensitivity to problems, fluency, novelty, flexibility, synthesizing ability, analyzing ability, reorganization or redefinition, complexity, and evaluation. Amabile [30,31] expanded on Guilford’s components by adding domain-relevant skills and task motivation. Domain-relevant skills encompass the factual knowledge, required techniques, and talent specific to a particular domain. Task motivation includes both the motivation to engage in a task and the perception of motivation towards that task. Motivation, especially intrinsic motivation, plays a crucial role in creative performance [31]. These cognitive, personality, and social factors interact with one another in the context of creative performance.
Sternberg [34] emphasized the intellectual facet of creativity, highlighting aspects that can be explained by intelligence theory, intellectual styles, and personality traits such as tolerance of ambiguity, willingness to overcome obstacles, willingness to grow, intrinsic motivation, and moderate risk-taking. Cho [32] proposed the Dynamic System Model of Creative Problem Solving Ability to explain the development of STEM creativity among scientifically talented students. This model incorporates divergent and convergent thinking as tools of creativity, motivation, domain-general and domain-specific knowledge and skills, and a nurturing environment as the foundation of creativity. These components interact with and influence one another, and their manifestation can be affected by age and the nature of the problems to be solved [35,36,37]. Cho [32] also stressed that although divergent thinking is significantly correlated with creativity, it is not synonymous with creativity itself.
2.2. Review of Related Literature
As creativity refers to ideas, products, or performances which are valuable and new [38], productivity should refer not only to the quantity of products, but also to products’ quality in terms of value and novelty. Professionals’ Pro-c creative productivity in STEM might be operationally defined as the number of renowned products, such as published scholarly articles or registered patents in the STEM field [39]. However, it may be impractical to expect high school students to generate scholarly articles or patents. Alternative indicators of creative performance or achievement can be sought, such as accolades obtained from research competitions or creative problem-solving events such as the Intel Talent Search, Siemens Competition, or Math or Science Olympiads [29]. Awards and accolades from these competitions would be reasonable evidence of Pro-c creativity in addition to published scholarly articles and patents.
Depending on the psychosocial factors in the transformational process of educational experiences to students’ outcomes, the influence of inquiry-based instructional experiences will be different as catalysts for talent development [40,41,42,43,44,45,46]. The creative productivity of professionals in academic (degrees obtained) and scientific (patents) areas are predicted by differences in abilities [7]. Students’ creativity in STEM is predicted by psychosocial factors [8,40,41,42,43,44] and knowledge and skills in specific domains [8,35].
Co-cognitive factors are likely to contribute to creative productivity [44,45] and be interdependent with cognitive development [44], especially for the production of social capital. Renzulli emphasized that it is necessary to develop co-cognitive factors in order for talent to benefit society. Co-cognitive factors include optimism, courage, romance with a topic/discipline, sensitivity to human concerns, mental/physical energy, and a vision/sense of destiny. Previous research has indicated that engagement in volunteer work contributes to the augmentation of co-cognitive factors [45]. In light of this finding, it becomes intriguing to investigate whether the adoption of an inquiry-based instructional approach with which students can choose and attempt to solve a driving problem of real life can similarly enhance co-cognitive factors. Furthermore, a pertinent question would be whether these co-cognitive factors significantly contribute to the development of creative productivity.
Engaged students demonstrate effort, experience positive emotions, and pay attention to the activities and learning processes in the classroom [46]. Engagement is also associated with positive learning outcomes [47]. Teachers’ use of certain instructional approaches may influence students’ engagement. Engagement is behavioral, emotional, and cognitive involvement in academic activities [48]. Students’ engagement is essential for high motivation, which influences creative productivity [49,50].
A comprehensive literature review conducted by Saunders-Stewart et al. [20] encompassed a 23-item criterion-referenced inventory that examined theoretically and empirically based student outcomes arising from inquiry-based learning experiences. The findings highlighted benefits, including: the development of knowledge and skills, increased intrinsic motivation, the cultivation of expertise, enhanced self-efficacy, task commitment, positive attitudes towards learning, perceived competence or expertise, and heightened creativity. Additionally, upon reviewing the literature, Barron and Darling-Hammond [16], Bell [51], and Condliffe et al. [17] found that students who participated in inquiry-based instruction experiences exhibited higher academic achievement overall, reflected in improved grades and test scores.
Previous studies on the outcomes of SSHSs are mostly focused on the linear relationship between educational experiences and the intended outcome, such as a STEM degree, STEM doctorate, STEM publications, STEM patents, or a STEM career [5,7]. Few studies have examined in-depth how such instructional approaches were mediated through students’ academic achievement or psychological characteristics to predict creative productivity. Not all SSHS graduates who experienced the same inquiry-based instructional approaches may demonstrate high creative productivity after graduation. Therefore, it is necessary to find out how inquiry-based instructional approaches or strategies impacted their creative productivity, and their structural relationship with school GPA, and co-cognitive factors for predicting their creative productivity.
This study aims to examine whether students’ perception of the practice of inquiry-based instructional approaches at Science Academies predicts creative productivity, and how co-cognitive factors and the school GPAs of STEM talented students work in the relationship between the practice of inquiry-based instructional approaches and creative productivity.
3. Materials and Methods
This study is part of a national longitudinal study of graduates from a kind of specialized science high school (SSHS), named Science Academies in South Korea, to be conducted for 25 years from 2017 to 2041. There are two different categories of SSHS in South Korea: one is Science Academies, which includes 8 schools, and the other includes 20 science high schools. Science Academies can recruit students from any province across the country with a more intense inquiry-based instructional approach. Science high schools can only recruit students from the respective provinces or cities where the school is located. Participants in this study were students from 8 Science Academies, but not from 20 science high schools. The first Science Academy was opened in 2003, whereas science high schools have been established since 1983. One of the goals of Science Academies is to enhance creative productivity of STEM talented students through inquiry-based instructional approaches including authentic intellectual work [52], discipline-based inquiry [53], project-based learning [54], and problem-based learning [55]. Park, K. and Seo [13] and Park, S. [14] found teachers and students felt positive about the instructional approaches at the Science Academies and the most frequently observed activities in the classrooms were students’ presentations, discussions, seminars, and projects, and students were positive to unstructured open tasks. Park, K. and Ryu [56] examined instructional approaches at the Science Academies with a survey and found that students are encouraged to choose the problems or topics they wish to study within an instructional unit designed by the teacher; undertake projects on real problems, issues, and questions; get consultations from experts and authoritative sources; and work collaboratively to improve ideas and products. All students were required to conduct long-term research projects mentored by university professors or professional researchers at research institutes in addition to acceleration at least twice throughout the 3-year high school period. Total number of research projects each individual student conducted varied depending on their priorities [56].
3.1. Participants
Five hundred and fifty-nine (559) students from eight (8) Science Academies in Korea participated in this study. Out of 830 students in Class 2019, 813 (97.5%) consented to participate in the study and only 559 continued participating in the study for three consecutive years, from 2017 to 2019. Four hundred and seventy-three (473), 84.6%, of the students were boys, whereas 86 (15.4%) were girls. The population in the eight (8) Science Academies is 85% for boys and 15% for girls. Therefore, the sample reflects the population. According to the age in 2017, the largest group was 437 (78%) 16-year-old students, followed by 117 (21%) 15-year-old students. There were 3 (0.5%) 17-year-old students and 2 (0.4%) 14-year-old students. Since the data of students who participated for three consecutive years were analyzed, the attrition rate was 30%, which is not rare for longitudinal studies.
3.2. Measures
Questionnaire items were developed through review of related studies, reviews by educational psychologists, and teachers at SSHSs. Then, pilot study was conducted with 176 students from one SSHS. Validity was evaluated via conducting factor analysis based on the internal structure of the test and using the Kaiser normalization method with an equamax rotation technique applied through maximum likelihood estimation. Items meeting the following conditions were deleted: items that showed an increase in reliability of 0.05 or higher when excluding the item; items that displayed values with a difference of 1.5 standard deviations or more from the mean; items with item discrimination (correlation between the item and the total score) of 0.2 or lower; items with factor loading less than 0.3 in the factor analysis for a specific construct; items with high factor loadings for two or more unrelated constructs simultaneously; and items that did not load on any of the identified constructs but had high factor loadings on irrelevant constructs. Reliability was examined with internal consistency reliability, excluding certain items, and examining item-level descriptive statistics and item-total correlations. Cronbach’s alpha levels, reliability coefficients, are reported for each variable.
3.2.1. Practice of Inquiry-Based Instructional Approach (IA)
The Science Academies’ Instructional Practices and Learning Experiences Questionnaire [57] was used. This 5-point Likert Scale had seven items on curriculum and instructional practices including project-based learning; Socratic questioning; and student-centered approaches, with “1: never experienced” to “5: frequently experienced”. Examples of items included: “classroom discussions between teacher and students”; “Student-initiated problem solving”; “Student-centered presentation and discussions”; “Conducting diverse projects”; “Hands-on activities”; “Experiments without answers known”; and “Investigation through observation”. The Cronbach’s Alpha Coefficient was determined to be high (α = 0.886).
3.2.2. School Engagement (SE)
Ten items from the Student Engagement in Schools Questionnaire [58] were used to measure school engagement. School engagement comprised: affective engagement; behavior engagement; and cognitive engagement. Examples of items included: “I like what I am learning in school.” (affective engagement); “In class, I work as hard as I can.” (behavioral engagement); and “If I run into a difficult homework problem, I keep working on it until I think I’ve solved it.” (cognitive engagement). The Cronbach’s Alpha Coefficient was determined to be high (α = 0.937).
3.2.3. Co-Cognitive Factors (CC)
To measure co-cognitive factors, three sub-factors, including romance with a topic or discipline, physical/mental energy, and vision/sense of destiny, which were more creativity-related factors from the Operation Houndstooth: The Co-Cognitive Factors Scale [59], were used. For each factor, more items were added to increase the internal consistency reliability. Based on structural validity analyses with new items, 18 items were selected to measure the three factors. Example of items are: “I am involved in some activities being lost track of time”; “I cannot imagine my life working on something of no interest”; “I make my decisions”; “I am more energetic than other people”; “I imagine always who I want to be”; and “I know exactly what I like to do”; using a 5-point Likert scale where “1” is never and “5” is very much likely. The Cronbach’s Alpha Coefficient (α = 0.943) was determined to be high based on a factor analysis.
3.2.4. School GPA (GPA)
Students self-reported their GPAs in math and science in their first and second academic years and the third year’s first semester in five (5) points with ‘1’ equaling GPA below 2.5; ‘2’ equaling GPA from 2.5 to below 3.0; ‘3’ from 3.0 to below 3.5; ‘4’ from 3.5 to below 4.0; and ‘5’ from 4.0 and above. Science Academies require three academic years for completion.
3.2.5. Creative Productivity (CP)
To determine creative productivity (CP), a total score of awards from various STEM research or creative problem-solving competitions was calculated. Examples of international competitions included, but were not limited to: International Mathematical, Physics, Chemistry, or Information Olympiads; Romanian Master in Mathematics; Singapore International Mathematics Challenge; and Intel International Science and Engineering Fair. Examples of Korean national competitions included, but were not limited to: Samsung Human-Tech Thesis Award; Korea Association for Gifted Education’s Research & Education Competition; National Science Exhibition; and the Hanhwa Science Challenge. Different scores were given based on ranks, i.e., participation award = 1 point, distinguished award = 3 points, and top award = 5 points; based on group or individual, i.e., team award = 1 point, individual award = 2 points; and based on the degree of competitiveness, 1 point for domestic regional awards, 1.5 points for domestic national awards, and 2 points for international awards.
3.3. Procedure
A 5-point Likert scale questionnaire on students’ perception of instructional practices and psychosocial factors was administered to students in their second year (2018) at the eight Science Academies. Data on creative productivity were collected through students’ self-reporting in their third and last year (2019) at the Science Academies. Data on creative productivity were verified by checking with the data registered in the Korean National Human Resources Data System to secure external validity.
3.4. Analyses
Pearson’s Product moment correlation coefficients were calculated, and Cronbach’s Alpha was calculated to verify reliability. Before analyses of structural relations among instructional approaches, co-cognitive factors, school engagement, school GPA, and creative productivity, convergent validity of the measurement model was verified, and the significance of factor loading, average variance extracted (AVE), and construct reliability needed to be verified.
It was determined to be acceptable if factor loadings and average variance extracted (AVE) were above 0.500 and construct reliability was considered acceptable if it was above 0.700 [60]. The maximum likelihood method was employed for coefficient estimation in the structural model analysis. Various fit indices were examined to assess model fit, including χ2/df CFI (Comparative Fit Index), TLI (Tucker–Lewis Index), RMSEA (Root Mean Square Error of Approximation), and NFI (Normed Fit Index). A CFI, TLI, or NFI value above 0.90 indicated excellent fit, while an RMSEA value below 0.08 indicated a good fit [61]. Furthermore, to determine the significance of direct, indirect, and total effects on creative productivity, the bias-corrected percentile method using bootstrapping was employed.
Descriptive statistics and correlation analyses were conducted. The mediating paths were evaluated using the structural equation modeling (SEM) technique. In order to control inflated measurement errors due to multiple items for the latent variables, item parcels were created for instructional approaches, co-cognitive factors, and school engagement. Using factor item parceling method, the fit indices of an SEM model were examined.
4. Results
4.1. Preliminary Analyses
Means, standard deviations, Pearson’s product moment correlations between variables, skewness, and kurtosis are shown in Table 1. The inquiry-based instructional approach was significantly positively correlated with co-cognitive factors and school engagement (r = 0.300~0.605, p < 0.001). Creative productivity was also statistically positively correlated with school GPA, passion, goals (i.e., subscales of co-cognitive factors), and behavioral school engagement (r = 0.104~0.158, p < 0.001~0.05).
Table 1.
Descriptive Statistics, Correlations statistics, correlations between variables.
4.2. Measurement Model
Before analyzing the structural relationships among inquiry-based instructional approaches, co-cognitive factors, school engagement, school GPA, and creative productivity, the convergent validity of the measurement model was examined. To do so, the significance of factor loadings, average variance extracted (AVE), and construct reliability were verified. A factor loading above 0.500 and an AVE above 0.700 were considered acceptable criteria for construct reliability [60].
In order to assess the extent to which the selected measurement variables explained their respective latent variables, confirmatory factor analysis was conducted to check factor loadings. The results revealed that the measurement model demonstrated a good fit with χ2 = 158.320, df = 45, p < 0.001, CFI = 0.970, TLI = 0.956, NFI = 0.959, and RMSEA = 0.067 (see Table 2). As shown Table 3, the factor loadings for all measurement variables ranged from 0.774 to 0.902, indicating values above 0.500. Moreover, the AVE values ranged from 0.708 to 0.867, demonstrating values above the acceptable threshold of 0.500. Similarly, the construct reliability values ranged from 0.833 to 0.951, surpassing the acceptable threshold of 0.700 (see Table 3). Therefore, based on these comprehensive results, it can be concluded that the convergent validity of the measurement model has been established.
Table 2.
The goodness of fit of the measurement model.
Table 3.
Factor loadings, AVE, and construct reliability.
To verify discriminant validity, the correlation between variables and their respective average variance extracted (AVE) values were compared, following the criteria established by Fornell and Larcker [62]. If the AVE value was larger, it was considered to meet the requirements for discriminant validity. In fact, it was anticipated that as the correlations between variables increased, the likelihood of a lower discriminant validity would also increase. Hence, the correlation coefficient (r = 0.740, p < 0.001) between the variables school engagement and co-cognitive factors, which exhibited the highest correlation coefficient, and the AVE values for school engagement (0.847) and co-cognitive factors (0.867) were compared (see Table 4). The results revealed that the AVE values for school engagement and co-cognitive factors were both significantly larger than their correlation coefficient, indicating the presence of discriminant validity.
Table 4.
Correlations among latent variables and creative productivity of the measurement model.
4.3. Structural Modeling Analysis
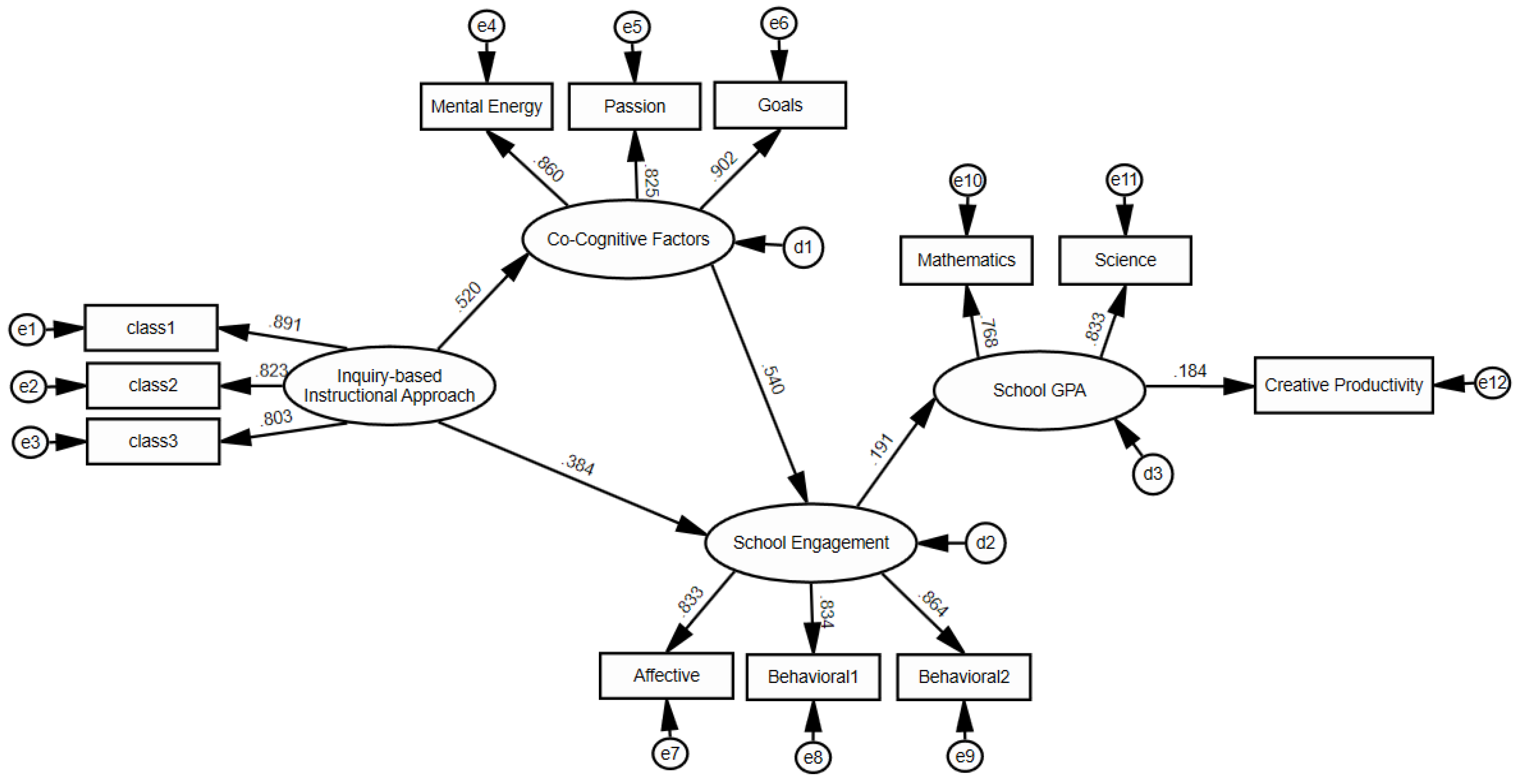
In this study, the structural relationships between inquiry-based instructional approaches (IA), co-cognitive factors (CC), school engagement (SE), school GPA, and creative productivity (CA) among students at SSHSs were verified based on the research model established in this study (see Figure 1). The results showed that the research model was well-fit, with χ2 = 165.752, df = 50, p < 0.001, CFI = 0.969, TLI = 0.960, NFI = 0.957, and RMSEA = 0.064.
Figure 1.
Structural equation model with the standardized regression weights.
Additionally, the path coefficients for the measurement variables for all latent variables were significantly high at 0.768 or greater. These findings suggest that the research model is a good fit for the data and that the structural relationships between the variables are supported.
The results of the structural equation modeling (SEM) analysis showed that inquiry-based instructional approaches (IA) had a positive impact on co-cognitive factors (CC) (β = 0.520, p < 0.001) and school engagement (SE) (β = 0.384, p < 0.001), and CC had a positive impact on SE (β = 0.540, p < 0.001). SE had a positive impact on school GPA (β = 0.191, p < 0.001), and school GPA had a positive impact on creative productivity (CP) (β = 0.184, p < 0.001). The path coefficients for the structural relationships between the variables were significant at p < 0.001 (see Figure 1 and Table 5).
Table 5.
Path coefficients for the structural model.
These findings suggest that the inquiry-based instructional approaches practiced in Science Academies can play an important role in enhancing the academic achievement and creative productivity of STEM talented students. It also suggests the importance of students’ active engagement in school life in enhancing their academic achievement and creative productivity.
4.4. Direct, Indirect, and Total Effects on Creative Productivity
Based on the bootstrapping analysis, the direct, indirect, and total effects on creative productivity were examined. The total effect on creative productivity was found to be highest for academic achievement (total effect = 0.184, p < 0.05), followed by school engagement (total effect = 0.035, p < 0.05), inquiry-based instructional approaches (total effect = 0.023, p < 0.05), and co-cognitive factors (total effect = 0.019, p < 0.05). The indirect effects on creative productivity were found to be the highest for school engagement (0.035, p < 0.05), followed by inquiry-based instructional approaches (0.023, p < 0.05) and co-cognitive factors (0.019, p < 0.05). The significance of the indirect effects was confirmed using the bias-corrected percentile (BC) method. The results showed that instructional approaches, co-cognitive factors, and school engagement all had statistically significant indirect effects on creative productivity (p < 0.05). Specifically, inquiry-based instructional approaches had a statistically significant indirect effect on creative productivity, mediated through two paths: one through co-cognitive factors, school engagement, and school GPA and the other through school engagement and school GPA (indirect effect = 0.023, p < 0.05). Moreover, co-cognitive factors, school engagement, and school GPA were all found to have statistically significant indirect effects on creative productivity (indirect effect = 0.019, p < 0.05). School engagement also had a statistically significant indirect effect on creative productivity through school GPA (indirect effect = 0.035, p < 0.05). Therefore, based on these findings, it can be concluded that co-cognitive factors, school engagement, and school GPA significantly mediate the relationship between instructional approaches and creative productivity (see Table 6).
Table 6.
Direct, indirect, and total effects of instructional approaches, co-cognitive factors, school engagement, and school GPA on creative productivity.
5. Discussion
This study examined the direct and indirect effects of the inquiry-based instructional approaches that students perceived during their study at Science Academies, co-cognitive factors, school engagement, and school GPA on creative productivity. In Korean Science Academies, inquiry-based instructional approaches are practiced, including project-based learning, student-centered teaching, and Socratic questioning approaches, and students expressed high satisfaction with these approaches [13,14,56].
The findings of this study revealed that inquiry-based instructional approaches, co-cognitive factors, school engagement, and school GPA all positively contribute to creative productivity. The inquiry-based instructional approaches perceived by students as practiced at Science Academies had a sequentially positive impact on the co-cognitive factors, school engagement, and school GPA of students, ultimately contributing to enhance creative productivity.
Furthermore, inquiry-based instructional approaches at the Science Academies also have a direct positive contribution to school engagement and co-cognitive factors. Therefore, based on these findings, it can be inferred that various inquiry-based instructional approaches perceived by students as practiced at the Science Academies, such as project-based, Socratic reasoning, and student-centered approaches, contributed to the cultivation of students’ school engagement and co-cognitive factors in students. School engagement contributed to students’ math and science achievement, which contributed to students’ creative productivity.
These findings support several relevant previous studies [4,10] suggesting that high doses of STEM learning through acceleration and enrichment at an SSHS become important predictors of subsequent STEM achievement. It also supports the findings of various studies which found a positive relationship between inquiry-based instructional approach and students’ achievement [16,17,51]. Furthermore, the findings of this study show that students’ high achievement in math and science contributes to their creative productivity.
Previous research examining the impact of education at specialized science high schools (SSHSs) primarily concentrated on assessing the attainment of STEM expertise. In contrast, the outcomes of this study illustrate that inquiry-based instruction with a certain level of expertise in STEM has the potential to augment students’ creative productivity within the STEM domain, aligning with the assertions made by Baer [63], Cho [32], and Lin and Cho [35]. Furthermore, the investigation revealed that the implementation of an inquiry-based instructional approach fostered the development of students’ co-cognitive factors and school engagement, ultimately leading to improvements in their school grade point average (GPA) in mathematics and science.
Co-cognitive factors play a vital role in fostering a sense of commitment among talented individuals to contribute to the generation of social capital [44]. The findings of this study provide evidence that co-cognitive factors can be cultivated not only through participation in volunteer work [45], but also through the implementation of inquiry-based instructional approaches. This may be attributed to the fact that the problems students select for their projects or problem-solving activities can instill a sense of purpose/destiny, sensitivity to human concerns, courage, and motivation to address real-world challenges, thereby serving as a catalyst for the creation of social capital. This discovery represents a novel contribution to the existing body of knowledge on this topic.
Most of the talent-development models have emphasized the importance of educational opportunities and practices for the talent development of gifted individuals [40,64,65]. However, few empirical research projects were conducted on their relationships with psychosocial factors and their impact on creative productivity. Consequently, there has been limited empirical research performed on this relationship based on the data of SSHS students. Therefore, this study holds academic significance and distinguishes itself from previous related research by empirically validating the positive impact of inquiry-based instructional approaches at SSHSs on creative productivity through co-cognitive factors, school engagement, and school GPA.
5.1. Implications for Educational Practices
The findings of this study demonstrated that inquiry-based instructional approaches perceived by the students at SSHSs enhance students’ school engagement, then co-cognitive factors, and then ultimately result in enhanced creative productivity. Other studies on the characteristics of the curriculum and instructional strategies at SSHSs also revealed that these schools utilize challenging and inquiry-based learning, as well as instructional strategies that connect real-world problems to the students’ research or independent study, tailored to the characteristics of STEM talented students [1,3,66].
Furthermore, the research results indicate that STEM academic achievement has a direct impact on STEM creative productivity. These results align with a retrospective study conducted on graduates of Korean science high schools [67], further supporting the findings that STEM talented students who excel in academic achievement also demonstrate creative productivity, with the instructional methods and the school environment in gifted schools playing a positive role in fostering these outcomes. Therefore, when considering these findings collectively, this study provides educational implications regarding how to create a desirable school environment to enhance the creative productivity of gifted students. It can be concluded that inquiry-based instructional approaches, which enhanced students’ achievement in mathematics and science, contribute to STEM creative productivity.
The comprehensive review of the literature on inquiry-based instruction informs us that the effectiveness of inquiry-based instruction lies in motivating students through critical elements like interest, choice, and autonomy [68]. Educational institutions must prioritize consistent efforts to enhance students’ engagement in school activities by implementing inquiry-based instructional strategies. This approach is particularly vital for achieving exceptional success in mathematics and science, especially among gifted students in the STEM field. For STEM talented students, it is essential for teachers to actively grant them the freedom to make choices throughout the learning process. This student-centered approach fosters their intrinsic motivation, decision-making, self-reflection, self-assessment, and an appreciation for diverse perspectives and solutions. Teachers and mentors should act as facilitators, emphasizing active listening and reducing interventions. Encouraging students to explore, experiment, and providing non-judgmental feedback [69] and appropriate encouragement fosters a positive learning environment, leading to improved academic performance, deeper comprehension, and enhanced retention of knowledge [70].
Teachers can benefit from familiarizing themselves with various inquiry-based instruction models, such as project-based learning [71], problem-based learning [72], Genius Hour or 20% Time [73], Passion-Based Learning [74], Personalized Learning [75], and Open Inquiry [76]. These diverse approaches can further enrich the educational experience for students.
5.2. Implications for Future Research
This study aims to explore the factors influencing the creative productivity of students at SSHSs, focusing on their school engagement, cognitive and affective characteristics, and academic achievements during their high school period. Zabelina et al. [77] found that individuals’ creative productivity peaks in their 20s, and vocational interest is a strong predictor for creative productivity in a specific domain. Considering these findings, it would be necessary to track participants of this study to find out whether the highly productive participants persist in their high creative productivity in their 20s. In addition, it needs to be investigated whether anyone immersed in school engagement, with cognitive and affective characteristics and high academic achievements demonstrate a peak in their creative productivity in their 20s.
5.3. Limitations
In this study, data were analyzed on factors related to the creative productivity of students who attended Science Academies during the years 2017–2019. Therefore, it may not be generalized to students from different time periods and different schools in different countries or cultures. Furthermore, the creative productivity of the participating high school students was primarily manifested in mathematics and science. It would be unreasonable to expect to find the same outcome consistently occurring in other domains.
Author Contributions
All authors took part in data collection, data analysis, reporting of the study, determining the subject of the manuscript, methodology, research design, reviewing and editing. All authors have read and agreed to the published version of the manuscript.
Funding
This research was funded by the Korean Ministry of Education.
Institutional Review Board Statement
Ethical review was exempted based on No. 16 (Cases for Exemption of Review and Approval) of Korean Educational Development Institute’s IRB Operational Guidelines.
Informed Consent Statement
Informed consent was obtained from all subjects involved in the study.
Data Availability Statement
Data is unavailable due to privacy or ethical restrictions.
Conflicts of Interest
The authors declare no conflict of interest.
References
- Almarode, J.; Subotnik, R.; Lee, G. Specialized STEM High Schools. Gift. Child Today 2016, 39, 181–182. [Google Scholar] [CrossRef]
- Bruce-Davis, M.; Gubbins, E.J.; Gilson, C.M.; Villanueva, M.; Foreman, J.L.; Rubenstein, L.D. STEM high school administrators’, teachers’, and students’ perceptions of curricular and instructional strategies and practices. J. Adv. Acad. 2014, 25, 272–306. [Google Scholar] [CrossRef]
- Mullet, D.R.; Kettler, T.; Sabatini, A. Gifted students’ conceptions of their high school STEM education. J. Educ. Gift. 2018, 41, 60–92. [Google Scholar] [CrossRef]
- Almarode, J.; Subotnik, R.; Maie, G. What Works: Lessons from a Research Study of Study of Specialized Science High School Graduates. Gift. Child Today 2016, 39, 185–190. [Google Scholar] [CrossRef]
- Subotnik, R.; Tai, R.; Almarode, J.; Crowe, E. What are the value-added contributions of Selective secondary schools of mathematics, science and technology?—Preliminary analyses from a U.S. national research study. Talent. Dev. Excell. 2013, 5, 87–97. [Google Scholar]
- Subotnik, R.; Tai, R.; Rickoff, R.; Almarode, J. Specialized public high schools of science, mathematics, and technology and the STEM pipeline: What do we know and what will we know in 5 years? Roeper Rev. 2009, 32, 7–16. [Google Scholar] [CrossRef]
- Wai, J.; Lubinski, D.; Benbow, C.; Steiger, J. Accomplishment in Science, Technology, Engineering, and Mathematics(STEM) and its relation to STEM educational dose: A 25-year longitudinal study. J. Educ. Psychol. 2010, 102, 860–871. [Google Scholar] [CrossRef]
- Subotnik, R.F.; Olszewski-Kubilius, P.; Worrell, F. Rethinking giftedness and gifted education: A proposal direction forward based on psychological science. Psychol. Sci. 2011, 12, 3–54. [Google Scholar] [CrossRef]
- Renzulli, J.S. The three-ring conception of giftedness: A developmental model for promoting creative productivity. In Reflections on Gifted Education: Critical Works by Joseph S. Renzulli and Colleagues; Reis, S.M., Ed.; Prufrock Press Inc.: Austin, TX, USA, 2016; pp. 55–90. [Google Scholar]
- Subotnik, R.F.; Richkoff, R. Should eminence based on outstanding innovation be the goal of gifted education and talent development? Implications for policy and research. Learn. Individ. Differ. 2010, 20, 358–364. [Google Scholar] [CrossRef]
- Brody, L.E. Measuring the Effectiveness of STEM Talented Initiatives for Middle and High School Students; Paper prepared for Identifying and Developing STEM Talents: A Planning Meeting; National Academy of Sciences: Washington, DC, USA, 2006. [Google Scholar]
- Hanushek, E.A.; Wößmann, L. The role of education quality for economic growth. World Bank Policy Res. Work. Pap. 2007, 4122. [Google Scholar]
- Park, K.; Seo, H. Students’ and teachers’ perceptions to educational program of Korea Science Academy. J. Curric. Stud. 2005, 23, 159–185. [Google Scholar]
- Park, S. Students’ perception of teaching activities and verbal interaction in science classes at the gifted science high school. J. Korean Earth Sci. Soc. 2005, 26, 30–40. [Google Scholar]
- National Science Gifted Information Service. Statistics of Science Gifted Institutions and Students. Available online: http://www.nsgi.kr/statistics/condition?reportSeq=1020 (accessed on 10 August 2022).
- Barron, B.; Darling-Hammond, L. How can we teach for Meaningful Learning? In Powerful Learning: What We Know about Teaching for Understanding; Darling-Hammond, L., Ed.; Jossey-Bass: San Francisco, CA, USA, 2008; pp. 11–70. [Google Scholar]
- Condliffe, B.; Visher, M.G.; Bangser, M.R.; Drohojowska, S.; Saco, L. Project-Based Learning: A Literature Review. 2016. Available online: http://1stmakerspace.com.s3.amazonaws.com/Resources/MDRC%2BPBL%2BLiterature%2BReview.pdf (accessed on 10 May 2023).
- Kuhlthau, C.C.; Maniotes, L.K.; Caspari, A.K. Guided Inquiry: Learning in the Twenty First Century; Libraries Unlimited: Westport, CT, USA, 2015. [Google Scholar]
- Deci, E.L.; Ryan, R.M. Optimizing students’ motivation in the era of testing pressure: A self-determination theory perspective. In Building Autonomous Learners: Perspectives from Research and Practice using Selfdetermination Theory; Liu, W.C., Wang, J.C., Ryan, R.M., Eds.; Springer: Berlin/Heidelberg, Germany, 2016; pp. 9–29. [Google Scholar]
- Saunders-Stewart, K.S.; Gyles PD, T.; Shore, B.M.; Bracewell, R.J. Student outcomes in inquiry: Students’ perspectives. Learn. Environ. Res. 2015, 18, 289–311. [Google Scholar] [CrossRef]
- Callison, D. The Evolution of Inquiry: Controlled, Guided, Modeled, and Free; Libraries Unlimited: Santa Barbara, CA, USA, 2015. [Google Scholar]
- Grant, M. Getting a grip on project-based learning: Theory, cases and recommendations. Meridian A Middle Sch. Comput. Technol. J. 2002, 5, 67–78. [Google Scholar]
- Saunders-Stewart, K. Students’ perceptions of the important outcomes of inquiry-based teaching and learning. Diss. Abstr. Int. Sect. A Humanit. Soc. Sci. 2011, 71, 4286. [Google Scholar]
- Colburn, A. An inquiry primer. Sci. Scope 2000, 23, 42–44. [Google Scholar]
- National Research Council. National Science Education Standards; National Academy Press: Washington, DC, USA, 1996.
- Torrance, E.P. The nature of creativity as manifest in its testing. In The Nature of Creativity: Contemporary Psychological Perspectives; Sternberg, R.J., Ed.; Cambridge University Press: New York, NY, USA, 1988; pp. 43–75. [Google Scholar]
- Stein, M.I. Creativity and culture. J. Psychol. 1953, 36, 311–322. [Google Scholar] [CrossRef]
- Runco, M.A. Problem Finding, Problem Solving, and Creativity; Ablex: Norwood, NJ, USA, 1994; pp. 40–76. [Google Scholar]
- Kaufman, J.C.; Beghetto, R.A. Beyond big and little: The four c model of creativity. Rev. Gen. Psychol. 2009, 13, 1–12. [Google Scholar] [CrossRef]
- Amabile, T.M. The social psychology of creativity: A componential conceptualization. J. Personal. Soc. Psychol. 1983, 45, 357–376. [Google Scholar] [CrossRef]
- Amabile, T.M. A model of creativity and innovation in organization. Res. Organ. Behav. 1988, 10, 123–167. [Google Scholar]
- Cho, S. Creative problem solving in science: Divergent convergent or both? In 7th Asia-Pacific Conference on Giftedness; Anuruthwong, U., Piboonchol, C., Eds.; October Printing: Bangkok, Thailand, 2003; pp. 169–174. [Google Scholar]
- Guilford, J.P. Creativity. Am. Psychol. 1950, 5, 444–454. [Google Scholar] [CrossRef]
- Sternberg, R.J. A Three-Facet Model of Creativity. In The Nature of Creativity: Contemporary Psychological Perspectives; Sternberg, R.J., Ed.; Cambridge University Press: New York, NY, USA, 1988; pp. 125–147. [Google Scholar]
- Lin, C.Y.; Cho, S. Predicting creative problem-solving in math from a dynamic system model of creative problem-solving ability. Creat. Res. J. 2011, 23, 255–261. [Google Scholar] [CrossRef]
- Eng, N. Family Processes and Personality for Creative Problem Solving; Unpublished Doctoral Dissertation; St. John’s University: Queens, NY, USA, 2012. [Google Scholar]
- Pham, H.; Cho, S. Nurturing mathematical creativity in schools. Talent 2018, 8, 65. [Google Scholar]
- Amabile, T. Componential Theory of Creativity; Harvard Business School Working Paper: Boston, MA, USA, 2012. [Google Scholar]
- Simonton, D.K. Creative productivity, age, and stress: A biographical time-series analysis of 10 classical composers. J. Personal. Soc. Psychol. 1977, 35, 791–804. [Google Scholar] [CrossRef]
- Gagné, F. The Differentiated Model of Giftedness and Talent1. In Systems and Models for Developing Programs for the Gifted and Talented; Routledge: Philadelphia, PA, USA, 2009; pp. 165–192. [Google Scholar]
- Subotnik, R.F.; Jarvin, L. Beyond expertise: Conceptions of giftedness as great performance. In Conceptions of Giftedness, 2nd ed.; Sternberg, R.J., Davidson, J.E., Eds.; Cambridge University Press: New York, NY, USA, 2005; pp. 343–357. [Google Scholar]
- Tannenbaum, A.J. Giftedness: A psychosocial approach. In Conceptions of Giftedness; Sternberg, R.J., Davidson, J.E., Eds.; Cambridge University Press: New York, NY, USA, 1986; pp. 21–52. [Google Scholar]
- Heller, K.A. Scientific ability and creativity. High Abil. Stud. 2007, 18, 209–234. [Google Scholar] [CrossRef]
- Renzulli, J. Expanding the conception of giftedness to include co-cognitive traits and to promote social capital. Phi Delta Kappan 2002, 84, 33–58. [Google Scholar] [CrossRef]
- Sytsma, R.E. Co-Cognitive Factors and Socially Constructive Giftedness: Distribution, Abundance, and Relevance among High School Students; Unpublished Doctoral Dissertation; University of Connecticut: Storrs, CT, USA, 2003. [Google Scholar]
- Fredericks, J.A.; Blumenfeld, P.C.; Paris, A.H. School engagement: Potential of the concept, state of the evidence. Rev. Educ. Res. 2004, 74, 59–109. [Google Scholar] [CrossRef]
- Connell, J.; Spencer, M.; Aber, J. Educational risk and resilience in African-American youth: Context, self, action, and outcomes in school. Child Dev. 1994, 65, 493–506. [Google Scholar] [CrossRef]
- Thijs, J.; Verkuyten, M. Students’ anticipated situational engagement: The roles of teacher behavior, personal engagement, and gender. J. Genet. Psychol. 2009, 170, 268–286. [Google Scholar] [CrossRef]
- Furrer, C.; Skinner, E. Sense of relatedness as a factor in children’s academic engagement and performance. J. Educ. Psychol. 2003, 95, 148–162. [Google Scholar] [CrossRef]
- Skinner, E.A.; Belmont, J.J. Motivation in the classroom: Reciprocal effects of teacher behavior and student engagement across the school year. J. Educ. Psychol. 1993, 85, 571–581. [Google Scholar] [CrossRef]
- Bell, S. Project-based learning for the 21st century: Skills for the future. Clear. House 2010, 83, 39–43. [Google Scholar] [CrossRef]
- Newmann, F.; Bryk, A.; Nagaoka, J. Authentic Intellectual Work and Standardized Tests: Conflict or Coexistence; Consortium on Chicago School Research: Chicago, IL, USA, 2001. [Google Scholar]
- Clifford, P.; Marinucci, S. Voices inside schools: Testing the waters: Three elements of classroom inquiry. Harv. Educ. Rev. 2008, 78, 675–688. [Google Scholar] [CrossRef]
- Thomas, J.W.; Mergendoller, J.R.; Michaelson, A. Project-Based Learning: A Handbook for Middle and High School Teachers; The Buck Institute for Education: Novato, CA, USA, 1999. [Google Scholar]
- Barrows, H. Problem-based learning in medicine beyond: A brief overview. In Bringing Problem-Based Learning to Higher Education: Theory and Practice; Wilkerson, L., Gilselaers, H., Eds.; Jossey-Bass Inc.: San Francisco, CA, USA, 1996; pp. 53–62. [Google Scholar]
- Park, K.; Ryu, C. The Comparisons of perception for operation form among science academy, science high school, and ordinary high school: Focusing on educational experiences of beneficiaries of science-gifted education. J. Korean Assoc. Sci. Educ. 2017, 37, 625–636. [Google Scholar]
- Kim, J.; Lee, H.; Lee, M.; Suh, D. Raising the Quality of Gifted and Talented Education through Interdisciplinary Learning; Korean Educational Development Institute: Seoul, Republic of Korean, 2016; pp. 171–179. [Google Scholar]
- Lam, S.F.; Jimerson, S.; Wong, B.P.; Kikas, E.; Shin, H.; Veiga, F.H.; Hatzichristou, C.; Polychroni, F.; Cefai, C.; Negovan, V.; et al. Understanding and measuring student engagement in school: The results of an international study from 12 countries. Sch. Psychol. Q. 2014, 29, 213. [Google Scholar] [CrossRef]
- Sytsma, R.E.; Renzulli, J.S.; Berman, K.B. Operation Houndstooth: The Co-Cognitive Factors Scale; Unpublished Instrument; The National Research Center on the Gifted and Talented, University of Connecticut: Storrs, CT, USA, 2002. [Google Scholar]
- Anderson, J.C.; Gerbing, D.W. Structural modeling in practice: A review and recommended two-step approach. Psychol. Bull. 1988, 3, 411–423. [Google Scholar] [CrossRef]
- Byrne, B.M. Structural Equation Modeling with AMOS: Basic Concept, Applications, and Programming; Lawrence Erlbaum: Mahwah, NJ, USA, 2001. [Google Scholar]
- Fornell, C.; Larcker, D.F. Evaluating structural equation models with unobservable variables and measurement error. J. Mark. Res. 1981, 18, 39–50. [Google Scholar] [CrossRef]
- Baer, J. The importance of domain-specific expertise in creativity. Roeper Rev. 2015, 37, 165–178. [Google Scholar] [CrossRef]
- Renzulli, J.S. What makes giftedness? Re-examining a definition. Phi Delta Kappan 1978, 60, 180–184. [Google Scholar]
- Renzulli, J.S. Reexamining the role of gifted education and talent development for the 21st century: A four-part theoretical approach. Gift. Child Q. 2012, 56, 150–159. [Google Scholar] [CrossRef]
- Tofel-Grehl, C.; Callahan, C.M. STEM high school communities: Common and differing features. J. Adv. Acad. 2014, 25, 237–271. [Google Scholar] [CrossRef]
- Ahn, D.; Cho, S. Creative productivity in science of science high school graduates: Predictive relationship with family processes, classroom quality, intelligence, science attitudes, and academic achievement. J. Gift./Talent. Educ. 2021, 31, 447–471. [Google Scholar] [CrossRef]
- Buchanan, S.; Harlan, M.; Bruce, C.; Edwards, S. Inquiry based learning models, information literacy, and student engagement: A literature review. Sch. Libr. Worldw. 2016, 22, 23–39. [Google Scholar] [CrossRef]
- Stefanou, C.R.; Perencevich, K.C.; DiCintio, M.; Turner, J.C. Supporting autonomy in the classroom: Ways teachers encourage decision making and ownership. Educ. Psychol. 2004, 39, 97–110. [Google Scholar] [CrossRef]
- Guay, F.; Ratelle, C.F.; Chanal, J. Optimal learning in optimal contexts: The role of self-determination in education. Can. Psychol./Psychol. Can. 2008, 49, 233–240. [Google Scholar] [CrossRef]
- Buck Institute of Education (BIE). Why Project Based Learning? 2014. Available online: http://bie.org/about/why_pbl (accessed on 15 July 2023).
- Savery, J.R. Overview of problem-based learning: Definitions and distinctions. Essent. Read. Probl.-Based Learn. Explor. Extending Leg. Howard S. Barrows 2015, 9, 5–15. [Google Scholar]
- Eckert, D. Cultivating Genius: The Why and How of Creating a 20% Time Learning Environment; Harmonized Learning, LLC.: St. Louis, MO, USA, 2016. [Google Scholar]
- Maiers, A.; Sandvold, A. The Passion-Driven Classroom: A Framework for Teaching & Learning; Eye on Education: Larchmont, NY, USA, 2010. [Google Scholar]
- Bray, B.; McClaskey, K. How to Personalize Learning: A Guide for Getting Started and Going Deeper; Corwin: Thousand Oaks, CA, USA, 2016. [Google Scholar]
- Knodt, J.S. Nine Thousand Straws: Teaching Thinking through Open-Inquiry Learning; Teachers Idea Press: Westport, CT, USA, 2008. [Google Scholar]
- Zabelina, D.; Zaonegina, E.; Revelle, W.; Condon, D.M. Creative Achievement and Individual Differences: Associations Across and within the Domains of Creativity. Psychol. Aesthet. Creat. Arts 2021, 16, 618. [Google Scholar] [CrossRef]
Disclaimer/Publisher’s Note: The statements, opinions and data contained in all publications are solely those of the individual author(s) and contributor(s) and not of MDPI and/or the editor(s). MDPI and/or the editor(s) disclaim responsibility for any injury to people or property resulting from any ideas, methods, instructions or products referred to in the content. |
© 2023 by the authors. Licensee MDPI, Basel, Switzerland. This article is an open access article distributed under the terms and conditions of the Creative Commons Attribution (CC BY) license (https://creativecommons.org/licenses/by/4.0/).
