An Analysis of the Production Process of the Care Cosmetic Line Using Problem-Based Learning Tools
Abstract
:1. Introduction
2. Analysis and Definition of the Problem
2.1. Cosmetics Market in Poland—General Overview
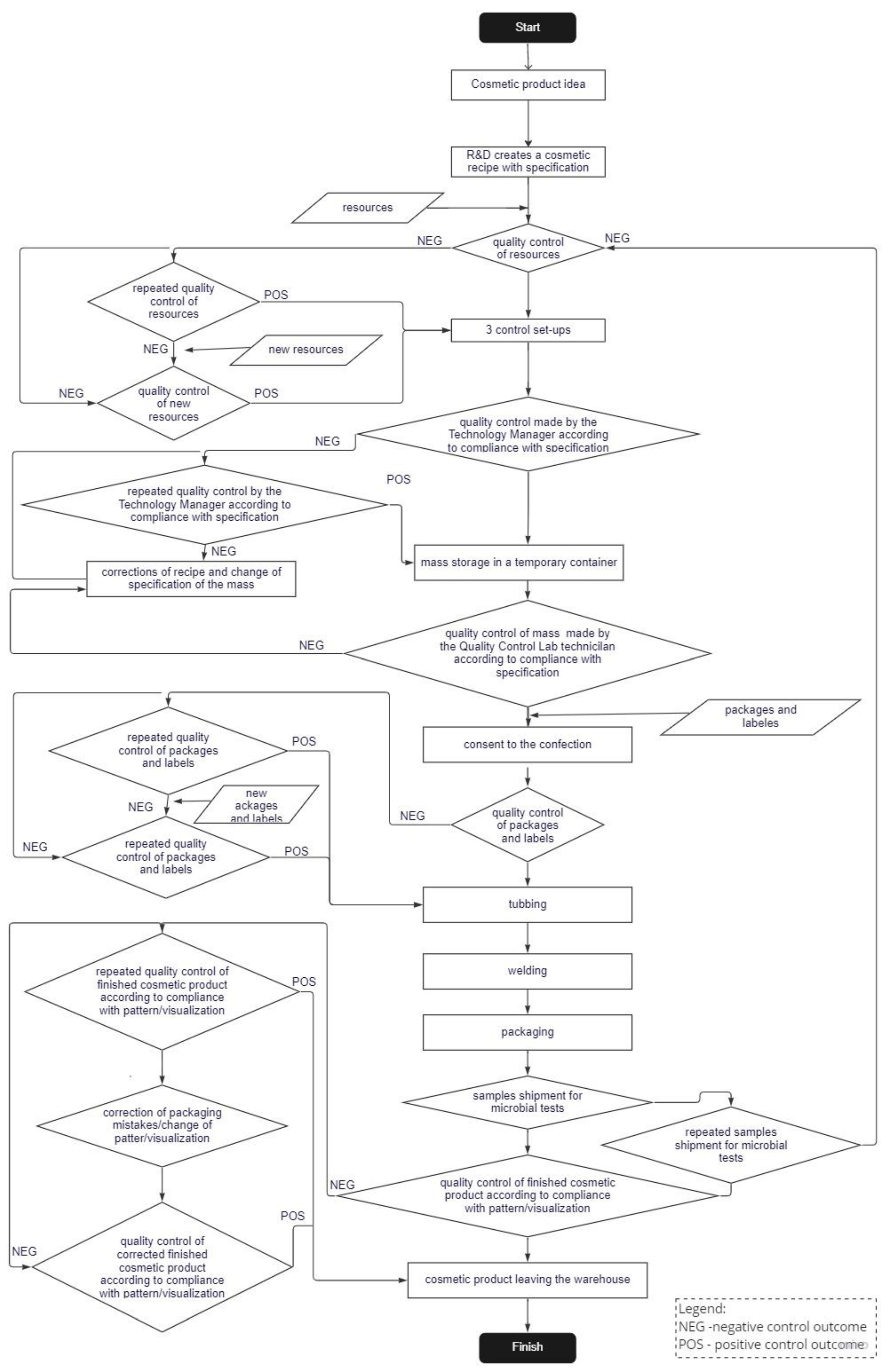
2.2. Analysis of the Production Process
Flowchart
2.3. SWOT Analysis
- Will the identified strength enable the company to take a given opportunity?
- Will the identified strength enable the company to eliminate a given threat?
- Will the identified weakness limit a given opportunity?
- Will the identified weakness increase the risk of a threat?
- Dominant strategy (dominance of strengths and opportunities), which aims to develop the company and take advantage of opportunities that come along;
- Conservative strategy (dominance of strengths and threats), which consists of using strengths to overcome coming threats;
- Competitive strategy (dominance of weaknesses and opportunities) means taking advantage of upcoming opportunities and eliminating your own disadvantages at the same time;
- Defensive strategy (dominance of weaknesses and threats) involving all decisions necessary to prevent the company from likely bankruptcy [10].
2.4. Ishikawa Diagram
2.5. Questionnaire
2.6. Enterprise Resource Planning System
3. Discussion and Suggestions of the Solutions
Author Contributions
Funding
Institutional Review Board Statement
Informed Consent Statement
Conflicts of Interest
References
- Barrows, H.S. A taxonomy of problem-based learning methods. Med. Educ. 1986, 20, 481–486. [Google Scholar] [CrossRef] [PubMed]
- Kosmetyczna, B. Pozycja Międzynarodowa Polskich Producentów w Obliczu Kryzysu Wywołanego Przez Pandemię COVID-19—PDF Darmowe Pobieranie. Available online: https://docplayer.pl/220978735-Branza-kosmetyczna-pozycja-miedzynarodowa-polskich-producentow-w-obliczu-kryzysu-wywolanego-przez-pandemie-covid-19.html (accessed on 2 October 2022).
- Polska Branża Kosmetyczna Dobrze Zarabia i Stawia na Eksport Raport Pekao SA. Available online: https://www.wiadomoscikosmetyczne.pl/artykuly/polska-branza-kosmetyczna-dobrze-zarabia-i-stawia-,68310/2 (accessed on 3 October 2022).
- Polski Rynek Kosmetyczny Rozwija Się Pomimo Pandemii—Poradnik Handlowca. Available online: https://poradnikhandlowca.com.pl/artykuly/polski-rynek-kosmetyczny-rozwija-sie-pomimo-pandemii/ (accessed on 3 October 2022).
- Polski Rynek Kosmetyczny Rozwija Się Pomimo Pandemii—Analiza Santander Bank Polska. Available online: https://ceo.com.pl/polski-rynek-kosmetyczny-rozwija-sie-pomimo-pandemii-analiza-santander-bank-polska-64006 (accessed on 3 October 2022).
- In-Cosmetics Marketing Trends—A Time for Recovery. Available online: https://www.cosmeticsbusiness.com/news/article_page/in-cosmetics_marketing_trends_A_time_for_recovery/55120 (accessed on 3 October 2022).
- PMR Industry Report: Cosmetics Retail Market in Poland 2019. Available online: https://mypmr.pro/products/cosmetics-retail-market-in-poland-2019-1 (accessed on 3 October 2022).
- PMR: Record-Breaking Cosmetics Market Growth in 2022. Available online: https://www.pmrmarketexperts.com/en/pmr-record-breaking-cosmetics-market-growth-in-2022/ (accessed on 3 October 2022).
- What is a Flowchart|Lucidchart. Available online: https://www.lucidchart.com/pages/what-is-a-flowchart-tutorial (accessed on 3 October 2022).
- Hill, T.; Westbrook, R. SWOT analysis: It’s time for a product recall. Long Range Plan. 1997, 30, 46–52. [Google Scholar]
- Bieda, A.; Brzozowska, A. SWOT/TOWS analysis as a method of defining spatial development directions. Acta Sci. Pol. Adm. Locorum 2017, 16, 151–160. [Google Scholar]
- Diagram Ishikawy (Rybia Ość). Available online: https://www.jakosc.biz/diagram-ishikawy/ (accessed on 3 October 2022).
- Jarosz, A.; Unold, J. System Informacyjny w Procesie Kompleksowego Zarządzania Jakością. Przegląd Organ. 1999, 6, 33–38. [Google Scholar] [CrossRef]
- Sołtysik, M. Analiza i Projektowanie Systemów Zarządzania Przedsiębiorstwem (Red.); Stabryła, A., Ed.; Mfiles pl: Krakow, Poland, 2010. [Google Scholar]
- Piasecka-Głuszak, A. Metody planowania potrzeb MRP i Just in Time jako strategie wspomagające system logistyczny w przedsiębiorstwie produkcyjnym. Naukowe Wyższej Szkoły Bankowej we Wrocławiu 2011, 22, 205–206. [Google Scholar]
- Parys, T. System ERP III przykładem zintegrowanego systemu informatycznego ery mobilnej komunikacji. In Innowacje w Zarządzaniu i Inżynierii Produkcji; Wydawnictwo PTZP: Opole, Poland, 2018; Volume 2, pp. 664–672. [Google Scholar]
- Urbonavicius, S.; Dikcius, V. Importance of Marketing Activities in a Company: The Management Perspective. Ekonomika 2008, 83, 41–50. [Google Scholar] [CrossRef]
- Leppard, J.; McDonald, M. A Re-Appraisal of the Role of Marketing Planning. J. Mark. Manag. 1987, 3, 159–171. [Google Scholar] [CrossRef]




| STRENGHTS | WEAKNESSES | |
|---|---|---|
| Internal Factors |
|
|
| OPPORTUNIETIES | THREATS | |
| External factors |
|
|
| Interrelation | Description |
|---|---|
| M3 ⇔ S1 | Stable position in the cosmetics market facilitates expansion to a new markets because a prospective customer will decide more willingly to buy well-recognised brands’ products. |
| M7 ⇔ S1 | Modern technologies used in the production of cosmetics will facilitate expansion into new markets due to the fact that potential customers are more likely to reach for products that fit in with the latest trends. |
| M1, M2 ⇔ S2 | Certificates already obtained boost the chance of receiving EU grants. |
| M4, M5, M6, M7 ⇔ S3 | Having the potential to keep up with the dynamic growth of the cosmetic industry. |
| M1, M2 ⇔ S4 | Production in accordance with ISO and GMP standards will allow stability and repeatability of processes, even with increased demand. |
| M3 ⇔ S4 | New customers will buy products of a more recognized and popular brand more willingly. |
| M3 ⇔ Z2 | With interest in cosmetics declining, customers are more likely to stay with well-known products. |
| M1, M2 ⇔ Z3 | The implemented systems will facilitate more efficient adaptation of production to the new requirements. |
| M3 ⇔ Z4 | Regardless of the expanding offer of cosmetics, customers would be more likely to stay with the well-known products. |
| M7 ⇔ Z4 | The use of modern technologies will prevent customers from being forced to look for novelties from the competition and will stay with their well-known brands. |
| SS2 ⇔ S1 | Global distribution may be hampered by periodic shortages of manufactured cosmetics due to problems with resource availability. |
| SS3, SS4, SS5, SS8, SS9 ⇔ S1 | Global distribution impeded because of decrease in work efficiency. |
| SS3 ⇔ S3 | Not investing in staff training will not enable the factory to follow industry developments. |
| SS10, SS11 ⇔ S4 | Imprecise production planning will not enable the factory to meet the growing demand. |
| SS2 ⇔ Z1 | Resources suppliers prioritize their clients without any payment delays, especially during a difficult economic situation. |
| SS3 ⇔ Z3 | Untrained staff have more difficulties and adapt their work to changing regulations more slowly. |
| SS2 ⇔ Z4, Z5 | Discontinuity of production resulting from financial instability may lead to the company’s bankruptcy as a result of the customers’ transition to stable competitors whose products are steadily available. |
| SS3, SS5 ⇔ Z6, Z7 | Unqualified personnel who perform their work responsibilities imprecisely can cause a number of problems, including not reaching ISO and GMP recertification requirements. |
Publisher’s Note: MDPI stays neutral with regard to jurisdictional claims in published maps and institutional affiliations. |
© 2022 by the authors. Licensee MDPI, Basel, Switzerland. This article is an open access article distributed under the terms and conditions of the Creative Commons Attribution (CC BY) license (https://creativecommons.org/licenses/by/4.0/).
Share and Cite
Bryszewska, M.A.; Kulesza, J. An Analysis of the Production Process of the Care Cosmetic Line Using Problem-Based Learning Tools. Educ. Sci. 2022, 12, 816. https://doi.org/10.3390/educsci12110816
Bryszewska MA, Kulesza J. An Analysis of the Production Process of the Care Cosmetic Line Using Problem-Based Learning Tools. Education Sciences. 2022; 12(11):816. https://doi.org/10.3390/educsci12110816
Chicago/Turabian StyleBryszewska, Malgorzata Anita, and Justyna Kulesza. 2022. "An Analysis of the Production Process of the Care Cosmetic Line Using Problem-Based Learning Tools" Education Sciences 12, no. 11: 816. https://doi.org/10.3390/educsci12110816
APA StyleBryszewska, M. A., & Kulesza, J. (2022). An Analysis of the Production Process of the Care Cosmetic Line Using Problem-Based Learning Tools. Education Sciences, 12(11), 816. https://doi.org/10.3390/educsci12110816

