Abstract
We studied decades-long (1980 to 2024) historic distributions of accumulated S&P500 returns, from daily returns to those over several weeks. The time series of the returns emphasize major upheavals in the markets—Black Monday, Tech Bubble, Financial Crisis, and the COVID pandemic—which are reflected in the tail ends of the distributions. De-trending the overall gain, we concentrated on comparing distributions of gains and losses. Specifically, we compared the tails of the distributions, which are believed to exhibit a power-law behavior and possibly contain outliers. To this end, we determined confidence intervals of the linear fits of the tails of the complementary cumulative distribution functions on a log–log scale and conducted a statistical U-test in order to detect outliers. We also studied probability density functions of the full distributions of the returns with an emphasis on their asymmetry. The key empirical observations are that the mean of de-trended distributions increases near-linearly with the number of days of accumulation while the overall skew is negative—consistent with the heavier tails of losses—and depends little on the number of days of accumulation. At the same time, the variance of the distributions exhibits near-perfect linear dependence on the number of days of accumulation; that is, it remains constant if scaled to the latter. Finally, we discuss the theoretical framework for understanding accumulated returns. Our main conclusion is that the current state of theory, which predicts symmetric or near-symmetric distributions of returns, cannot explain the aggregate of empirical results.
1. Introduction
Research on asymmetry of stock returns has a long and storied history (Albuquerque, 2012; Bekaert & Wu, 2000; Braun et al., 1995; Campbell & Hentschel, 1992; Chakraborti et al., 2011; Cont, 2001; Duffee, 1995; French et al., 1987; Glosten et al., 1993; Hong & Stein, 2003; Lee & Kang, 2023; Neuberger & Payne, 2021; Sándor et al., 2016; Sive & Lins, 2009; Wu, 2001; Załuska-Kotur et al., 2006). Clearly, there are many aspects of asymmetry and approaches to study this phenomenon, such as the first passage time (Sándor et al., 2016; Sive & Lins, 2009; Załuska-Kotur et al., 2006), differences between firm-level and overall market performance (Albuquerque, 2012; Bekaert & Wu, 2000; Braun et al., 1995; Duffee, 1995), and many others. The simplest form of asymmetry is that, overall, there is a considerable gain in the stock market: financial advisors like to tell their clients that, on average, there is roughly a 10% annual gain or, more precisely, 12% gain (see the straight line in Figure 1) minus 2% average inflation. Of course, there are periods of market stagnation, decline and rapid growth—such fluctuations around the overall growth trend are attributed to market volatility.
Figure 1.
Linear fits of for , with , respectively.
A far more interesting question is the asymmetry between gains and losses once the overall growth trends are already accounted for, that is, when the data are de-trended. In this regard, of the otherwise numerous empirical properties of the raw market data (Chakraborti et al., 2011; Cont, 2001), our interest is centered mainly on asymmetry as related to heavy tails (Taleb, 2007) of the distributions of gains and losses. To this end, we studied distributions of stock returns of the S&P500 index, from daily returns to those accumulated over longer periods of time—a subject largely missing from the literature (for intraday timed trades see (Watorek et al., 2021)). Specifically, we performed linear fits (LFs) of the tails of complementary cumulative distribution functions (CCDFs) of gains and losses on a log–log scale to test for their power-law dependence. We computed confidence intervals (CIs) (Janczura & Weron, 2012) of LFs and conducted a statistical U-test (Pisarenko & Sornette, 2012) in order to test for possible outliers, such as Dragon Kings (DKs) (Sornette & Ouillon, 2012) and negative Dragon Kings (nDKs) (Pisarenko & Sornette, 2012).
We also performed numerical measures of the full distributions of returns using their probability density functions (PDFs). Specifically, we evaluated dependence on the number of days of accumulation of the mean, variance, Fisher–Pearson coefficient of skewness, and first and second Pearson coefficients of skewness. The key results from those measures are that the mean of de-trended distributions increases near-linearly with the number of days of accumulation, while the overall skew is negative—consistent with the heavier tails of losses observed from PDF and CCDF—and depends little on the number of days of accumulation. At the same time, the variance of the distributions exhibits near-perfect linear dependence on the number of days of accumulation. While the near-linear shift of the mean can be easily accounted for phenomenologically, the current state of theory based on continuous stochastic differential equations (SDEs) does not properly describe statistical measures of the distributions, especially skewness.
This paper is organized as follows: In Section 2.1, we explain the de-trending procedure of returns, present the time series of returns for the 1980–2024 period, and discuss the number of data points of gains and losses—all in terms of the number of days of accumulation. In Section 2.2, we compare distributions of gains and losses using CCDF, including LF statistical tests for outliers. In Section 2.3, we study full distributions of returns and their statistical measures: mean, variance, and skewness. In Section 3, we address the state of theory vis-a-vis our empirical observations. Section 4 summarizes our main results.
2. Empirical Results
2.1. Initial Analysis of Returns
With being the stock price, the linear upward trend of log returns
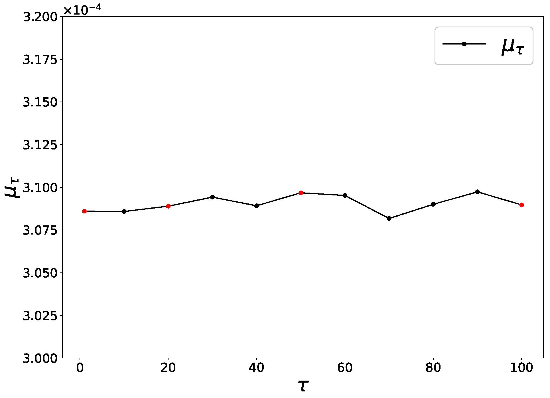
is shown in Figure 1 for with and the plot of slopes shown in Figure 2.
Figure 2.
Slopes of linear fits of log returns for , as a function of . Red dots correspond to as in Figure 1.
De-trended log returns (or simply “returns” below) accumulated over time period are then given by
where, from now on, we slide t by one day when obtaining distributions as a function of τ and thus use —the slope of daily log returns, although, clearly, shows only very insignificant dependence on .
Figure 3 shows the time series of returns from 1980 to 2024. Notice the obvious similarity with the time series of realized volatility (J. Liu et al., 2024). Clearly, the largest negative peaks occurred during Black Monday, the Tech Bubble, Financial Crisis, and the COVID pandemic. Not surprisingly, following those drops, the largest positive peaks occurred relatively shortly after.
Figure 3.
Time series of daily returns, , and accumulated returns for .
Figure 4 shows the number of data points for gains and losses as a functions of , as well as their sum—the total number of points in the data set—for the same time period (1980–2024) as the time series in Figure 3. For illustrative purposes, the numbers are explicitly shown for in Table 1. Clearly, the number of gains increases as a function of , while the number of losses decreases. The total number of points is given by , where 11,259 is the size of the data set for daily returns, .
Figure 4.
Number of data points for gains and losses and their sum (the total number of points) as a function of .
Table 1.
Summary of total points, losses, and gains for different values.
2.2. Distributions of Gains and Losses
Figure 5, Figure 6, Figure 7 and Figure 8 show CCDF, and , of gains and losses on a log–log scale for . Here,
are the CDFs of gains and losses, respectively, and is the PDF of returns (see Figure 9, Figure 10, Figure 11 and Figure 12 below). Also shown are linear fits of the tails, including their confidence intervals (CIs) and the results of the U-Test to identify outliers, such as DK and nDK. CIs for the fits are evaluated via the inversion of the binomial distribution (Janczura & Weron, 2012); p-values are evaluated in the framework of the U-test, which is based on order statistics (Pisarenko & Sornette, 2012), using the following formula:
where is the k’s member of numbers (SR here) between 1 and n ordered by increasing magnitude, is the assumed CDF (LF here), and is the incomplete Beta function (NIST Digital Library of Mathematical Functions, n.d.). p-values are evaluated in order to test the null hypothesis : all observations of the sample are generated by the same fitting distribution. The p-value (4) is defined as a probability of exceeding the observed value under the null hypothesis. If among the p-values, there are some small values (≤0.05 here), then those observed values are identified as DK with probability and marked by up triangles. Conversely, large p-values (≥0.95 here) are identified as nDK with the probability p (Pisarenko & Sornette, 2012) and marked by down triangles. While daily returns seem to exhibit rather well-defined linear dependence, for larger , the tail behavior is more complex with what might be called a developing shoulder and rapid drop-offs at tail ends. In this regard, instead of thinking of possible DK (pDK) and nDK, perhaps up and down triangles obtained from the U-test and crossing lines of CIs can be simply an indicator of poor goodness of fit. Again, notice the obvious similarities with the tail behavior of the realized volatility (J. Liu et al., 2024).
Figure 5.
Linear fits of CCDF tails for gains and losses of daily returns, , with CIs (dashed lines) and possible DK (pDK), denoted by up triangles, and negative DK (nDK) denoted by down triangles.
Figure 6.
Linear fits of CCDF tails for gains and losses of accumulated returns with CIs (dashed lines) and possible DK (pDK), denoted by up triangles, and negative DK (nDK) denoted by down triangles.
Figure 7.
Linear fits of CCDF tails for gains and losses of accumulated returns with CIs (dashed lines) and possible DK (pDK), denoted by up triangles, and negative DK (nDK) denoted by down triangles.
Figure 8.
Linear fits of CCDF tails for gains and losses of accumulated returns with CIs (dashed lines) and possible DK (pDK), denoted by up triangles, and negative DK (nDK) denoted by down triangles.
Figure 9.
PDF of daily returns, with inserts showing tails of the distribution.
Figure 10.
PDF of accumulated returns, with inserts showing tails of the distribution.
Figure 11.
accumulated returns, with inserts showing tails of the distribution.
Figure 12.
accumulated returns, with inserts showing tails of the distribution.
2.3. Full Distributions of Returns and Their Statistical Measures
Figure 9, Figure 10, Figure 11 and Figure 12 show the PDFs of daily and accumulated returns for . Clearly, the PDFs exhibit asymmetry and longer tails for losses versus gains (Palomar, 2018), which are becoming more pronounced with larger .
Next, we address the mean, , variance, , and skewness of distributions in Figure 9, Figure 10, Figure 11 and Figure 12. For the latter, we employed the Fisher–Pearson coefficient of skewness and the first and second Pearson coefficients of skewness, defined, respectively, as follows:
where is the third central moment of the distribution, is the variance, is the standard deviation, is the mode, and is the median. The reason for using and is that, mathematically, does not exist for power-law tails with slopes in Figure 5, Figure 6, Figure 7 and Figure 8 as per linear fits (LFs). These slopes are listed in Table 2, with PDF tail slopes being of those for CCDF.
Table 3 summarizes statistics of the distributions of returns as a function of . Visually, the dependence on is shown in Figure 13, Figure 14, Figure 15, Figure 16 and Figure 17. Specifically, Figure 13 shows the mean of the distributions as a function , with the linear fit and its scaled value . Clearly, the linearity of is quite good. We should also point out that is positive and that the slope of the linear fit, as per the insert in Figure 13, is about an order of magnitude smaller than that of in Figure 2, which is used to de-trend linear dependences in Figure 1.
Table 3.
Statistical analysis of distributions of returns.
Figure 13.
Mean of the distribution of returns as a function of the number of days of accumulation, , with its linear fit. Inset shows the scaled mean .
Figure 14.
The variance of the distribution of returns as a function of the number of days of accumulation, , with its linear fit. Inset shows scaled variance .
Figure 15.
Mode of the distribution of returns as a function of the number of days of accumulation, .
Figure 16.
Median of the distribution of returns as a function of the number of days of accumulation, .
Figure 14 shows , which is nearly perfectly linear, and its scaled value . The significance of this linearity will be discussed in detail in Section 3. Figure 15 and Figure 16 show that the and do not have a “clean” dependence on , which is not surprising given the statistical definition of those quantities. Finally, Figure 17 shows skewness , and as per Equations (5)–(7).
3. Theoretical Framework
The theoretical framework for calculating stock returns consists of two key elements. The first one is the stochastic equation for returns,
where is the normally distributed Wiener process, , and is the stochastic volatility. The physical meaning of (8) is that the fluctuations around the straight-line trend in Figure 1 are due to stochastic volatility. For a known distribution of , the steady-state distribution of returns is then computed as the product distribution of and (Dashti Moghaddam & Serota, 2021; Z. Liu et al., 2019; Ma & Serota, 2014).
The two widely used mean-reverting models of stochastic volatility , expressed in terms of stochastic variance , are multiplicative (MM) (Fuentes et al., 2009; Z. Liu et al., 2019; Ma & Serota, 2014; Nelson, 1990; Praetz, 1972)
and Cox–Ingersoll–Ross/Heston (HM) (Cox et al., 1985; Drǎgulescu & Yakovenko, 2002; Heston, 1993)
The two can be combined into an MHM model (Dashti Moghaddam & Serota, 2021) as follows (with further generalization found in (J. Liu & Serota, 2023)):
Here, is the normally distributed Wiener process; . Unless one considers such effects as leverage (Dashti Moghaddam et al., 2021; Perello & Masoliver, 2002), the correlations between and can be neglected.
The reason for using mean-reverting models is due to the assumption that volatility reverts to its mean value, manifested by the fact that the mean of is given by
with the implication that the mean realized volatility for -days accumulations is given by
Clearly, since is a positive quantity and is even, (8) produces symmetric distribution, which is contrary to what we are seeing empirically. For a symmetric distribution, however, we would have
which is confirmed by a direct calculation.
Specifically, omitting HM since it does not produce power-law tails and referring specifics to refs. (Dashti Moghaddam & Serota, 2021; Z. Liu et al., 2019), we find that the MM steady-state distribution for is expressed in terms of an Inverse Gamma function as
where
and the MHM steady-state distribution is a Beta Prime (Beta2) distribution,
where is the beta function, and the shape parameters p and q and the scale parameter are given by
Distributions for are then obtained by a simple change in variable . As a result, the product distribution produces a Student’s distribution of returns for MM
and
for MHM, where U is the confluent hypergeometric function. In both (19) and (20), was replaced with z and with .
As mentioned above, evaluating variance using (19) and (20) yields (Dashti Moghaddam & Serota, 2021; Z. Liu et al., 2019). Moreover, comparing values of found by fitting distributions of returns with (19) and (20) (Dashti Moghaddam & Serota, 2021; Z. Liu et al., 2019) to the values of slopes of in (Z. Liu et al., 2019) and in Figure 14, we observe that the two are very close (notice the difference in the values of and the range of years here and in (Dashti Moghaddam & Serota, 2021; Z. Liu et al., 2019)). This closeness leads to the realization that the skew of the distribution of returns has little effect on the scaled second central moment relative to the one expected from symmetric distributions. The latter indicates that the distribution of returns has to be only slightly asymmetric relative to (19) and (20). This conclusion is also supported by a very small positive skew of the scaled mean .
It should be mentioned that one version of the stochastic equation for returns, depending on the Ito or Stratonovich interpretation (Dashti Moghaddam & Serota, 2021), reads as follows:
This interpretation produces an asymmetric distribution of returns, with negative skewness towards losses (see below). However, it does not conform to our numerical observations. To begin with, averaging (21) yields
which is a negative value of the mean. This can be “remedied” phenomenologically by replacing with , where is the empirically found mean above. However, there are much more substantial problems with (21). They can be traced to the fact that the negative term in (21) constitutes a very small correction to the positive one until where we used . However, it is obvious from Figure 5, Figure 6, Figure 7 and Figure 8 that the asymmetry between gains and losses starts at much smaller values of .
More precisely, the PDF for MM is given by (Z. Liu et al., 2019)
where K is the modified Bessel function of the second kind of order . This distribution is skewed towards losses as is obvious from asymptotic behaviors: for and for for gains, , and for for losses, , (NIST Digital Library of Mathematical Functions, n.d.) where are functions of , and and (Z. Liu et al., 2019). Consequently, the distribution (23) is symmetric until roughly which, again, is not the case as per Figure 5, Figure 6, Figure 7 and Figure 8. Finally, the skewness produced by fitting with (23) is negative, which is an order of magnitude smaller than that in Figure 17.
4. Conclusions
We conducted an empirical analysis of S&P500 (de-trended) daily and multi-day (accumulated) returns over the 1980–2024 time period, which included four major market calamities: Black Monday (in the midst of the Savings and Loans crisis), Tech Bubble, Financial Crisis, and the COVID pandemic. We examined gains and losses separately for the existence of power-law tails and for outliers, such as Dragon Kings and negative Dragon Kings. The two main findings in this regard are that losses have far heavier tails than gains and that the power-law description of the tails deteriorates considerably with the number of days of accumulation. For the latter, the rapid fall-off of points in the tail ends—which correspond to the biggest gains and losses—from the power-law dependence can be possibly characterized as negative Dragon Kings. This fact may be attributed to the breadth and strength of the S&P500 index which prevents longer-term unrestrained gains and losses. To this end, in the future, it would be interesting to extend a similar analysis to other large indices, such as MSCI World and Nasdaq, as well as to individual stocks.
We also examined statistical characteristics of full distributions of returns and found that, with good accuracy, the mean increased linearly with the number of days of accumulation, while variance increased linearly with even higher precision. We also found that the skewness of the distributions was negative—consistent with the heavier tails of losses—and was only weakly dependent on the number of days of accumulation. In this regard, we discussed a theoretical framework, based on a pair of stochastic differential equations for returns and stochastic volatility, for describing distributions of returns. Such an approach yields either symmetric or near-symmetric distributions, which are in excellent agreement with the linear dependence of the variance but fail to describe the properties of the mean and the skewness. We believe that understanding the latter is the major theoretical challenge, which we hope to address in a future study.
Author Contributions
Conceptualization, R.A.S.; methodology, H.F. and R.A.S.; validation, H.F. and R.A.S.; formal analysis, R.A.S.; investigation, H.F. and R.A.S.; data curation, H.F.; writing—original draft preparation, R.A.S.; writing—review and editing, R.A.S. and H.F.; visualization, H.F. All authors have read and agreed to the published version of the manuscript.
Funding
This research received no external funding.
Data Availability Statement
We obtained S&P500 data at Yahoo! Finance. Our datasets are available upon request.
Conflicts of Interest
The authors declare no conflicts of interest.
References
- Albuquerque, R. (2012). Skewness in stock returns: Reconciling the evidence on firm versus aggregate returns. The Review of Financial Studies, 25(5), 1630–1673. [Google Scholar] [CrossRef]
- Bekaert, G., & Wu, G. (2000). Asymmetric volatility and risk in equity markets. The Review of Financial Studies, 13(1), 1–42. [Google Scholar] [CrossRef]
- Braun, P. A., Nelson, D. B., & Sunier, A. M. (1995). Good news, bad news, volatility, and betas. The Journal of Finance, 50(5), 1575–1603. [Google Scholar] [CrossRef]
- Campbell, J. Y., & Hentschel, L. (1992). An asymmetric model of changing volatility in stock returns. Journal of Financial Economics, 31, 281–318. [Google Scholar] [CrossRef]
- Chakraborti, A., Toke, I. M., Patriarca, M., & Abergel, F. (2011). Econophysics review: I. Empirical facts. Quantitative Finance, 11(7), 991–1012. [Google Scholar] [CrossRef]
- Cont, R. (2001). Empirical properties of asset returns: Stylized facts and statistical issues. Quantitative Finance, 1, 223–236. [Google Scholar] [CrossRef]
- Cox, J., Ingersoll, J., & Ross, S. (1985). A theory of the term structure of interest rates. Econometrica, 3(2), 385–408. [Google Scholar] [CrossRef]
- Dashti Moghaddam, M., Liu, Z., & Serota, R. A. (2021). Distributions of historic market data: Relaxation and correlations. The European Physical Journal B, 94, 83. [Google Scholar] [CrossRef]
- Dashti Moghaddam, M., & Serota, R. A. (2021). Combined mutiplicative-heston model for stochastic volatility. Physica A: Statistical Mechanics and Its Applications, 561, 125263. [Google Scholar] [CrossRef]
- Drǎgulescu, A. A., & Yakovenko, V. M. (2002). Probability distribution of returns in the Heston model with stochastic volatility. Quantitative Finance, 2(6), 443–453. [Google Scholar] [CrossRef]
- Duffee, G. R. (1995). Stock returns and volatility A firm-level analysis. Journal of Financial Economics, 37, 399–420. [Google Scholar] [CrossRef]
- French, K. R., Schwert, G. W., & Stambaugh, R. F. (1987). Expcted stock returns and volatility. Journal of Financial Economics, 19, 3–29. [Google Scholar] [CrossRef]
- Fuentes, M. A., Gerig, A., & Vicente, J. (2009). Universal behavior of extreme price movements in stock markets. PLoS ONE, 4(12), e8243. [Google Scholar] [CrossRef] [PubMed]
- Glosten, L. R., Jagannathan, R., & Runkle, D. E. (1993). On the relation between the expected value and the volatility of the nominal excess return on stocks. The Journl of Fiinance, XLVIII(5), 1779–1801. [Google Scholar] [CrossRef]
- Heston, S. L. (1993). A closed-form solution for options with stochastic volatility with applications to bond and currency options. The Review of Financial Studies, 6(2), 327–343. [Google Scholar] [CrossRef]
- Hong, H., & Stein, J. C. (2003). Differences of opinion, short-sales constraints, and market crashes. The Review of Financial Studies, 16(2), 487–525. [Google Scholar] [CrossRef]
- Janczura, J., & Weron, R. (2012). Black swans or dragon-kings? A simple test for deviations from the power law. European Physical Journal Special Topics, 205, 79–93. [Google Scholar] [CrossRef]
- Lee, C. W., & Kang, K. H. (2023). Estimating and testing skewness in a stochastic volatility model. Journal of Empirical Finance, 72, 445–467. [Google Scholar] [CrossRef]
- Liu, J., Dashti Moghaddam, M., & Serota, R. A. (2024). Are there dragon kings in the stock market? Foundations, 4(1), 91–113. [Google Scholar] [CrossRef]
- Liu, J., & Serota, R. A. (2023). Rethinking generalized Beta family of distributions. The European Physical Journal B, 96(2), 24. [Google Scholar] [CrossRef]
- Liu, Z., Dashti Moghaddam, M., & Serota, R. A. (2019). Distributions of historic market data—Stock returns. The European Physical Journal B, 92, 60. [Google Scholar] [CrossRef]
- Ma, T., & Serota, R. (2014). A model for stock returns and volatility. Physica A: Statistical Mechanics and its Applications, 398, 89–115. [Google Scholar] [CrossRef][Green Version]
- Nelson, D. (1990). Arch models as diffusion approximations. Journal of Econometrics, 45, 7. [Google Scholar] [CrossRef]
- Neuberger, A., & Payne, R. (2021). The skewness of the stock market over long horizons. The Review of Financial Studies, 34(3), 1572–1616. [Google Scholar] [CrossRef]
- NIST Digital Library of Mathematical Functions. (n.d.). Available online: https://dlmf.nist.gov (accessed on 12 June 2025).
- Palomar, D. (2018, June 10–13). Financial engineering playground: Signal processing, robust estimation, kalman, HMM, optimization, etc. IEEE SSP 2018, Freiburg, Germany. Available online: https://rc.signalprocessingsociety.org/workshops/spsvid00262 (accessed on 12 June 2025).
- Perello, J., & Masoliver, J. (2002). Stochastic volatility and leverage effect. arXiv, arXiv:0202203. [Google Scholar]
- Pisarenko, V. F., & Sornette, D. (2012). Robust statistical tests of Dragon-Kings beyond power law distribution. The European Physical Journal Special Topics, 205, 95–115. [Google Scholar] [CrossRef]
- Praetz, P. D. (1972). The distribution of share price changes. Journal of Business, 45, 49–55. [Google Scholar] [CrossRef]
- Sándor, B., Simonsen, I., Nagy, B. Z., & Néda, Z. (2016). Time-scale effects on the gain-loss asymmetry in stock indices. Physical Review E, 94(2), 022311-1–022311-9. [Google Scholar] [CrossRef]
- Sive, J. V., & Lins, J. T. (2009). Temporal structure and gain-loss asymmetry for real and artificial stock indices. Physical Review E, 80(5), 057102-1–057102-4. [Google Scholar]
- Sornette, D., & Ouillon, G. (2012). Dragon-kings: Mechanisms, statistical methods and empirical evidence. The European Physical Journal Special Topics, 205, 1–26. [Google Scholar] [CrossRef]
- Taleb, N. (2007). The black swan: The impact of the highly improbable. Random House. [Google Scholar]
- Watorek, M., Kwapien, J., & Drozdz, S. (2021). Financial return distributions: Past, present, and COVID-19. Entropy, 23(7), 884. [Google Scholar] [CrossRef] [PubMed]
- Wu, G. (2001). The determinants of asymmetric volatility. The Review of Financial Studies, 14(3), 837–859. [Google Scholar] [CrossRef]
- Załuska-Kotur, M., Karpio, K., & Orłowski, A. (2006). Comparison of Gain–loss asymmetry behavior for stocks and indexes. Acta Physica Polonica B, 37, 3187–3192. [Google Scholar]
Disclaimer/Publisher’s Note: The statements, opinions and data contained in all publications are solely those of the individual author(s) and contributor(s) and not of MDPI and/or the editor(s). MDPI and/or the editor(s) disclaim responsibility for any injury to people or property resulting from any ideas, methods, instructions or products referred to in the content. |
© 2025 by the authors. Licensee MDPI, Basel, Switzerland. This article is an open access article distributed under the terms and conditions of the Creative Commons Attribution (CC BY) license (https://creativecommons.org/licenses/by/4.0/).
















