Abstract
The labor force is a crucial factor in conducting economic activities, especially in labor-surplus countries like Pakistan. In this study, we explore the impact of labor force participation (LF) on economic growth (EG), with an emphasis on how this impact depends on the levels of health and education expenditures. We analyze time series data from Pakistan spanning from 1980 to 2022, using ARDL (Autoregressive Distributed Lag), ECM (Error Correction Model) and Granger causality techniques for empirical analysis. The ARDL results indicate that LF significantly boosts EG, both in the short and long run. Furthermore, the estimations reveal that better facilities for health and education strengthen the positive effects of LF on EG. This suggests a complementary relationship between health, education, and LF in driving EG. Moreover, our findings highlight the temporal significance of health and education: Health plays a more crucial role in the short run, while education’s impact is more substantial in the long run. Furthermore, the Granger causality results indicate that LF, health, and education significantly contribute to EG. It is advisable for the government to prioritize investments in the health and education sectors. This approach can empower individuals to actively and effectively participate in economic activities, eventually contributing to the overall economic output of the nation.
JEL Classification:
J21; O40; I12; I22; C22
1. Introduction
Human capital, encompassing education and health, stands as a key asset shaping a country’s economic progress, particularly in developing economies (Huay and Bani 2018). Investing in human capital formation is of utmost importance. This investment is aimed at ensuring that a country’s workforce is well informed, skilled, productive, and in good health. Such a workforce is essential for effectively binding and utilizing the nation’s resources to foster growth and development (Kanayo 2013).
In the 1980s, a significant shift occurred in the understanding of factors driving economic growth. This era marked a pivotal moment where economists began to reevaluate the traditional drivers of growth, considering a wide array of elements such as education, health, research and development, technological advancements, evolving government roles, information accumulation, financial innovations, economies of scale, income distribution, and other production factors (Bedir 2016).
In the 1990s, economists shifted their focus toward understanding the pivotal role of human capital in driving productivity and fostering growth. Economists increasingly began to recognize that human capital investment, particularly through health and education, significantly influences a nation’s ability to innovate, produce efficiently, and sustain long-term growth. Pioneering studies by economists like Barro (1991), Mankiw et al. (1992), Barro and Lee (1994), Galor and Tsiddon (1997), and Barro (2003) provided seminal insights into the linkage between human capital investment and economic growth. These works not only underscored the importance of nurturing human potential but also illuminated the pathways through which investments in education, healthcare, and skill development translate into tangible economic gains. This evolving narrative not only reshaped economic theories but also resonated with real-world policies, highlighting the imperative for nations to prioritize human development as a strategic imperative for sustainable growth and prosperity.
The labor force contributes to fostering economic growth. This contribution occurs both directly, as they serve as the primary providers of the essential input for production, and indirectly, given their substantial impact on the overall human environment. The characteristics of the labor force and the qualities of the work they provide are intrinsically linked (Durand 2015). Nevertheless, sustained economic growth has remained elusive for any nation that has not made substantial investments in human capital development. Among highly educated segments of the population, scientists and technicians stand out as having a comparative advantage in grasping and integrating new or existing ideas into production processes. Human capital development is viewed as both an end goal and a means to achieve development. It serves as a means of unlocking people’s full potential, enhancing their capabilities, and, crucially, empowering them to actively participate in their own developmental journey (Xia et al. 2022).
The agriculture sector is a major contributor to Pakistan’s GDP (gross domestic product), and skilled agriculturists can enhance its yield by utilizing modern and effective strategies. Educated agriculturists and farmers can incorporate the latest research in their field, such as pesticides, nutrients, fertilizers, and various cultivation and harvesting techniques (Iqbal et al. 2001). It can be argued that skilled individuals are superior to unskilled individuals; for instance, educated farmers, carpenters, teachers, accountants, skilled laborers, and specialists can deliver better results (Rais et al. 2015).
Investments in education by governments are crucial for addressing major economic challenges like recessions, poverty, and unemployment. Such spending is crucial to expanding the pool of skilled workers and meeting the evolving demands of various economic sectors (Mehmetaj and Xhindi 2022). As highlighted by Villela and Paredes (2022), spending on education yields both short-term and long-term benefits by enhancing the employability of workers and bolstering their contributions to the labor market. Therefore, prioritizing education funding is essential for fostering sustainable economic growth and ensuring a skilled workforce capable of meeting the demands of the modern economy.
Pakistan has traditionally concentrated its efforts on planning and accumulating physical capital to fuel rapid growth and development, frequently ignoring the significance of human capital in the development process. It is crucial to understand that facilitating growth is not solely achievable through promoting physical investments like infrastructure, communication, and energy generation and distribution. Equally essential are investments in human capital, which encompass areas such as healthcare, education, and raising living standards (Islam and Alam 2023). Researchers widely agree that making physical investments alone would not be enough to effectively address Pakistan’s problems with poverty and inequality. Factors like inadequate educational opportunities, limited access to healthcare, and high unemployment rates significantly impede economic growth. Thus, it is imperative to acknowledge the paramount importance of human capital formation in driving economic growth and to increase investments in the fields of healthcare and education (Zhao and Zhou 2021).
Human capital formation is of utmost importance for nations with an excess of labor. In such countries, where the labor force exceeds the demand, having an efficient and skilled workforce becomes crucial for boosting economic activities (Mankiw et al. 1992). The majority of developing nations are actively pursuing industrialization, and the presence of a well-trained labor force is a requirement for the accurate functioning of industries. A skilled and educated workforce is better equipped to operate modern machinery, plants, and various electronic and mechanical devices. Hence, human capital formation is essential to address these challenges and enable a more efficient contribution of skilled labor to production activities (Baharin et al. 2020). In contrast, individuals who are in poor health or lack education find it challenging to compete with the innovations of the rest of the world. To tackle this issue, many developing nations rely on foreign resources, such as aid, loans, and technical assistance. A case in point is Pakistan, where the government has struggled to allocate foreign assistance transparently for the development of human capital, resulting in negative economic consequences (Ali et al. 2012).
As discussed above, better education and healthcare are vital in enhancing the productivity of the labor force. Pakistan’s economy is primarily dependent on agriculture, and education serves as a catalyst for farmers to refine their farming practices (Qadri and Waheed 2011). Education enables farmers to incorporate modern technology and the latest research findings into their cultivation and harvesting techniques. Furthermore, an educated and healthy labor force proves to be more efficient in the industrial sector as well (Islam 2020). Many studies in the existing literature have empirically examined the effect of the labor force, education, and health on Pakistan’s economic growth (e.g., Akram et al. 2008; Hassan and Rafaz 2017; Hafeez and Rahim 2019; Javed 2021). However, to the best of our knowledge, no study has yet examined the intermediary role of health and education on the labor force–economic growth nexus in Pakistan. Therefore, our study delves into an exploration of how the labor force affects economic growth in Pakistan and how this effect depends on the levels of health and education. Pakistan serves as a focal point for this discussion because of its labor-intensive economy. This study holds particular significance as it encompasses both healthcare and educational dimensions within the labor force participation–economic growth nexus.
The study is ordered as follows: Section 2 discusses the related literature. In Section 3, the theoretical underpinnings are explored. Section 4 highlights the data and methodology utilized. Section 5 presents the study’s findings and their interpretations. Section 6 summarizes the study and offers policy recommendations.
2. Literature Review
The significance of labor force participation, health, and education in a country’s economic growth is widely acknowledged. Numerous studies in the existing literature have identified these components as important factors in the growth process. For instance, Hafeez and Rahim (2019) delved into how different elements of building human capital, such as active participation in the workforce, investments in healthcare, and educational advancements, contribute to Pakistan’s economic progress. Their findings highlighted a strong and beneficial relationship between these aspects of human capital development and the country’s economic growth. This suggests that nurturing human resources through increased participation, improved health provisions, and enhanced education not only enriches individuals but also fuels broader economic prosperity in Pakistan. Similarly, Hassan and Rafaz (2017) found that increased female labor force participation positively contributes to Pakistan’s GDP, with female education exhibiting a favorable association with the female labor force participation rate. In a recent study by Hamdan et al. (2020), it was found that the link between spending on education and economic advancement in Saudi Arabia is not as straightforward as previously assumed. Their research suggests that while investing in education is crucial, it may not directly translate into substantial economic growth in the Saudi context. This finding challenges the traditional notion that higher education expenditure automatically leads to significant economic benefits. It underscores the complexity of factors influencing economic development, highlighting the need for a more nuanced understanding of how educational investments interact with broader economic dynamics in Saudi Arabia.
Furthermore, Qi et al. (2022) explored the relationship between higher education and economic growth in China. They noted a significant connection between these two factors. However, they found that simply increasing the use of higher education did not lead to positive impacts on economic growth. Instead, their findings highlighted the importance of targeted government spending on skilled education and a focus on high-tech industries, which were associated with higher levels of economic growth. In addition, Turhan et al. (2023) shed light on an interesting aspect of economic sustainability. They found that the progress of BRICS (Brazil, Russia, India, China and South Africa) economies toward economic sustainability was notably influenced by two key factors: the development of the financial sector and advancements in education. Their research showed a clear and positive connection between these factors and the overall sustainability levels of these economies. This suggests that a well-developed financial sector, coupled with strong educational achievements, plays a vital role in fostering economic sustainability within the BRICS nations. Moreover, the findings identify that educational attainment has a stronger impact compared to financial sector development. Consequently, both are recognized as valuable tools for promoting economic sustainability.
Halıcı-Tuluce et al. (2016) found an interesting relationship between public health spending and economic growth. Their study suggests that when governments invest more in public health, it tends to boost economic growth. On the other hand, they noted that private health expenditures have the opposite effect, potentially dampening economic growth. This highlights the complex interplay between healthcare financing sources and their impacts on broader economic outcomes. In their recent study focusing on Turkey, Esen and Çelik (2021) delved into the intricate dynamics between healthcare spending and economic output. Their research shed light on how increased investments in healthcare can bolster the overall output and performance of the economy. By dedicating more resources to healthcare, Turkey not only enhances its citizens’ well-being but also lays a stronger foundation for sustained economic growth. This underscores the vital link between healthcare policies and economic prosperity, emphasizing the importance of strategic investments in healthcare infrastructure and services. In a study by Eggoh et al. (2015), they estimated a noteworthy correlation between education, healthcare, and economic growth in various African countries. Their findings shed light on the impact of public investments in healthcare and education, showing that these investments influence economic growth positively. However, they also noted that the manner in which these investments are managed can either enhance or impede their effectiveness. Their research highlighted a synergistic connection between spending on education and healthcare, emphasizing the importance of simultaneously increasing investments in both sectors. Furthermore, their study stressed the need to enhance the efficiency of these investments to maximize their impact on human capital development and subsequently on economic growth.
Furthermore, Singh et al. (2022) examined the contribution of education and training to obtain the Sustainable Development Goals (SDGs) in alignment with Saudi Vision 2030, a vision that highlights the importance of the knowledge economy. The findings show a favorable contribution of education and training to GDP growth. Therefore, it is recommended that the government increase its investments in education as well as training to optimize the alignment between the SDGs, thereby facilitating sustainable job creation, enhancing human capital, advancing socioeconomic empowerment via technology, and fostering GDP growth. Siddique et al. (2018) explored the education, health, and GDP growth nexus in 76 developing economies. Their empirical findings revealed that health expenditures stimulate GDP growth. Additionally, the results indicated that higher levels of secondary and tertiary education had a favorable effect on the growth level, while labor had an adverse effect on it. Their study suggested that countries, especially lower-income nations, should prioritize investments in education and improved healthcare facilities for overall improvement.
In the same vein, Akram et al. (2008) examined how various indicators of health affect economic progress in Pakistan. The findings indicated that in the long run, health indicators contribute to the rise in economic progress; however, they do not exert a significant influence in the short run. Furthermore, Javed (2021) explored the relationship between education and health standards on economic progress in Pakistan. The results strongly support the notion that both health and education standards contribute positively to the country’s growth level. Mushtaq et al. (2013) highlighted the intricate dynamics affecting Pakistan’s labor force, emphasizing the significant roles played by infant mortality and secondary school enrollment. Their findings underscored a negative correlation between these factors and labor force participation, indicating potential challenges in workforce development stemming from these factors. Moreover, their study shed light on the nuanced relationship between health expenditures and labor force dynamics. It noted a positive short-term impact of health expenditure on the labor force, suggesting immediate benefits such as improved workforce health and productivity. However, this positive effect appeared to taper off over the long term, hinting at the need for sustained investments and comprehensive strategies to maintain the positive influence of health expenditures on the labor force.
In a recent study, Khan et al. (2021) shed light on an interesting aspect of Pakistan’s growth dynamics, highlighting the intertwined relationship between education, health, and economic prosperity. Their research delved into how investments in education and healthcare contribute significantly to fostering economic growth within the country. The findings suggested that when individuals are well educated and in good health, they are more productive contributors to the economy. Similarly, a healthier population tends to be more engaged in work, resulting in enhanced productivity levels across various sectors. Amin et al. (2012) delved into how human capital development influences Pakistan’s economic growth. They looked at factors like higher education, primary education, and life expectancy as indicators of human capital formation. Their findings highlighted a positive impact of life expectancy and primary education on Pakistan’s economic performance. However, interestingly, they noted a negative correlation between secondary education and economic growth in the Pakistani context. Their study sheds light on the nuanced dynamics of human capital’s role in economic development, emphasizing the need for a comprehensive understanding of education and health metrics in shaping a country’s economic trajectory. These insights can guide policymakers in crafting targeted strategies to optimize human capital investments for sustainable economic progress.
3. Theoretical Framework
In developing countries, a large portion of the labor force participates in agricultural activities to earn their living. In the era of globalization, local industries import new machinery, requiring skilled and educated people to operate it. The skilled and educated labor force can easily adapt to new methods and technicalities of the machinery, contributing to active and efficient roles in production activities. In the industrial sector, educated and skilled manpower are capable of making innovations and capturing markets. On the other hand, inefficient and uneducated manpower can disrupt the smooth and efficient production process (Eggoh et al. 2015). The theoretical representation related to the study is provided below.
Solow Growth Theory
This theory is centered on the notion of economic growth and identifies three fundamental components that are essential to fostering such growth, namely physical capital, labor force, and technological advancement. The theory suggests that the growth of the economy is achievable through physical capital accumulation, effectively coupled with a skilled labor force and technology. Furthermore, the theory underscores that the construction of physical capital is attainable through investments and savings sourced domestically as well as internationally (Solow 1956; Mankiw et al. 1992). This perspective extends beyond the earlier Harrod–Domar growth model, which focused primarily on the role of physical capital. The Solow growth theory builds upon this foundation by emphasizing the importance of human capital formation, assigning equal significance to both the labor force and the generation of new ideas (innovations) within the production function. This approach is summarized in the model through a mathematical equation.
Here, Y shows the output level, K indicates the capital, A denotes the productivity of labor, and L presents the labor engaged in the production sector, where t represents the time. In the model, A(t)*L(t) represents effective labor. It is important to note that technological progress occurs when the level of knowledge (A) increases. Therefore, an illustrative instance of a production function is the Cobb–Douglas function.
We will adapt this production function to incorporate the variables. Now, we present the dynamic movement of capital, labor, and knowledge over time.
= capital growth rate; capital is growing at rate .
= labor growth rate; labor is growing at rate n.
= knowledge growth rate; knowledge is growing at rate g.
Hence, k equals K(t)/A(t)L(t).
Applying the quotient rule, we derive the equation of the foundational Solow model from Equation (2).
Hence,
where f(k(t)) represents output per unit of effective labor, while sf(k(t)) denotes actual investment per unit of effective labor. The term stands for breakeven investment. The Solow growth model supports an open market system as it encourages trade, which boosts domestic resources and savings. An open market also attracts foreign investment, leading to the introduction of new technology and ideas and enhancing the efficiency of the labor force in poorer nations. This, in turn, streamlines the production process, and the combination of physical and human capital prevents diminishing marginal returns. Therefore, the Solow growth theory places significant importance on human capital development, emphasizing the labor force and new ideas.
The expanded model can be reformulated as follows:
In Equation (4), Y(t) represents economic growth. A(t) stands for total factor productivity (TFP), which includes health and education. K(t) is the amount of physical capital, and L(t) is the labor force participation, while Zi represents other control variables; stand for the production elasticities of the labor force, physical capital, and knowledge, respectively, where e denotes the error term. Equation (5) represents its log-linear form. We can perform separate regressions on the models using equations that incorporate logarithmic forms.
4. Data and Methodology
4.1. Data
We employed the annual time series data of Pakistan for the time period from 1980 to 2022. The research variables included economic growth (EG), labor force participation (LF), health expenditures (Health), education expenditures (Edu), physical capital (PC), inflation (INF), terms of trade (TOT), and industrialization (IND), as detailed in Table 1. In the Appendix A, Table A1 also presents the core varibles data based on five-year averages.
Table 1.
Detail of variables.
4.2. Methods and Model Specifications
This study employed the autoregressive distributed lag (ARDL) technique alongside an error correction model (ECM) to investigate the relationship among variables. The choice of using the ARDL model is justified by its effectiveness and appropriateness in examining dynamic associations among variables, a fact that is supported by several notable studies such as Pesaran and Shin (1995), Pesaran et al. (2001), and Narayan (2005). The ARDL model is particularly suitable for our analysis as it allows us to assess both short-run dynamics and long-run relationships simultaneously. This is essential for understanding the complex interactions between labor force, health, education, and economic growth over time. The ARDL bound testing technique, as introduced by Pesaran et al. (2001), enables us to investigate the existence of long-run relationships while accounting for potential short-run dynamics.
This strategy outperforms previous methodologies, such as Johansen (1988), for a variety of reasons. Unlike Johansen’s method, the ARDL framework does not require that all variables be integrated in the same order; they can be I(1) or I(0). This adaptability improves its relevance to real-world data, where variables may exhibit different levels of integration. Furthermore, the ARDL framework solves the issue of serial correlation, which can distort results in other methodologies. By including lagged values for variables, it effectively captures any autocorrelation present in the data, thus producing more reliable estimates (Pesaran et al. 1999). Moreover, the ARDL approach allows for the simultaneous examination of short- and long-run effects, providing a comprehensive understanding of the dynamics between the variables under investigation (Nkoro and Uko 2016). The ARDL framework produces unbiased and efficient results, making it the preferred method for empirical analysis in a variety of fields (Menegaki 2019).
The ARDL is suitable for modeling variables with different orders of integration, such as levels I(0) and first differences I(1). This flexibility allows for the inclusion of both stationary and non-stationary variables in the same model, which is common in economic and social sciences research. Narayan (2005) suggests that the ARDL estimation technique is well known for yielding robust and consistent results even with a small sample size, typically ranging from 30 to 80. This adaptability makes it especially useful in empirical research environments where data availability may be limited. So, the ARDL framework stands out as a useful and reliable method for analyzing the long-run relationship between variables, providing advantages over traditional techniques while ensuring accurate and efficient estimation even in scenarios with limited data or varying levels of variable integration.
Additionally, to ensure the robustness of our empirical models, we conducted a robustness analysis using the DOLS (Dynamic Ordinary Least Square), FMOLS (Fully Modified Ordinary Least Square), and Granger causality techniques. This step further strengthened the reliability of our findings by examining the relationships among the variables from different perspectives. Our empirical models are as follows:
Model 1
Model 2
Mode 3
where Equation (6) serves as an illustration of the model’s fundamental structure in which we examine the effect of LF, Health, and Edu on EG. In Equation (7), we explore the role of health expenditures in the nexus between labor force and economic growth. Similarly, Equation (8) explores the role of education expenditures in the labor force-economic growth nexus.
Model 1 is reformulated in ARDL equation format as follows:
Equation (10) illustrates the long-run parameters of Model 1.
Equation (11) provides the short-run parameters of Model 1.
Model 2 is restructured into ARDL equation format as follows:
Equation (13) demonstrates the long-run parameters of Model 2.
Equation (14) provides the short-run parameters of Model 2.
Model 3 is reformulated into ARDL equation format as follows:
Equation (16) presents the long-run parameters of Model 3.
Equation (17) provides the short-run parameters of Model 3.
5. Results and Discussion
5.1. Descriptive Statistics, Variance Inflation Factor, and Correlation Matrix
To evaluate the central tendency and variability of the data, a descriptive statistics analysis was performed, and the results are presented in Table 2. The data indicate that, in contrast to the values of health expenditures (Health), education expenditures (Edu), and physical capital (PC), the values of economic growth (EG), labor force participation (LF), inflation (INF), terms of trade (TOT), and industrialization (IND) exhibit relatively more variability. The results of the correlation matrix indicate that our core variables, including labor force participation (LF), health expenditures (Health), and education expenditures (Edu), have a strong and positive relationship with economic growth (EG). Table 2 reveals that there is no issue of multicollinearity in the model based on the values of the variance inflation factor (VIF).
Table 2.
Descriptive statistics, VIF, and correlation matrix.
5.2. Unit Root Analysis
Kwiatkowski–Phillips–Schmidt–Shin (KPSS) test, Dickey–Fuller generalized least squares (DF-GLS) test, and the Ng-Perron test were applied to check the stationarity of the data. These tests are widely recognized in econometric analysis for assessing the stationarity of time series data. Table 3 presents the p-values of all the tests and reveals that labor force participation (LF), education expenditures (Edu), physical capital (PC), inflation (INF), and industrialization (IND) are stationary at levels (I(0)), indicating that these variables do not exhibit a trend or a unit root in their original form. On the other hand, variables such as economic growth (EG), health expenditures (Health), and terms of trade (TOT) are stationary at first difference (I(1)), suggesting that these variables require differencing to achieve stationarity.
Table 3.
Unit root results.
The estimations through the ARDL model are suitable in this situation because it can handle both I(0) and I(1) variables in the same regression framework. The ARDL model allows for the analysis of long-run relationships among variables while accounting for their different orders of integration. This makes it a flexible and powerful tool for analyzing economic data with mixed levels of stationarity.
5.3. ARDL Estimation
Prior to utilizing the ARDL technique, we conducted a bound test to evaluate the long-run connection between the variables we examined. This test aimed to ascertain the presence of a consistent and lasting relationship among the variables over time. By doing so, we sought to uncover insights into the stable, long-term associations that underpin our analysis.
However, the results of the bound test, as presented in Table 4, unequivocally reject the null hypothesis that suggests the presence of a long-run association among the variables. The bound test is based on the estimation of F-stat values, which are essential for determining the co-integration status of the variables. In our analysis, the estimated F-stat values for the three models considered were 9.04, 4.94, and 5.02, respectively. These F-stat values significantly exceed both the upper and lower bound critical values at all conventional significance levels, indicating strong statistical evidence of co-integration among the variables. The findings from the bound test provide robust support for the use of the ARDL technique in our analysis.
Table 4.
Bound test estimates of ARDL.
Overall, the results of the bound test confirm that all of the variables under study are co-integrated, which lays the foundation for employing the ARDL technique to further investigate the dynamic relationships and causal effects among these variables over time. These findings not only validate the suitability of the ARDL model but also enhance the credibility and reliability of our study’s results and conclusions.
The long-run ARDL results of all three models are presented in Table 5. The dependent variable in each model is economic growth (EG), while the independent variables include labor force participation (LF), health expenditures (Health), education expenditures (Edu), physical capital (PC), inflation (INF), terms of trade (TOT), and industrialization (IND). Additionally, except for the first model, the second and third models incorporate interaction term variables. Model 2 includes the interaction of the labor force with health expenditures (LF*Health), while Model 3 adds the interaction of the labor force with education expenditures (LF*Edu).
Table 5.
Long-run estimates of ARDL.
Labor force participation, as indicated by the significant positive effects across all three models, plays a pivotal role in driving economic growth. This result underscores the notion that an active and engaged workforce contributes significantly to the productivity and output of an economy. When more individuals are participating in the labor force, there is a greater potential for increased production, innovation, and overall economic activity. Moreover, the positive impact of labor force participation on economic growth highlights the interconnectedness between human capital development, employment opportunities, and output expansion. As individuals join the workforce, they not only contribute to current economic activities but also become part of the broader cycle of consumption, investment, and technological advancement, which are essential drivers of sustained economic growth. Our results are supported by the Solow growth model, which treats labor as a fundamental variable for the production process (Solow 1970). Our results are also matched with empirical studies by Hafeez and Rahim (2019) and Khan et al. (2021).
Similarly, the variable health expenditures (Health) in all three models have a strong positive connection with economic growth. The better health condition of individuals contributes to the expansion of economic growth and creates a more productive environment for the production process. Additionally, it increases the life expectancy of individuals, which in turn results in an experienced and knowledgeable labor force, thus promoting further innovation and growth. Our results are in line with the empirical studies of Esen and Çelik (2021) and Javed (2021).
Furthermore, the variable education expenditures (Edu) show a positive and significant impact on economic growth in all three models. One reason behind this result is that individuals who possess higher levels of education and knowledge tend to be more productive, thereby fostering a conducive environment for the expansion of economic growth. Moreover, education equips people with the abilities, information, and skills necessary to make valuable contributions to innovation through the application of critical thinking and an innovative mindset, coupled with the utilization of advanced technology. Additionally, individuals with higher levels of education are more likely to work in research and development, resulting in new products, procedures, and technologies that boost economic growth. Our results are in line with empirical studies such as those of Hassan and Rafaz (2017), Marquez-Ramos and Mourelle (2019), and Qi et al. (2022).
The interaction between labor force participation and health expenditures (LF*Health) shows a significant positive relationship with economic growth in the second model. This finding suggests that as health expenditures increase, they amplify the positive effects of the labor force on economic growth. In other words, investing more in healthcare not only directly improves population health but also enhances the productivity and efficiency of the labor force, leading to greater economic growth. This underscores the importance of healthcare not only as a social good but also as an economic driver, as it contributes to both the well-being of individuals and the overall prosperity of the economy. Similarly, in the third model, the interaction between labor force participation and education expenditures (LF*Edu) exhibits a positive effect on economic growth. This result also indicates that higher education expenditures strengthen the positive effect of the labor force on economic growth. This suggests that investing in education not only empowers individuals to participate in the labor force more effectively but also enhances their skills and productivity, thus contributing to overall economic advancement. Therefore, these results underscore the importance of not only increasing labor force participation but also investing in education as complementary strategies for fostering sustainable economic growth.
In the long-run estimates, the coefficient value of LF*Edu (2.387) in the third model indicates a significantly greater impact on economic growth compared to the coefficient value of LF*Health (1.098) in the second model. This suggests that education plays a more substantial role in fostering long-term economic growth. Investing in education can therefore be seen as a strategic approach with the potential to substantially boost Pakistan’s economic growth over time.
The short-run ARDL estimations presented in Table 6 provide valuable insights into the dynamics of our models. Our key variables, namely labor force (LF), health expenditures (Health), and education expenditures (Edu), consistently show a significant and positive relationship with economic growth across all three models. This suggests that investing in human capital through healthcare and education positively impacts economic growth in the short run. Moreover, Model 2 highlights an interesting interaction effect between labor force participation and health expenditures (LF*Health), indicating that the combined influence of these factors amplifies their individual contributions to economic growth. Similarly, Model 3 reveals a significant interaction effect between the labor force and education expenditures (LF*Edu), emphasizing the synergistic effect of investing in education alongside workforce development. Moreover, the results indicate that in the short run, the role of health expenditure appears to be more powerful compared to education expenditure, indicating that immediate improvements in healthcare facilities can lead to significant economic benefits through a healthier and more productive workforce.
Table 6.
Short-run estimate of ARDL (ECM).
Furthermore, an important aspect captured in Table 6 is the coefficient of the error correction model (ECM) term (−1), which measures the speed of adjustment of the variables toward their long-run equilibrium following a short-run shock. A higher magnitude of the ECM coefficient (−1) signifies a quicker adjustment process, highlighting the resilience and adaptability of the economic system to external stimuli (Alogoskoufis and Smith 1991). The ECM value in the first model demonstrates that economic growth tends to converge at a pace of 180% per annum toward long-run equilibrium. The second model exhibits an annual adjustment rate of 203% per annum based on the ECM value that is significant at the 1% level. However, the second model shows a faster rate of convergence toward long-run equilibrium expected in about half a year. On the other hand, the third model shows that the speed of adjustment value is about 150% per annum.
5.4. Robustness Analysis
As discussed earlier, employing both DOLS and FMOLS helps verify the robustness of research findings. Looking at Table 7, we observe that the coefficients estimated through DOLS and FMOLS align closely with the long-run coefficients estimated through ARDL. This consistency adds weight to our analysis. Specifically, factors such as labor force participation, health, and education exhibit a notable and positive impact on economic growth. Furthermore, the interactive effects of health and labor force (LF*Health) as well as education and labor force (LF*Edu) demonstrate statistically significant positive contributions to economic growth. This implies that when health or education improves alongside an increase in the labor force’s participation, the economy tends to experience more robust growth. These findings carry logical implications. A healthy and educated workforce is not only more productive but also contributes to a more dynamic and innovative economy. When individuals are healthier, they can work more efficiently and for longer periods, enhancing overall productivity. Similarly, a well-educated workforce is better equipped to handle complex tasks, adapt to technological advancements, and contribute to research and development, all of which are crucial drivers of sustained economic growth.
Table 7.
Robustness analysis.
In the context of Pakistan, these results underscore the critical importance of investing in human capital development. By prioritizing initiatives that promote labor force participation, improve health outcomes, and enhance educational opportunities, policymakers can lay the groundwork for long-term economic prosperity. This empirical evidence serves as a strong endorsement of the notion that fostering a skilled, healthy, and engaged workforce is key to unlocking Pakistan’s economic potential over the long run
5.5. Diagnostic Tests
The diagnostic tests for long-run estimates, encompassing the serial correlation LM, Durbin–Watson, White’s test, Breusch–Pagan–Godfrey test, normality test, and Ramsey RESET test were used to evaluate the robustness and reliability of the models. The obtained results in Table 8 indicate no significant issues across all three models, as evidenced by the test stats and corresponding p-values.
Table 8.
Diagnostic tests for long-run estimates.
The results of the serial correlation LM test and Durbin–Watson test indicate that there is no issue of autocorrelation in all three models. Similarly, the results of White’s test and the Breusch–Pagan–Godfrey test reveal that there is no evidence of heteroskedasticity in the models. Furthermore, the normality test indicates that the residuals are normally distributed. Finally, the Ramsey RESET test results show that there is no issue of functional form misspecification and omitted variables bias across all three models.
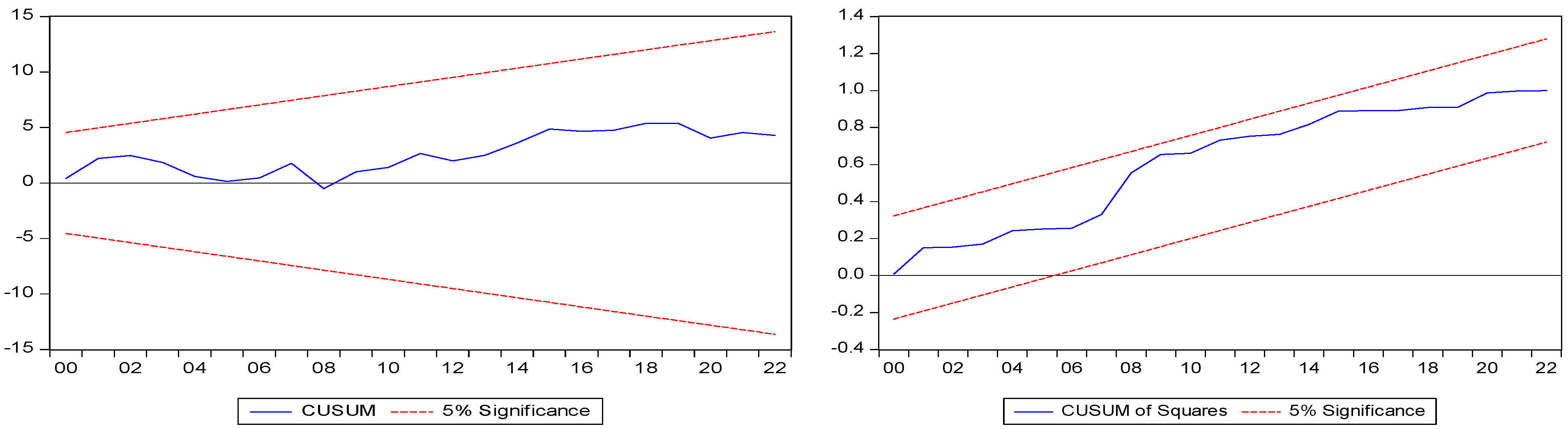
5.6. Stability Estimates
The cumulative sum (CUSUM) and the square of the cumulative sum (CUSUMSQ) tests serve as critical tools for assessing the short-term stability of the model. In essence, the CUSUM test analyzes the regression coefficients’ behavior, while the CUSUMSQ test evaluates the constancy of these coefficients (Brown et al. 1975).
The statistical outcomes of these tests confirm that all three models maintain stability within a 5% confidence interval. This stability is visually shown in Figure 1, Figure 2 and Figure 3, showcasing the reliability and robustness of the models over the short run. These results not only validate the models’ integrity but also provide a solid foundation for their applicability and predictive power within the specified context.
Figure 1.
CUSUM and CUSUMSQ of Model 1.
Figure 2.
CUSUM and CUSUMSQ of Model 2.
Figure 3.
CUSUM and CUSUMSQ of Model 3.
5.7. Granger Causality Analysis
In examining the strength of the causal relationships among economic variables, the Granger causality technique serves as a vital tool. It helps us understand not only the direction but also the magnitude of influence between the dependent and independent variables (Hiemstra and Jones 1994). To ensure compliance with the prerequisites of the Granger causality test, which requires variables to exhibit stationarity (Lopez and Weber 2017), we employed a transformation technique known as differencing on the non-stationary variables. This involved taking the first differences of non-stationary variables and computing the change in each variable’s value from one time period to the next. This step was crucial as it helped achieve data stationarity, a requirement for accurate and reliable results in time series analysis. Once the variables were transformed into their first differences, we proceeded to conduct the Granger causality test to explore bidirectional causality between the core variables.
The findings, as presented in Table 9, illuminate the dynamics of these relationships. Firstly, the analysis indicates that labor force participation in the Granger test causes economic growth, demonstrating a statistically significant impact at a level of 1%. This implies that changes in labor force participation precede and contribute to variations in economic growth, showcasing the interconnectedness of these variables.
Table 9.
Granger causality results.
Additionally, the results unveil that health and education expenditures also play significant roles in driving economic growth, albeit at different significance levels of 5% and 10%, respectively. This implies that investments in the health and education sectors can have tangible impacts on overall economic performance, with higher expenditures in these areas leading to notable improvements in economic growth over time. Moreover, delving into the interplay between these variables, the analysis reveals that health and education expenditures in the Granger test cause labor force participation. This suggests a feedback loop where investments in health and education not only contribute to economic growth but also influence the size and composition of the labor force, highlighting the multifaceted nature of these relationships. Furthermore, the bidirectional causal relationship observed between health expenditures and education expenditures underscores the interconnected nature of investments in human capital development. As health improvements can lead to enhanced educational outcomes, and vice versa, policymakers can leverage these insights to formulate comprehensive strategies that promote both health and education, thereby fostering sustainable economic development.
6. Conclusions and Policy Implications
Pakistan, as a developing nation with a high population growth rate, necessitates significant human capital formation to support economic growth due to its labor abundance. Therefore, investing in human capital development is crucial to ensure a well-informed, skilled, and healthy workforce, essential for effectively utilizing the nation’s resources to foster growth and development. Hence, we explored the effect of the labor force on economic growth, focusing on its dependency on the levels of health and education expenditures. This study employed ARDL, ECM, and Granger causality techniques for empirical analysis. The study’s estimation background is robust, having properly applied unit root tests such as KPSS, DF-GLS, and Ng-Perron. These tests produced mixed results, demonstrating that some variables are stationary at level and others at first difference, providing sufficient evidence for the application of the ARDL method. The estimation process also employed the ECM technique, enhancing the accuracy and reliability of the model. These techniques identified both long-run and short-run relationships between labor force participation, health expenditures, education expenditures, and economic growth.
The short-run and long-run results of ARDL analysis highlight a significant and positive relationship between labor force participation and economic growth. This finding suggests that as more individuals enter the labor force, either through increased employment rates or higher participation rates, the overall economic output of the country tends to expand. Moreover, the estimation results revealed an interesting dynamic involving healthcare and education. Specifically, the estimations indicate that improvements in healthcare facilities and educational opportunities contribute to strengthening the positive impact of labor force participation on economic growth. These findings underscore the complementary relationship of health, education, and labor force participation in fostering economic growth. When individuals have access to better healthcare services, they are more likely to remain healthy and productive in the workforce, thereby enhancing their contribution to economic activities. Similarly, a well-educated workforce is better equipped to take on skilled jobs and innovate, leading to increased productivity and economic growth.
Furthermore, findings indicated that in the short run, the role of health expenditure appears to be more powerful compared to education expenditure, indicating that immediate improvements in healthcare facilities can lead to significant economic benefits through a healthier and more productive workforce. However, in the long run, the role of education expenditure emerges as more influential than health expenditure. This suggests that long-term investments in education, such as improving educational opportunities and skill development, have a more substantial impact on economic growth by fostering a highly skilled and innovative workforce.
Moreover, the Granger causality analysis confirmed the influential role of labor force participation, health, and education expenditures in fostering economic growth. This means that not only do these factors individually contribute to economic advancement, but they also interact and reinforce each other’s impact, leading to a more robust and sustainable growth trajectory. These findings underscore the importance of comprehensive policies that integrate labor market strategies with investments in human capital development to achieve long-term economic prosperity.
These findings have important policy implications for Pakistan and other labor-surplus countries. Policymakers should prioritize short-term measures to enhance healthcare access and quality to realize immediate economic gains through improved workforce health. Simultaneously, long-term strategies focusing on education and skill development are essential to sustainably boost economic growth by creating a highly educated and skilled labor force capable of driving innovation and productivity. Integrated policies that address both health and education needs, alongside initiatives to promote higher labor force participation through skill development programs, job creation initiatives, and incentives for workforce engagement, will be key to unlocking the full potential of human capital and achieving lasting economic prosperity. Recognizing the complementary relationship between health, education, and labor force participation, policymakers should strive to foster synergy among these sectors by ensuring the coordination and integration of policies across these sectors, coupled with continuous monitoring and evaluation, will be crucial to maximizing the impact of investments in human capital.
Author Contributions
Conceptualization, W.A. and M.U.; methodology, B.H.; software, V.M.A.; validation, C.F. and M.L.Z.; formal analysis, W.A. and M.U.; investigation, B.H. and V.M.A.; data curation, C.F.; writing—original draft preparation, W.A., M.U. and B.H.; writing—review and editing, M.U., W.A., B.H., C.F., M.L.Z. and V.M.A. All authors have read and agreed to the published version of the manuscript.
Funding
This research received no external funding.
Institutional Review Board Statement
Not applicable.
Informed Consent Statement
Not applicable.
Data Availability Statement
The data that support the findings of this study are openly available on the website of the World Bank.
Conflicts of Interest
The authors declare that they have no conflicts of interest regarding the publication of this paper.
Appendix A
Table A1.
Variable’s data based on five-year averages.
References
- Akram, Naeem, Ihtsham ul Haq Padda, and Mohammad Khan. 2008. The long term impact of health on economic growth in Pakistan. The Pakistan Development Review 47: 487–500. [Google Scholar] [CrossRef]
- Ali, Sajid, Imran Sharif Chaudhry, and Fatima Farooq. 2012. Human capital formation and economic growth in Pakistan. Pakistan Journal of Social Sciences 32: 229–40. [Google Scholar]
- Alogoskoufis, George, and Ron Smith. 1991. On error correction models: Specification, interpretation, estimation. Journal of Economic Surveys 5: 97–128. [Google Scholar] [CrossRef]
- Amin, Amjad, Zilakat Khan Malik, and Farzana Shaheen. 2012. Human capital investment: Its impact on the economic growth of the country (A case of Pakistan: 2000 to 2010). PUTAJ-Humanities and Social Sciences 19: 151–60. [Google Scholar]
- Baharin, Roziana, Rizqon Halal Syah Aji, Ishak Yussof, and Nasir Mohd Saukani. 2020. Impact of human resource investment on labor productivity in Indonesia. Iranian Journal of Management Studies 13: 139–64. [Google Scholar] [CrossRef]
- Barro, Robert J. 1991. Economic growth in a cross section of countries. The Quarterly Journal of Economics 106: 407–43. [Google Scholar] [CrossRef]
- Barro, Robert J. 2003. Determinants of economic growth in a panel of countries. Annals of Economics and Finance 4: 231–74. [Google Scholar]
- Barro, Robert J., and Jong-Wha Lee. 1994. Sources of economic growth. Carnegie-Rochester Conference Series on Public Policy 40: 1–46. [Google Scholar] [CrossRef]
- Bedir, Serap. 2016. Healthcare expenditure and economic growth in developing countries. Advances in Economics and Business 4: 76–86. [Google Scholar] [CrossRef]
- Brown, Robert L., James Durbin, and James M. Evans. 1975. Techniques for testing the constancy of regression relationships over time. Journal of the Royal Statistical Society Series B: Statistical Methodology 37: 149–63. [Google Scholar] [CrossRef]
- Durand, John Dana. 2015. The Labor Force in Economic Development: A Comparison of International Census Data, 1946–1966. Princeton: Princeton University Press. [Google Scholar]
- Eggoh, Jude, Hilaire Houeninvo, and Gilles-Armand Sossou. 2015. Education, health and economic growth in African countries. Journal of Economic Development 40: 93–111. [Google Scholar] [CrossRef]
- Esen, Ethem, and Merve Celik Kecili. 2021. Economic growth and health expenditure analysis for Turkey: Evidence from time series. Journal of the Knowledge Economy 13: 1786–800. [Google Scholar] [CrossRef]
- Galor, Oded, and Daniel Tsiddon. 1997. The distribution of human capital and economic growth. Journal of Economic Growth 2: 93–124. [Google Scholar] [CrossRef]
- Hafeez, Amtul, and Anila Rahim. 2019. Human capital and economic growth: Evidences from Pakistan. Journal of Research in Social Sciences 7: 128–35. [Google Scholar]
- Halıcı-Tuluce, Nadide Sevil, Ibrahim Dogan, and Cuneyt Dumrul. 2016. Is income relevant for health expenditure and economic growth nexus? International Journal of Health Economics and Management 16: 23–49. [Google Scholar] [CrossRef]
- Hamdan, Allam, Adel Sarea, Reem Khamis, and Mohammad Anasweh. 2020. A causality analysis of the link between higher education and economic development: Empirical evidence. Heliyon 6: e04046. [Google Scholar] [CrossRef]
- Hassan, Syeda Anam, and Nazish Rafaz. 2017. The role of female education in economic growth of Pakistan: A time series analysis from 1990–2016. International Journal of Innovation and Economic Development 3: 83–93. [Google Scholar] [CrossRef]
- Hiemstra, Craig, and Jonathan D. Jones. 1994. Testing for linear and nonlinear Granger causality in the stock price-volume relation. The Journal of Finance 49: 1639–64. [Google Scholar] [CrossRef]
- Huay, Chong Siew, and Yasmin Bani. 2018. Remittances, poverty and human capital: Evidence from developing countries. International Journal of Social Economics 45: 1227–35. [Google Scholar] [CrossRef]
- Iqbal, Muhammad, M. Azeem Khan, Munir Ahmad, and Bashir Ahmad. 2001. Determinants of higher wheat productivity in irrigated Pakistan. The Pakistan Development Review 4: 753–66. [Google Scholar] [CrossRef]
- Islam, Md Saiful. 2020. Human capital and per capita income linkage in South Asia: A heterogeneous dynamic panel analysis. Journal of the Knowledge Economy 11: 1614–29. [Google Scholar] [CrossRef]
- Islam, Md Saiful, and Fakhre Alam. 2023. Influence of human capital formation on the economic growth in Bangladesh during 1990–2019: An ARDL approach. Journal of the Knowledge Economy 14: 3010–27. [Google Scholar] [CrossRef]
- Javed, Rimsha. 2021. Nexus between economic growth, health, and education in Pakistan: An ARDL bound testing approach. International Journal of Economics and Financial Issues 11: 56–65. [Google Scholar] [CrossRef]
- Johansen, Soren. 1988. Statistical analysis of cointegration vectors. Journal of Economic Dynamics and Control 12: 231–54. [Google Scholar] [CrossRef]
- Kanayo, Ogujiuba. 2013. The impact of human capital formation on economic growth in Nigeria. Journal of Economics 4: 121–32. [Google Scholar] [CrossRef]
- Khan, Zilakat, Khairullah Jan, and Laila Zaib. 2021. Impact of human capital on economic growth-a growth accounting equation for Pakistan. Journal of Educational Management and Social Sciences 1: 14–30. [Google Scholar] [CrossRef]
- Lopez, Luciano, and Sylvain Weber. 2017. Testing for Granger Causality in Panel Data. The STATA Journal 17: 972–84. [Google Scholar] [CrossRef]
- Mankiw, N. Gregory, David Romer, and David N. Weil. 1992. A contribution to the empirics of economic growth. The Quarterly Journal of Economics 107: 407–37. [Google Scholar] [CrossRef]
- Marquez-Ramos, Laura, and Estefania Mourelle. 2019. Education and economic growth: An empirical analysis of nonlinearities. Applied Economic Analysis 27: 21–45. [Google Scholar] [CrossRef]
- Mehmetaj, Nevila, and Nevila Xhindi. 2022. Public expenses in education and youth unemployment rates—A Vector Error Correction Model Approach. Economies 10: 293. [Google Scholar] [CrossRef]
- Menegaki, Angeliki N. 2019. The ARDL method in the energy-growth nexus field; Best implementation strategies. Economies 7: 105. [Google Scholar] [CrossRef]
- Mushtaq, Ayesha, Asma Mohsin, and Khalid Zaman. 2013. Effects of health on changing labor force participation in Pakistan. SpringerPlus 2: 1–10. [Google Scholar] [CrossRef][Green Version]
- Narayan, Paresh Kumar. 2005. The saving and investment nexus for China: Evidence from cointegration tests. Applied Economics 37: 1979–90. [Google Scholar] [CrossRef]
- Nkoro, Emeka, and Aham Kelvin Uko. 2016. Autoregressive Distributed Lag (ARDL) cointegration technique: Application and interpretation. Journal of Statistical and Econometric Methods 5: 63–91. [Google Scholar]
- Pesaran, M. Hashem, and Yongcheol Shin. 1995. An Autoregressive Distributed lag Modelling Approach to Cointegration Analysis. Cambridge: University of Cambridge. [Google Scholar]
- Pesaran, M. Hashem, Yongcheol Shin, and Richard J. Smith. 2001. Bounds testing approaches to the analysis of level relationships. Journal of Applied Econometrics 16: 289–326. [Google Scholar] [CrossRef]
- Pesaran, M. Hashem, Yongcheol Shin, and Ron P. Smith. 1999. Pooled mean group estimation of dynamic heterogeneous panels. Journal of the American statistical Association 94: 621–34. [Google Scholar] [CrossRef]
- Qadri, Sultan Faisal, and Abdul Waheed. 2011. Human capital and economic growth: Time series evidence from Pakistan. Pakistan Business Review 1: 815–23. [Google Scholar]
- Qi, Di, Arshad Ali, Tao Li, Yuan-Chun Chen, and Jiachao Tan. 2022. An empirical analysis of the impact of higher education on economic growth: The case of China. Frontiers in Psychology 13: 959026. [Google Scholar] [CrossRef] [PubMed]
- Rais, Mehar-ul-Nissa, Abdul Waheed Solangi, Abdul Ghani Lanjar, Shah Naz Pathan, Das Satram, and Sabit Ali Baloch. 2015. Analysis of socio-economic factors of rural women involved in agriculture in the peripheral areas of Taluka Hyderabad (rural). Science International Journal 27: 349–52. [Google Scholar]
- Siddique, Hafiz Muhammad Abubakar, Ghulam Mohey-ud-din, and Adiqa Kiani. 2018. Health, education and economic growth nexus: Evidence from middle income countries. Global Social Sciences Review 3: 68–86. [Google Scholar] [CrossRef]
- Singh, Harman Preet, Ajay Singh, Fakhre Alam, and Vikas Agrawal. 2022. Impact of sustainable development goals on economic growth in Saudi Arabia: Role of education and training. Sustainability 14: 14119. [Google Scholar] [CrossRef]
- Solow, Robert M. 1956. A contribution to the theory of economic growth. The Quarterly Journal of Economics 70: 65–94. [Google Scholar] [CrossRef]
- Solow, Robert M. 1970. Growth Theory. An Exposition. Oxford: Oxford Clarendon Press. [Google Scholar]
- Turhan, Tekin Gokce, Pinar Tokal, and Gamze Sart. 2023. The role of financial sector development and educational attainment in the achievement of economic sustainability: Evidence from BRICS economies. Sustainability 15: 5527. [Google Scholar] [CrossRef]
- Villela, Roldan, and Juan Jacobo Paredes. 2022. Empirical analysis on public expenditure for education, human capital and economic growth: Evidence from Honduras. Economies 10: 241. [Google Scholar] [CrossRef]
- Xia, Chengjuan, Md Qamruzzaman, and Anass Hamadelneel Adow. 2022. An asymmetric nexus: Remittance-led human capital development in the top 10 remittance-receiving countries: Are FDI and gross capital formation critical for a road to sustainability? Sustainability 14: 3703. [Google Scholar] [CrossRef]
- Zhao, Jinkai, and Na Zhou. 2021. Impact of human health on economic growth under the constraint of environment pollution. Technological Forecasting and Social Change 169: 120828. [Google Scholar] [CrossRef]
Disclaimer/Publisher’s Note: The statements, opinions and data contained in all publications are solely those of the individual author(s) and contributor(s) and not of MDPI and/or the editor(s). MDPI and/or the editor(s) disclaim responsibility for any injury to people or property resulting from any ideas, methods, instructions or products referred to in the content. |
© 2024 by the authors. Licensee MDPI, Basel, Switzerland. This article is an open access article distributed under the terms and conditions of the Creative Commons Attribution (CC BY) license (https://creativecommons.org/licenses/by/4.0/).


