Abstract
Handover (HO) management plays a key role in ensuring uninterrupted connectivity across evolving wireless networks. While previous generations such as 4G and 5G have introduced several HO strategies, these techniques are insufficient to meet the rigorous demands of sixth-generation (6G) networks in ultra-dense, heterogeneous smart city environments. Existing studies often fail to provide integrated HO solutions that consider key concerns such as energy efficiency, security vulnerabilities, and interoperability across diverse network domains, including terrestrial, aerial, and satellite systems. Moreover, the dynamic and high-mobility nature of smart city ecosystems further complicate real-time HO decision-making. This survey aims to highlight these critical gaps by systematically categorizing state-of-the-art HO approaches into AI-based, fuzzy logic-based, and hybrid frameworks, while evaluating their performance against emerging 6G requirements. Future research directions are also outlined, emphasizing the development of lightweight AI–fuzzy hybrid models for real-time decision-making, the implementation of decentralized security mechanisms using blockchain, and the need for global standardization to enable seamless handovers across multi-domain networks. The key outcome of this review is a structured and in-depth synthesis of current advancements, which serves as a foundational reference for researchers and engineers aiming to design intelligent, scalable, and secure HO mechanisms that can support the operational complexity of next-generation smart cities.
1. Introduction
With increasing speed in wireless communication technologies comes the emergence of sixth-generation networks that offer ultra-reliable, high-rate, and low-latency connectivity. Future network generations can help transform the digital world, affecting numerous areas of modern life, including health, autonomous transportation, the Internet of Things (IoT), and industrial control. Sixth-generation networks are envisioned to provide unparalleled connectivity by integrating terrestrial and non-terrestrial networks, embracing intelligent network optimization techniques, and supporting sophisticated real-time data processing capabilities. While 5G networks have already begun incorporating AI and ML for network optimization, 6G is expected to deepen this integration by embedding these technologies as fundamental building blocks for autonomous, real-time, and context-aware network control. In addition, these networks will leverage advanced handover (HO) decision-making algorithms to ensure seamless connectivity in highly dynamic and heterogeneous environments [1,2].
The management of handover is a natural part of 6G networks with a pivotal role in providing seamless communication as users move from one network node to another. For traditional cellular networks, HO decisions are really based on signal strength thresholds. But such strategies often lead to frequent and unnecessary handovers, which thus contribute to network congestion and overall quality-of-service (QoS) degradation. Ultra-dense small-cell deployment, terrestrial and non-terrestrial network (e.g., satellite and aerial network) integration, and improved user mobility all make HO decision-making more difficult in 6G networks. Hence, efficient HO management is required to reduce latency, optimize the allocation of network resources, and provide uninterrupted service delivery, particularly in smart city environments where real-time communication and automation are crucial [3,4].
One of the main challenges of HO management in 6G is having to consider the extremely disparate network conditions resulting from the convergence of heterogeneous access technologies. Unlike previous generations that primarily utilized cellular towers for communication, 6G networks will have satellite communications, UAV-assisted networks, and intelligent reflecting surfaces (IRSs). These added elements introduce variables to HO decision-making, and therefore, there is a requirement to create adaptive and AI-driven techniques to effectively manage dynamic network situations. The HO complexity in 6G is additionally augmented by other factors such as vehicular network high-speed mobility, higher interference in high-density areas, and the need for ultra-low-latency services in mission-critical use. The solutions to these problems require a multi-dimensional solution that combines predictive analytics, reinforcement learning, and monitoring of the real-time network state [5,6].
In addition, while there are several review papers on handover mechanisms [1,7], most of them provide a shallow overview of different methodologies without presenting a systematic approach to categorizing studies based on methodologies, techniques, and application fields. The existing literature overlooks the interaction between influential factors such as mobility management, security, and QoS evaluation within HO decision-making [7]. This lack of structure means that it is challenging to identify gaps in current research, i.e., overlooked metrics or performance measures. Few review articles even consider the trajectory of HO research along temporal scales or provide insights on avenues for future work or on new trends. The absence of graphical representation of research trends, and predictive forecasting of how HO techniques would evolve in 6G networks, constrains the ability of researchers and industry professionals to predict major challenges and opportunities in this topic. In addition, while industry reports often highlight network performance shortcomings, few academic studies assess cascading failures rigorously. For example, the effect of network congestion or infrastructure damage on HO efficiency is seldom quantified. It is necessary to analyze such potential risks to develop efficient and resilient HO mechanisms in 6G networks [8,9].
Security is another important concern in 6G network HO management. The relentless HO of devices from one access point to another introduces latent vulnerabilities that are easily targeted by malicious actors. Threats such as HO fraud, man-in-the-middle attacks, and DoS attacks put the integrity of the network at serious risk. Traditional security protocols can be ineffective in the presence of such threats, so recourse is taken in the form of blockchain-based authentication, AI-driven anomaly detection, and quantum cryptography for HO procedure security. Moreover, privacy-preserving approaches such as federated learning can be employed to enable secure data-driven HO decision-making without revealing sensitive user information. Implementation of such security protocols is essential to establish trust and reliability for 6G networks, particularly when financial transactions, healthcare, and autonomous systems are concerned [10].
Although significant advancements have been made in HO research for 4G and 5G networks, the study of HO mechanisms in 6G is in its early stages. Most of the current work has been on mobility management problems in ultra-dense 4G and 5G scenarios, with a focus on high-frequency handovers, reducing ping-pong effects, and optimizing resource allocation. But challenges of 6G networks, including the use of higher frequency bands, AI-based decision-making, and unifying heterogeneous network infrastructure, introduce new complexities that require further study. While existing HO techniques provide the basic knowledge, they are not sufficient to address the unique demands of 6G, where smart and dynamic decision-making prevails. This research gap emphasizes the necessity of an extensive study of HO management strategies specifically for 6G networks. An extensive study of novel HO mechanisms with AI-based methods, deep learning-based mobility prediction, and real-time data processing will be responsible for ensuring seamless mobility as well as efficient utilization of network resources.
Another significant aspect that has not been explored well is the impact of energy efficiency in HO decision-making [11]. With the projected increase in device connectivity and ultra-dense network deployment, energy consumption optimization in HO procedures will be the standard. Current HO mechanisms are primarily designed to provide connectivity and reduce latency at the expense of energy efficiency. However, 6G networks will need to balance these factors using energy-efficient HO techniques that maintain power consumption at a minimum without compromising QoS. Techniques such as energy-efficient AI models, trajectory planning optimization for UAV-based networks, and distributed edge computing can significantly enhance energy efficiency in HO processes [11,12].
Lastly, as 6G networks evolve, optimizing HO management remains a significant challenge that requires adaptive and innovative solutions. With respect to existing limitations and studies into future-proofed AI-based HO strategies, researchers can aid the establishment of effective and efficient HO mechanisms as well as cognitive HO methods. This can enable enhanced network efficiency and latency mitigation, as well as providing reliable connections to be offered across future smart cities. With respect to 6G’s projected rapid adoption, greater emphasis in intelligent HO frameworks will be essential to develop the wireless communications networks of the future. In addition, the inclusion of security, energy efficiency, and adaptive decision-making in the management of HO will be necessary to address the multiple challenges offered by 6G environments. The design of robust, scalable, and intelligent HO solutions for enabling the seamless operation of next-generation wireless communication systems will necessitate an interdisciplinary and holistic methodology.
This survey attempts to provide a comprehensive overview of HO management techniques in 6G networks and identify the critical challenges that should be addressed to enable seamless mobility in smart cities. Also, this paper aims to bridge these gaps by systematically reviewing intelligent handover techniques and identifying key limitations and future directions.
Specifically, this research aims to achieve the following:
- ❖
- Examine current HO mechanisms in 6G networks, and their strengths, weaknesses, and effects on network performance.
- ❖
- Investigate AI- and ML-based HO approaches that utilize predictive modeling, real-time data analysis, and adaptive decision-making to optimize mobility management.
- ❖
- Investigate fuzzy logic-based HO methods and their contribution to enhancing decision accuracy in uncertain and dynamic network environments.
- ❖
- Investigate the challenges that are shaping HO management in 6G networks.
- ❖
- Identify future trends of HO management in 6G networks for smart cities.
This work makes some contributions to the field of HO management in 6G networks. It first provides a systematic categorization of HO methods, dividing them into AI-based decision-making, fuzzy logic-based optimization, and network adaptability.
Second, the research identifies some of the most important challenges related to HO management in ultra-dense 6G networks, such as high handover rates, security threats, and energy efficiency issues. By recognizing these critical challenges, the survey seeks to direct future research towards the development of more efficient and scalable HO solutions.
Finally, this review is a valuable source of information for policymakers, network administrators, and researchers in that it provides an overview of the latest developments in HO strategies for 6G networks. By combining theoretical research with practical implementations, this research aims to provide insights into developing more intelligent, robust, and efficient mobility management solutions.
The significance of this survey lies in its focus on adaptive and intelligent handover strategies tailored for ultra-dense, heterogeneous 6G networks in smart city environments. Unlike prior reviews that broadly cover mobility management or traditional handover algorithms, this work highlights emerging AI–fuzzy and hybrid mechanisms while also addressing overlooked aspects such as energy efficiency, security, and deployment scalability.
The remainder of this paper provides an exhaustive overview of the topic discussed. Section 2 gives a necessary background on 6G networks and handover mechanisms, discussing technological progress, the contribution of heterogeneous networks to wireless communication, basic principles of handover, decision-making strategies, and strategies for achieving effective handover in 6G-enabled smart cities. Section 3 discusses related works, outlining major contributions of earlier research on handover management. Section 4 identifies major research challenges, which are network scalability, security, and efficiency in HO management of 6G networks. Section 5 then provides the conclusions of this research, identifying prominent findings and presenting insights into future research areas.
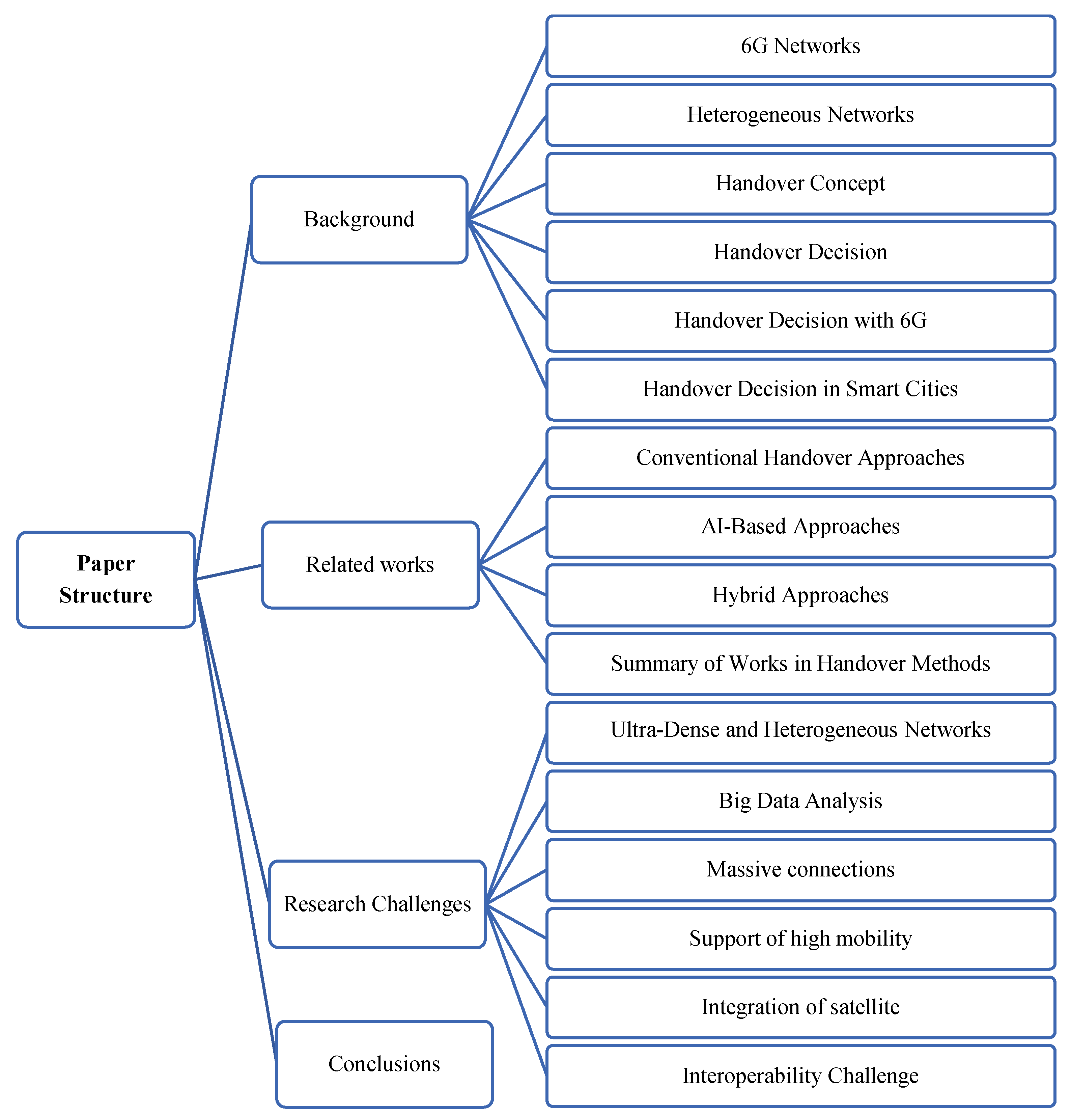
Figure 1 presents the structural roadmap of the survey, illustrating the flow from foundational concepts to in-depth literature synthesis and emerging challenges in HO management for 6G networks.
Figure 1.
Organizational structure of the survey paper.
Through solving the key problems of HO management in 6G networks, this work provides a systematic and thorough survey that will contribute to future development in wireless communication systems of smart cities.
2. Background
Next-generation cellular networks have emerged due to the massive growth in connected devices and the high demands of a high mobile data rate. Sixth-generation cellular networks are expected to provide a revolutionary advancement over 5G cellular networks. Terahertz communication, artificial intelligence, and heterogeneous network architectures are examples of emerging technologies that are poised to revolutionize connectivity by facilitating smooth communication between satellite, aerial, and terrestrial infrastructures. Intelligent handover mechanisms that maximize performance and guarantee seamless connectivity must be integrated into 6G networks to support applications such as driverless cars, smart cities, and ultra-reliable low-latency communications. An outline of the core ideas of 6G networks, heterogeneous architectures, and handover decision-making is given in this section, along with an emphasis on significant developments and difficulties in these fields.
2.1. Sixth-Generation Networks
Sixth-generation networks are the future of present-day wireless technologies with much greater data transmission speeds, ultra-low latency, and an extensive range of new service support. Sixth-generation networks will utilize the terahertz frequency range, which will bring an incredibly large bandwidth increment. Deep artificial intelligence integration, decentralized computing, and support for quantum communications are a few of the key characteristics of 6G [13].
Furthermore, 6G is envisioned to fulfill the needs of future technologies, holographic communication, the tactile internet, and full convergence of the physical and digital worlds. These networks will be able to adapt as per the environment and even predict the needs of users to utilize the resources effectively [14,15]. The 6G networks will feature advanced multiple access techniques, such as reconfigurable intelligent surfaces and ultra-massive MIMO (multiple-input multiple-output) for higher spectral efficiency and connectivity in dense environments [16]. These advancements will enable ubiquitous communication in highly dynamic contexts, for example, smart cities, autonomous transport, and industrial automation. Also, in 6G, security and privacy will be in the spotlight with the embrace of blockchain-based decentralized authentication, quantum-resistant cryptography, and AI-driven anomaly detection mechanisms [17,18]. Such safeguards will secure user data and ensure the trustworthiness of mission-critical apps. Figure 2 shows the key components of the 6G network [19].
Figure 2.
Sixth-generation network ecosystem.
2.2. Heterogeneous Networks
A heterogeneous network generally consists of multiple network layers that operate within the same bandwidth. Recent studies on the physical layer security (PLS) of heterogeneous networks focus on developing transmission strategies that safeguard multi-tier communications. In the context of 5G, heterogeneous networks can effectively and intelligently integrate various nodes into a multi-tier structure [20,21]. This structure, shown in Figure 3, includes macrocells with high-power nodes for extensive radio access coverage and small cells with low-power nodes for localized network access, among others [22]. Unlike traditional single-tier architectures, this multi-tier design introduces new challenges in PLS analysis [23]. The placement of both high-power and low-power nodes has a direct impact on the PLS framework, necessitating precise modeling and assessment. Additionally, heterogeneous networks can generate significant cross-tier interference, which must be addressed when designing secure and reliable data transmission methods [24]. Moreover, users have the flexibility to connect to different tiers, such as open-access networks. Therefore, it is essential to establish user association policies that balance both QoS and security requirements.
Figure 3.
Ultra-dense heterogeneous networks in smart cities.
2.3. Handover Concept
Mobile network handover is the act of moving a subscriber from one base station to another to maintain continuous connectivity. It involves measurement of signal quality metrics, comparison with predetermined thresholds, and selection of the best base station to be connected to. Handover can be network-initiated or user-initiated based on the application scenario. There are several types of handover: hard handover, soft handover, and predictive handover. Modern networks employ smart algorithms that consider not only signal strength but also network congestion, device power consumption, and even user behavior [25].
According to the classical handover procedure in the 3GPP technical specification, each base station determines a handover margin (HOM) value, which is then communicated to all user equipment (UE). When a piece of UE detects that the Reference Signal Received Power (RSRP) from a neighboring base station surpasses the RSRP of its current serving base station by at least this margin for a predefined period, known as the Time To Trigger (TTT), it generates a measurement report [26]. This report, which includes details on the RSRPs and signal-to-interference-plus-noise ratios (SINRs) of neighboring base stations, is sent to the serving base station to indicate the need for a handover. The serving base station then evaluates this data to select the most suitable target base station for handover, thereby completing the process. However, this algorithm does not impose any restrictions on a UE connecting to an overloaded base station, which can result in suboptimal QoS due to network congestion. To enhance handover decision-making, additional factors such as network load, UE mobility, and energy efficiency should be considered [27,28]. These considerations add complexity to the handover initiation process, as it must balance multiple parameters for optimal performance [29].
2.4. Handover Decision
The decision for handover relies on numerous parameters, including signal strength, network congestion, mobile speed, and the type of data being communicated (Figure 4). In traditional algorithms, handover is carried out in line with fixed thresholds of signal quality [30]. However, modern systems apply machine learning and fuzzy logic approaches to predict handover situations more accurately [31,32,33]. Handover optimization reduces latency and the number of dropped connections, and enhances the overall network performance. Intelligent handover management systems handle huge real-time data to adjust dynamically to the prevailing network environment.
Figure 4.
Handover decision algorithms.
2.5. Handover Decision with 6G
In 6G networks, handover is significantly different from previous generations (4G, 5G) due to new technologies and improved mechanisms. HO will be managed using AI and machine learning, which will allow devices to predict the optimal moment and target network for connection transfer [34,35]. AI algorithms will be able to consider factors such as network load, user speed, and signal quality [36]. Handover will cover various heterogeneous networks, including satellite networks, drones, IoT devices, and smart city systems. Furthermore, 6G will also introduce integration with quantum networks and edge computing [37,38].
2.6. Handover Decision in Smart Cities
Smart cities require very dependable and flexible network connectivity because their infrastructure must support autonomous transport systems, IoT devices, and digital services in real time. In such environments, handover decisions must consider multiple parameters, including signal strength, network congestion, estimated movement trajectories, and even the weather. In smart cities, AI-driven centralized systems processing data streams from millions of devices can control handover procedures (Figure 5). This approach works to reduce network overload, make traffic routing more efficient, and ensure a stable connection in high-density user environments [39].
Figure 5.
Examples of key handover scenario with ultra-dense heterogeneous networks in smart cities.
3. Related Works
The development of efficient handover decision-making algorithms is crucial for ensuring seamless connectivity in 6G mobile networks [40]. Various studies have explored different methodologies for optimizing handover processes, focusing on parameters such as signal strength, network conditions, mobility patterns, and QoS requirements. This literature review examines key contributions in this area, with an emphasis on fuzzy logic-based approaches and their improvements.
3.1. Review Methodology
To ensure transparency, rigor, and reproducibility in the construction of this survey, the methodology for selecting and analyzing relevant studies was designed in accordance with the PRISMA 2020 guidelines [41]. These protocols provide a standardized framework for conducting systematic reviews and reporting search strategies.
The literature search was carried out across four major academic databases: IEEE Xplore, Scopus, ScienceDirect, and SpringerLink. To capture additional relevant sources and gray literature, Google Scholar was also utilized. The search was limited to peer-reviewed articles published between 2017 and 2024, written in English, and focused on handover (HO) management techniques in the context of 5G, 6G, or ultra-dense wireless networks.
Search queries were formulated using Boolean operators to combine keywords related to handover and intelligent decision-making techniques. Representative search terms included the following:
(“handover” OR “mobility management”) AND (“5G” OR “6G” OR “ultra-dense networks”) AND (“AI” OR “machine learning” OR “fuzzy logic”).
Search syntax was adapted to the specific requirements of each database. The final searches were completed in May 2025.
The inclusion criteria required that studies achieved the following:
- (i)
- Focused on handover or mobility management mechanisms;
- (ii)
- Were relevant to 5G, 6G, or heterogeneous network environments;
- (iii)
- Presented sufficient technical detail to allow meaningful comparison.
Exclusion criteria included non-English language, lack of technical depth, or focus on unrelated topics such as resource allocation without reference to HO logic.
In total, 53 records were initially retrieved. After removing duplicates and screening titles and abstracts, 28 studies were retained for full-text review. Following a detailed eligibility assessment, 17 articles were selected for inclusion in the final analysis.
The selected studies were then categorized into three primary methodological groups—AI-based, fuzzy logic-based, and hybrid approaches—for structured discussion in the subsequent sections.
3.2. Conventional Handover Approaches
This subsection presents an overview of conventional handover decision-making approaches that employ structured reasoning and multicriteria evaluation techniques. Specifically, it analyzes studies utilizing fuzzy logic, AHP, and TOPSIS to improve handover accuracy and adaptability in dynamic network environments.
In 2022, Hwang, Wen-Shyang et al. [31] worked on the development of adaptive handover decision using fuzzy logic for 5G ultra-dense networks. This study aimed to address the drawbacks of conventional handover schemes, which are too simple to adapt to the diverse handover scenarios encountered in 5G UDNs and consider only UE signal strength. Also, the paper aims to cover the lack of investigation for various handover decision algorithms with various mobility speed scenarios in the 5G network. This study proposed an FL-based handover scheme to dynamically adjust the values of two handover parameters, namely HOM and TTT, concerning each UE. The proposed scheme, abbreviated as FLDHDT, has dynamic adjustment of TTT in addition to HOM by using the signal-to-interference-plus-noise ratio and horizontal moving speed of the UE as inputs to the FL controller. The work has been performed by simulations, which were performed on ns-3 by using the conventional Event A3, FLDH, and FLDHDT handover schemes. To perform evaluations, the 5G UDN topology was used. The work comes out with the Taiwan Ministry of Science and Technology. However, this work did not consider base station load balancing, which could further optimize handover decisions. Also, real-world deployment constraints, such as hardware processing limitations, were not analyzed.
In 2017, the study by Shufei Liang, Yuexia Zhang, Bo Fan, and Hui Tian [42] focused on multi-attribute vertical handover decision-making in a hybrid VLC-Femto system. The researchers proposed an analytic hierarchy process–cooperative game (AHP-CG)-based vertical handover (VHO) algorithm, designed to evaluate handover decisions based on multiple criteria, including traffic type, network load, and link quality. The AHP was used to determine the relative importance of each criterion, while the cooperative game (CG) model compensated for the AHP’s limitations by effectively comparing decision criteria values. In addition, they analyzed how different handover strategies (immediate handover, delayed handover, and AHP-based approaches) performed under various network conditions. The methodology involved simulations conducted in a home environment with hybrid VLC and femtocell access points, modeling dynamic user mobility and network load. Performance was measured using handover success rate, packet transfer delay, packet loss ratio, and number of unnecessary handovers. The study found that the proposed AHP-CG algorithm outperformed conventional approaches by reducing unnecessary handovers, optimizing network selection, and maintaining a lower packet loss ratio while adapting to different traffic demands. However, it did not consider real-world implementation challenges, such as mobility prediction and energy efficiency, which should be explored in future work.
In 2021, a research study conducted by Pratyashi Satapathy and Judhistir Mahapatro [43] explored a multicriteria-based vertical handover decision-making algorithm for heterogeneous networks. The authors introduced a two-phase vertical handover decision model incorporating a hybrid fuzzy analytic hierarchy process (FAHP) and the technique for order preference by similarity to ideal solution (TOPSIS). This approach first assesses the necessity of handover and then selects the most appropriate network based on multiple factors, such as QoS parameters, handover cost, and energy efficiency. Furthermore, they evaluated the effectiveness of their method by benchmarking it against existing algorithms, including single-criterion, AHP-based, and TOPSIS-based models. The study was carried out using simulations in MATLAB R2021a, modeling a heterogeneous wireless network environment with varying mobility patterns and network conditions. The results demonstrated that the FAHP-TOPSIS approach significantly reduced redundant handovers, minimized delays, enhanced resource utilization, and improved overall network performance compared to traditional techniques. However, the study did not consider real-world deployment challenges, such as dynamic network congestion and security considerations, which should be explored in future research.
In 2017, Radhwan Mohamed Abdullah and Zuriati Ahmad Zukarnain [44] investigated an improved handover decision algorithm for heterogeneous wireless networks. The authors developed a multicriteria handover decision-making algorithm, which integrates LTE, WiMAX, and WLAN technologies and employs three distinct handover decision strategies: equal priority, mobile priority, and network priority. This approach was designed to improve handover precision, ensure better traffic distribution, and select the most suitable network based on multiple performance metrics beyond RSS. Furthermore, they assessed how different prioritization strategies influenced handover efficiency and overall network performance. The research was validated through simulations in a heterogeneous network setup, where various handover conditions were analyzed using different prioritization methods. Performance was measured based on handover probability, failure rates, and the efficiency of network resource utilization. The results revealed that all three proposed strategies outperformed conventional RSS-based methods, with the network-priority strategy demonstrating the best performance by reducing handover failures and enhancing load balance. However, the study did not consider real-world mobility fluctuations and security concerns, which should be explored in future studies.
In 2021, Marco Mezzavilla et al. [45] conducted a study on optimal handover decisions in mmWave cellular networks using a Markov Decision Process (MDP) model. The researchers proposed an MDP-based handover decision framework, designed to optimize cell selection by considering multiple factors such as dynamic channel load, link quality, and mobility patterns. The proposed model applies a Value Iteration Algorithm (VIA) to solve the MDP and determine optimal handover decisions, reducing unnecessary handovers and improving network stability. Additionally, they analyzed how different handover strategies, including load-based, rate-based, and channel-based approaches, perform under varying network conditions. The methodology involved simulations in a mmWave 5G environment, where network conditions, cell loads, and user mobility were modeled dynamically. Performance evaluation was conducted based on handover frequency, spectral efficiency, and signaling overhead. The results indicated that the MDP-based approach significantly reduced handover occurrences while improving network capacity and QoS for users. However, the study did not consider real-world deployment complexities, such as interference management, energy efficiency, and multi-cell coordination, which should be considered in future research.
In 2015, Gita Mahardhika et al. [46] conducted research on a vertical handover decision algorithm using multicriteria metrics in heterogeneous wireless networks. The primary objective was to enhance handover efficiency by incorporating multiple decision factors rather than relying solely on received signal strength (RSS), addressing the problem of inefficient handovers, unbalanced network loads, and service disruptions caused by single-criterion methods. To tackle these challenges, the authors proposed a multicriteria vertical handover decision algorithm, which integrates three network interfaces, WLAN, WCDMA, and WiMAX, and evaluates handover decisions based on RSS, mobile speed, traffic class, and network occupancy. The approach included three prioritization strategies, equal priority, mobile priority, and network priority, ensuring that handover decisions align with different network conditions and user requirements. Additionally, they examined how different prioritization schemes impact handover frequency, network load balance, and blocking probability. The study was conducted using MATLAB simulations, modeling a heterogeneous network environment with varied mobility speeds and traffic types. Performance evaluation was based on handover count, balance index, and blocking probability. The mobile-priority strategy achieved the highest reduction in handovers (90.41%), while the network-priority method enhanced network load balance (18.03%) and reduced blocking probability (20.23%). However, the study did not account for real-time implementation complexities, such as energy efficiency and the impact of fluctuating network congestion, which should be explored in future research.
In 2015, Jacky Rizkallah et al. [47] presented an SDN-based vertical handover decision (VHD) scheme for 5G networks. The authors proposed a VHD scheme utilizing software-defined networking (SDN). The approach separates the control and data planes, allowing handover decisions to be made at the SDN controller (SDN-C). The SDN-C evaluates handover decisions based on multiple criteria, including RSS, bandwidth, delay, block error rate, jitter, user speed, and application type. The study compared the SDN-based QoS solution with traditional RSS-based handover mechanisms. The methodology involved simulations using the NS3 network simulator, where different handover strategies were tested under varying network conditions. Performance was measured based on handover frequency, signaling overhead, handover delay, and user throughput. The proposed approach significantly reduced the number of handovers by 60%, decreased signaling overhead by 44%, minimized handover delay by 58%, and improved user throughput by 203% compared to conventional methods. However, the study did not consider real-world deployment complexities, such as interoperability with existing network infrastructures and energy efficiency, which should be addressed in future research.
In 2022, Kibinda and Ge worked on the development of a user-centric cooperative transmissions-enabled handover scheme for ultra-dense 5G networks. This study [48] addresses the challenge of frequent handovers in UDNs, which are exacerbated by the increasing number of base stations (BSs) and the limitations of conventional handover strategies, such as the Xn-based method. These traditional schemes fail to efficiently accommodate the dynamic and irregular topology of dense networks. Moreover, existing literature lacks analytical frameworks that comprehensively address handover dynamics in user-centric cooperative scenarios, particularly under varying BS densities and user mobility. To resolve this, the authors proposed a Group-Cell Handover (GCHO) scheme, where multiple BSs cooperate dynamically, forming a “group-cell” around each piece of UE, coordinated by a software-defined networking (SDN) controller. They also introduced an enhancement called GCHO-Skipping (GCHO-S), which enables UE to skip certain handovers to reduce signaling overhead and delay. The study developed a stochastic geometry-based analytical model, where BS positions follow a homogeneous Poisson point process (PPP). A dual-slope path-loss model was adopted for realistic propagation modeling, and both handover rate and coverage probability were analytically derived. The system was evaluated using extensive simulations under varying user velocities, group-cell sizes, and BS densities. However, the study did not consider the computational complexity and response time implications of the GCHO/GCHO-S schemes as the group-cell size increases. Furthermore, while the dual-slope path loss improves realism, real-world constraints such as backhaul latency and energy consumption of BS cooperation were not addressed, which could impact the feasibility of large-scale deployments.
In 2025, Junejo et al. developed an adaptive handover management algorithm designed for high-mobility environments in 5G networks, specifically within the context of smart cities. This research [3] aims to overcome the limitations of conventional handover algorithms, which struggle with frequent handover failures, ping-pong effects, and latency issues, especially under high-speed and ultra-dense deployment scenarios. Moreover, the study addresses the lack of adaptive models that simultaneously consider multiple radio parameters such as RSRP and SINR during decision-making. The model dynamically adjusts offset values for RSRP and SINR to enable intelligent handover decisions based on real-time network measurements. The study was conducted through simulation in Python 3.12, modeling a dense 5G mmWave network with 50 gNBs and 500 pieces of UE, operating at 26 GHz and a mobility speed of 200 km/h. The proposed model improved the handover success rate by up to 15%, reduced latency by approximately 6 s, and decreased packet loss ratio by 1.3% compared to the LIM2 model. It also maintained higher adaptability under varying SINR and speed conditions while achieving efficient real-time learning and target cell selection. However, this study does not evaluate computational overhead or convergence time of the reinforcement learning component. Additionally, real-world deployment factors, such as backhaul delay, energy consumption, and multi-user interference, were not modeled, which may affect the scalability and feasibility of the proposed algorithm in practical 5G and 6G systems.
In 2023, Zhou et al. conducted a study [49] focused on analyzing handover performance in ultra-dense heterogeneous networks with traffic hotspots. The authors recognized that conventional handover analysis models—based on Poisson point processes (PPPs)—fail to capture the spatial coupling between base stations (BSs) and users in real-world traffic hotspots. Additionally, earlier studies often overlooked critical aspects like sojourn time and edge effects, which impact the reliability of handover decisions. To overcome these shortcomings, this research proposed a unified handover analysis framework using Poisson cluster processes (PCPs) to model the location of small cells in hotspot regions and introduced a Modified Random Waypoint (MRWP) mobility model to mitigate density wave issues inherent in traditional mobility models. Closed-form analytical expressions were derived for key handover metrics, including handover rate, handover failure rate, and ping-pong rate, considering parameters such as BS density, scattering variance, UE velocity, and handover triggering thresholds. The authors analytically modeled handover events under the PCP-based deployment using stochastic geometry and validated their formulas through extensive simulations in a 5 km × 5 km network region. They considered three-tier network topologies with macro- and small cells, adopting realistic 3GPP path-loss and power models. The performance was assessed through mathematical derivations and verified using Monte Carlo simulations. Nevertheless, the research did not explore the computational complexity or runtime feasibility of the proposed MRWP model. Moreover, real-world implementation factors such as signal measurement inaccuracies, backhaul latency, and energy consumption were not included, which may limit the applicability of the model in operational networks.
3.3. AI-Based Approaches
Recent advancements in artificial intelligence have led to the development of intelligent handover mechanisms tailored for next-generation wireless networks. This subsection examines a range of AI-based approaches, highlighting the use of machine learning, deep learning, and reinforcement learning to enable adaptive, data-driven decision-making in dynamic mobility scenarios.
In 2021, Mollel et al. presented a comprehensive review [50] of how machine learning techniques have been applied to optimize HO decisions in 5G and future networks. The authors classify existing approaches into supervised, unsupervised, and reinforcement learning methods, and analyze them based on performance metrics such as handover failure rate, ping-pong rate, and latency. Emphasis is given to RL-based techniques, such as Q-learning, due to their adaptability in dynamic mobile environments. The survey highlights the growing complexity of HO management in ultra-dense and heterogeneous networks, where traditional rule-based algorithms fall short. However, the paper notes several limitations: most reviewed models are validated only in simulation environments, with little real-world deployment; many approaches lack energy-awareness, scalability, or security considerations; and few models address the joint optimization of multiple conflicting objectives. Moreover, interpretability remains a challenge, especially for deep learning-based models. The study concludes that while ML offers significant promise, there is a pressing need for lightweight, secure, and context-aware solutions that can operate efficiently in real time and under resource constraints. The paper provides a valuable foundation but stops short of proposing a unified or hybrid framework.
In 2022, Ashour and Fouda presented a state-of-the-art review [39] of AI techniques applied to optimize HO processes in advanced wireless systems. The authors focus on the limitations of conventional handover mechanisms in highly dynamic environments and highlight how AI can improve decision-making under mobility, dense connectivity, and multi-tier architectures. The authors emphasize RL as a promising paradigm due to its ability to learn from interaction and adapt to real-time network conditions. Despite their promise, most AI approaches face deployment challenges, including computational overhead, training data availability, lack of interpretability, and absence of standardization across heterogeneous infrastructures. Additionally, the paper points out that many studies neglect energy efficiency, security, and cross-layer optimization. The survey concludes by proposing future research directions such as lightweight AI models, privacy-preserving training, and integration with edge computing and blockchain. While comprehensive, the review does not include empirical performance evaluations or practical deployment case studies.
The 2024 study by Panitsas et al. [51] proposed a predictive handover strategy tailored for 6G networks, integrating deep and transfer learning within the O-RAN architecture. The research addresses mobility management challenges caused by smaller cells and higher signal attenuation in dense deployments. The authors formulate handover prediction as a multi-class classification task using sequential UE measurements (RSRP and SINR) across time windows. Their deep learning model, comprising an encoder, stacked LSTM layers, and a decoder, is designed to predict future serving cells with high accuracy while minimizing training time in network conditions. Evaluation on a simulated urban macrocell network showed a 92% prediction accuracy, outperforming baseline ML models like Random Forest, MLP, and GRU. The framework also achieved a 91% and 77% reduction in retraining time using transfer learning when adapting to new handover parameters or UAV deployments, respectively. A key strength is its compliance with O-RAN specifications, allowing deployment as an xApp in near real-time RICs. However, the study’s main limitation lies in the lack of real-world testing or large-scale deployment data, relying solely on simulations for performance validation. Further validation in dynamic real network environments would strengthen its practical applicability.
In 2024, Yu-Han Huang et al. [52] proposed a deep neural network-based handover mechanism aimed at proactively managing traffic steering in 6G networks. Unlike traditional HO schemes that react after performance degrades, their model predicts and executes HO decisions in advance by learning from performance measurement datasets generated through a custom emulator. The trained DNN achieved high training and validation accuracy (96% and 93%, respectively) with low loss, and optimized handover decisions under constraints of ping-pong rate and failure rate to maximize user throughput. Simulations showed that their approach outperformed the conventional A3 event-based HO in 5G NR, particularly in improving downlink throughput. However, the model’s reliance on emulator-generated synthetic data raises questions about generalization to real-world conditions, and the paper does not address computational overhead or inference latency—both critical factors for real-time deployment in ultra-dense 6G environments.
3.4. Hybrid Approaches
To address the limitations of standalone decision-making techniques, recent studies have proposed hybrid approaches that integrate multiple methodologies for handover optimization. This subsection focuses on works that combine AI with fuzzy logic, AHP, or other decision frameworks to enhance the accuracy, flexibility, and robustness of handover decisions in heterogeneous and ultra-dense network environments.
In 2020, J. Sanusi et al. [53] conducted a study on the development of handover decision algorithms in hybrid Li-Fi and Wi-Fi networks. Specifically, it attempted to address the issue of frequent handovers in hybrid Li-Fi and Wi-Fi networks, which degrade system throughput due to user mobility and the small coverage area of Li-Fi access points. To solve this issue, the authors proposed two handover decision algorithms: a fuzzy logic (FL)-based handover decision algorithm and a fuzzy rule-based artificial neural network (ANN) handover decision algorithm. The FL-based algorithm uses input parameters such as instantaneous SINR, average SINR, RSS, and user velocity to determine handover decisions. The ANN-based approach aims to reduce computational complexity by training the ANN with a subset of fuzzy rules, allowing it to generalize and make handover decisions efficiently. A simulation-based evaluation was conducted to compare the accuracy and performance of both models. As a result, the findings revealed that the FL-based algorithm achieved 100% successful handover decisions but had high computational complexity. Also, the ANN-based model learned from limited fuzzy rules and provided lower computational complexity, but its handover accuracy was 60%. However, this work did not consider real-world implementation or hardware constraints, and the ANN model requires further optimization to match the accuracy of the FL-based algorithm.
In 2021, Hussain S. M. et al. [54] investigated dynamic Q-learning and fuzzy convolutional neural network (F-CNN) for vertical handover decision-making in the integration of DSRC, mmWave 5G, and LTE in the Internet of Vehicles. The study aimed to enhance vertical handover decision-making in heterogeneous vehicular networks by leveraging machine learning techniques to improve connectivity and optimize network selection. To address these challenges, the researchers proposed dynamic Q-learning for handover decision-making, which adapts to real-time network conditions using an entropy-based threshold, F-CNN for network selection, considering parameters such as signal strength, distance, vehicle density, and LoS, and the Jellyfish optimization algorithm for V2V chain routing, which selects the optimal vehicle-to-vehicle (V2V) path based on channel, vehicle, and performance metrics. For validation, the researchers conducted simulations in OMNET++ and SUMO, using 100 vehicles within a 2500 m × 2500 m area, communicating via DSRC, mmWave 5G, and LTE. Performance evaluation showed that handover success probability increased by 10%, unnecessary handovers were reduced by 25%, throughput improved by 15–20%, and delays and packet loss were significantly minimized. The key findings of the study indicate that the proposed Q-learning and F-CNN model effectively reduces unnecessary handovers and improves network selection, while the Jellyfish optimization algorithm enhances routing efficiency. The new approach outperforms traditional methods like TOPSIS and is more suitable for dynamic IoV environments. However, one limitation of the study is that it does not address security aspects, which should be considered in future work to integrate cybersecurity measures for ensuring secure and reliable vehicular communication.
In 2017, A. M. Aibinu et al. [55] carried out research on the development of a hybrid artificial intelligence-based handover decision algorithm, aiming to improve handover decision-making in wireless mobile communication systems. The authors developed a hybrid handover decision model combining an ANN-based prediction algorithm and a fuzzy logic system, which functions by first predicting the RSS using a k-step-ahead ANN model and then making handover decisions using fuzzy logic based on predicted RSS, distance, channel availability, and other network parameters. Moreover, they investigated the effectiveness of their approach by comparing it with traditional handover algorithms and analyzing its ability to minimize unnecessary handovers and improve network performance. To validate their approach, the study was conducted using simulations with real and synthetic network data, implementing ANN-based RSS prediction and fuzzy logic-based handover decision-making. The evaluation was based on prediction error, relative error, handover success rate, and the ability to reduce ping-pong effects. Nonetheless, the study had certain limitations, such as the lack of integration with real-time mobility models and limited evaluation in large-scale heterogeneous networks, which should be addressed in future research.
In 2023, Mbulwa et al. proposed a unified and flexible framework for optimizing handover procedures across 5G, 5G-Advanced, and 6G networks [56]. The authors introduce an eight-step HO optimization cycle that supports both measurement and decision phases, emphasizing auto-tuning of handover control parameters and optimal base station selection. The framework integrates AI-based techniques, fuzzy logic, and multi-attribute decision-making, aiming to ensure seamless mobility in both terrestrial and non-terrestrial scenarios. The study classifies HO types based on their initiation point and promotes contextualized, infrastructure-independent triggering mechanisms. However, the work remains largely conceptual and lacks empirical evaluation or implementation details. There is no simulation or case study to validate the proposed methods, particularly the fuzzy or AI components. Moreover, challenges related to computational complexity, real-time performance, or energy efficiency are not quantitatively addressed. While the framework is comprehensive and forward-looking, its practical applicability in ultra-dense and heterogeneous smart city environments is still untested, leaving room for further research focused on implementable and lightweight handover decision systems.
3.5. Summary of Works in Handover Methods
To consolidate the findings from the preceding literature review, this subsection provides a structured assessment of the current handover decision-making approaches categorized into AI-based, fuzzy logic-based, and hybrid models.
Table 1 presents a comparative summary of prominent studies, highlighting their input features, methodological frameworks, key benefits, drawbacks, and classification. This tabular representation supports quick identification of commonalities and gaps, and facilitates the identification of trends across fuzzy, AI-driven, and hybrid approaches.
Table 1.
Comparative summary of handover decision-making algorithms.
To provide a clearer understanding of the current landscape in handover decision-making for ultra-dense 6G networks, the surveyed literature has been categorized into three main approaches: AI-based, fuzzy logic-based, and hybrid frameworks. This classification highlights methodological diversity while helping to identify critical limitations that restrict the practical deployment of many existing models.
AI-based approaches utilize machine learning, deep learning, and reinforcement learning to enable adaptive and predictive HO decisions. These methods are effective in modeling complex mobility behavior and enhancing QoS. However, their applicability in real-time systems is constrained by limited interpretability, the need for large training datasets, and significant computational overhead, which is particularly problematic in energy-sensitive or latency-critical environments.
Fuzzy logic-based approaches offer interpretable, rule-based reasoning that handles uncertainty well in HO scenarios. They are lightweight and transparent, making them suitable for constrained devices. Nonetheless, such models lack adaptability in highly dynamic settings and often require manual tuning, limiting their scalability.
Hybrid approaches, which integrate AI techniques with fuzzy logic systems, aim to balance learning capability with interpretability. These models show promise in adapting to real-time variations while maintaining clear decision logic. However, they introduce increased complexity, integration overhead, and a lack of validation in real-world 6G deployments.
Despite advances in handover efficiency across all categories, many models still lack energy-awareness, which is critical for ultra-dense smart city scenarios involving thousands of mobile and IoT devices. Without considering energy constraints, these algorithms may lead to unnecessary signaling and battery depletion. Additionally, secure and real-time deployment capabilities remain underexplored. Most models are tested only in simulation environments and rarely account for latency, dynamic interference, or authentication mechanisms during HO.
To address these challenges, future work must prioritize the development of lightweight, secure, and context-aware HO algorithms. This includes integrating federated learning, energy-aware optimization, and blockchain-based mechanisms to enable privacy-preserving, tamper-proof, and interoperable handover solutions for 6G networks.
4. Research Challenges
Handover decision-making in 6G and smart cities is a complex issue due to the ultra-dense, heterogeneous, and highly dynamic characteristics of future networks. In contrast to previous generations, 6G will involve terrestrial, aerial, and satellite communication, supporting a wide range of applications such as autonomous vehicles, smart infrastructure, and immersive tech.
Seamless connectivity in such environments necessitates intelligent, adaptive, and energy-aware HO mechanisms to accommodate ultra-low latency, huge connectivity, and multi-faceted mobility [57]. This part provides an overview of the key research challenges of handover decision-making for 6G and smart cities (Figure 6).
Figure 6.
Key research challenges of handover in 6G.
4.1. Ultra-Dense and Heterogeneous Networks
The 6G networks will be typified by a massive density of small cells, millimeter-wave and terahertz bands, and the convergence of terrestrial, UAVs, and satellite networks. The high base station density will result in high-frequency handovers, causing increased signaling overhead and computational complexity. Seamless connectivity in such heterogeneous networks requires advanced mobility management techniques that can optimize HO decisions in terms of balancing network load and interference. Moreover, excessive handovers will result in unnecessary HO events (ping-pong effect), reducing network efficiency. Highly intelligent algorithms capable of predicting and optimizing HO decisions for ultra-dense heterogeneous networks are required to maintain QoS and eliminate unnecessary HO triggers [8].
4.2. Big Data Analysis
Artificial intelligence and machine learning techniques are being increasingly considered to enhance HO decision-making in 6G networks. However, introducing AI into mobility management is met with several challenges, including being able to handle real-time processing of data, large dataset training, and achieving high computation efficiency. AI-facilitated HO prediction algorithms must be able to handle dynamic, volatile network behavior with minimal latency in processing. Additionally, skewed training datasets have the potential to lead to inaccuracy in HO prediction, negatively affecting network performance. Security attacks, such as data poisoning and adversarial attacks, can compromise AI-based HO mechanisms and lead to incorrect decisions. Secondly, explainability and interpretability of AI-based HO decisions are crucial to gain trust in automated mobility management. For resolving these concerns, lightweight and energy-efficient AI models must be designed to make proactive HO decisions with zero computational overhead [39].
4.3. Massive Connections
Next-generation smart cities will consist of a massive number of connected devices. That includes pedestrians, vehicle-to-everything communication, drones, IoT, and high-speed public transit systems. This may lead to a broad range of mobility scenarios that may happen. Therefore, smooth HO between these diverse mobility scenarios is a crucial challenge [56].
4.4. Support of High Mobility
Ultra-high-speed HO mechanisms with almost zero latency are required for high-speed mobility, such as autonomous vehicles and high-speed rail. The motivation is to avoid disconnections. UAVs and drones with different altitudes and velocities further introduce another level of complexity to mobility management [57].
4.5. Integration of Satellite
Satellite and non-terrestrial networks are also envisioned to provide global coverage with the necessity of HO between terrestrial and space networks seamlessly. The traditional techniques of HO based on RSS are insufficient to handle such heterogeneous mobility scenarios. Instead, predictive and AI-driven HO mechanisms must consider several factors, including speed, path, and environmental conditions, to ensure that seamless connectivity is offered [55].
4.6. Interoperability Challenge
Installation of 6G networks and smart city infrastructures is carried out by different service providers, regulatory bodies, and technology companies. Lack of worldwide standardization of HO protocols can lead to interoperability issues, leading to connectivity loss while crossing over to another network. Facilitating transparent HO between different technologies, including terrestrial, satellite, and aerial networks, requires universal HO standards to be created. In addition, regulatory limits between areas may shape network rollouts and HO schemes. Harmonized collaboration between academia, industry, and standardization forums such as 3GPP and ITU is needed to introduce standardized HO frameworks. Future studies need to resolve compatibility issues and establish global mobility management norms so that seamless, cross-domain handover in future networks is facilitated [58].
5. Conclusions
Handover management for 6G networks is a critical consideration for ensuring continuous, ultra-reliable connectivity in smart cities, with mobility, high network density, and service continuity being the primary challenges. Some of the handover approaches, such as AI-based decision-making, software-defined networking, and edge computing, were addressed in this paper, which introduced more efficiency, low latency, and better QoS. Unlike previous generations of networks, 6G is founded on an extremely heterogeneous infrastructure with terrestrial, aerial, and satellite networks, and thus, HO management becomes even more difficult to achieve efficiently. While AI-driven handover schemes are beneficial in predictive modeling and adaptive decision-making, they also introduce computational overhead, wastage of energy, and security risks.
Some of the significant issues that this research has highlighted are the excessive rates of unnecessary handovers due to ultra-dense network deployment, leading to increased signaling overhead and network load. Security threats such as rogue base stations, man-in-the-middle attacks, and data privacy intrusions also highlight the need for secure authentication techniques. Interoperability of HO protocols in heterogeneous communication environments such as IoT, vehicular communications, and satellite communications also complicates mobility management. Furthermore, while AI and ML-based HO techniques have immense potential solutions, their real-time usage includes cumbersome computational resources, which are not always feasible in real-time systems.
Therefore, to overcome such issues, future research must focus on the creation of lightweight, power-efficient AI models to improve HO decision-making with computational efficiency. Hybrid AI–fuzzy logic approaches can enhance decision accuracy with minimal unnecessary handovers and low latency. Moreover, the use of blockchain technology will be capable of providing decentralized, tamper-evident authentication schemes for enhancing security and trust in HO processes. In parallel, emerging large-scale models such as large language models (LLMs) and multi-agent systems hold promises for intelligent mobility management [59]. Their ability to generalize across diverse mobility contexts and support autonomous decision-making in heterogeneous environments opens new directions for adaptive HO policies. Federated or cooperative learning architectures may also allow for privacy-preserving optimization without centralized data reliance. Standardization efforts will also have to take precedence so that interoperability among different network layers, as well as service providers, can occur with cross-domain handovers without degrading services.
In all, addressing these critical challenges will be crucial to derive maximum benefits from 6G networks for smart cities and beyond. The development of flexible, secure, and smart HO mechanisms will improve network performance as well as enable next-generation applications including autonomous transportation, industrial automation, and huge-scale IoT ecosystems to be deployed. With such efforts in these areas, researchers and industry stakeholders can be contributors towards guaranteeing a future wireless communication infrastructure capable of keeping up with the changing demands of the integrated digital world.
Author Contributions
Conceptualization, A.A. and I.S.; methodology, L.A.; investigation, D.Y.; resources, A.A.; writing—original draft preparation, A.A.; writing—review and editing, I.S.; visualization, A.Z.; supervision, L.A.; project administration, D.Y. All authors have read and agreed to the published version of the manuscript.
Funding
This research has been funded by the Committee of Science of the Ministry of Science and Higher Education of the Republic of Kazakhstan (Grant No. BR24992852 “Intelligent models and methods of Smart City digital ecosystem for sustainable development and the citizens’ quality of life improvement”).
Institutional Review Board Statement
Not applicable.
Informed Consent Statement
Not applicable.
Data Availability Statement
No new data were created or analyzed in this study. Data sharing is not applicable to this article.
Conflicts of Interest
The authors declare that they have no known competing financial interests or personal relationships that could have appeared to influence the work reported in this paper.
References
- Ismail, L.; Buyya, R. Artificial intelligence applications and self-learning 6G networks for smart cities digital ecosystems: Taxonomy, challenges, and future directions. Sensors 2022, 22, 5750. [Google Scholar] [CrossRef] [PubMed]
- Sharma, S.; Popli, R.; Singh, S.; Chhabra, G.; Saini, G.S.; Singh, M.; Sandhu, A.; Sharma, A.; Kumar, R. The role of 6G technologies in advancing smart city applications: Opportunities and challenges. Sustainability 2024, 16, 7039. [Google Scholar] [CrossRef]
- Junejo, Y.S.; Shaikh, F.K.; Chowdhry, B.S.; Ejaz, W. Adaptive Handover Management in High-Mobility Networks for Smart Cities. Computers 2025, 14, 23. [Google Scholar] [CrossRef]
- Mahamod, U.; Mohamad, H.; Shayea, I.; Othman, M.; Asuhaimi, F.A. Handover parameter for self-optimisation in 6G mobile networks: A survey. Alex. Eng. J. 2023, 78, 104–119. [Google Scholar] [CrossRef]
- Sonmez, S.; Kaptan, K.F.; Tunç, M.A.; Shayea, I.; El-Saleh, A.A.; Saoud, B. Handover management procedures for future generations mobile heterogeneous networks. Alex. Eng. J. 2024, 96, 344–354. [Google Scholar] [CrossRef]
- Loutfi, S.I.; Shayea, I.; Tureli, U.; El-Saleh, A.A.; Tashan, W. An overview of mobility awareness with mobile edge computing over 6G network: Challenges and future research directions. Results Eng. 2024, 23, 102601. [Google Scholar] [CrossRef]
- Kulkarni, S.S.; Bavarva, A.A. A survey on various handover technologies in 5G network using the modular handover modules. Int. J. Pervasive Comput. Commun. 2023, 19, 267–290. [Google Scholar] [CrossRef]
- Jahandar, S.; Shayea, I.; Gures, E.; El-Saleh, A.A.; Ergen, M.; Alnakhli, M. Handover Decision with Multi-Access Edge Computing in 6G Networks: A Survey. Results Eng. 2025, 25, 103934. [Google Scholar] [CrossRef]
- Panitsas, I.; Mudvari, A.; Maatouk, A.; Tassiulas, L. Predictive handover strategy in 6g and beyond: A deep and transfer learning approach. arXiv 2024, arXiv:2404.08113. [Google Scholar] [CrossRef]
- Mao, B.; Liu, J.; Wu, Y.; Kato, N. Security and privacy on 6G network edge: A survey. IEEE Commun. Surv. Tutor. 2023, 25, 1095–1127. [Google Scholar] [CrossRef]
- Althunibat, S.; Al-Hasanat, M.; Al-Hasanat, A. To handover or not to handover (as a secondary user): An energy efficiency perspective. In Proceedings of the 2017 IEEE 22nd International Workshop on Computer Aided Modeling and Design of Communication Links and Networks (CAMAD), Lund, Sweden, 19–21 June 2017; pp. 1–6. [Google Scholar]
- Chu, H.-C.; Wong, C.-E.; Cheng, W.-M.; Lai, H.-C. User QoS-based optimized handover algorithm for wireless networks. Sensors 2023, 23, 4877. [Google Scholar] [CrossRef] [PubMed]
- Akbar, M.S.; Hussain, Z.; Ikram, M.; Sheng, Q.Z.; Mukhopadhyay, S. On challenges of sixth-generation (6G) wireless networks: A comprehensive survey of requirements, applications, and security issues. J. Netw. Comput. Appl. 2024, 233, 104040. [Google Scholar] [CrossRef]
- Banafaa, M.; Shayea, I.; Din, J.; Azmi, M.H.; Alashbi, A.; Daradkeh, Y.I.; Alhammadi, A. 6G Mobile Communication Technology: Requirements, Targets, Applications, Challenges, Advantages, and Opportunities. Alex. Eng. J. 2023, 64, 245–274. [Google Scholar] [CrossRef]
- Bhide, P.; Shetty, D.; Mikkili, S. Review on 6G communication and its architecture, technologies included, challenges, security challenges and requirements, applications, with respect to AI domain. IET Quantum Commun. 2024, 6, e12114. [Google Scholar] [CrossRef]
- Huo, Y.; Lin, X.; Di, B.; Zhang, H.; Hernando, F.J.L.; Tan, A.S.; Mumtaz, S.; Demir, Ö.T.; Chen-Hu, K. Technology trends for massive MIMO towards 6G. Sensors 2023, 23, 6062. [Google Scholar] [CrossRef] [PubMed]
- Tu, Z.; Zhou, H.; Li, K.; Song, H.; Quan, W. Blockchain-based differentiated authentication mechanism for 6G heterogeneous networks. Peer-Peer Netw. Appl. 2023, 16, 727–748. [Google Scholar] [CrossRef]
- Abdallah, W. A physical layer security scheme for 6G wireless networks using post-quantum cryptography. Comput. Commun. 2024, 218, 176–187. [Google Scholar] [CrossRef]
- Zaoutis, E.A.; Liodakis, G.S.; Baklezos, A.T.; Nikolopoulos, C.D.; Ioannidou, M.P.; Vardiambasis, I.O. 6G Wireless Communications and Artificial Intelligence-Controlled Reconfigurable Intelligent Surfaces: From Supervised to Federated Learning. Appl. Sci. 2025, 15, 3252. [Google Scholar] [CrossRef]
- Farhat, S.; Shaikh, S.; Jabbar, M.A.; Farhat, S. Unveiling Challenges in Migrating from 5G to 6G: Insights from Wireless Communication Networks; Springer: Berlin/Heidelberg, Germany, 2023; pp. 1–13. [Google Scholar]
- Saeed, M.M.; Saeed, R.A.; Hasan, M.K.; Ali, E.S.; Mazha, T.; Shahzad, T.; Khan, S.; Hamam, H. A comprehensive survey on 6G-security: Physical connection and service layers. Discov. Internet Things 2025, 5, 28. [Google Scholar] [CrossRef]
- Li, S.; Xu, L.D.; Zhao, S. 5G Internet of Things: A survey. J. Ind. Inf. Integr. 2018, 10, 1–9. [Google Scholar] [CrossRef]
- Wu, Y.; Khisti, A.; Xiao, C.; Caire, G.; Wong, K.-K.; Gao, X. A survey of physical layer security techniques for 5G wireless networks and challenges ahead. IEEE J. Sel. Areas Commun. 2018, 36, 679–695. [Google Scholar] [CrossRef]
- Sun, L.; Du, Q. A Review of Physical Layer Security Techniques for Internet of Things: Challenges and Solutions. Entropy 2018, 20, 730. [Google Scholar] [CrossRef] [PubMed]
- Arshad, R.; ElSawy, H.; Sorour, S.; Al-Naffouri, T.Y.; Alouini, M.-S. Handover management in dense cellular networks: A stochastic geometry approach. In Proceedings of the 2016 IEEE International Conference on Communications (ICC), Kuala Lumpur, Malaysia, 22–27 May 2016; pp. 1–7. [Google Scholar]
- 3GPP TS 23.009; Handover Procedures. European Telecommunications Standards Institute: Sophia Antipolis, France, 2001.
- Alexandris, K.; Sapountzis, N.; Nikaein, N.; Spyropoulos, T. Load-aware handover decision algorithm in next-generation HetNets. In Proceedings of the 2016 IEEE Wireless Communications and Networking Conference (WCNC), Doha, Qatar, 3–6 April 2016; pp. 1–6. [Google Scholar]
- Dalla Cia, M.; Mason, F.; Peron, D.; Chiariotti, F.; Polese, M.; Mahmoodi, T.; Zorzi, M.; Zanella, A. Mobility-aware handover strategies in smart cities. In Proceedings of the 2017 International Symposium on Wireless Communication Systems (ISWCS), Bologna, Italy, 28–31 August 2017; pp. 438–443. [Google Scholar]
- Brilhante, D.; de Rezende, J.; Marchetti, N. Handover optimisation for high-capacity low-latency 5G NR mmWave communication. Ad Hoc Netw. 2023, 153, 103328. [Google Scholar] [CrossRef]
- Abdullah, R.M.; Abualkishik, A.Z.; Alwan, A.A. Improved Handover Decision Algorithm Using Multiple Criteria. Procedia Comput. Sci. 2018, 141, 32–39. [Google Scholar] [CrossRef]
- Hwang, W.-S.; Cheng, T.-Y.; Wu, Y.-J.; Cheng, M.-H. Adaptive Handover Decision Using Fuzzy Logic for 5G Ultra-Dense Networks. Electronics 2022, 11, 3278. [Google Scholar] [CrossRef]
- Wang, D.; Qiu, A.; Partani, S.; Zhou, Q.; Schotten, H.D. Mitigating Unnecessary Handovers in Ultra-Dense Networks through Machine Learning-based Mobility Prediction. In Proceedings of the 2023 IEEE 97th Vehicular Technology Conference (VTC2023-Spring), Florence, Italy, 20–23 June 2023; pp. 1–7. [Google Scholar]
- Sharma, M.; Khola, R.K. Fuzzy logic based handover decision system. Int. J. Ad Hoc Sens. Ubiquitous Comput. 2012, 3, 21. [Google Scholar] [CrossRef]
- Arya, A.; Noushad, Y. AI-Powered Security for 6G Networks: Protecting Privacy and Data. engrXiv 2024. [Google Scholar] [CrossRef] [PubMed]
- Alhammadi, A.; Shayea, I.; El-Saleh, A.A.; Azmi, M.H.; Ismail, Z.H.; Kouhalvandi, L.; Saad, S.A. Artificial intelligence in 6G wireless networks: Opportunities, applications, and challenges. Int. J. Intell. Syst. 2024, 2024, 8845070. [Google Scholar] [CrossRef]
- Ahammed, T.B.; Patgiri, R.; Nayak, S. A vision on the artificial intelligence for 6G communication. ICT Express 2023, 9, 197–210. [Google Scholar] [CrossRef]
- Wang, C.; Rahman, A. Quantum-enabled 6G wireless networks: Opportunities and challenges. IEEE Wirel. Commun. 2022, 29, 58–69. [Google Scholar] [CrossRef]
- Ali, M.Z.; Abohmra, A.; Usman, M.; Zahid, A.; Heidari, H.; Imran, M.A.; Abbasi, Q.H. Quantum for 6G communication: A perspective. IET Quantum Commun. 2023, 4, 112–124. [Google Scholar] [CrossRef]
- Ashour, A.F.; Fouda, M.M. AI-based approaches for handover optimization in 5G new radio and 6G wireless networks. In Proceedings of the 2023 International Conference on Computer Science, Information Technology and Engineering (ICCoSITE), Jakarta, Indonesia, 16 February 2023; pp. 336–341. [Google Scholar]
- Chataut, R.; Nankya, M.; Akl, R. 6G networks and the AI revolution—Exploring technologies, applications, and emerging challenges. Sensors 2024, 24, 1888. [Google Scholar] [CrossRef] [PubMed]
- Available online: https://www.prisma-statement.org/prisma-2020 (accessed on 11 May 2025).
- Liang, S.; Zhang, Y.; Fan, B.; Tian, H. Multi-Attribute Vertical Handover Decision-Making Algorithm in a Hybrid VLC-Femto System. IEEE Commun. Lett. 2017, 21, 1521–1524. [Google Scholar] [CrossRef]
- Satapathy, P. An efficient multicriteria-based vertical handover decision-making algorithm for heterogeneous networks. Trans. Emerg. Telecommun. Technol. 2021, 33, e4409. [Google Scholar] [CrossRef]
- Abdullah, R.M.; Zukarnain, Z.A. Enhanced Handover Decision Algorithm in Heterogeneous Wireless Network. Sensors 2017, 17, 1626. [Google Scholar] [CrossRef] [PubMed]
- Mezzavilla, M.; Goyal, S.; Panwar, S.; Rangan, S.; Zorzi, M. An MDP model for optimal handover decisions in mmWave cellular networks. In Proceedings of the 2016 European Conference on Networks and Communications (EuCNC), Athens, Greece, 27–30 June 2016; pp. 100–105. [Google Scholar] [CrossRef]
- Mahardhika, G.; Ismail, M.; Nordin, R. Vertical Handover Decision Algorithm Using Multicriteria Metrics in Heterogeneous Wireless Network. J. Comput. Netw. Commun. 2015, 2015, 539750. [Google Scholar] [CrossRef]
- Rizkallah, J.; Akkari, N. SDN-based vertical handover decision scheme for 5G networks. In Proceedings of the 2018 IEEE Middle East and North Africa Communications Conference (MENACOMM), Jounieh, Lebanon, 18–20 April 2018; pp. 1–6. [Google Scholar] [CrossRef]
- Kibinda, N.M.; Ge, X. User-centric cooperative transmissions-enabled handover for ultra-dense networks. IEEE Trans. Veh. Technol. 2022, 71, 4184–4197. [Google Scholar] [CrossRef]
- Zhou, H.; Zhou, H.; Li, J.; Yang, K.; An, J.; Shen, X. Heterogeneous ultradense networks with traffic hotspots: A unified handover analysis. IEEE Internet Things J. 2023, 10, 8825–8838. [Google Scholar] [CrossRef]
- Mollel, S.; Abubakar, A.; Ozturk, M.; Kaijage, S.; Kisangiri, M.; Hussain, S.; Imran, M.; Abbasi, Q. A survey of machine learning applications to handover management in 5G and beyond. IEEE Access 2021, 9, 45770–45802. [Google Scholar] [CrossRef]
- Huang, Y.-H.; Lien, S.-Y.; Tseng, C.-C. Deep Learning-Based Handover Management to Steer Traffic in the 6G Intelligent Networks. In Proceedings of the 2024 33rd Wireless and Optical Communications Conference (WOCC), Hsinchu, Taiwan, 25–26 October 2024; pp. 198–203. [Google Scholar]
- Sanusi, J.; Idris, S.; Adeshina, S.; Aibinu, A.M.; Umar, I. Development of Handover Decision Algorithms in Hybrid Li-Fi and Wi-Fi Networks. In Proceedings of the 2020 3rd International Conference on Intelligent Sustainable Systems (ICISS), 3–5 December 2020; pp. 1232–1239. [Google Scholar]
- Hussain, S.; Yusof, K. Dynamic Q-learning and Fuzzy CNN Based Vertical Handover Decision for Integration of DSRC, mmWave 5G and LTE in Internet of Vehicles (IoV). J. Commun. 2021, 16, 155–166. [Google Scholar] [CrossRef]
- Aibinu, A.M.; Onumanyi, A.J.; Adedigba, A.P.; Ipinyomi, M.; Folorunso, T.A.; Salami, M.J.E. Development of hybrid artificial intelligent based handover decision algorithm. Eng. Sci. Technol. Int. J. 2017, 20, 381–390. [Google Scholar] [CrossRef]
- Mbulwa, A.I.; Yew, H.T.; Chekima, A.; Dargham, J.A. Handover Optimization Framework for Next-Generation Wireless Networks: 5G, 5G−Advanced and 6G. In Proceedings of the 2024 IEEE International Conference on Automatic Control and Intelligent Systems (I2CACIS), Shah Alam, Malaysia, 29 June 2024; pp. 409–414. [Google Scholar] [CrossRef]
- Murroni, M.; Anedda, M.; Fadda, M.; Ruiu, P.; Popescu, V.; Zaharia, C.; Giusto, D. 6G—Enabling the new smart city: A survey. Sensors 2023, 23, 7528. [Google Scholar] [CrossRef] [PubMed]
- Noman, H.M.F.; Hanafi, E.; Noordin, K.A.; Dimyati, K.; Hindia, M.N.; Abdrabou, A.; Qamar, F. Machine learning empowered emerging wireless networks in 6G: Recent advancements, challenges and future trends. IEEE Access 2023, 11, 83017–83051. [Google Scholar] [CrossRef]
- Pawar, V.; Zade, N.; Vora, D.; Khairnar, V.; Oliveira, A.; Kotecha, K.; Kulkarni, A. Intelligent Transportation System with 5G Vehicle-to-Everything (V2X): Architectures, Vehicular Use Cases, Emergency Vehicles, Current Challenges and Future Directions. IEEE Access 2024, 12, 183937–183960. [Google Scholar] [CrossRef]
- Wang, Y.; Pan, Y.; Su, Z.; Deng, Y.; Zhao, Q.; Du, L.; Luan, T.H.; Kang, J.; Niyato, D. Large Model Based Agents: State-of-the-Art, Cooperation Paradigms, Security and Privacy, and Future Trends. IEEE Commun. Surv. Tutor. 2025. [Google Scholar] [CrossRef]
Disclaimer/Publisher’s Note: The statements, opinions and data contained in all publications are solely those of the individual author(s) and contributor(s) and not of MDPI and/or the editor(s). MDPI and/or the editor(s) disclaim responsibility for any injury to people or property resulting from any ideas, methods, instructions or products referred to in the content. |
© 2025 by the authors. Licensee MDPI, Basel, Switzerland. This article is an open access article distributed under the terms and conditions of the Creative Commons Attribution (CC BY) license (https://creativecommons.org/licenses/by/4.0/).





