A Reinforcement Learning-Based Dynamic Clustering of Sleep Scheduling Algorithm (RLDCSSA-CDG) for Compressive Data Gathering in Wireless Sensor Networks
Abstract
1. Introduction



- Dynamically clustering for WSN nodes is achieved by using the lightweight Upper Confidence Bound (UCB) algorithm, which improves adaptation in the WSN environment.
- Selecting the cluster head (CH) is carried out using a distributed method that considers the residual energy and distance among nodes rather than fixed CHs.
- Applying an adaptive wake-up/sleep scheduling algorithm by avoiding duty cycling is used to eliminate the tradeoff between energy savings and packet delivery delays.
- Sampling uniformity is included in the reward function of the RLDCSSA-CDG to evenly sample the sensed data for accurate reconstruction of the original data.
2. Related Work
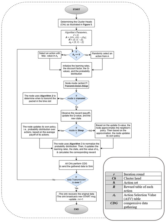
3. Proposed RLDCSSA for Compressive Data Gathering
3.1. Foundation Phase
3.2. Formation Phase
- The state vector S represents an agent’s observations of the environment and is essential for calculating rewards. In RLDCSSA-CDG, the state vector is defined as S = [ρi, di], where ρi indicates the data correlation between the agent and the i-th cluster (calculated using Equation (5)), and di represents the distance from the agent to the cluster head (CH) of the i-th cluster.
- The action set A consists of a total of p clusters based on the foundational state. At the start of each round, each node selects a cluster to join. Thus, the action set A is formulated as A = {ch1, ch2,⋯,chp}, where chi is the cluster head of the i-th cluster. When an agent takes action chi from A, it signifies that the node joins the i-th cluster and transmits its sensing data to the cluster head chi.
- The reward function R incorporates two elements from the state vector S and is defined as follows, where 0 < α < 1 is a constant that adjusts the emphasis on the two elements in S. A higher value of α indicates that nodes will prioritize data correlation more when selecting a cluster. Here, rc and rd are the rewards based on ρi and di in S, respectively. To simplify the computational complexity for nodes, a linear and relative reward function model is used. First, the p actions in action set A are sorted in descending order of ρi and ascending order of di. Then, the normalized reward values rc and rd are assigned to the p actions in A based on this order. The reward values for rc range from 1 to −1, with the interval between two adjacent increments defined as .
3.3. Forwarding Phase
| Algorithm 1: Sleep/Wake-up Scheduling of a Node |
![]() |
| Algorithm 2: Node Determines When to Transmit a Packet in a Time Slot |
| Let ξ and be the learning rates; For each sub-slot in the current time slot, initialize Q-value to 0 and the probability for selecting each sub-slot is initialized to , where and m is the number of sub-slots; Select a sub-slot in current time slot based on the probability distribution over sub-slots = ; Observe payoff P and update Q-value for each sub-slot, ; Update for each sub-slot, = x Normalize(); |
| Algorithm 3: Normalize() |
| Suppose that in state s, there are m available actions, i.e., a1,a2,…am; Let d = , mapping center and mapping lower bound ; if then ; for k = 1 to m do ; for k = 1 to m do ; ; return ; |
4. The RLDCSSA-CDG Algorithm Summarization
5. Experimental Results and Analysis
5.1. Average Energy Consumption
5.2. Total Data Transmission
5.3. Data Recovery Accuracy
5.4. Reinforcement Learning Rewards
- When c = 1, the agent attains the maximum average reward, indicating that this value optimally balances exploration and exploitation.
- Values of c that are either lower or higher than 1 may lead to suboptimal performance, either by under-exploring or over-exploring.
5.5. Average Delivery Latency
5.6. Network Lifetime Longevity
6. Conclusions
Author Contributions
Funding
Institutional Review Board Statement
Informed Consent Statement
Data Availability Statement
Conflicts of Interest
References
- Saleh, S.A.S.; Mabrouk, T.F.; Tarabishi, R.A. An improved energy-efficient head election protocol for clustering techniques of wireless sensor network (June 2020). Egypt. Inform. J. 2021, 22, 439–445. [Google Scholar] [CrossRef]
- Negra, R.; Jemili, I.; Belghith, A.J.P.C.S. Wireless body area networks: Applications and technologies. Procedia Comput. Sci. 2016, 83, 1274–1281. [Google Scholar] [CrossRef]
- Zahhad, M.A.; Farrag, M.; Ali, A. A Comparative Study of Energy Consumption Sources for Wireless Sensor Networks. Int. J. Grid Distrib. Comput. 2015, 8, 65–76. [Google Scholar] [CrossRef]
- Luo, C.; Wu, F.; Sun, J.; Chen, C.W. Compressive data gathering for large-scale wireless sensor networks. In Proceedings of the 15th Annual International Conference on Mobile Computing and Networking, Beijing, China, 20–25 September 2009; pp. 145–156. [Google Scholar]
- Prabha, M.; Darly, S.S.; Rabi, B.J. A novel approach of hierarchical compressive sensing in wireless sensor network using block tri-diagonal matrix clustering. Int. J. Grid Distrib. Comput. 2021, 168, 54–64. [Google Scholar]
- Xiang, L.; Luo, J.; Rosenberg, C. Compressed data aggregation: Energy-efficient and high-fidelity data collection. IEEE/ACM Trans. Netw. 2012, 21, 1722–1735. [Google Scholar] [CrossRef]
- Abdulzahra, A.M.K.; Al-Qurabat, A.K.M.; Abdulzahra, S.A. Optimizing energy consumption in WSN-based IoT using unequal clustering and sleep scheduling methods. Internet Things 2023, 22, 100765. [Google Scholar] [CrossRef]
- Lin, C.-C.; Peng, Y.-C.; Chang, L.-W.; Chen, Z.-Y. Joint deployment and sleep scheduling of the Internet of things. Wirel. Netw. 2022, 28, 2471–2483. [Google Scholar] [CrossRef]
- Yin, J.; Yang, Y.; Wang, L. An Adaptive Data Gathering Scheme for Multi-Hop Wireless Sensor Networks Based on Compressed Sensing and Network Coding. Sensors 2016, 16, 462. [Google Scholar] [CrossRef] [PubMed]
- Chen, W.; Wassell, I.J. Optimized node selection for compressive sleeping wireless sensor networks. IEEE Trans. Veh. Technol. 2015, 65, 827–836. [Google Scholar] [CrossRef]
- Chen, W.; Wassell, I.J. Cost-aware activity scheduling for compressive sleeping wireless sensor networks. IEEE Trans. Signal Process. 2016, 64, 2314–2323. [Google Scholar] [CrossRef]
- Aziz, A.; Singh, K.; Osamy, W.; Khedr, A.M. Effective algorithm for optimizing compressive sensing in IoT and periodic monitoring applications. J. Netw. Comput. Appl. 2019, 126, 12–28. [Google Scholar] [CrossRef]
- Al-Tous, H.; Barhumi, I. Reinforcement learning framework for delay sensitive energy harvesting wireless sensor networks. IEEE Sens. J. 2020, 21, 7103–7113. [Google Scholar] [CrossRef]
- Sutton, R.S.; Barto, A.G. Reinforcement Learning: An Introduction; MIT Press: Cambridge, MA, USA, 2018. [Google Scholar]
- Al Mazaideh, M.; Levendovszky, J. A multi-hop routing algorithm for WSNs based on compressive sensing and multiple objective genetic algorithm. J. Commun. Netw. 2021, 23, 138–147. [Google Scholar] [CrossRef]
- Aziz, A.; Osamy, W.; Khedr, A.M.; El-Sawy, A.A.; Singh, K. Grey Wolf based compressive sensing scheme for data gathering in IoT based heterogeneous WSNs. Wirel. Netw. 2020, 26, 3395–3418. [Google Scholar] [CrossRef]
- Mhatre, K.P.; Khot, U.P. Energy efficient opportunistic routing with sleep scheduling in wireless sensor networks. Wirel. Pers. Commun. 2020, 112, 1243–1263. [Google Scholar] [CrossRef]
- Shagari, N.M.; Idris, M.Y.I.; Bin Salleh, R.; Ahmedy, I.; Murtaza, G.; Shehadeh, H.A. Heterogeneous energy and traffic aware sleep-awake cluster-based routing protocol for wireless sensor network. IEEE Access 2020, 8, 12232–12252. [Google Scholar] [CrossRef]
- Rawat, P.; Chauhan, S. Particle swarm optimization based sleep scheduling and clustering protocol in wireless sensor network. Peer Peer Netw. Appl. 2022, 15, 1417–1436. [Google Scholar] [CrossRef]
- Wang, X.; Chen, H.; Li, S. A reinforcement learning-based sleep scheduling algorithm for compressive data gathering in wireless sensor networks. EURASIP J. Wirel. Commun. Netw. 2023, 2023, 28. [Google Scholar] [CrossRef]
- Thein, M.C.M.; Thein, T. An energy efficient cluster-head selection for wireless sensor networks. In Proceedings of the 2010 International Conference on Intelligent Systems, Modelling and Simulation, Liverpool, UK, 27–29 January 2010; pp. 287–291. [Google Scholar]
- Lin, C.; Han, G.; Qi, X.; Du, J.; Xu, T.; Martinez-Garcia, M. Energy-optimal data collection for unmanned aerial vehicle-aided industrial wireless sensor network-based agricultural monitoring system: A clustering compressed sampling approach. IEEE Trans. Ind. Inform. 2020, 17, 4411–4420. [Google Scholar] [CrossRef]
- Aziz, A.; Singh, K.; Osamy, W.; Khedr, A.M. An efficient compressive sensing routing scheme for internet of things based wireless sensor networks. Wirel. Pers. Commun. 2020, 114, 1905–1925. [Google Scholar] [CrossRef]
- Osamy, W.; Khedr, A.M.; Aziz, A.; El-Sawy, A.A. Cluster-tree routing based entropy scheme for data gathering in wireless sensor networks. IEEE Access 2018, 6, 77372–77387. [Google Scholar] [CrossRef]
- Manchanda, R.; Sharma, K. Energy efficient compression sensing-based clustering framework for IoT-based heterogeneous WSN. Telecommun. Syst. 2020, 74, 311–330. [Google Scholar] [CrossRef]
- Qiao, J.; Zhang, X. Compressive data gathering based on even clustering for wireless sensor networks. IEEE Access 2018, 6, 24391–24410. [Google Scholar] [CrossRef]
- Wang, Q.; Lin, D.; Yang, P.; Zhang, Z. An energy-efficient compressive sensing-based clustering routing protocol for WSNs. IEEE Sens. J. 2019, 19, 3950–3960. [Google Scholar] [CrossRef]
- Wang, X.; Chen, H.; Barcelo-Ordinas, J.M. A Reinforcement Learning-Based Dynamic Clustering Algorithm for Compressive Data Gathering in Wireless Sensor Networks. Mob. Inf. Syst. 2022, 2022, 2736734. [Google Scholar] [CrossRef]
- Bai, T.; Yuan, S.; Li, X.; Yin, X.; Zhou, J. Multi-density clustering based hierarchical path planning. In Proceedings of the 2019 2nd International Conference on Artificial Intelligence and Big Data (ICAIBD), Chengdu, China, 25–28 May 2019; pp. 176–182. [Google Scholar]
- Komuraiah, B.; Anuradha, D. Efficient data gathering model with energy based routing for compressive sensing in multi-hop heterogeneous wireless sensor networks. J. Theor. Appl. Inf. Technol. 2024, 102, 5454–5468. [Google Scholar]
- Batra, P.K.; Kant, K. LEACH-MAC: A new cluster head selection algorithm for Wireless Sensor Networks. Wirel. Netw. 2016, 22, 49–60. [Google Scholar] [CrossRef]
- Moussa, N.; Nurellari, E.; El Belrhiti El Alaoui, A. A novel energy-efficient and reliable ACO-based routing protocol for WSN-enabled forest fires detection. J. Ambient. Intell. Humaniz. Comput. 2023, 14, 11639–11655. [Google Scholar] [CrossRef]
- Heinzelman, W.B.; Chandrakasan, A.P.; Balakrishnan, H. An application-specific protocol architecture for wireless microsensor networks. IEEE Trans. Wirel. Commun. 2002, 1, 660–670. [Google Scholar] [CrossRef]
- Altman, E. Constrained Markov Decision Processes; Routledge: London, UK, 2021. [Google Scholar]
- Meyn, S. The Projected Bellman Equation in Reinforcement Learning. IEEE Trans. Autom. Control 2024, 69, 8323–8337. [Google Scholar] [CrossRef]
- Skaltsis, G.M.; Shin, H.-S.; Tsourdos, A. A survey of task allocation techniques in MAS. In Proceedings of the 2021 International Conference on Unmanned Aircraft Systems (ICUAS), Athens, Greece, 15–18 June 2021; pp. 488–497. [Google Scholar]
- Bowling, M.; Veloso, M. Multiagent learning using a variable learning rate. Artif. Intell. 2002, 136, 215–250. [Google Scholar] [CrossRef]
- Rodrigues Gomes, E.; Kowalczyk, R. Dynamic analysis of multiagent Q-learning with ε-greedy exploration. In Proceedings of the 26th Annual International Conference on Machine Learning, Montreal, QC, Canada, 14–18 June 2009; pp. 369–376. [Google Scholar]
- Ozdemir, S.; Xiao, Y. Secure data aggregation in wireless sensor networks: A comprehensive overview. Comput. Netw. 2009, 53, 2022–2037. [Google Scholar] [CrossRef]












| Protocol | Latency | Data Transmission | Data Recovery | Energy Consumption | Network Lifetime |
|---|---|---|---|---|---|
| RLDCSSA-CDG (proposed protocol) | Medium | Low | High | Low | High |
| RLSSA-CDG [20] (Wang, X., H. Chen, and S. Li, 2023) | Medium | Medium | Medium | Low | High |
| RLDCA [28] (Wang, X., H. Chen, and J.M. Barcelo-Ordinas, 2022) | Low | Medium | Medium | Low | Medium |
| HCDCS [22] (Lin, C., et al.,2020) | Low | Medium | Medium | High | Medium |
| MDC [29] (Bai, T., et al., 2019) | Low | High | Medium | High | Low |
| Sparse-CDG [30] (H.F. Zheng, F. Yang, X.H. Tian, X.Y. Gan, X.B. Wang, 2015) | Low | High | Low | High | Low |
| Parameter | Value |
|---|---|
| Monitoring area Z | 2000 m × 1000 m |
| The number of nodes | N = 512 |
| Node’s initial energy | E0 = 0.5 J |
| Nodes’ communication radius | RN = 140 m |
| CHs’ communication radius | RCH = 280 m |
| Length of a data packet | 500 bits |
| Threshold distance in free space | d0 = 88 m |
| Energy used for (transmit) | 81 mw |
| Energy used for (listen) | 30 mw |
| Energy used for (sleep) | 0.003 mw |
| Time-to-live (TTL) | 15 |
| Discount rate | γ = 0.65 |
Disclaimer/Publisher’s Note: The statements, opinions and data contained in all publications are solely those of the individual author(s) and contributor(s) and not of MDPI and/or the editor(s). MDPI and/or the editor(s) disclaim responsibility for any injury to people or property resulting from any ideas, methods, instructions or products referred to in the content. |
© 2025 by the authors. Licensee MDPI, Basel, Switzerland. This article is an open access article distributed under the terms and conditions of the Creative Commons Attribution (CC BY) license (https://creativecommons.org/licenses/by/4.0/).
Share and Cite
El-Shenhabi, A.N.; Abdelhay, E.H.; Mohamed, M.A.; Moawad, I.F. A Reinforcement Learning-Based Dynamic Clustering of Sleep Scheduling Algorithm (RLDCSSA-CDG) for Compressive Data Gathering in Wireless Sensor Networks. Technologies 2025, 13, 25. https://doi.org/10.3390/technologies13010025
El-Shenhabi AN, Abdelhay EH, Mohamed MA, Moawad IF. A Reinforcement Learning-Based Dynamic Clustering of Sleep Scheduling Algorithm (RLDCSSA-CDG) for Compressive Data Gathering in Wireless Sensor Networks. Technologies. 2025; 13(1):25. https://doi.org/10.3390/technologies13010025
Chicago/Turabian StyleEl-Shenhabi, Alaa N., Ehab H. Abdelhay, Mohamed A. Mohamed, and Ibrahim F. Moawad. 2025. "A Reinforcement Learning-Based Dynamic Clustering of Sleep Scheduling Algorithm (RLDCSSA-CDG) for Compressive Data Gathering in Wireless Sensor Networks" Technologies 13, no. 1: 25. https://doi.org/10.3390/technologies13010025
APA StyleEl-Shenhabi, A. N., Abdelhay, E. H., Mohamed, M. A., & Moawad, I. F. (2025). A Reinforcement Learning-Based Dynamic Clustering of Sleep Scheduling Algorithm (RLDCSSA-CDG) for Compressive Data Gathering in Wireless Sensor Networks. Technologies, 13(1), 25. https://doi.org/10.3390/technologies13010025


