Green Building Concepts and Technologies in Ethiopia: The Case of Wegagen Bank Headquarters Building
Abstract
1. Introduction
2. Materials and Methods
2.1. Study Area
2.2. Methods
- ❖
 - Those involved in the design, supervision, and construction of the Wegagen Bank Headquarters building;
 - ❖
 - Those who have experiences and background issues related to green building;
 - ❖
 - Construction industry policy makers;
 - ❖
 - Those interested in and keen on being part of the research.
 
- ❖
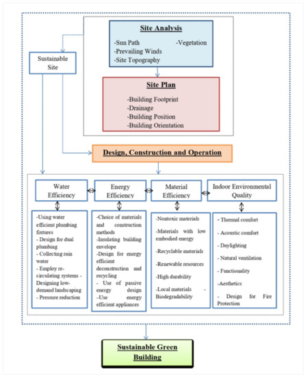
 - Sustainable site
 - ❖
 - Energy efficiency
 - ❖
 - Water efficiency
 - ❖
 - Material efficiency
 - ❖
 - Indoor environmental quality
 
3. Results and Discussion
3.1. Adoption of Green Building Concepts and Technologies
3.1.1. Sustainable Site
3.1.2. Water Efficiency
“…reusing wastewater and rainwater is crucial for sustainable and adequate use of water in cities, and it has the potential to reduce freshwater demand. However, practically every building in Addis Ababa city relies on municipal water for various activities because of a lack of knowledge and advanced technologies, resulting in inefficient water usage”.(Key informant interview, 2022).
3.1.3. Energy Efficiency
3.1.4. Indoor Environmental Quality
“...all of the installed windows in the Wegagen bank headquarter building are transparent and enable daylight to pass, making the building bright, which leads to user comfort and safety as well as stimulating the visual system of building occupants when compared to artificial light.”(Key informant interview, 2022).
“…..the amount of daylighting at the workplace has a significant impact on the productivity and quality of life of office workers. For instance, the uniform and sufficient daylighting of the Wegagen bank headquarters building has increased building occupant productivity.”(Key informant interview, 2022).
3.1.5. Materials and Resource Efficiency
3.2. Barriers Preventing the Adoption of Green Building Concepts and Technology
3.2.1. Lack of Awareness and Understanding of the Concept
“...I don’t think the developers, architects, engineers, planners, policymakers, and decision-makers are at all aware of the concept and principles of green buildings, such as energy, material, and water efficiency. Moreover, the concept of green building is new to most of the policy and decision makers. Because of this, architects, engineers, and decision-makers have not paid enough attention to effectively integrating the principles of green building into the way that buildings are now constructed. Even if they are concerned about environmental issues, the construction company’s goal to incorporate green building principles into projects is hampered by the stakeholders’ lack of awareness.”(Key informant interview, 2022).
3.2.2. Lack of Policy and Regulatory Frameworks
“…there are different construction laws and building legislation including Construction Industry Policy of 2012, National Building Code of 1995, Building Proclamation No. 624/2009, Building Regulation no. 243/2011, Building Directive No. 5/2012, and the like. The legislation and laws cover a wide range of activities in the construction sector, but they do not specifically address how green building concepts and technologies will be adopted and implemented during the development of construction projects.”(Key informant interview, 2022).
“…lack of green building policy and regulatory frameworks enables architects, engineers, and developers to use traditional building designs from other countries, particularly those in Europe and Asia, without considering how those designs will affect the built environment of our country and with little effort to meet local authority building codes in order to obtain a building permit. Additionally, the usage of ecologically unfavourable building materials in the country is a result of a lack of legislative and regulatory frameworks.”(Key informant interview, 2022).
3.2.3. Lack of Professional Skills and Experience
“…while I am studying architecture, I am not really sure what green buildings entail. When I initially heard about green buildings, I assumed they were merely structures with vegetation on their roofs and façade. In the public or private sectors, we do not have sufficient numbers of professionals in green buildings and sustainable construction. There is only one university that educate professionals in the field of Environmental Architecture which are important for adopting and properly implementing the concepts and principles of green building. Moreover, there is lack of on job training on issues related to green building principles and its implementation. This condition has created problems in getting qualified professionals in the field”(Key informant interview, 2022).
3.2.4. The Perception That Green Buildings Are Expensive
“….the initial cost of a green building is higher than the cost of a conventional building, and the price of green technologies and materials is also too expensive. Reusing materials, purifying wastewater, and reusing water are all expensive. Every story of a green building needs space for plants, and the facades should be made of expensive special glass that lets light through but not heat. To shade the building, we will also construct canopies and shades to provide shade for the building, which increased the cost. Although there will be significant long-term cost savings, the developers only consider the initial costs listed above and choose for the less expensive option.”(Key informant interview, 2022).
3.2.5. Lack of Green Building Materials and Technologies on the Local Market
“...in our country, there are various resources that can be used as environmentally friendly building materials and that can be classified as locally produced with little to no additional imported inputs. Despite their availability, they are often manufactured by the informal sector and remain a small-scale industry for the most part. For instance, bamboo is one of the nation’s most environmentally friendly building materials, but still needs to be developed more before it can be used as a viable modern substitute for materials like steel, wood, and concrete. Currently, due to limited availability of green materials on the local market more than 80% of the construction materials in Ethiopia, including steel and glass, are imported. Therefore, more companies that manufacture green building materials are needed for the growth and development of green building in our country”.(Key informant interview, 2022).
3.3. Implications for Promoting Widespread Adoption of Green Building Concepts
4. Conclusions
- ⮚
 - Developing green building policy and legal frameworks;
 - ⮚
 - Professional capacity building;
 - ⮚
 - Awareness creation on the benefit of green building; and
 - ⮚
 - Developing green rating and labeling system are urgently needed in order to adopt and properly implement the concept and principles of green buildings in the construction industry of the country.
 
Funding
Institutional Review Board Statement
Informed Consent Statement
Data Availability Statement
Acknowledgments
Conflicts of Interest
References
- United Nation. World Cities Report 20022: Envisaging the Future of Cities; United Nations Human Settlements Programme (UN-Habitat): Nairobi, Kenya, 2022. [Google Scholar]
 - Cai, Z.; Liu, Q.; Cao, S. Real estate supports rapid development of China’s urbanization. Land Use Policy 2020, 95, 104582. [Google Scholar] [CrossRef]
 - Liu, X. Green construction management system for construction project. In Proceedings of the 2nd International Conference on E-Business and E-Government, ICEE 2011, IEEE Computer Society, Shanghai, China, 6–8 May 2022; pp. 2290–2293. [Google Scholar]
 - Vasilca, I.S.; Nen, M.; Chivu, O.; Radu, V.; Simion, C.P.; Marinescu, N. The management of environmental resources in the construction sector: An empirical model. Energies 2021, 14, 2489. [Google Scholar] [CrossRef]
 - Hamilton, I.; Rapf, O.; Kockat, D.J.; Zuhaib, D.S.; Abergel, T.; Oppermann, M.; Nass, N. 2020 Global Status Report for Buildings and Construction; United Nations Environmental Programme: Nairobi, Kenya, 2020. [Google Scholar]
 - Jyosyula SK, R.; Surana, S.; Raju, S. Role of lightweight materials of construction on carbon dioxide emission of a reinforced concrete building. Mater. Today Proc. 2020, 27, 984–990. [Google Scholar] [CrossRef]
 - Assylbekov, D.; Nadeem, A.; Hossain, M.A.; Akhanova, G.; Khalfan, M. Factors influencing green building development in Kazakhstan. Buildings 2021, 11, 634. [Google Scholar] [CrossRef]
 - European Commission. In Focus: Energy Efficiency in Buildings; 2020. Available online: https://ec.europa.eu/info/news/focus-energy-efficiency-buildings-2020-feb-17_en (accessed on 5 September 2022).
 - Kitio, V. Promoting Energy Efficiency in Buildings in East Africa; UNEP-SBCI Fall Symposium on Sustainable Buildings: Paris, France, 2013. [Google Scholar]
 - Ruuska, A.; Häkkinen, T. Material efficiency of building construction. Buildings 2014, 4, 266–294. [Google Scholar] [CrossRef]
 - Heravi, G.; Abdolvand, M.M. Assessment of water consumption during production of material and construction phases of residential building projects. Sustain. Cities Soc. 2019, 51, 101785. [Google Scholar] [CrossRef]
 - Fadiya, O.O.; Georgakis, P.; Chinyio, E. Quantitative analysis of the sources of construction waste. J. Constr. Eng. 2014, 2014, 9. [Google Scholar] [CrossRef]
 - Fritz, G.L.; Freitas, B.M.C.D.; FernandoTavares, S. Circular economy in the construction industry: A systematic literature review. J. Clean. Prod. 2020, 260, 121046. [Google Scholar]
 - Tallini, A.; Cedola, L. A review of the properties of recycled and waste materials for energy refurbishment of existing buildings towards the requirements of NZEB. Energy Procedia 2018, 148, 868–875. [Google Scholar] [CrossRef]
 - Nowak, P.O.; Steiner, M.; Wiegel, U. Waste management challenges for the construction industry. Constr. Inf. Q. 2009, 11, 5. [Google Scholar]
 - Celik, T.; Budayan, C. How the residents are affected from construction operations conducted in residential areas. Procedia Eng. 2016, 161, 394–398. [Google Scholar] [CrossRef]
 - Tsoulou, I.; Senick, J.; Mainelis, G.; Kim, S. Residential indoor air quality interventions through a social-ecological systems lens: A systematic review. Indoor Air 2021, 31, 958–976. [Google Scholar] [CrossRef]
 - Haruna, I.U.; Musa, I.; Tikau, M.I.; Yerima, M. Improvement of thermal comfort in residential buildings. Int. J. Sci. Technol. Res. 2014, 3, 180–183. [Google Scholar]
 - Anzagira, L.F.; Duah, D.; Badu, E.; Simpeh, E.K.; Amos-Abanyie, S.; Marful, A. Application of Green Building Concepts and Technologies for Sustainable Building Development in Sub-Saharan Africa: The Case of Ghana. Open House Int. 2022, 47, 408–427. [Google Scholar] [CrossRef]
 - Anzagira, L.F.; Duah, D.Y.; Badu, E. Awareness and application of green building concepts by construction industry stakeholders of sub-Saharan African countries. J. Sustain. Dev. Stud. 2021, 14, 2. [Google Scholar]
 - Zhang, L.; Wu, J.; Liu, H. Turning green into gold: A review on the economics of green buildings. J. Clean. Prod. 2018, 172, 2234–2245. [Google Scholar] [CrossRef]
 - Oluwunmi, A.O.; Oladayo, O.P.; Role, B.A.; Afolabi, T.O. Benefits and Barriers to the Implementation of Green Building Standards in Universities: What are Students’ Views? In IOP Conference Series: Materials Science and Engineering; IOP Publishing: Bristol, UK, 2019; Volume 640, p. 012031. [Google Scholar] [CrossRef]
 - Chen, Y.; Luo, L. Analysis of environmental benefits of green buildings from the perspective of carbon emissions. In E3S Web of Conferences; EDP Sciences: Les Ulis, France, 2020; Volume 145, p. 02054. [Google Scholar]
 - Khoshnava, S.M.; Rostami, R.; Mohamad Zin, R.; Štreimikienė, D.; Mardani, A.; Ismail, M. The role of green building materials in reducing environmental and human health impacts. Int. J. Environ. Res. Public Health 2020, 17, 2589. [Google Scholar] [CrossRef]
 - Samal, S.S.; Mohanty, S. Promoting Green Footprints in Construction: A Sustainable Techno-Management Approach for Developing India. Sci. Horiz. 2014, 12, 68–79. [Google Scholar]
 - Gupta, J.; Chakraborty, M. Energy efficiency in buildings. In Sustainable Fuel Technologies Handbook; Academic Press: Cambridge, MA, USA, 2021; pp. 457–480. [Google Scholar]
 - Tong, Z. Review of the application of green building and energy saving technology. In IOP Conference Series: Earth and Environmental Science; IOP Publishing: Bristol, England, 2017; Volume 100, p. 012141. [Google Scholar]
 - Sheth, D. Water efficient technologies for green buildings. Int. J. Eng. Innov. Sci. Res. 2017, 1, 5–10. [Google Scholar]
 - Korkmaz, S.; Erten, D.; Syal, M.; Potbhare, V. A review of green building movement timelines in developed and developing countries to build an international adoption framework. In Proceedings of the Fifth International Conference on Construction in the 21st Century: Collaboration and Integration in Engineering, Management and Technology, Istanbul, Turkey, 20–22 May 2009; Volume 20. [Google Scholar]
 - Illankoon, C.S.; Tam, V.W.; Le, K.N.; Tran, C.N.; Ma, M. Review on green building rating tools worldwide: Recommendations for Australia. J. Civ. Eng. Manag. 2019, 25, 831–847. [Google Scholar] [CrossRef]
 - Huo, X.; Ann, T.W.; Wu, Z. A comparative analysis of site planning and design among green building rating tools. J. Clean. Prod. 2017, 147, 352–359. [Google Scholar] [CrossRef]
 - Mattoni, B.; Guattari, C.; Evangelisti, L.; Bisegna, F.; Gori, P.; Asdrubali, F. Critical review and methodological approach to evaluate the differences among international green building rating tools. Renew. Sustain Energy Rev. 2018, 82, 950–960. [Google Scholar] [CrossRef]
 - Florez, L. Sustainability and Green Building Rating Systems: A Critical Analysis to Advance Sustainable Performance. In Encyclopedia of Renewable and Sustainable Materials; Saleem, H., Ahmed, C.I., Eds.; Elsevier: Oxford, UK, 2020; Volume 4, pp. 211–220. [Google Scholar] [CrossRef]
 - Doan, D.T.; Ghaffarianhoseini, A.; Naismith, N.; Zhang, T.; Ghaffarianhoseini, A.; Tookey, J. A critical comparison of green building rating systems. Build. Environ. 2017, 123, 243–260. [Google Scholar] [CrossRef]
 - Anzagira, L.F.; Duah, D.; Badu, E. A conceptual framework for the uptake of the green building concept in Ghana. Sci. Afr. 2019, 6, e00191. [Google Scholar] [CrossRef]
 - Saka, N.; Olanipekun, A.O.; Omotayo, T. Reward and compensation incentives for enhancing green building construction. Environ. Sustain. Indic. 2021, 11, 100138. [Google Scholar] [CrossRef]
 - Nguyen, H.; Skitmore, M.; Gray, M.; Zhang, X. Will green building development take off? An exploratory study of barriers to green building in Vietnam. Resour. Conserv. Recycl. 2017, 127, 8–20. [Google Scholar] [CrossRef]
 - Chukwu, D.U.; Anaele, E.A.; Omeje, H.O.; Ohanu, I.B. Adopting green building constructions in developing countries through capacity building strategy: Survey of Enugu State, Nigeria. Sustain. Build. 2019, 4, 4. [Google Scholar] [CrossRef]
 - Bulti, S.G.; Gabore, N.Y. Performance Evaluations and Comparison of Selected Addis Ababa Sub-city Administration Buildings in Terms of Thermal Comfort. Am. J. Civ. Eng. Archit. 2020, 8, 44–51. [Google Scholar]
 - Taffese, W.Z. Low-cost eco-friendly building material: A case study in Ethiopia. Int. J. Civ. Environ. Struct. Constr. Archit. Eng. 2012, 6, 183–187. [Google Scholar]
 - The Green Building Information Gateway. 2022. Available online: http://www.gbig.org/ (accessed on 19 September 2022).
 - Teref, H. Building height regulation preparation practices in Addis Ababa: Gaps and implications. Zede J. 2019, 37, 55–68. [Google Scholar]
 - Andelin, M.; Sarasoja, A.-L.; Ventovuori, T.; Junnila, S. Breaking the circle of blame for sustainable buildings—Evidence from Nordic countries. J. Corp. Real Estate 2015, 17, 26–45. [Google Scholar] [CrossRef]
 - Gluszak, M.; Malkowska, A.; Marona, B. Green building adoption on office markets in Europe: An empirical investigation into LEED certification. Energies 2021, 14, 1971. [Google Scholar] [CrossRef]
 - Izaola, B.; Akizu-Gardoki, O.; Oregi, X. Life Cycle Analysis Challenges through Building Rating Schemes within the European Framework. Sustainability 2022, 14, 5009. [Google Scholar] [CrossRef]
 - Oladokun, T.T.; Gbadegesin, J.T.; Ogunba, O.A. Perceptual analysis of the benefits and implementation difficulties of green building in Lagos Metropolis, Nigeria. In Proceedings of International Research Conference on Sustainability in Built Environment; Commonwealth Association of Surveyors and Land Economist; Commonwealth Association of Surveyors and Land Economist: Columbia, Sri Lanka, 2010; pp. 166–178. [Google Scholar]
 - Anshebo, M.A.; Mengesha, W.J.; Sokido, D.L. Sokido Selection of the Most Appropriate Sustainable Buildings Assessment Categories and Criteria for Developing Countries: Case of Ethiopia. Urban Reg. Plan. 2022, 7, 55–67. [Google Scholar] [CrossRef]
 - Tran, Q.; Nazir, S.; Nguyen, T.H.; Ho, N.K.; Dinh, T.H.; Nguyen, V.P.; Kieu, T.S. Empirical examination of factors influencing the adoption of green building technologies: The perspective of construction developers in developing economies. Sustainability 2020, 12, 8067. [Google Scholar] [CrossRef]
 - Bahaudin, A.Y.; Mohamed Elias, E.; Mohd Saifudin, A. A comparison of the green building’s criteria. In E3S Web of Conferences; EDP Sciences: Les Ulis, France, 2014; Volume 3. [Google Scholar]
 - Akadiri, P.O.; Chinyio, E.A.; Olomolaiye, P.O. Design of a sustainable building: A conceptual framework for implementing sustainability in the building sector. Buildings 2012, 2, 126–152. [Google Scholar] [CrossRef]
 - Yin, R.K. Case Study Research: Design and Methods, 5th ed.; SAGE Publications: Thousand Oaks, CA, USA, 2014. [Google Scholar]
 - Adebayo, A.A. Sustainable construction in Africa. Agenda 2002, 21, 1–11. [Google Scholar]
 - Tessema, F.; Taipale, K.; Bethge, J. Sustainable Buildings & Construction in Africa; Basehabitat: Johannesburg, South Africa, 2010. [Google Scholar]
 - Amaral, R.E.; Brito, J.; Buckman, M.; Drake, E.; Ilatova, E.; Rice, P.; Abraham, Y.S. Waste management and operational energy for sustainable buildings: A review. Sustainability 2020, 12, 5337. [Google Scholar] [CrossRef]
 - Basak, B.; Tuhin MT, H.; Ahmed, N.; Uddin, K.M.; Pal, S.K. Adoption of Water Efficient Plumbing Fixtures, a Case Study of a Residential Building. In Proceedings of the 5th International Conference on Civil Engineering for Sustainable Development (ICCESD 2020), Khulna, Bangladesh, 7–9 February 2020; pp. 7–9. [Google Scholar]
 - Silva-Afonso, A.; Pimentel-Rodrigues, C. The importance of water efficiency in buildings in Mediterranean countries. The Portuguese experience. Int. J. Syst. Appl. Eng. Dev. 2011, 5, 17–24. [Google Scholar]
 - Ann, C.M.; Abualrejal, H.M. Energy efficiency in green building to achieve company sustainability. In Proceedings of Symposium on Technology Management and Logistics (STMLGoGreen); Universiti Utara Malaysia: Bukit Kayu Hitam, Malaysia, 2015; Volume 8, p. 9. [Google Scholar]
 - Aste, N.; Angelotti, A.; Buzzetti, M. The influence of the external thermal inertia on the energy performance of well insulated buildings. Energy Build. 2009, 41, 1181–1187. [Google Scholar] [CrossRef]
 - Gasparella, A.; Pernigotto, G.; Cappelletti, F.; Romagnoni, P.; Baggio, P. Analysis and modelling of window and glazing systems energy performance for a well-insulated residential building. Energy Build. 2011, 43, 1030–1037. [Google Scholar] [CrossRef]
 - Acosta, I.; Munoz, C.; Campano, M.A.; Navarro, J. Analysis of daylight factors and energy saving allowed by windows under overcast sky conditions. Renew. Energy 2015, 77, 194–207. [Google Scholar] [CrossRef]
 - Omrany, H.; Marsono, A.K. Optimization of building energy performance through passive design strategies. Br. J. Appl. Sci. Technol. 2016, 13, 1–16. [Google Scholar] [CrossRef]
 - Darko, A.; Chan AP, C.; Yang, Y.; Shan, M.; He, B.J.; Gou, Z. Influences of barriers, drivers, and promotion strategies on green building technologies adoption in developing countries: The Ghanaian case. J. Clean. Prod. 2018, 200, 687–703. [Google Scholar] [CrossRef]
 - Roufechaei, K.M.; Bakar, A.H.A.; Tabassi, A.A. Energy-efficient design for sustainable housing development. J. Clean. Prod. 2014, 65, 380–388. [Google Scholar] [CrossRef]
 - Bayer, C.W. Evidence-Based Design for Indoor Environmental Quality and Health. Sustain. Built Environ. 2020, 7, 657–676. [Google Scholar]
 - Patnaik, A.; Kumar, V.; Saha, P. Importance of indoor environmental quality in green buildings. In Environmental Pollution; Springer: Singapore, 2018; pp. 53–64. [Google Scholar]
 - Elzeyadi, I.; Gatland, S.; Abboushi, B. Dynamic daylight: Measuring the impacts of high performance daylighting system on occupant health, satisfaction, and productivity. In Proceedings of the Illuminating Engineering Society Annual Conference, Portland, WA, USA, 8–10 August 2017. [Google Scholar]
 - Jamrozik, A.; Clements, N.; Hasan, S.S.; Zhao, J.; Zhang, R.; Campanella, C.; Bauer, B. Access to daylight and view in an office improves cognitive performance and satisfaction and reduces eyestrain: A controlled crossover study. Build. Environ. 2019, 165, 106379. [Google Scholar] [CrossRef]
 - Vasquez, N.G.; Rupp, R.F.; Andersen, R.K.; Toftum, J. Occupants’ responses to window views, daylighting and lighting in buildings: A critical review. Build. Environ. 2022, 219, 109172. [Google Scholar] [CrossRef]
 - Evola, G.; Gullo, F.; Marletta, L. The role of shading devices to improve thermal and visual comfort in existing glazed buildings. Energy Procedia 2017, 134, 346–355. [Google Scholar] [CrossRef]
 - Dudzinska, A. Efficiency of Solar Shading Devices to Improve Thermal Comfort in a Sports Hall. Energies 2021, 14, 3535. [Google Scholar] [CrossRef]
 - Roumi, S.; Zhang, F.; Stewart, R.A. Global Research Trends on Building Indoor Environmental Quality Modelling and Indexing Systems—A Scientometric Review. Energies 2022, 15, 4494. [Google Scholar] [CrossRef]
 - Hertwich, E.G.; Ali, S.; Ciacci, L.; Fishman, T.; Heeren, N.; Masanet, E.; Asghari, F.N.; Olivetti, E.; Pauliuk, S.; Tu, Q.; et al. Material efficiency strategies to reducing greenhouse gas emissions associated with buildings, vehicles, and electronics—A review. Environ. Res. Lett. 2019, 14, 4. [Google Scholar] [CrossRef]
 - Mawat, M.J.; Dawood, A.S.; Alhasan, Z.M. A brief review of the environmental assessment of green building in developing countries. Int. J. Nov. Res. Eng. Sci. 2019, 6, 7–15. [Google Scholar]
 - Djokoto, S.D.; Dadzie, J.; Ababio, E.O. Barriers to Sustainable Construction in Ghana Construction Industry: Consultants perspectives. J. Sustain. Dev. 2014, 7, 134–143. [Google Scholar] [CrossRef]
 - Hoffman, D.; Cloete, C. Factors Limiting Green Developments in South Africa—Architects’ comments. In Proceeding of the 8th Built Environmental Conference; Association of Schools of Construction in South Africa (ASOCSA): Durban, South Africa, 2014; pp. 63–74. [Google Scholar]
 - Baloi, D. Sustainable Construction: Challenges and Oportunities. In Proceeding of the 19th Annual Association of Researchers in Construction Management (ARCOM) Conference; University of Brighton: Greenwood, UK, 2003; pp. 289–297. [Google Scholar]
 - Aktas, B.; Ozorhon, B. Green Building Certification Process of Existing Buildings in Developing Countries: Cases from Turkey. J. Manag. Eng. 2015, 31, 05015002. [Google Scholar] [CrossRef]
 - Darko, A.; Chan, A.P.C. Review of Barriers to Green Building Adoption. Sustain. Dev. 2017, 25, 167–179. [Google Scholar] [CrossRef]
 - Zhang, Y.; Wang, H.; Gao, W.; Wang, F.; Zhou, N.; Kammen, D.M.; Ying, X. A survey of the status and challenges of green building development in various countries. Sustainability 2019, 11, 5385. [Google Scholar] [CrossRef]
 - Leje, M.I.; Shamsulhadi, B.; Fadhlin, A.; Muhammad-Jamil, A. Impacts of skilled workers on sustainable construction practices. Int. J. Sci. Technol. Res. 2020, 9, 6699–6706. [Google Scholar]
 - Darko, A.; Chan AP, C.; Ameyaw, E.E.; He, B.J.; Olanipekun, A.O. Examining issues influencing green building technologies adoption: The United States green building experts’ perspectives. Energy Build. 2017, 144, 320–332. [Google Scholar] [CrossRef]
 - Hankinson, M.; Breytenbach, A. Barriers that impact on the implementation of sustainable design. In Proceedings of the Cumulus Conference, Hosted by Aalto University School of Art and Design, Helsinki, Finland, 24–26 May 2012; pp. 1–11. [Google Scholar]
 - McGraw, C.H. World Green Building Trends, Smart Market Report; McGraw Hill Contraction: Bedford, UK, 2013. [Google Scholar]
 - Agyekum, K.; Opoku, A.; Oppon, A.J.; Opoku, D.G.J. Obstacles to green building project financing: An empirical study in Ghana. Int. J. Constr. Manag. 2020, 22, 1–9. [Google Scholar] [CrossRef]
 - Davies, O.O.A.; Davies, I.O.E. Barriers to implementation of sustainable construction techniques. MAYFEB J. Environ. Sci. 2017, 2, 1–9. [Google Scholar]
 - Serpell, A.; Kort, J.; Vera, S. Awareness, actions, drivers and barriers of sustainable construction in Chile. Technol. Econ. Dev. Econ. 2013, 19, 272–288. [Google Scholar] [CrossRef]
 - Wong, J.K.W.; Chan, J.K.S.; Wadu, M.J. Facilitating effective green procurement in construction projects: An empirical study of the enablers. J. Clean. Prod. 2016, 135, 859–871. [Google Scholar] [CrossRef]
 - Chan AP, C.; Darko, A.; Ameyaw, E.E.; Owusu-Manu, D.G. Barriers Affecting the Adoption of Green Building Technologies. J. Manag. Eng. 2017, 33, 04016057. [Google Scholar] [CrossRef]
 - Manoliadis, O.; Tsolas, I.; Nakou, A. Sustainable construction and drivers of change in Greece: A Delphi study Sustainable construction and drivers of change in Greece: A Delphi study. Constr. Manag. Econ. 2006, 24, 113–120. [Google Scholar] [CrossRef]
 - Asif, M.; Muneer, T.; Kelly, R. Life cycle assessment: A case study of a dwelling home in Scotland. Build. Environ. 2007, 42, 1391–1394. [Google Scholar] [CrossRef]
 - Ahn, Y.; Shin, H.; Jeon, M.; Jung, C. Construction Process Framework for A Green Building Projects. Int. J. Sustain. Build. Technol. Urban Dev. 2017, 8, 349–364. [Google Scholar]
 






| No. | Institutions | Level of Education | Area of Expertise | Work Experience | 
|---|---|---|---|---|
| KI-1 | ETG Designers and Consultants Sh.Co. | BSc | Architecture | Architectural design and supervision of buildings | 
| KI-2 | ETG Designers and Consultants Sh.Co. | BSc | Architecture | Architectural design and supervision of buildings | 
| KI-3 | ETG Designers and Consultants Sh.Co. | MSc | Civil engineer | Structural design, construction, and supervision of buildings | 
| KI-4 | ETG Designers and Consultants Sh.Co. | MSc | Mechanical engineer | Mechanical design, construction, and supervision of buildings | 
| KI-5 | ETG Designers and Consultants Sh.Co. | BSc | Electrical engineer | Electrical design, construction, and supervision of buildings | 
| KI-6 | Arcon Design Building PLC | BSc | Sanitary engineer | Building sanitary design, and supervision | 
| KI-7 | Ministry of Urban Development and Housing  | MSc | Construction technology and management | Construction-related policy making | 
| KI-8 | Ministry of Urban Development and Housing  | MSc | Urban planning and design | Construction-related policy making | 
| KI-9 | Arcon Design Building PLC | MSc | Project management | Supervision and management of buildings | 
| KI-10 | Arcon Design Building PLC | BSc | Surveyor | Bill of quantity preparation and surveying for buildings | 
| KI-11 | Addis Ababa University | PhD | Urban landscape design | Assistant Professor in urban landscape design and  researcher  | 
| KI-12 | ETG Designers and Consultants Sh.Co. | MSc | Environmental and safety expert | Environmental impact assessment of buildings and health and safety assessment of building occupants | 
| KI-13 | Adama Sciences and Technology University | MSc | Architectural engineering | Researcher and consultant on architectural engineering | 
| KI-14 | Adama Sciences and Technology University | PhD | Urban environmental Planning | Assistant Professor,  researcher, and consultant on urban environmental planning  | 
| KI-15 | Adama Sciences and Technology University | MSc | Environmental architecture | Researcher and consultant on environmental architecture | 
Disclaimer/Publisher’s Note: The statements, opinions and data contained in all publications are solely those of the individual author(s) and contributor(s) and not of MDPI and/or the editor(s). MDPI and/or the editor(s) disclaim responsibility for any injury to people or property resulting from any ideas, methods, instructions or products referred to in the content.  | 
© 2022 by the author. Licensee MDPI, Basel, Switzerland. This article is an open access article distributed under the terms and conditions of the Creative Commons Attribution (CC BY) license (https://creativecommons.org/licenses/by/4.0/).
Share and Cite
Gelan, E. Green Building Concepts and Technologies in Ethiopia: The Case of Wegagen Bank Headquarters Building. Technologies 2023, 11, 2. https://doi.org/10.3390/technologies11010002
Gelan E. Green Building Concepts and Technologies in Ethiopia: The Case of Wegagen Bank Headquarters Building. Technologies. 2023; 11(1):2. https://doi.org/10.3390/technologies11010002
Chicago/Turabian StyleGelan, Eshetu. 2023. "Green Building Concepts and Technologies in Ethiopia: The Case of Wegagen Bank Headquarters Building" Technologies 11, no. 1: 2. https://doi.org/10.3390/technologies11010002
APA StyleGelan, E. (2023). Green Building Concepts and Technologies in Ethiopia: The Case of Wegagen Bank Headquarters Building. Technologies, 11(1), 2. https://doi.org/10.3390/technologies11010002
        