Next Article in Journal
Epistemic Stance in Chinese L2 Spoken English: The Effect of Grade and Genre-Specific Questions
Next Article in Special Issue
The Pragmatics and Argumentation Interface
Previous Article in Journal
Zero-Derived Nouns in Greek
Previous Article in Special Issue
On the Rhetorical Effectiveness of Implicit Meaning—A Pragmatic Approach
 
 
Font Type:
Arial Georgia Verdana
Font Size:
Aa Aa Aa
Line Spacing:
Column Width:
Background:
Article

Conventional Implicatures in Argumentation

by
Annette Hautli-Janisz
1,*,
Katarzyna Budzynska
2 and
Chris Reed
3
1
Faculty of Computer Science and Mathematics, University of Passau, 94032 Passau, Germany
2
Laboratory of The New Ethos, Warsaw University of Technology, 00-661 Warszawa, Poland
3
Centre for Argument Technology, University of Dundee, Dundee DD1 4HN, UK
*
Author to whom correspondence should be addressed.
Languages 2023, 8(1), 14; https://doi.org/10.3390/languages8010014
Submission received: 14 October 2022 / Revised: 21 December 2022 / Accepted: 26 December 2022 / Published: 30 December 2022
(This article belongs to the Special Issue Pragmatics and Argumentation)

Abstract

Despite the ubiquity of conventional implicatures in language and the critical role they play in argumentation, they have heretofore been almost entirely absent from theories of argument and the linguistic expression of reasoning. In this paper, we discuss conventional implicatures (cis) as an interesting phenomenon at the interface of semantics, pragmatics and argumentation by harnessing research in semantics and pragmatics and extending an existing account for argument diagramming with this type of implicit meaning. In particular, we show that cis are unlike enthymemes, which are extremely challenging to conceptualise and to specify precisely. Instead, cis are anchored on the linguistic surface, trigger a largely predictable discourse contribution and are therefore more apt for argument analysis. By surfacing conventionally implicated material, we can unpack a wider variety of ways in which arguments are triggered by, composed of, and demolished by implicit discourse material, in particular inferential structures, conflicts and references to ethos. This also allows us to model the complex interplay between conventional implicature and argumentation, which in turn sheds new light on the interplay of meaning and argumentation in general.

1. Introduction

Implicitness is central in argumentation: not only is the vast majority of argument relations implicit—only 4% of arguments are signaled with explicit linguistic cues such as discourse markers (Lawrence and Reed 2015)—but implicitness can also serve specific discursive purposes: it can increase the rhetorical force of the argument, conceal its unsoundness and keep the listener’s attention (Hurley 2014), it can increase the possibility of gaining the listener’s agreement (Jackson and Jacobs 1980) and increase persuasion performance (Lombardi Vallauri 2021, among many others). It is therefore crucial to unpack implicit argumentative structure for identifying the subtle structure of a debate and the relations with which participants connect to the content under discussion and their interlocutors.
In this paper, we take a closer look at the role and function of conventional implicatures (cis) in dialogical argumentation. Originally introduced by Grice (1975) as anything that is inferred from an utterance and not a condition for the truth of the utterance, cis since then had a long and troubled history in the philosophy of language (Bach 1999; Grice 1975; Karttunen and Peters 1979; Potts 2005, inter alia). Potts (2005) establishes a number of clear-cut criteria as to their status in relation to other types of inferences such as presuppositions, entailments and conversational implicatures: cis have an anchor on the linguistic surface, are characterised by a high degree of speaker commitment and are logically and compositionally independent of at-issue content. Originally, were introduced in connection with discourse connectors signalling argumentation—see Grice’s classic example with ‘therefore’ in (1) (Grice 1975, p. 44): Grice claims that while the information of being an Englishman and being brave is asserted—“or said (in the favoured sense)” (Grice 1975, p. 45)—the consequence of being brave following from being an Englishman is “indicated, and so implicated”.
(1)
He is an Englishman, he is, therefore, brave.
cis can also arise structurally, for example with fronted adverbial clauses as in (2-a) taken from (Potts 2005, p. 139) with ‘luckily’: Wilma’s assertion in (2-a) is that Willie won the pool tournament. With the ci triggered by the sentence-initial adverb ‘luckily’ she contributes a proposition along the lines of ‘Willie winning the pool tournament is positive’. By adding Bob’s reply in (2-b) (‘That’s not good though’), an argumentative structure arises: Bob’s assertion that Willie winning the pool tournament is not good in (2-b) is in conflict with Wilma’s conventional implicature in (2-a).
(2)  a.  Wilma: Luckily, Willie won the pool tournament.
b.Bob: That’s not good, though.
Overall, the linguistic material that triggers cis is highly varied: from expressives (e.g., ‘damn’, ‘fucking’) (Potts 2005), slifting verbs (‘Peter, I hope, will come today.’) (Scheffler 2009), utterance-modifying adverbs (‘Luckily, Peter won the pool tournament.’) (Jackendoff 1972; Potts 2005) to prototypical ci items such as ‘but’ and ‘even’.
Investigating the interplay of cis and argumentation is interesting for a number of reasons: first of all, the majority of previous work in argumentation has looked at other types of implicit meaning, for instance enthymemes and conversational implicatures and their function in argumentation. However, these classes of implicit meaning are extremely challenging from the viewpoint of argument analysis due to their heavy reliance on context and common sense. cis, on the other hand, are a promising type of implicit meaning, because they are anchored on the linguistic surface and make largely predictable discursive contributions. These properties are a prerequisite for identifying and reconstructing the subtleties of argumentation in the wild (c.f., Hinton (2019)).
Moreover, we are able to shed more light on the properties of cis in naturally occurring data. ci triggers, e.g., fronted adverbials as in (2), are context-independent in the sense that whenever they occur, they yield conventionally implicated meaning. Either in the form of pieces of information that are used for argumentative purposes in the succeeding discourse or in the form of argumentative structures they yield themselves. This is not only the case for inferences, but also conflicts and references to ethos. However, the exact spellout of the conventionally implicated content seems to be vague, confirmed by the fact that Potts (2005) uses three different ways to describe the conventional implicature contributed by ‘damn’ in ‘I hate to mow the damn lawn.’, namely that ‘he is displeased with the obligation to mow the lawn.’ (p. 7), ‘he hates to mow the lawn’ (p. 7) and that ‘that the speaker must mow the lawn is what he seeks to disparage’ (p. 60). We do not find evidence so far that this variation has an impact on the argumentative structure, i.e., that depending on the reconstruction of the ci content, the argumentative function varies. We therefore assume that cis are indeed context-independent, showcasing that cis are at the interface of semantics (truth-conditional) and pragmatics (context-dependent) as well as pragmatics and argumentation (based on pragmatic inference we can spell out argumentative inference).
Thirdly, cis present an interesting phenomenon at the interface of semantics, pragmatics and argumentation, in particular with respect to inference. In particular, we show that the approach by Oswald (2018), namely that pragmatic inference fuses argumentative inference, makes the correct predictions for cis: the proposition corresponding to the implicature is the conclusion of an inference that took as input some of the explicit linguistic material plus some contextual information. This investigation therefore sheds more light on the interplay between linguistic structure and argumentation.
This paper shows that cis present one type of implicit meaning that offers a promising way forward in equipping computational models of argument with the means to identify, reconstruct and incorporate implicit argumentative structure. We discuss the structures that are licensed by cis and the ways they argumentatively interact with other pieces of information in the discourse—a question that has so far gone largely unnoticed in the argumentation literature. We also make a first attempt at mapping out the ways that cis are used to fuse argumentative structure, the first step in being able to build corpus resources that allow for a broader empirical investigation into a correlation of the types of ci structures with particular argumentative genres. We also equip a state-of-the-art framework for large-scale argument diagramming, namely Inference Anchoring Theory (Budzynska and Reed 2011), with an annotation layer for conventional implicatures. This layer draws from, but is not dependent on, core iat annotation—the analysis of explicit arguments in dialogue. This modularised approach allows us to extend existing iat corpora with the ci layer proposed in this paper.
The paper is structured as follows: We first introduce conventional implicatures and emphasise their difference to other types of inferences that have gained attention in argumentation, namely presuppositions, entailments and conversational implicatures (Section 2). We also show that given their anti-backgrounding restriction, cis are not on a par with enthymematic structures. After a brief recapitulation of related work (Section 3), we present and discuss a set of novel examples that illustrate the workings of conventional implicatures at the interface of semantics, pragmatics and argumentation, in particular regarding conflicts (Section 4), inferences (Section 5) and ethotic structures (Section 6). We conclude with a discussion and outlook in Section 7.

2. Conventional Implicatures

2.1. What Are Conventional Implicatures?

The initialisation of the category of conventional implicatures by Grice (1975) has led to (a) a substantial discussion on the appropriate terminology and (b) a dispute on whether this type of meaning is situated in semantics or pragmatics. Bach (1999) uses the term ‘pragmatic presuppositions’ and situates them very clearly in realm of contextually-dependent implicit meaning, whereas Potts (2005) has added to this discussion by proposing a logic of conventional implicatures and devising linguistic tests that clearly situate cis in semantics.
The defining features of cis according to Potts (2005) are illustrated with the example in (2): Firstly, conventional implicatures are anchored on the linguistic surface, in contrast to conversational implicatures which are not explicitly encoded on the linguistic surface and ultimately depend on world knowledge and common sense. Looking at Example (2), the conventional implicature that Alice thinks that Willie winning the pool tournament is positive is triggered by the sentence-initial adverb ‘luckily’. It is those fronted adverbial phrases that consistently yield a conventionally implicated proposition, i.e., the presence on the linguistic surface is required in order to yield an instance of a ci.1
Another property of cis is that they are part of the conventional meaning of words and arise independently of context. Regarding the former, the lexical semantics of the trigger word (or construction) shapes the conventionally implicated content. The lexical semantics of ‘luckily’, irrespective of whether it contributes a ci in fronted adverbial position or regular, asserted content in “regular” syntactic configurations, contains the information that an event or circumstance is generally positive (synonyms by WordNet Online2: ‘fortunately’, ‘fortuitously’, ‘as luck would have it’, ‘by good fortune’). Used as a ci item, the speaker implicates her evaluation of an event or circumstance as being positive (though the exact referent is not a priori defined, i.e., whether it is the speaker, the hearer, a third person or an entity that the speaker feels positively about). In addition, the implicated content remains stable under context variation, for instance in examples like ‘Luckily, Bill did not survive the descent’, the ci remains one of positive evaluation (‘it is positive that Bill did not survive the descent’).
The key point in Pott’s logic of conventional implicatures is that cis are logically and compositionally independent of what is “said”, i.e., they are independent of the truth-conditional (or asserted) content in the sentence. This can be tested by changing the truth conditions in the main clause, for instance with sentence-level negation, illustrated in Example (3). This turns the meaning of the main clause into ‘Willie does not win the pool tournament’, but the ci contribution by ‘luckily’ as one of positive evaluation remains unaffected, showing that the meaning of the ci is independent from the asserted meaning. It is this characteristic that will find its way into our modeling of cis in Inference Anchoring Theory in Section 3.2: Asserted material is kept separate from conventionally implicated content, despite it being triggered by lexical items in the same argumentative segment.
(3)
Alice: Luckily, Willie did NOT win the pool tournament.
It is positive that…
Lastly, cis form commitments which are made by the speaker of the utterance and which give rise to entailments, i.e., they are not negotiable and not cancelable by the same speaker without sounding extremely incoherent. This is illustrated in (4): By way of ‘luckily’, Alice makes a commitment that she thinks Willie winning the pool tournament is positive. Retracting from that commitment, e.g., through negating the implicature in the subsequent sentence (‘His winning the tournament is problematic though’), is considered extremely incoherent. In contrast, having the same speaker cancelling the asserted content (‘Ah no, it was the golf tournament that he won’), as shown in (5), seems less incoherent. This leads Potts (2005) to the conclusion that the speaker commitment for the truth of the conventionally implicated proposition is entailed, not allowing them to be cancelled.
(4)
Alice: Luckily, Willie won the pool tournament. #His winning the tournament is problematic though.
(5)
Alice: Luckily, Willie won the pool tournament. ?Ah, no, it was the golf tournament that he won.
In sum, cis exhibit characteristics that are fortunate from a corpus linguistic and argument analysis point of view: For one, they form meaning that is separate from asserted information, allowing us to clearly separate explicit from implicit argumentative material. Spelling out the implicit information in the form of propositions enables us to create a variety of argumentative structures with conventionally implicated content, making them antecedents and targets of conflicts, inferences and references of ethos. Their presence independent of contextual variation allows for a consistent identification, which is crucial from a theoretical as well as corpus-driven aspect of argument analysis.
Despite the clear-cut criteria that Potts (2005) establishes for cis, let us briefly demarcate them with respect to other dimensions of implicated meaning frequently considered in argumentation theory, namely conversational implicatures and presuppositions.

2.2. How Are Conventional Implicatures Different from Conversational Implicatures and Presuppositions?

The key feature that distinguishes conventional implicatures from conversational ones is that the latter category is not anchored in the linguistic surface (in the form of lexical items or phrases). Instead, conversational implicatures arise out of Grice’s (1975)’s cooperative principle and the maxims of conversation; they solely depend on world knowledge, common sense and the common ground shared by the interlocutors. This context-dependency makes them generally difficult to reconstruct and susceptible to over-interpretation. An example is shown in (6) (taken from (Grice 1975, p. 43) and slightly modified):
(6)  a.  Bob: How is Alex doing in his new job?
b.Wilma: Oh, quite well, I think. He likes his colleagues and he hasn’t been to prison yet.
Wilma’s response can imply or suggest a number of things, e.g., that Alex previously had trouble with his colleagues. Or that his job as police officer usually requires him to transfer prisoners which he does not like. Or indeed that he usually yields to the temptations offered by his job and ends up in prison. From an argumentative point of view, all of these propositions are implicit premises, the conclusion being that Alex is doing quite well. Here, in contrast to cis, the breadth of possible interpretations needs to be calculated from and resolved through context entirely.
Semantically, conversational implicatures differ with cis in that they are volatile under negation. For illustration compare examples (6) and (7): The removal of the negation cancels the conversational implicatures related to it, i.e., that his job as police officer usually requires him to transfer prisoners or that he usually yields to the temptations offered by his job and ends up in prison. Instead, Wilma now suggests that Alex enjoys his job because he collaborates with the prison, its inmates, etc. Therefore, negation (or the reverse, as in Example (7)) cancels conversational implicatures, in contrast to cis which do not cancel them (c.f. Example (3)).
(7)  a.  Bob: How is Alex doing in his new job?
b.Wilma: Oh, quite well, I think. He likes his colleagues and he has been to prison yet.
Another type of implicit meaning which is frequently discussed in argumentation are presuppositions: Like cis, they are triggered by the linguistic surface, e.g., ‘Ali’s brother’ in (8-a) triggers the presupposition that Ali has a brother. Negation as in (8-b) does not have an effect on the presupposed material, the presupposition remains stable, making them similar to cis. However, a speaker can retract from presupposed material without sounding extremely incoherent (compare with Example (4)), suggesting that the commitment of the speaker for presupposed material is lower than for conventional implicatures, where speaker commitment is entailed (Potts 2005).
(8)  a.  Ali’s brother is bald.
b.Ali’s brother isn’t bald.
c.Ali’s brother isn’t bald: Ali doesn’t have a brother. (Green 2000)
Even with this brief discussion, one can see that demarcating different types of implicit meaning can be challenging. However, the properties of cis, i.e., their presence on the linguistic surface, their behaviour under negation and the level of speaker commitment they exhibit, enable us to consider this subtype of implicit meaning for large-scale argument analysis, paving the way for a more systematic study of implicitness in argumentation. This also requires a more careful discussion of how cis relate to enthymemes, which is done in the following section.

2.3. Are Conventional Implicatures Just Enthymemes?

As soon as there is implicit material in an argumentative context, it is inescapable that thoughts turn to enthymemes. So, are cis (in argumentative settings) not simply a form of enthymemes? For one, for this to be so, every conventional implicature would have to trigger discourse material that is argumentatively relevant, i.e., in Aristotle’s logical-dialectical theory, a premise-conclusion structure. However, this is not the case. Conventional implicatures can, as we will show later on, not only contribute implicit premises (and conclusions), but are also implicit material in conflicts and references to ethos. Or indeed contribute no argumentative material at all.
Moreover, there is a conceptual divide between conventional implicatures and enthymemes: Research in linguistic theory suggests that cis “need not (and usually cannot) be assumed by the speaker to be part of the common ground” (Potts 2005, p. 38), i.e., conventionally implicated information is not shared knowledge between interlocutors when the sentence is uttered, making it new to the hearer. This is what Potts calls the ‘antibackgrounding requirement’, illustrated in the following: The content of (9) renders the continuation with (9-a) (in which the content of the ci exactly repeats the asserted content of (9)) infelicitous. This is due to redundancy: once information is asserted and as such established in the common ground, it seems incoherent to conventionally implicate that same piece of information. A continuation with additional information as in (9-b), however, is valid—the complement of the factive ‘know’ does not require an accommodation of the information of its complement (‘Mary is the least likely to come to the party’) with the statement in (9).
(9)
Of all people under consideration, Mary is the least likely to come to the party.
  • #Even Mary came to the party.
  • And most classmates know that Mary is the least likely to come to the party.
This is orthogonal to what is assumed for enthymemes, where the implicit component(s) of the argument and their relation are background knowledge and are shared between the interlocutors. Therefore, enthymematic information does not adhere to the antibackgrounding requirement that holds for cis: Enthymemes are part of the common ground or background knowledge between interlocutors and are therefore left implicit. The modus ponens example in (10) illustrates this: The implicit premise in (10-b) is a conversational implicature which arises from world knowledge and common sense—it is in no way tied to the linguistic surface of either the premise in (10-a) or the conclusion in (10-c). Leaving the premise in (10-b) implicit renders the syllogism logically incomplete, though easily understandable.
(10)  a.  Drunk driving hurts innocent people.
b.(Hurting innocent people is wrong.)
c.Therefore, drunk driving is wrong.
We therefore conclude that conventional implicatures contribute implicit argumentative structure (and indeed other discourse information) that is new to the hearer. This is in sharp contrast to enthymematic structures, which are assumed to already be in the common ground. Given this crucial difference and the property of ci to be anchored on the linguistic surface, there is a clear need for argumentation theory and pragmatics to spell out the types of argumentative structures conventional implicatures can give rise to. This is because conventionally implicated information is new (at least to some hearers) and it is therefore likely that it becomes subject to argumentation in subsequent discourse.

3. Background

3.1. Related Work

Argumentation is a mostly implicit phenomenon: only 4% of all instances of inference are signaled with explicit linguistic materials like discourse connectives (Lawrence and Reed 2015). The remaining argumentative structures are implicit—construed of either missing premises and conclusions and of support and attack relations that are not being overtly signalled. Previous work shows that leaving argumentative content implicit can serve multiple purposes: it can increase the rhetorical force of the argument, conceal its unsoundness, keep the listener’s attention (Hurley 2014) and increase the possibility of gaining the listener’s agreement (Jackson and Jacobs 1980).
In argumentation theory, it is mainly conversational implicatures that have attracted attention, e.g., van Eemeren and Grootendorst (2010) discuss the use of implicatures for argument reconstruction and Mackenzie (1990) incorporate implicatures in dialogue models (System 3). Macagno (2012) discusses how various implicatures can aid in retrieving speaker intention, Macagno and Walton (2013) illustrate the way in which conversational implicatures are triggered by conflicts of presumptions. Oswald (2016) uses relevance theory to identify unexpressed premises that arise out of conversational implicatures. The function of conversational implicatures are also investigated in the realm of illegitimate advertising (Jacobs 1995, 2011). Boogaart et al. (2020) investigate conversational implicatures in defence strategies, for instance James Comey’s testimony to the US Senate Intelligence Committee in 2017.
The discussion of conventional implicatures (or ‘pragmatic presuppositions’, according to the terminology suggested in Bach (1999)) are represented to a far lesser extent and commonly by way of the discourse connectors ‘but’ and ‘therefore’, two classic triggers of conventional implicatures. However, ci constructions extend far beyond those two lexical items and cover a range of expressions and constructions, for instance expressives (e.g., ‘damn’, ‘fucking’) (Potts 2005), slifting verbs (‘Peter, I hope, will come today.’) (Scheffler 2009), utterance-modifying adverbs (‘Luckily, Peter won the pool tournament.’) (Jackendoff 1972; Potts 2005) and a category including prototypical ci items such as ‘but’ and ‘even’.
In semantics and pragmatics, conventional implicatures have a long and troubled history (see Zufferey et al. (2019) for an overview). Potts (2005) and his logic of conventional implicatures provides a set of properties of conventional implicatures and ways to identify them. In German, for instance, conventional implicatures are frequently triggered by discourse particles, a linguistic category that is highly frequent in natural speech but not confined to it (Coniglio 2011; Jacobs 1983, 1991; König 1997; Gabelentz 1891). Overall, these particles are considered to the expressive content of an utterance (Karagjosova 2004; Kratzer 1999; Zimmermann 2011, inter alia). However, due to their elusive pragmatic nature, analyses range from considering them as contributing conventional implicatures (Doherty 1985), adding felicity conditions (Kratzer 1999), being modifiers of illocutionary operators (Jacobs 1991; Lindner 1991) or being a modifier of sentence types (Zimmermann 2011). Despite the breadth of analyses, discourse particles are generally considered as conveying a speaker’s stance towards an utterance and situating the utterance in the web of information that comprises the discourse. These particles steer the discourse and express speaker stance towards uttered propositions—subtle pragmatic devices that are highly effective in natural communication.
Extending previous work, this paper showcases the breadth of argumentative structures that are invoked by conventional implicatures in natural argumentation across languages, going beyond the famous ‘but’, ‘therefore’ examples from Grice (1975). Conventional implicatures as one category of implicit information are, as we show in this paper, indeed crucial for understanding argumentative discourse. They also present a challenging type of meaning which lies at the interface of semantics, pragmatics and argumentation. By enhancing an existing framework for large-scale, dialogical argument analysis, Inference Anchoring Theory (see Section 3.2), with a systematic identification and reconstruction of conventionally implicated information, we do not only contribute to research on pragmatics and argumentation, but also on the more computational linguistic aspect of identifying implicit information in corpora and computational models of argumentation.

3.2. Argument Analysis and Diagramming

Inference Anchoring Theory (iat) (Budzynska et al. 2014, 2016) provides a theoretical scaffolding to handle dialogue and argument structure, and the relations between them. In its core form, iat incorporates underspecified models of dialogue, argumentation and pragmatics by way of three types of relations: (i) relations between locutions in a dialogue, called transitions; (ii) relations between sentences (propositional content of locutions); and (iii) illocutionary connections that link locutions with their content. Figure 1 illustrates the basic types of connections by way of Example (11), taken from one of our corpora on experimental discussions on whether or not to allow fracking in Germany3: Alex’s claim in (11-a) that he’d like to put out a word of caution about international comparisons in climate change policy is challenged by Nika with ‘Why?’ in (11-b), requesting justification from Alex which is given in (11-c) (‘Sweden doesn’t, in its climate change policy, take in its share of shipping or aircraft emissions’).
(11)  a.  Alex: I’d like to put out a word of caution about international comparisons in this kind of field
b.Nika: Why?
c.Alex: Sweden doesn’t, in its climate change policy, take in its share of shipping or aircraft emissions.
The right-hand side of the diagram in Figure 1 represents the dialogical structure, consisting of the speakers’ utterances, i.e., locutions, and the rules of the dialogue protocol. This structure captures which types of utterances can license or require the making of other utterances—the underlying motive for dialogue games, which specify a set of rules of the functional relations between moves (‘dialogue protocol’). There is a rich variety of these dialogue games in, for example, philosophy (Mackenzie 1990; Walton and Krabbe 1995), jurisprudence (Prakken 2005) and AI (Reed et al. 2017). However, these dialogue games are rarely exhaustive in specifying the relationships between moves. Therefore, we leave the exact nature of the transition between locutions underspecified: We are neither interested in the details of the dialogue protocols nor the characterisation of the rules from which they are composed, so we label all instances of these dialogue rules simply as Default Transitions.
The second type of relation is connections between propositions: Default Conflict captures a conflict between propositions; Default Inference encodes an inference from a premise to a conclusion; and Default Rephrase marks a reformulation of previous content. All propositional structure is anchored in dialogue structure through the third type of relation, namely illocutionary acts founded upon the concept of illocutionary force (Searle and Vanderveken 1985). In core iat, we assume ten illocutionary connections: ‘Asserting’, ‘Agreeing’, ‘Arguing’, ‘Disagreeing’, ‘Restating’, ‘Questioning’ (‘Pure Questioning’, ‘Assertive Questioning’, ‘Rhetorical Questioning’ and ‘Challenging’) and ‘Default Illocuting’ (see Hautli-Janisz et al. (2022) for an overview of the distribution of relations in QT30, the largest corpus of analysed dialogical argumentation to date). These connections can be either anchored in locutions, when the locution on its own is enough for the full reconstruction of the illocution and its content (e.g., the Asserting connection of the first move). Illocutionary connections related to propositional relations are anchored in transitions, because contextual information from the preceding discourse is involved (Budzynska et al. 2016; Janier and Reed 2015): In Figure 1, in the case of ‘Default Inference’ anchored via ‘Arguing’ in ‘Default Transition’, the argument is not only dependent on the locution but also the preceding context, i.e., without material before Alex’s move ‘Sweden doesn’t, in its climate change policy, take in its share of shipping or aircraft emissions, there would be no argument. This is accounted for by anchoring the illocutionary act in the dialogical transition between locutions (‘Default Transition’) instead of the locution itself.
The rationale for using iat to advance cis in argumentation theory is three-fold: The framework is thoroughly rooted in philosophy and allows us to harness the latest results in semantics and pragmatics to incorporate conventional implicatures in a well-motivated framework for dialogical argumentation across languages. Secondly, iat has been applied to almost 3 million words of argumentation and debate data across more than a dozen languages, complemented by significant argument technology infrastructure, In particular, there are mature tools for discourse analysis (OVA3, Janier et al. (2014)), for data management (AIFdb, Lawerence et al. (2012)), for corpus construction (Lawrence and Reed 2014)) and for their interoperability (Reed et al. 2017). Finally, iat was the first framework designed to function both for analysis in the face of linguistic underspecification, pragmatic ambiguity and veiled intentionality, whilst at the same time providing a theoretically robust underpinning for computational approaches for mining dialogical argumentation (Lawrence and Reed 2019; Stede and Schneider 2019). In the present paper, we set out the central properties of iat C I , an enhanced version of iat, which incorporates conventionally implicated structures. The assumptions of iat hold: explicit propositional structure is anchored in dialogical structure; illocutionary acts serve as the glue between propositions, argument structure and dialogical structure. The cornerstones of this added layer of analysis will be explicated in the next sections and lay the groundwork for empirical work on conventional implicatures and argumentation, in particular regarding structures of implicit conflict (Section 4), implicit inference (Section 5) and references to ethos (Section 6).

4. Conventional Implicatures in Conflict

One type of conventionally implicated argumentative structure is triggered by cis that implicate conflicts, i.e., conflicts are not asserted with explicit material but conveyed with the help of conventional implicatures. The first subtype are conflicts in which the consequent, i.e., the target of the conflict relation, is conventionally implicated (Section 4.1). A second subtype of conventionally implicated conflicts occurs when the antecedent, i.e., the source of the conflict, is conventionally implicated (Section 4.2). A third subtype covers conventional implicatures in procatalepsis (Section 4.3), i.e., the refutation of anticipated objections.

4.1. Subtype I: Implicit Consequents of Conflicts

In subtype I, the consequent of the relation, i.e., its target, is conventionally implicated. An example of this structure was given in (2), reproduced here as (12): Alice’s assertion in (12-a) is followed by Bob’s assertion in (12-b). Bob’s assertion is not in conflict with Alice’s assertion, but it is the ci contributed by ‘luckily’ in (12-a) that it is conflicting with: ‘that’s not good though’ targets ‘it is good/positive that Willie won the pool tournament’.
(12)  a.  Alice: Luckily, Willie won the pool tournament.
b.Bob: That’s not good, though.
To capture this interaction between asserted and implicated content, we use iat’s core relations of dialogue structure, propositional structure and illocutionary structure and add a fourth type of relation, namely implicature structure. The argument graph in Figure 2 shows how iat C I integrates this additional layer: the illocutionary structure in the middle (‘Asserting’) glue the dialog structure, i.e., locutions (right-hand side), to the propositional structure (left-hand side): Alice asserts that Willie won the pool tournament and Bob asserts that Willie winning the pool tournament is not good. The fact that Alice’s locution not only triggers an asserted proposition (‘Asserting’) but also creates an implicated proposition (‘S Implicating’ for stating an implicature) which is captured by the extra propositional node which contains the content contributed by ‘luckily’. Bob’s reply is disagreeing with that implicitly signaled yet now surfaced proposition. For this we use the regular ‘Default Conflict’ relation between his assertion and Alice’s implicature. This conflict is anchored in the dialogue structure on the right via the relation of ‘D Implicating’ (‘D’ for its explicit counterpart of ‘Disagreeing’). In parallel to the illocutionary connection ‘Disagreeing’ capturing conflicts between explicit propositions, ‘D Implicating’ is anchored in the transition between locutions, because the act of disagreeing is only conducted when preceding context is included in the interpretation, in this case Alice’s locution. Neither Alice’s nor Bob’s locution on their own exhibit argumentative function, only their combination renders the argument complete.
With iat C I we go beyond the level of pragmatic information that was previously recorded in iat argument graphs. In particular, we include a form of pragmatic inference, discussed in Oswald (2018) as input to argumentative inference: the conventionally implicated material is the conclusion of an inference that took as input some of the explicit linguistic material plus some contextual information. That is, the proposition ‘that Willie won the pool tournament is positive’ is inferred from ‘luckily’. This paper contributes to the discussion whether argumentative inference is input to pragmatic inference (the view held by Macagno and Walton (2013)) or the other way round (the view held by Oswald (2018)). At least with cis, the case seems clear: pragmatic inference can be input to argumentative inference, but not vice versa.
This interplay between pragmatics and argumentation is also found in German (and in principle in all languages using conventional implicatures as types of inferences). The example, taken from Hautli-Janisz and El-Assady (2017), contains the particle combination doch wohl ‘lit. indeed probably’ which is used to reject the common ground between interlocutors, i.e., the speaker expresses a conflicting view which is shared knowledge between the interlocutors but has not been explicitly stated in the preceding discourse. The excerpt in Example (13) is taken from the arbitration in the context of Stuttgart 21 (S21) in the German city of Stuttgart, where a new railway and urban development plan caused a massive public conflict in 2010. As in Example (12), the consequent of the conflict, i.e., its target, is conventionally implicated. It is triggered here by doch wohl ‘even if that means I have to contradict you (lit. even probably)’.
(13)  a.  Die Planfeststellungsverfahren zu S21 waren extrem     schwierig.
    the plan approval commissions for S21 were extremely difficult
    ‘The plan approval commissions for S21 were extremely difficult.’
  b.Das wird man doch    wohl     sagen dürfen.
    that will one indeed probably say     may
    ‘One may say so (lit. even if that means I have to contradict you).’
The argument graph is given in Figure 3: The second locution (right-hand side) generates an asserted proposition (‘Asserting’) and a conventionally implicated proposition (‘S Implicating’). The conflict holds between those two propositions, i.e., the implicated source and the asserted target, both originating in the same locution. As with “regular” conflict, ‘Default Conflict’ is anchored in the dialogue structure. Since in this case the conflict resides within a single speaker utterance, ‘D Implicating’ needs to be anchored in the locution and not in the ‘Default Transition’ between locutions.

4.2. Subtype II: Implicit Antecedents in Conflicts

In the second subtype of conventionally implicated conflict, it is the antecedent, i.e., the source of the conflict, that is conventionally implicated. In order to illustrate this, we modify an example by Oswald (2016) by inserting the adverbial ‘interestingly’ in fronted position in (14). The ci content can be paraphrased as ‘Ashton Kutcher cannot be a good marriage counsellor’. This proposition is in conflict with the assertion preceding it ‘Ashton Kutcher has given marital counselling in the press’. The ci is also the conclusion of the content of the main clause ‘Demi Moore has just filed for divorce’, which we discuss in more detail in Section 5.
(14)
Ashton Kutcher has given marital counselling in the press. Interestingly, Demi Moore has just filed for divorce. (Oswald 2016)
The argumentative structure is captured in the iat diagram in Figure 4: The ci ‘Ashton Kutcher can’t be a good marital counselor’ is anchored via ‘S Implicating’ in the locution and serves as the source for the conflict with the preceding assertion ‘Ashton Kutcher has given marital counseling in the press’. ‘Default Conflict’ is anchored via ‘D Implicting’ to capture its partly implicit nature of (instead of the illocutionary relation ‘Disagreeing’ if it was a conflict between two asserted propositions).
In principle, it is possible that both propositions in a conflict relation are conventionally implicated, for instance in a larger context where multiple people support or disagree with a conventionally implicated proposition. The analysis would be analogous to the one for conflict in general and subtype I and II in particular: the implicated propositions would be anchored with ‘S Implicating’ in the locutions and ‘Default Conflict’ would be anchored with ‘D Implicating’ in the transition between the locutions involved.

4.3. Subtype III: Procatalepsis

An interesting case of implicit conflict structure is found in procatalepsis, i.e., in the refutation of anticipated objections. In Example (15), taken from the Microtext corpus (Peldszus and Stede 2016) from a discussion on the new airport BER in Berlin and the problems surrounding its completion. The first assertion is that ‘BER should be reconceptualised from scratch’. The second assertion is that billions of Euros have already been invested in the existing airport project’. As such, they are not in direct conflict with each other—however, ‘even if’ triggers a ci along the lines of ‘it does not make sense to reconceptualize BER from scratch due to the amount of money already invested’. It is this material that is in conflict with the assertion in the main clause.
(15)
BER should be re-conceptualised from scratch, even if billions of Euros have already been invested in the existing airport project.
As shown in the argument graph in Figure 5, the implicature serves as the trigger of the conflict between both locutions (as the source) and also yields an implicated inference (as the target). Similar to Figure 4, without surfacing the implicated proposition in the middle, we would completely loose out on the underlying argumentative structure of the excerpt.
In addition to conventionally implicated material surfacing conflicts, cis can also supply material for implicit inferential structures, as illustrated in Section 5.

5. Conventional Implicatures in Inference

In what follows, we discuss two subtypes of inferences that contain conventional implicatures. The first subtype subsumes those argumentative structures where the conclusion is conventionally implicated (Section 5.1). The second subtype covers structures where it is the premise that is conventionally implicated (Section 5.2).

5.1. Subtype I: Conventionally Implicated Conclusions

The second half of the Ashton Kutcher example in (14) with the graph in Figure 4 contains a conventionally implicated standpoint in an inference: The ci that ‘Ashton Kutcher can’t be a good marital counselor’ is supported by the assertion that ‘Demi Moore has just filed for divorce’. The criterium in iat for a ‘Default Inference’ is the why-test: why-conclusion, because-premise (why-‘Ashton Kutcher can’t be a good marital counselor’, because-‘Demi Moore has just filed for divorce’).
Regarding the structure of the graph in Figure 4 above, again the conventionally implicated proposition is anchored via ‘S Implicating’ in the locution to mark that is was generated in this locution alone (right-hand side). ‘Default Inference’ is anchored via ‘A Implicating’ in the dialogue structure (‘A Implicating’ is an analogy to the illocutionary relation ‘Arguing’ which anchors ‘Default Inference’ between asserted propositions). The inference holds between two propositions originating in the same locution, therefore ‘A Implicating’ is anchored in the locution and not the transition: no more context than the locution is required to ‘understand’ the inference drawn.

5.2. Subtype 2: Conventionally Implicated Premises

In parallel to conventionally implicated conflict, a ci can also be the source of the inference, i.e., the premise. As shown in Section 2, these implicit premises are not enthymemes: they have an anti-backgrounding requirement, meaning that the information they contribute to the discourse is not yet shared knowledge. This goes against the assumption of enthymemes as pieces of information that are already shared between interlocutors and do not to be explicated.
In order to illustrate the workings of conventionally implicated inferences, we slightly adjust the example by Oswald (2016) used in (14) and use the ci item ‘surprisingly’ instead of ‘interestingly’ in fronted adverbial position. As shown below, this changes the argumentative structure of the whole excerpt: The information contributed by ‘surprisingly’ is one of ‘Ashton Kutcher was assumed to be an expert in marital issues’. This can be taken as support of ‘Ashton Kutcher has given marital counseling in the press’ (instead of the antecedent of the conflict as in Example (14)). It also means that the assertion of ‘Demi Moore has just filed for divorce’ becomes one of conflict, instead of the source of the conflict in Example (14).
(16)
Ashton Kutcher has given marital counselling in the press. Surprisingly, Demi Moore has just filed for divorce.
The argument structure is shown in the diagram in Figure 6: ‘S Implicating’ anchors the conventional implicature in the dialogue, the implicit ‘Default Inference’ and ‘Default Conflict’ is anchored via ‘A Implicating’ and ‘D Implicating’, respectively. The latter is anchored in the locution because it is a local structure, the former is anchored in the transition to mark the inclusion of context in the analysis.
As for conventionally implicated conflicts, implicated supports can in principle also occur between two conventionally implicated propositions, rendering the whole argument conventionally implicated. This is most likely the case in long-distance relations, i.e., material that is far apart in the discourse, but argumentatively related.

6. Conventional Implicatures in Ethos

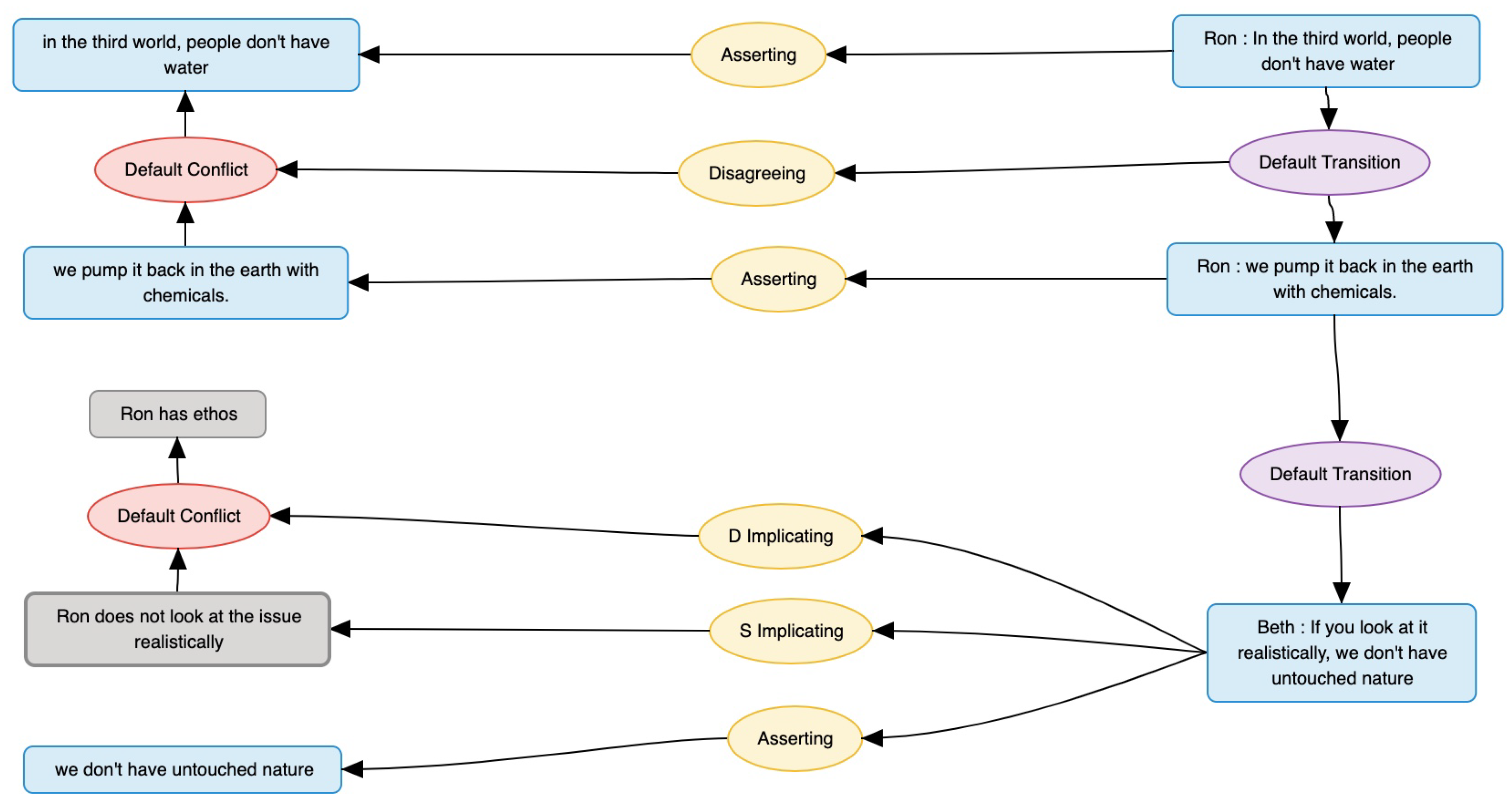
Apart from representing conventionally implicated conflict and inference in logos, IAT C I also allows us to surface conventionally implicated conflict in ethos, i.e., implicit structures that speakers use for attacking and supporting each other on a personal level. One of those examples originates in a corpus of public deliberations on whether or not to allow fracking. Example (17) illustrates the exchange between Ron and Beth where Ron’s assertion that ‘we pump water back in the earth with chemicals’ is followed by Beth’s assertion that ‘we don’t have untouched nature’. Beth then contributes what is known as a ‘biscuit conditional’ (Austin 1958): The defining property of biscuit conditionals is that—unlike in a hypothetical conditional—the truth of q is not contingent on that of p, i.e., the truth of ‘we don’t have untouched nature’ is independent of whether Ron look at the appropriateness of fracking realistically or not. Interestingly, the if-clauses in these conditionals are assumed to provide a constraint on the relevance of asserting the consequent (Bhatt and Pancheva 2006). To us, this construction shares some properties of the fronted adverbials that were discussed earlier: The content of the adverbial clause separated by the comma functions as a comment on the asserted content in the main clause. In example (17), this is supported by the fact that the tense in the consequent is the same as in the if-clause, adding the sense that the conditional is used to convey expressive content instead of a “true” conditional reading. As a consequence, we treat the clause ‘if you look at it [the situation] realistically’ as triggering a conventional implicature with the content that Ron is not looking at the situation realistically.
(17)a.Ron: In the third world, people don’t have water. And we pump it back in the earth with chemicals.
  b.Beth: If you look at it [the situation] realistically, we don’t have untouched nature.
The analysis in Figure 7 follows the general guidelines for iat and the more specific guidelines for ethos analysis proposed in Duthie and Budzynska (2018) and Koszowy et al. (2022). This includes a separate node on the left-hand side which records a person’s ethos in the argument graph (see the grey propositional box ‘Ron has ethos’ in Figure 7). The ci by Beth ‘Ron does not look at the issue realistically’ is attacking Ron’s ethos, signalled by ‘Default Conflict’ between the ci and the ethos node. Whereas Koszowy et al. (2022) use a more fine-grained distinction between types of ethotic attacks (‘Wisdom’, ‘Virtue’ and ‘Goodwill’), for the purpose of this paper, we remain underspecified with respect to the type of ethotic attack.
There is some more implicit meaning contained in the example, but not in the form of cis. For instance, the proposition that ‘pumping chemicals in the earth harms nature’ and ‘nature is precious’ and ‘the first world is careless with precious resources’ are all implicit, but are conversational implicatures, i.e., rendered from common sense and world knowledge entirely. These would all aid in rendering a more fine-grained argument analysis, but go beyond what can be reliably identified—hence the focus on overtly signalled conventional implicatures.

7. Discussion and Summary

In this paper, we investigate conventional implicatures as a type of implicit meaning which has been largely unexplored in the context of argumentation theory. We present different types of conflicts, inferential and ethotic structures where surfacing cis is crucial for identifying the underlying argumentative structure. With IAT C I we do justice to the interplay of truth-conditional and contextual aspects of conventional implicatures: They are recorded on the linguistic surface in the dialogue structure, i.e., the locutions, on the right-hand side. Their contribution to the discourse is captured by propositional content that is added to the left-hand side of the diagram, the level of analysis where argumentative structure is also recorded. The implicated proposition is derived via pragmatic inference from the linguistic material in the locution to the content of the proposition. This allows us to incorporate conventionally implicated content in argument analysis and reconstruction, yielding a much more fine-grained analysis of the discourse without having to deal with common sense and world knowledge, as for instance with enthymeme reconstruction.
There is also practical merit in using IAT C I : It provides for instance access to Argument Web infrastructure (Reed et al. 2017), makes cis available for argumentation computation, e.g., as in TOAST (Snaith and Reed 2012), ArgSemSat (Giacomin et al. 2014), Tweety (Thimm 2017) and Argument Analytics (Lawrence et al. 2016). Having a solid and well-motivated representation of the interaction of cis and argumentation also allows us to incorporate cis for training mining algorithms (Budzynska et al. 2014; Gemechu and Reed 2019; Lippi and Torroni 2015), extending related work in the field of argument mining, where only a small number of approaches have dealt with the identification and reconstruction of implicit premises: Razuvayevskaya and Teufel (2016) manually reconstruct them in explicitly marked arguments, Feng and Hirst (2011) use argumentation schemes to identify them, Rajendran et al. (2016) differentiate between explicit and implicit opinions in order to surface them, Green (2017) reconstructs premises and conclusions in genetics research articles and Becker et al. (2020) use background knowledge for enthymeme reconstruction. Hautli-Janisz and El-Assady (2017) show that cis can be identified automatically—the challenge remains in the exact spell-out of the implicated proposition. In our own previous work we use Natural Language Processing for measuring the vagueness of the implicated proposition. The results suggest that across levels of expertise, i.e., linguistic experts and lay people recruited through a crowdsourcing platform, judgements regarding the spell-out of the propositions vary; however the identification of ci propositions is reliable. Dealing with this kind of variation is in fact starting to become a topic of discussion in NLP, because for any subjective judgement, the field has so far assumed that a single label (e.g., derived by majority vote) is a good-enough approximation. The Perspectivist Manifesto (https://pdai.info/ (accessed on 21 December 2022)) is tackling this issue by requesting that the individual judgements are kept and inform the training algorithm. Given this recent development, if reconstructions of ci content are vague, those structures would all be input to the training algorithm and therefore more realistically represent human judgement.
In sum, conventional implicatures are a type of linguistic structure that is highly relevant for uncovering argumentative structure in natural language, in particular in natural spontaneous debate. In this paper, we pave the way for a large-scale annotation of conventional implicatures in iat corpora: we unpack a variety of ways in which arguments are triggered by, composed of and demolished by implicit material. We also illustrate how an empirically-driven approach to argument analysis and diagramming, IAT C I , can benefit from the results of theoretical research in semantics and pragmatics. Given the limited empirical basis of this paper, we cannot make any claims as to how relevant individual ci structures are for argumentation, i.e., whether it is mostly fronted adverbials that are used for argumentative purposes. This we leave for future work, once more data are annotated according to the criteria set out in this paper. By discussing this linguistic phenomenon at the interface of meaning and argumentation, the core concern of this Special Issue, we pave the way for a larger-scale investigation of conventionally implicated meaning and its function and effect in argumentation.

Author Contributions

Conceptualization, A.H.-J., K.B., C.R.; investigation, A.H.-J.; formal analysis, A.H.-J., K.B., C.R.; resources: A.H.-J.; writing—original draft preparation, A.H.-J., C.R.; writing—review and editing, A.H.-J.; funding acquisition, A.H.-J., K.B., C.R. All authors have read and agreed to the published version of the manuscript.

Funding

This research was funded by the Volkswagen Foundation under grants 92 182 (‘ADD-up’) and 98544 (‘DeLab’).

Institutional Review Board Statement

Not applicable.

Informed Consent Statement

Not applicable.

Data Availability Statement

The German data is available at http://corpora.aifdb.org/DEDD1 and http://corpora.aifdb.org/DEDD2 (accessed on 21 December 2022).

Conflicts of Interest

The authors declare no conflict of interest.

Notes

1
Example (2) shows all three classes of meaning. A possible conversational implicature in this example is that Willie won a pool tournament and no other tournament (given the information state in this exchange). One presupposition encoded in this dialogue is that both the speaker and the hearer know that there is someone who is clearly identified as ’Willie’. Usually there are more than one presupposition in a real-world discourse which are mainly irrelevant to the structure of the argumentation.
2
http://wordnetweb.princeton.edu/perl/webwn (accessed on 21 December 2022).
3
The corpora are available at http://corpora.aifdb.org/DEDD1 and http://corpora.aifdb.org/DEDD2 (accessed on 21 December 2022).

References

  1. Austin, Jane. 1958. Ifs and cans. Journal of Symbolic Logic 23: 74–75. [Google Scholar]
  2. Bach, Kent. 1999. The myth of conventional implicature. Linguistics and Philosophy 22: 367–421. [Google Scholar] [CrossRef]
  3. Becker, Maria, Ioana Hulpuş, Juri Opitz, Debjit Paul, Jonathan Kobbe, Heiner Stuckenschmidt, and Anette Frank. 2020. Explaining arguments with background knowledge. Datenbank-Spektrum 20: 131–41. [Google Scholar] [CrossRef]
  4. Bhatt, Rajesh, and Roumyana Pancheva. 2006. Conditionals. Malden: Blackwell, pp. 638–87. [Google Scholar]
  5. Boogaart, Ronny, Henrike Jansen, and Maarten van Leeuwen. 2020. “Those are Your Words, Not Mine!” Defence Strategies for Denying Speaker Commitment. Argumentation 35: 209–35. [Google Scholar] [CrossRef]
  6. Budzynska, Katarzyna, and Chris Reed. 2011. Whence Inference? Technical Report. Dundee: University of Dundee. [Google Scholar]
  7. Budzynska, Katarzyna, Mathilde Janier, Chris Reed, and Patrick Saint-Dizier. 2016. Theoretical foundations for illocutionary structure parsing. Argument & Computation 7: 91–108. [Google Scholar]
  8. Budzynska, Katarzyna, Mathilde Janier, Juyeon Kang, Chris Reed, Patrick Saint-Dizier, Manfred Stede, and Olena Yaskorska. 2014. Towards argument mining from dialogue. Paper presented at Fifth International Conference on Computational Models of Argument (COMMA 2014), Pitlochry, UK, September 9–12; Amsterdam: IOS Press, pp. 185–96. [Google Scholar]
  9. Coniglio, Marco. 2011. Die Syntax der deutschen Modalpartikeln: Ihre Distribution und Lizenzierung in Haupt- und Nebensätzen. Berlin: Akademie Verlag. [Google Scholar]
  10. Doherty, Monika. 1985. Epistemische Bedeutung. Studia Grammatica 23. Berlin: Akademie Verlag. [Google Scholar]
  11. Duthie, Rory, and Katarzyna Budzynska. 2018. A Deep Modular RNN Approach for Ethos Mining. Paper presented at Twenty-Seventh International Joint Conference on Artificial Intelligence, IJCAI-18, Stockholm, Sweden, July 9–19; pp. 4041–47. [Google Scholar] [CrossRef][Green Version]
  12. Feng, Vanessa Wei, and Graeme Hirst. 2011. Classifying arguments by scheme. Paper presented at 49th Annual Meeting of the Association for Computational Linguistics, Portland, OR, USA, June 19–24; pp. 987–96. [Google Scholar]
  13. Gemechu, Debela, and Chris Reed. 2019. Decompositional argument mining: A general purpose approach for argument graph construction. Paper presented at 57th Annual Meeting of the Association for Computational Linguistics, Florence, Italy, July 1; pp. 516–1049. [Google Scholar] [CrossRef]
  14. Giacomin, Massimiliano, Federico Cerutti, and Mauro Vallati. 2014. Argsemsat: Solving argumentation problems using sat. In Computational Models of Argument. Volume 266 of Frontiers in Artificial Intelligence and Applications. Amsterdam: IOS Press, pp. 455–56. [Google Scholar] [CrossRef]
  15. Green, Mitchell S. 2000. Illocutionary force and semantic content. Linguistics and Philosophy 23: 435–73. [Google Scholar] [CrossRef]
  16. Green, Nancy. 2017. Manual identification of arguments with implicit conclusions using semantic rules for argument mining. In Proceedings of the 4th Workshop on Argument Mining. Copenhagen: Association for Computational Linguistics, pp. 73–78. [Google Scholar] [CrossRef]
  17. Grice, H. Paul. 1975. Logic and conversation. In Speech Acts. Edited by Peter Cole and Jerry L. Morgan. New York: Academic Press, pp. 41–58. [Google Scholar]
  18. Hautli-Janisz, Annette, and Mennatallah El-Assady. 2017. Rhetorical strategies in German argumentative dialogs. Argument & Computation 8: 153–74. [Google Scholar]
  19. Hautli-Janisz, Annette, Zlata Kikteva, Wassiliki Siskou, Kamila Gorska, and Chris Reed. 2022. QT30: A Corpus of Argument and Conflict in Broadcast Debate. Paper presented at 13th Conference on Language Resources and Evaluation (LREC 2022), Marseille, France, June 20–25; Paris: European Language Resources Association (ELRA), pp. 3291–300. [Google Scholar]
  20. Hinton, Martin. 2019. Language and argument: A review of the field. Research in Language 17: 93–103. [Google Scholar] [CrossRef]
  21. Hurley, Patrick J. 2014. A Concise Introduction to Logic. Boston: Cengage Learning. [Google Scholar]
  22. Jackendoff, Ray. 1972. Semantic Interpretation in Generative Grammar. Cambridge: MIT Press. [Google Scholar]
  23. Jackson, Sally, and Scott Jacobs. 1980. Structure of conversational argument: Pragmatic bases for the enthymeme. Quarterly Journal of Speech 66: 251–65. [Google Scholar] [CrossRef]
  24. Jacobs, Joachim. 1983. Fokus und Skalen: Zur Syntax und Semantik der Gradpartikeln im Deutschen. Tübingen: Niemeyer. [Google Scholar]
  25. Jacobs, Joachim. 1991. On the semantics of modal particles. In Discourse Particles. Edited by W. Abraham. Amsterdam: Benjamins, pp. 141–62. [Google Scholar]
  26. Jacobs, Scott. 1995. Implicatures and deception in the arguments of commercial advertising. Paper presented at Third ISSA Conference on Argumentation, Amsterdam, The Netherlands, June 21–24, vol. IV, pp. 579–92. [Google Scholar]
  27. Jacobs, Scott. 2011. The pragmatic and dialectical dynamics of an illegitimate argument. Informal Logic 21. [Google Scholar] [CrossRef]
  28. Janier, Mathilde, and Chris Reed. 2015. Towards a theory of close analysis for dispute mediation discourse. Argumentation 31: 45–82. [Google Scholar] [CrossRef]
  29. Janier, Mathilde, John Lawrence, and Chris Reed. 2014. OVA+: An Argument Analysis Interface. Paper presented at Fifth International Conference on Computational Models of Argument (COMMA 2014), Pitlochry, UK, September 9–12; Edited by Simon Parsons, Neil Oren, Chris Reed and Frederico Cerutti. Amsterdam: IOS Press, pp. 463–64. [Google Scholar]
  30. Karagjosova, Elena. 2004. The Meaning and Function of German Modal Particles. Ph.D. thesis, Universität des Saarlandes, Saarbrücken, Germany. [Google Scholar]
  31. Karttunen, Lauri, and Stanley Peters. 1979. Conventional Implicature. In Syntax and Semantics, Volume 11. Edited by Choon-Kyu Oh and David A. Dinneen. New York: Academic Press, pp. 1–56. [Google Scholar]
  32. König, Ekkehard. 1997. Zur Bedeutung von Modalpartikeln im Deutschen: Ein Neuansatz im Rahmen der Relevanztheorie. Germanistische Linguistik 136: 57–75. [Google Scholar]
  33. Koszowy, Marcin, Katarzyna Budzynska, Martin Pereira-Fariña, and Rory Duthie. 2022. From Theory of Rhetoric to the Practice of Language Use: The Case of Appeals to Ethos Elements. Argumentation 36: 123–49. [Google Scholar] [CrossRef]
  34. Kratzer, Angelika. 1999. Beyond “oops” and “ouch”: How descriptive and expressive meaning interact. Paper presented at Cornell Conference on Theories of Context Dependency, Ithaca, NY, USA, March 28, vol. 26. [Google Scholar]
  35. Lawrence, John, and Chris Reed. 2014. AIFdb Corpora. Paper presented at Fifth International Conference on Computational Models of Argument (COMMA 2014), Pitlochry, UK, September 9–12; Edited by Simon Parsons, Neil Oren, Chris Reed and Frederico Cerutti. Amsterdam: IOS Press, pp. 465–66. [Google Scholar]
  36. Lawrence, John, and Chris Reed. 2015. Combining argument mining techniques. Paper presented at 2nd Workshop on Argumentation Mining, Denver, CO, USA, June 4; Stroudsburg: Association for Computational Linguistics, pp. 127–36. [Google Scholar] [CrossRef]
  37. Lawrence, John, and Chris Reed. 2019. Argument mining: A survey. Computational Linguistics 45: 765–818. [Google Scholar] [CrossRef]
  38. Lawerence, John, Floris Bex, Chris Reed, and Mark Snaith. 2012. AIFdb: Infrastructure for the Argument Web. Paper presented at Fourth International Conference on Computational Models of Argument (COMMA2012), Vienna, Austria, September 10–12; pp. 515–16. [Google Scholar]
  39. Lawrence, John, Rory Duthie, Katarzyna Budzynska, and Chris Reed. 2016. Argument Analytics. Paper presented at Sixth International Conference on Computational Models of Argument (COMMA2016), Potsdam, Germany, September 12–16; pp. 371–371. [Google Scholar] [CrossRef]
  40. Lindner, Katrin. 1991. ‘Wir sind ja doch alte Bekannte’—The use of German ja and doch as modal particles. In Discourse Particles: Descriptive and Theoretical Investigations on the Logical, Syntactic and Pragmatic Properties of Discourse Particles in German. Edited by Werner Abraham. Amsterdam: John Benjamins, vol. 12, pp. 163–201. [Google Scholar]
  41. Lippi, Marco, and Paolo Torroni. 2015. Context-independent claim detection for argument mining. Paper presented at Twenty-Fourth International Joint Conference on Artificial Intelligence (IJCAI 2015), Buenos Aires, Argentina, July 25–31. [Google Scholar]
  42. Lombardi Vallauri, Edoardo. 2021. Manipulative shallow processing induced by presuppositions and topics: Theoretical perspectives and experimental evidence. Frontiers in Communication 6: 48. [Google Scholar] [CrossRef]
  43. Macagno, Fabrizio. 2012. Presumptive reasoning in interpretation. Implicatures and conflicts of presumptions. Argumentation 26: 233–65. [Google Scholar] [CrossRef]
  44. Macagno, Fabrizio, and Douglas Walton. 2013. Implicatures as forms of argument. Perspectives in Pragmatics, Philosophy and Psychology 1: 203–24. [Google Scholar] [CrossRef]
  45. Mackenzie, Jim D. 1990. Four dialogue systems. Studia Logica 49: 567–83. [Google Scholar] [CrossRef]
  46. Oswald, Steve. 2016. Commitment attribution and the reconstruction of arguments. In The Psychology of Argument: Cognitive Approaches to Argumentation and Persuasion. Edited by Laura Bonelli, Fabio Paglieri and Silvia Felletti. London: College Publications, pp. 17–32. [Google Scholar]
  47. Oswald, Steve. 2018. Pragmatic inference and argumentative inference. Paper presented at 2nd European Conference on Argumentation, Fribourg, Switzerland, July 11–June 23; Edited by S. Oswald. London: College Publications, pp. 615–29. [Google Scholar]
  48. Peldszus, Andreas, and Manfred Stede. 2016. An annotated corpus of argumentative microtexts. Paper presented at 1st European Conference on Argumentation, Lisbon, Portugal, June 9–12; Edited by Dima Mohammed and Marcin Lewinski. London: College Publications. [Google Scholar]
  49. Potts, Christopher. 2005. The Logic of Conventional Implicatures. Oxford: Oxford University Press. [Google Scholar]
  50. Prakken, Henry. 2005. Coherence and flexibility in dialogue games for argumentation. Journal of Logic and Computation 15: 1009–40. [Google Scholar] [CrossRef]
  51. Rajendran, Pavithra, Danushka Bollegala, and Simon Parsons. 2016. Contextual stance classification of opinions: A step towards enthymeme reconstruction in online reviews. Paper presented at Third Workshop on Argument Mining (ArgMining2016), Berlin, Germany, August 11–12; Stroudsburg: Association for Computational Linguistics, pp. 31–39. [Google Scholar] [CrossRef]
  52. Razuvayevskaya, Olesya, and Simone Teufel. 2016. Recognising enthymemes in real-world texts: A feasibility study. Paper presented at Workshop “Foundations of the Language of Argumentation” at The International Conference on Computational Models of Argument (COMMA-16), Potsdam, Germany, September 12–16; pp. 56–64. [Google Scholar]
  53. Reed, Chris, Katarzyna Budzynska, Rory Duthie, Mathilde Janier, Barbara Konat, John Lawrence, Alison Pease, and Mark Snaith. 2017. The argument web: An online ecosystem of tools, systems and services for argumentation. Philosophy & Technology 30: 137–60. [Google Scholar] [CrossRef]
  54. Scheffler, Tatjana. 2009. Evidentiality and German Attitude Verbs. University of Pennsylvania Working Papers in Linguistics 15: 21. [Google Scholar]
  55. Searle, John, and Daniel Vanderveken. 1985. Foundations of Illocutionary Logic. Cambridge: Cambridge University Press. [Google Scholar]
  56. Snaith, Mark, and Chris Reed. 2012. TOAST: Online ASPIC+ implementation. Paper presented at Fourth International Conference on Computational Models of Argument (COMMA 2012), Vienna, Austria, September 10–12; Edited by Bart Verheij and Stefan Szeider. Vienna: IOS Press, pp. 509–10. [Google Scholar]
  57. Stede, Manfred, and Jodi Schneider. 2019. Argumentation Mining. Dordrecht: Springer. [Google Scholar]
  58. Thimm, Matthias. 2017. The Tweety Library Collection for Logical Aspects of Artificial Intelligence and Knowledge Representation. Künstliche Intelligenz 31: 93–97. [Google Scholar] [CrossRef]
  59. van Eemeren, Frans H., and Rob Grootendorst. 2010. Speech Acts in Argumentative Discussions. Berlin and New York: De Gruyter Mouton. [Google Scholar] [CrossRef]
  60. von der Gabelentz, Georg. 1891. Die Sprachwissenschaft, ihre Aufgaben und Methoden. Tübingen: Narr. [Google Scholar]
  61. Walton, Douglas, and Erik C. W. Krabbe. 1995. Commitment in Dialogue: Basic Concepts of Interpersonal Reasoning. New York: State University of New York Press. [Google Scholar]
  62. Zimmermann, Malte. 2011. Discourse Particles. In Semantics. (= Handbücher zur Sprach- und Kommunikationswissenschaft HSK 33.2). Edited by Klaus von Heusinger, Claudia Maienborn and Paul Portner. Berlin: De Gruyter, vol. 2, pp. 2011–38. [Google Scholar]
  63. Zufferey, Sandrine, Jacques Moeschler, and Anne Reboul. 2019. Implicatures. Key Topics in Semantics and Pragmatics. Cambridge: Cambridge University Press. [Google Scholar] [CrossRef]
Figure 1. iat diagram for Example (11).
Figure 1. iat diagram for Example (11).
Languages 08 00014 g001
Figure 2. iat C I diagram for Example (12) with cis.
Figure 2. iat C I diagram for Example (12) with cis.
Languages 08 00014 g002
Figure 3. iat C I diagram for Example (13).
Figure 3. iat C I diagram for Example (13).
Languages 08 00014 g003
Figure 4. iat C I diagram for Example (14).
Figure 4. iat C I diagram for Example (14).
Languages 08 00014 g004
Figure 5. iat C I diagram for Example (15).
Figure 5. iat C I diagram for Example (15).
Languages 08 00014 g005
Figure 6. iat C I diagram for the implicit inferential structure in Example (16).
Figure 6. iat C I diagram for the implicit inferential structure in Example (16).
Languages 08 00014 g006
Figure 7. IAT C I structure for the implicated ethos attack in (17).
Figure 7. IAT C I structure for the implicated ethos attack in (17).
Languages 08 00014 g007
Disclaimer/Publisher’s Note: The statements, opinions and data contained in all publications are solely those of the individual author(s) and contributor(s) and not of MDPI and/or the editor(s). MDPI and/or the editor(s) disclaim responsibility for any injury to people or property resulting from any ideas, methods, instructions or products referred to in the content.

Share and Cite

MDPI and ACS Style

Hautli-Janisz, A.; Budzynska, K.; Reed, C. Conventional Implicatures in Argumentation. Languages 2023, 8, 14. https://doi.org/10.3390/languages8010014

AMA Style

Hautli-Janisz A, Budzynska K, Reed C. Conventional Implicatures in Argumentation. Languages. 2023; 8(1):14. https://doi.org/10.3390/languages8010014

Chicago/Turabian Style

Hautli-Janisz, Annette, Katarzyna Budzynska, and Chris Reed. 2023. "Conventional Implicatures in Argumentation" Languages 8, no. 1: 14. https://doi.org/10.3390/languages8010014

APA Style

Hautli-Janisz, A., Budzynska, K., & Reed, C. (2023). Conventional Implicatures in Argumentation. Languages, 8(1), 14. https://doi.org/10.3390/languages8010014

Article Metrics

Back to TopTop