Abstract
The prepositional variation of grazie di/per + complement ‘thanks for X’ is often acknowledged in Italian grammars but has not yet been adequately examined. I appeal to key tenets of Construction Grammar to analyze 3000 tokens of this construction from the Italian Web 2020 Corpus. To fully probe the conditioning of di/per selection, I pair logistic regression of the entire dataset with a descriptive statistical analysis of various levels of constructional schematicity and frequent individual complements. Results confirm previous descriptions that per is now the majority variant and reveal that significant predictors of preposition selection include complement type (nominal, simple infinitive, compound infinitive), as well as complement complexity and quantity of intervening material (both measured in number of words). However, strong lexico-constructional effects are also observed, such that the older variant di remains strongly preferred in specific micro-constructions (e.g., grazie di tutto ‘thanks for everything’, grazie di esistere ‘thanks for existing’). These findings evince a complex case of variation which requires the joint consideration of both overall patterns and fine-grained constructional distinctions.
1. Introduction
1.1. Introduction to the Variable Construction
The Italian expression grazie ‘thanks/thank you’ may take either of two prepositions, di or per, followed by a nominal or verbal complement.1 Examples of each preposition paired with each complement type are given in (1) and (2).
| (1) | a. Grazie dell’attenzione |
| b. Grazie per l’attenzione | |
| (‘Thanks for the attention’) | |
| (2) | a. Grazie di avermi risposto |
| b. Grazie per avermi risposto | |
| (‘Thanks for having answered me’) |
Although most grammars do not address this variation at all, others have mentioned it in passing, often simply noting that both di and per are possible or describing them as interchangeable. Similarly, a host of online videos, forum threads, and blog posts, especially those designed for L2 learners, have offered conflicting descriptions of both prescribed and actual usage. However, little scholarly attention has been paid to the conditioning of preposition selection with grazie, and robust quantitative analyses of the linguistic reality of this alternation do not exist. The present study offers such an analysis and demonstrates that preposition selection with grazie, though highly variable, is nevertheless both patterned and predictable. I analyze data from a large corpus of Italian web data and apply key notions from Construction Grammar (Goldberg, 1995, 2019) to describe in detail the variation observed and to characterize speakers’ nuanced and (micro-)construction-sensitive criteria for selecting one preposition over the other.
1.2. Previous Literature
As described above, the linguistic literature on this alternation is scarce; indeed, to my knowledge, Viola (2017) is the only linguistic analysis of grazie di/per to date.2 Viola examines historical written corpora from 1200 to 2011 and spoken corpora from 1965 to 2003. Viola’s use of historical texts of various types and genres, together with oral dialogues and dubbed film transcripts, is innovative and provides insights into diachronic language change and its potential causes. The examples provided from Old and Middle Italian texts are particularly interesting. Unfortunately, however, the token counts involved in many of Viola’s comparisons are too low to establish solid claims. For example, across three corpora of spoken data there are only six total tokens of di and 27 of per. Furthermore, her data representing Italian dubbed films, though they show categorical use of per, consist of only 14 total tokens. Still, taken all together, Viola’s data are suggestive of a diachronic shift wherein the historically more frequent di is progressively overtaken by per, corroborating the same claim by Renzi et al. (1991, pp. 545–548). The current state of this evolution is seen most clearly in Viola’s data from 1980 to 2011 from CORIS (Corpus di italiano scritto; Rossini Favretti et al., 2002), where grazie selects per 62.6% of the time (485/775). This tendency of ever-increasing use of per, which Viola joins Renzi (2000) and Alfieri et al. (2008) in attributing at least in part to English influence, is an important starting point for my analysis.
Another key motivation for the present study is Viola’s (2017, pp. 378, 380, 383) claims about the interchangeability or equivalence of di and per with grazie. Of course, a central tenet of variationist linguistics is that within the envelope of variation both variants must be possible and must express approximately the same meaning. However, this is very different from Viola’s assertions that “there are no observable differences in the contexts of use” (7) and “there does not seem to be any correlation between the choice of the preposition and the context of use” (12). Indeed, the primary aim of this study is to identify the probabilistic patterns that exist between the selection of di/per and relevant characteristics of the linguistic context, in order to best characterize the underlying linguistic system.
A promising first step in this direction is found in well-known Italian dictionaries and grammars which affirm a general functional equivalence of di and per with grazie yet acknowledge preferred contexts of use for each. Treccani (1970) presents an implicit distinction by listing di tutto ‘for everything,’ but per le tue premure ‘for your attention/thoughtfulness‘ and per quanto avete fatto per me ‘for what you’ve done for me.’ This is closely mirrored in De Mauro (1999, p. 317), which lists di tutto ‘for everything’ but per il regalo ‘for the gift’ and per tutto ciò che hai fatto per me ‘for everything you have done for me.’ Garzanti Linguistica (n.d.) also offers as examples di tutto but per i bei fiori ‘for the beautiful flowers.’ Similarly, Oxford-Paravia (2001, p. 1892) gives di tutto but per fare ‘for doing’, per aver fatto ‘for having done,’ and a tutti per essere venuti. Zanichelli Aula di lingue (2018) is more explicit, describing as correct both Grazie dell’aiuto and Grazie per l’aiuto ‘thanks for the help’ but claiming the following distinction for tutto: “In the expression grazie di tutto, it is correct to use di, whereas per is used if the phrase continues: grazie per tutto ciò che hai fatto per me” (translation mine). I will provide empirical support for this claim and show that indeed bare tutto is one of the clearest distinguishing contexts between di and per, though even here there is variation. My data will also speak to the appropriateness of Oxford-Paravia’s (2001) examples regarding the preposition selection of grazie with compound infinitives and with intervening material.
As a relevant aside, many dictionaries and grammars, in their entries on grazie, focus not on the di/per alternation but rather on the infinitival form of verbal complements. Some grammarians advise against the simple or present infinitive in constructions such as Grazie di inviarmi i documenti ‘Thanks for sending me the documents,’ where the intended meaning is a request or a thanks given in advance (Accademia della Crusca, 2008; Serianni, 2010; Treccani, 2013). As with the diachronic increase in the use of per, several sources (Cerruti, 2015; Grasso, 2007; Renzi, 2000) have attributed this use to English influence, possibly by way of French. Other sources emphasize that whereas the simple infinitive is sometimes used in contemporary Italian for past reference, standard Italian requires the past or compound infinitive, as in Grazie di avermi inviato i documenti (‘Thanks for having sent me the documents’) (Renzi, 2012).3 Although simple infinitives are not especially frequent in my data, their behavior is interesting and thus I will touch on them at various points throughout the paper.
1.3. Construction Grammar
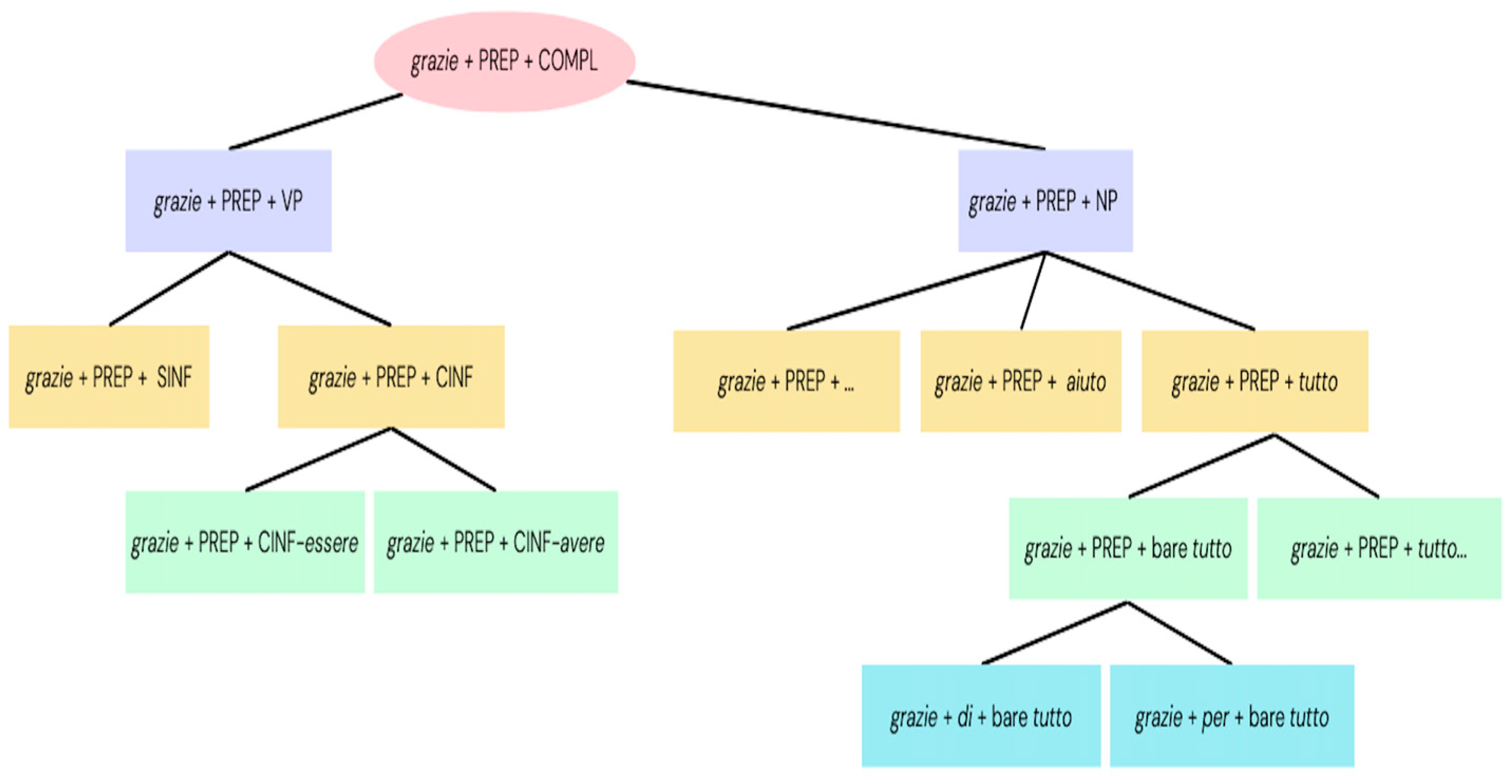
Construction Grammar is a usage-based framework in which learned form-meaning pairings called constructions are organized in a structured network known as the constructicon (Jurafsky, 1991). (See Hoffmann & Trousdale, 2013 for excellent detailed discussion of various constructionist approaches, including varying conceptualizations of the constructicon). As described in Diessel (2023), recent scholarship has convincingly argued that the constructicon is a dynamic multidimensional network wherein constructions are connected in various ways, including both vertical and horizontal relationships. Recent work such as Pijpops and Van de Velde (2016), Pijpops et al. (2021), and Dickinson et al. (2021) has emphasized the importance of analyzing constructions at various levels to fully account for the variation. Here I will treat the grazie di/per construction in taxonomic terms, distinguishing between hierarchical levels that range from more schematic at the top to more lexically filled in at the bottom; however, at each of several intermediate levels of abstraction/specification, I will also examine differences between individual micro-constructions (see e.g., Traugott & Trousdale, 2013; Trousdale, 2016) at that level.
Figure 1 presents a necessarily incomplete sketch of some of the potentially relevant levels at which the grazie di/per construction could be examined. Moving downward from the more schematic grazie + preposition + complement construction, each subsequent level is itself a construction and an opportunity to examine in greater detail the behavior of di/per. For example, within the grazie + preposition + verb phrase construction, differences in preposition selection might emerge between simple and compound infinitives, or even at the following level between compound infinitives with the auxiliary essere versus with avere. Note that this visualization is intended simply to show what is meant by levels of constructions. It by no means depicts all possible constructional relationships and makes no claims about speakers’ actual cognitive networks—indeed, it is impossible to represent on paper the complex, dynamic “network of interrelated knowledge within our hyperdimensional conceptual space” wherein constructions are “clusters of abstract, structured, distributed, partially overlapping representations” (Goldberg, 2019, pp. 36, 37).4 For example, if psycholinguistic data were to show that grazie di +NP is more directly associated with grazie di + VP than with grazie per + NP, one could instead posit a hierarchy in which the preposition slot is filled in closer to the top.
Figure 1.
Preliminary sketch of possibly relevant micro-constructions within the grazie di/per construction.
Here I will demonstrate that comprehensive description of a construction such as grazie di/per + complement often involves the “zoomed-in” examination of various micro-constructions. Although certain coarse-grained patterns may adequately characterize the construction’s overall behavior, usage-based theories predict that some conditioning factors will operate more locally or exhibit different strength of effect in more schematic versus fully filled-in constructions.
1.4. Research Questions and Hypotheses
This analysis seeks to answer the following questions which, taken together, aim to provide a more complete characterization of the grazie di/per construction. Each research question is presented with corresponding hypotheses informed by the previous literature and preliminary observations of the construction in use.
- RQ1: What is the overall preposition selection behavior of grazie in contemporary web data?
H1.
Based on Renzi (2000), Alfieri et al. (2008), and Viola (2017), I anticipate per to be the clear majority variant. Furthermore, given the relative recency of my web data (crawled in 2019 and 2020 and thus likely to be published shortly before then, though the exact publication dates are not available), I expect to see slightly higher rates of per than Viola’s rate of 62.6%, which was based on data from 1980 to 2011.
- RQ2: Which properties of the complement most clearly condition preposition choice for grazie?
H2.
Although the previous literature has not addressed the possible import of either complement length or complexity to preposition choice, based on an extension of Zanichelli Aula di lingue’s (2018) claims about bare tutto versus tutto ciò che…, as well as personal observation, I expect di to be relegated primarily to short, simple complements and for per to be most strongly preferred for longer, more complex complements. In the case of verbal complements specifically, I expect compound infinitives (e.g., avermi aiutato ‘having helped me’) to favor per more strongly than simple infinitives (e.g., aiutarmi ‘helping me’).
- RQ3: To what extent do micro-constructions within the larger grazie di/per construction (e.g., grazie ___ tutto, grazie ____ + compound infinitive with avere/essere, etc.) differ in their preposition selection behavior from one another and/or the overall pattern?
H3.
I anticipate appreciable variation from one micro-construction to the next, in some cases with regard to the preposition preferred but more often merely in terms of the strength of prepositional preference. Considering the apparent diachronic increase of per at the expense of di, I expect to identify constructions where the preference for per is nearly categorical, but also pockets where the presence of di has been maintained more successfully.
The remainder of the paper is organized as follows. In Section 2, I describe the data and analytical methods used. In Section 3, I first present descriptive statistics of the grazie di/per construction at various levels of schematicity or lexical specification, corroborating the coded dataset with reporting from the entire corpus. This is followed by an inferential statistical analysis of the coded data to better examine the complex interactions between conditioning factors. Finally, in Section 4 I relate the results to the research questions and discuss what these findings tell us about the grazie di/per alternation and about constructional variation more broadly, and end with some suggested directions for future research.
2. Materials and Methods
2.1. Data Collection and Preprocessing
All data for the present study come from the Italian Web 2020 corpus (itTenTen20, Jakubíček et al., 2013), hosted on the Sketch Engine platform and described on the corpus landing page as “an all-purpose Italian corpus covering the largest possible variety of genres, topics, text types and web sources.” The corpus consists of 12.4 billion words, compiled in 2019 and 2020. Throughout the text, I will refer to this as the “broader corpus” and will often supplement occurrence counts from the coded data with reporting from this much larger dataset to provide more robust corroboration of observed patterns. Note, however, that the filters and other manual data preprocessing techniques applied to the coded data described below were not performed on the broader corpus due to feasibility and thus a small degree of automatic lemmatization/tagging error is possible, despite reasonable efforts at spot-checking.
I formulated a search syntax in corpus query language (CQL) to return instances of grazie + di/per, with allowance for the most frequent intervening material as identified using Sketch Engine’s frequency tool.5 Although this method does not yield every possible instance of grazie + di/per in the corpus, it did allow for cases where the following expressions appeared between grazie and the preposition: a Dio/te/tutte/tutti/(tutte/tutti) voi, anche (a te/(tutte/tutti) voi), ancora (una volta), davvero, di (buon/sentito/tutto/vero) cuore, infinite, invece, mille, etc.6 In total, this search yielded 304,609 tokens of the construction. To achieve the highest degree of representativeness, the “only first hit in document” filter was applied so that no single webpage contributed more than one token. This reduced the number of tokens to 223,292 tokens. From this result, a random sample of 10,000 tokens was downloaded for manual examination, and the first 3000 eligible tokens of grazie di/per + complement were coded for further analysis of their linguistic conditioning, as will be described in greater detail in Section 2.2. I will refer to this dataset as the “coded data.” Despite reasonable efforts to ensure the representativeness of these coded data, it remains the case that they constitute a small sliver of the itTenTen20 corpus and thus this study’s findings may not be generalizable to all the varied web contexts the corpus includes.
Any token in which grazie di/per was not followed by a complement corresponding to the cause of thanks was excluded from these coded data; thus (3)–(6) were removed, but (7) and (8) were retained because these tokens do contain instances of the variable context, following the intervening material. (All examples are followed by their token number from the corpus.)
| (3) | Un grazie di cuore da parte di ABC e da parte dei genitori che soggiornano per lungo tempo nella foresteria. (25133123) |
| (‘A heartfelt thank you from ABC and from the parents who have stayed in the guesthouse for a long time.’) | |
| (4) | Gli diremo grazie per sempre. (13885363011) |
| (‘We’ll say thank you to them forever.’) | |
| (5) | Venite a ricevere il grazie della città e il nostro riconoscimento. (116676205) |
| (‘Come receive the thanks of the city and our recognition.’) | |
| (6) | Debra spera di entrare nelle grazie del suo capo. (5566447) |
| (‘Debra hopes to enter into the good graces of her boss.’) | |
| (7) | Un grazie di cuore a tutti i volontari per il loro impegno. (437183621) |
| (‘A heartfelt thank you to all the volunteers for their dedication.’) | |
| (8) | Grazie mille per sempre per i tuoi consigli. (1139161799) |
| (‘Many thanks forever for your advice.’) |
Tokens containing coordinated objects of di/per were also excluded. Such cases presented challenges for statistical analysis (see Section 2.2). The possibility of one object being nominal and the other being verbal as in (9) and (10), as well as the coordinated complements differing greatly in terms of complexity, complicates their classification. Additionally, some coordinated cases involved repetition of the preposition while others, as in (11) and (12), did not. Thus, while coordinated cases were not infrequent overall, their proper treatment would have required multiple distinctions that would have resulted in small token counts in many cells.
| (9) | Milioni di grazie di tutto e di tenere regalando momenti magici! (5442661675) |
| (‘Millions of thanks for everything and for continuing to give magical moments!’) | |
| (10) | Grazie per le belle foto e per avermi servito questo ottimo antipasto (180148500) |
| (‘Thanks for the beautiful photos and for having served me this great appetizer’) | |
| (11) | Grazie per le correzioni e le precisazioni. (28243560) |
| ‘Thanks for the corrections and clarifications.’ | |
| (12) | Grazie per avercene parlato e mostrato i risultati. (28268838) |
| ‘Thanks for having talked to us about it and shown us the results.’ |
Although cases of coordination will not be included in the coded data in the statistical model, I will nevertheless examine their preposition selection behavior via other means at the end of Section 3.
2.2. Coding
Following the preprocessing process, the 3000 tokens were coded for the dependent variable of di/per selection, as well as for several independent variables. First, each token was coded for the category of the prepositional complement. For category, nominal complements were distinguished from verbal complements. Within the verbal category, simple (or present) infinitives as in (13) and (14) were distinguished from compound (or past) infinitives as in (15) and (16), which are perfect constructions consisting of either essere or avere in the infinitive plus a past participle.
| (13) | Grazie per essere qui con noi. (4153669826) |
| (‘Thanks for being here with us.’) | |
| (14) | Grazie mille di spiegare che stà capitando. (476055960) |
| (‘Many thanks for explaining what’s happening.’) | |
| (15) | Grazie di essere passata sul mio blog. (10329689105) |
| (‘Thanks for having stopped by my blog.’) | |
| (16) | Grazie per avermi scritto. (36616747) |
| (‘Thanks for having written to me.’) |
Each token was then coded for the complexity of the prepositional complement, in terms of number of words. Complexity could presumably have been operationalized any number of ways. For example, as mentioned previously, Zanichelli Aula di lingue (2018) claims that whereas the complement tutto alone prefers di, when tutto is followed by a subordinate clause, per is preferred; thus, nominal complements could be binarily coded as simple or complex based on absence or presence of a subordinate clause. However, a preliminary application of this coding method revealed that it failed to capture seemingly large differences in complement complexity; for example, (17) and (18) would have been grouped together as simple, and similarly (19) and (20) would both be considered complex.
| (17) | Comunque grazie per l’interessamento. (42825811) |
| (‘Anyways, thank you for the interest.’) | |
| (18) | Grazie dei preziosi consigli riguardo al trattamento della capote. (535344947) |
| (‘Thanks for the precious advice regarding the treatment of the folding roof.’) | |
| (19) | Grazie di questo che scrivi. (1060409574) |
| (‘Thanks for this that you write.’) | |
| (20) | Grazie anche per il prezioso lavoro che stanno facendo di ricognizione e narrazione delle tante esperienze di cambiamento del nostro Paese, troppo spesso invisibili. (887020921) |
| (‘Thanks also for the precious work you’re doing of recognizing and narrating the many, too often invisible experiences of change of our country.’) |
Furthermore, such a treatment of complexity could not be straightforwardly applied to verbal complements, which presented their own set of challenges (e.g., how to treat causative compound infinitives such as avermi fatto ‘having made me’ + infinitive or avermi insegnato a ‘having taught me to’ + infinitive). For all these reasons, complement word count was chosen as the most objective and consistent metric of complexity. In fact, two word count methods were used, due to the differing contraction behaviors of di and per.
For the first and simplest metric, the number of words in the complement were counted straightforwardly. By this metric, grazie dell’[aiuto] and grazie per [l’aiuto] were of course both coded as having one-word complements, but whereas grazie del [libro] was counted as a one-word complement, grazie per [il libro] was treated as two words. This method has two theoretical advantages. First, articulated prepositions (e.g., del, dell’, della, delle, dei, degli) are indeed considered one word by many scholars (see e.g., Napoli & Nevis, 1987; Zampieri, 2012). And second, though the number of syllables remains the same with both prepositions and therefore it seems unlikely that the reduced word count of di would have much bearing on speakers’ prepositional selection, this remains an open question.
However, it could also be argued that the complexity of il libro is constant and thus a word count proxy for complexity should reflect this. For this reason, a second method (the “adjusted method”) was also used which added +1 to all cases of degli, dei, del, della, delle, and dello (but not to cases of dell’). The results of both metrics will be presented in Section 3 for comparison.
Each token was also coded for the number of words of intervening material between grazie and di/per, such that (21) was coded as 0 and (22) received a value of 3 for a tutti voi.
| (21) | Grazie del tuo punto di vista. (10445886911) |
| (‘Thanks for your point of view.’) | |
| (22) | Grazie a tutti voi per il sostegno morale. (230330649) |
| (‘Thanks to all of you for the moral support.’) |
Finally, for complement identity, dummy coding was applied such that any noun occurring at least 10 times with each preposition was included as a level, with all other forms coded as “other.” This allows for exploration of the idiosyncratic behavior of sufficiently frequent nouns such as aiuto, consiglio, info(rmazione), risposta, etc.
3. Results
3.1. Descriptive Statistics
As shown in Figure 2, grazie selects per 75% of the time, making it exactly three times as frequent as di and confirming the expectation in H1 that per would be the clear majority variant. (All colored plots were created in R (R Core Team, 2025) using ggplot2 (Wickham, 2016) with color-blind friendly palettes from RColorBrewer (Neuwirth, 2022).)
Figure 2.
Overall frequencies of grazie di/per.
Figure 3 compares nominal and verbal complements and shows that whereas the overall rate of di versus per is essentially maintained with nominal complements (75% vs. 74.4%), among verbal complements the rate of per rises slightly, to 77.7%.
Figure 3.
Selection of di/per by complement category.
However, as Figure 4 makes apparent, within verbal complements there is a clear difference between simple (e.g., fare ‘to do’) and compound infinitives (e.g., aver fatto ‘to have done’). In fact, for simple infinitives, the preference for per is erased, whereas compound infinitives show the strongest preference for per thus far. This breakdown by infinitive type shows that the overall preference for per in verbal complements shown in Figure 3 is due in part to the higher frequency of compound infinitives, as compared to simple infinitives.
Figure 4.
Selection of di/per by type of verbal complement.
It is important to note, however, that 36% of the cases of di + simple infinitive are grazie di esistere (‘thanks for existing’), a collocation which warrants special mention before proceeding. The preference for di with esistere is so overwhelming that it can be considered a near-fixed expression. In the coded data, all 13 tokens of esistere were with di, and in the broader corpus di was selected 98.6% (1260/1278) of the time. The strength of this preference may be due, at least in part, to Italian pop superstar Eros Ramazzotti’s award-winning 1996 hit La più bella cosa, which repeats the lyric grazie di esistere several times. Indeed, the song often appears online with this expression listed as the title. Further support for the import of this song is found in the fact that the equivalent compound infinitive construction grazie di/per essere esistito/a/e/i ‘thank you for having existed,’ though it appears only sporadically in the broader corpus, shows a weakened (though still quite robust) preference for di. Of 39 total tokens, 30 (77%) are with di and 9 are with per (23%).
Continuing on with compound infinitives, Figure 5 shows that, while per is preferred overall, this preference is much stronger for compound infinitives with the auxiliary avere than for those with essere.
Figure 5.
Selection of di/per by auxiliary among compound complements.
However, lower-level constructions are once again important, as the essere passato/a/e/i micro-construction alone makes up 42% of the somewhat limited essere data (29/69). Here, as elsewhere, the relevance of genre/text type is underscored, since these web data include many blogs and forums, where post authors often thank their readers for stopping by. Although a search of the broader corpus reveals that essere passato/a/e/i selects di 34% of the time (823/2420), matching almost exactly the overall rate for essere shown in Figure 5, it is possible that in other language contexts, such micro-constructions could show slightly different preposition selection preferences.
To further highlight the importance of lower-level constructions and their relationship to infinitive type, consider Figure 6, which compares the preposition selection behavior in the broader corpus of the simple infinitive construction grazie di/per esserci ‘thanks for being here/there’ to that of its compound infinitive counterpart grazie di esserci stato/a/e/i ‘thanks for having been here/there.’ A clear difference emerges, where di is preferred for the simple infinitive but per dominates for the compound infinitive, in consonance with the general pattern in Figure 4 above.
Figure 6.
Selection of di/per with esserci and esserci stato/a/e/i in broader corpus.
Turning now to complement complexity more broadly, Figure 7 compares di and per in terms of the length of the complement, whether nominal or verbal, in number of words. The data show that whether the simple or adjusted metric is applied to di, in either case the complements of per are slightly longer on average. This difference, especially when considered alongside Figure 4, Figure 5 and Figure 6 above, is suggestive of a general pattern in which di is preferred for shorter, simpler complements whereas longer, more complex complements are more likely to select per.7 Still, even quite lengthy complements exhibit appreciable variation, and in these data it is only among the seven complements exceeding 25 words that selection of per becomes categorical.
Figure 7.
Comparing complement complexity (in number of words) with di/per.
As shown in Figure 8, intervening material between grazie and the preposition was relatively infrequent in the data, with 92% of di tokens (689) and 82% (1845) of per tokens having no intervening material. The vast majority of the remaining tokens had either one or two intervening words. These data show that when grazie is separated from its complement, especially in the rare cases that there is appreciable distance between them, per is the more likely variant. Similarly to Figure 7, there is appreciable variation at lower word counts, but per becomes the categorical choice when the intervening material exceeds 4 words. One possible interpretation of this finding is that speakers’ associations between grazie and di are increasingly weakened the more intervening material is inserted between them. Although these data are synchronic, if they are considered in light of the historical advance of per, one might expect that di survives most successfully when adjacent to, rather than separated from grazie (see Bybee & Torres Cacoullos, 2009; Enghels & Comer, 2018 for more on adjacency and unithood).
Figure 8.
Comparing quantity of intervening material (in number of words) with di/per.
To explore whether the identity of the intervening words matters, the preposition selection tendencies of the most frequent one- and two-word intervening expressions are reported in Figure 9. In addition to the reporting of the coded data (labeled “CD”), the figure also includes bars representing the broader corpus (labeled “BC”) to remedy the issue of low token counts in the coded data for some expressions (particularly important for grazie ancora ‘thanks again’ and grazie di cuore ‘thanks from the heart’). Figure 9 shows that, although per is the clear majority variant for all the most common intervening expressions, this preference varies in strength from one expression to another.
Figure 9.
Selection of di/per by intervening phrase in coded data and broader corpus.
Figure 10 zooms in still further to examine the grazie ancora construction. The bar on the left reveals that of the 1108 tokens of grazie ancora di… (see the bar labeled ancora BC in Figure 9), 27% were the collocation Grazie ancora di tutto (…) ‘Thanks again for everything (that…)’. The bar on the right reveals that, in fact, the 298 tokens of Grazie ancora di tutto constitute 63% of the total tokens of Grazie ancora di/per tutto, making di the preferred variant in this context.
Figure 10.
Breakdown of grazie ancora di and of grazie ancora di/per tutto in broader corpus.
The importance of this granular examination of low-level constructions is also seen with grazie mille. As shown in Figure 9 above, this construction selected per 82% (13,025/15,888) of the time in the broader corpus; however, when we look at the lower-level construction grazie mille di/per (bare) tutto in the broader corpus (removing cases of modified tutto), very different rates emerge. Filling in the complement slot with bare tutto, which as we have seen prefers di, results in an interaction of competing constraints where di is slightly preferred (51.1%, 137/268) over per (48.9%). However, the strength of these constraints appears to vary from one micro-construction to the next, since in the case of Grazie di cuore di/per (bare) tutto, it is per that is preferred (93.6%, 89/95).8
I now turn to the identity of the complement slot filler. Given the wide variety and syntactic complexity of complements that appear in the construction, I focus here only on the head of nominal complements. Singular and plural forms are grouped together, as are cases with and without modification, such that la ricetta ‘the recipe,’ le belle ricette ‘the lovely recipes,’ and questa piccola ricetta della felicità condivisa con me ‘this little recipe for happiness, shared with me’ are all treated simply as ricetta for this stage of analysis, in order to preliminarily identify possible lexical influence on preposition selection. It is important to keep in mind that, although all nouns are being treated in the same way here, the complexity effects discussed above remain relevant and in this approach cannot be teased apart from the behavior of individual noun complements.
Figure 11a,b (tm, Feinerer & Hornik, 2025) plot the prepositional preference for all nouns occurring at least five times each with both di and per.9 Figure 11a straightforwardly reflects with which preposition each noun occurs most frequently in the coded data, and only tutto favors di enough (72/80, 90%) to overcome the dominance of per. Figure 11b on the other hand takes into account the fact that per is three times more frequent than di (meaning that, ceteris paribus, it would be expected that each noun select per three times as often) and thus divides the number of each noun’s occurrences with per by three prior to calculating the preference score. In other words, whereas Figure 11a reflects the likelihood of a given noun to select di or per in reality, Figure 11b speaks more clearly to a noun’s prepositional preference, were the variants on equal footing. Thus, Figure 11b shows that several nouns show a greater than expected likelihood of selecting di and that many of the nouns that showed a moderate preference for per in Figure 11a no longer do when the adjusted preference score is used.
Figure 11.
(a) Preference scores for sufficiently frequent nominal collocates; (b) Adjusted preference scores for sufficiently frequent nominal collocates.
Further evidence of the degree of variation at the level of the nominal complement is seen in the fact that there are 75 nouns in the coded data that occur at least five times, of which 72 (96%) appear at least once with both di and per. Only three nouns were categorical, and this is only because the token threshold was placed so low: intervista ‘interview’ (8), occasione ‘occasion’ (5), partecipazione ‘participation’ (8). Although this is by no means an in-depth examination of productivity, this finding of di’s dispersion across nearly all of the same types as per does point to fairly robust productivity for di.
To conclude the descriptive statistical analysis, let us examine once again the case of tutto, leveraging the size of the broader corpus to differentiate the preposition selection behavior of three lower-level constructions. As shown in Figure 12, bare tutto (<s> indicates that the corpus query required that tutto appear in sentence-final position) overwhelmingly selects di, whereas per is preferred with tutta/e/i/o ‘all’ as a quantifier preceding a noun phrase, especially when the noun phrase is further modified by a che-clause.
Figure 12.
Breakdown of tutto constructions in broader corpus.
This demonstrates that it is a constructional, rather than a purely lexical effect, because it is not merely the presence of tutto that determines the preposition selected. Instead, it is clear that even at a constructional level that is quite lexically specified, further differentiation of bare tutto from, say, tutto l’aiuto ‘all the help’ and tutto l’aiuto che mi hai dato ‘all the help you’ve given me’ offers additional insights.
3.2. Inferential Statistics
The descriptive statistics above have shown the importance for preposition selection of each independent variable in isolation. I now turn to the analysis of the interaction between these variables.
Although the most thorough statistical analysis would ideally allow for the close examination of lower-level constructions, the long, shallow distribution of complements complicates their inclusion in the statistical model. Whether complements were included as random intercepts (to abstract beyond lexical idiosyncrasy for a clearer view of overall patterns generalizable beyond these complements) or as a fixed effect (to identify differences among specific lexical items while accounting for interactions among all variables), there were far too many complements with too few tokens for the model to converge. As a result the regression model to be presented here does not consider the role of individual complements.
Still, the data suggest that at least some complements do indeed differ from others. Using dummy coding, with individual levels for the eight complements with at least 50 tokens each (aiuto, commento, compliment, consiglio, informazione, risposta, tutto) versus all other complements together, I performed Sidak-corrected pairwise comparisons of estimated probabilities (emmeans, Lenth, 2025).10 As shown in Figure 13, several significant differences emerge at the level of the noun slot, though the extent to which these differences are related to the head nouns themselves as opposed to their interactions with other factors will need to be investigated elsewhere.
Figure 13.
Pairwise comparisons of estimated probabilities for complements (p < 0.05).
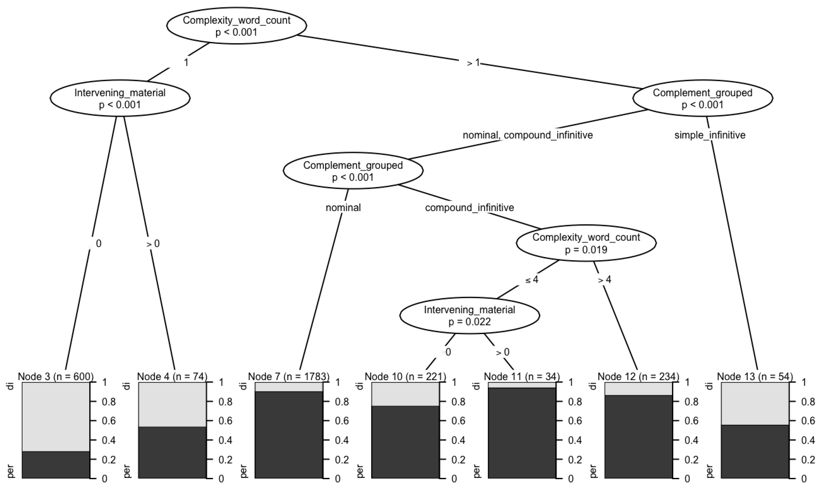
Returning now to the statistical methods used, I created a random forest (partykit, Hothorn & Zeileis, 2015) to evaluate relative variable importance and determine the order of inclusion in nested logistic regression models. Random forests showed the simple complexity metric to be a better predictor of variant choice than the adjusted metric (see Figure 7 and accompanying discussion), so the former was used in the regression models. Models were compared using likelihood ratio tests to determine the best-fitting model in terms of AIC value. The best-fitting model was a full three-way interactional model between complement complexity (simple metric, # of words), complement type (nominal, simple infinitive, or compound infinitive), and intervening material (# of words). This model had moderate predictive power (McFadden’s R2 = 0.10; C-index = 0.77, with a 95% confident interval of 0.73–0.81) and revealed significant main effects of complement complexity (β = 0.54, z = 11.14, p < 0.001); complement type (β = 1.17, z = 4.89, p < 0.001), and intervening material (β = 0.66, z = 3.22, p = 0.001). There were also strong two-way interactions between complexity and both simple (β = –0.47, z = –6.76, p < 0.001) and compound infinitive complement types (β = –0.44, z = –7.09, p < 0.001). Since higher order interactions are difficult to interpret in table format, the hierarchical relationships between predictors are presented in the form of a conditional inference tree (partykit) in Figure 14.
Figure 14.
Conditional inference tree showing hierarchical interactions in di/per selection.
The highest predictor on the tree is complement complexity, with a significant split between one-word complements and those longer than one word. Among one-word complements, when there is no intervening material di is the clearly preferred variant (Node 3) whereas the presence of any intervening material results in a slight preference for per (Node 4). Turning now to the right half of the tree, which includes complements of two or more words, simple infinitives show only a weak preference for per (Node 13), whereas nominal and compound infinitive complements prefer per much more strongly. There is also a significant split between nominal (Node 7) and compound infinitive complements (Nodes 10–12), though note that the distinction between compound infinitives with avere and essere is not selected as significant when all factors are considered together. The strongest preference for per is seen with compound infinitive complements consisting of four or fewer words and containing intervening material (Node 11). This node contains relatively few tokens, with only 2 tokens of di, and thus this split should be interpreted with caution. Still, the conditional inference tree clearly indicates an overall pattern in which very short, simple complements with no intervening material separating them from grazie are the most likely environments for di. On the other hand, the longer and more complex the complement, and the longer the intervening material, the greater the likelihood for per selection.
Before concluding, I will briefly address coordination. As mentioned in Section 2.1, tokens containing coordinated complements were excluded to avoid the issue of two complements belonging to different types and/or having different levels of complexity. However, these 250 discarded tokens show several interesting patterns that warrant comment. First, while both per and di tend to be repeated with coordinated complements, as in (23)–(26), this tendency is weaker with per. Of the coordinated tokens with per, repetition of the preposition (grazie per … e per …) occurs only 54.9% (113/206) of the time, whereas for di this repetition is observed 90.2% of the time (37/41), although the low token counts for di should be interpreted with some caution.
| (23) | Prima di tuttograzie della domandae dell’interessamento. (616096763) |
| (‘First of all thanks for the question and for the interest.’) | |
| (24) | Grazie di essere la mia mamma e di amarmi tanto. (1118703031) |
| (‘Thanks for being my mom and for loving me so much.’) | |
| (25) | Grazie mille per le traduzionie per le immagini di copertina. (123840751) |
| (‘Many thanks for the translations and for the cover images.’) | |
| (26) | Grazie per averci contattato e per l’opportunità di farci conoscere con questa intervista. (438996304) |
| (‘Thanks for having contacted us and for the opportunity to get to know each other with this interview.’) |
Examples of coordinated complements without a repeated preposition are given in (27)–(30).
| (27) | Grazie degli sms che mi mandi sempre e gli squilli. (102428883) |
| (‘Thanks for the text messages you always send me and the calls.’) | |
| (28) | Grazie di avermi distrutto il futuro, alterato la mi ex sana personalitàe avermi fatto perdere i migliori anni della gioventù. (1015700859) |
| (‘Thanks for having destroyed my future, altered my once healthy personality and having made me waste the best years of my youth.’) | |
| (29) | Grazie per la sensibilità e l’accoglienza! (108534595) |
| (‘Thanks for the sensibility and the welcome.’) | |
| (30) | Grazie a te per essere passata e averci lasciato il tuo commento! (204900599) |
| (‘Thanks to you for having stopped by and having left your comment.’) |
And finally, the examples in (31)–(33) reveal that mixed coordination (either di…per or per…di), while infrequent, is possible.
| (31) | Grazie del tempo che ci hai dedicato e per aver condiviso con noi e con tutte le altre spose la tua esperienza al ristorante. (414892067) |
| ‘Thanks for the time you’ve dedicated to us and for having shared with us and with all the other brides your experience at the restaurant.’ | |
| (32) | Grazie per aver condiviso su queste pagine tante esperienze in passato e di essere pronta a fare altrettanto anche in futuro. (262809962) |
| ‘Thanks for having shared on this page so many experiences in the past and for being ready to do the same in the future as well.’ | |
| (33) | Grazie per aver approfondito il significato del brano e di aver condiviso quel link molto interessante. (98892718) |
| ‘Thanks for having delved into the meaning of the passage and for having shared that very interesting link.’ |
It is also interesting to consider the interaction between coordination and the aforementioned idiosyncratic behavior of forms like tutto. The following examples from the broader corpus where speakers switch from di to per in the same utterance reflect nicely the pattern where di is selected for tutto but per is the majority variant in most other environments. In light of the patterns described above, it is particularly unsurprising that per is selected for the second complement in (35), given that it is a relatively complex past infinitive construction with avere.
| (34) | Grazie mille di tutto e per la serietà. (8782871646) |
| ‘Many thanks for everything and for the seriousness.’ | |
| (35) | Grazie mille di tutto e per avermi fatto scoprire un mondo… (997003623) |
| ‘Many thanks for everything and for having made me discover a world…’ |
As this brief discussion has shown, the coordination of complements in the grazie di/per construction constitutes a complex layer in its analysis and is worthy of further study.
4. Conclusions
To respond to RQ1 concerning the overall rate of per selection, these findings confirm the claims of Renzi (2000), Alfieri et al. (2008), and Viola (2017) that per is the preferred variant overall. Furthermore, the rate of 75% selection of per seen here is appreciably higher than the rate of 62.6% reported in Viola’s data from 1980 to 2011, which could be suggestive of further spread of per. As noted previously, however, this difference could also be due to the different nature and size of the datasets, and the lack of exact publication dates in the itTenTen corpus makes short-scale diachronic comparisons only tentative. RQ2 was concerned with the linguistic factors conditioning preposition choice. Although the guidance in dictionaries and grammars has been limited and implicit, requiring inference based on the few examples provided, this study shows that such descriptions are generally accurate. Treccani (1970), De Mauro (1999), Oxford-Paravia (2001), and Zanichelli Aula di lingue (2018) all point to the tendency of complex, especially compound infinitive complements to select per. RQ3 was concerned with the extent to which lower-level constructions differ in their preposition selection behavior. Here too my data confirm previous observations about the notably different behavior of grazie di tutto. Thus, one of this study’s key contributions is the empirical confirmation of impressionistic observations.
This study’s second main contribution is that it adds important nuance to the description of grazie di/per, in terms of both the overall patterns governing the construction (RQ2) and the more local conditioning of lower-level micro-constructions (RQ3). Indeed, although the overall picture is one in which per is especially preferred for compound infinitives and other complex complements, with di largely relegated to short, simple complements, this remains an incomplete description of the variation. It is even insufficient to further specify that per is preferred with intervening material or with specific micro-constructions such as grazie ancora. Indeed, as shown throughout Section 3, a comprehensive description requires recognition of the powerful impact of the complement (bare) tutto, as well as the complex interaction among constraints wherein the association between di and tutto varies in strength across micro-constructions. And although further statistical analysis of other complements is still needed, the data presented here suggest that prepositional selection is variable even at this lexically specified, low level.
These data highlight the fact that, even when the grazie di/per construction is examined in great detail and at various levels of schematicity, there remains appreciable variation. Di, although much less frequent than per and dispreferred in all but a handful of niches, is nevertheless attested in an impressive variety of contexts. A testimony to the enduring productivity of di is the large number of varied types that appear in the complement slot (see e.g., Barðdal, 2008), such that in the coded data nearly all complements of per also appear with di. This suggests that, rather than an obsolescent variant (see Brook, 2024; Van Herk & Childs, 2014 for important characteristics of such variants), di is best characterized as a variant in decline which remains possible in a wide variety of contexts and still appears at least occasionally even in the contexts that most strongly favor per, such as (36) and (37).
| (36) | Mille grazie delle informazioni che mi hai dato, decisamente più interessanti ed utili della facile ironia di altri. (1016239589) |
| ‘Many thanks for the information you’ve given me, decidedly more interesting and useful than the cheap irony of others.’ | |
| (37) | Grazie di averci fatto sognare di essere lì guardando le tue foto… (160473157) |
| ‘Thanks for having made us dream of being there by looking at your photos.’ |
Di is also kept alive in near-fixed expressions such as grazie di esistere which may be best described not as a historical hold-out for di but rather as a recently carved-out niche, or at least a recent boon that strongly solidified a previously weaker prepositional preference.11
Taken together, these findings highlight the need for variationists not only to consider the large-scale patterns which describe the variable context in global terms, but also to identify, through the empirical observation of large datasets, specific constructional levels at which these patterns are applied differently. Indeed, although variationist research often accounts for lexical idiosyncrasy, further examination of the specific constructions in which lexical items appear is less commonly undertaken (though this is understandable, given that such fine-grained distinctions require large datasets). As seen most clearly with tutto (see e.g., Figure 10 and Figure 12), failure to zoom in on the constructicon can miss important insights, ultimately yielding an inexact picture of the construction under examination. Whether the goal is a comprehensive description of native speakers’ mental grammars from which we hope to glean theoretical insights, or an accurate guide for advanced L2 learners seeking native-like competence, a nuanced understanding of constructional relationships is essential.
Turning now to future directions, here I have presented some evidence that individual complements differ in their preposition selection behavior. The application of distinctive collexeme analysis (Stefanowitsch, 2013) would be a useful future direction to more fully examine a given noun or verb’s association with and resulting predilection for appearing in grazie di versus grazie per constructions. This would likely require corpus query methods that target specific complements to ensure sufficient token counts for analysis. Another promising possibility would be an acceptability judgment task that compares specific complements (aiuto, informazione, etc.) in contexts of varying complement length and/or syntactic complexity.
Another promising avenue for future research is the possible import of genre or formality on preposition selection. Various non-academic online sources describe di as sounding more formal, which is not surprising given that it is the older, receding variant.12 Additionally, Pisciotta’s (2024) analysis of constructional alternation with sembrare (‘to seem’) highlighted the importance of considering a continuum of text genres, which differed in their degree of dialogicity and planning; indeed, in Pisciotta’s analysis, text genre proved to be a better predictor of variant choice than were internal factors such as type of anaphoric link. Within the context of web data, comparison among various types of discussion fora and social media is a fruitful avenue for further analysis of grazie di/per, given that patterns for thanking may differ from one platform to another. Experimental methods are also well suited to explore the relationship between register and the conditioning factors presented here and would respond to recent calls for greater incorporation of sociolinguistics in Construction Grammar (Morin et al., 2024). Finally, experimental analysis of the role of priming on preposition selection would be fruitful, especially given the differing frequencies of di and per (see e.g., Rosemeyer & Schwenter, 2019) and the constructional environments in which each is preferred.
Funding
This research received no external funding.
Institutional Review Board Statement
Not applicable.
Informed Consent Statement
Not applicable.
Data Availability Statement
Coded data available upon request. Italian Web 2020 Corpus available at sketchengine.eu.
Acknowledgments
I am grateful to Scott Schwenter and Victoria Cataloni for feedback on earlier versions of this work. I would also like to thank two anonymous reviewers for their excellent comments and suggestions. Any remaining errors or shortcomings are my own.
Conflicts of Interest
The author declares no conflicts of interest.
Notes
| 1 | Throughout the paper, di is used as a shorthand to refer to di and all of its articulated forms (degli, dei, del, dell’, della, delle, dello). |
| 2 | Viola (2017) also examines ringraziare di/per in these corpora and indeed treats grazie/ringraziare as a single construction at various points throughout the study. However, grazie and ringraziare have clear syntactic and argument structure differences that distinguish them as separate constructions. For example, whereas grazie is nominal, ringraziare is verbal and licenses a direct object (i.e., the person thanked) which often appears between the verb and the prepositional complement. Another motivation for examining the constructions separately is seen in Viola’s (2017, p. 379) finding that significant differences between di and per emerged centuries earlier for ringraziare than for grazie. Thus, I will not address ringraziare here, but a detailed exploration of its preposition selection behavior is an important future direction. |
| 3 | See Vanelli and Renzi (2002) for more on the use of grazie with simple infinitives. |
| 4 | Although here I consider only the grazie di/per + complement construction, related constructions such as (un) grazie (di cuore) a … ‘(a) (heartfelt) thanks to…’ also form a potentially important part of the larger constructional network. |
| 5 | The CQL query used was: [word=“grazie”][word=“a|anche|ancora|davvero|di|infinite|invece|mille|una”]{0,1} [word=“a|buon|cuore|dio|Dio|nuovo|sentito|te|tutte|tutti|tutto|vero|voi|una|volta”]{0,1} [word=“ancora|cuore|te|tutte|tutti|voi|volta”]{0,1}[word=“ancora|voi”]{0,1}[lemma=“di|del|della|per”] within <s/>. This search, while technically non-exhaustive, strikes a balance between precision and recall by avoiding excessive false positives (in the hundreds of thousands for a corpus this size) yet capturing the vast majority of intervening material. Specifying the lemmas del and della yielded degli, dei, del, dell’, della, delle, and dello. A filter was then applied to rule out cases of grazie a ‘thanks to’ plus partitive uses of forms of di (e.g., in buona salute grazie a dello sport, è possibile grazie a degli strumenti, etc.). |
| 6 | Given the allowance of intervening material in the search query, any reference to grazie di/per in the paper should be understood as grazie (…) di or grazie (…) per unless otherwise indicated. The effect of the presence or absence of intervening material on preposition choice will be addressed at various points in Section 3. |
| 7 | Although compound infinitive complements are always at least two words, all three complement types showed appreciable variation in their length—nominal complements averaged 2.98 words (SD = 2.95, n = 2443), simple infinitives averaged 4.9 words (SD = 5.47, n = 68), and compound infinitives averaged 5.59 words (SD = 4.58, n = 489). Generalized variance inflation factor diagnostics (car package; Fox & Weisberg, 2019) indicated minimal collinearity between complement type and length (adjusted GVIFs < 1.1). |
| 8 | It is possible that in the case of di cuore di/per tutto speakers avoid the close repetition of di, though this remains unexplored. |
| 9 | Note that the plurals auguri ‘greetings, congratulations’ and parole ‘words’ appear in the figures because only their plural forms occurred in the data. |
| 10 | While this approach does allow for meaningful comparisons between the differentiated complements, an obvious downside is that it ignores potential differences between nouns in the “other” category. |
| 11 | I am grateful to an anonymous reviewer for probing the relationship of near-fixed grazie di esistere to the broader constructional schema. Other types of evidence, such as psycholinguistic experimentation, would help to ascertain to what extent if any speakers have come to process such micro-constructions as autonomous units, separate from the schema (see e.g., Bybee, 2006, p. 720). |
| 12 | Native-speaker colleagues reported that di sounds more formal in the scusa di/per ‘sorry/excuse me for’ construction as well. |
References
- Accademia della Crusca. (2008). Sulla legittimità grammaticale di “grazie di” + infinito presente. Available online: https://accademiadellacrusca.it/it/consulenza/sulla-legittimita-grammaticale-di-grazie-di--infinito-presente/178 (accessed on 14 April 2025).
- Alfieri, G., Motta, D., & Rapisarda, M. (2008). La fiction. In G. Alfieri, & I. Bonomi (Eds.), Gli italiani del piccolo schermo. Lingua e stili comunicativi nei generi televisivi (pp. 235–340). Franco Cesati Editore. [Google Scholar]
- Barðdal, J. (2008). Productivity: Evidence from case and argument structure in icelandic. John Benjamins. [Google Scholar]
- Brook, M. (2024). Obsolescence and abortive innovations in variationist approaches to language change. Language and Linguistics Compass, 18, e12516. [Google Scholar] [CrossRef]
- Bybee, J. (2006). From usage to grammar: The mind’s response to repetition. Language, 82(4), 711–733. [Google Scholar] [CrossRef]
- Bybee, J., & Torres Cacoullos, R. (2009). The role of prefabs in grammaticization: How the particular and the general interact in language change. In R. Corrigan, E. Moravcsik, H. Ouali, & K. Wheatley (Eds.), Formulaic language: Vol 1: Distribution and historical change (pp. 187–217). John Benjamins. [Google Scholar]
- Cerruti, M. (2015). La collocazione pronominale di sintagmi aggettivali complessi nell’italiano contemporaneo: Il contatto linguistico come “rinforzo” di una possibilità del sistema. In C. Consani (Ed.), Contatto interlinguistico fra presente e passato (pp. 397–420). LED. [Google Scholar]
- De Mauro, T. (1999). Grande dizionario italiano dell’uso (Vol. 3). UTET. [Google Scholar]
- Dickinson, K., Schwenter, S., & Hoff, M. (2021, October 22). The double’s in the details: Postposed IOs in Spanish with(out) corresponding clitics [Presentation]. New Ways of Analyzing Variation 49, Austin, TX, USA. [Google Scholar]
- Diessel, H. (2023). The Constructicon: Taxonomies and networks (elements in Construction Grammar). Cambridge University Press. [Google Scholar]
- Enghels, R., & Comer, M. (2018). Evaluating grammaticalization and constructional accounts: The development of the inchoative construction with put verbs in Spanish. In E. Coussé, P. Andersson, & J. Olofsson (Eds.), Grammaticalization meets Construction Grammar: Opportunities, challenges, and potential incompatibilities (pp. 107–133). Benjamins. [Google Scholar]
- Feinerer, I., & Hornik, K. (2025). Tm: Text mining package. Available online: https://cran.r-project.org/web/packages/tm/index.html (accessed on 15 September 2025).
- Fox, J., & Weisberg, S. (2019). An R companion to applied regression (3rd ed.). Sage. [Google Scholar]
- Garzanti Linguistica. (n.d.). Grazie. Available online: https://www.garzantilinguistica.it/ricerca/?q=grazie (accessed on 14 April 2025).
- Goldberg, A. (1995). Constructions: A Construction Grammar approach to argument structure. University of Chicago Press. [Google Scholar]
- Goldberg, A. (2019). Explain me this: Creativity, competition, and the partial productivity of constructions. Princeton University Press. [Google Scholar]
- Grasso, D. E. (2007). Innovazioni sintattiche in italiano alla luce della nozione di calco [Ph.D. thesis, Université de Genève]. [Google Scholar]
- Hoffmann, T., & Trousdale, G. (2013). The Oxford handbook of Construction Grammar. Oxford University Press. [Google Scholar]
- Hothorn, T., & Zeileis, A. (2015). partykit: A modular toolkit for recursive partitioning in R. Journal of Machine Learning Research, 16, 3905–3909. Available online: https://jmlr.org/papers/v16/hothorn15a.html (accessed on 15 September 2025).
- Jakubíček, M., Kilgarriff, A., Kovář, V., Rychlý, P., & Suchomel, V. (2013, July 23–26). The TenTen corpus family. 7th International Corpus Linguistics Conference CL (pp. 125–127), Hong Kong. [Google Scholar]
- Jurafsky, D. (1991). An on-line computational model of human sentence interpretation: A theory of the representation and use of linguistic knowledge [Ph.D. thesis, University of California at Berkeley]. [Google Scholar]
- Lenth, R. (2025). emmeans: Estimated marginal means, aka least-squares means. Available online: https://cran.r-project.org/web/packages/emmeans/index.html (accessed on 15 September 2025).
- Morin, C., Desagulier, G., & Grieve, J. (2024). A social turn for Construction Grammar: Double modals on British Twitter. English Language and Linguistics, 28(2), 275–303. [Google Scholar] [CrossRef]
- Napoli, D., & Nevi, J. (1987). Inflected prepositions in Italian. Phonology, 4, 195–209. [Google Scholar][Green Version]
- Neuwirth, E. (2022). RColorBrewer: ColorBrewer palettes. Available online: https://cran.r-project.org/web/packages/RColorBrewer/index.html (accessed on 15 September 2025).[Green Version]
- Oxford-Paravia. (2001). Il dizionario inglese-italiano, Italiano-inglese. Paravia Bruno Mondadori Editori. [Google Scholar][Green Version]
- Pijpops, D., Speelman, D., Van de Velde, F., & Grondelaers, S. (2021). Incorporating the multi-level nature of the constructicon into hypothesis testing. Cognitive Linguistics, 32(3), 487–528. [Google Scholar] [CrossRef]
- Pijpops, D., & Van de Velde, F. (2016). Constructional contamination: How does it work and how do we measure it? Folia Linguistica, 50(2), 543–581. [Google Scholar] [CrossRef]
- Pisciotta, F. (2024). When constructional choice is a matter of context: Sembrare-constructions across a continuum of text genres. CogniTextes, 25. [Google Scholar] [CrossRef]
- R Core Team. (2025). R: A language and environment for statistical computing. R Foundation for Statistical Computing. Available online: www.R-project.org/ (accessed on 15 September 2025).
- Renzi, L. (2000). Le tendenze dell’italiano contemporaneo. Note sul cambiamento linguistico nel breve period. Studi di Lessicografia Italiana, 17, 279–319. [Google Scholar]
- Renzi, L. (2012). Come cambia la lingua. L’italiano in movimento. Il Mulino. [Google Scholar]
- Renzi, L., Salvi, G., & Cardinaletti, A. (Eds.). (1991). Grande grammatica italiana di consultazione (Vol. 2). Il Mulino. [Google Scholar]
- Rosemeyer, M., & Schwenter, S. (2019). Entrenchment and persistence in language change: The Spanish past subjunctive. Corpus Linguistics and Linguistic Theory, 15(1), 167–204. [Google Scholar] [CrossRef]
- Rossini Favretti, R., Tamburini, F., & De Santis, C. (2002). A corpus of written Italian: A defined and dynamic model. In A. Wilson, P. Rayson, & T. McEnery (Eds.), A rainbow of corpora: Corpus linguistics and the languages of the world (pp. 27–38). Lincom-Europa. [Google Scholar]
- Serianni, L. (2010). Sulla reggenza di “grazie”. Available online: https://accademiadellacrusca.it/it/consulenza/sulla-reggenza-di-grazie/261 (accessed on 14 April 2025).
- Stefanowitsch, A. (2013). Collostructional analysis. In T. Hoffmann, & G. Trousdale (Eds.), The Oxford handbook of Construction Grammar (pp. 290–306). Oxford University Press. [Google Scholar]
- Traugott, E., & Trousdale, G. (2013). Constructionalization and constructional change. Oxford University Press. [Google Scholar]
- Treccani. (1970). Dizionario enciclopedico italiano (Vol. 5, p. 575). Istituto della Enciclopedia Italiana. [Google Scholar]
- Treccani. (2013). Consulenza sulla frase “Grazie per rispettare le disposizioni”. Available online: https://www.treccani.it/magazine/lingua_italiana/domande_e_risposte/grammatica/grammatica_441.html (accessed on 14 April 2025).
- Trousdale, G. (2016). Construction grammar. In M. Kytö, & P. Pahta (Eds.), The Cambridge handbook of English historical linguistics (pp. 65–78). Cambridge University Press. [Google Scholar]
- Vanelli, L., & Renzi, L. (2002). Grazie + infinito semplice in italiano contemporaneo. In H. Jansen, P. Polito, L. Schøsler, & E. Strudsholm (Eds.), L’infinito & oltre. Omaggio a Gunver Skytte (pp. 481–492). University Press of Southern Denmark. [Google Scholar]
- Van Herk, G., & Childs, B. (2014). Active retirees: The persistence of obsolescent features. In R. Torres Cacoullos, N. Dion, & A. Lapierre (Eds.), Linguistic variation: Confronting fact and theory (pp. 193–207). Routledge. [Google Scholar]
- Viola, L. (2017). A corpus-based investigation of language change in Italian: The case of grazie/ringraziare di and grazie/ringraziare per. Journal of Historical Linguistics, 7(3), 372–388. [Google Scholar] [CrossRef]
- Wickham, H. (2016). ggplot2: Elegant graphics for data analysis. Available online: https://ggplot2.tidyverse.org (accessed on 15 September 2025).
- Zampieri, E. (2012). Italian prepositions in aphasic production: Evidence from three experimental studies [Ph.D. thesis, Università Ca’Foscari Venezia]. [Google Scholar]
- Zanichelli Aula di lingue. (2018). Grazie di o grazie per? Available online: https://int-aulalingue.scuola.zanichelli.it/benvenuti/2018/01/25/grazie-di-o-grazie-per/#:~:text=Entrambi%20i%20costrutti%20sono%20corretti,che%20hai%20fatto%20per%20me (accessed on 14 April 2025).
Disclaimer/Publisher’s Note: The statements, opinions and data contained in all publications are solely those of the individual author(s) and contributor(s) and not of MDPI and/or the editor(s). MDPI and/or the editor(s) disclaim responsibility for any injury to people or property resulting from any ideas, methods, instructions or products referred to in the content. |
© 2025 by the author. Licensee MDPI, Basel, Switzerland. This article is an open access article distributed under the terms and conditions of the Creative Commons Attribution (CC BY) license (https://creativecommons.org/licenses/by/4.0/).