Aerodynamic Data-Driven Surrogate-Assisted Teaching-Learning-Based Optimization (TLBO) Framework for Constrained Transonic Airfoil and Wing Shape Designs
Abstract
1. Introduction
2. Materials and Methods
2.1. Establishment of the Optimization Model
2.2. Optimization Methods
2.3. Evaluation of Aerodynamic Characteristics
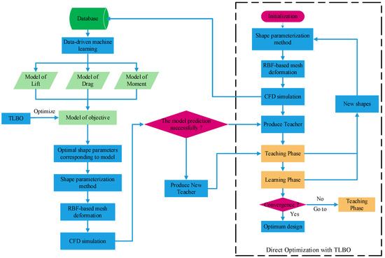
3. Construction of the Data-Driven Surrogate-Aided Aerodynamic Shape Optimization Framework Based on the TLBO Algorithm
3.1. Direct Optimization with TLBO Algorithm
3.2. Adaptive Data-Driven Surrogate-Aided Support Strategy
3.3. Validation and Verification
4. Benchmark Aerodynamic Design Optimization for Drag Minimization of RAE2822 Airfoil in Transonic Viscous Flow
4.1. Benchmark Aerodynamic Shape Optimization Problem Statement
4.2. Drag Minimization of RAE2822 Airfoil in Transonic Viscous Flow
5. Aerodynamic Shape Optimization for 3-D Wing Shape Design
5.1. Aerodynamic Shape Optimization Problem Statement of the 3-D Wing
5.2. Aerodynamic Shape Optimization of a 3-D Wing
6. Conclusions
Author Contributions
Funding
Data Availability Statement
Conflicts of Interest
Appendix A. The Introduction of the CST-POD-Based Airfoil Parameterization and 3-D CST Parameterization of the Wing
Appendix A.1. CST-POD Based Airfoil Parameterization




Appendix A.2. 3-D CST Parameterization Method



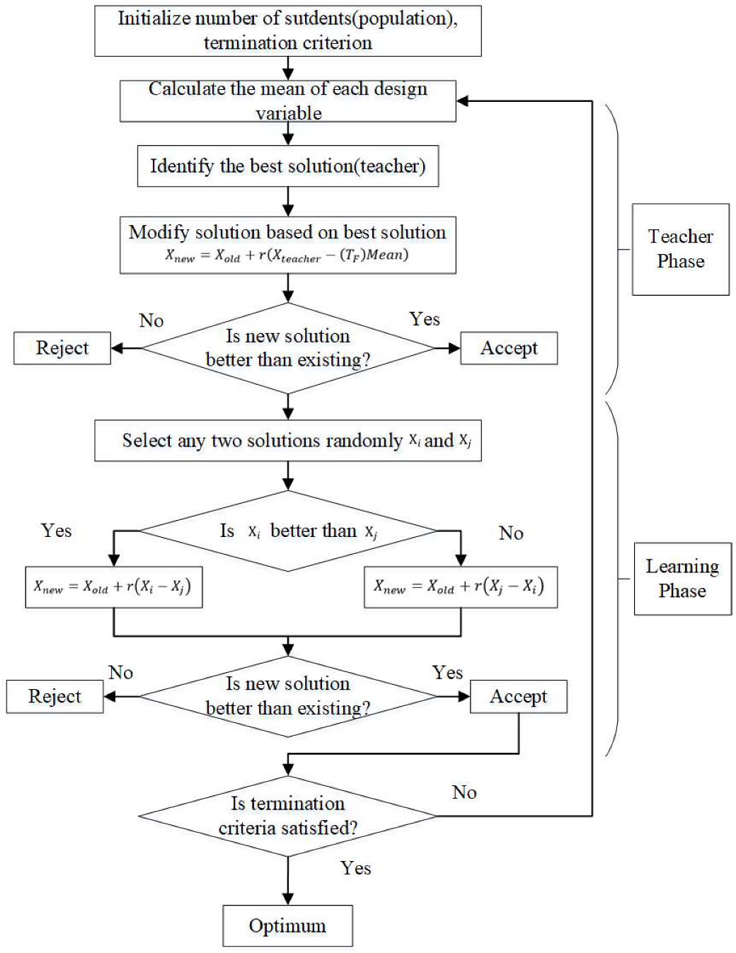
Appendix B. The Introduction of the TLBO Algorithm

Appendix C. The Introduction of the DO Framework and SBO Framework


Appendix D. The Introduction of Kriging Model
References
- Chen, W.; Li, X.; Zhang, W. Shape optimization to suppress the lift oscillation of flow past a stationary circular cylinder. Phys. Fluids 2019, 31, 063604. [Google Scholar] [CrossRef]
- Baker, A.J. On mathematics of physics of fluids maturation. Phys. Fluids 2021, 33, 081301. [Google Scholar] [CrossRef]
- Kim, H.J.; Sasaki, D.; Obayashi, S.; Nakahashi, K. Aerodynamic optimization of supersonic transport wing using unstructured adjoint method. AIAA J. 2001, 39, 1011–1020. [Google Scholar] [CrossRef]
- Wu, P.; Wang, P.; Gao, H. Dynamic mode decomposition analysis of the common research model with adjoint-based gradient optimization. Phys. Fluids 2021, 33, 035123. [Google Scholar] [CrossRef]
- Srinath, D.N.; Mittal, S. An adjoint method for shape optimization in unsteady viscous flows. J. Comput. Phys. 2010, 229, 1994–2008. [Google Scholar] [CrossRef]
- Papadimitriou, D.I.; Papadimitriou, C. Aerodynamic shape optimization for minimum robust drag and lift reliability constraint. Aerosp. Sci. Technol. 2016, 55, 24–33. [Google Scholar] [CrossRef]
- Tang, Z.L.; Periaux, J. Uncertainty based robust optimization method for drag minimization problems in aerodynamics. Comput. Methods Appl. Mech. Eng. 2012, 217, 12–24. [Google Scholar] [CrossRef]
- Nemec, M.; Aftosmis, M. Parallel Adjoint Framework for Aerodynamic Shape Optimization of Component-Based Geometry. In Proceedings of the 49th AIAA Aerospace Sciences Meeting including the New Horizons Forum and Aerospace Exposition, Orlando, FL, USA, 4–7 January 2011. [Google Scholar]
- Zymaris, A.S.; Papadimitriou, D.I.; Giannakoglou, K.C.; Othmer, C. Adjoint wall functions: A new concept for use in aerodynamic shape optimization. J. Comput. Phys. 2010, 229, 5228–5245. [Google Scholar] [CrossRef]
- Tang, X.; Luo, J.Q.; Liu, F. Aerodynamic shape optimization of a transonic fan by an adjoint-response surface method. Aerosp. Sci. Technol. 2017, 68, 26–36. [Google Scholar] [CrossRef]
- Queipo, N.V.; Haftka, R.T.; Shyy, W.; Goel, T.; Vaidyanathan, R.; Tucker, P.K. Surrogate-based analysis and optimization. Prog. Aerosp. Sci. 2005, 41, 1–28. [Google Scholar] [CrossRef]
- Vavalle, A.; Qin, N. Iterative response surface based optimization scheme for transonic airfoil design. J. Aircraft. 2007, 44, 365–376. [Google Scholar] [CrossRef]
- Glaz, B.; Goel, T.; Liu, L.; Friedmann, P.P.; Haftka, R.T. Multiple-Surrogate Approach to Helicopter Rotor Blade Vibration Reduction. AIAA J. 2009, 47, 271–282. [Google Scholar] [CrossRef]
- Chen, S.K.; Xiong, Y.; Chen, W. Multiresponse and Multistage Metamodeling Approach for Design Optimization. AIAA J. 2009, 47, 206–218. [Google Scholar] [CrossRef]
- Mackman, T.J.; Allen, C.B.; Ghoreyshi, M.; Badcock, K.J. Comparison of Adaptive Sampling Methods for Generation of Surrogate Aerodynamic Models. AIAA J. 2013, 51, 797–808. [Google Scholar] [CrossRef]
- Liu, J.; Song, W.P.; Han, Z.H.; Zhang, Y. Efficient aerodynamic shape optimization of transonic wings using a parallel infilling strategy and surrogate models. Struct. Multidiscip. Optim. 2017, 55, 925–943. [Google Scholar] [CrossRef]
- Leifsson, L.; Koziel, S. Aerodynamic shape optimization by variable-fidelity computational fluid dynamics models: A review of recent progress. J. Comput. Sci.-Neth. 2015, 10, 45–54. [Google Scholar] [CrossRef]
- Tesfahunegn, Y.A.; Koziel, S.; Leifsson, L.; Bekasiewicz, A. Surrogate-Based Airfoil Design with Space Mapping and Adjoint Sensitivity. In Proceedings of the 15th Annual International Conference on Computational Science (ICCS), Reykjavik University, Reykjavik, Iceland, 1–3 June 2015; pp. 795–804. [Google Scholar]
- Giannakoglou, K.C.; Giotis, A.P.; Karakasis, M.K. Low-cost genetic optimization based on inexact pre-evaluations and the sensitivity analysis of design parameters. Inverse Probl. Sci. Eng. 2001, 9, 389–412. [Google Scholar] [CrossRef]
- Karakasis, M.K.; Giotis, A.P.; Giannakoglou, K.C. Inexact information aided, low-cost, distributed genetic algorithms for aerodynamic shape optimization. Int. J. Numer. Methods Fluids 2003, 43, 1149–1166. [Google Scholar] [CrossRef]
- Giannakoglou, K.C. Design of optimal aerodynamic shapes using stochastic optimization methods and computational intelligence. Prog. Aerosp. Sci. 2002, 38, 43–76. [Google Scholar] [CrossRef]
- Praveen, C.; Duvigneau, R. Low cost PSO using metamodels and inexact pre-evaluation: Application to aerodynamic shape design. Comput. Methods Appl. Mech. Eng. 2009, 198, 1087–1096. [Google Scholar] [CrossRef]
- Pehlivanoglu, Y.V.; Yagiz, B. Aerodynamic design prediction using surrogate-based modeling in genetic algorithm architecture. Aerosp. Sci. Technol. 2012, 23, 479–491. [Google Scholar] [CrossRef]
- Liao, P.; Song, W.; Du, P.; Zhao, H. Multi-fidelity convolutional neural network surrogate model for aerodynamic optimization based on transfer learning. Phys. Fluids 2021, 33, 127121. [Google Scholar] [CrossRef]
- Rao, R.V.; Savsani, V.J.; Vakharia, D.P. Teaching-Learning-Based Optimization: An optimization method for continuous non-linear large scale problems. Inf. Sci. 2012, 183, 1–15. [Google Scholar] [CrossRef]
- Rao, R.V.; Kalyankar, V.D. Parameter optimization of modern machining processes using teaching-learning-based optimization algorithm. Eng. Appl. Artif. Intell. 2013, 26, 524–531. [Google Scholar] [CrossRef]
- Cruz, N.C.; Redondo, J.L.; Alvarez, J.D.; Berenguel, M.; Ortigosa, P.M. A parallel Teaching-Learning-Based Optimization procedure for automatic heliostat aiming. J. Supercomput. 2017, 73, 591–606. [Google Scholar] [CrossRef]
- Satapathy, S.C.; Naik, A. Modified Teaching-Learning-Based Optimization algorithm for global numerical optimization-A comparative study. Swarm Evol. Comput. 2014, 16, 28–37. [Google Scholar] [CrossRef]
- Segura, C.; Coello, C.A.C.; Hernandez-Diaz, A.G. Improving the vector generation strategy of Differential Evolution for large-scale optimization. Inf. Sci. 2015, 323, 106–129. [Google Scholar] [CrossRef]
- Qu, X.; Zhang, R.; Liu, B.; Li, H. An improved TLBO based memetic algorithm for aerodynamic shape optimization. Eng. Appl. Artif. Intel. 2017, 57, 1–15. [Google Scholar] [CrossRef]
- Wu, X. Data-driven teaching–learning-based optimization (DTLBO) framework for expensive engineering problems. Struct. Multidiscip. Optim. 2021, 64, 2577–2591. [Google Scholar] [CrossRef]
- Jameson, A. Optimum aerodynamic design using CFD and control theory, AIAA Paper 95-1729. In Proceedings of the AIAA 12th Computational Fluid Dynamics Conference, San Diego, CA, USA, 19–22 June 1995. [Google Scholar]
- Oyama, A.; Obayashi, S.; Nakahashi, K.; Hirose, N. Aerodynamic wing optimization via evolutionary algorithms based on structured coding. Comput. Fluid Dyn. J. 2000, 8, 570–577. [Google Scholar]
- Wang, X.; Gao, Z. Genetic algorithm-based airfoil aerodynamic shape optimization design. J. Aerodyn. 2000, 18, 324–329. (In Chinese) [Google Scholar]
- Epstein, B.; Peigin, S. Optimization of 3D wings based on Navier-Stokes solutions and genetic algorithms. Int. J. Comput. Fluid Dyn. 2006, 20, 75–92. [Google Scholar] [CrossRef]
- Li, D.; Xia, L. Improved particle swarm optimization algorithm for pneumatic Application in design. J. Aeronaut. 2012, 33, 1809–1816. (In Chinese) [Google Scholar]
- Rogalsky, T.; Derksen, R.W.; Kocabiyik, S. Differential evolution in aerodynamic optimization. In Proceedings of the 46th Annual Conference of Canadian Aeronautics and Space Institute, Montreal, QC, Canada, 3–5 May 1999; pp. 29–36. [Google Scholar]
- Wang, X.; Damodaran, M. Aerodynamic Shape Optimization Using Computational Fluid Dynamics and Parallel Simulated Annealing Algorithms. AIAA J. 2001, 39, 1500–1508. [Google Scholar] [CrossRef]
- Muyl, F.; Dumas, L.; Herbert, V. Hybrid method for aerodynamic shape optimization in the automotive industry. Comput. Fluids 2004, 33, 849–858. [Google Scholar] [CrossRef]
- Kim, H.J.; Liou, M.S. Aerodynamic Optimization Using a Hybrid MOGA-Local Search Method. In Proceedings of the 54th Structural Dynamics, and Materials Conference, Boston, MA, USA, 8–11 April 2013. [Google Scholar]
- Yiu, K.F.C.; Liu, Y.; Teo, K.L. A hybrid descent method for global optimization. J. Glob. Optim. 2004, 28, 229–238. [Google Scholar] [CrossRef]
- Shahrokhi, A.; Jahangirian, A. Airfoil shape parameterization for optimum Navier–Stokes design with genetic algorithm. Aerosp. Sci. Technol. 2007, 11, 443–450. [Google Scholar] [CrossRef]
- Kharal, A.; Saleem, A. Neural networks based airfoil generation for a given using Bezier–PARSEC parameterization. Aerosp. Sci. Technol. 2012, 23, 330–344. [Google Scholar] [CrossRef]
- Ebrahimi, M.; Jahangirian, A. Aerodynamic Optimization of Airfoils Using Adaptive Parameterization and Genetic Algorithm. J. Optim. Theory. Appl. 2013, 162, 257–271. [Google Scholar] [CrossRef]
- Kulfan, B.; Bussoletti, J. “Fundamental” Parameteric Geometry Representations for Aircraft Component Shapes. In Proceedings of the 11th AIAA/ISSMO Multidisciplinary Analysis and Optimization Conference, Portsmouth, VA, USA, 6–8 September 2006. [Google Scholar]
- Lassila, T.; Rozza, G. Parametric free-form shape design with PDE models and reduced basis method. Comput. Methods Appl. Mech. Eng. 2010, 199, 1583–1592. [Google Scholar] [CrossRef]
- Gagnon, H.; Zingg, D.W. Two-Level Free-Form and Axial Deformation for Exploratory Aerodynamic Shape Optimization. AIAA J. 2015, 53, 2015–2026. [Google Scholar] [CrossRef]
- Wu, X.J.; Zhang, W.W.; Peng, X.H.; Wang, Z.Y. Benchmark aerodynamic shape optimization with the POD-based CST airfoil parametric method. Aerosp. Sci. Technol. 2019, 84, 632–640. [Google Scholar] [CrossRef]
- Jakobsson, S.; Amoignon, O. Mesh deformation using radial basis functions for gradient-based aerodynamic shape optimization. Comput. Fluids 2007, 36, 1119–1136. [Google Scholar] [CrossRef]
- Poirier, V.; Nadarajah, S. Efficient Reduced-Radial Basis Function-Based Mesh Deformation Within an Adjoint-Based Aerodynamic Optimization Framework. J. Aircraft. 2016, 53, 1905–1921. [Google Scholar] [CrossRef]
- Wu, X.J.; Zhang, W.W.; Song, S.F. Robust aerodynamic shape design based on an adaptive stochastic optimization framework. Struct. Multidiscip. Optim. 2018, 57, 639–651. [Google Scholar] [CrossRef]
- Zhang, W.W.; Li, X.T.; Ye, Z.Y.; Jiang, Y.W. Mechanism of frequency lock-in in vortex-induced vibrations at low Reynolds numbers. J. Fluid Mech. 2015, 783, 72–102. [Google Scholar] [CrossRef]
- Zhang, W.W.; Gao, C.Q.; Liu, Y.L.; Ye, Z.Y.; Jiang, Y.W. The interaction between flutter and buffet in transonic flow. Nonlinear Dyn. 2015, 82, 1851–1865. [Google Scholar] [CrossRef]
- Wang, H.T.; Zhu, X.C.; Du, Z.H. Aerodynamic optimization for low pressure turbine exhaust hood using Kriging surrogate model. Int. Commun. Heat Mass. 2010, 37, 998–1003. [Google Scholar] [CrossRef]
- Han, Z.H.; Zimmermann, R.; Gortz, S. Alternative Cokriging Model for Variable-Fidelity Surrogate Modeling. AIAA J. 2012, 50, 1205–1210. [Google Scholar] [CrossRef]
- Tesfahunegn, Y.A.; Koziel, S.; Gramanzini, J.-R.; Hosder, S.; Han, Z.-H.; Leifsson, L. Application of Direct and Surrogate-Based Optimization to Two-Dimensional Benchmark Aerodynamic Problems: A Comparative Study. In Proceedings of the 53rd AIAA Aerospace Science Meeting, Kissimmee, FL, USA, 5–9 January 2015. [Google Scholar]
- Lee, C.; Koo, D.; Telidetzki, K.; Buckley, H.; Gagnon, H.; Zingg, D.W. Aerodynamic Shape Optimization of Benchmark Problems Using Jetstream. In Proceedings of the 53rd AIAA Aerospace Science Meeting, Kissimmee, FL, USA, 5–9 January 2015. [Google Scholar]
- Ren, J.; Thelen, A.S.; Amrit, A.; Du, X.; Leifsson, L.T.; Tesfahunegn, Y.; Koziel, S. Application of Multifidelity Optimization Techniques to Benchmark Aerodynamic Design Problems. In Proceedings of the 54th AIAA Aerospace Sciences Meeting, San Diego, CA, USA, 4–8 January 2016. [Google Scholar]
- Leifsson, L.T.; Koziel, S.; Hosder, S. Aerodynamic Design Optimization: Physics-based Surrogate Approaches for Airfoil and Wing Design. In Proceedings of the 52nd Aerospace Sciences Meeting, National Harbor, MD, USA, 13–17 January 2014. [Google Scholar]
- Zhang, Y.; Han, Z.-H.; Shi, L.; Song, W.-P. Multi-round Surrogate-based Optimization for Benchmark Aerodynamic Design Problems. In Proceedings of the 54th AIAA Aerospace Sciences Meeting, San Diego, CA, USA, 4–8 January 2016. [Google Scholar]
- Iuliano, E. Global optimization of benchmark aerodynamic cases using physics-based surrogate models. Aerosp. Sci. Technol. 2017, 67, 273–286. [Google Scholar] [CrossRef]
- He, X.L.; Li, J.C.; Mader, C.A.; Yildirim, A.; Martins, J.R. A Martins. Robust aerodynamic shape optimization-From a circle to an airfoil. Aerosp. Sci. Technol. 2019, 87, 48–61. [Google Scholar] [CrossRef]












| Grid Size | Cl | Cd (Counts) |
|---|---|---|
| 128 × 64 | 0.823 | 208.6 |
| 192 × 96 | 0.824 | 202.3 |
| 256 × 120 | 0.824 | 195.3 |
| 320 × 160 | 0.824 | 194.9 |
| 448 × 256 | 0.824 | 194.8 |
| Grid | Number of Cells | Cd (Counts) |
|---|---|---|
| 1 | 271,404 | 436.0 |
| 2 | 678,282 | 436.1 |
| 3 | 1,054,179 | 425.3 |
| 4 | 1,571,430 | 427.5 |
Publisher’s Note: MDPI stays neutral with regard to jurisdictional claims in published maps and institutional affiliations. |
© 2022 by the authors. Licensee MDPI, Basel, Switzerland. This article is an open access article distributed under the terms and conditions of the Creative Commons Attribution (CC BY) license (https://creativecommons.org/licenses/by/4.0/).
Share and Cite
Wu, X.; Zuo, Z.; Ma, L. Aerodynamic Data-Driven Surrogate-Assisted Teaching-Learning-Based Optimization (TLBO) Framework for Constrained Transonic Airfoil and Wing Shape Designs. Aerospace 2022, 9, 610. https://doi.org/10.3390/aerospace9100610
Wu X, Zuo Z, Ma L. Aerodynamic Data-Driven Surrogate-Assisted Teaching-Learning-Based Optimization (TLBO) Framework for Constrained Transonic Airfoil and Wing Shape Designs. Aerospace. 2022; 9(10):610. https://doi.org/10.3390/aerospace9100610
Chicago/Turabian StyleWu, Xiaojing, Zijun Zuo, and Long Ma. 2022. "Aerodynamic Data-Driven Surrogate-Assisted Teaching-Learning-Based Optimization (TLBO) Framework for Constrained Transonic Airfoil and Wing Shape Designs" Aerospace 9, no. 10: 610. https://doi.org/10.3390/aerospace9100610
APA StyleWu, X., Zuo, Z., & Ma, L. (2022). Aerodynamic Data-Driven Surrogate-Assisted Teaching-Learning-Based Optimization (TLBO) Framework for Constrained Transonic Airfoil and Wing Shape Designs. Aerospace, 9(10), 610. https://doi.org/10.3390/aerospace9100610
