A Novel Stochastic Framework for Integrated Airline Operation Planning: Addressing Codeshare Agreements, Overbooking, and Station Purity
Abstract
1. Introduction
2. Literature Review
2.1. Contribution of Study
2.1.1. Modeling Contributions
- Departure-time flexibility through time-window scheduling and rescheduling decisions, improving resilience against delay propagation.
- Stochastic passenger demand modeling, strengthening realism in FA decisions.
- Stochastic non-cruise times (NCT), delay propagation, and adjustable cruise speed within the AR component, reflecting real-world operational variability.
2.1.2. Methodological Contributions
- SAASA—an SAA-enhanced Simulated Annealing approach
- SAACS—an SAA-enhanced Cuckoo Search approach
- Both metaheuristics achieve near-optimal solutions with significantly lower computation times than exact solvers.
- SAASA outperforms SAACS in solution quality, while both provide consistent performance across large scenario sets.
- The hybrid SAA–metaheuristic framework offers a scalable and operationally feasible alternative for industry applications.
3. Overbooking
- y: Reservation limit
- Kap: Aircraft capacity
- fare: Fare per passenger
- cost: Denied-boarding penalty cost per passenger
- cost–fare: Refund paid to a DB passenger (excluding fare)
- D: Total booking demand
- s (y): Realized number of show-up passengers when the reservation limit is y
- α: Passenger show-up probability
3.1. Economic Motivation
- Marginal benefit: Expected revenue gained if an additional reservation results in a show-up without exceeding capacity.
- Marginal cost: Expected penalty incurred if the additional reservation triggers denied boarding.
- Marginal benefit = (Probability of demand being greater than the reservation limit)
- X (probability that the show-up passenger number is smaller than the capacity)
- X (probability of a passenger coming to the flight)
- X (fare per passenger)
- Marginal cost = (Possibility of demand being more than the reservation limit)
- X (probability that the show-up passenger number is greater than the capacity)
- X (probability of a passenger coming to the flight)
- X (amount refunded to a passenger)
3.2. Probabilistic Characterization of Show-Ups
3.3. Integration with Scenario-Based FSFAAR Decisions
- 1.
- The realized number of show-up passengers is generated using the OB limit y.
- 2.
- This impacts the effective passenger load, which determines:
- ○
- unused capacity,
- ○
- denied-boarding levels,
- ○
- flight-specific feasibility of each fleet type,
- ○
- compatibility of aircraft routing sequences.
- 3.
- Penalty costs are applied for all denied-boarding passengers (voluntary or involuntary).
- 4.
- FA and AR decisions adapt to these scenario-based loads, ensuring that the integrated solution balances revenue gains from OB with operational risks and costs.
4. Problem Description and Formulation
4.1. Problem Description
- Stage 1 (Strategic–Tactical): Determination of fleet assignment (FA), aircraft routing (AR), overbooking limits (OB), and codeshare agreements (CA), governed by Constraints (7)–(15). These decisions are scenario-independent and define the feasible structural backbone of the flight schedule. Although fixed across scenarios, they are optimized with respect to expected system performance under uncertainty.
- Stage 2 (Operational Planning): Determination of announced departure times (ANDT) within allowable time windows, as defined by Constraint (16), with the objective of mitigating delay propagation and enhancing schedule robustness.
- Stage 3 (Day-of-Operations): Scenario-dependent operational realizations, including actual departure and arrival times, delays, passenger acceptance, missed connections, and denied boarding decisions, governed by Constraints (17)–(31).
4.2. Model Assumptions
- Stochastic Demand and NCT: Passenger demand and non-cruise times (NCT) are stochastic across scenarios. Demand is generated from a uniform distribution whose minimum and maximum bounds are determined according to aircraft capacities, while NCT captures operational variability in taxi-out, take-off, descent, landing, and taxi-in durations.
- Flight Schedule Structure: Scheduled departure and arrival times are fixed. However, the actual departure time (ACDT) is selected from a predefined time window, and any delay beyond the chosen ACDT incurs an operational delay cost.
- Arrival Time Calculation: The actual arrival time (AAT) is obtained by adding the cruise time and realized NCT to the ACDT.
- Routing and Maintenance: Each aircraft route begins and ends at fleet-specific stations, and maintenance can only be performed at these initial or terminal locations. Codeshare flights are excluded from aircraft routing, and CA usage is constrained by a predefined budget.
- Operational Constraints: Cruise speed is allowed to vary within specified limits. Minimum passenger connection times must be satisfied.
- Station Purity (SP): Each station may only be served by a predefined subset of fleet types, and violations of SP restrictions are not allowed.
- Overbooking and Passenger Flow: Passenger show-up probability is assumed to be fixed. A portion of the overbooking limit materializes as actual show-up passengers, while insufficient capacity may cause spilled passengers or denied boarding. Denied boarding incurs a penalty equal to a multiple of the ticket fare.
- Idle Time (IT) and Delay Time (DT): Idle Time (IT) refers to periods during which the aircraft remains on the ground without performing productive operations. These periods do not represent actual delays but generate idle-cost components due to non-utilized aircraft time. Delay Time (DT) captures the propagation of delays through the routing structure, where a delay occurring in one flight affects the timing of subsequent flights operated by the same aircraft.
4.3. Mathematical Model
| Sets | ||
| S | : | Scenario’s set |
| K | : | Fleet type’s set |
| F | : | Flight’s set |
| St | : | Stations set |
| FC | : | Fare classes |
| : | Set of flights receiving connecting passengers from flight i | |
| BU | : | Consecutive flights |
| : | Flights before flight | |
| : | Flights after flight | |
| : | Final flights | |
| : | İnitial flights | |
| : | Diverse codeshared airlines | |
| P | : | Codeshare agreement types |
| Parameters | ||
| : | Departure time window for flight i | |
| : | Scenarios’probability | |
| : | Aircraft number of fleet type k, | |
| : | Fleet type capacity for fare class h | |
| : | Overbooked capacity of fleet type k for fare class h | |
| : | Spilled passenger cost for fare class h of flight i | |
| : | Idle time (IT) cost for fleet type k | |
| : | Disconnected passengers’ cost | |
| : | Delay time cost per minute for flight i | |
| : | Flight revenue per passenger for fare class h | |
| : | Flight cost per passenger for fare class h , | |
| : | Stochastic demand of flight i for fare class h in scenario s | |
| : | Stochastic NCT of flight i in scenario s | |
| : | Min/max cruise time allowed for flight i with fleet k | |
| : | Turnaround time required after flight i for fleet type k | |
| : | Passenger connection time from flight i to flight j | |
| : | ||
| : | ||
| : | Connecting passengers number from flight i to j | |
| : | Per−passenger cost charged under agreement p with airline υ p ∈, i ∈ | |
| : | Capacity allocated under agreement p for flight i p ∈ , i ∈ | |
| : | Overbooked capacity allowed under agreement p p ∈ , i ∈ F, | |
| BUD | : | Total budget allocated for codeshare agreements |
| θ | : | Maximum proportion of total airline capacity that may be used for codesharing |
| r | : | Penalty multiplier applied to ticket fare for denied boarding (DB) passengers |
| M | : | A sufficiently large constant (Big-M) |
| Decision Variables First Stage Variables | ||
| : | ||
| : | ||
| : | ||
| : | ||
| Second Stage variables | ||
| : | Announced departure time (ANDT)of flight i | |
| Third stage variables | ||
| : |
Actual departure time (ACDT) of flight i in scenario s | |
| : | Actualarrivaltime(AAT)offlighti in scenario s | |
| : | Cruise time (CT) for flight i using fleet k under scenario s | |
| : | Idle time (IT) for fleet type k on flight i under scenario s | |
| : | Delay time (DT) of flight i in scenario s | |
| : | Number of accepted passengers for flight i, fare class h, scenario s, | |
| : | Accepted passengers via codeshare on flight i, fare class h, scenario s, | |
| : | Number of tickets sold for flight i and fare class h in scenario s | |
| : | Number of denied boarding (DB) passengers on flight i for fare class h in scenario s, | |
| : | Number of show−up passengers on flight i for class h in scenario s, | |
| : | ||
| Decision variables are indexed by superscripts (1, 2, 3) to explicitly indicate the planning stage at which they are determined. Accordingly, Stage 1 variables are scenario-independent, while Stage 3 variables are scenario-dependent and capture day-of-operations realizations. This notation ensures a clear separation of decisions across stages without requiring redundant constraint restructuring. | ||
- Stage 1—Fleet Assignment, Routing, Codeshare, and Capacity Decisions
- Stage 2—Announced Departure Times (ANDT)
- Stage 3—Operational Timing, Delays, Passenger Allocation
4.4. Integration and Contribution of the Model
- Links OB limits with FA and AR feasibility,
- Incorporates CA contracts to mitigate SP restrictions and insufficient capacity,
- Accounts for the propagation of operational timing effects driven by uncertainty in NCT, ensuring day-of-operations feasibility,
- Explicitly considers demand consistency, spill risks, and denied boarding outcomes,
- Provides a fully interconnected three-stage stochastic optimization environment.
5. Solution Methods
5.1. The Sample Average Approximation (SAA)
| Algorithm 1. Procedural steps of the SAA algorithm |
| Step 1: Repeat the following steps for m = 1, 2, ..., M: |
|
| Step 2: Calculate the mean and their variances of the best results |
| Step 3: Calculate the optimality gap and the corresponding variance for each best result. |
| Step 4: Upon completing Step 3, the candidate solution exhibiting the smallest optimality gap identified thus far is selected. The corresponding optimality gap and its variance estimate are then evaluated. If either of these metrics exceeds acceptable thresholds, the procedure must be reiterated with an increased sample size and/or a larger number of replications MMM to improve estimation accuracy and solution reliability. Also, and denote the upper and lower bounds for the optimal objective function value of the original problem, respectively [16]. |
5.2. Metaheuristic Integration
Problem-Specific Neighborhood Structure
| Algorithm 2. Neighborhood Generation (Summary) |
| Input: current solution x Output: neighbor solution x′ 1 Copy x to x′ 2 Generate random number r ∈ [0,1] 3 Select random starting flight f 4 If r < 0.3: For flights i ∈ {f, f + 1, f + 2}: Select random reference flight j Swap fleet types of flights i and j Else: For flights i ∈ {f, f + 1, f + 2}: Randomly assign a feasible fleet type (respecting station purity, compatibility, turnaround rules) 5 Rebuild affected route segments 6 Validate feasibility under all operational constraints 7 Return x′ |
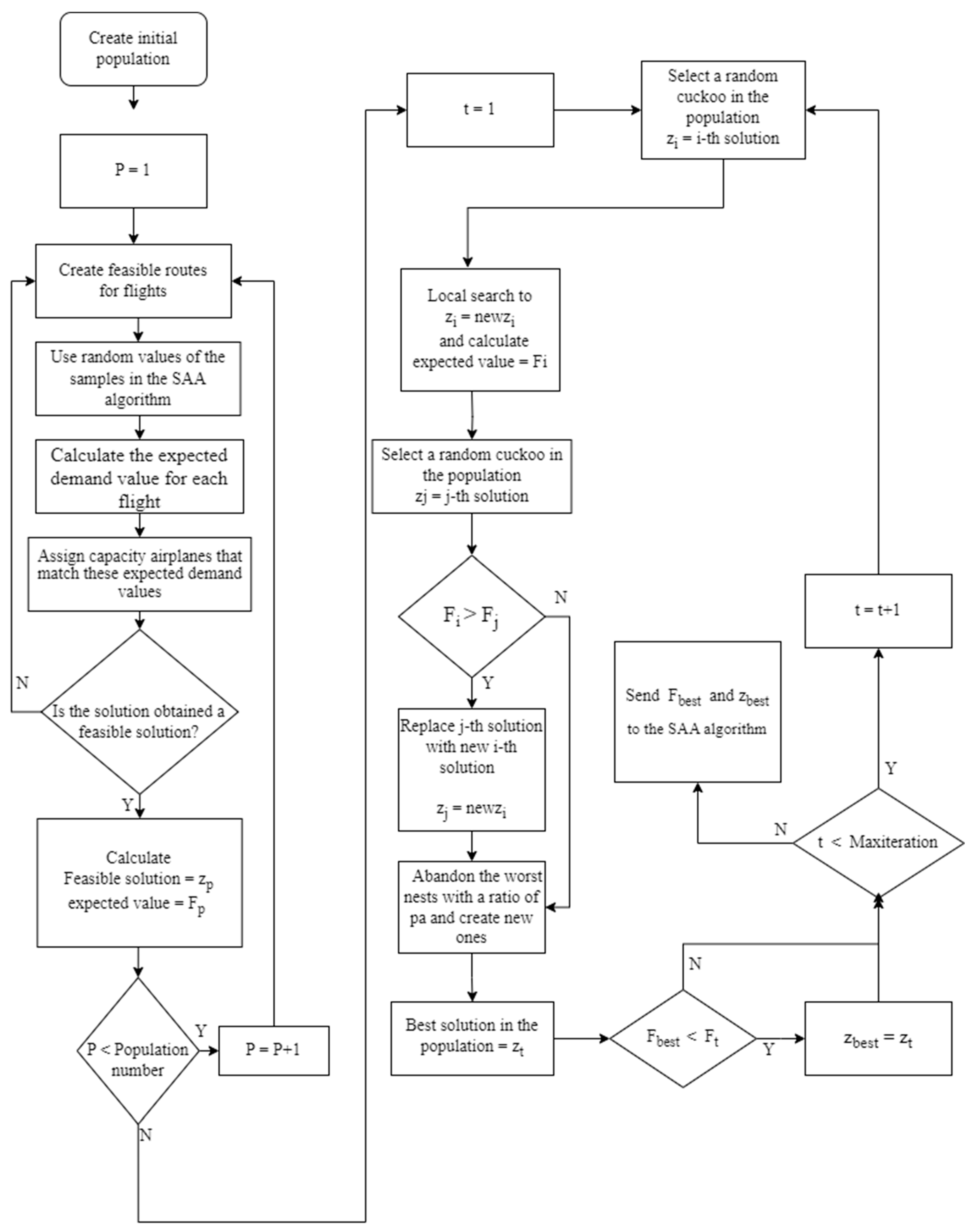
5.3. Flowchart Explanation
- Input Parameter Initialization: All deterministic model parameters are first loaded, including fleet characteristics, cost coefficients, schedule limits, and capacity specifications.
- Generation of Stochastic Scenario Values: For each SAA replication, scenario sets are generated for stochastic parameters—primarily passenger demand and Non-Cruise Time (NCT)—based on the probability distributions defined in Section 3. These scenarios serve as the stochastic environment in which candidate solutions are evaluated.
- Transfer of Input Data to the Metaheuristic Engine: The complete dataset (deterministic parameters + scenario values) is passed to the selected metaheuristic algorithm (SAASA or SAACS), which initializes the search process.
- Construction of a Random Feasible Initial Solution: A feasible starting point is constructed using randomized but constraint-respecting assignment and routing decisions. This ensures that the search begins in a valid region of the solution space.
- Iterative Improvement of the Solution: The metaheuristic explores the neighborhood of the current solution, applying acceptance rules (in SAASA) or population updates (in SAACS) to progressively enhance solution quality. Infeasible solutions are discarded, guaranteeing feasibility at each iteration.
- Termination and Simulation-Based Evaluation: Once the stopping condition is satisfied—based on maximum iterations or temperature threshold—the best solution identified by the metaheuristic is subjected to a long-run simulation using 10,000 scenarios. This provides a statistically robust estimate of its expected objective value.
- Transfer of Results to SAA: The evaluated objective function value and associated solution details are returned to the SAA procedure for statistical processing.
- Statistical Assessment Across M Replications: The above steps are repeated for MMM independent SAA replications. The resulting sample of objective values is used to compute confidence intervals, lower bounds, and gap measures.
- Selection of the Best SAA Solution: The final output of the method is the solution with the smallest estimated optimality gap and highest statistical reliability, determined from the full set of SAA replications.
5.4. Advantages of the Hybrid Framework
- Scalability: Metaheuristics efficiently solve the large subproblems resulting from SAA.
- Robustness: Multiple replications provide statistical guarantees, improving solution reliability.
- Exploration vs. exploitation balance: SAASA enhances intensification, while SAACS strengthens diversification.
- Feasibility maintenance: The problem-specific neighborhood operator ensures that operational rules—station purity, routing continuity, codeshare bounds, overbooking limits—are always respected.
6. Numerical Example
- Lower bound: 20% below the minimum available aircraft capacity
- Upper bound: 20% above the maximum available aircraft capacity
- show-up probabilities: 0.85 and 0.90,
- penalty multipliers: 2× and 3× the ticket fare.
6.1. Model Results
- Flights 1–3 form a single route operated by B787-8, since A321-200 cannot serve Stations 2 and 3 due to SP restrictions.
- Flights 4–5, although compatible with A321-200, are assigned to Codeshare Agreement 2, because CA capacity yields higher expected profit under SP constraints.
- Ticket sales respect scenario-dependent demand realizations and reservation limits.
6.2. Comparative Analysis of SP, OB, and CA
- Problem 1: OB + SP
- Problem 2: OB only (SP disabled)
- Problem 3: SP only (OB disabled)
7. Computational Results
7.1. Data Descriptions
7.1.1. Stochastic Structures and Scenario Generation
- Passenger Demand: Since real booking data are not available, demand for each fare class is drawn from a uniform distribution. The lower and upper bounds are defined as: [0.8·Cmin, 1.2·Cmax] where Cmin and Cmax are the capacities of the smallest and largest aircraft types in the fleet. This design ensures that the model experiences both low-demand and peak-demand regimes in a controlled but realistic range.
- Non-Cruise Time (NCT): NCT is sampled from a normal distribution calibrated using historical delay statistics from dataset [61]. This maintains consistency with the earlier example and captures realistic operational variability.
- Station Purity (SP): Fleet–station compatibility is imposed using the SP matrix which restricts routing and assignment decisions.
7.1.2. Codeshare Agreements (CA)
7.1.3. Fare Classes
- Capacities,
- Ticket fares,
- Operating costs,
- Spilled passenger penalties,
- Stochastic demand distributions.
7.1.4. Overbooking (OB) and Reservation Limits
7.2. Computational Framework
- Initial temperature: 2000
- Final temperature: 10
- Neighborhood size: 200
- Cooling rate: 0.99
- Replacement rate: 0.30
- Population size: 20
- Maximum iterations: 500
- 100 scenarios for the short simulation,
- 1000 scenarios for the long simulation,
- number of replications: M = 10
7.3. Simulation Results
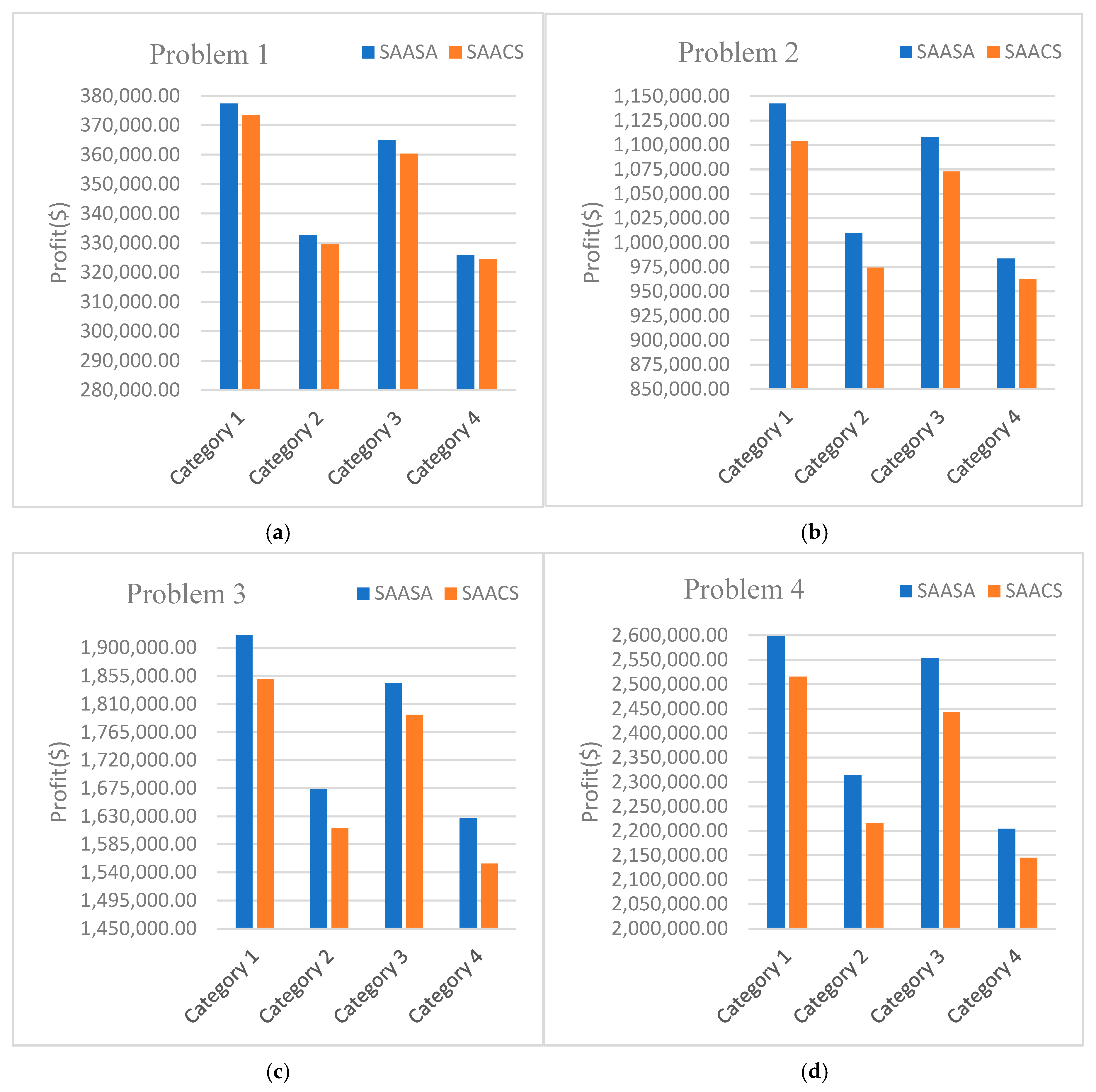
| Penalty | Show-Up Probability | |
| Category 1 | 2× fare | 0.85 |
| Category 2 | 2× fare | 0.90 |
| Category 3 | 3× fare | 0.85 |
| Category 4 | 3× fare | 0.90 |
7.4. Operational Insights: Effects of SP, CA, and OB
- SP reduces routing flexibility, limiting feasible fleet assignments.
- Profit decreases slightly due to these operational limitations.
- The model relies more heavily on CA to compensate for restricted carrier capacity.
- It provides supplementary capacity when SP restricts fleet deployment.
- It reduces unnecessary aircraft repositioning and supports more efficient route utilization.
- CA decreases spilled passengers, especially on high-demand legs.
- Incorporating CA consistently results in higher and more stable profitability across scenarios.
- Higher DB penalties lead to more conservative OB behavior and thus lower expected profit.
- Higher show-up probabilities result in reduced OB levels, increased spill risk, and lower revenue.
- OB decisions remain statistically disciplined, avoiding excessive DB due to penalty structure.
- CA strengthens OB performance by helping absorb excess demand, thereby reducing both spill and DB outcomes.
- SP introduces operational rigidity,
- CA restores flexibility, and
- OB enhances revenue potential under uncertainty.
7.5. General Findings and Practical Implications
- The integrated FSFAAR–SP–CA–OB model is solvable for real-sized datasets using the hybrid SAA–metaheuristic approach.
- SAASA consistently yields superior performance relative to SAACS.
- Interactions among SP, CA, and OB significantly shape fleet assignment, routing, and capacity decisions.
- Testing over 10,000 scenarios provides robust statistical validation for operational use.
- The resulting framework can serve as a decision-support tool for airline planners in fleet allocation, schedule reliability assessment, codeshare capacity design, and overbooking policy optimization under uncertainty.
7.6. Managerial Insights and Sensitivity Discussion
8. Conclusions and Future Work
Author Contributions
Funding
Data Availability Statement
Conflicts of Interest
References
- IATA. Airline Profitability Outlook for 2024. Available online: https://www.iata.org/en/pressroom/2024-releases/2024-06-03-01 (accessed on 23 October 2024).
- Levin, A. Scheduling and fleet routing models for transportation systems. Transp. Sci. 1971, 5, 232–255. [Google Scholar] [CrossRef]
- Abara, J. Applying integer linear programming to the fleet assignment problem. Interfaces 1989, 19, 20–28. [Google Scholar] [CrossRef]
- Berge, M.E.; Hopperstad, C.A. Demand driven dispatch: A method for dynamic aircraft capacity assignment, models and algorithms. Oper. Res. 1993, 41, 153–168. [Google Scholar] [CrossRef]
- Barnhart, C.; Boland, N.L.; Clarke, L.W.; Johnson, E.L.; Nemhauser, G.L.; Shenoi, R.G. Flight string models for aircraft fleeting and routing. Transp. Sci. 1998, 32, 208–220. [Google Scholar] [CrossRef]
- Haouari, M.; Aissaoui, N.; Mansour, F.Z. Network flow-based approaches for integrated aircraft fleeting and routing. Eur. J. Oper. Res. 2009, 193, 591–599. [Google Scholar] [CrossRef]
- Zeghal, F.M.; Haouari, M.; Sherali, H.D.; Aissaoui, N. Flexible aircraft fleeting and routing at TunisAir. J. Oper. Res. Soc. 2011, 62, 368–380. [Google Scholar] [CrossRef]
- Liu, W.M.; Zhu, X.H.; Qi, Y.L. Integrated fleet assignment and aircraft routing based on delay propagation. Sādhanā 2016, 41, 713–719. [Google Scholar] [CrossRef]
- Ahmed, M.B.; Hryhoryeva, M.; Hvattum, L.M.; Haouari, M. A matheuristic for the robust integrated airline fleet assignment, aircraft routing, and crew pairing problem. Comput. Oper. Res. 2022, 137, 105551. [Google Scholar] [CrossRef]
- Yan, S.; Tseng, C.H. A passenger demand model for airline flight scheduling and fleet routing. Comput. Oper. Res. 2002, 29, 1559–1581. [Google Scholar] [CrossRef]
- Lohatepanont, M.; Barnhart, C. Airline schedule planning: Integrated models and algorithms for schedule design and fleet assignment. Transp. Sci. 2004, 38, 19–32. [Google Scholar] [CrossRef]
- Sherali, H.D.; Bae, K.H.; Haouari, M. Integrated airline schedule design and fleet assignment: Polyhedral analysis and benders’ decomposition approach. Inf. J. Comput. 2010, 22, 500–513. [Google Scholar] [CrossRef]
- Cadarso, L.; Marín, Á. Robust passenger oriented timetable and fleet assignment integration in airline planning. J. Air Transp. Manag. 2013, 26, 44–49. [Google Scholar] [CrossRef]
- Cacchiani, V.; Salazar-González, J.J. Heuristic approaches for flight retiming in an integrated airline scheduling problem of a regional carrier. Omega 2020, 91, 102028. [Google Scholar] [CrossRef]
- Pita, J.P.; Barnhart, C.; Antunes, A.P. Integrated flight scheduling and fleet assignment under airport congestion. Transp. Sci. 2013, 47, 477–492. [Google Scholar] [CrossRef]
- Kenan, N.; Jebali, A.; Diabat, A. An integrated flight scheduling and fleet assignment problem under uncertainty. Comput. Oper. Res. 2018, 100, 333–342. [Google Scholar] [CrossRef]
- Wei, M.; Zhao, L.; Ye, Z.; Jing, B. An integrated optimization mode for multi-type aircraft flight scheduling and routing problem. Math. Biosci. Eng. 2020, 17, 4990–5004. [Google Scholar] [CrossRef]
- Sherali, H.D.; Bae, K.H.; Haouari, M. An integrated approach for airline flight selection and timing, fleet assignment, and aircraft routing. Transp. Sci. 2013, 47, 455–476. [Google Scholar] [CrossRef]
- Gürkan, H.; Gürel, S.; Aktürk, M.S. An integrated approach for airline scheduling, aircraft fleeting and routing with cruise speed control. Transp. Res. Part C Emerg. Technol. 2016, 68, 38–57. [Google Scholar] [CrossRef]
- Şafak, Ö.; Çavuş, Ö.; Aktürk, M.S. Multi-stage airline scheduling problem with stochastic passenger demand and non-cruise times. Transp. Res. Part B Methodol. 2018, 114, 39–67. [Google Scholar] [CrossRef]
- Xu, Y.; Wandelt, S.; Sun, X. Airline integrated robust scheduling with a variable neighborhood search based heuristic. Transp. Res. Part B Methodol. 2021, 149, 181–203. [Google Scholar] [CrossRef]
- Pilla, V.L.; Rosenberger, J.M.; Chen, V.C.; Smith, B. A statistical computer experiments approach to airline fleet assignment. IIE Trans. 2008, 40, 524–537. [Google Scholar] [CrossRef]
- Jacobs, T.L.; Smith, B.C.; Johnson, E.L. Incorporating network flow effects into the airline fleet assignment process. Transp. Sci. 2008, 42, 514–529. [Google Scholar] [CrossRef]
- Naumann, M.; Suhl, L.; Friedemann, M. A stochastic programming model for integrated planning of re-fleeting and financial hedging under fuel price and demand uncertainty. Procedia-Soc. Behav. Sci. 2012, 54, 47–55. [Google Scholar] [CrossRef]
- Cadarso, L.; de Celis, R. Integrated airline planning: Robust update of scheduling and fleet balancing under demand uncertainty. Transp. Res. Part C Emerg. Technol. 2017, 81, 227–245. [Google Scholar] [CrossRef]
- Jamili, A. A robust mathematical model and heuristic algorithms for integrated aircraft routing and scheduling, with consideration of fleet assignment problem. J. Air Transp. Manag. 2017, 58, 21–30. [Google Scholar] [CrossRef]
- Şïmşek, D.; Aktürk, M.S. Resilient airline scheduling to minimize delay risks. Transp. Res. Part C Emerg. Technol. 2022, 141, 103734. [Google Scholar] [CrossRef]
- Smith, B.C.; Johnson, E.L. Robust airline fleet assignment: Imposing station purity using station decomposition. Transp. Sci. 2006, 40, 497–516. [Google Scholar] [CrossRef]
- Gao, C.; Johnson, E.; Smith, B. Integrated airline fleet and crew robust planning. Transp. Sci. 2009, 43, 2–16. [Google Scholar] [CrossRef]
- Ding, C.; Guo, Y.; Weng, J. Robust Model for Fleet Assignment with Station Purity and Robust Opportunities. In Proceedings of the 2021 9th International Conference on Information Technology: IoT and Smart City, Guangzhou, China, 22–25 December 2021; pp. 507–511. [Google Scholar] [CrossRef]
- Zou, L.; Chen, X. The effect of code-sharing alliances on airline profitability. J. Air Transp. Manag. 2017, 58, 50–57. [Google Scholar] [CrossRef]
- Wen, Y.H.; Hsu, C.I. Interactive multiobjective programming in airline network design for international airline code-share alliance. Eur. J. Oper. Res. 2006, 174, 404–426. [Google Scholar] [CrossRef]
- Yan, S.; Chen, C.H. Coordinated scheduling models for allied airlines. Transp. Res. Part C Emerg. Technol. 2007, 15, 246–264. [Google Scholar] [CrossRef]
- Kenan, N.; Diabat, A.; Jebali, A. Codeshare agreements in the integrated aircraft routing problem. Transp. Res. Part B Methodol. 2018, 117, 272–295. [Google Scholar] [CrossRef]
- Kızıloğlu, K.; Sakallı, Ü.S. Integrating flight scheduling, fleet assignment, and aircraft routing problems with codesharing agreements under stochastic environment. Aerospace 2023, 10, 1031. [Google Scholar] [CrossRef]
- Grosche, T.; Klophaus, R. Codesharing and airline partnerships within, between and outside global alliances. J. Air Transp. Manag. 2024, 117, 102591. [Google Scholar] [CrossRef]
- Beckmann, M.J. Decision and team problems in airline reservations. Econom. J. Econom. Soc. 1958, 26, 134–145. [Google Scholar] [CrossRef]
- He, W. Integrating overbooking with capacity planning: Static model and application to airlines. Prod. Oper. Manag. 2019, 28, 1972–1989. [Google Scholar] [CrossRef]
- García, S.; Cadarso, L. Airline re-fleeting managing revenues and maintenance operations. Transp. Res. Procedia 2017, 27, 1121–1128. [Google Scholar] [CrossRef]
- Yan, C.; Barnhart, C.; Vaze, V. Choice-based airline schedule design and fleet assignment: A decomposition approach. Transp. Sci. 2022, 56, 1410–1431. [Google Scholar] [CrossRef]
- Teymouri, A.; Sahebi, H.; Pishvaee, M. Airline operational crew-aircraft planning considering revenue management: A robust optimization model under disruption. Int. J. Ind. Eng. Comput. 2023, 14, 381–402. [Google Scholar] [CrossRef]
- Büsing, C.; Kadatz, D.; Cleophas, C. Capacity uncertainty in airline revenue management: Models, algorithms, and computations. Transp. Sci. 2019, 53, 383–400. [Google Scholar] [CrossRef]
- Mou, D.; Li, W.; Li, J. A network revenue management model with capacity allocation and overbooking. Soft Comput. 2019, 23, 12833–12842. [Google Scholar] [CrossRef]
- Wu, J.; Zhang, P.W.; Wang, Y.; Shi, J. Integrated aviation model and metaheuristic algorithm for hub-and-spoke network design and airline fleet planning. Transp. Res. Part E Logist. Transp. Rev. 2022, 164, 102755. [Google Scholar] [CrossRef]
- Yavuz, T.; Kaya, O. Overbooking models based on personal data analysis. J. Fac. Eng. Archit. Gazi Univ. 2021, 36, 1373–1386. [Google Scholar] [CrossRef]
- Aydın, N.; Birbil, Ş.İ.; Frenk, J.B.G.; Noyan, N. Single-leg airline revenue management with overbooking. Transp. Sci. 2013, 47, 560–583. [Google Scholar] [CrossRef]
- Azadeh, A.; Farahani, M.H.; Eivazy, H.; Nazari-Shirkouhi, S.; Asadipour, G. A hybrid meta-heuristic algorithm for optimization of crew scheduling. Appl. Soft Comput. 2013, 13, 158–164. [Google Scholar] [CrossRef]
- Girish, B.S. An efficient hybrid particle swarm optimization algorithm in a rolling horizon framework for the aircraft landing problem. Appl. Soft Comput. 2016, 44, 200–221. [Google Scholar] [CrossRef]
- Lin, L.; Wang, F.; Luo, B. An optimization algorithm inspired by propagation of yeast for fleet maintenance decision making problem involving fatigue structures. Appl. Soft Comput. 2019, 85, 105755. [Google Scholar] [CrossRef]
- Khanmirza, E.; Nazarahari, M.; Haghbeigi, M. A heuristic approach for optimal integrated airline schedule design and fleet assignment with demand recapture. Appl. Soft Comput. 2020, 96, 106681. [Google Scholar] [CrossRef]
- Ng, K.K.H.; Lee, C.K.; Chan, F.T.; Lv, Y. Review on meta-heuristics approaches for airside operation research. Appl. Soft Comput. 2018, 66, 104–133. [Google Scholar] [CrossRef]
- Verweij, B.; Ahmed, S.; Kleywegt, A.J.; Nemhauser, G.; Shapiro, A. The sample average approximation method applied to stochastic routing problems: A computational study. Comput. Optim. Appl. 2003, 24, 289–333. [Google Scholar] [CrossRef]
- Kleywegt, A.J.; Shapiro, A.; Homem-de-Mello, T. The sample average approximation method for stochastic discrete optimization. SIAM J. Optim. 2002, 12, 479–502. [Google Scholar] [CrossRef]
- Ahmed, S.; Shapiro, A.; Shapiro, E. The Sample Average Approximation Method for Stochastic Programs with Integer Recourse. 2002, pp. 1–24. Available online: https://optimization-online.org/2002/02/440/ (accessed on 4 January 2026).
- Kirkpatrick, S.; Gelatt, C.D.; Vecchi, M.P. Optimization by Simulated Annealing. Science 1983, 220, 671–680. [Google Scholar] [CrossRef] [PubMed]
- Aarts, E.; Korst, J. Simulated Annealing and Boltzmann Machines: A Stochastic Approach to Combinatorial Optimization and Neural Computing; Wiley: New York, NY, USA, 1989. [Google Scholar]
- Du, K.-L.; Swamy, M.N.S. Search and Optimization by Metaheuristics: Techniques and Algorithms Inspired by Nature; Birkhäuser: Cham, Switzerland, 2016. [Google Scholar] [CrossRef]
- Yang, X.-S.; Deb, S. Cuckoo Search via Lévy Flights. In Proceedings of the World Congress on Nature & Biologically Inspired Computing (NaBIC 2009), Coimbatore, India, 9–11 December 2009; pp. 210–214. [Google Scholar] [CrossRef]
- Yang, X.-S. A New Metaheuristic Bat-Inspired Algorithm. In Nature Inspired Cooperative Strategies for Optimization (NICSO 2010); González, J.R., Aguilar, R.M., Terrazas, G., Eds.; Springer: Berlin/Heidelberg, Germany, 2010; pp. 65–74. [Google Scholar] [CrossRef]
- Gandomi, A.H.; Yang, X.-S.; Alavi, A.H. Cuckoo Search Algorithm: A Metaheuristic Approach to Solve Structural Optimization Problems. Eng. Comput. 2013, 29, 17–35. [Google Scholar] [CrossRef]
- BTS: Airline on-Time Statistics. 2020. Available online: https://www.transtats.bts.gov/ONTIME/Index.aspx (accessed on 10 March 2020).




| Flights | Departure | Arrival | Departure Time | Arrival Time | (min) | (min) | ($/Passenger) | ($/min) |
| 1 | LAX | MIA | 06:25 | 11:35 | 375 | 395 | 50 | 9.65 |
| 2 | MIA | LAX | 12:55 | 18:15 | 765 | 785 | 50 | 5.58 |
| 3 | LAX | HNL | 19:40 | 01:30 | 1170 | 1190 | 50 | 7.14 |
| 4 | LAX | OGG | 08:00 | 13:40 | 470 | 490 | 50 | 9.12 |
| 5 | OGG | LAX | 15:00 | 20:20 | 890 | 910 | 50 | 5.87 |
| Flights | ($/Passenger) | ($/Passenger) | ($/Passenger) | |||||
| B | E | B | E | B | E | Mean | Standard Deviation | |
| 1 | 479 | 399 | 251.37 | 239.40 | 216 | 180 | 24.57895 | 0.642065 |
| 2 | 323 | 269 | 169.47 | 161.40 | 161 | 134 | 24.1087 | 0.78095 |
| 3 | 275 | 229 | 144.27 | 137.40 | 158 | 132 | 27.71154 | 1.161323 |
| 4 | 269 | 224 | 105.92 | 98.4 | 125 | 104 | 23.63265 | 1.060938 |
| 5 | 221 | 184 | 105.92 | 98.4 | 125 | 104 | 31.89091 | 2.013703 |
| Flights | ||||||
|---|---|---|---|---|---|---|
| A321-200 | B787-8 | A321-200 | B787-8 | A321-200 | B787-8 | |
| 1 | 247 | 247 | 290 | 290 | 50 | 61 |
| 2 | 255 | 255 | 300 | 300 | 46 | 57 |
| 3 | 281 | 281 | 330 | 330 | 43 | 52 |
| 4 | 272 | 272 | 320 | 320 | 26 | 32 |
| 5 | 255 | 255 | 300 | 300 | 46 | 57 |
| Fleet type | A321-200 | B787-8 | ||||
| Fare classes | B | E | B | F | ||
| Capacity | 27 | 80 | 59 | 175 | ||
| Aircraft number | 2 | 2 | ||||
| IT cost ($/min) | 70 | 115 | ||||
| Stations (t) | |||||
|---|---|---|---|---|---|
| 1 | 2 | 3 | 4 | ||
| Fleet type (k) | 1 | 1 | 0 | 0 | 1 |
| 2 | 1 | 1 | 1 | 0 | |
| Station Purity | 2 | 1 | 1 | 1 | |
| Reservation Limits | Capacity | Penalty Coefficient | The Probability of a Passenger Show-Up | Penalty Coefficient | The Probability of a Passenger Show-Up | |
|---|---|---|---|---|---|---|
| Fleet types | Fleet type capacity | 2 | 0.90 | 3 | 0.90 | |
| B | E | B | E | B | E | |
| A321-200 | 27 | 80 | 29 | 88 | 28 | 86 |
| B787-8 | 59 | 175 | 64 | 193 | 63 | 191 |
| Codeshare agreements | Codeshare capacity | |||||
| B | E | B | E | B | E | |
| Codeshare 1 | 27 | 53 | 29 | 58 | 28 | 56 |
| Codeshare 2 | 37 | 73 | 40 | 80 | 39 | 78 |
| Fleet types | Fleet type capacity | 2 | 0.85 | 3 | 0.85 | |
| B | E | B | E | B | E | |
| A321-200 | 27 | 80 | 31 | 93 | 30 | 91 |
| B787-8 | 59 | 175 | 68 | 205 | 67 | 202 |
| Codeshare agreements | Codeshare capacity | |||||
| B | E | B | E | B | E | |
| Codeshare 1 | 27 | 53 | 31 | 61 | 30 | 60 |
| Codeshare 2 | 37 | 73 | 42 | 85 | 41 | 83 |
| Flights | Assignment | Route | Stations | Demand | |
|---|---|---|---|---|---|
| B | E | ||||
| 1 | B787-8 | 1. Route | LAX–MIA–LAX–HNL | 80 | 180 |
| 2 | B787-8 | 65 | 190 | ||
| 3 | B787-8 | 55 | 160 | ||
| 4 | Codeshare 2 | LAX–OGG | 38 | 97 | |
| 5 | Codeshare 2 | OGG–LAX | 23 | 65 | |
| The Probability of a Passenger Show-Up 0.90 | The Probability of a Passenger Show-Up 0.85 | ||||
|---|---|---|---|---|---|
| Penalty coefficient | The passengers show-up rates | Objective function value | Assignments | Objective function value | Assignments |
| 2 | 0.85 | 113,214.915 | 2-2-2-codeshare 2-codeshare 2 | 116,511.975 | 2-2-2-codeshare 2-codeshare 2 |
| 2 | 0.90 | 108,424.995 | 2-2-2-codeshare 2-codeshare 2 | 109,362.6 | 2-2-2-codeshare 2-codeshare 2 |
| 3 | 0.85 | 111,571.11 | 2-2-2-codeshare 2-codeshare 2 | 115,395.035 | 2-2-2-codeshare 2-codeshare 2 |
| 3 | 0.90 | 106,781.19 | 2-2-2-codeshare 2-codeshare 2 | 109,362.6 | 2-2-2-codeshare 2-codeshare 2 |
| (Flights) | Fleet Type | ANDT | ACDT | AAT | CT (min) | IT (min) | DT (min) | NCT (min) | ||||||
| First scenario results | 1 | B787-8 | 06:35 | 06:53 | 12:08 | 290 | 0 | 18 | 25 | |||||
| 2 | 13:05 | 13:09 | 18:33 | 300 | 0 | 4 | 24 | |||||||
| 3 | 19:30 | 19:30 | 24:39 | 281 | 0 | 0 | 28 | |||||||
| 4 | Codeshare 2 | |||||||||||||
| 5 | Codeshare 2 | |||||||||||||
| Second scenario results | 1 | B787-8 | 06:35 | 06:52 | 12:07 | 290 | 0 | 17 | 25 | |||||
| 2 | 13:05 | 13:08 | 18:33 | 300 | 0 | 3 | 25 | |||||||
| 3 | 19:30 | 19:30 | 24:38 | 281 | 0 | 0 | 27 | |||||||
| 4 | Codeshare 2 | |||||||||||||
| 5 | Codeshare 2 | |||||||||||||
| (Flights) | Fleet Type | Demand | PNR Number | Show-Up Passenger Number | Spill Passenger Number | OB Number | DB Number | |||||||
| B | E | B | E | B | E | B | E | B | E | |||||
| First scenario results | 1 | B787-8 | 80 | 180 | 68 | 180 | 58 | 153 | 12 | 0 | 9 | 5 | 0 | 0 |
| 2 | 65 | 190 | 65 | 190 | 56 | 162 | 0 | 0 | 6 | 15 | 0 | 0 | ||
| 3 | 55 | 160 | 55 | 160 | 47 | 136 | 0 | 0 | 0 | 0 | 0 | 0 | ||
| 4 | Codeshare 2 | 38 | 97 | 38 | 85 | 33 | 73 | 0 | 12 | 1 | 12 | 0 | 0 | |
| 5 | Codeshare 2 | 23 | 65 | 23 | 65 | 20 | 56 | 0 | 0 | 0 | 0 | 0 | 0 | |
| Second scenario results | 1 | B787-8 | 21 | 83 | 21 | 83 | 18 | 71 | 0 | 0 | 0 | 0 | 0 | 0 |
| 2 | 31 | 125 | 31 | 125 | 27 | 107 | 0 | 0 | 0 | 0 | 0 | 0 | ||
| 3 | 30 | 105 | 30 | 105 | 26 | 90 | 0 | 0 | 0 | 0 | 0 | 0 | ||
| 4 | Codeshare 2 | 50 | 80 | 42 | 80 | 36 | 68 | 8 | 0 | 5 | 7 | 0 | 0 | |
| 5 | Codeshare 2 | 35 | 100 | 35 | 85 | 30 | 73 | 0 | 15 | 0 | 12 | 0 | 0 | |
| Test Problem 1 (Overbooking and SP) | Test Problem 2 (Only Overbooking) | Test Problem 3 (Only SP) | |||||||
|---|---|---|---|---|---|---|---|---|---|
| (Flights) | Assignment | Route | Obj. function | Assignment | Route | Obj. function | Assignment | Route | Obj. function |
| 1 | B787-8 | 1. Route | $116,511.975 | B787-8 | 1. Route | $118,293.635 | B787-8 | 1. Route | $89,585.820 |
| 2 | B787-8 | B787-8 | B787-8 | ||||||
| 3 | B787-8 | B787-8 | B787-8 | ||||||
| 4 | Codeshare 2 | B787-8 | 2. Route | Codeshare 2 | |||||
| 5 | Codeshare 2 | B787-8 | Codeshare 2 | ||||||
| GAMS | SAASA | SAACS | |||
|---|---|---|---|---|---|
| Objective function | Assignment | Objective function | Assignment | Objective function | Assignment |
| $116,511.975 | 2-2-2-codeshare 2-codeshare 2 | $116,511.975 | 2-2-2-codeshare 2-codeshare 2 | $116,511.975 | 2-2-2-codeshare 2-codeshare 2 |
| Reservation Limits | Capacity | Penalty Coefficient | The Probability of a Passenger Show-Up | Penalty Coefficient | The Probability of a Passenger Show-Up | |
|---|---|---|---|---|---|---|
| Fleet types | Fleet type capacity | 2 | 0.85 | 3 | 0.85 | |
| B | E | B | E | B | E | |
| B737-800 | 43 | 129 | 49 | 150 | 48 | 148 |
| A321-200 | 47 | 140 | 54 | 163 | 53 | 161 |
| A319-100 | 32 | 96 | 36 | 112 | 35 | 110 |
| A321-NEO | 49 | 147 | 56 | 172 | 55 | 169 |
| B787-8 | 59 | 175 | 68 | 205 | 67 | 202 |
| ERJ-175 | 19 | 57 | 21 | 66 | 20 | 64 |
| Codeshare agrements | Codeshare Capacity | |||||
| Codeshare 1 | 14 | 42 | 15 | 48 | 15 | 47 |
| Codeshare 2 | 25 | 75 | 28 | 87 | 27 | 85 |
| 100 Scenarios | 200 Scenarios | ||||
|---|---|---|---|---|---|
| The Problems | Number of Flights | Number of Constraints | Number of Variables | Number of Constraints | Number of Variables |
| Problem 1 | 30 | 113,892 | 75,777 | 219,692 | 150,977 |
| Problem 2 | 78 | 296,640 | 196,707 | 572,240 | 391,907 |
| Problem 3 | 127 | 483,361 | 320,158 | 932,461 | 637,858 |
| Problem 4 | 180 | 684,750 | 453,681 | 1,320,950 | 903,881 |
| PC | Show-Up Rate | SAA | Best Lower Bound ($) | Estimated Optimality Gap (%) | Std. dev. Gap | % 95 Confidence Interval | Time (s) | ||
|---|---|---|---|---|---|---|---|---|---|
| Min (%) | Max (%) | ||||||||
| Category 1 | 2 | 0.85 | SAA+SA | 377,330.380 | 0.088 | 2428.66 | −1.173 | 1.350 | 894.69 |
| 2 | 0.85 | SAA+CS | 373,523.829 | 0.249 | 2515.92 | −1.071 | 1.569 | 886.291 | |
| Category 2 | 2 | 0.90 | SAA+SA | 332,689.427 | 0.046 | 2637.13 | −1.508 | 1.599 | 892.246 |
| 2 | 0.90 | SAA+CS | 329,464.881 | 0.091 | 2846.09 | −1.603 | 1.783 | 850.465 | |
| Category 3 | 3 | 0.85 | SAA+SA | 364,901.041 | 0.094 | 1859.85 | −0.905 | 1.093 | 884.278 |
| 3 | 0.85 | SAA+CS | 360,295.071 | 0.027 | 2613.51 | −1.395 | 1.448 | 869.521 | |
| Category 4 | 3 | 0.90 | SAA+SA | 325,770.292 | 0.063 | 2156.35 | −1.234 | 1.361 | 882.229 |
| 3 | 0.90 | SAA+CS | 324,593.973 | 0.058 | 2465.17 | −1.430 | 1.547 | 871.121 | |
| PC | Show-Up Rate | SAA | Best Lower Bound ($) | Estimated Optimality Gap (%) | Std. dev. Gap | % 95 Confidence Interval | Time (s) | ||
|---|---|---|---|---|---|---|---|---|---|
| Min (%) | Max (%) | ||||||||
| Category 1 | 2 | 0.85 | SAA+SA | 1,142,337.351 | 0.054 | 4649.46 | −0.741 | 0.852 | 7600.32 |
| 2 | 0.85 | SAA+CS | 1,104,341.219 | 0.101 | 5873.21 | −0.941 | 1.143 | 7798.08 | |
| Category 2 | 2 | 0.90 | SAA+SA | 1,010,120.164 | 0.214 | 5621.37 | −0.876 | 1.306 | 7499.973 |
| 2 | 0.90 | SAA+CS | 974,464.604 | 0.304 | 7336.41 | −1.172 | 1.779 | 7662.697 | |
| Category 3 | 3 | 0.85 | SAA+SA | 1,107,969.164 | 0.147 | 3940.56 | −0.549 | 0.844 | 7992.669 |
| 3 | 0.85 | SAA+CS | 1,072,920.256 | 0.121 | 6683.15 | −1.099 | 1.342 | 7833.136 | |
| Category 4 | 3 | 0.90 | SAA+SA | 983,710.728 | 0.243 | 5593.90 | −0.872 | 1.357 | 7372.049 |
| 3 | 0.90 | SAA+CS | 962,580.317 | 0.289 | 6439.30 | −1.022 | 1.600 | 7556.511 | |
| PC | Show-Up Rate | SAA | Best Lower Bound ($) | Estimated Optimality Gap (%) | Std. dev. Gap | % 95 Confidence Interval | Time (s) | ||
|---|---|---|---|---|---|---|---|---|---|
| Min (%) | Max (%) | ||||||||
| Category 1 | 2 | 0.85 | SAA+SA | 1,920,759.461 | 0.010 | 5660.61 | −0.567 | 0.587 | 20,732.694 |
| 2 | 0.85 | SAA+CS | 1,849,816.507 | 0.096 | 9072.74 | −0.865 | 1.057 | 20,775.850 | |
| Category 2 | 2 | 0.90 | SAA+SA | 1,673,729.663 | 0.26 | 10,833.94 | −1.143 | 1.395 | 20,090.363 |
| 2 | 0.90 | SAA+CS | 1,611,657.152 | 0.221 | 6875.56 | −0.615 | 1.057 | 20,971.94 | |
| Category 3 | 3 | 0.85 | SAA+SA | 1,843,316.107 | 0.419 | 10,856.77 | 0.735 | 1.573 | 20,676.589 |
| 3 | 0.85 | SAA+CS | 1,792,796.455 | 0.288 | 12,453.91 | −1.074 | 1.649 | 21,806.272 | |
| Category 4 | 3 | 0.90 | SAA+SA | 1,626,975.738 | 0.085 | 6871.67 | −0.743 | 0.913 | 20,819.798 |
| 3 | 0.90 | SAA+CS | 1,554,066.362 | 0.052 | 6017.18 | −0.707 | 0.811 | 20,485.929 | |
| PC | Show-Up Rate | SAA | Best Lower Bound ($) | Estimated Optimality Gap (%) | Std. dev. Gap | % 95 Confidence Interval | Time (s) | ||
|---|---|---|---|---|---|---|---|---|---|
| Min (%) | Max (%) | ||||||||
| Category 1 | 2 | 0.85 | SAA+SA | 2,598,480.442 | 0.005 | 8314.20 | −0.622 | 0.632 | 39,640.094 |
| 2 | 0.85 | SAA+CS | 2,515,692.059 | 0.286 | 7800.78 | −0.322 | 0.894 | 46,750.994 | |
| Category 2 | 2 | 0.90 | SAA+SA | 2,314,223.493 | 0.032 | 12,172.71 | −0.999 | 1.063 | 39,546.174 |
| 2 | 0.90 | SAA+CS | 2,216,409.876 | 0.042 | 5853.98 | −0.475 | 0.560 | 47,756.565 | |
| Category 3 | 3 | 0.85 | SAA+SA | 2,553,863.265 | 0.217 | 8193.48 | −0.412 | 0.846 | 39,937.571 |
| 3 | 0.85 | SAA+CS | 2,442,852.031 | 0.116 | 8638.33 | −0.577 | 0.809 | 47,707.816 | |
| Category 4 | 3 | 0.90 | SAA+SA | 2,204,113.869 | 0.295 | 8480.63 | −0.459 | 1.050 | 40,608.201 |
| 3 | 0.90 | SAA+CS | 2,145,089.892 | 0.132 | 8638.33 | −0.657 | 0.921 | 47,707.816 | |
Disclaimer/Publisher’s Note: The statements, opinions and data contained in all publications are solely those of the individual author(s) and contributor(s) and not of MDPI and/or the editor(s). MDPI and/or the editor(s) disclaim responsibility for any injury to people or property resulting from any ideas, methods, instructions or products referred to in the content. |
© 2026 by the authors. Licensee MDPI, Basel, Switzerland. This article is an open access article distributed under the terms and conditions of the Creative Commons Attribution (CC BY) license.
Share and Cite
Kızıloğlu, K.; Sakallı, Ü.S. A Novel Stochastic Framework for Integrated Airline Operation Planning: Addressing Codeshare Agreements, Overbooking, and Station Purity. Aerospace 2026, 13, 82. https://doi.org/10.3390/aerospace13010082
Kızıloğlu K, Sakallı ÜS. A Novel Stochastic Framework for Integrated Airline Operation Planning: Addressing Codeshare Agreements, Overbooking, and Station Purity. Aerospace. 2026; 13(1):82. https://doi.org/10.3390/aerospace13010082
Chicago/Turabian StyleKızıloğlu, Kübra, and Ümit Sami Sakallı. 2026. "A Novel Stochastic Framework for Integrated Airline Operation Planning: Addressing Codeshare Agreements, Overbooking, and Station Purity" Aerospace 13, no. 1: 82. https://doi.org/10.3390/aerospace13010082
APA StyleKızıloğlu, K., & Sakallı, Ü. S. (2026). A Novel Stochastic Framework for Integrated Airline Operation Planning: Addressing Codeshare Agreements, Overbooking, and Station Purity. Aerospace, 13(1), 82. https://doi.org/10.3390/aerospace13010082

