Knowledge Graph-Based Causal Analysis of Aviation Accidents: A Hybrid Approach Integrating Retrieval-Augmented Generation and Prompt Engineering
Abstract
1. Introduction
2. Literature Review
2.1. Key Information Extraction Methods in Aviation Accident Analysis
2.1.1. Traditional NER Methods
2.1.2. LLM-Related Methods
2.2. Post-Analysis Methods in Aviation Accident Analysis
2.3. Research Gaps
3. Methodology
3.1. Overall Framework
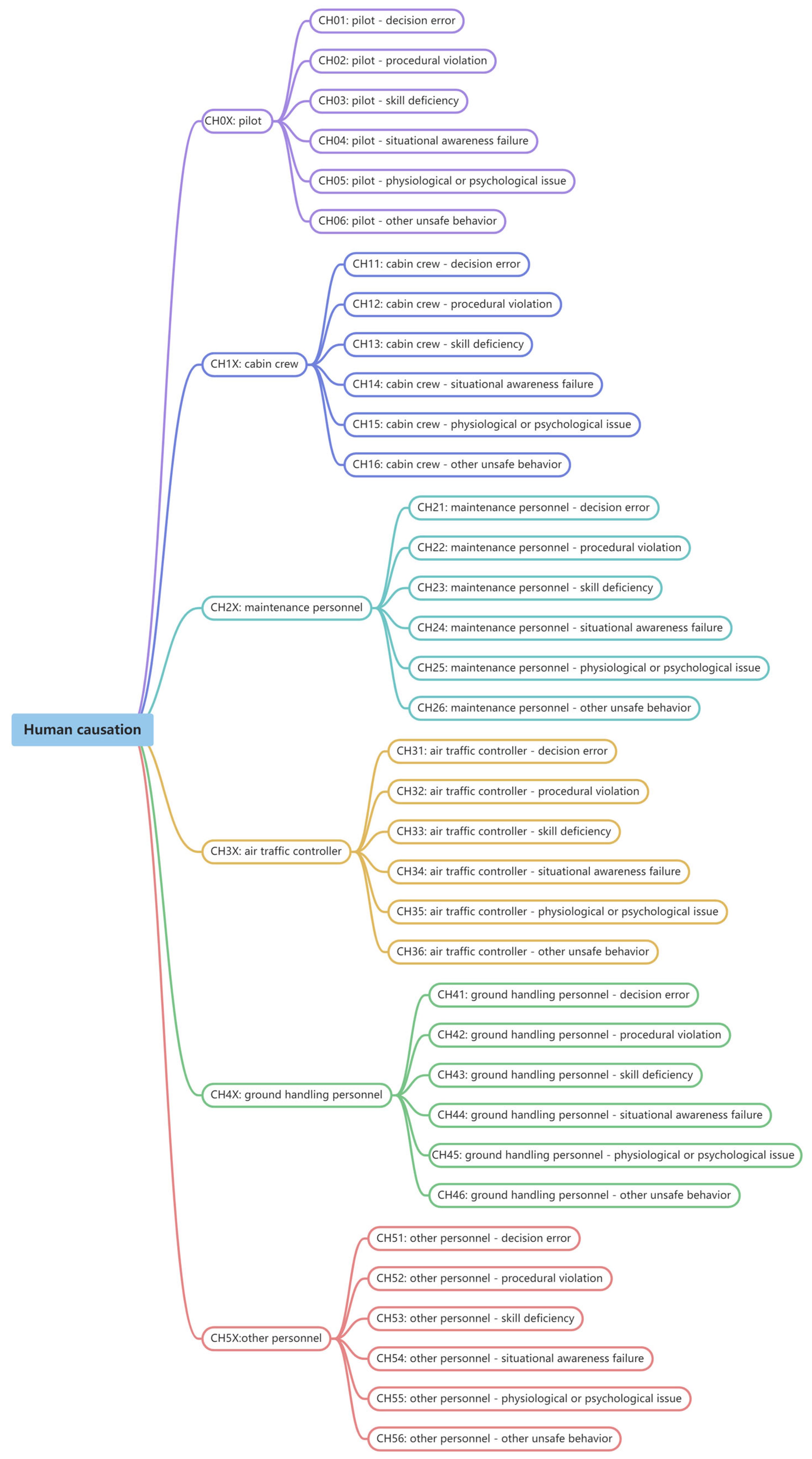
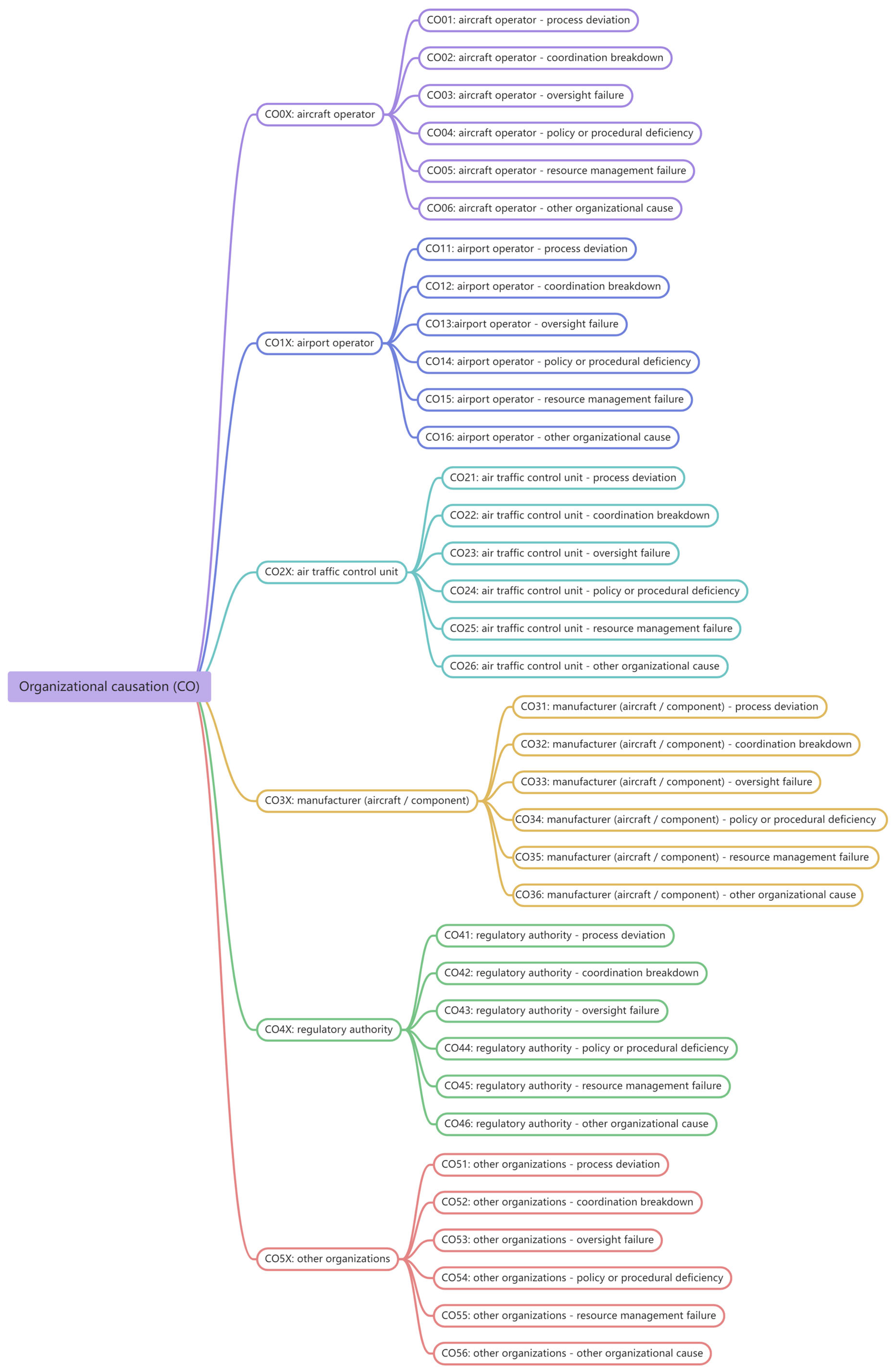
3.2. Dataset and Schema
3.3. Algorithm for Single-Accident Analysis
3.4. Graph Construction
- -
- description: the clustered causation or consequence entity,
- -
- count: the number of occurrences of the entity across all accident cases,
- -
- tag: the primary category of the causation, which is classified as one of Human, Aircraft, Environment, or Organization.
4. Results
4.1. Evaluations
4.2. Result of Causation Analysis
4.3. Result of Correlation Analysis
4.4. Result of Special Case Analysis
“According to a representative of the airport, they do not have an FAA approved Wildlife Management Plan since there had been no previous incidents that fit the criteria set aside by FAR 139.337(a) or Advisory Circular 150/5200-33B, titled Hazardous Wildlife Attractants on or Near Airports that required such a plan.”
“Regulatory Authority—Policy or Procedural Deficiency”→ “Air Traffic Control Unit—Process Deviation”
“No national standardized procedures exist when automated information transfers are used instead of the paper flight progress strips to nonverbally document and confirm air traffic control information among controllers.”—“Regulatory Authority—Policy or Procedural Deficiency”.
“ATC management did not complete the required notifications for a NORDO airplane in a timely manner as required by Federal Aviation Administration directives.”—“Air Traffic Control Unit—Process Deviation”
5. Discussion on High-Risk Causations
5.1. Evaluation Metrics
5.2. CH01: Pilot—Decision Error
while the most likely downstream nodes are:X = {CO04: Aircraft Operator—Policy or Procedural Deficiency, CH02: Pilot—Procedural Violation, CE07: Runway Contamination},
Y = {CH02: Pilot—Procedural Violation, CA12: 32 Landing Gear, CA22: 57 Wings}.
Aircraft operator—policy or procedural deficiency/pilot—procedural violation/Runway contamination
→ pilot—decision error
→ pilot procedural violation/32 landing gear/57 wings
5.3. CA12: 32 Landing Gear
X = {COO4: aircraft operator—policy or procedural deficiency, CH22: maintenance personnel—procedural violation, CO34: manufacturer (aircraft/component)—policy or procedural deficiency}
Y = {CH01: pilot—decision error, CH02: pilot—procedural violation, CH03: pilot—skill deficiency}
aircraft operator—policy or procedural deficiency/maintenance personnel—procedural violation/manufacturer (aircraft/component)—policy or procedural deficiency
→ landing gear malfunction
→ pilot—decision error/procedural violation/skill deficiency
5.4. CH42: Ground Handling Personnel—Procedural Violation
X = {CO04: aircraft operator—policy or procedural deficiency, CO01: aircraft operator—process deviation, CO03: aircraft operator—oversight failure}
Y = {CA20: 55 stabilizers, CA12: 32 landing gear, CH41: ground handling personnel—decision error}
aircraft operator—policy or procedural deficiency/process deviation/oversight failure
→ ground handling personnel—procedural violation
→ 55 stabilizers/ 32 landing gear/ground handling personnel—decision error
6. Conclusions
7. Future Work
- (1)
- Extension of the causation clustering schema: Current schema was designed from a high-level perspective, which means minor variance between different causations overlooked—a potential issue in practical applications. For example, the current aircraft causation schema categorizes causations only by system, which becomes inadequate when analyzing accident data tied to specific subsystems. To address this, the schema should be refined to include subsystem-level or even component-level granularity.
- (2)
- Extension of the knowledge graph: The extension here encompasses two key aspects: accident report volume and information richness of nodes and edges. Applying the proposed method to analyze and incorporate more accident reports into the existing aviation accident knowledge graph can broaden the graph’s scope and enhance its value for aviation accident analysis. Enriching node and edge information involves integrating pre-clustered causation descriptions and their source accident reports into nodes or edges.
Author Contributions
Funding
Data Availability Statement
Conflicts of Interest
Appendix A
| Task | Prompt Template |
|---|---|
| Preliminary causations | You are an expert in aircraft accident analysis. Your task is to analyze the causes of an aircraft accident from four aspects (human, aircraft, environment, and organizational) based on the provided factual narrative, analysis narrative and probable cause. Make sure that all returned results are returned in JSON format and correctly followed the given return requirements below: ===return requirements=== 1. The output must be a properly formatted JSON object using the following structure: {{ “human”: [“analysis of human factors”], “aircraft”: [“analysis of aircraft factors”], “environment”: [“analysis of environmental factors”], “organizational”: [“analysis of organizational factors”], }} 2. The “human” field should find out WHO performed WHAT faulty operations. If there is no “human” factors, return “unknown” with no additional explanations. 3. The “aircraft” field should specify WHICH component or system had WHAT failure or fault. If there is no “aircraft” factors, return “unknown” with no additional explanations. 4. The “environment” field must specify which extreme environmental conditions influenced specific aspects of the flight. These conditions are limited to [“Fog”, “Thunderstorm”, “Lightning”, “Heavy Rain”, “Icing”, “Snow”, “Wind Shear”, “Tailwind”, “Crosswind”, “Gusts”, “wet runway”, “bird strike”, “Sunglare”, “Freezing Rain”, “others”]. If there is no “environment” factors, return “unknown” with no additional explanations. 5. “organizational” field should state WHICH authority had WHAT shortcomings or failures. If there is no “organizational” factors, return “unknown” with no additional explanations. 6. All causes must—and only—be derived from the conclusions explicitly stated in the provided factual narrative, analysis narrative, and probable cause. No external assumptions or interpretations are permitted. 7. Do NOT include any additional explanation, commentary, or text outside of the JSON structure. 8. The output must include only the JSON object and no additional text before or after it. ===end of return requirements=== ===factual narrative=== {factual_narrative} ===analysis narrative=== {analysis_narrative} ===probable cause=== {probable_cause} |
| Root causation | You are an expert in aircraft accident analysis. Below is a list of known causes of an aircraft accident, along with the conclusion of the probable cause. Your task is to identify the **most directly responsible and conclusive cause** of the accident based on the given probable cause conclusion. Match it with the most relevant item in the cause list, and return its **ID** and **description** in the specified JSON format. Ensure that your output is: - Based solely on the probable cause conclusion. - Chosen from the provided cause list. - Returned strictly in the expected JSON format. ===Probable Cause Conclusion=== {probable_cause} === Cause List === {cause_list} === Expected Output Format === {{ “id”: “id of the final cause”, “description”: “description of the final cause” }} |
| Relations | You are given **accident information** and a list of **known causes**. Your task is to analyze and extract valid relationships between these causes according to the **Instructions** below. === accident information === “factualNarrative”:{factualNarrative} “analysisNarrative”:{analysis_narrative} ===known cause=== {cause_list} === Cause ID Definitions === Each cause ID is prefixed by a digit that represents its type: - “1x”: Human cause - “2x”: Aircraft cause - “3x”: Environmental cause - “4x”: Organizational cause === Instructions === 1. Format the result as a list of dictionaries like this: [ {{ “source_cause_id1”: {{ “relation_type1”: [target_cause_id1, target_cause_id2], “relation_type2”: [target_cause_id3] }} }}, {{ “source_cause_id2”: {{ “relation_type1”: [target_cause_id4] }} }}, ... ] 2. Use **only the cause IDs** (e.g., “10”, “40”) for all keys and values. 3. **Valid relation types** include: - `”causes”` — for strong direct causal links. - `”contributes to”` — for indirect or supporting contributions. - You **must not invent** custom relation types unless clearly supported by the evidence. 4. **STRICT ID RULES** — YOU MUST FOLLOW: - `”3x”` (environmental) and `”4x”` (organizational) causes can only appear as **source_cause**, not as targets if the source is a `”1x”` or `”2x”` cause. - Invalid: `”10”: {{“causes”: [“40”]}}` - Valid: `”40”: {{“contributes to”: [“10”]}}` - `”3x”` and `”4x”` causes can be **targets only** if the source is also a `”4x”` cause. - Valid: `”40”: {{“contributes to”: [“41”]}}` - `”1x”` and `”2x”` causes can be either sources or targets. - Never place `”3x”` or `”4x”` causes in the target list of `”1x”` or `”2x”` sources. 5. Do **not duplicate** any relationship in both directions. - If `”40”` contributes to `”10”`, you must **not** also say `”10”` causes `”40”`. 6. Exclude any causes that have **no valid outgoing relationships**. - Do not include empty dictionaries such as `”41”: {{}}`. 7. Your final output must be **only** the valid JSON result. Do not include any explanation. |
| Classification -CA | ===Role Capability=== You are an aircraft fault diagnosis expert. Based on the input [Aircraft Fault Symptoms], analyze and identify the corresponding 4-digit system/component code and description from the [JOINT AIRCRAFT SYSTEM/COMPONENT CODE TABLE AND DEFINITIONS]. ===JOINT AIRCRAFT SYSTEM/COMPONENT CODE TABLE AND DEFINITIONS=== [{context}] ===Aircraft Fault Symptoms=== [{content}] ===Output Requirements=== 1. The returned result must be selected exclusively from the provided “JOINT AIRCRAFT SYSTEM/COMPONENT CODE TABLE AND DEFINITIONS”. 2. Only one CODE AND TITLE should be returned without any additional explanation, formatting, or comments. Return the 4-digit code and corresponding title of the system or component involved in the aircraft fault. |
| Classification -CH | You are tasked with analyzing the human cause of an aircraft accident and categorizing it as a combination of one “personnel type” and one “factor type” from the provided [Human Cause Category List]. You may refer to the provided [personnel and factor definitions] to ensure precision in your classification. Please be aware that the return should be a combination of “personnel type” and “factor type” in [Human Cause Category List] instead of the detail definition in [personnel and factor definitions], for example, if you find out that the “first officer” had a “decision error”, return “pilot—decision error” instead of “first officer—decision error”. ===Human Cause=== {cause} ===Human Cause Category List=== {{ “personnel type”: [“pilot”, “cabin crew”, “maintenance personnel”, “air traffic controller”, “Ground handling personnel”, “other personnel”], “factor type”: [“decision error”, “ procedural violation”, “skill deficiency”, “physiological or psychological issue”, “situational awareness failure”, “other unsafe behavior”] }} ===personnel and factor definitions=== “personnel_type_definitions”: {{ “pilot”: “The individual(s) responsible for operating and controlling the aircraft during flight, including the captain and first officer.”, “cabin crew”: “Personnel on board responsible for passenger safety and comfort, including flight attendants and in-flight service staff.”, “maintenance personnel”: “Technicians and engineers tasked with inspecting, repairing, and maintaining aircraft systems, components, and airworthiness.”, “air traffic controller”: “Ground-based personnel who provide instructions, clearances, and separation to aircraft for safe and efficient navigation and traffic management.”, “ground handling personnel”: “Staff responsible for servicing the aircraft on the ground, such as baggage handling, refueling, towing, catering, and ground equipment operations.”, “other personnel”: “Any other individuals involved in aviation operations not classified above, such as dispatchers, load planners, third-party vendors, or ramp security.” }}, “factor_type_definitions”: {{ “decision error”: “A mistake arising from a poor judgment or incorrect choice made in planning, execution, or response to a situation.”, “procedural violation”: “A deliberate or unintended failure to adhere to established procedures, regulations, checklists, or standard operating protocols.”, “skill deficiency”: “Inadequate technical or motor skills required to correctly perform a task or operate equipment, often due to lack of training or experience.”, “physiological or psychological issue”: “Impairment due to fatigue, illness, stress, distraction, or emotional disturbance that affects performance or judgment.”, “situational awareness failure”: “A loss or degradation of understanding regarding the aircraft’s status, environment, or intended flight path, leading to inappropriate actions.”, “other unsafe behavior”: “Any other improper or unsafe action not covered by the above categories, including complacency, distractions, or negligence.” }} ===Return Requirements=== 1. The output must be exactly one combination: one “personnel type” + one “factor type” from the [Human Cause Category list]. 2. Return only the category combination as a string in the format: “<personnel type>—<factor type>“. 3. Do not include any additional text, formatting, or comments. |
| Classification -CE | Your task is to classify the environmental cause of an aircraft accident using one environmental factor from the given [Environmental Cause Category List]. ===Environmental Cause=== {cause} ===Environmental Cause Category List=== [“Fog”, “Thunderstorm”, “Lightning”, “Heavy Rain”, “Icing”, “Snow”, “Wind Shear”, “Tailwind”, “Crosswind”, “Strong Gusts”, “Runway Contamination”, “Bird Strike”, “Sun Glare”, “Other Environmental Conditions”] === Return Requirements === 1. The output must be exactly one category in the given Environmental Cause Category List. 2. Return only the category as a string without any additional text, formatting, or comments. |
| Classification -CO | You are tasked with analyzing the organizational cause of an aircraft accident and categorizing it as a combination of one “organization type” and one “factor type” from the provided list. You may refer to the provided [personnel and factor definitions] to ensure precision in your classification. ===Organizational Cause=== {cause} ===Organizational Cause Category List=== {{ “organization type”: [“Aircraft Operator”, “Airport Operator”, “Air Traffic Control Unit”, “Manufacturer (Aircraft/Component)”, “ Regulatory Authority”, “Other Organizations”] “factor type”: [“Process Deviation”, “Coordination Breakdown”, “Oversight Failure”, “Policy or Procedural Deficiency”, “Resource Management Failure”, “Other Organizational Cause”] }} ===organization and factor definitions=== “organization_type_definitions”: {{ “Aircraft Operator”: “The organization responsible for operating and managing aircraft, including airlines and their management departments, accountable for flight safety and daily operations.”, “Airport Operator”: “The entity responsible for overall airport operations and management, covering runways, terminals, and ground services.”, “Air Traffic Control Unit”: “The organization that provides air traffic control services, ensuring safe separation and routing of flights.”, “Manufacturer (Aircraft/Component)”: “Companies that design and manufacture aircraft and their components, responsible for product design quality and airworthiness assurance.”, “Regulatory Authority”: “Government or administrative bodies that establish, oversee, and enforce aviation regulations and standards.”, “Other Organizations”: “Other organizations involved in aviation safety management not classified above, such as third-party service providers or training institutions.” }}, “factor_type_definitions”: {{ “Process Deviation”: “Organizational or cross-organizational processes that are not performed according to established procedures or expectations, resulting in safety risks or errors.”, “Coordination Breakdown”: “Failures in effective communication, collaboration, or information sharing between departments or organizations leading to task execution failure.”, “Oversight Failure”: “Inadequate supervision, auditing, or inspection that fails to identify or correct potential safety issues in a timely manner.”, “Policy or Procedural Deficiency”: “Deficiencies, inadequacies, or absence of organizational policies, rules, or operating procedures that impact safety assurance.”, “Resource Management Failure”: “Insufficient or mismanaged allocation of human resources, materials, funding, or time affecting organizational operations and safety.”, “Other Organizational Cause”: “Other organizational-level factors not covered above that negatively impact safety through behaviors or conditions.” }} ===Return Requirements=== 1. The output must be exactly one combination: one “organization type” + one “factor type” from the [Organizational Cause Category List]. 2. Return only the category combination as a string in the format: “<organization type>—<factor type>”. 3. Do not include any additional text, formatting, or comments. |
References
- ICAO. The Annual ICAO Safety Report 2024. International Civil Aviation Organization (ICAO). 2024. Available online: https://www.icao.int/sites/default/files/sp-files/safety/Documents/ICAO_SR_2024.pdf (accessed on 10 June 2025).
- Cirium. Airline Safety and Losses Annual Review 2024. Cirium. 2024. Available online: https://assets.fta.cirium.com/wp-content/uploads/2025/03/11112122/Airline-Safety-Review-2024-prmc.pdf (accessed on 10 June 2025).
- Tanguy, L.; Tulechki, N.; Urieli, A.; Hermann, E.; Raynal, C. Natural language processing for aviation safety reports: From classification to interactive analysis. Comput. Ind. 2016, 78, 80–95. [Google Scholar] [CrossRef]
- Subramanian, S.V.; Rao, A.H. Deep-learning based Time Series Forecasting of Go-around Incidents in the National Airspace System. In Proceedings of the 2018 AIAA Modeling and Simulation Technologies Conference (AIAA 2018-0424), Kissimmee, FL, USA, 8–12 January 2018. [Google Scholar]
- Zhou, D.; Zhuang, X.; Zuo, H.; Cai, J.; Zhao, X.; Xiang, J. A model fusion strategy for identifying aircraft risk using CNN and Att-BiLSTM. Reliab. Eng. Syst. Saf. 2022, 228, 1. [Google Scholar] [CrossRef]
- Bleu-Laine, M.-H.; Puranik, T.G.; Mavris, D.N.; Matthews, B. Predicting adverse events and their precursors in aviation using multi-class multiple-instance learning. In Proceedings of the AIAA Scitech 2021 Forum, Online, 11–15 and 19–21 January 2021; p. 0776. [Google Scholar]
- Kojima, T.; Gu, S.S.; Reid, M.; Matsuo, Y.; Iwasawa, Y. Large language models are zero-shot reasoners. Adv. Neural Inf. Process. Syst. 2022, 35, 22199–22213. [Google Scholar]
- Lewis, P.; Perez, E.; Piktus, A.; Petroni, F.; Karpukhin, V.; Goyal, N.; Küttler, H.; Lewis, M.; Yih, W.-t.; Rocktäschel, T.; et al. Retrieval-Augmented Generation for Knowledge-Intensive NLP Tasks. In Advances in Neural Information Processing Systems; Larochelle, H., Ranzato, M., Hadsell, R., Balcan, M.F., Lin, H., Eds.; Curran Associates, Inc.: New York, NY, USA, 2020; Volume 33, pp. 9459–9474. [Google Scholar]
- Liu, C.; Yang, S. Using text mining to establish knowledge graph from accident/incident reports in risk assessment. Expert Syst. Appl. 2022, 207, 117991. [Google Scholar] [CrossRef]
- Xiong, M.; Wang, H.; Wong, Y.D.; Hou, Z. Enhancing aviation safety and mitigating accidents: A study on aviation safety hazard identification. Adv. Eng. Inform. 2024, 62, 102732. [Google Scholar] [CrossRef]
- Brooker, P. Experts, Bayesian Belief Networks, rare events and aviation risk estimates. Saf. Sci. 2011, 49, 1142–1155. [Google Scholar] [CrossRef]
- Zhang, H.; Wang, Q. Risk identification model of aviation system based on text mining and risk propagation. Eksploat. I Niezawodn. Maint. Reliab. 2025, 27, 192767. [Google Scholar] [CrossRef]
- Zhang, X.; Srinivasan, P.; Mahadevan, S. Sequential deep learning from NTSB reports for aviation safety prognosis. Saf. Sci. 2021, 142, 105390. [Google Scholar] [CrossRef]
- De Vries, V. Classification of aviation safety reports using machine learning. In Proceedings of the 2020 International Conference on Artificial Intelligence and Data Analytics for Air Transportation (AIDA-AT), Singapore, 3–4 February 2020; pp. 1–6. [Google Scholar]
- Wang, X.; Gan, Z.R.; Xu, Y.X.; Liu, B.N.; Zheng, T. Extracting Domain-Specific Chinese Named Entities for Aviation Safety Reports: A Case Study. Appl. Sci.-Basel 2023, 13, 11003. [Google Scholar] [CrossRef]
- Olive, X.; Basora, L. Detection and identification of significant events in historical aircraft trajectory data. Transp. Res. Part C: Emerg. Technol. 2020, 119, 102737. [Google Scholar] [CrossRef]
- Baigang, M.; Yi, F. A review: Development of named entity recognition (NER) technology for aeronautical information intelligence. Artif. Intell. Rev. 2022, 56, 1515–1542. [Google Scholar] [CrossRef]
- Vaswani, A.; Shazeer, N.; Parmar, N.; Uszkoreit, J.; Jones, L.; Gomez, A.N.; Kaiser, L.; Polosukhin, I. Attention is all you need. Adv. Neural Inf. Process. Syst. 2017, 30, 261–272. [Google Scholar]
- Devlin, J.; Chang, M.-W.; Lee, K.; Toutanova, K. Bert: Pre-training of deep bidirectional transformers for language understanding. In Proceedings of the 2019 Conference of the North American Chapter of the Association for Computational Linguistics: Human Language Technologies, Minneapolis, MN, USA, 2–7 June 2019; pp. 4171–4186. [Google Scholar]
- Liu, Z.; Lin, W.; Shi, Y.; Zhao, J. A robustly optimized BERT pre-training approach with post-training. In Proceedings of the China National Conference on Chinese Computational Linguistics, Hohhot, China, 13–15 August 2021; pp. 471–484. [Google Scholar]
- Reimers, N.; Gurevych, I. Sentence-bert: Sentence embeddings using siamese bert-networks. arXiv 2019, arXiv:1908.10084. [Google Scholar] [CrossRef]
- Chandra, C.; Ojima, Y.; Bendarkar, M.V.; Mavris, D.N. Aviation-BERT-NER: Named Entity Recognition for Aviation Safety Reports. Aerospace 2024, 11, 890. [Google Scholar] [CrossRef]
- Brown, T.; Mann, B.; Ryder, N.; Subbiah, M.; Kaplan, J.D.; Dhariwal, P.; Neelakantan, A.; Shyam, P.; Sastry, G.; Askell, A. Language models are few-shot learners. Adv. Neural Inf. Process. Syst. 2020, 33, 1877–1901. [Google Scholar]
- Hu, E.J.; Shen, Y.; Wallis, P.; Allen-Zhu, Z.; Li, Y.; Wang, S.; Wang, L.; Chen, W. Lora: Low-rank adaptation of large language models. ICLR 2022, 1, 3. [Google Scholar]
- Wei, J.; Wang, X.; Schuurmans, D.; Bosma, M.; Xia, F.; Chi, E.; Le, Q.V.; Zhou, D. Chain-of-thought prompting elicits reasoning in large language models. Adv. Neural Inf. Process. Syst. 2022, 35, 24824–24837. [Google Scholar]
- Kıcıman, E.; Ness, R.; Sharma, A.; Tan, C. Causal Reasoning and Large Language Models: Opening a New Frontier for Causality. arXiv 2024. [Google Scholar] [CrossRef]
- Liu, Q.L.; Li, F.; Ng, K.K.H.; Han, J.S.; Feng, S.S. Accident investigation via LLMs reasoning: HFACS-guided Chain-of-Thoughts enhance general aviation safety. Expert Syst. Appl. 2025, 269, 126422. [Google Scholar] [CrossRef]
- Chen, L.; Xu, J.H.; Wu, T.Y.; Liu, J. Information Extraction of Aviation Accident Causation Knowledge Graph: An LLM-Based Approach. Electronics 2024, 13, 3936. [Google Scholar] [CrossRef]
- Ren, T.F.; Zhang, Z.P.; Jia, B.; Zhang, S.W. Retrieval-Augmented Generation-aided causal identification of aviation accidents: A large language model methodology. Expert Syst. Appl. 2025, 278, 127306. [Google Scholar] [CrossRef]
- Qu, J.Y.; Wang, J.T.; Zhao, Z.Y.; Chen, X.G. MBJELEL: An End-to-End Knowledge Graph Entity Linking Method Applied to Civil Aviation Emergencies. Int. J. Comput. Intell. Syst. 2024, 17, 237. [Google Scholar] [CrossRef]
- Xu, J.H.; Chen, L.; Xing, H.X.; Tian, W.J. Causation Correlation Analysis of Aviation Accidents: A Knowledge Graph-Based Approach. Appl. Sci. 2024, 14, 6887. [Google Scholar] [CrossRef]
- Han, H.; Wang, Y.; Shomer, H.; Guo, K.; Ding, J.; Lei, Y.; Halappanavar, M.; Rossi, R.A.; Mukherjee, S.; Tang, X.; et al. Retrieval-Augmented Generation with Graphs (GraphRAG). arXiv 2025. [Google Scholar] [CrossRef]
- Chen, N.; Sun, Y.; Wang, Z.; Peng, C. Identification of flight accidents causative factors base on SHELLO and improved entropy gray correlation method. Heliyon 2023, 9, e13534. [Google Scholar] [CrossRef]
- NTSB. Aviation Coding Manual. NTSB. 1999. Available online: https://www.ntsb.gov/GILS/Documents/codman.pdf/ (accessed on 10 June 2025).
























| Pseudo-Code for Causation and Relation Analysis of a Single Accident |
|---|
| input: factual narrative, analysis narrative, probable cause Output: standardized triples |
|
| Task | Parameter | DeepSeek-V3.1 | GPT-4.1 | Qwen-MAX |
|---|---|---|---|---|
| Preliminary causation analysis | Total number | 169 | 170 | 166 |
| Accuracy | 0.952 | 0.957 | 0.954 | |
| Relation analysis | Total number | 118 | 120 | 122 |
| Accuracy | 0.983 | 0.984 | 1.000 |
Disclaimer/Publisher’s Note: The statements, opinions and data contained in all publications are solely those of the individual author(s) and contributor(s) and not of MDPI and/or the editor(s). MDPI and/or the editor(s) disclaim responsibility for any injury to people or property resulting from any ideas, methods, instructions or products referred to in the content. |
© 2025 by the authors. Licensee MDPI, Basel, Switzerland. This article is an open access article distributed under the terms and conditions of the Creative Commons Attribution (CC BY) license.
Share and Cite
Xiang, X.; Chen, X.; Yang, J. Knowledge Graph-Based Causal Analysis of Aviation Accidents: A Hybrid Approach Integrating Retrieval-Augmented Generation and Prompt Engineering. Aerospace 2026, 13, 16. https://doi.org/10.3390/aerospace13010016
Xiang X, Chen X, Yang J. Knowledge Graph-Based Causal Analysis of Aviation Accidents: A Hybrid Approach Integrating Retrieval-Augmented Generation and Prompt Engineering. Aerospace. 2026; 13(1):16. https://doi.org/10.3390/aerospace13010016
Chicago/Turabian StyleXiang, Xinyu, Xiyuan Chen, and Jianzhong Yang. 2026. "Knowledge Graph-Based Causal Analysis of Aviation Accidents: A Hybrid Approach Integrating Retrieval-Augmented Generation and Prompt Engineering" Aerospace 13, no. 1: 16. https://doi.org/10.3390/aerospace13010016
APA StyleXiang, X., Chen, X., & Yang, J. (2026). Knowledge Graph-Based Causal Analysis of Aviation Accidents: A Hybrid Approach Integrating Retrieval-Augmented Generation and Prompt Engineering. Aerospace, 13(1), 16. https://doi.org/10.3390/aerospace13010016

