Next Article in Journal
Development of a Modular Test Rig for In-Flight Validation of a Multi-Hole Probe Onboard the e-Genius-Mod
Previous Article in Journal
Numerical Analyses of Aerodynamic and Aeroacoustic Interaction Characteristics of Rear-Mounted Propeller on Highspeed Helicopter
 
 
Font Type:
Arial Georgia Verdana
Font Size:
Aa Aa Aa
Line Spacing:
Column Width:
Background:
Review

A Review of Detect and Avoid Standards for Unmanned Aircraft Systems

Department for Unmanned Aircraft, Institute of Flight Systems, German Aerospace Center DLR, Lilienthalplatz 7, 38108 Braunschweig, Germany
Aerospace 2025, 12(4), 344; https://doi.org/10.3390/aerospace12040344
Submission received: 28 January 2025 / Revised: 10 April 2025 / Accepted: 10 April 2025 / Published: 15 April 2025
(This article belongs to the Section Air Traffic and Transportation)

Abstract

When operating an unmanned aircraft system within the specific category beyond Air Risk Class a or within the certified category, a detect and avoid system is required in order to mitigate the risk of colliding with manned aircraft. To demonstrate compliance with the regulatory requirements, several standards have been developed that propose a range of technologies and requirements for different operational environments. This paper represents an entry point for understanding the key aspects of this application area. Important concepts, like remain well clear, collision avoidance, and encounter modeling, are elucidated. Furthermore, available standards for detect and avoid systems for unmanned aircraft are presented. The introduced documents are analyzed and summarized with respect to their applicability, their scope, and their major characteristics. Further, a comparison between the standards is given where possible. Some documents describe the system and the corresponding requirements in their entirety, while others focus on equipment and component requirements. Nevertheless, the presented standards are sufficient to cover a wide range of detect and avoid applications. Essential aspects of these standards are listed in a condensed manner, enabling the reader to choose a suitable standard for a given operation.

1. Introduction

During the recent years, unmanned aircraft systems (UASs) are experiencing a growing interest in industry and research alike. The flexibility of UAS design, paired with enhanced sensors and the rapidly evolving processing and guidance algorithms, create a fertile ground for new and cost-efficient solutions for many economic areas like logistics and maintenance. In order to enable a safe operation of UASs, regulatory frameworks have been developed, posing a wide range of requirements on design, operation, and maintenance. An integral part of this strategy is the safe integration of UASs into the airspace [1]. To achieve this, detect and avoid (DAA) systems are required for certain types of operations by regulatory authorities.
In addition to the efforts to integrate certified UASs into the airspace, interest has risen in also enabling the integration of non-certified UASs. A framework to achieve this has been developed by the Joint Authorities for Rulemaking on Unmanned Systems (JARUS), which has been adopted by many countries. Within the European Union (EU), the Commission Delegated Regulation EU 2019/945 and the Commission Implementing Regulation EU 2019/947 of the European Commission establish this framework.
The JARUS framework introduces three different UAS categories: open, specific, and certified. Based on different operational parameters, like maximum take-off mass (MTOM), maximum dimension, and operational domains, one of these classes is assigned to each defined operation and each vehicle. While the open category does not demand specific equipment, the certified class requires a DAA system to promote the separation from other aircraft. The specific class represents a special case as it requires a risk assessment to derive additional requirements. As a part of this assessment, the concept of Air Risk Classes (ARCs) is introduced. Based on the traffic density of the operational volume, an ARC is assigned to the operation. The scale ranges from ARC-a as the lowest air risk to ARC-d as the highest one. When operating in ARC-b and beyond, a DAA system must be utilized to mitigate the collision risk. The performance requirements on the DAA system become higher with an increasing ARC level. ARC-d poses, with respect to DAA, comparable requirements like the operations of certified systems do. It is worth mentioning that systems for ARC-b and ARC-c do not need to be technical systems. It is, for example, possible to utilize humans to perform DAA tasks. However, the performance requirements are always applicable. For higher ARCs and more complex operations, it becomes increasingly difficult to not use a technical system while complying with these performance requirements. For more detailed information about the ARC and the specific category, it is recommended to review the associated documents [2,3].
Summing up, it can be seen that these regulatory documents do not only make a DAA system a necessity for many UAS applications, but also introduce requirements and boundary conditions. These requirements and boundary conditions are further refined by several DAA standards. These standards do not only define requirements for concrete equipment and their integration, but also pose a wide range of performance requirements on the logic of a DAA system. When engineering such systems, the algorithms for detection, alerting, and maneuvering must fulfill these requirements. This makes the understanding of these standards a critical aspect for DAA design. Besides engineering, knowledge about standards is also important for conducting research in this field. When aiming for transferring research results to new technologies, used in real-world applications, these results must be capable of achieving specific safety objectives. Although these objectives do not necessarily need to be fulfilled on a research level, the presented results must be modifiable in such a manner that they do comply with the safety objectives. Many research papers on detect and avoid introduce new algorithms for surveillance, conflict detection, and avoidance, but do not provide evidence that these algorithms are capable of mitigating collisions by reducing the risk ratio or complying with standards which have proven that their requirements support the system to achieve that.
Working with standards is a difficult task as they consist of hundreds of pages to be reviewed, in this case up to 2000, and are difficult to understand without extensive knowledge about regulations, other standards, and established concepts. Moreover, identifying important standards, and placing them in relation to others, requires a deep insight into standardization itself. This motivates an analysis of which standards exist and how these documents affect engineering and research in this field. This review presents such an analysis by introducing all DAA-related standards for all types of UAS which have been issued by the major avionics standardization organizations RTCA, EUROCAE, and ASTM. Furthermore, important concepts like remain well clear and collision avoidance are explained, which are required to understand the approaches presented within the standards. To provide guidance on choosing a standard for engineering or research applications, the scope, the applicability, and the relation between the introduced standards are presented.
It shall be mentioned here that there is an endeavor to introduce dedicated volumes for UAS operations within the existing airspace classes, called U-space, which is defined in the Commission Implementing Regulations EU 2021/664, 2021/665, and 2021/666. Among other things, it incorporates concepts for a UAS traffic management (UTM), designated geographical zones, and supporting services. Moreover, special demands on DAA capabilities of vehicles operating within these volumes are formulated [4,5,6]. However, as there are, due to their early development state, currently neither standards nor manuals or guidelines on U-space and UTM DAA capabilities available, both concepts will not be covered within this paper. Furthermore, sensor standards are out of scope for this review in order to limit the extent of this paper.

2. Detect and Avoid in Manned Aviation

The modern DAA approaches for UASs, as described by the standards, build up on the experience and methodology of collision avoidance methods for manned aircraft. Therefore, it is reasonable to briefly revisit the history and major aspects of manned aircraft DAA in order to foster the understanding of UAS DAA concepts.

2.1. ICAO Conflict Management

The avoidance of collision is an integral part of International Civil Aviation Organization (ICAO) Annex 2 Rules of the Air. It comprises procedures, the right of way (RoW) rules, and technical measures to reduce collision hazards. It states that the pilot-in-command (PIC) has the responsibility to keep well clear of other traffic and avoid collision hazards [7]. It can be seen that the term “avoidance of collision” represents a whole range of mitigation strategies and should not be confused with the term “collision avoidance” (CA), which represents last resort actions/maneuvers. These last resort actions take place when other mitigation strategies, like airspace organization and air traffic control (ATC) separation services, have failed and are a part of avoidance of collision. This layered approach, as described before, can be seen in Figure 1.

2.2. Traffic Alert and Collision Avoidance System

During the early years of aviation, there only were a few mid-air collisions (MACs). Due to the rapidly growing traffic density, mid-air collisions became more likely. A fatal accident in 1956 in Arizona, USA, with 128 casualties led to the founding of the Federal Aviation Administration (FAA) and the establishment of airspace segregation as a strategic mitigation for MACs. However, further accidents, involving human error and bad weather conditions, led to the cognizance that a collision avoidance system (CAS) is required to further improve safety. In the 1970s, the so-called Beacon Collision Avoidance System (BCAS) was developed for low-density airspaces. The system was further enhanced for high-density airspaces into the Traffic Alert and Collision Avoidance System (TCAS), which is still in use today [8].
A collision avoidance system consists of three major components: the traffic detection, the conflict detection and alerting component, and the avoidance component. The traffic detection component uses different sensors for locating nearby traffic. These sensors can be split into two categories: cooperative and non-cooperative sensors. Non-cooperative sensors like primary surveillance radars (PSRs) and cameras provide data that can be utilized to detect other aerial vehicles without the need to collaborate with them. Cooperative sensors, on the other hand, rely on the traffic to make themselves conspicuous. Examples of cooperative sensors are transponders, ADS-B, and FLARM. A detailed review of sensor technologies for detecting traffic is beyond the scope of this paper. There is extensive research available for further reading [9,10,11]. TCAS makes use of the transponder to identify nearby traffic. The advantage of choosing a cooperative sensor lies in the large range of the detection and the possibility of information exchange. In addition to transferring position information via the transponder, the signal is also utilized to implement a method for maneuver coordination. With the growing presence of ADS-B equipped aircraft, ADS-B signals are also considered by TCAS to detect traffic in the vicinity [8].
Once other traffic is detected, an evaluation takes place in order to determine, if the detected traffic poses a thread towards the ownship. This process is known as conflict detection. A situation where two aerial vehicles are in proximity to each other, so that a loss of separation may occur, is called an encounter. To describe the encounter characteristics, it is suitable to establish some parameters that define the geometry. The most crucial parameter for collision avoidance is the closest point of approach (CPA). This is the point in time where the intruder aircraft and the ownship are facing the minimum distance between them. The parameters “time to CPA” and “distance at CPA” can be defined for this point [11]. The absolute distance between the ownship and the intruder is also called the slant range.
Due to limitations of the sensors, the intruder state may not be known in its entirety. While the pressure altitude could be easily determined and communicated via Mode C, TCAS was facing large horizontal position uncertainties in the pre-GPS era. The transponder enabled TCAS to determine the slant range and the closing rate, but the overall velocity vector of the intruder could not be estimated with a sufficient precision to determine the slant range at the CPA. For this reason, TCAS assumed the distance to CPA to be zero. Given the range, an altitude difference, and the closing speed between the ownship and the intruder, it is possible to define alerting thresholds. These alerting thresholds are utilized to decide on when to alert the pilot and issue a maneuver guidance to resolve the conflict. As the velocity of transport aircraft can vary over a wide range, it is desirable to choose the time to collision as the alerting threshold quantity. TCAS defines two parameters, named Tau values, for this purpose: one for the estimated time to CPA, called the range test, and one for the time to co-altitude, called the altitude test. When both of these thresholds are passed, TCAS issues an alert. First, a traffic advisory (TA) is issued to inform the pilot about the detected traffic. When the situation deteriorates, resolution advisories (RAs) are issued, which contain mandatory maneuver guidance. The pilot must follow these RAs. It is worth noting that the range does not need to be purely horizontal. This is why the ACAS manual uses the term “collision plane” [12]. An issue of this approach is that slow-approaching intruders, due to their low closing speed, can become very close to the ownship before reaching the alerting threshold. Due to this reason, a spatial protective volume is spanned in addition to the pure temporal alerting. The cylindrical volume is defined by a range radius called distance modification (DMOD) and a half-height called z-threshold (ZTHR). If these volumes are infringed, an RA is also issued. The alerting logic was further changed to take into account that the distance at CPA might not be zero. A geometric optimized parameter for the range test, called modified Tau or Tau-Mod, is therefore used instead of the original Tau parameter for the range test. While the derivation and the detailed logic of TCAS are sophisticated and beyond the scope of this paper, it is worth mentioning that TCAS adapts the parameters by choosing one of seven so-called sensitivity levels. As the aircraft performance degrades with increasing altitude, larger thresholds are used for alerting [12,13]. The approach of defining temporal alerting thresholds and protection volumes has been adapted and enhanced by modern DAA systems.
For completeness reasons, it shall be mentioned here that there were three planned TCAS variants, of which two entered service. TCAS I represents the most cost-efficient TCAS implementation. It does only provide TA functionality while not being able to issue RAs. TCAS II, the most common variant, provides TA and RA functionality, as described before. It was the first variant that went into service as it was introduced in 1990 as Version 6. In 2000, version 7 was introduced and was mandated by ICAO for turbine-powered aircraft with more than 19 passengers or a maximum take-off mass (MTOM) larger than 5700 kg. TCAS II is the most used TCAS variant and is still in service today. In addition to TCAS II, with its pure vertical guidance, a variant called TCAS III has been developed to also provide horizontal RAs, based on a more complex directional antenna system. However, it was found that the results were not satisfying, which is why TCAS III never entered service [14].

2.3. Remain Well Clear

In addition to collision avoidance, the pilot of a manned aircraft must fulfill other responsibilities in order to satisfy the overall duty of avoidance of collision. One of these is the responsibility to keep well clear from all other traffic. While there are airspace classes where the pilot has to provide the separation by themself, there are also airspace classes where the ATC provides separation services. However, these separation services do not relieve the pilot from their responsibility to practice vigilance towards proximate traffic [7]. For UAS, where a pilot is either in a ground station with limited situational awareness or, in case of a full autonomous operation, not existing, there must be other means to support the pilot or command unit of the vehicle to keep well clear. Concerns arose that for traffic operating under visual flight rules (VFRs), a collision avoidance system is not sufficient for UAS. Thus, the concept of remain well clear (RWC) was introduced. It shall be noted here that, in general, DAA systems do not necessarily include collision avoidance (CA) functionality. A separate CAS can be used instead. RTCA DO-365C defines such airborne DAA systems without CA capability as class 1 systems. In theory, the term DAA system can also cover a pure CA system without RWC functionality. However, standard terminology usually assumes that a DAA system provides RWC functionality while the term CA system is used for systems that provide pure CA functionality. This paper will assume that both functionalities are provided by one DAA system, if not stated differently. As the ICAO definition of well clear is only of qualitative nature, different standards define quantitative volumes, similar to the protection volume used for collision avoidance for manned aircraft, to be used as a DAA well clear (DWC) volume.

2.4. Encounter Modeling

The main objective of certifying a DAA system is to provide evidence that the system is able to provide a safety benefit for the overall operation. This is not an easy task, as encounter geometries are manifold and can be complex. Testing a DAA system only for non-accelerating trajectories has been proven to be not sufficient. In order to evaluate a DAA system’s safety performance, different performance metrics can be defined. One of the most important groups of performance metrics is the so-called risk ratios. Risk ratios are defined as a ratio of probabilities that describe how likely it is that a conflict can be resolved. The probability of conflict resolution having a DAA system equipped is divided by the probability of conflict resolution without having a DAA system equipped. By doing so, it can be demonstrated that equipping a DAA system will result in an actual improvement in safety. These risk ratios can be applied for different conflicts like loss of DWC (LWC) conflicts, unequipped intruder near mid-air collision (NMAC) conflicts, and TCAS equipped intruder NMAC conflicts. Standards usually adapt the ICAO thresholds for risk ratios to derive additional requirements, like alerting times.
Risk ratios are calculated by defining a set of encounters. Based on these encounters, simulations are performed to check if an infringement of the RWC or NMAC volume takes place. For each encounter, these simulations are performed twice: once without the DAA system and once with the DAA system able to interact. By doing so, it is possible to calculate the risk ratio. To assure that the defined encounters are representative for real traffic, encounter models have been developed. These models are based on data acquired by long-term observations of different airspace classes. The data are then filtered for conflicts, processed, and a feature extraction takes place. The identified features are then used to produce a model which is capable of generating realistic encounters. Encounter models are, in general, divided into two different types: correlated and uncorrelated encounter models. The difference between those is that for correlated encounter models, the extracted conflicts involve transponder-equipped aircraft. Therefore, it is likely that at least one aircraft is in contact with the ATC and receives an ATC message concerning the intruder before the collision avoidance system becomes active. The trajectories of both aircraft are, therefore, correlated. Common encounter models are the MIT Lincoln Lab Encounter models and the Eurocontrol CREME Encounter model. Extensive research on the development of such encounter models is available [15,16,17,18,19,20].

3. Applicable Detect and Avoid Standards for UASs

Although the regulatory framework poses requirements on a DAA system, solely fulfilling these mandatory requirements is compulsory but not sufficient to provide enough evidence about the safety of a DAA system. In order to achieve a safe DAA system, different standards have been developed to provide additional requirements and guidelines to promote the development of safe and reliable DAA systems. Complying with such standards is not mandatory but it greatly supports certification efforts. This is why it is common practice to comply with existing standards or define ones. While the full scope of these standards is too extensive to be covered in a paper, an overview of these standards, their key points, and major differences shall be discussed here. The focus is placed on the performance requirements on the DAA logic as it is the central part of the system. By doing so, a basis to select and understand a given standard for a particular DAA system use case is provided. Furthermore, the requirements on the system logic can be used to verify the safety benefit of research algorithms. It shall be mentioned here that, while most of the standards are primarily developed for certified UASs, some of these standards may also be applied within the specific class. However, a direct link between a standard and the applicable Air Risk Class is seldom found. Instead, a matching of requirements, concerning minimum and maximum altitude, vehicle weight, and dimensions, must be performed in order to recognize a standard as suitable for a given application.
The main institutions that define standards to certify DAA systems for civil UASs are the Radio Technical Commission for Aeronautics (RTCA), EUROCAE, and the American Society for Testing and Materials (ASTM) International. Each of these organizations has developed one or more standards to guide the DAA system development process. These standards adapt the regulatory requirements and define concepts that allow engineering a system that complies with these requirements. Further requirements and guidelines are then derived from these concepts. There are multiple types of standards used to describe DAA systems. The Operational Services and Environment Definition (OSED) standards describe a DAA system in its operational context and describe the DAA logic, mostly in a qualitative manner. A Minimum Aviation System Performance Standard (MASPS) derives characteristics and functional requirements for a DAA system on a system level and allocates them to specific components. Here, for example, the subdivision into the RWC, CA, and Traffic Awareness modules is found. Different requirements are allocated to these modules in order to assure that they contribute to achieve the performance objectives, but MASPSs are solution-agnostic. They do not define which technologies have to be used in order to comply with the given requirements. This creates a contrast to so-called MOPSs. A Minimum Operational Performance Standard (MOPS) represents the most refined description of the here-mentioned standard types by defining requirements for specific components and their associated technologies to be used [21]. They can cover the entire scope of equipment standardization, starting from which types of sensors can be used, and ending by exactly defining pulse lengths and allowed tolerances for communication signals. They are solution-specific. At the time of writing, there is currently no DAA system that is completely defined in terms of standards. While RTCA used a bottom-up approach and defined MOPSs for several components, they did not release an MASPS to cover the system level aspects. EUROCAE, on the other hand, is exercising the top-down approach and has published an MASPS standard but is still drafting the corresponding MOPSs to refine the system at a component level. This makes a real comparison difficult as MASPSs and MOPSs have different aims.
In addition to MASPSs and MOPSs, interoperability requirements standards (INTEROPs) are sometimes introduced to ensure compatibility between different systems. For DAA, the interoperability with TCAS II is a major concern. All DAA systems must assure that they are not degrading TCAS II performance in any manner. But such INTEROPs also offer the potential to increase DAA system safety by allowing coordination with TCAS II. By doing so, the risk of a collision can be further mitigated.
Depending on the complexity and the quantity of requirements, interoperability requirements can also be part of an MASPS document. Although this definition originates from EUROCAE, it is in line with the RTCA definition. Below, all UAS-applicable DAA standards published by the major avionics standardization organizations are presented. It shall be mentioned here that this work reflects a snapshot in time, and standards might change in the future. A comparative discussion of these standards can be found in Section 3.8.

3.1. RTCA DO-365C

The RTCA DO-365 “Minimum Operational Performance Standards (MOPSs) for Detect and Avoid (DAA) Systems” was released in 2017 and was the first standard for DAA for UAS. It defines performance requirements for DAA system components. Since then, three new revisions have been released, with the latest being DO-365C [22] from September 2022. Apart from some minor changes and expansions, these revisions have extended the original content by introducing terminal operations and Airborne Collision Avoidance System (ACAS) Xu compatibility. ACAS Xu will be introduced in the following subchapter. Furthermore, the OSED was moved from Appendix A of DO-365 to the standalone standard DO-398 [14,22].
In contrast to other DAA standards, the DO-365C considers only the RWC functionality. Collision avoidance is expected to be provided by a separate system. The standard can be applied when operating a UAS, having a maximum take-off mass (MTOM) above 55 lbs, under instrument flight rules (IFRs) in the airspace classes B–E and G between 400 ft AGL and FL 180. The standard allows for different cooperative and non-cooperative surveillance methods.
A major aspect of the standard is the alerting logic. The definition of the alerting criteria is comparable to the alerting in TCAS, which motivated the coarse overview of its alerting logic found in the preceding chapter. Like TCAS, the defined RWC functionality uses temporal parameters as well as protection volumes for temporal and spatial alerting. However, there are some major differences to the alerting logic of TCAS. First, in contrast to TCAS, DO-365 uses DMOD as a purely horizontal parameter and not as a parameter in the collision plane. Furthermore, the temporal parameter, modified Tau, of this document does not only incorporate the closing speed but also the slant range itself. Although the definition is changed, the threshold values are usually identical to the ones defined by TCAS. While some standards adapt these values with the sensitivity level, like TCAS does, this standard uses a static value of 35 s, which originates from a sensitivity level of 7, the highest level of TCAS. In addition, modified Tau is not directly used for alerting. Instead, it is rearranged for the distance to span a second protection volume. This protection volume is, again, associated with a temporal alerting threshold. Last, this standard defines three types of alerts, which will be introduced later. It can be seen that neither explanations for these decisions nor equations are mentioned here. This is due to the complexity of the logic and its derivation. Rather than describing the logic in detail, only the broad concepts behind the logic shall be explained here. For a comprehensive discussion of these topics, it is recommended to review the standard itself. This also holds true for the different parameter variants. Similar to TCAS, DO-365 adapts some of its parameters to changing conditions. But instead of making these parameters altitude-dependent, they change with the method of detection (cooperative/non-cooperative), the mission state (En-route/Terminal area), the type of alert, and a set of special cases. For example, the DMOD threshold for en route cooperative detection is given as 4000 ft for all types of alerts, while the height threshold is set to 450 ft or 700 ft, depending on the type of alert [22].
In order to generate appropriate alerts for a given encounter, three types of alerts are defined for RWC: preventive alerts, corrective alerts, and warning alerts. Each alert type is associated with a corresponding alert level according to FAA Advisory Circular (AC) 25.1322-1. While the preventive and corrective alert types are caution-level alerts, the warning alert type is a warning-level alert. These alert types provide detailed requirements on when to alert for a given encounter. This is achieved by defining three volumes: The Hazard Alert Zone (HAZ), the May Alert Zone (MAZ), and the Non-Hazard Zone (NHZ). The Hazard Alert Zone defines a volume where an alert must be issued once this volume is infringed. It is spanned by an HMD threshold, an altitude difference threshold, and a temporal threshold. The NHZ is spanned in an equal manner but with different values. Additionally, while the HAZ volume covers the space below the defined threshold values, the NHZ volume covers the space beyond. Within the NHZ volume, alerts are considered nuisance alerts. Consequently, alerting when operating in this region is prohibited. The remaining space between the HAZ and the NHZ is called the May Alert Zone (MAZ). Within this zone, an alert may be issued. While there are early and late thresholds for alerting within this zone, there is also a minimum average time of alerting defined. It must be proven that the average alerting time of the system is greater than the corresponding threshold. Depending on the operation, there are different tables available that define all required thresholds for en-route and terminal operations as well as for cooperative and non-cooperative detection [22].

3.2. RTCA DO-386

In addition to the approaches of the RTCA special committee SC-228 and the EUROCAE working group WG-105 to define new standards for DAA systems in the form of the DO-365 [22] and ED-271 [23], respectively, there have been ongoing efforts to enhance the TCAS system and the associated ACAS standards. These efforts are bundled within the ACAS X project. Different subtypes have been defined to meet the evolving requirements of aviation. While ACAS-Xa and ACAS-Xo are developed for manned fixed-wing aircraft, ACAS-Xu and ACAS-sXu are developed for large and small unmanned aircraft, respectively [14]. At the time of writing, there is an additional variant under development. ACAS-Xr will define an ACAS system for rotor aircraft.
The main objectives of enhancing the ACAS system are the improvement in the risk ratio, a reduction in nuisance alerts, and the utilization of new surveillance methods. Furthermore, horizontal RAs have been introduced within ACAS-X so that these systems can issue both horizontal and vertical RAs. Another major change can be found within the alerting logic. Instead of using a heuristic-based decision process, the ACAS-X systems use a probabilistic approach [24]. A Markov decision process (MDP) has been used to model possible actions and the corresponding collision risks and is solved by applying dynamic programming (DP). This process generates a lookup table which is used during runtime to determine appropriate alerts, depending on the discretized encounter state [8]. However, the probabilistic approach cannot be directly compared to the alerting parameters of conventional algorithms, which are usually realized by decision trees. In order to compare both approaches, it is reasonable to directly assess the performance of the implemented logic. However, of all introduced standards, only the standards of the ACAS-X family provide algorithms for a concrete implementation. Therefore, a performance assessment of logic implementations cannot be achieved when purely basing on the given documents. There is research available that compares the performance of different logic implementations [25,26].
RTCA DO-386 “Minimum Operational Performance Standards for Airborne Collision Avoidance System Xu (ACAS-Xu)” [14] defines operational requirements for the ACAS-Xu system and the associated equipment. ACAS-Xu is considered as an implementation of DO-365 and differentiates itself from the manned ACAS-X variants as it is designed to utilize a wide range of surveillance methods and to encounter vehicles with significantly varying performance characteristics. In addition to using transponder and ADS-B/R for hybrid surveillance, an air-to-air radar (ATAR) is also used, which presents an acceptable means to validate ADS-B data when a transponder is not available. In order to align with DO-365, ACAS-Xu provides not only CA functionality but also RWC alerting according to DO-365. This is achieved by introducing an optimized look-ahead process to meet the system time requirements. To combine both RWC and CA capabilities, it is suitable to adapt the alerting. For this reason, DO-365 accepts that ACAS-Xu does not issue RWC warning alerts, as the combination of caution-level alerts and RAs has been proven to be sufficient to fulfill the safety objectives. Moreover, the CA function of ACAS does not provide any TAs as the RWC alerts are considered sufficient. In addition to the alerting, ACAS-Xu is also capable of providing outputs that can be used to implement an automatic maneuver execution, but it does not consider automatic maneuvering within the standard. Likewise, information display and aural alerts are not part of the standard as ACAS-Xu only deals with onboard components, while alerting equipment is part of the ground station. Users are redirected to DO-365 and DO-385 (ACAS-Xa/Xo) for human–machine interface (HMI) design [14].

3.3. EUROCAE ED-271

During recent years, efforts have been made to develop an European DAA system which is, in contrast to the ACAS-Xu system, tailored to the European airspace. In order to ensure that the system will be safe to operate, the EUROCAE WG-105 has been developing new standards which will be used to certify the DAA system. One of these standards, which is already published, is the ED-271 [23] “Minimum Aviation System Performance Standard (MASPS) for Detect and Avoid [Traffic] for Remotely Piloted Aircraft Systems in Airspace Classes A-C under IFR”. In contrast to the DO-365C, which is considered an MOPS, MASPSs define high-level system requirements instead of defining requirements for concrete components of a system implementation, like MOPSs do. Consequently, the ED-271, as an MASPS, can only partly be compared to an MOPS like DO-365. A major difference between both standards can be found within the provided functionality. While DO-365 does only provide RWC functionality, ED-271 comprises both RWC and CA functionality. However, the DO-365 describes the introduced RWC functionality in greater detail than the ED-271. The latter document, for example, does not specify concrete alerting thresholds.
The protective volume for DWC is set to be a spheroid of a horizontal half-axis of 0.5 NM (3038 ft) and a half-height of 500 ft when the intruder is not indicating ACAS equipage. In the case that the intruder reports to possess ACAS capability, the defined values are compared to the values given for the ACAS range in ICAO Annex 10, and the greater of both variants is chosen. In addition to the numerical values and the shape, the ED-271 differs from the DO-365 DWC definition by choosing the threshold based on intruder CA capabilities and not intruder surveillance equipment. Furthermore, it adopts the NMAC volume, a cylinder of 500 ft horizontal half-axis and 150 ft half-height, and the temporal thresholds from the ICAO ACAS definition. An exemplary visualization of protection volumes can be seen in Figure 2. For the DO-365 DWC volume, the en route, cooperative intruder, warning alert is depicted. The ED-271 DWC volume corresponds to the described spheroid when the intruder does not report ACAS capability as it is independent of the sensitivity levels. It can be observed that the ED-271 DWC volume is smaller than the DO-365 volume. Nevertheless, it is not possible to deduce performance assumptions from this fact as there are no alerting thresholds specified for the ED-271 DWC volume. In addition to defining the protection volumes, the standard establishes a set of high-level requirements which cover a wide range of aspects like link performance, TCAS interoperability, and operational requirements. It is recommended to review the original source for an in-depth presentation of all requirements and their corresponding derivation [23]. Theunissen et al. made a comparison between the RWC concept as defined in ED-271 and the one from DO-365 which further elaborates on the similarities of the caution-level alerts and the design decision of DO-365 to also issue warning-level alerts for RWC [27]. However, it is worth noting that the comparison of the DO-365 values is performed against a project which was used to derive the RWC requirements. Not all aspects of the project are incorporated into this standard. At the time of writing, there is a revision for ED-271, as well as a corresponding DAA MOPS, derived from the MASPSs, under development. The revision will be valid for all airspace classes, instead of covering only airspace classes A–C, like the current revision does.

3.4. TCAS Interoperability

When operating within ARC-d or the certified category, a DAA system must ensure that it does not degrade the CA capabilities of the ownship as well as the surrounding traffic. If the DAA system does not include CA functionality, it must be ensured and demonstrated that the RWC functionality does not deteriorate the CA system. If the DAA system incorporates CA functionality, it must be interoperable with other CA systems. It has been shown by means of simulations that the risk of a collision is higher if both aircraft are TCAS equipped, but do not coordinate their resolutions, than having an encounter where one aircraft is unequipped. Therefore, it is essential to coordinate RAs with the intruders. EUROCAE ED-264 and RTCA DO-382 define interoperability requirements for CA systems. They include communication, coordination, and performance considerations. An integral part of the interoperability considerations is the coordination protocol. Depending on the equipment of the aircraft involved in the encounter, a coordination protocol is chosen. A communication is always established between two aircraft. If a multi-aircraft encounter is present, each aircraft communicates pair-wise with the other ones. There are three protocols: active coordination, passive coordination, and responsive coordination. Active coordination is chosen when both aircraft are equipped with a CA system and a 1090 MHz transponder as an active surveillance system. This enables both aircraft to communicate with each other. The aircraft with the lower ICAO address is considered the master in the coordination and can overwrite commands from the slave aircraft. Once the first aircraft has detected a conflict and issues a directional sense RA, a vertical RA complement (VRC) is sent to the intruder, e.g., if the TCAS logic of the first aircraft decides to issue a downward sense RA, it also sends a “do not pass below” VRC. Such VRCs can be reversed by the master aircraft if deemed necessary. The passive coordination protocol uses a similar approach, but is applied when both aircraft are equipped with a CA system and ADS-B but no aircraft has a transponder. In this case, the communication is handled by the passive surveillance system, broadcasting the messages as so-called operational coordination messages (OCMs). In the case that only one aircraft is equipped with a transponder, the responsive coordination is chosen. As the transponder-equipped aircraft is also capable of performing the active coordination protocol with other intruders, a so-called senior role is assigned to it. The other aircraft is not capable of responding to the transponder interrogations and is, therefore, assigned the junior role. In comparison to the master and slave roles from the active and passive coordination, the senior-role aircraft is not allowed to consider any messages received from the junior aircraft and must discard them immediately. Independent of the equipment, aircraft can be designated as junior aircraft by a competent authority. Given that case, the actual aircraft equipment might be suitable to perform active coordination but is not allowed to. Nevertheless, the equipment can be utilized for communication purposes. This results in two subtypes of the responsive coordination: modified active and modified passive. For a detailed explanation of the different protocols, it is recommended to review the interoperability standards directly [28,29].

3.5. ASTM F3442/F3442M-23

The ASTM F3442/F3442M-23 [30] standard focuses on performance requirements for UASs operating in the specific category. It defines DAA system performance requirements for operations in the air space classes B–E and G below 400 ft–1200 ft AGL, depending on the airspace class. In addition to the airspace classes, the standard poses additional limitations on the airspace risk class as defined by JARUS SORA 2.0. While operating in ARC-a to ARC-c is allowed, for operation in ARC-d, other standards must be applied to certify the DAA system. To validate the DAA system performance, the standard uses the ICAO risk ratios for NMAC and LWC, for both cooperative (ADS-B) and non-cooperative intruders. It must be proven by means of encounter modeling that the system is able to achieve these risk ratios. A noticeable difference towards other standards is the exemplary evaluation of simulations to derive surveillance performance metrics. By complying with the derived requirements, surveillance systems can be considered to comply with the defined risk ratios without performing encounter simulations. As the velocity of UAS operating under the applicable conditions is expected to be sufficiently low, a narrow DWC volume of 2000 ft radius and 250 ft half-height has been defined by the committee, while the NMAC volume possesses a 500 ft radius and 100 ft half height. It shall be noted here that the ASTM standard does not define specific alerting times. It just mentions that the latest time for alerting is the infringement of the DWC volume. When developing a DAA system according to this standard, encounters should be simulated with different alerting thresholds to identify an alerting interval that enables the DAA system to meet the defined risk ratios without issuing too many nuisance alerts. In comparison to DAA system standards for higher risk application in the specific category and certified systems, this document focuses only on high-level requirements and does not include extensive requirements for the equipment, used by the system [30].

3.6. RTCA DO-396

All of the previously introduced standards are either targeting large UASs to operate within airspace classes where manned aircraft usually fly, or small UASs, which operate in low-level in uncontrolled airspace. In order to enable a UAS with an MTOM < 55 lbs to operate in higher altitudes, the ACAS-sXu standard RTCA DO-396 has been developed. It inherits the working principle of the ACAS-X systems but tailors the system requirements and architectural aspects to smaller UASs. It shall be mentioned here that the standard does not use the term “small UAS”, as it is linked to the definition of 14 CFR §107.3, which incorporates a maximum dimension of 25 ft and an upper MTOM boundary of 55 lbs. Instead, the document introduces a definition of the term “smaller UAS”, which still inhabits a maximum dimension of 25 ft but does not restrict the MTOM. By applying this definition as a use case for the standard, it exceeds the scope of DO-365C. In its place, the ASTM F3442/F3442M standardserves as a reference for ACAS-sXu. Major aspects like the risk ratios, the well clear boundary, vehicle performance requirements, and the absence of an MTOM limit within the DO-396 can be traced back to it. Additionally, the necessity of being capable of hovering is a requirement that is inherited from F3442/F3442M. It shall be mentioned here that the definition of the term “smaller UAS” is limited to this standard. Although ASTM F3442/3442M uses a similar interpretation, the definition of the term itself is not part of any regulation.
As the maximum dimension is still restrained and the MTOM is still limited by efficiency considerations, the capability of a smaller UAS to carry sufficient onboard sensory and computing power for DAA functionality is not guaranteed. Therefore, ACAS sXu does not define a specific architecture. All subsystems associated with ACAS-sXu can be onboard, offboard, or a mixture of both. However, when using offboard components for ACAS-sXu, the standard demands vulnerabilities against link loss to be addressed. While offering a range of approaches concerning the architecture, the choice of surveillance systems is constrained. DO-396 requires an ADS-B In as a cooperative detection method and at least one non-cooperative surveillance method if non-cooperative traffic can be expected. The use of a transponder and ADS-B Out, however, is not permitted. By doing so, other manned traffic and large UASs cannot detect and coordinate with smaller UASs by utilizing active surveillance. This, and the small size of the UAS, is assumed to render the UAS invisible to such traffic. Subsequently, the responsibility for RWC and CA lies solely on the smaller UAS, which is required to always give way to the specified intruder types. Additionally, the UAS is not allowed to receive ATC separation services.
When considering the conflict detection and alerting function, a few deviations can be spotted in comparison to ACAS-Xu. ACAS-sXu provides RWC and CA functionality but does not possess separate functions for these tasks. As it does not comply with the DO-365, additional RWC alerts are not required. Instead, only one type of alert is issued that enables the mitigation of NMACs and loss of DWC (LWC) with the required risk ratios as referenced in F3442/F3442M. An additional difference is the support of ACAS-sXu for terrain awareness. It is assumed that, even though surpassing the 400 ft AGL boundary, sXu-equipped UASs are still operating within ground proximity. As a vertical avoidance maneuver could lead to controlled flight into terrain, it is possible to provide ground information to consider terrain when planning the maneuver. This is achieved by representing the terrain and obstacles as stationary traffic. Although this functionality is provided, the algorithm is not optimized for avoiding it, which is why the functionality is only considered a terrain awareness function and not a terrain avoidance function. Furthermore, real traffic is always prioritized over the stationary pseudo-traffic [31]. This prioritization differs from ICAO Doc 8168, which requires the inverted prioritization for manned aircraft [32]. Nonetheless, because a collision of a smaller UAS with the ground is assumed by the standard to be less severe than a collision with a manned aircraft, the prioritization represents a sound conclusion. Finally, the DO-396 is the first standard which suggests CA between smaller UASs. With a defined NMAC volume of 50 ft horizontal distance and 15 ft vertical distance, it allows the system to also avoid small intruders. RWC functionality is said to not be required, due to the decreased severity and likelihood of encounters between smaller UASs. To coordinate these encounters, different aspects are proposed, like incorporating smaller UAS communication, Advanced Air Mobility, Urban Air Mobility, and UAS traffic management concepts. These concepts and the corresponding technologies, however, are rather a broad draft of what could be possible than a utilizable framework. Consequently, the proposals do not provide concrete guidance on how to apply any of these concepts. Although the standard defines objectives for this type of encounters, implementing them is not a hard requirement [31].

3.7. Operational Services and Environment Description Standards

As the presented standards are tailored to specific applications, it might be reasonable to develop a new standard if the existing ones are not matching the intended operation. To provide guidance during a standard development, so-called Operational Services and Environment Description (OSED) standards have been developed. Like the name suggests, these standards describe operational environments by defining assumptions and deriving requirements and recommendations from them. The approach to define standards to be used for defining new standards may seem strange at first but has proven to be a prolific approach, as it mirrors and accompanies the system engineering approach of requirement breakdown. The most popular OSEDs are the DO-398 “Operational Services and Environment Definition (OSED) for Unmanned Aircraft Systems Detect and Avoid Systems (DAA)” [33] and the newly released ED-313 “Operational Services and Environment Definition for Detect and Avoid [Traffic] in Class A-G Airspaces under IFR” [34]. The former was initially a part of DO-365, found in Appendix A. With revision C, the Appendix was removed and released as an independent standard [22,33]. The latter supersedes the standards ED-238 “Operational Services and Environment Definition (OSED) for Traffic Awareness and Collision Avoidance (TAACAS) in Class A, B and C Airspace for Remotely Piloted Aircraft Systems (RPAS) operating under Instrument Flight Rules” [35] and ED-258 “Operational Services and Environment Definition for Detect and Avoid [Traffic] in Class D-G Airspaces under VFR/IFR” [36]. Both the DO-398 and the ED-313 identify several actors in an encounter: the remote pilot, the DAA systems, the intruder pilot, and the ATC. The interactions between these actors are specified in flow charts within the standards to visualize the process of resolving an encounter. While the overall processes defined in these standards are in line with the ICAO definitions and are, therefore, similar to each other, there are certain differences within the implementation details worth noticing. Foremost, like DO-365, DO-398 does only consider RWC functionality. This has the direct effect that the standard does not consider Class A airspace to be a driver of DAA requirements, as separation services are provided by the ATC. However, operating the system in this airspace class is still allowed [33]. ED-313, on the contrary, considers CA and RWC functionality, leading to major deviations between ED-313 and DO-398 regarding operational, and interoperability requirements. Additionally, DO-398 inherits warning type alerts for RWC, enabling the remote pilot to perform associated RWC maneuvers without involving the ATC while receiving ATC services. ED-313 follows the ICAO guidance and implements only caution-level alerts for RWC functionality [34]. Even though there are some further differences between both standards, the decision of choosing one standard over the other can be narrowed down to decide on whether to include CA capabilities within the DAA system or not, as the major differences between both standards are rooted within this design decision.
While ED-313 and DO-398 are both addressing operations within the classic airspace, there is also an OSED for operations within very low-level (VLL), EUROCAE ED-267 “Operational Services & Environment Definition (OSED) for Detect & Avoid in Very Low-Level Operations”. In comparison to the other OSEDs, ED-267 describes the environment in a much broader context. Instead of just focusing on DAA for traffic, fixed and mobile obstacles, terrain, hazardous weather, wildlife, and humans (on the ground) are also considered due to the ground proximity during operations. Even though a lot of hazards are identified, the requirements derived in this standard are less concrete than the requirements of the other OSEDs. Therefore, it is recommended to additionally review ED-313 and/or DO-398 as a guidance for typical DAA procedures when developing a VLL standard for DAA (traffic) [37]. At the time of writing, there is no standard that uses ED-267 as a basis to define a DAA system.

3.8. Comparison of Important Standard Characteristics

To conclude this section, the most important information, as presented above, shall be summarized and compared. Like mentioned before, the direct comparison between standards is, in many aspects, not desirable as they represent different types of standards (MOPSs, MASPSs, OSEDs, INTEROPs) and suggest different architectures. Nevertheless, these documents have some main characteristics in common that are worth comparing. As with the introduction of the standards, the comparison also focuses on providing an overview of the scope of these standards in order to support the selection of a standard for DAA system development and promote awareness within the DAA research community for requirements and constraints on real systems arising from regulations and standards. The identified similarities and differences are placed into context through comments by the authors based on their experience in developing a certified DAA system for UASs.
Some major characteristics of these standards, as introduced in the preceding subchapters, are gathered in Table 1. When parameters are inherited from other documents, like the applicable airspace classes for DO-386, the original source is mentioned within the following brackets. Parameters marked with * or indicate that the values change for different circumstances. While * mark values, which are only valid for cooperative intruders encountered during en-route operations, prerequisites that the intruder does not report ACAS capability. These values have been chosen to demonstrate the order of magnitude of the corresponding parameters. Values, which are not applicable for a certain standard, due to the way the algorithm is implemented, are marked as N.A. For detailed information about these parameters, please refer to the associated document.
The major criteria for selecting DAA standards is the airspace where the system is meant to be operated. As UASs themselves are unmanned, the driver for safety considerations is the risk of an MAC with a manned aircraft. With increasing traffic density, the risk of an MAC increases as well, and the DAA performance requirements become more stringent. Also, the type of aircraft to encounter influences the system requirements. Encountering an airliner comes along with larger closing speeds and therefore requires improved surveillance in order to detect the intruder early enough to complete an avoidance maneuver. The first two sections of the table, “Airspace Classes” and “ARC”, deal with these considerations. The applicable airspace classes, and the altitude in which an aircraft is operating in them, define the risk of encountering different types of traffic. This information can be used to determine the corresponding ARCs. It is worth mentioning that the mapping to initial ARC levels is, except for F3442/F3442M, not part of the official standards. The mapping is performed based on the applicable airspace classes. Furthermore, an initial ARC level being marked as applicable does not guarantee that a system can be operated within this level, but that there is an intersecting set between the standard limitations and the SORA requirements. This is conducted to provide an initial guidance. It is suggested to directly compare a chosen standard with the current, applicable, regulatory documents, including possible strategic mitigation.
While the airspace classes and the ARC are an input to the standards in order to assess the safety of the system under consideration, the definitions of DWC and NMAC protection volumes are outputs of those. One of the major regulatory performance requirements is to achieve the ICAO risk ratios. The standards aid in achieving the necessary performance by defining protection volumes and the associated alerting strategies accompanying them. These volumes and alerting times are usually determined by running millions of fast-time simulations using encounter models and the DAA system to check if the required risk ratios are achieved. The presented values are, therefore, a good guide on how to comply with the regulatory requirements. Nevertheless, the protection volumes and the alerting parameters are not sufficient to guarantee achievement of the risk ratio. The implemented logic, the sensor performance, HMI, and other aspects can affect the performance significantly.
DO-365C, ED-271, and DO-386 are, per definition, allowed to operate in ARC-d, the risk class where one is likely to encounter manned traffic, including airliners. This leads to a significant number of safety requirements that these standards deal with, as a failure to perform a collision avoidance maneuver would be catastrophic. This applies also to DO-365C, although it represents a pure RWC system. Nevertheless, the system must prove that its functionality does not degrade the CA capabilities of the surrounding traffic as well as the CA capabilities of the ownship, which can be provided by a separate system. When defining CA functionality for ARC-d, like ED-271 and DO-386, coordination with TCAS II is required to reduce the risk of a collision. This coordination is described in ED-264/DO-382. It can be seen that all three ARC-d standards have comparable sizes for the DWC protection volume. Figure 3 visualizes the change of the alerting times Tau-Mod over the altitude, as used by ED-271 and DO-365C. As mentioned before, the alerting times of ED-271 are identical to the ones of ACAS II as defined by ICAO. Here, it can be clearly seen that DO-365C simply uses the maximum value for all altitudes, which reduces the complexity of the algorithm but may lead to an increase in nuisance alerts. Even though nuisance alerts do not seem to be critical, they can be for three reasons. First, if the UAS is piloted or monitored by a remote pilot, issuing many nuisance alerts can lead to pilots starting to ignore the alerts. This is a known issue for TCAS II and needs to be addressed when developing new DAA solutions. Second, every nuisance alert that leads to an execution of an avoidance maneuver may lead to a deviation from the original flight plan. By doing so, it can influence surrounding traffic in an adverse manner and, thus, increase the risk of a collision. Last, starting to maneuver against a non-threat aircraft has the potential of causing a so-called induced collision. This is a type of collision which would not have happened if no DAA system intervention would have taken place. A real-world example for such a collision is the mid-air collision over Überlingen in 2002, where two airliners collided mid-air. Both aircraft were flying at the same altitude, and ATC instructed one aircraft to descend. However, TCAS II triggered for both aircraft and instructed the other one to descend. Although this is an edge case for different reasons, this collision would not have happened if TCAS would not have instructed the other aircraft to descend as well. Simulation studies have shown that a significant part of collision scenarios, where aircraft are DAA system equipped, are due to induced collisions.
It shall be highlighted here that coordination is an important measure to largely reduce the risk of collision. In case of the Überlingen accident, the collision can be considered as uncoordinated. Although both TCAS II devices coordinated their RAs against each other, the aircraft that descended due to the ATC instructions was asked to climb by its TCAS; one crew following the ATC instructions effectively led to an uncoordinated encounter. It has been proven that the collision risk of an uncoordinated encounter where both aircraft are DAA system equipped is larger than the collision risk of an encounter where only one aircraft is DAA system equipped and the other one does simply not react. This also underlines the importance of the interoperability standard.
Summing up, it can be seen that nuisance alerts can have a significant safety impact and, therefore, must be carefully investigated when developing a DAA system. All of these considerations lead to challenging performance requirements for DAA systems and their components, especially sensors. This usually leads to larger system weights which, in turn, require larger UASs to carry the system. Nevertheless, from a standard perspective, there is no limitation on weight for the system.
F3442-23 and DO-396 define DAA systems that are not allowed to be operated in ARC-d. This means that operations in airspace class A are prohibited. This reduces the likelihood of encountering airliners during flight. Strictly speaking, F3442-23 is an MASPS document and DO-396 is an MOPS, implementing the F3442-23 system with a slightly modified applicability. F3442-23 limits the maximum altitude where DAA systems, complying with this standard, are allowed to be operated. By doing so, the likelihood of encountering traffic is further reduced. Their applicability is intentionally limited in order to reduce the requirements on the system. This not only reduces the development efforts but also allows for significant weight reduction, as more capable sensors are usually heavier and require more power. A further limitation can be found within the maximum size of the UAS. As stated above, maneuver coordination is an important aspect of DAA systems but it also poses a lot of requirements. As uncoordinated encounters are more dangerous than encounters, where only one aircraft possesses DAA capabilities, these standards aim for being the only aircraft in an encounter which performs DAA maneuvers. By limiting the size of the UAS to <25 ft, it is assumed that pilots of manned aircraft are not capable of visually detecting the UAS and, thus, cannot perform a DAA maneuver. Consequently, the manned aircraft does not possess DAA capabilities against this type of intruder. For the same reason, DAA systems, complying with these standards, are also not allowed to be transponder or ADS-B out equipped. By doing so, a technical detection of the UAS by manned aircraft is also considered not possible.
Although this approach is considered reasonable and greatly helps to extend the set of possible operations of UASs, caution must be exercised when equipping such DAA systems to UASs. It must be checked that the UASs do not invalidate this assumption by using bright strobe lights or similar measures. Furthermore, future research and operational data must verify that these assumptions are, indeed, true for all circumstances.
The last parameter influencing the applicability of F3442-23 and DO-396 is the speed of the UAS. Assuming low velocities during flight leads to a reduction in closing speed when encountering manned traffic. This allows the usage of sensors with a reduced range, as for an equal time to collision, the intruder is already closer to the ownship if the closing speed is smaller. This is also the reason why both standards do not have a modified Tau parameter. Due to the low closing speeds, a temporal alerting does not add significant value to the system. As DO-396 is implementing F3442-23, both standards share the same protection volumes for DWC and NMAC.
It can be seen that the mass itself does not influence the decision on which standard is applicable. All collisions of UASs with manned aircraft, regardless of the size and weight, are considered lethal. Therefore, only parameters impacting the DAA system performance are considered for selection.
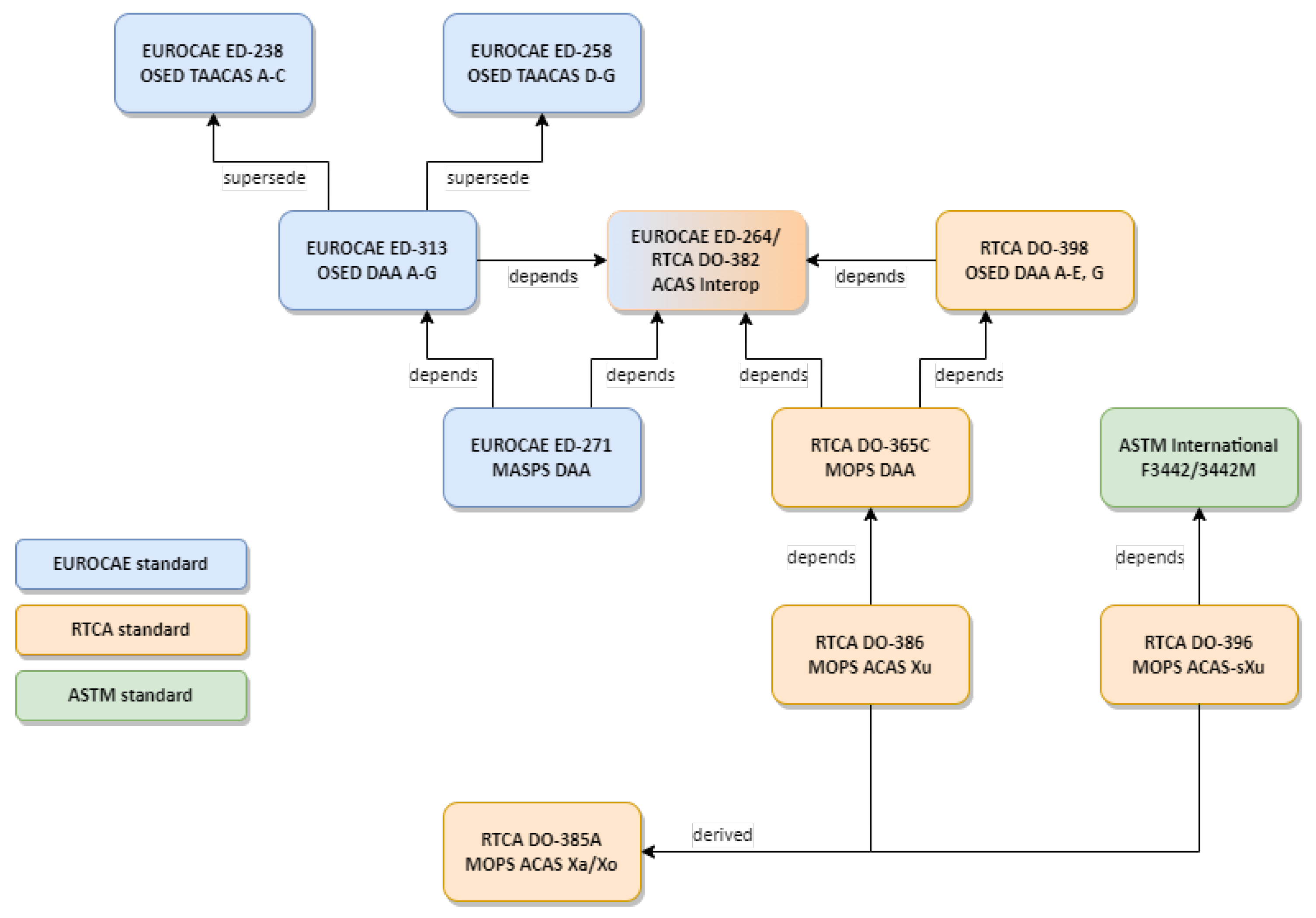
Figure 4 illustrates an overview of the hierarchical structure of the presented documents. It can be recognized that both ED-271 and DO-365 are dependent on an OSED and the joint interoperability standard ED-264/DO-382. DO-396 abstains on interoperability to manned aircraft and ARC-d UAS CA systems, like mentioned before. Additionally, DO-396 possesses a custom OSED in its Appendix A as F3442/F3442M is not considered an OSED, but a performance standard. Both ACAS-X standards for UAS, DO-386 and DO-396, inherit the main system architecture and the probabilistic conflict detection from the ACAS-X variants for manned aircraft, ACAS-Xa and ACAS-Xo. Consequently, they are marked as derived from this standard. It is worth mentioning that additional standards are available that define requirements for sensors which can be used for DAA. These standards are not mentioned here as they do not focus on the core aspects of DAA like the conflict detection and alerting.
It is recognizable that there are currently some gaps in the standardization of UAS DAA systems. Filling these by defining new standards or addressing the gaps in research to develop new technologies to pave the way towards standardization is a desirable objective. However, when doing so, some major challenges have to be addressed. The most important one is to determine the system performance of the suggested solution. Calculating the risk ratios of the system under consideration and demonstrating that they comply with the requirements of ICAO is a necessity for every DAA system in order for it to be operated. The most suitable way to do so is by utilizing encounter models to run millions of fast-time simulations, as the encounter models generate a diverse set of realistic intruder behavior that the DAA system needs to be tested against. Only when sampling the encounter models this often is statistical evidence provided showing that the DAA system is capable of resolving real-world encounters. Due to the huge number of necessary samples, real-time simulations and flight tests are not suited for this task. Too many test cases need to be exercised. Nevertheless, real-time simulations and flight tests are still very important for DAA systems as it is their task to demonstrate that the fast-time simulations are actually representative of the true system behavior and that all assumptions made within the fast-time simulations are true.

4. Conclusions

This paper presents the currently available standards for DAA systems for UASs. It can be seen that the majority of efforts to develop a DAA system for UASs have been made for UASs operating in the conventional airspace. The first standard released was the RTCA DO-365 which defines an RWC system that is assumed to operate in parallel to a CA system. In contrast to the ICAO definition, one of the three defined RWC alerts from DO-365, the warning alert, is a warning-level alert in accordance with AC 25.1322-1, while ICAO only suggests caution-level alerts for RWC functionality. EUROCAE ED-271, on the other hand, defines a DAA system that provides RWC and CA functionality and aligns its alerting fully with the ICAO guidance. In addition to TAs and RAs, only one additional alert is defined that is issued by the RWC component. However, in the current revision, ED-271 applies only to airspace classes A–C and the system is missing an MOPS which specifies equipment requirements to make the system comparable to DO-365. Both the revision to include all airspace classes and the MOPS standard are currently under development. RTCA DO-386 inherits the DO-365 and introduces ACAS-Xu, which combines the traditional TCAS RA alerts with the RWC alerts from DO-365, but without issuing RWC warning-level alerts and replacing the heuristic-based TCAS logic with a probabilistic model from the ACAS-X family. ASTM F3442/F3442M was the first standard to address DAA systems limited to smaller UASs. By tailoring classical approaches for RWC and CA functionality to the needs and constraints of smaller UASs, F3442/F3442M lays a basis for DAA systems that can be operated below ARC-d in the specific category. RTCA DO-396 adopted the approach of ASTM and developed ACAS-sXu, a derivation of the probabilistic ACAS-X family, as an implementation.
It is recognizable that there are still missing building blocks in the DAA standardization framework, especially for the DAA system, as defined by ED-271, and DAA systems for VLL. However, the development efforts of DAA standards for certified UASs are usually accompanied by efforts to design concrete systems, and there are ongoing efforts to close the existing gaps in order to pave the way for the corresponding system to be certified. It is expected that these systems will acquire regulatory approval and will be ready to market in the years to come. Even though significant progress in developing DAA systems suitable for smaller UASs has been achieved during the recent years, at the time of writing, there is still no broadly applied implementation of one of the systems, as defined by these standards. The reason for this can be recognized when comparing a standard for large UASs, like the DO-365, and a standard for smaller UASs, like the F3442/F3442M. While documents for large UASs are already very precise about the architecture and what auxiliary systems, like transponders, ADS-B, and air-to-air radars, shall be used, the standards for smaller UASs are not. A reason might be that large UASs are not as restrained in their size, weight, power, and cost (SWaP-C) requirements as smaller UASs are. Therefore, larger systems can benefit much more from the experience and the technology that have been developed for manned CA during the last decades. Smaller UASs, especially when operating in VLL, are facing major challenges like detecting manned traffic in regions with high clutter. Furthermore, smaller UAS-to-UAS DAA concepts are still under development. Detection of small UASs, encounter models for VLL, and maneuver coordination for smaller UASs are some of the main aspects that still require suitable solutions. While there is plenty of research carried out within these areas, none of these approaches have undergone the transition from prototype experiments to robust, safe, standardized, and secure subsystems. This is why standards like the DO-396 suggest a broad range of technologies rather than provide a narrow set of concrete subsystems to be used. Moreover, there is currently no standard available that applies to smaller UASs, which are not capable of hovering. Future efforts have to address these issues in order to promote the safety of operations of smaller UASs. Additionally, apart from focusing on DAA for traffic, the OSED for VLL, ED-267, suggests DAA systems for other hazards like obstacles, terrain, hazardous weather, and wildlife. Additional research is required in these areas to foster the standardization and development of such systems.

Funding

This research received no external funding.

Conflicts of Interest

The authors declare no conflicts of interest.

Abbreviations

The following abbreviations are used in this manuscript:
ACAdvisory circular
ACASAirborne Collision Avoidance System
ADS-BAutomatic dependent surveillance - broadcast
AGLAbove ground level
AMCAcceptable means of compliance
ARCAir risk class
ASTMAmerican Society for Testing and Materials
ATARAir-to-air radar
ATCAir traffic control
BCASBeacon Collision Avoidance System
CACollision avoidance
CASCollision avoidance system
CPAClosest point of approach
DAADetect and avoid
DMOD    Distance modification
DPDynamic programming
DWCDAA well clear
EUEuropean Union
FLFlight level
HAZHazard Alert Zone
HMIHuman–machine interface
ICAOInternational Civil Aviation Organization
IFRsInstrument flight rules
INTEROPInteroperability Requirements Standards
JARUSJoint Authorities for Rulemaking on Unmanned Systems
LWCLoss of DWC
MACMid-air collision
MASPSMinimum Aviation System Performance Standard
MAZMay Alert Zone
MDPMarkov decision process
MOPSMinimum Operational Performance Standard
MTOMMaximum take-off mass
NHZNon-Hazard Zone
NMACNear mid-air collision
OCMOperational coordination message
OSEDOperational Services and Environment Definition
PICPilot-in-command
PSRPrimary surveillance radar
RAResolution advisory
RoWRight of way
RTCARadio Technical Commission for Aeronautics
RWCRemain well clear
SCSpecial committee
SORASpecific Operations Risk Assessment
TATraffic advisory
TCASTraffic Alert and Collision Avoidance System
UTMUAS traffic management
UASUnmanned aircraft systems
VFRsVisual flight rules
VLLVery-low level
VRCVertical RA complement
WGWorking group
ZTHRZ-threshold

References

  1. Opromolla, R.; Fasano, G.; Accardo, D. Conflict Detection Performance of Non-Cooperative Sensing Architectures for Small UAS Sense and Avoid. In Proceedings of the 2019 Integrated Communications, Navigation and Surveillance Conference (ICNS), Herndon, VA, USA, 9–11 April 2019; pp. 1–12. [Google Scholar] [CrossRef]
  2. European Commission. COMMISSION IMPLEMENTING REGULATION (EU) 2019/947 of 24 May 2019 on the Rules and Procedures for the Operation of Unmanned Aircraft: COMMISSION IMPLEMENTING REGULATION (EU) 2019/947. 2019. Available online: https://eur-lex.europa.eu/eli/reg_impl/2019/947/oj/eng (accessed on 9 April 2025).
  3. European Commission. COMMISSION DELEGATED REGULATION (EU) 2019/945 of 12 March 2019 on Unmanned Aircraft Systems and on Third-Country Operators of Unmanned Aircraft Systems: COMMISSION DELEGATED REGULATION (EU) 2019/945. 2019. Available online: https://eur-lex.europa.eu/eli/reg_del/2019/945/oj/eng (accessed on 9 April 2025).
  4. European Commission. COMMISSION IMPLEMENTING REGULATION (EU) 2021/666 of 22 April 2021 Amending Regulation (EU) No 023/2012 as Regards Requirements for Manned Aviation Operating in U-space Airspace: COMMISSION DELEGATED REGULATION (EU) 2021/666. 2021. Available online: https://eur-lex.europa.eu/eli/reg_impl/2021/666/oj/eng (accessed on 9 April 2025).
  5. European Commission. COMMISSION IMPLEMENTING REGULATION (EU) 2021/665 of 22 April 2021 Amending Implementing Regulation (EU) 2017/373 as Regards Requirements for Providers of Air Traffic Management/Air Navigation Services and Other Air Traffic Management Network Functions in the U-space Airspace Designated in Controlled Airspace: COMMISSION IMPLEMENTING REGULATION (EU) 2021/665. 2021. Available online: https://eur-lex.europa.eu/eli/reg_impl/2021/665/oj/eng (accessed on 9 April 2025).
  6. European Commission. COMMISSION IMPLEMENTING REGULATION (EU) 2021/664 of 22 April 2021 on a Regulatory Framework for U-Space: COMMISSION IMPLEMENTING REGULATION (EU) 2021/664. 2021. Available online: https://eur-lex.europa.eu/eli/reg_impl/2021/664/oj/eng (accessed on 9 April 2025).
  7. ICAO. Annex 2: Rules of the Air; ICAO: Montreal, QC, Canada, 2005. [Google Scholar]
  8. Kochenderfer, M.J.; Holland, J.E.; Chryssanthacopoulos, J.P. Next-Generation Airborne Collision Avoidance System. Linc. Lab. J. 2012, 19, 17–33. [Google Scholar]
  9. Schalk, L.M.; Peinecke, N. Detect and Avoid for Unmanned Aircraft in Very Low Level Airspace; Springer International Publishing: Cham, Switzerland, 2021. [Google Scholar]
  10. Hottman, S.B.; Hansen, K.R.; Berry, M. Literature Review on Detect, Sense, and Avoid Technology for Unmanned Aircraft Systems; Technical Report DOT/FAA/AR-08/41; FAA: Washington, DC, USA, 2009. [Google Scholar]
  11. Fasano, G.; Accado, D.; Moccia, A.; Moroney, D. Sense and avoid for unmanned aircraft systems. IEEE Aerosp. Electron. Syst. Mag. 2016, 31, 82–110. [Google Scholar] [CrossRef]
  12. ICAO. Airborne Collision Avoidance System Manual; ICAO: Montreal, QC, Canada, 2006. [Google Scholar]
  13. ICAO. Annex 10 Volume IV: Surveillance and Collision Avoidance Systems; ICAO: Montreal, QC, Canada, 2014. [Google Scholar]
  14. RTCA. DO-386: Minimum Operational Performance Standards for Airborne Collision Avoidance System Xu (ACAS Xu); RTCA: Washington, DC, USA, 2020. [Google Scholar]
  15. Kochenderfer, M.J.; Edwards, M.W.M.; Espindle, L.P.; Kuchar, J.K.; Griffith, J.D. Airspace Encounter Models for Estimating Collision Risk. J. Guid. Control. Dyn. 2010, 33, 487–499. [Google Scholar] [CrossRef]
  16. Kochenderfer, M.J.; Espindle, L.P.; Kuchar, J.K.; Griffith, J.D. Uncorrelated Encounter Model of the National Airspace System Version 1.0. In MIT Lincoln Laboratory Report ATC-345; MIT Lincoln Laboratory: Lexington, MA, USA, 2008. [Google Scholar]
  17. Kochenderfer, M.J.; Espindle, L.P.; Kuchar, J.K.; Griffith, J.D. Correlated Encounter Model for Cooperative Aircraft in the National Airspace System Version 1.0. In MIT Lincoln Laboratory Report ATC-344; MIT Lincoln Laboratory: Lexington, MA, USA, 2008. [Google Scholar]
  18. Weinert, A.; Harkleroad, E.; Griffith, J.; Edwards, M.; Kochenderfer, M. Uncorrelated Encounter Model of the National Airspace System Version 2.0; MIT Lincoln Laboratory: Lexington, MA, USA, 2013. [Google Scholar]
  19. Manfredi, G.; Jestin, Y. An Introduction to Fast Time Simulations for RPAS Collision Avoidance System Evaluation. 2018. Available online: https://enac.hal.science/hal-01859073/ (accessed on 9 April 2025).
  20. SESAR. SESAR PJ.13-Solution 111: Description of Collision Avoidance Fast-time Evaluator (CAFE) Revised Encounter Model for Europe (CREME). 2022. Available online: https://skybrary.aero/sites/default/files/bookshelf/33312.pdf (accessed on 9 April 2025).
  21. EUROCAE. EUROCAE Documents (ED) Categories and Definitions. 2020. Available online: https://www.eurocae.net/media/1641/ed-categories.pdf (accessed on 9 April 2025).
  22. RTCA. DO-365C: Minimum Operational Performance Standards for Detect and Avoid Systems; RTCA: Washington, DC, USA, 2022. [Google Scholar]
  23. EUROCAE. ED-271: Minimum Aviation System Performance Standard (MASPS) for Detect and Avoid [Traffic] for Remotely Piloted Aircraft Systems in Airspace Classes A-C Under IFR; EUROCAE: Saint-Denis, France, 2022. [Google Scholar]
  24. RTCA. DO-385A: Minimum Operational Performance Standards for Airborne Collision Avoidance System X (ACAS X) (ACAS Xa and ACAS Xo); RTCA: Washington, DC, USA, 2023. [Google Scholar]
  25. Davies, J.T.; Wu, M.G. Comparative Analysis of ACAS-Xu and DAIDALUS Detect-and-Avoid Systems. 2018. Available online: https://ntrs.nasa.gov/citations/20180001564 (accessed on 9 April 2025).
  26. Grebe, T.; Kunzi, F. Detect and Avoid (DAA) Alerting Performance Comparison: CPDS vs. ACAS-Xu. In Proceedings of the 2019 IEEE/AIAA 38th Digital Avionics Systems Conference (DASC), San Diego, CA, USA, 8–12 September 2019; pp. 1–6. [Google Scholar] [CrossRef]
  27. Theunissen, E.; Corraro, G.; Corraro, F.; Ciniglio, U.; Filippone, E.; Peinecke, N. Differences between URClearED Remain Well Clear and DO-365. In Proceedings of the 2023 Integrated Communication, Navigation and Surveillance Conference (ICNS), Brussels, Belgium, 18–20 April 2023; pp. 1–10. [Google Scholar] [CrossRef]
  28. EUROCAE. ED-264: Minimum Aviation System Performance Standards (MASPS) for the Interoperability of Airborne Collision Avoidance Systems (CAS); EUROCAE: Saint-Denis, France, 2020. [Google Scholar]
  29. RTCA. DO-382: Minimum Aviation System Performance Standards (MASPS) for the Interoperability of Airborne Collision Avoidance Systems (CAS); RTCA: Washington, DC, USA, 2020. [Google Scholar]
  30. ASTM F3442/F3442M-23; Standard Specification for Detect and Avoid System Performance Requirements. ASTM International: West Conshohocken, PA, USA, 2023.
  31. RTCA. DO-396: Minimum Operational Performance Standards for Airborne Collision Avoidance System sXu (ACAS sXu); RTCA: Washington, DC, USA, 2022. [Google Scholar]
  32. ICAO. Procedures for Air Navigation Services—Aircraft Operations; International Civil Aviation Organization: Montreal, QC, Canada, 2006. [Google Scholar]
  33. RTCA. DO-398: Operational Services and Evironment Definition (OSED) for Unmanned Aircraft Systems Detect and Avoid Systems (DAA); RTCA: Washington, DC, USA, 2022. [Google Scholar]
  34. EUROCAE. ED-313: Operational Services and Environment Description for Detect and Avoid [Traffic] in Class A-G Airspaces Under IFR; EUROCAE: Saint-Denis, France, 2023. [Google Scholar]
  35. EUROCAE. ED-238: Operational Services and Environment Definition (OSED) for Traffic Awareness and Collision Avoidance (TAACAS) in Class A, B and C Airspace for Remotely Piloted Aircraft Systems (RPAS) operating Under Instrument Flight Rules; EUROCAE: Saint-Denis, France, 2017. [Google Scholar]
  36. EUROCAE. ED-258: Operational Services and Environment Description for Detect and Avoid [Traffic] in Class D-G Airspaces Under VFR/IFR; EUROCAE: Saint-Denis, France, 2019. [Google Scholar]
  37. EUROCAE. ED-267: Operational Services & Environment Definition for Detect & Avoid in Very Low-Level Operations; EUROCAE: Saint-Denis, France, 2020. [Google Scholar]
Figure 1. Avoidance of collision: layered approach.
Figure 1. Avoidance of collision: layered approach.
Aerospace 12 00344 g001
Figure 2. Exemplary protection volume comparison.
Figure 2. Exemplary protection volume comparison.
Aerospace 12 00344 g002
Figure 3. Comparison of alerting times of ED-271 and DO-365C.
Figure 3. Comparison of alerting times of ED-271 and DO-365C.
Aerospace 12 00344 g003
Figure 4. Standard hierarchy.
Figure 4. Standard hierarchy.
Aerospace 12 00344 g004
Table 1. Comparison of standard characteristics.
Table 1. Comparison of standard characteristics.
ApplicabilityAttributesF3442-23DO-365CED-271DO-386DO-396
Airspace ClassesANo(Yes)YesYes (DO-365C)No
B≤400–500 ft AGL>400 ft AGLYes>400 ft AGL (DO-365C)>400 ft AGL
C≤400–500 ft AGL>400 ft AGLYes>400 ft AGL (DO-365C)>400 ft AGL
D≤400–500 ft AGL>400 ft AGLNo>400 ft AGL (DO-365C)>400 ft AGL
E≤1200 ft AGL>400 ft AGLNo>400 ft AGL (DO-365C)>400 ft AGL
FNoNoNoNoNo
G≤1200 ft AGL>400 ft AGLNo>400 ft AGL (DO-365C)>400 ft AGL
ARCbYesNoNoNoYes
cYesYesNoYesYes
dNoYesYesYesNo
DWChorizontal2000 ft4000 ft *0.5 NM (3038 ft) 4000 ft * (DO-365C)2000 ft (F3442)
vertical250 ft450 ft *500 ft 450 ft * (DO-365C)250 (F3442)
Tau * mod-35 s *ACAS values35 s * (DO-365C)-
ShapeCylinderCylinderSpheroidCylinderCylinder
NMAChorizontal500 ft-500 ft (ICAO)500 ft (ICAO)500 ft
vertical100 ft-150 ft (ICAO)150 ft (ICAO)100 ft
Tau * mod---N.A.N.A.
* Only valid for cooperate intruders. Only valid for intruders reporting no ACAS capability.
Disclaimer/Publisher’s Note: The statements, opinions and data contained in all publications are solely those of the individual author(s) and contributor(s) and not of MDPI and/or the editor(s). MDPI and/or the editor(s) disclaim responsibility for any injury to people or property resulting from any ideas, methods, instructions or products referred to in the content.

Share and Cite

MDPI and ACS Style

Riedel, M. A Review of Detect and Avoid Standards for Unmanned Aircraft Systems. Aerospace 2025, 12, 344. https://doi.org/10.3390/aerospace12040344

AMA Style

Riedel M. A Review of Detect and Avoid Standards for Unmanned Aircraft Systems. Aerospace. 2025; 12(4):344. https://doi.org/10.3390/aerospace12040344

Chicago/Turabian Style

Riedel, Marcel. 2025. "A Review of Detect and Avoid Standards for Unmanned Aircraft Systems" Aerospace 12, no. 4: 344. https://doi.org/10.3390/aerospace12040344

APA Style

Riedel, M. (2025). A Review of Detect and Avoid Standards for Unmanned Aircraft Systems. Aerospace, 12(4), 344. https://doi.org/10.3390/aerospace12040344

Note that from the first issue of 2016, this journal uses article numbers instead of page numbers. See further details here.

Article Metrics

Back to TopTop