Next Article in Journal
Conceptual Design and Aerostructural Trade-Offs in Hydrogen- Powered Strut-Braced Wing Aircraft: Insights into Dry and Wet Ultra-High Aspect Ratio Wings
Next Article in Special Issue
An Examination of the Complexity of the Large Sociotechnical Space System
Previous Article in Journal
Aircraft System Identification Using Multi-Stage PRBS Optimal Inputs and Maximum Likelihood Estimator
 
 
Font Type:
Arial Georgia Verdana
Font Size:
Aa Aa Aa
Line Spacing:
Column Width:
Background:
Article

Testing Performance of Modeling and Simulation Code of Liquid Propellant Supply System Using Method of Characteristics

Department of Aerospace Engineering, Inha University, Incheon 21999, Republic of Korea
*
Author to whom correspondence should be addressed.
Aerospace 2025, 12(2), 76; https://doi.org/10.3390/aerospace12020076
Submission received: 24 December 2024 / Revised: 13 January 2025 / Accepted: 18 January 2025 / Published: 22 January 2025
(This article belongs to the Special Issue Space System Design)

Abstract

The primary objective of a liquid propellant supply system is to supply propellant to the engine, enabling stable mission performance. Therefore, the system design must aim at minimizing factors that may contribute to instability while satisfying the specified requirements. Modeling and simulation (M&S) techniques are typically used to achieve efficient design, offering advantages such as the ability to simulate various conditions without constraints, thereby reducing initial development costs and time. Consequently, the performance and accuracy of the M&S program can significantly impact the overall development process. In this study, the method of characteristics (MOC) is used to effectively calculate internal flow in pipes, thereby developing an M&S code with excellent accuracy and performance. The efficiency of the developed in-house code is evaluated by comparing the simulation results with those of a commercial program. Additionally, a water supply experiment is conducted, and the experimental results are compared with the two simulation outcomes for validation. The comparative analysis highlights the superior performance and accuracy of the in-house code over the commercial program, with the in-house code demonstrating an average accuracy improvement of approximately 2% to 3% and with computational performance being approximately 1.7 times faster.

1. Introduction

The supply system is a key component of the propulsion engines of aircraft or rockets, playing a crucial role in propellant supply. This system, including sub-components such as pumps, pipes, elbows, and valves, operates through the interaction of multiple elements. Consequently, the specifications and arrangement of these components influence the performance factors, such as efficiency and stability, considerably, with approximately 50% of reported launch mission failures being attributed to supply system malfunctions [1]. Therefore, the supply system must be appropriately designed to ensure stable engine operation. To achieve this, a cohesive process involving the modeling and simulation (M&S) of the system is essential. Through modeling, which entails the establishment of a system, and simulation, which emulates operational processes, the rationality of the supply system design can be confirmed [2]. In addition, simulations, free from physical constraints, enable us to consider various conditions and to reproduce the experimental environment without risks or resource limitations. Consequently, the use of M&S techniques can reduce the cost and time required in the initial development stage, and the obtained data can enable the prediction and subsequent prevention of critical problems in the operation process. Therefore, M&S are indispensable for efficient development and ensuring engine stability.
Generally, M&S programs have predominantly been researched in advanced spacefaring nations due to their reliance on vast experimental data. Most M&S programs adopt a library structure, utilizing component modules for modeling and simulation [3]. Among such programs, the Rocket Engine Transient Simulation (ROCETS), developed by the National Aeronautics and Space Administration in the United States, is an integrated system established based on component-level modeling of the engine to analyze static and dynamic characteristics. For example, Binder [4] used ROCETS to conduct static and dynamic analyses of the RL10A-3-3A engine. Ten key performance parameters were derived for static analysis and compared with test-stand data provided by the engine manufacturer, Pratt & Whitney. Additionally, dynamic analysis was performed on the starting process, and the outcomes were validated through a comparison with flight test results. Di Matteo et al. [5] analyzed the starting process of the same engine using the ESPSS library developed by the European Space Agency, based on the commercial program EcosimPro. The authors compared the results with flight test data and ROCETS model results. ESPSS has also been used for the excessive state analysis of DLR SpaceLiner, following the basic preliminary design and steady-state analysis using the in-house German program named the Propellant Management Program (PMP) [6]. Additionally, ESPSS has been used to analyze water hammer effects in satellite systems, which induce a high-pressure rise during priming [7,8]. Bombardieri et al. [7] conducted experiments on the cushion effect caused by inert gas in the conduit, whereas Gouriet et al. [8] performed experiments using liquid nitrogen and compared the analytical results with experimental findings. Li et al. [9] simulated the CrossFeed system using the commercial program AMESim. After validation through comparison with surge test data, the authors changed the fluid to liquid oxygen and confirmed the flow characteristics at different component positions. The France Space Agency (CNES) developed a thermodynamic simulator using MATLAB/SIMULINK and validated it with the Vulcane engine [10]. The Beijing University of Aeronautics and Astronautics (BUAA) created a simulation model for liquid rocket engines using a modular approach based on 0D modeling and empirical correlations [11]. Similarly, Brazil’s Institute of Aeronautics and Space (IAE) developed a steady-state modeling and simulation program for open-cycle liquid rocket engines [12]. Son et al. [13] designed a 70-ton engine based on AMESim, analyzed the starting process according to the ignition sequence, and compared the outcomes with the experimental results of a similar engine for validation. Kim et al. [14] and Lee et al. [2] modeled the main components of a liquid rocket engine and validated the outcomes through a comparison with surge test results.
Various M&S programs have been applied for different analyses and designs, primarily using commercial object-oriented modeling and simulation (OOMS) software such as EcosimPro and AMESim, aimed at studying the dynamic characteristics of systems, including starting processes [4,5,6,7,8,9,13]. These OOMS programs specialize in multi-domain modeling, facilitating the combination of physical models from different fields for M&S. Additionally, the modeled components can be conveniently arranged and connected, benefiting system establishment. Calculations are performed using solvers, primarily differential algebraic equation (DAE)/ordinary differential equation (ODE) solvers, and in some cases, partial differential equation (PDE) solvers. However, these solvers may prove inefficient for supply systems with complex configurations and phenomena [15,16]. In the early stages of supply system development, the iterative process of incorporating M&S results into the design and performance simulations again may reduce the development efficiency, especially under time and cost constraints. Simulation speed is crucial to ensure not only the development efficiency but also the system control and dynamics [17]. Especially in cases requiring real-time control, rapid simulation is essential [18]. Despite the necessity of enhancing and evaluating the efficiency of M&S programs, relevant research remains limited.
A promising approach to assess and improve M&S programs is the method of characteristics (MOC), especially for calculating fluid flow within pipes. While MOC has historically been used in hydraulic fields, such as water and sewage systems or large-scale plants [15,19,20,21,22,23,24,25,26], its application to propulsion supply systems is relatively uncommon. MOC has been widely applied to analyze transient phenomena in large piping systems, including those in nuclear power plants [19,21,25]. Similar studies have been conducted on large pipelines such as those in water supply and sewage systems [20,23,24,26]. Additionally, research has been carried out in areas like High Level Waste (HLW) handling [22]. Unlike M&S in propulsion fields that analyze complex systems using modularized models, MOC calculates the continuous fluid flow within relatively simple, large-scale configurations. The advantage of MOC lies in effectively calculating the propagation of waves, facilitating the understanding of flow characteristics due to valve operations. Pérez and Dormido [15] demonstrated improved computational performance by applying MOC to a basic hydraulic system and comparing it with that of a modular-based program relying on DAE. Although the authors [15] provided evidence of enhanced performance using MOC, its efficiency when applied to the supply systems of propulsion engines remains to be clarified. Ruth [27] modeled components of a liquid rocket engine, such as the accumulator, injector, and combustion chamber, using equations and conducted simulations by applying MOC. However, the study focused more on the overall system than on the supply system, resulting in a somewhat simplified modeling of the supply system. Furthermore, the study did not evaluate the computational performance efficiency achieved by applying MOC.
Therefore, this study is aimed at developing an M&S code using MOC to model and analyze the supply system of a generic liquid propellant engine and assessing its efficiency by comparing the results with those obtained using commercial software. To this end, simulations are performed using the developed in-house code and commercial software to analyze valve operations, such as flow control and emergency shutdowns, which can occur in the supply system of an engine. Additionally, water supply tests using equipment that simulates the supply of propellant are conducted, and the modeling is validated by comparing the experimental results with analytical outcomes. Lastly, the accuracy and computational performance of the developed in-house code are evaluated through a comparison with the commercial software.

2. Modeling and Simulation Strategy

This section describes the strategy for modeling and simulating the supply system. First, the primary objective of this study, i.e., the modeling of each component and application of the MOC to integrate and simulate the system, is explained. Next, the analysis method using AMESim, a commercial software based on multi-domain modeling, is described. Simulations are performed under the same conditions as the experiments outlined in Section 3, and the validity of each M&S strategy is examined by comparing the results with those obtained in the experiments.

2.1. Modeling and Simulation with Method of Characteristics

2.1.1. Component Modeling

Before setting up the M&S for the supply system, each component constituting the system is modeled. The components are expressed through mathematical equations and integrated into a single system using the MOC, thereby developing the final in-house code.
The key elements constituting the supply system include tanks, pipes, pumps, and valves. The relationship between the flow rate and pressure is modeled for each element through mathematical expressions. Tank is represented considering changes in water level over time, while pipe is represented by continuity and momentum equations, assuming one-dimensional (1D) unsteady flow. Pump and valve are expressed by respective coefficients and equations indicating pressure changes with the flow rate.
Tank
The tank stores propellant to consistently supply the required flow rate for the engine. An initially appropriately filled tank gradually decreases its level over time as the propellant is consumed. The tank is initially filled to the appropriate level with the necessary amount, and this level gradually decreases as the propellant is consumed. Therefore, the change in water level over time can be expressed considering the flow rate from the tank, as shown in Equation (1) [28]. Since the fluid level changes over time, the tank’s fluid head H T t is expressed as a function of time ( t ). The current fluid level in the tank is represented as the value obtained by subtracting the discharged flow rate ( Q ) from the previous time step’s level. Additionally, A denotes the cross-sectional area of the discharged section.
It is noted that losses may occur at the tank’s outlet section due to changes in the area, leading to rapid velocity formation. However, this was considered a minor loss factor and insignificant, thus disregarded. This assumption simplifies the analysis while maintaining reasonable accuracy for the given application.
H T t = H T t Δ t Q A Δ t
Pipe
The pipe is a primary component in the supply system, designed to connect various elements. The flow through the pipe experiences pressure losses due to wall friction. These losses are determined considering the diameter and material of the pipe, flow velocity, and friction coefficient.
Assuming 1D unsteady flow considering compressibility and inertial effects, the flow inside the pipe can be modeled by Equations (2) and (3) [29,30]. These equations represent the continuity equation and the momentum equation, respectively. The internal flow within the pipe was assumed to be axial flow, given that the pipe length was sufficiently long, the overall geometry was straight, and that there were no significant changes in cross-sectional area. Additionally, since the primary objective of this study was to predict pressure fluctuations in internal flows, the flow was assumed to be unsteady. While the actual flow is three-dimensional, it was considered sufficient to assume one-dimensional unsteady flow based on these assumptions. Although certain losses due to three-dimensional flow effects may not be accounted for, the losses caused by system components and pipe wall friction were considered dominant, justifying these assumptions.
a 2 g A Q x + H t = 0
Q t + g A H x + f s Q Q 2 D A + f u ( Q t + a s i g n ( Q ) | Q x | ) = 0
In Equation (3), the term incorporating the friction coefficient calculates the losses, where the friction coefficient is distinguished into steady and unsteady coefficients ((Equations (4) and (5)) based on the flow conditions. The steady friction coefficient ( f s ) can model friction losses when the flow varies minimally or not at all over time. However, they cannot accurately model losses in a rapidly changing transition regime, where flow characteristics vary significantly. Therefore, the unsteady friction coefficient ( f u ) is derived using Brunone’s equation [31] to account for these variations.
The steady (Equation (4)) and unsteady (Equation (5)) friction coefficients are calculated using the Reynolds number. The steady friction coefficient is divided into two regions based on the Reynolds number, and corresponding equations are separately established. Generally, the steady friction coefficient is determined using the Moody chart, which is constructed based on experimental results. However, to simplify calculations and ensure computational efficiency for practical purposes, the Haaland equation is used in this study. This equation yields an error of less than 2% compared with the Moody chart and provides sufficient prediction accuracy [32]. Equations (4) and (5) were used to calculate frictional losses, with the relative roughness values required for the calculations taken from standard commercial pipe data. Since it was challenging to measure the actual roughness of the pipes, typical values for commercial pipes were used, which could potentially introduce errors. Furthermore, while essential components such as bends and unions were inevitably included in the system design due to spatial constraints, the losses due to these components were assumed to be negligible compared to frictional losses and were, therefore, excluded.
f s =                                                   64 R e                                                                           ( R e 2000 )   1.8 log 10 6.9 R e + r r 3.7 1.11 2     ( R e > 2000 )
f u = 2 7.41 R e log 10 14.3 R e 0.05
Pump
The pump supplies propellant to the combustion chamber based on the required flow rate and pressure. The flow rate and pressure of the propellant needed to satisfy the engine thrust requirements are derived as fundamental conditions, and the pump is designed accordingly. The performance curve of the pump (Equation (6)) represents the relationship between the flow rate and pressure changes before and after the pump at a constant speed, as a quadratic equation. This is based on the theory that the square of the flow rate is proportional to the pressure, according to the Affinity law. The coefficients α , β , and γ are determined by the pump performance characteristics. For example, by interpolating the flow rate and pressure data obtained from the experiment using a quadratic equation, α , β , and γ can be determined.
Δ H = α Q 2 + β Q + γ
Valve
The type of valve selected for the engine depends on its purpose. For simple on/off functionality, solenoid valves or latch valves are used, while for flow control purposes, valves with adjustable flow areas (such as ball valves) are employed. Valves can be modeled considering the flow rate and pressure difference before and after the valve using the flow coefficient [33]. Equation (7) represents the flow through the valve in terms of the flow coefficient ( C V ), the specific gravity of the fluid ( S G ), and the pressure drop across the valve, obtained experimentally. The flow coefficient is typically used to characterize the valve performance, representing the water flow rate (in gallons per minute) at 60 °F with a pressure drop of 1 psi across the valve. Therefore, a larger flow coefficient under the same pressure conditions indicates a higher flow rate.
Q = C V Δ P S G

2.1.2. Integrated System Modeling

This section describes the implementation of the overall system using the previously established component models. It involved developing the integrated system M&S code by applying the MOC technique to combine each element and incorporating boundary conditions.
Method of Characteristics
The MOC reduces first-order PDEs to coupled first-order ODEs. This approach is particularly useful for analyzing 1D unsteady flows involving hyperbolic PDEs, such as those representing wave propagation [34]. Additionally, its convenient application of boundary conditions makes integrating individual components into a single system easy. This approach allows for easy application to changes in individual components, offering flexibility in handling variations in the overall system due to modifications in each element. Moreover, MOC demonstrates computational efficiency as the Courant number, a stability indicator, is designed to meet specific conditions, enabling prompt and accurate calculations [35].
Using an arbitrary parameter λ, the pipe modeling equations (Equations (2) and (3)) can be combined into a single equation (Equation (8)). This integration results in two coupled ODEs, as shown in Equation (9).
λ a 2 g A Q t + H t + Q t + g A H x + f s Q Q 2 D A + f u Q t + a s i g n Q Q x = 0
C +   : d Q d t + g A a d H d t + f s Q | Q | 2 D A + f u d Q d t + a s i g n Q d Q d x = 0             d x d t = + a   C   : d Q d t g A a d H d t + f s Q Q 2 D A + f u d Q d t + a s i g n Q d Q d x = 0             d x d t = a  
  C +   : Q C = 1 f u + 1 Q A + g A a H A f S Q A Q A 2 D A Δ t + f u Q A f u s i g n Q A Δ Q g A a ( f u + 1 ) H C     C   : Q C = 1 f u + 1 Q B g A a H B f S Q B Q B 2 D A Δ t + f u Q B f u s i g n Q B   Δ Q + g A a ( f u + 1 ) H C
  C +   : Q C = C P C a H C   C   : Q C = C N + C a H C
C P and C N in Equation (11) contain information from the previous step. These expressions include variables such as the flow rate, specific quantity, and friction coefficient, with C P representing point A and C N representing point B. C a incorporates physical properties such as pipe characteristics, wave speed, and gravitational acceleration. Both equations are computed along the C + and C lines shown in Figure 1, representing characteristic lines. The magnitude of the slope of each line corresponds to the wave speed a, indicating the propagation of disturbances in a physical sense. For instance, if a disturbance occurs at point A, it propagates along the C + line and reaches point C after a time interval Δ t .
Boundary Conditions
Boundary conditions play a crucial role in the analysis, and appropriate conditions must be applied at each boundary for accurate computations. In other words, conditions must be assigned to ensure that the influence of each element is adequately calculated at the component locations. In this study, two sets of boundary conditions are established.
The first category involves the inlet and outlet points of the system, denoted as the starting point x 0 and end point x e n d , respectively. At these locations, the value at the current step is calculated based on the values from the previous step and the C + or C lines. Figure 2 and Figure 3 illustrate the boundaries at the inlet and outlet points, respectively. In the inlet condition, the value of point C is derived considering point B and the C line, while that in the outlet condition is derived considering point A and the C + line.
The second category involves boundary conditions for the system components, as shown in Figure 4. The modeling equations derived in the previous section are applied to these boundary conditions to ensure that the influence of a component is reflected upstream and downstream. For elements such as pumps and valves, where values must be computed at both ends, the modeling equations (Equations (6), (7), and (11)) are simultaneously solved to determine the flow rate and pressure at each point. For example, for the valve, assuming equal inflow and outflow rate, the pressure and flow rate can be determined by solving Equations (7) and (11). Consequently, the flow rate and pressure in the pump are determined using Equation (12), while those for the valve are calculated using Equation (13). The constant N in Equation (13) is computed based on gravitational acceleration, specific gravity, density, and a unit conversion factor.
Q = 1 2 α   C a β C a 2 ± β C a 2 2 4 α C a ( γ C a + C N + C P )
Q = 1 C a C V 2 N 2 ± C V 4 N 4 ± C a C V 2 N 2 ( C N + C P )

2.1.3. In-House Code for the Integrated System

The modeling of the integrated system is implemented based on the previously established component models and the MOC. The individual components are integrated into a single system by applying the MOC to the component modeling equations as boundary conditions.
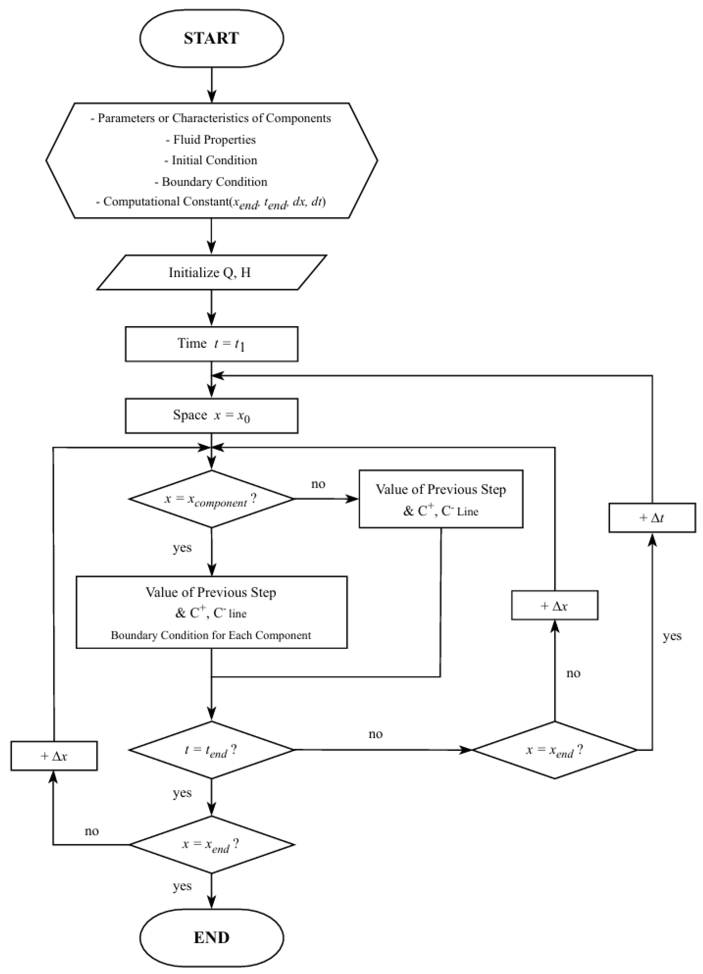
The in-house code is implemented using MATLAB R2023a (MathWorks) and executed on a computer with the specifications outlined in Table 1. The system configuration matches the experimental equipment described in Section 3, and the process flow diagram is shown in Figure 5. The system configuration matches the experimental equipment described in Section 3, with detailed specifications also provided. The pressure and flow rate are determined at each step by using the component specifications, fluid properties, boundary conditions, and initial conditions as the inputs. As the fluid used is water at ambient temperature, relevant properties such as density, bulk modulus, and speed of sound are applied. Since the fluid is unpressurized, this condition is reflected in the boundary settings. Values are determined for the initial conditions based on the steady-state results discussed in Section 4. The code checks whether the current x-coordinate corresponds to a boundary condition. If so, it performs calculations using the following steps: (Here, x c o m p o n e n t represents the component boundary, where values are determined to align with previously defined boundary conditions by simultaneously solving the modeling equations of each element and the MOC equation (Equation (11).) For the pump, the values of α , β , and γ obtained through experiments (Section 3) are substituted into Equation (12), along with values from the previous step to calculate the flow rate and pressure. Similarly, the experimentally derived C V for the value is inserted into Equation (13) to compute the flow rate and pressure. In contrast, if the x -coordinate is within the pipe, the pressure and flow rate are calculated using Equation (11) and values from the previous time step. Iterations for x and t are performed, and the simulation is terminated when t reaches the defined simulation endpoint, x e n d at t e n d .

2.2. Modeling and Simulation with Commercial Softwater

Simulations are performed using commercial software to perform a comparative analysis of the performance of the in-house code with MOC. The commercial software used for simulation is the academic version of SIEMENS’ AMESim, a general-purpose analysis program with a multi-domain modeling environment. The system is configured based on experiment equipment specifications (Section 3), and the simulation is conducted under conditions identical to the experiment and code.
Modeling is performed using AMESim libraries, including hydraulic, hydraulic resistance, signal∙control, and 1D mechanical. The configured system is illustrated in Figure 6, and the employed models are listed in Table 2.
The working fluid is configured as water at room temperature, simulating the conditions of a water test. The hydraulic library model TK10 is used to calculate the discharge pressure over time. This computation begins from the tank, the system’s initial point, upon receiving specifications and an initial water level. No gas is used for pressurization, and this aspect is considered when defining inputs. For the pump and valve, the inputs are based on the results of the experiments described in Section 3 and the corresponding modeling equations (Equations (6) and (7)). In the case of the pump, a motor that converts the signal into rotation speed is assembled. Valves are modeled as orifices, using a fixed model with a constant flow coefficient and a variable model that changes the coefficient over time. Controlled valve one and two in Figure 6 show the variable valve model, allowing the specification of the maximum flow coefficient and input of coefficient changes over time as a signal. Parameters are adjusted according to the conditions of each experiment (Section 3), depending on the simulation case. The pipe is modeled using the HLLW model in the hydraulic library. This model, based on the continuity and momentum equations of the 1D Navier–Stokes equation, is expressed in the form of PDEs, as shown in Equations (14) and (15) [16]. Both equations are computed using a local PDE solver, i.e., the two-step Lax–Wendroff scheme, effectively interpreting wave propagation in the pipe. Moreover, calculations are performed to satisfy the Courant–Friedrichs–Lewy condition to ensure stability and avoid excessive CPU time compared with other models provided in the hydraulic library. The friction loss in the HLLW model is determined using the friction factor f , as shown in Equation (15). This factor is derived experimentally and represented graphically in the Moody chart, considering surface roughness and Reynolds number. Additionally, Zielke’s frequency-dependent friction term, which calculates unsteady friction using a weight function for velocity changes, is introduced [36,37].
ρ A t + ρ V A x = 0
ρ V A t + ρ V 2 A + p A x + 1 2 f ρ V | V | A D + ρ g A d z L = p A x
The simulation outputs data at locations identical to the pressure and flow rate measurement points in the experiment, emulating the HYDFM0 and “HRPT” models representing flowmeters and pressure sensors, respectively. Additionally, all simulations are conducted with the same final time and settings specified in Table 3, consistent with values used in the in-house code. The simulation using AMESim is performed under the same computational environment specified in Table 1 for the in-house code.

3. Experimental Setup

This section introduces the water supply experimental equipment and experimental setup used for validate the two M&S results. The water supply experimental equipment simulates the engine propellant supply system, using water as the working fluid instead of propellant. Experiments are conducted under specified conditions to verify the supply characteristics.

3.1. Experimental Equipment Setup

Figure 7 shows the configuration of the water supply experimental equipment. Water serves as the working fluid and is contained in the run tank, with a radius of 0.25 m and a height of 0.6 m. The tank is initially filled with fluid to a level of 0.4 m, and since there is no pressurizing gas, the fluid is maintained at 1 bar within the tank. The supply line, through which the fluid flows, is a 3/4-in steel pipe connected to the tank with a valve (SV) for fluid control. A portion of the supply line is a 1/2-in steel pipe, designed to facilitate the installation of a flowmeter. The detailed specifications of the experimental equipment can be found in Figure 8 and Table 4. The pump for pressurizing the fluid is installed after the SV. The pump is represented using the CY-4281-MK model from SPECK, with a rated rotation speed of 3400 rpm.
Two needle valves (NV1 and 2) are installed to control the flow and simulate the pressure drop, with NV2 being a motor-driven valve assembly. The motor and valve are assembled using gears with a gear ratio of 1:4. The motor-driven valve assembly is operated through an Arduino to regulate the flow rate.
The experimental equipment is designed as an open system, allowing the fluid flowing from the supply tank to be collected in another tank at the end of the equipment. The fluid is directed to the recovery tank through a solenoid-type valve (EV), which operates within 0.1 s and is installed at the end of the equipment.
To measure the differential pressure across each component, pressure sensors (PT1–PT4) were installed at the inlet and outlet of each component. The pressure measurement locations are indicated in Figure 8. Measurements of pressure are taken at the pump inlet (PT1), pump outlet (PT2), NV2 inlet (PT3), and needle NV2 outlet (PT4). The sensors used are the “PSH” series from Sensys, with an accuracy of ± 0.15%. Additionally, a flowmeter is installed in the pipe (FM1) connected to the pump outlet to measure the system flow rate. The flowmeter used is the turbine-type model “FT–10” from FTI Flow Technology, with an accuracy of ± 0.05%. To prevent data distortion, the data were sampled at 10 kHz using a National Instruments (NI) DAQ (USB-6216).

3.2. Experiment Conditions

Typically, M&S processes are divided into steady and transient states, progressing sequentially. Steady-state analysis is performed first, and if the results prove reasonable, transient-state analysis, considering dynamic characteristics, is conducted. Therefore, in this study, to validate the developed M&S code, experiments are performed using the described water supply experimental equipment. The experiments are categorized based on the changes in the valve opening over time. Steady-state experiments are conducted using the motor and valve assembly (NV2), as shown in Figure 8. Transient-state experiments are further categorized into slow and rapid modes, each set conducted under different conditions. In both conditions, the valve opening changes over time, but the valve operating time differs: the slow mode involves a gradual change in the valve opening (∆t < 0.75), while the rapid mode involves a swift change (∆t < 0.1).

3.2.1. Steady State

The assembly of the motor and valve, named NV2, located at the rear of the water supply equipment, does not change over time in this experiment. The valve opening of the needle valve is quantified by the turn number, T n , with one complete turn defined as T n = 1. Experiment cases are selected in accordance, as summarized in Table 5.
In all experiment cases, the pump is operated at a constant rated speed of 3400 rpm, maintaining a uniform rotation speed throughout the experiment duration. Additionally, the needle valve (NV1) located upstream of NV2 is fixed in a fully open state. Before the experiment, the motor sets NV2 to the corresponding T n for each case. During the experiment, the motor remains inactive, ensuring no changes in the valve opening over time. Thus, pressures at the pump upstream and downstream of NV2 are measured under conditions in which the valve opening remains constant over time. Furthermore, the pressures measured upstream and downstream of each component, along with Equations (6) and (7), are used to infer the pump performance curve and flow coefficient at each T n . These values are then interpolated and incorporated into the simulation. Additionally, using the experimental results, the flow coefficient for the valve and performance curves for the pump are derived based on the T n values for the valve. This information is then incorporated into the simulation. For the pump, pressures at the inlet and outlet (PT1 and PT2, respectively) and flow rate (FM1) are substituted into Equation (6), and coefficients α , β , and γ are determined through fitting. Similarly, for the valve, pressures at the inlet and outlet (PT3 and PT4, respectively) and the flow rate are plugged into Equation (7) to calculate the relationship between T n and C V . The results are illustrated in Figure 9 and Figure 10. In the simulation, the flow coefficient corresponding to the experimental T n is substituted as a constant in Equation (13). The pump is simulated by incorporating the obtained coefficients α , β , and γ from Figure 9 into Equation (12).

3.2.2. Transient State (Slow Mode)

In this scenario, the valve opening is allowed to vary over time. In slow mode, the valve operating time is larger than that in the rapid mode, and the rate of change in the valve opening over time is smaller. The initial set NV2, determined by the chosen T n for the experiment, changes during the experiment as the motor operates. The selected experiment cases and conditions are summarized in Table 6.
The pump speed and conditions of NV1 are kept consistent with those in the steady state, and the change in T n for NV2 (∆ T n ) is maintained at 0.25 for all cases. Pressure fluctuations corresponding to the change in T n are observed for each experiment case. In the simulation, T n is converted to the flow coefficient, defined as a function that changes over time. This means that C V in Equation (13) varies over time, simulating changes in the valve opening.

3.2.3. Transient State (Rapid Mode)

During critical phases, such as engine startup, shutdown, system malfunctions, or stage separation events necessitating abrupt stop of propellant supply, valves are rapidly opened and closed. During such events, the kinetic energy of the fluid flowing in the pipe completely converts to pressure, leading to a sudden pressure rise. Moreover, the generated pressure waves move along the system, inducing pressure oscillations. This phenomenon may lead to system instability, and in cases of a rapid pressure increase, it may result in engine damage. A notable example is the Soviet N1-L3 rocket, where the swift opening and closing of valves during stage separation resulted in pump damage [38].
In cases where valves operate rapidly with brief durations and significant rates of change, the dynamic characteristics of valves present a different pattern compared to the that presented in the slow mode. To ensure the stable operation of the engine and prevent damage, it is essential to simulate such phenomena as well. Therefore, experiments are conducted under conditions where rapid valve operation occurs, and the results are used to validate the code.
In the rapid mode, the valve (EV) at the end of the experimental equipment is operated, initially being maintained in a fully open state and subsequently being entirely closed. The NV2, driven by a motor, has a relatively slow operation speed for precise flow control, making it unsuitable for the rapid mode experiment. The pump RPM was inevitably reduced to 1780 to prevent failure to the equipment due to excessive pressure rise, while NV1 and NV2 are fixed in a fully open state. Table 7 outlines the test conditions.

4. Results and Discussion

The final validation and performance analysis of the in-house code is conducted through interpretation using the outcomes of experiments and AMESim. Specifically, the results obtained from experiments, AMESim, and the in-house code for pressures (PT1–PT4) and flow rate (FM1) are graphically compared. Due to the slow response time of the flowmeter posing challenges for capturing the oscillation phenomenon occurring in the transient state (rapid mode), the comparison for the flow rate is disregarded. First, by sequentially comparing the results of each experiment, the validity of the in-house code and AMESim simulation is demonstrated. Finally, the accuracy and performance of the in-house code are evaluated by comparing the errors and computation time against the experimental outcomes.

4.1. Steady-State Results

The validation results for the steady state depict the pressures (upper graphs) and flow rates (lower graphs) for NV2 T n on each graph. Also, each data set is summarized in Table 8. For the steady state, without any time-dependent variations, all values on the graph represent averages over time, as shown in Figure 11. The horizontal axis indicates the experiment cases, the vertical axis represents the pressure and flow rate, and the three markers denote the results obtained through the experiment, in-house code, and commercial program. As the fluid flowing from the supply tank is pressurized through the pump, the upstream pressure (PT1) rises to the downstream pressure (PT2). Furthermore, as the fluid flows through the pipe and NV1, pressure decreases due to friction within the pipe and losses at the valve. NV2 influences the pressure drop from PT3 to PT4. As the T n of NV2 increases, the pressure differential at the valve decreases. Moreover, as T n increases, the flow rate gradually increases, but the pressurization performance of the pump declines.
The graphs comparing the pressure measurements at each location, PT1 to PT4, show the values are all similar. A similar trend is observed in the graphs comparing the flow rate data (FM1). When compared to the experimental measurements, the relative errors for the in-house code and AMESim simulations are within approximately 3.24% and 4.9%, respectively. Overall, the primary cause of the difference between the simulation results and experimental data is considered to occur while estimating the system’s pressure losses.
First, causes occur due to the calculation of the friction factor. In general, the loss due to pipe friction in supply system modeling is predicted by deriving the friction factor using the relative roughness of the pipe. However, since measuring the actual roughness values in this study was difficult, the value for commercial pipes was assumed. This assumption likely caused errors in predicting the friction factor. Additionally, for computational simplicity, the Haaland equation was used to calculate the friction factor, which typically has an error of about 2% compared to the commonly used Moody chart. Therefore, errors from the friction factor calculation are considered the most dominant source of error.
Second, the effects of fitting components are neglected. Various fitting components, such as unions and elbows, were used to assemble the experimental setup. However, in this study, it was assumed that the losses due to fittings were negligible compared to the losses from pipe friction. This assumption may have led to some errors in the results.
Also, the one-dimensional modeling approach does not consider actual three-dimensional effects. In locations where the flow direction changes sharply, such as elbows, additional losses due to complex phenomena may occur. However, assuming a one-dimensional model, these factors were ignored, likely contributing to the difference in values between the experiment and simulation. Even with these considerations, it can be verified through the graphs that the in-house code adequately simulates the flow characteristics, and the M&S results using AMESim are also valid.

4.2. Transient-State (Slow Mode) Results

Figure 12 shows the results for the transient state (slow mode), providing a comparison of flow rate and pressure for each case. The pressure and flow rate change according to the valve opening rate, so the results over time are presented. The solid line in Figure 12 represents the experimental data, while the other two dashed lines represent the results from the in-house code and AMESim, respectively. These results allow confirmation of fluctuations in pressure and flow rate over time in conjunction with the changes in valve opening. In all three cases, as T n increases, the flow rate increases. Although T n changes at the same rate across cases, the increase rate of the flow rate decreases from Case 01 to Case 03. The non-linearity in the variation in the flow coefficient with T n , as shown in Figure 10, results in a gradual decrease in the rate of increase in the flow coefficient with increasing T n .
The outcomes obtained by the in-house code and AMESim are similar, closely following the observed flow rate and pressure variations. The points of fluctuation and convergence also demonstrate similarities. To evaluate the overall tendency of the error over time, the time-averaged errors are calculated. The errors in pressure are approximately 3.1% for the in-house code and 3.6% for AMESim. The average relative error in flow rate is within 1% and 2%, respectively. Like the findings reported in Section 4.1, there is a slight deviation from the experimental results. However, the in-house code adequately simulates the characteristics of the supply system and demonstrates slightly higher accuracy compared with AMESim.

4.3. Transient-State (Rapid Mode) Results

When the valve operates rapidly, the kinetic energy of the flowing fluid is converted into pressure changes, leading to a sudden pressure increase that propagates at the wave speed a [31]. The initial maximum pressure decreases over time due to system losses, converging to a steady state. During this process, pressure oscillations, as depicted in Figure 13, emerge. Figure 13 provides a comparison of experimental results concerning this phenomenon with the in-house code and AMESim outcomes.
The graphs obtained through the experiment, in-house code, and AMESim appear similar. The errors calculated for the peak point are within 4% and 8%, respectively, which is higher than the average relative error for the slow mode and steady state. However, given the resemblance in the graph shape to the experimental pattern in terms of period and amplitude, it is affirmed that the M&S results are sufficiently valid and capable of simulating the flow characteristics induced by the abrupt valve actuation.
The differences between the results of the in-house code and AMESim and the significantly higher error rates compared with those in the previous cases are attributed to the prediction of unsteady friction coefficients. In scenarios with abrupt changes in flow velocity, unsteady friction terms typically play a dominant role. Calculating these coefficients is crucial, but their accurate prediction is challenging due to variations across different systems. Therefore, correction processes through experimentation are often used to tailor these coefficients to the specific system dynamics [23,26].
Figure 12. Comparison of experiment, in-house code, and AMESim results in transient state (slow mode).
Figure 12. Comparison of experiment, in-house code, and AMESim results in transient state (slow mode).
Aerospace 12 00076 g012
In this study, the in-house code incorporates Brunone’s formula, which derives unsteady friction terms through instantaneous mean velocity, local acceleration, and convective acceleration. In contrast, AMESim uses Zielke’s formula, which employs instantaneous mean velocity and the previous velocity change weight for the excessive boundary layer region. Hence, it may be inferred that the differences in predicting the unsteady terms between the two models influence the results. While both simulation results are considered valid based on the graphs, the in-house code yields slightly higher accuracy.
Figure 13. Comparison of experiment, in-house code, and AMESim results in transient state (rapid mode).
Figure 13. Comparison of experiment, in-house code, and AMESim results in transient state (rapid mode).
Aerospace 12 00076 g013

4.4. In-House Code Accuracy and Performance Analysis

The preceding section described the validation of the in-house code and AMESim models. As discussed in this section, a final performance analysis was performed by comparing the results of the in-house code using MOC with the commercial software.
For each of the three experiments, the average relative errors compared with the experimental values for PT1–PT4 and FM1 and the simulation runtime in terms of CPU time are graphically presented. In the case of the transient state (rapid mode), relative errors are calculated for the points with the maximum (+peak) and minimum (−peak) pressures during the initial period. Figure 14, Figure 15 and Figure 16 show the values for the steady state, transient state (slow mode), and transient state (rapid mode), respectively. The square and triangle markers represent the values of the in-house code and commercial software. The inverted triangle markers represent the CPU time ratios of the in-house code to AMESim, depicting the reduction rate in the CPU time of the in-house code relative to the commercial program. The left and right axes represent relative error and CPU time ratios, respectively.
First, by examining the graphs for the steady state and transient state (slow mode), it is evident that the overall relative errors are similar. Before the point at which the valve opening fluctuates, the system maintains a steady state at a constant T n . Therefore, the errors occurring during this process influence the subsequent results. Therefore, the two sets of errors show similar trends.
Overall, in terms of accuracy, the in-house code consistently exhibits lower errors in many instances compared to AMESim. As mentioned in the previous section, the difference in the two simulation results is attributed to the different methods used to predict overall friction losses. Although the errors for the steady state and transient state (slow mode) do not appear significant, the difference becomes pronounced in the transient state (rapid mode), where the unsteady characteristics intensify. A comparative analysis of these two simulation results affirms that the code generally achieves higher accuracy than AMESim, and not only the pressure but also the period and amplitude are similar to the experimental values.
Next, the performance of the in-house code is analyzed by comparing the computation times of the two simulations. For almost all cases, the CPU time is approximately 140 s for the in-house code and approximately 200 to 300 s for AMESim. These values are represented in the ratio on the right side of the graph, indicating that the CPU time for the in-house code is approximately 50% to 60% lower than that for AMESim. For the in-house code, applying the MOC transforms partial differential equations into a system of simultaneous ordinary differential equations, leading to the calculation of the two simultaneous equations in Equation (11). In contrast, in the case of AMESim, the Lax–Wendroff scheme is used to interpret the complete PDE form of the 1D Navier–Stokes equation, contributing to differences in computation time. Additionally, the frequency-dependent friction model, Zielke, applied in AMESim, necessitates significant computer storage, leading to lower computational efficiency [39]. Therefore, the in-house code is deemed superior in terms of accuracy and computation time.

5. Conclusions

This study involves the development of an M&S code capable of simulating the supply process of a liquid propellant supply system and its performance analysis. Modeling is conducted for each supply system component, and the code is implemented by integrating these models into a single system using the MOC. Experiments are conducted using experimental equipment simulating the propellant supply system to validate the in-house code. The experiments are categorized into three main scenarios based on the operations of the valve, a critical component where there are primary dynamic phenomena, such as flow control and emergency shutdown, as they occur. The validation is conducted based on these scenarios, and commercial software simulations are performed for comparative analysis.
The validity of both the developed in-house code and AMESim M&S are confirmed through comparisons between experimentally measured flow rate and pressure values and simulation results. Additionally, the accuracy and performance of the in-house code and AMESim are evaluated by presenting relative errors compared to experimental results and CPU time. In the steady state and transient state (slow mode), the average relative errors for pressure are approximately 3% and 4%, respectively, and those for the flow rate are approximately 1.5% and 2%, respectively. Although both errors are generally similar, the accuracy of the in-house code is slightly higher. In the transient state (rapid mode), the difference between the two results is more evident, with the accuracy of the in-house code being higher. The difference is attributable to the modeling of frictional losses, which becomes more pronounced in the final experiment and are characterized by strong, unsteady characteristics. Comparison of the computation time reveals that the in-house code demonstrates superior performance. Unlike commercial software that solves complete PDEs, the in-house code calculates a simple system of equations at each step, resulting in shorter computation times. In other words, the in-house code demonstrates superior computational performance, approximately 1.7 times faster than the commercial program on average. Furthermore, the friction loss modeling applied in AMESim tends to deteriorate computational efficiency, leading to increased computation time. In conclusion, it can be affirmed that the in-house code developed using MOC demonstrates sufficient accuracy and efficiency, effectively simulating the fluid characteristics of liquid propellant supply systems.

Author Contributions

Conceptualization, J.H.S.; Methodology, J.H.S.; Software, J.H.S.; Validation, J.H.S.; Investigation, H.J.L.; Resources, H.I.K. and H.J.L.; Data curation, J.H.S.; Writing—original draft, J.H.S.; Writing—review & editing, J.H.S.; Visualization, J.H.S.; Supervision, H.J.L.; Funding acquisition, T.-S.R. and H.J.L. All authors have read and agreed to the published version of the manuscript.

Funding

This work was supported by Korea Research Institute for defense Technology planning and advancement (KRIT) and grant funded by the Korea government (DAPA (Defense Acquisition Program Administration)) (No. KRIT-CT-22-030, Reusable Unmanned Space Vehicle Research Center, 2023).

Data Availability Statement

The original contributions presented in this study are included in the article. Further inquiries can be directed to the corresponding author.

Conflicts of Interest

The authors declare no conflict of interst.

Nomenclature

A area
a wave speed
C a term of property
C N term of negative characteristic line
C P term of positive characteristic line
C V valve flow coefficient
D diameter
E Young’s modulus
e wall thickness of pipe
f s steady friction factor
f u unsteady friction factor
g gravitational acceleration
H head
h height
K bulk modulus
L length
p pressure
Q flow rate
R e Reynolds number
r r relative roughness
S G specific gravity
T n turn number of valve
t time
V velocity
ρ density
μ viscosity
Subscript
0 start point
A A point of previous step
B B point of previous step
C C point of previous step
e n d end point
T tank

References

  1. Xie, F.; Li, T.; Wang, X.; Chen, E.; Wang, L.; Xia, S. Experimental investigation of abnormal pressure drop in branch feedlines with a five-port spherical cavity in liquid oxygen engines. Cryogenics 2019, 104, 102994. [Google Scholar] [CrossRef]
  2. Lee, J.; Ki, W.; Huh, H.; Roh, T.-S.; Lee, H. Modeling and validation of a liquid propellant supply system in steady states. J. Korean Soc. Propuls. Eng. 2020, 24, 143–154. [Google Scholar] [CrossRef]
  3. Lee, J.; Cha, S.-W.; Ha, D.; Kee, W.; Lee, J.; Huh, H.; Roh, T.-S.; Lee, H. Research trend analysis on modeling and simulation of liquid propellant supply system. J. Korean Soc. Propuls. Eng. 2019, 23, 39–50. [Google Scholar] [CrossRef]
  4. Binder, M. An RL10A-3-3A rocket engine model using the Rocket Engine Transient Simulator (ROCETS) software. In NASA Contractor Report 190786; NASA: Greenbelt, MD, USA, 1993. [Google Scholar]
  5. Matteo, F.D.; Rosa, M.D.; Onofri, M. Start-Up Transient Simulation of a Liquid Rocket Engine. In Proceedings of the 47th AIAA/SAE/ASME/ASEE Joint Propulsion Conference and Exhibit, San Diego, CA, USA, 31 July–3 August 2011. [Google Scholar]
  6. Schwanekamp, T.; Ludwig, C.; Sippel, M. Cryogenic propellant tank and feedline design studies in the framework of the CHATT project. In Proceedings of the 19th AIAA International Space Planes and Hypersonic Systems and Technologies Conference, Atlanta, GA, USA, 16–20 June 2014. [Google Scholar]
  7. Bombardieri, C.; Traudt, T.; Manfletti, C. Experimental and numerical analysis of water hammer during the filling process of pipelines. In Proceedings of the Space Propulsion 2014, Cologne, Germany, 19–22 May 2014. [Google Scholar]
  8. Gouriet, J.-B.; Huertas-Martinez, A.; Buchlin, J.-M.; Vetrano, M.-R.; Steelant, J. Multiphase fluid hammer with cryogenic fluids. In Proceedings of the Space Propulsion 2016, Rome, Italy, 3–6 May 2016. [Google Scholar]
  9. Li, C.; Cheng, Y.; Wang, N.; Wu, D.; Li, Y. Transient modelling of pressure-controlled propellant crossfeed for liquid rocket. Cryogenics 2021, 116, 103303. [Google Scholar] [CrossRef]
  10. Cha, J. Numerical simulation of chemical propulsion systems: Survey and fundamental mathematical modeling approach. Aerospace 2023, 10, 839. [Google Scholar] [CrossRef]
  11. Naderi, M.; Liang, G. Static performance modeling and simulation of the staged combustion cycle LPREs. Aerosp. Sci. Technol. 2019, 86, 30–46. [Google Scholar] [CrossRef]
  12. Mota, F.A.d.S.; Hinckel, J.N.; Rocco, E.M.; Schlingloff, H. Modeling and analysis of a LOX/Ethanol liquid rocket engine. J. Aerosp. Technol. Manag. 2018, 10, e3018. [Google Scholar] [CrossRef]
  13. Son, M.; Ku, J.-Y. One dimensional analysis for dynamic characteristics of turbopump-fed liquid rocket engine. J. Aerosp. Syst. Eng. 2010, 4, 1–9. [Google Scholar]
  14. Kim, H.; Lee, K.; Yoon, W. Modeling of liquid rocket engine components dynamics at transient operation. J. Korean Soc. Propuls. Eng. 2011, 15, 35–44. [Google Scholar]
  15. Pérez, R.; Dormido, S. Fluid transient analysis by the method of characteristics using an object-oriented simulation tool. J. Hydroinform. 2022, 24, 1234–1253. [Google Scholar] [CrossRef]
  16. Simcenter Amesim. Hydraulic Library User’s Guide; Release 2021; AMESim: Plano, TX, USA, 2021; pp. 77–79. [Google Scholar]
  17. Foreest, A.V.; Sippel, M.; Isselhorst, A. A fast engineering tool for simulation and design of propellant management systems in liquid propelled launcher stages. Prog. Propuls. Phys. 2011, 2, 707–716. [Google Scholar]
  18. Yu, Q.; Wang, T.; Li, Z. Rapid simulation of 3D liquid sloshing in the lunar soft-landing spacecraft. AIAA J. 2019, 57, 4504–4513. [Google Scholar] [CrossRef]
  19. Ismaier, A.; Schlücker, E. Fluid dynamic interaction between water hammer and centrifugal pumps. Nucl. Eng. Des. 2009, 239, 3151–3154. [Google Scholar] [CrossRef]
  20. Karney, B.W. Analysis of Fluid Transients in Large Distribution Networks. Ph.D. Thesis, University of British Columbia, Vancouver, BC, Canada, 1 June 2010. [Google Scholar]
  21. Feng, T.; Zhang, D.; Song, P.; Tian, W.; Li, W.; Su, G.H.; Qiu, S. Numerical research on water hammer phenomenon of parallel pump-valve system by coupling FLUENT with RELAP5. Ann. Nucl. Energy 2017, 109, 318–326. [Google Scholar] [CrossRef]
  22. Wood, S.L. Modeling of Pipeline Transients: Modified Method of Characteristics. Master’s Thesis, Florida International University, Miami, FL, USA, 7 August 2011. [Google Scholar]
  23. Zhang, B.; Wan, W.; Shi, M. Experimental and numerical simulation of water hammer in gravitational pipe flow with continuous air entrainment. Water 2018, 10, 928. [Google Scholar] [CrossRef]
  24. Wang, X.; Zhang, J.; Yu, X.; Chen, S.; Zhao, W.; Xu, H. Effect of multi-valve closure on superposed pressure in a tree-type long distance gravitational water supply system. AQUA 2019, 68, 420–430. [Google Scholar] [CrossRef]
  25. Matteo, L.; Dazin, A.; Tauveron, N. Modeling of a centrifugal pump using the CATHARE-3 one-dimensional transient rotodynamic pump model. Int. J. Fluid Mach. Syst. 2019, 12, 147–158. [Google Scholar] [CrossRef]
  26. Duan, H.-F.; Ghidaoui, M.S.; Lee, P.J.; Tung, Y.K. Relevance of unsteady friction to pipe size and length in pipe fluid transients. J. Hydraul. Eng. 2012, 138, 154–166. [Google Scholar] [CrossRef]
  27. Ruth, E.K.; Ahn, H.; Baker, R.L.; Brosmer, M.A. Advanced liquid rocket engine transient model. In Proceedings of the 26th AIAA/SAE/ASME/ASEE Joint Propulsion Conference, Orlando, FL, USA, 16–18 July 1990. [Google Scholar]
  28. Fahlbeck, J.; Nilsson, H.; Salehi, S. A head loss pressure boundary condition for hydraulic systems. OpenFOAM J. 2022, 2, 1–12. [Google Scholar] [CrossRef]
  29. Soares, A.K.; Covas, D.I.; Reis, L.F. Analysis of PVC pipe-wall viscoelasticity during water hammer. J. Hydraul. Eng. 2008, 134, 1389–1394. [Google Scholar] [CrossRef]
  30. Chaudhry, M.H. Applied Hydraulic Transients, 3rd ed.; Springer: New York, NY, USA, 1979; pp. 27–32. [Google Scholar]
  31. Vítkovský, J.; Lambert, M.; Simpson, A.; Bergant, A. Advanced in unsteady friction modelling in transient pipe flow. In Proceedings of the 8th International Conference on Pressure Surges, Hague, The Netherlands, 12–14 April 2000. [Google Scholar]
  32. White, F.M. Fluid Mechanics, 7th ed.; McGraw-Hill: New York, NY, USA, 2011; pp. 369–370. [Google Scholar]
  33. Zhou, X.-M.; Wang, Z.-K.; Zhang, Y.-F. A Simple Method for High-Precision Evaluation of Valve Flow Coefficient by Computational Fluid Dynamics Simulation. Adv. Mech. Eng. 2017, 9, 1687814017713702. [Google Scholar] [CrossRef]
  34. Wylie, E.B. Fluid Transients; McGraw-Hill: New York, NY, USA, 1978; pp. 31–32. [Google Scholar]
  35. Cao, H.; Nistor, I.; Mohareb, M. Effect of boundary on water hammer wave attenuation and shape. J. Hydraul. Eng. 2020, 146, 04020001. [Google Scholar] [CrossRef]
  36. Simcenter Amesim. Contents of the Hydraulic Lines Library HLLW0—Hydraulic Pipe; Release 2021; AMESim: Plano, TX, USA, 2021. [Google Scholar]
  37. Zielke, W. Frequency-dependent friction in transient pipe flow. J. Fluids Eng. 1968, 90, 109–115. [Google Scholar] [CrossRef]
  38. Klein, S.; Traudt, T.; Bombardieri, C.; Oschwald, M. Damping of Water Hammer with Cavitation in Rocket Engine Feed Lines. In Proceedings of the 32nd International Symposium on Space Technology and Science, Fukui, Japan, 15–21 June 2019. [Google Scholar]
  39. Bergant, A.; Simpson, A.R.; Vìtkovský, J. Developments in unsteady pipe flow friction modelling. J. Hydraul. Res. 2011, 39, 249–257. [Google Scholar] [CrossRef]
Figure 1. x-t plane.
Figure 1. x-t plane.
Aerospace 12 00076 g001
Figure 2. Inlet boundary conditions.
Figure 2. Inlet boundary conditions.
Aerospace 12 00076 g002
Figure 3. Outlet boundary conditions.
Figure 3. Outlet boundary conditions.
Aerospace 12 00076 g003
Figure 4. Boundary conditions of components.
Figure 4. Boundary conditions of components.
Aerospace 12 00076 g004
Figure 5. Proceed flow diagram.
Figure 5. Proceed flow diagram.
Aerospace 12 00076 g005
Figure 6. Experimental equipment modeling using AMESim.
Figure 6. Experimental equipment modeling using AMESim.
Aerospace 12 00076 g006
Figure 7. Configuration of experimental equipment.
Figure 7. Configuration of experimental equipment.
Aerospace 12 00076 g007
Figure 8. Schematic of experimental equipment.
Figure 8. Schematic of experimental equipment.
Aerospace 12 00076 g008
Figure 9. Pump characteristic curve.
Figure 9. Pump characteristic curve.
Aerospace 12 00076 g009
Figure 10. Turn number vs. flow coefficient.
Figure 10. Turn number vs. flow coefficient.
Aerospace 12 00076 g010
Figure 11. Comparison of experiment, in-house code, and AMESim results in steady state.
Figure 11. Comparison of experiment, in-house code, and AMESim results in steady state.
Aerospace 12 00076 g011
Figure 14. Average relative error and CPU time ratio in the steady state.
Figure 14. Average relative error and CPU time ratio in the steady state.
Aerospace 12 00076 g014
Figure 15. Average relative error and CPU time ratio in the transient state (slow mode).
Figure 15. Average relative error and CPU time ratio in the transient state (slow mode).
Aerospace 12 00076 g015
Figure 16. Relative error and CPU time ratio in the transient state (rapid mode).
Figure 16. Relative error and CPU time ratio in the transient state (rapid mode).
Aerospace 12 00076 g016
Table 1. Computer specifications.
Table 1. Computer specifications.
Computer Specifications
CPUIntel® Core(TM) i5-11500 @ 1.70 GHz
RAM16 GB
HDDST1000DM010-2EP102
GPUNVIDIA GeForce GTX 1660 SUPER
Table 2. Submodels of components.
Table 2. Submodels of components.
Submodels
Fluid dataFP04—advanced using tables
TankTK10
Pump assemblyHRPUC0 + PMV00
Fixed orificeHYDORF0
Variable orificeHYDVRF0
PipeHLLW
FlowmeterHYDFM0
Pressure sensorHRPT
Table 3. Parameters of AMESim simulations.
Table 3. Parameters of AMESim simulations.
Simulation Parameter Settings
Final time2.5 s
Print interval1 × 10−3 s
Integrator typeStandard integrator
Tolerance1 × 10−7
Simulation modeDynamic
Solver typeMixed
Error typeRegular
Table 4. Experimental Equipment Specification [Unit: m].
Table 4. Experimental Equipment Specification [Unit: m].
L 0 L 1 L 2 L 3 L 4 L 5 L 6 L 7 e
1.21.21.00.20.20.30.81.00.001
Table 5. Test conditions for the steady state.
Table 5. Test conditions for the steady state.
Test Case T n Pump RPMNV1 Condition
Case010.253400Fully open
Case020.53400Fully open
Case030.753400Fully open
Case041.03400Fully open
Table 6. Test conditions for the transient state (slow mode).
Table 6. Test conditions for the transient state (slow mode).
Test Case T n Δ T n Pump RPMNV1 Condition
Case010.25 → 0.50.253400Fully open
Case020.5 → 0.750.253400Fully open
Case030.75 → 1.00.253400Fully open
Table 7. Test conditions for the transient state (rapid mode). → is that the EV condition changes from open to clos when the experiment starts.
Table 7. Test conditions for the transient state (rapid mode). → is that the EV condition changes from open to clos when the experiment starts.
Test CaseEV ConditionPump RPMNV1 ConditionNV2 Condition
Case01Fully open
→ Fully close
1780Fully openFully open
Table 8. Experimental, in-house code, and AMESim steady-state data.
Table 8. Experimental, in-house code, and AMESim steady-state data.
CaseCase01Case02Case03Case04
Class.ExpCodeAMEExpCodeAMEExpCodeAMEExpCodeAME
PT11.021.001.000.920.940.940.840.890.890.780.810.84
PT27.927.957.996.987.057.136.366.446.5165.935.906.02
PT37.827.807.856.616.596.675.715.675.7645.055.075.00
PT41.041.031.031.081.081.081.161.141.1331.311.251.18
FM17.167.247.2812.8013.0113.1416.6216.6916.89619.4319.6419.68
Disclaimer/Publisher’s Note: The statements, opinions and data contained in all publications are solely those of the individual author(s) and contributor(s) and not of MDPI and/or the editor(s). MDPI and/or the editor(s) disclaim responsibility for any injury to people or property resulting from any ideas, methods, instructions or products referred to in the content.

Share and Cite

MDPI and ACS Style

Seo, J.H.; Kim, H.I.; Roh, T.-S.; Lee, H.J. Testing Performance of Modeling and Simulation Code of Liquid Propellant Supply System Using Method of Characteristics. Aerospace 2025, 12, 76. https://doi.org/10.3390/aerospace12020076

AMA Style

Seo JH, Kim HI, Roh T-S, Lee HJ. Testing Performance of Modeling and Simulation Code of Liquid Propellant Supply System Using Method of Characteristics. Aerospace. 2025; 12(2):76. https://doi.org/10.3390/aerospace12020076

Chicago/Turabian Style

Seo, Ji Hoe, Hye In Kim, Tae-Seong Roh, and Hyoung Jin Lee. 2025. "Testing Performance of Modeling and Simulation Code of Liquid Propellant Supply System Using Method of Characteristics" Aerospace 12, no. 2: 76. https://doi.org/10.3390/aerospace12020076

APA Style

Seo, J. H., Kim, H. I., Roh, T.-S., & Lee, H. J. (2025). Testing Performance of Modeling and Simulation Code of Liquid Propellant Supply System Using Method of Characteristics. Aerospace, 12(2), 76. https://doi.org/10.3390/aerospace12020076

Note that from the first issue of 2016, this journal uses article numbers instead of page numbers. See further details here.

Article Metrics

Back to TopTop