Development and Evaluation of Transformer-Based Basic Fighter Maneuver Decision-Support Scheme for Piloting During Within-Visual-Range Air Combat
Abstract
1. Introduction
1.1. Motivation
1.2. Related Work
1.2.1. BFM Decision Scheme and Explainability Analysis
1.2.2. Situation Assessment of Air Combat
1.3. Overview of This Paper
- A Transformer-based BFM decision-support model is proposed, with a decision-making time throughout the air combat engagement process that is significantly less than 1 s (not exceeding 0.006 s), meeting the immediacy requirements of aerial combat. Additionally, compared to the LSTM model in [12], the Transformer model more effectively captures global temporal dependencies and adapts to complex air combat scenarios, resulting in a significant improvement in the air combat win rate and providing more comprehensive decision support for pilots.
- This study developed a situational assessment model for air combat, establishing multiple situational indicator models and designing indicator weights based on the BWM, enabling quantitative analysis of the advantages and disadvantages of both friendly and enemy situations. The effectiveness of the situational assessment model was validated using air combat data.
- We proposed evaluation metrics for WVR air combat: This study conducted multiple sets of 1vs1 WVR air combat experiments and quantitatively assessed overall performance in air combat based on the situational assessment model, verifying the effectiveness of the Transformer-based BFM decision-support model in real air combat applications.
2. Transformer-Based BFM Decision-Support Scheme
2.1. Data Preparation
2.2. Transformer-Based Model
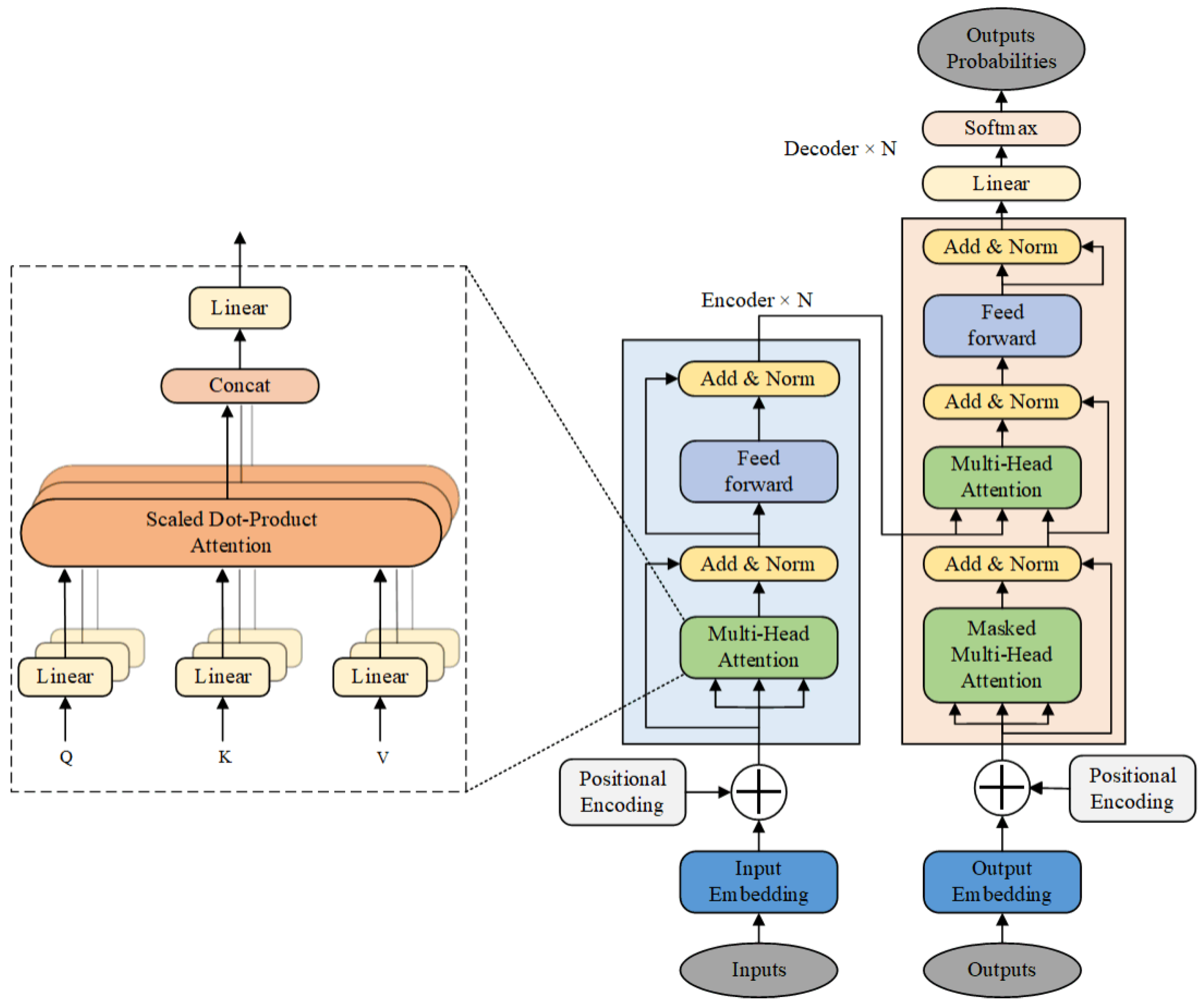
2.2.1. Introduction of Transformer
2.2.2. Model Training Process
2.2.3. Final Model Results
2.3. SHAP Analysis of Transformer Model
3. Air Combat Performance Evaluation Framework
3.1. Metrics for Evaluating Air Combat Performance
3.1.1. Attack Situation
3.1.2. Positioning Situation
3.1.3. Maneuvering Situation
3.1.4. Energy Situation
3.1.5. Intrinsic Capability Situation
3.2. Algorithm for Air Combat Performance Evaluation
| Algorithm 1: Best–Worst Method (BWM) |
![]() |
3.3. Validation of the Air Combat Performance Evaluation Algorithm
- Phase 1: The time period is 0 to 22 s. During this period, both the own and enemy aircraft engage in head-on flight, with both aircraft directly pointing toward each other and continuously closing in. There is no significant difference between the own and enemy aircraft in terms of attack situation, positioning situation, or energy situation; due to the pilot’s control characteristics, the enemy aircraft’s maneuvering situation during head-on flight is slightly better than that of the own aircraft. Therefore, the enemy aircraft holds an advantage in the comprehensive situation, but the lead in the comprehensive situation value does not exceed 0.05 at most, and the gap in the comprehensive situation between the both sides is small.
- Phase 2: The time period is 22 to 47 s. At 22 s, both the own and enemy aircraft simultaneously enter each other’s attack area, and the attack situation changes simultaneously. During this period, both the own and enemy aircraft continue to engage in head-on flight, with both aircraft directly pointing toward the enemy aircraft and continuously closing in. There is still no significant difference between the own and enemy aircraft in terms of attack situation, positioning situation, or energy situation; due to the pilot’s control characteristics, the enemy aircraft’s maneuvering situation during head-on flight is slightly better than that of the own aircraft. Due to the change in the attack situation of both sides, the comprehensive situation values of both sides are higher compared to those in Phase 1. Although the enemy aircraft still maintains an advantage in the comprehensive situation, the lead in the comprehensive situation value does not exceed 0.05 at most, and the gap in the comprehensive situation between the both sides remains small.
- Phase 3: From 47 to 56 s, the flight trajectories of both the own and enemy aircraft in this phase are as shown in Figure 15. At 47 s, both the own and enemy aircraft complete the first head-on pass. Subsequently, the own aircraft quickly pulls up to execute an Immelmann Turn maneuver, completing the maneuver at 56 s. During the execution of this maneuver, the own aircraft’s speed and energy rapidly decrease, while the enemy aircraft maintains a higher speed to execute a turn, thus maintaining an advantage in maneuvering situation and energy situation, while also maintaining an advantage in the comprehensive situation.
- Phase 4: The time period is 56 to 70 s, and the flight trajectories of both own and enemy aircraft in this phase are shown in Figure 16. At 56 s, the own aircraft executes an Immelmann Turn maneuver, completes the turn, and points its nose toward the enemy aircraft. During this period, the own aircraft continues to maintain the direction and gradually approaches the enemy aircraft, while the enemy aircraft maintains a higher speed to execute a turn, completing the turn at 70 s, and pointing its nose toward the own aircraft, thus completing the second head-on pass. During this process, the enemy aircraft still maintains an advantage in maneuvering situation and energy situation, while the own aircraft maintains an advantage in attack situation and positioning situation. Due to the higher weights of the attack situation and positioning situation, the own aircraft maintains an advantage in the comprehensive situation.
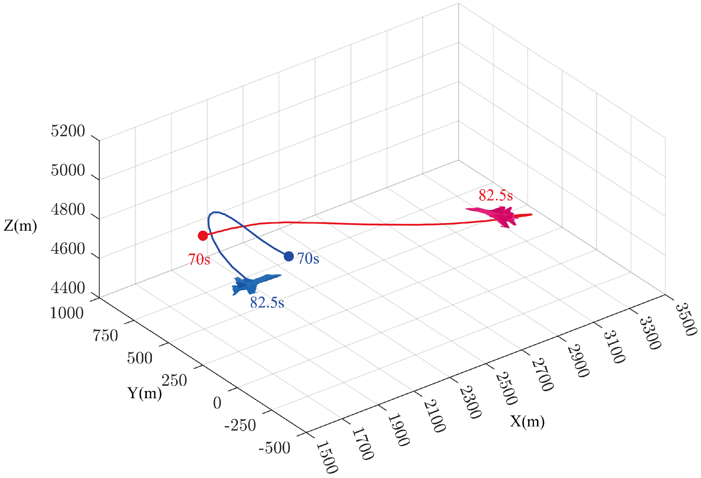
- Phase 5: The time period is 70 to 82.5 s, and the flight trajectories of both the own and enemy aircraft in this phase are shown in Figure 17. At 70 s, both the own and enemy aircraft complete the second head-on pass. Subsequently, the own aircraft quickly pulls up to execute a turn, completing the turn and pointing its nose toward the enemy aircraft at 82.5 s. From Figure 17, it can be seen that the length of the own aircraft’s flight trajectory is significantly shorter than that of the enemy aircraft, indicating that the own aircraft’s speed and energy are lower during the turn, while the enemy aircraft maintains a higher speed to execute the turn. Therefore, the enemy aircraft maintains an advantage in maneuvering situation and energy situation while also maintaining an advantage in the comprehensive situation; the own aircraft maintains an advantage in positioning situation due to the rapid turn.
- Phase 6: The time period is 82.5 to 99 s, and the flight trajectories of both the own and enemy aircraft in this phase are shown in Figure 18. At 82.5 s, the own aircraft completes the turn and points its nose toward the enemy aircraft, then continues to pursue the enemy aircraft and fires the onboard guns. During this period, the enemy aircraft maintains an advantage in maneuvering situation and energy situation, while the own aircraft maintains an advantage in attack situation and positioning situation. The own aircraft also maintains an advantage in the comprehensive situation. During this process, the own aircraft continues to pursue the enemy aircraft, maintains a close distance, and continuously obtains guns firing windows. Although the enemy aircraft is fast, it cannot escape from the own aircraft’s pursuit and is eventually destroyed at 99 s, resulting in victory for the own aircraft.
4. WVR Air Combat Tests
4.1. Evaluation Metrics
4.2. Experiments: 1vs1 Air Combat Tests
4.2.1. Set 1: No BFM Decision Model
4.2.2. Set 2: LSTM-Based BFM Decision Model
4.2.3. Set 3: Transformer-Based BFM Decision Model
4.2.4. Comparative Analysis
5. Conclusions
Author Contributions
Funding
Institutional Review Board Statement
Informed Consent Statement
Data Availability Statement
Conflicts of Interest
References
- Stillion, J.; Perdue, S. Air Combat Past, Present and Future. In Rand, Project Air Force; Technical Report; RAND: Santa Monica, CA, USA, 2008. [Google Scholar]
- Zhang, G.; Hu, B.; Liu, X.; Jie, X. Influences of Electronic Interference on the Effectiveness of Beyond Visual Range Air Combat for Combat Aircraft. Electron. Opt. Control 2011, 18, 88–95. [Google Scholar]
- Shaw, R.L. Fighter Combat; Naval Institute Press: Annapolis, MD, USA, 1985. [Google Scholar]
- Nichols, S.O. 21st Century Air-to-Air Short Range Weapon Requirements; Technical Report; Air Command and Staff College, Air University, Maxwell Air Force Base: Montgomery, AL, USA, 1998. [Google Scholar]
- Pope, A.P.; Ide, J.S.; Mićović, D.; Diaz, H.; Rosenbluth, D.; Ritholtz, L.; Twedt, J.C.; Walker, T.T.; Alcedo, K.; Javorsek, D. Hierarchical Reinforcement Learning for Air-to-Air Combat. In Proceedings of the 2021 International Conference on Unmanned Aircraft Systems (ICUAS), Athens, Greece, 15–18 June 2021; pp. 275–284. [Google Scholar] [CrossRef]
- Shin, H.; Lee, J.; Kim, H.; Shim, D.H. An autonomous aerial combat framework for two-on-two engagements based on basic fighter maneuvers. Aerosp. Sci. Technol. 2018, 72, 305–315. [Google Scholar] [CrossRef]
- Dean, J.G. Autonomous Guidance of Unmanned Combat Air Vehicles in Basic Fighter Maneuvering. Mech. Aerosp. Eng. Diss. 2021, 302. [Google Scholar]
- An, X.; Gao, C.; Kou, Y.; Li, Z.; Li, Y. Autonomous air combat decision of 1vs1 based on BFM method. Syst. Eng. Electron. 2020, 42, 2513. [Google Scholar]
- Karli, M.; Efe, M.Ö.; Sever, H. Extracting basic fighter maneuvers from actual flight data. Lect. Notes Inf. Theory Vol. 2017, 5, 1–6. [Google Scholar] [CrossRef]
- McGrew, J.S.; How, J.P.; Williams, B.; Roy, N. Air-combat strategy using approximate dynamic programming. J. Guid. Control Dyn. 2010, 33, 1641–1654. [Google Scholar] [CrossRef]
- Wang, Z.; Li, H.; Wu, H.; Wu, Z. Improving maneuver strategy in air combat by alternate freeze games with a deep reinforcement learning algorithm. Math. Probl. Eng. 2020, 2020, 7180639. [Google Scholar] [CrossRef]
- Wang, C.; Tu, J.; Yang, X.; Yao, J.; Xue, T.; Ma, J.; Zhang, Y.; Ai, J.; Dong, Y. Explainable Basic-Fighter-Maneuver Decision Support Scheme for Piloting Within-Visual-Range Air Combat. J. Aerosp. Inf. Syst. 2024, 21, 500–514. [Google Scholar] [CrossRef]
- Fan, H.; Liu, D. Development trends of short-range dogfight IR air to air missile. Infrared Laser Eng. 2005, 34, 564. [Google Scholar]
- Tan, M.; Zhu, W.; Liu, Y. UCAV escape maneuver decision based on maneuver library. Unmanned Syst. Technol. 2020, 3, 73–82. [Google Scholar]
- Ernest, N.; Carroll, D.; Bogart, N.; Cohen, K. Perspectives on Genetic Fuzzy Based Artificial Intelligence for Cooperative Control of Unmanned Fighter Aircraft. In Proceedings of the 2017 World Congress on Unmanned Systems Engineering, Cambridge, UK, 27–28 July 2017. [Google Scholar]
- Ernest, N.; Cohen, K.; Kivelevitch, E.; Schumacher, C.; Casbeer, D. Genetic fuzzy trees and their application towards autonomous training and control of a squadron of unmanned combat aerial vehicles. Unmanned Syst. 2015, 3, 185–204. [Google Scholar] [CrossRef]
- Ernest, N.; Cohen, K.; Schumacher, C.; Casbeer, D. Learning of Intelligent Controllers for Autonomous Unmanned Combat Aerial Vehicles by Genetic Cascading Fuzzy Methods; Technical Report; SAE Technical Paper: Warrendale, PA, USA, 2014. [Google Scholar]
- Dong, Y.; Ai, J. Trial input method and own-aircraft state prediction in autonomous air combat. J. Aircr. 2012, 49, 947–954. [Google Scholar] [CrossRef]
- Dong, Y.; Huang, J.; Ai, J. Visual perception-based target aircraft movement prediction for autonomous air combat. J. Aircr. 2015, 52, 538–552. [Google Scholar] [CrossRef]
- Dong, Y. Deep learning-based opponent aircraft attitude detection in autonomous air combat. J. Aerosp. Inf. Syst. 2019, 16, 162–167. [Google Scholar] [CrossRef]
- Vaswani, A.; Shazeer, N.; Parmar, N.; Uszkoreit, J.; Jones, L.; Gomez, A.N.; Kaiser, Ł.; Polosukhin, I. Attention is all you need. Adv. Neural Inf. Process. Syst. 2017, 30, 1–11. [Google Scholar]
- Zhou, B.; Khosla, A.; Lapedriza, A.; Oliva, A.; Torralba, A. Learning Deep Features for Discriminative Localization. Proc. IEEE Conf. Comput. Vis. Pattern Recognit. 2016, 2016, 2921–2929. [Google Scholar]
- Lundberg, S. A unified approach to interpreting model predictions. arXiv 2017, arXiv:1705.07874. [Google Scholar]
- Moujahid, H.; Cherradi, B.; Al-Sarem, M.; Bahatti, L.; Eljialy, A.B.A.M.Y.; Alsaeedi, A.; Saeed, F. Combining CNN and Grad-Cam for COVID-19 Disease Prediction and Visual Explanation. Intell. Autom. Soft Comput. 2022, 32, 723–745. [Google Scholar] [CrossRef]
- Hu, Z.; Ma, X.; Liu, Z.; Hovy, E.; Xing, E. Harnessing deep neural networks with logic rules. arXiv 2016, arXiv:1603.06318. [Google Scholar]
- Ummah, K.; Setiadi, H.; Pasaribu, H.M.; Anandito, D. A simple fight decision support system for BVR air combat using fuzzy logic algorithm. Int. J. Aviation Sci. Eng. 2020, 1, 1–5. [Google Scholar] [CrossRef]
- Zhou, X.; Wen, H.; Li, Z.; Zhang, H.; Zhang, W. An interpretable model for the susceptibility of rainfall-induced shallow landslides based on SHAP and XGBoost. Geocarto Int. 2022, 37, 13419–13450. [Google Scholar] [CrossRef]
- Zheng, Q.; Wang, Z.; Zhou, J.; Lu, J. Shap-CAM: Visual Explanations for Convolutional Neural Networks Based on Shapley Value. Eur. Conf. Comput. Vis. Proc. 2022, 2022, 459–474. [Google Scholar]
- Russakovsky, O.; Deng, J.; Su, H.; Krause, J.; Satheesh, S.; Ma, S.; Huang, Z.; Karpathy, A.; Khosla, A.; Bernstein, M.; et al. Imagenet large scale visual recognition challenge. Int. J. Comput. Vis. 2015, 115, 211–252. [Google Scholar] [CrossRef]
- Xu, X.; Yang, R.; Fu, Y. Situation Assessment for Air Combat Based on Novel Semi-Supervised Naive Bayes. J. Syst. Eng. Electron. 2018, 29, 768–779. [Google Scholar]
- Yang, A.W.; Li, Z.W.; Xu, A.; Xi, Z.F.; Chang, Y.Z. Threat Level Assessment of the Air Combat Target Based on Weighted Cloud Dynamic Bayesian Network. Flight Dyn. 2020, 38, 87–94. [Google Scholar]
- Liu, M.; Guo, Y.; Long, J.; Wei, X.; Wang, X. Target Threat Assessment Method Based on Modified Weighting-Cloud Reasoning. China Autom. Congr. Proc. 2023, 2023, 1199–1204. [Google Scholar]
- Wu, A.; Yang, R.; Liang, X.; Zhang, J.; Qi, D.; Wang, N. Visual range maneuver decision of unmanned combat aerial vehicle based on fuzzy reasoning. Int. J. Fuzzy Syst. 2022, 24, 519–536. [Google Scholar] [CrossRef]
- Shi, Z.; Liang, X.; Zhang, J.; Liu, L. Situation assessment for air combat based on missile attack zone. Fire Control Command. Control 2018, 43, 89–93. [Google Scholar]
- Zhao, K.; Huang, C. Air Combat Situation Assessment for UAV Based on Improved Decision Tree. Chin. Control Decis. Conf. Proc. 2018, 2018, 1772–1776. [Google Scholar]
- Gu, J.; Liu, W.; Jiang, W. WVR air combat situation assessment model based on weapon engagement zone and kill probability. Syst. Eng. Electron. 2015, 37, 1306–1312. [Google Scholar]
- Zhang, Y. Threat measurement and sequencing of air raid targets based on entropy method fused with AHP. J. Telemetry Track. Command 2020, 41, 57–64. [Google Scholar]
- Fang, C.; Kou, Y.; Xu, A.; Deng, S.; Peng, M. A VIKOR method for threat assessment in air combat based on AHP-CRITIC combination weighting. Electro-Opt. Control 2021, 28, 24–28. [Google Scholar]
- Li, H.; Liu, B.; Song, R. Air Attack Target Threat Assessment Based on Combination Weighting. Int. J. Adv. Netw. Monit. Control 2022, 7, 92–99. [Google Scholar] [CrossRef]
- Qu, S.; Yang, Z.; Xu, T.; Liu, J. Improved TOPSIS Based on IAHP and Entropy for Threat Assessment. J. Phys. Conf. Ser. 2020, 1624, 032015. [Google Scholar] [CrossRef]
- Gong, H.; Yu, X.; Zhang, Y.; Liu, F. Dynamic Threat Assessment of Air Multi-Target Based on DBN-TOPSIS Method. China Autom. Congr. Proc. 2021, 2021, 6902–6907. [Google Scholar]
- Yin, Y.; Zhang, R.; Su, Q. Threat assessment of aerial targets based on improved GRA-TOPSIS method and three-way decisions. Math. Biosci. Eng 2023, 20, 13250–13266. [Google Scholar] [CrossRef]
- Yang, C.; Wang, Q.; Zhu, J.; Li, A. Evaluation Method of Radio Frequency Stealth Performance of Aircraft Swarm in Air Combat Mode. Syst. Eng. Electron. 2020, 42, 2811. [Google Scholar]
- Torğul, B.; Demiralay, E.; Paksoy, T. Training aircraft selection for department of flight training in fuzzy environment. Decis. Mak. Appl. Manag. Eng. 2022, 5, 264–289. [Google Scholar] [CrossRef]
- Bongo, M.F.; Seva, R.R. Evaluating the performance-shaping factors of air traffic controllers using fuzzy DEMATEL and fuzzy BWM approach. Aerospace 2023, 10, 252. [Google Scholar] [CrossRef]
- Rezaei, J. Best-worst multi-criteria decision-making method. Omega 2015, 53, 49–57. [Google Scholar] [CrossRef]
- Ma, Y.; Ma, X.; Song, X. A case study on air combat decision using approximated dynamic programming. Math. Probl. Eng. 2014, 2014, 183401. [Google Scholar] [CrossRef]
- Ma, J.; Bi, W.; Zhang, A.; Lan, Y.; Tang, C. Close-range Air Combat Situation Assessment Based on Fuzzy Dynamic Weight. Control and Decision 2023, 39, 2995–3005. [Google Scholar]
- Du, H.; Cui, M.; Han, T.; Wei, Z.; Tang, C.; Tian, Y. Air Combat Maneuver Decision Making Based on Multi-Objective Optimization and Reinforcement Learning. J. Beijing Univ. Aeronaut. Astronaut. 2018, 44, 2247–2256. [Google Scholar] [CrossRef]
- He, B.; Bai, L.; Wen, P. One-on-One Air Combat Control Method Based on Situation Assessment and DDPG Algorithm. Adv. Aeronaut. Sci. Eng. 2024, 15, 179–187. [Google Scholar]
- Sun, C. Evolution of Air Combat Winning Mechanism and Future Trends of Fighter Aircraft Development. Acta Aeronaut. Et Astronaut. Sin. 2021, 42, 8–20. [Google Scholar]
- Wang, Y.; Ding, D.; Zhang, P.; Xie, L.; Zhang, X. Research on Adaptive Situation Assessment Method for UCAV Close Air-combat. Unmanned Syst. Technol. 2023, 6, 85–94. [Google Scholar] [CrossRef]
- Li, Y.; Han, T.; Sun, C.; Wei, Z. An Optimization Method of Air Combat Situation Assessment Function Based on Inverse Reinforcement Learning. Fire Control Command. Control 2019, 44, 101–106. [Google Scholar]
- Schuck, T.M.; Blasch, E.; Gagne, O.B. Information Maneuverability and the Transformation of the Warfighting Environment. In Proceedings of the 2021 IEEE Aerospace Conference (50100), Big Sky, MT, USA, 6–13 March 2021; pp. 1–7. [Google Scholar]
- Zhang, H.; Li, G.; Ding, Q.; Kong, F. Research on Situation Assessment in BVR Air Combat. Electr. Opt. Control 2010, 17, 9–13. [Google Scholar]
- Yang, A.; Li, Z.; Li, B.; Xi, Z.; Gao, C. Air Combat Situation Assessment Based on Dynamic Variable Weight. Acta Armamentarii 2021, 42, 1553. [Google Scholar]
























| Symbol | Air Combat Level | Tasks | Air Combat Capabilities |
|---|---|---|---|
| A | High | Blue in the ACED | 15 years of flight simulation experience, able to defeat in-service pilots in simulated WVR air combat |
| B | Medium | Red in the ACED and red in WVR air combat tests | 5 years of flight simulation experience, comparable capability to in-service pilots in simulated WVR air combat |
| C | Novice | Blue in WVR air combat tests | 1 year of flight simulation experience |
| Feature (a) | Description | Feature (b) | Description |
|---|---|---|---|
| Own aircraft’s yaw angle | Closure velocity | ||
| Own aircraft’s pitch angle | Relative position on x-axis | ||
| Own aircraft’s roll angle | Relative position on y-axis | ||
| Own aircraft’s normal overload | Relative position on z-axis | ||
| Own aircraft’s velocity | Relative yaw angle | ||
| Own aircraft’s angle of attack | Relative pitch angle | ||
| Own aircraft’s side slip angle | Relative roll angle | ||
| Own aircraft’s flight altitude |
| Hyperparameter | Value |
|---|---|
| Learning rate | |
| Optimizer | Adam |
| Loss function | Cross-entropy loss |
| Batch size | 64 |
| Training epochs | 500 |
| Heads (h) | 8 |
| Network layers (N) | 4 |
| Hidden layers () | 32 |
| Typical Patterns | Parameter Characteristics | Schematic Diagram | Typical Patterns | Parameter Characteristics | Schematic Diagram |
|---|---|---|---|---|---|
![]() | ![]() | ||||
![]() | ![]() | ||||
![]() | ![]() | ||||
![]() | ![]() |
| Typical Patterns | Weight of Typical Patterns | ||||
|---|---|---|---|---|---|
| Attack Situation | Positioning Situation | Maneuvering Situation | Energy Situation | Intrinsic Capability Situation | |
| 0.452 | 0.128 | 0.187 | 0.105 | 0.128 | |
| 0.428 | 0.143 | 0.172 | 0.086 | 0.171 | |
| 0.145 | 0.478 | 0.146 | 0.105 | 0.126 | |
| 0.127 | 0.465 | 0.186 | 0.093 | 0.129 | |
| 0.091 | 0.115 | 0.452 | 0.161 | 0.181 | |
| 0.113 | 0.149 | 0.398 | 0.170 | 0.170 | |
| 0.065 | 0.116 | 0.424 | 0.185 | 0.210 | |
| 0.082 | 0.096 | 0.423 | 0.184 | 0.215 | |
| Experimental Set | Own Pilot | Enemy Pilot | Number of WVR Air Combat | Employment of BFM Decision Model by Own Pilot |
|---|---|---|---|---|
| 1 | C | B | 20 | No BFM Decision Model |
| 2 | C | B | 20 | LSTM-based BFM Decision Model |
| 3 | C | B | 20 | Transformer-based BFM Decision Model |
| Experimental Set | Total Time (min) | (%) | (%) | (%) | |||
|---|---|---|---|---|---|---|---|
| Own | Enemy | Own | Enemy | Own | Enemy | ||
| 1 | 56.58 | 30 | 70 | 4.81 | 8.52 | 17.83 | 23.35 |
| 2 | 51.12 | 55 | 45 | 10.00 | 6.95 | 19.37 | 19.87 |
| 3 | 40.47 | 70 | 30 | 14.73 | 6.61 | 25.19 | 17.04 |
Disclaimer/Publisher’s Note: The statements, opinions and data contained in all publications are solely those of the individual author(s) and contributor(s) and not of MDPI and/or the editor(s). MDPI and/or the editor(s) disclaim responsibility for any injury to people or property resulting from any ideas, methods, instructions or products referred to in the content. |
© 2025 by the authors. Licensee MDPI, Basel, Switzerland. This article is an open access article distributed under the terms and conditions of the Creative Commons Attribution (CC BY) license (https://creativecommons.org/licenses/by/4.0/).
Share and Cite
Dong, Y.; He, S.; Zhao, Y.; Ai, J.; Wang, C. Development and Evaluation of Transformer-Based Basic Fighter Maneuver Decision-Support Scheme for Piloting During Within-Visual-Range Air Combat. Aerospace 2025, 12, 73. https://doi.org/10.3390/aerospace12020073
Dong Y, He S, Zhao Y, Ai J, Wang C. Development and Evaluation of Transformer-Based Basic Fighter Maneuver Decision-Support Scheme for Piloting During Within-Visual-Range Air Combat. Aerospace. 2025; 12(2):73. https://doi.org/10.3390/aerospace12020073
Chicago/Turabian StyleDong, Yiqun, Shanshan He, Yunmei Zhao, Jianliang Ai, and Can Wang. 2025. "Development and Evaluation of Transformer-Based Basic Fighter Maneuver Decision-Support Scheme for Piloting During Within-Visual-Range Air Combat" Aerospace 12, no. 2: 73. https://doi.org/10.3390/aerospace12020073
APA StyleDong, Y., He, S., Zhao, Y., Ai, J., & Wang, C. (2025). Development and Evaluation of Transformer-Based Basic Fighter Maneuver Decision-Support Scheme for Piloting During Within-Visual-Range Air Combat. Aerospace, 12(2), 73. https://doi.org/10.3390/aerospace12020073










