Dual-Metric-Based Assessment and Topology Generation of Urban Airspace with Quadrant Analysis and Pareto Ranking
Abstract
1. Introduction
2. Problem Description
3. Generation of Urban Airspace Metrics
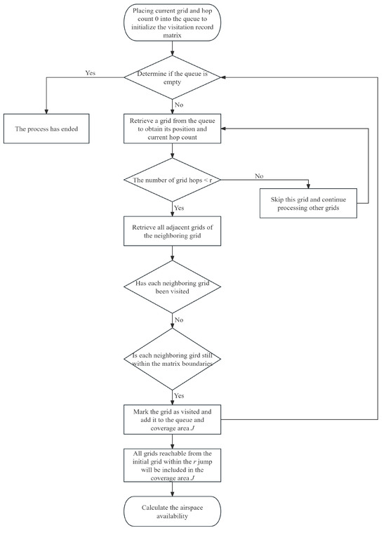
3.1. Urban Airspace Availability
3.2. Risk to Ground Population
4. Airspace Availability and Topology Models
4.1. Quadrant Analysis
4.2. Pareto Ranking and Selection
4.3. Establishment of Airspace Topology
5. Results and Discussion
5.1. Scenario and Data Descriptions
5.2. Analysis of Urban Airspace Availability
5.3. Feasibility Analysis of Urban Airspace
5.4. Verification of Airspace Connectivity
6. Conclusions
Author Contributions
Funding
Data Availability Statement
Conflicts of Interest
References
- Bauranov, A.; Rakas, J. Designing airspace for urban air mobility: A review of concepts and approaches. Prog. Aerosp. Sci. 2021, 125, 100726. [Google Scholar] [CrossRef]
- Feng, X.; Murray, A.T.; Church, R.L. Drone service response: Spatiotemporal heterogeneity implications. J. Transp. Geogr. 2021, 93, 103074. [Google Scholar] [CrossRef]
- Lee, K.; Lee, W. Thermal Infrared Orthophoto Geometry Correction Using RGB Orthophoto for Unmanned Aerial Vehicle. Aerospace 2024, 11, 817. [Google Scholar] [CrossRef]
- Ma, Z.; He, S.; Duan, Z.; Liu, J. Analyzing the Indirect Effects of Lightning on Unmanned Aerial Vehicle Navigation Receivers. Aerospace 2024, 11, 810. [Google Scholar] [CrossRef]
- Lee, U.-J.; Ahn, S.-J.; Choi, D.-Y.; Chin, S.-M.; Jang, D.-S. Airspace Designs and Operations for UAS Traffic Management at Low Altitude. Aerospace 2023, 10, 737. [Google Scholar] [CrossRef]
- Heiets, I.; Kuo, Y.-W.; La, J.; Yeun, R.C.; Verhagen, W. Future Trends in UAV Applications in the Australian Market. Aerospace 2023, 10, 555. [Google Scholar] [CrossRef]
- Patterson, M.D.; Antcliff, K.R.; Kohlman, L.W. A proposed approach to studying urban air mobility missions including an initial exploration of mission requirements. In Proceedings of the Annual Forum and Technology Display, Phoenix, AZ, USA, 15–17 May 2018. [Google Scholar]
- Shakoor, S.; Kaleem, Z.; Baig, M.I.; Chughtai, O.; Duong, T.Q.; Nguyen, L.D. Role of UAVs in public safety communications: Energy efficiency perspective. IEEE Access 2019, 7, 140665–140679. [Google Scholar] [CrossRef]
- Straubinger, A.; Kluge, U.; Fu, M.; Al Haddad, C.; Ploetner, K.O.; Antoniou, C. Identifying demand and acceptance drivers for user friendly urban air mobility introduction. In Towards User-Centric Transport in Europe 2: Enablers of Inclusive, Seamless and Sustainable Mobility; Springer: Berlin/Heidelberg, Germany, 2020; pp. 117–134. [Google Scholar]
- Gao, J.; Pan, W. Research, Analysis, and Improvement of Unmanned Aerial Vehicle Path Planning Algorithms in Urban Ultra-Low Altitude Airspace. Aerospace 2024, 11, 704. [Google Scholar] [CrossRef]
- Ribeiro, M.; Ellerbroek, J.; Hoekstra, J. Using reinforcement learning to improve airspace structuring in an urban environment. Aerospace 2022, 9, 420. [Google Scholar] [CrossRef]
- Hoekstra, J.; Ellerbroek, J.; Sunil, E.; Maas, J. Geovectoring: Reducing traffic complexity to increase the capacity of UAV airspace. In Proceedings of the ICRAT 2018: 2018 International Conference on Research in Air Transportation, Barcelona, Spain, 26–29 June 2018. [Google Scholar]
- He, H.; Liao, X.; Ye, H.; Xu, C.; Yue, H. Data-Driven Insights into Population Exposure Risks: Towards Sustainable and Safe Urban Airspace Utilization by Unmanned Aerial Systems. Sustainability 2023, 15, 12247. [Google Scholar] [CrossRef]
- Garrow, L.A.; German, B.J.; Leonard, C.E. Urban air mobility: A comprehensive review and comparative analysis with autonomous and electric ground transportation for informing future research. Transp. Res. Part C Emerg. Technol. 2021, 132, 103377. [Google Scholar] [CrossRef]
- Sutheerakul, C.; Kronprasert, N.; Kaewmoracharoen, M.; Pichayapan, P. Application of unmanned aerial vehicles to pedestrian traffic monitoring and management for shopping streets. Transp. Res. Procedia 2017, 25, 1717–1734. [Google Scholar] [CrossRef]
- Poissant, A.; Castano, L.; Xu, H. Mitigation of Ground Impact Hazard for Safe Unmanned Aerial Vehicle Operations. J. Aerosp. Inf. Syst. 2020, 17, 647–658. [Google Scholar] [CrossRef]
- Lampton, A.K.; Klyde, D.H.; Prince, T.; Swaney, T.; Belcastro, C.M. Toward Developing MTEs for Multirotor sUAS in Controlled Wind Conditions. In Proceedings of the AIAA Scitech 2020 Forum, Orlando, FL, USA, 6–10 January 2020; p. 1507. [Google Scholar]
- Stepanyan, V.; Krishnakumar, K.S.; Ippolito, C.A. Coordinated Turn Trajectory Generation and Tracking Control for Multirotors Operating in Urban Environment. In Proceedings of the AIAA Scitech 2019 Forum, San Diego, CA, USA, 7–11 January 2019; p. 0957. [Google Scholar]
- Vascik, P.D.; Hansman, R.J. Constraint identification in on-demand mobility for aviation through an exploratory case study of Los Angeles. In Proceedings of the 17th AIAA Aviation Technology, Integration, and Operations Conference, Denver, CO, USA, 5–9 June 2017; p. 3083. [Google Scholar]
- Barrado, C.; Boyero, M.; Brucculeri, L.; Ferrara, G.; Hately, A.; Hullah, P.; Martin-Marrero, D.; Pastor, E.; Rushton, A.P.; Volkert, A. U-space concept of operations: A key enabler for opening airspace to emerging low-altitude operations. Aerospace 2020, 7, 24. [Google Scholar] [CrossRef]
- Ippolito, C.A.; Krishnakumar, K.; Stepanyan, V.; Chakrabarty, A.; Baculi, J. Safe50 reference design study for large-scale high-density low-altitude uas operations in urban areas. In Proceedings of the AIAA Scitech Forum, San Diego, CA, USA, 7–11 January 2019. [Google Scholar]
- Vascik, P.D.; Balakrishnan, H.; Hansman, R.J. Assessment of Air Traffic Control for Urban Air Mobility and Unmanned Systems; Report No. ICAT-2018-03; MIT International Center for Air Transportation (ICAT): Cambridge, MA, USA, 2018. [Google Scholar]
- Bauranov, A.; Rakas, J. Urban air mobility and manned eVTOLs: Safety implications. In Proceedings of the 2019 IEEE/AIAA 38th Digital Avionics Systems Conference (DASC), San Diego, CA, USA, 8–12 September 2019; pp. 1–8. [Google Scholar]
- Tadema, J.; Theunissen, E.; Kirk, K. Self-separation support for UAS. In Proceedings of the AIAA Infotech@ Aerospace 2010, Atlanta, GA, USA, 20–22 April 2010; p. 3460. [Google Scholar]
- Bosson, C.; Lauderdale, T.A. Simulation evaluations of an autonomous urban air mobility network management and separation service. In Proceedings of the 2018 Aviation Technology, Integration, and Operations Conference, Atlanta, GA, USA, 25–29 June 2018; p. 3365. [Google Scholar]
- Wu, M.G.; Cone, A.C.; Lee, S.; Chen, C.; Edwards, M.W.; Jack, D.P. Well clear trade study for unmanned aircraft system detect and avoid with non-cooperative aircraft. In Proceedings of the 2018 Aviation Technology, Integration, and Operations Conference, Atlanta, GA, USA, 25–29 June 2018; p. 2876. [Google Scholar]
- Al Haddad, C.; Chaniotakis, E.; Straubinger, A.; Plötner, K.; Antoniou, C. Factors affecting the adoption and use of urban air mobility. Transp. Res. Part A Policy Pract. 2020, 132, 696–712. [Google Scholar] [CrossRef]
- Rao, B.; Gopi, A.G.; Maione, R. The societal impact of commercial drones. Technol. Soc. 2016, 45, 83–90. [Google Scholar] [CrossRef]
- Vascik, P.D.; Hansman, R.J. Scaling constraints for urban air mobility operations: Air traffic control, ground infrastructure, and noise. In Proceedings of the 2018 Aviation Technology, Integration, and Operations Conference, Atlanta, GA, USA, 25–29 June 2018; p. 3849. [Google Scholar]
- Cho, J.; Yoon, Y. How to assess the capacity of urban airspace: A topological approach using keep-in and keep-out geofence. Transp. Res. Part C Emerg. Technol. 2018, 92, 137–149. [Google Scholar] [CrossRef]
- Cho, J.; Yoon, Y. Extracting the topology of urban airspace through graph abstraction. Transp. Res. Part C Emerg. Technol. 2021, 127, 103116. [Google Scholar] [CrossRef]
- Hongyong, W.; Ruiying, W.; Yifei, Z. Analysis of topological characteristics in air traffic situation networks. Proceedings of the Institution of Mechanical Engineers, Part G. J. Aerosp. Eng. 2015, 229, 2497–2505. [Google Scholar] [CrossRef]
- Ren, G.; Lu, C.; Zhu, J.; Liu, X. Analyzing the topological characteristic and key nodes of Chinese air sector network. Int. J. Mod. Phys. B 2019, 33, 1950100. [Google Scholar] [CrossRef]
- Kwon, J.; Kim, Y.; Choi, S.-H. Airspace map design to implement customer-friendly service on unmanned aerial vehicles. Spat. Inf. Res. 2019, 27, 87–95. [Google Scholar] [CrossRef]
- Pongsakornsathien, N.; Bijjahalli, S.; Gardi, A.; Symons, A.; Xi, Y.; Sabatini, R.; Kistan, T. A performance-based airspace model for unmanned aircraft systems traffic management. Aerospace 2020, 7, 154. [Google Scholar] [CrossRef]
- Pang, B.; Dai, W.; Ra, T.; Low, K.H. A concept of airspace configuration and operational rules for UAS in current airspace. In Proceedings of the 2020 AIAA/IEEE 39th Digital Avionics Systems Conference (DASC), San Antonio, TX, USA, 11–15 October 2020; pp. 1–9. [Google Scholar]
- Jang, D.-S.; Ippolito, C.A.; Sankararaman, S.; Stepanyan, V. Concepts of airspace structures and system analysis for UAS traffic flows for urban areas. In Proceedings of the AIAA Information Systems—AIAA Infotech@ Aerospace, Grapevine, TX, USA, 9–13 January 2017; p. 0449. [Google Scholar]
- Tang, H. Airspace Design and Strategic Deconfliction for Urban Air Mobility. Ph.D. Thesis, University of South Florida, Tampa, FL, USA, 2022. [Google Scholar]
- Wang, Z.; Delahaye, D.; Farges, J.-L.; Alam, S. Route network design in low-altitude airspace for future urban air mobility operations A case study of urban airspace of Singapore. In Proceedings of the International Conference on Research in Air Transportation (ICRAT 2020), Tampa, FL, USA, 19–23 June 2022. [Google Scholar]
- Spirkovska, L.; Kulkarni, C.S.; Watkins, J.; Martin, L. Urban air mobility airspace dynamic density. In Proceedings of the AIAA AVIATION 2022 Forum, Chicago, IL, USA, 27 June–1 July 2022; p. 3403. [Google Scholar]
- Verma, S.; Dulchinos, V.; Wood, R.D.; Farrahi, A.; Mogford, R.; Shyr, M.; Ghatas, R. Design and analysis of corridors for UAM operations. In Proceedings of the 2022 IEEE/AIAA 41st Digital Avionics Systems Conference (DASC), Portsmouth, VA, USA, 8–22 September 2022; pp. 1–10. [Google Scholar]
- Nguyen, T.V. Dynamic delegated corridors and 4d required navigation performance for urban air mobility (uam) airspace integration. J. Aviat. Aerosp. Educ. Res. 2020, 29, 57–72. [Google Scholar] [CrossRef]
- Sacharny, D.; Henderson, T.C.; Cline, M. Large-scale UAS traffic management (UTM) structure. In Proceedings of the 2020 IEEE International Conference on Multisensor Fusion and Integration for Intelligent Systems (MFI), Karlsruhe, Germany, 14–16 September 2020; pp. 7–12. [Google Scholar]
- Sacharny, D.; Henderson, T.C.; Marston, V.V. Lane-based large-scale uas traffic management. IEEE Trans. Intell. Transp. Syst. 2022, 23, 18835–18844. [Google Scholar] [CrossRef]
- Qiu, S.; Yao, D.; Wang, Z. Analysis of low-altitude airspace. J. Phys. Conf. Ser. 2019, 1302, 042032. [Google Scholar] [CrossRef]
- Labib, N.S.; Danoy, G.; Musial, J.; Brust, M.R.; Bouvry, P. A multilayer low-altitude airspace model for UAV traffic management. In Proceedings of the 9th ACM Symposium on Design and Analysis of Intelligent Vehicular Networks and Applications, Miami Beach, FL, USA, 25–29 November 2019; pp. 57–63. [Google Scholar]
- Zhou, S.; Liu, Y.; Zhang, X.; Dong, H.; Zhang, W.; Wu, H.; Li, H. Risk Assessment and Distribution Estimation for UAV Operations with Accurate Ground Feature Extraction Based on a Multi-Layer Method in Urban Areas. Drones 2024, 8, 399. [Google Scholar] [CrossRef]
- Stepanyan, V.; Krishnakumar, K.S. Input Constrained M-MRAC for Multirotors Operating in an Urban Environment. In Proceedings of the AIAA Scitech 2019 Forum, San Diego, CA, USA, 7–11 January 2019; p. 1191. [Google Scholar]
- Mohamed Salleh, M.F.B.; Wanchao, C.; Wang, Z.; Huang, S.; Tan, D.Y.; Huang, T.; Low, K.H. Preliminary concept of adaptive urban airspace management for unmanned aircraft operations. In Proceedings of the 2018 AIAA Information Systems-AIAA Infotech@ Aerospace, Kissimmee, FL, USA, 8–12 January 2018; p. 2260. [Google Scholar] [CrossRef]
- Murça, M.C.R. Identification and prediction of urban airspace availability for emerging air mobility operations. Transp. Res. Part C Emerg. Technol. 2021, 131, 103274. [Google Scholar] [CrossRef]
- Oh, S.; Yoon, Y. Data-driven risk analysis of unmanned aircraft system operations considering spatiotemporal characteristics of population distribution. Transp. Res. Interdiscip. Perspect. 2022, 16, 100732. [Google Scholar] [CrossRef]
- Oh, S.; Yoon, Y.; Kim, S. Risk Analysis of Unmanned Aerial System Operations in Urban Airspace Considering Spatiotemporal Population Dynamics. In Proceedings of the 2022 IEEE 25th International Conference on Intelligent Transportation Systems (ITSC), Macau, China, 8–12 October 2022; pp. 428–433. [Google Scholar]
- Vascik, P.D.; Cho, J.; Bulusu, V.; Polishchuk, V. Geometric approach towards airspace assessment for emerging operations. J. Air Transp. 2020, 28, 124–133. [Google Scholar] [CrossRef]
- Tian, W.; Hu, M. Study of air traffic flow management optimization model and algorithm based on multi-objective programming. In Proceedings of the 2010 Second International Conference on Computer Modeling and Simulation, Sanya, China, 22–24 January 2010; pp. 210–214. [Google Scholar]
- Tang, J.; Alam, S.; Lokan, C.; Abbass, H.A. A multi-objective approach for dynamic airspace sectorization using agent based and geometric models. Transp. Res. Part C Emerg. Technol. 2012, 21, 89–121. [Google Scholar] [CrossRef]
- Wong, C.S.Y.; Sundaram, S.; Sundararajan, N. CDAS: A cognitive decision-making architecture for dynamic airspace sectorization for efficient operations. IEEE Trans. Intell. Transp. Syst. 2018, 20, 1659–1668. [Google Scholar] [CrossRef]
- Daniel, D.; Oussedik, S.; Stephane, P. Airspace congestion smoothing by multi-objective genetic algorithm. In Proceedings of the 2005 ACM Symposium on Applied Computing, Santa Fe, NM, USA, 13–17 March 2005; pp. 907–912. [Google Scholar]












Disclaimer/Publisher’s Note: The statements, opinions and data contained in all publications are solely those of the individual author(s) and contributor(s) and not of MDPI and/or the editor(s). MDPI and/or the editor(s) disclaim responsibility for any injury to people or property resulting from any ideas, methods, instructions or products referred to in the content. |
© 2024 by the authors. Licensee MDPI, Basel, Switzerland. This article is an open access article distributed under the terms and conditions of the Creative Commons Attribution (CC BY) license (https://creativecommons.org/licenses/by/4.0/).
Share and Cite
Zhang, W.; Wu, H.; Liu, Y.; Zhou, S.; Dong, H.; Liu, H. Dual-Metric-Based Assessment and Topology Generation of Urban Airspace with Quadrant Analysis and Pareto Ranking. Aerospace 2024, 11, 978. https://doi.org/10.3390/aerospace11120978
Zhang W, Wu H, Liu Y, Zhou S, Dong H, Liu H. Dual-Metric-Based Assessment and Topology Generation of Urban Airspace with Quadrant Analysis and Pareto Ranking. Aerospace. 2024; 11(12):978. https://doi.org/10.3390/aerospace11120978
Chicago/Turabian StyleZhang, Weizheng, Hua Wu, Yang Liu, Suyu Zhou, Hailong Dong, and Huayu Liu. 2024. "Dual-Metric-Based Assessment and Topology Generation of Urban Airspace with Quadrant Analysis and Pareto Ranking" Aerospace 11, no. 12: 978. https://doi.org/10.3390/aerospace11120978
APA StyleZhang, W., Wu, H., Liu, Y., Zhou, S., Dong, H., & Liu, H. (2024). Dual-Metric-Based Assessment and Topology Generation of Urban Airspace with Quadrant Analysis and Pareto Ranking. Aerospace, 11(12), 978. https://doi.org/10.3390/aerospace11120978
