Next Article in Journal
Special Issue: Advances in CubeSat Sails and Tethers (1st Edition)
Next Article in Special Issue
Airfoil Optimization and Analysis Using Global Sensitivity Analysis and Generative Design
Previous Article in Journal
Accuracy Analysis of a Multi-Closed-Loop Truss Antenna with Clearance
Previous Article in Special Issue
A Model-Based Optimization Method of ARINC 653 Multicore Partition Scheduling
 
 
Font Type:
Arial Georgia Verdana
Font Size:
Aa Aa Aa
Line Spacing:
Column Width:
Background:
Article

Optimized Design and Test of Geometrically Nonlinear Static Aeroelasticity Model for High-Speed High-Aspect-Ratio Wing

1
School of Aeronautics and Astronautics, Dalian University of Technology, Dalian 116023, China
2
State Key Laboratory of Structural Analysis for Industrial Equipment, Dalian University of Technology, Dalian 116023, China
3
Advanced Technology for Aerospace Vehicles of Liaoning Province, Dalian University of Technology, Dalian 116023, China
*
Author to whom correspondence should be addressed.
Aerospace 2024, 11(12), 1015; https://doi.org/10.3390/aerospace11121015
Submission received: 31 October 2024 / Revised: 6 December 2024 / Accepted: 7 December 2024 / Published: 10 December 2024
(This article belongs to the Special Issue Aircraft Design and System Optimization)

Abstract

Large transport aircraft tend to adopt a wing layout with a high aspect ratio and swept-back angle due to the requirement of a high lift-to-drag ratio. Composite material is typically employed to ensure the light weight of the structure, causing serious static aeroelasticity problems to the aircraft. When the airplane is flying in the transonic region, its aerodynamic load is very complex, and the large load leads to large deformation of the wing, triggering geometric nonlinear effects, which further affects the static aerodynamic elasticity characteristics of the wing. In this study, in order to study the static aeroelastic characteristics of the transonic flow of a high-aspect-ratio airfoil, a new design method of the scaled similar optimization model is described, and the change in the model lift coefficient due to geometrically nonlinear static aeroelasticity effects when the angle of attack is changed was investigated by using simulation and wind tunnel test methods. In order to ensure the accuracy of the wing shape when the model was deformed greatly, this study employed the structural design scheme of the wing with the skin as the main stiffness component, and the thicknesses of different regions of the skin were used as the design variables for the stiffness optimization design. The engineering algorithm of nonlinear finite elements was used in this study to calculate the curve of lift with the angle of attack considering the geometric nonlinear static aeroelasticity effect. The results show that the similarity optimization process employed in this study can be used to complete the design of the high-speed aerostatic wing test model, and the wind tunnel test results show that geometric nonlinearity has a large impact on the lift coefficient of the wing.

1. Introduction

Since the introduction of aircraft, large transport aircraft have been the focus of attention for aircraft design practitioners, due to their larger load capacity and longer flight range than other types of aircraft. In order to achieve a higher lift coefficient and lift-to-drag ratio, large transport aircraft usually adopt a high-aspect-ratio wing with a certain swept-back angle. Especially in recent years, in order to achieve lower structural weight, the structural material of transport aircraft has often been selected from aerospace aluminum alloy or carbon fiber, which inevitably leads to greater flexibility of the wing. Therefore, the aerodynamic load and structural flexibility of the wing of modern large transport aircraft have led to increasingly significant aerodynamic elasticity problems, among which the static aeroelasticity problem is particularly obvious.
In general, the static aeroelasticity effect of a wing can have a large impact on the aerodynamic characteristics of an airplane, such as causing a change in aerodynamic coefficients and their derivatives of all orders and change in pressure center position [1]. The static aeroelasticity effect of a wing with a high aspect ratio occasionally influences the static stability of the aircraft structure and sometimes causes static aeroelasticity divergence of the wing structure [2,3]. At times, the elastic deformation of the wing under aerodynamic loads can cause large changes in the wing lift and drag [4]. The wings of large aircraft are generally of high-aspect-ratio configuration and are increasingly made of composite materials, which increases the flexibility of the wing and worsens its static aeroelasticity problem. At present, most airliners have high deformation, the cruise profile is inconsistent with the profile of the frame, the center of gravity position is changed in the structural aspect, the aerodynamic focus is moved forward, and the torsional deformation will reduce the finite angle of attraction. These factors may lead to changes in the aerodynamic characteristics, such as a reduction in the lift coefficient, reduction in the lift–drag ratio, and change in the moment of drag. In addition to these conventional static aeroelasticity problems, the geometric nonlinear problems of a high-aspect-ratio elastic wing and the static aeroelastic problems caused by the high flexibility of the new high-aspect-ratio wing structure are particularly serious, and the maximum elastic deformation of the wing can sometimes be up to 25% of the wing length [5]. When this occurs, due to the huge structural geometry, the traditional linear elasticity assumption is no longer applicable, and the structural stiffness of the wing shows a nonlinear behavior, which undoubtedly presents a great challenge to the analysis of this kind of static aeroelastic effect.
In order to counteract the adverse effects of static aeroelasticity deformation on aircraft performance, large transport aircraft can only be designed with high structural rigidity to passively prevent the adverse aerodynamic effects caused by structural flexibility. According to this design idea, it is difficult to ensure the optimal aerodynamic characteristics of the existing large-span composite wings under the rigid design state, and there is a heavy price to pay in terms of structural weight, even requiring an offset of its advanced materials. Therefore, the static aeroelasticity problem of high-aspect-ratio airfoils needs to be urgently solved. At present, the main research methods for this kind of problem are simulation and wind tunnel tests. Among these, the wind tunnel test is necessary to reveal the mechanism of large-deformation aeroelasticity motion and verify the theoretical method.
The study of geometrically nonlinear static aeroelasticity effects started early. After Patil et al. [6] proposed the concept of geometrically nonlinear aeroelasticity for fixed-wing aircraft, the problem was mainly studied within the framework of a simple beam/slab-shell model and a binary aeroelasticity theory, and the influence of structural parameters on the dynamic characteristics of the structure was briefly analyzed. Patil [7,8] used the coupled Computational Fluid Dynamics (CFD)/Computational Structural Dynamics (CSD) approach to solve the static aeroelasticity problem. Webb [9] investigated the effect of static air bombs on the transonic performance of airplanes. Ye’s study [10] illustrated that the effect of structural geometrical nonlinearity on the transonic aeroelasticity properties of a wing is significantly different than if the geometrical nonlinearity is not considered. Lyrio et al. [11,12] described the integration of an in-house CFD code with a Computational Solid Mechanics (CSM) solver in a high-fidelity approach for transonic static aeroelasticity applications. Dang [13] demonstrated an accelerated loosely coupled CFD/CSD method for nonlinear static aeroelasticity analysis. Zhang [14] proposed a static aeroelasticity response and leveling solution for a connected wing aircraft with a high aspect ratio, emphasizing the importance of considering geometric nonlinearities. Xie [15] established a linearization method and an engineering approach for geometrically nonlinear aeroelastic stability analysis of large flexible aircraft with high aspect ratio based on the assumption of small power uptake. Tsushimaan [16] developed an integrated geometrically nonlinear aeroelasticity framework to analyze the static nonlinear aeroelasticity response of morphing the composite wing with orthotropic materials. Yang et al. [17], in 2009, optimized the static aeroelasticity effect of a high-aspect-ratio wing using the response surface technique. Shafaghat [18] studied a High Altitude Long Endurance (HALE) aircraft through the nonlinear aeroelasticity analysis method. Kantor [19] proposed a derivation of a modal nonlinear structural model and its coupling with a nonlinear aerodynamic model for static aeroelastic analysis of highly deformable configurations.
Scaled and optimized designs have also been widely researched. Spada [20] proposed a scaling method for wings with high aspect ratio considering the nonlinear static aeroelasticity response. Chen [21] designed a static aeroelasticity model using a single-beam model and conducted wind tunnel tests, proposing that the elastically corrected wing can improve flight performance and is important for aircraft weight reduction. Florance [22] designed a wind tunnel test using a variable stiffness beam model and compared the computational and wind tunnel test results. Farsadi [23] proposed a novel design and fabrication method for high-aspect-ratio composite wings considering geometric nonlinear aeroelasticity and multidisciplinary optimization and performed the necessary tests on the model. Filippou [24] used multidisciplinary optimization to develop an optimization framework for the design of a similar model for aeroelasticity of scaled-down wings. Kilimtzidis [25] proposed a computational framework for low-fidelity steady-state static aeroelastic optimization of composite high-aspect-ratio aircraft wings through agent modeling. Ahmadi [26] proposed a numerical method for multidisciplinary optimization of geometrically nonlinear airfoil models by using an aeroelasticity trimming technique.
On the basis of existing research, we propose a new type of static aeroelastic wing characteristic solution process by combining the practical problems to be solved in this paper. The purpose of this paper is to study the static aeroelastic properties of high-speed large airplanes, because it is difficult to calculate the aerodynamic loads of the wing in the transonic regime; large airplanes often use a swept-back configuration for the wing in order to reduce the drag during flight, and the wing is often supercritical, which makes it extremely difficult to calculate the static aeroelastic properties.
In this paper, we aim to investigate the static aeroelastic properties of airfoils affected by geometrical nonlinearities by means of wind tunnel tests, as the manufacture of an equivalent scaled-down similar wind tunnel test model becomes a key technical difficulty in these cases. The traditional single-beam model shows a high stiffness in the main beam of the wing and a poor stiffness of the skin, which make it difficult to ensure a good aerodynamic shape when the wing is subjected to a large aerodynamic load, especially when the model is affected by a large-deformation geometric nonlinearity. In this paper, the skin is innovatively adopted as the main stiffness component of the wing, and the wing skin is divided into different regions. The thickness of different regions of the skin is taken as the design variable for optimizing the stiffness of the wing, and the composite cutting process is applied to manufacture the test model. In order to better solve the distributed load of the wing during wind tunnel blowing, the model is installed with a pressure measurement structure in the key wing profile. At the same time, a nonlinear finite element method is used to assist in the calculation of the static aeroelastic properties of the model, and a comparative analysis is carried out with the solution of the test model.

2. Materials and Methods

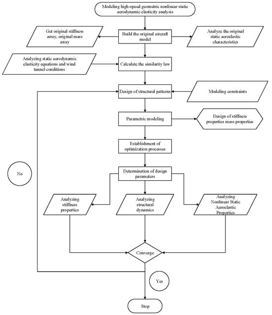
The static aeroelastic modeling methodology used in this paper is as follows. The static aeroelastic properties of the original aircraft are analyzed and calculated to obtain the target flexibility matrix and target structural dynamics parameters for the scaled similarity design. The scaled similarity design determines the similarity ratio from the static aeroelasticity equations according to the specific parameters of the target wind tunnel of the scaled similarity model, such as dynamic pressure, aerodynamic parameters, wind tunnel dimensions, etc., and comparing the flight conditions of the original model. Constructing the standard model of the static aeroelastic wind tunnel test also requires designing the structural form of the model. The structural form of the high-speed static aeroelasticity model should be comprehensively determined after considering multiple constraints such as wind tunnel blowing conditions, stiffness designability, aerodynamic shape accuracy, and required strength of the model. The target stiffness and target mass of the test model can be calculated from the stiffness and mass of the original model with the similarity ratio, and the force transmission route of the test model can be determined according to the structural form. So far, the finite element method has been used to construct the parametric structural dynamics equations with designability of the stiffness and mass arrays of the test model, as well as to establish the optimization process of the structural dynamics model and iteratively design the final test model.
It is necessary to verify whether the structural dynamics equations constructed in the test model are similar to the target structural dynamics equations, and therefore, the test model is subjected to stiffness analysis, structural dynamics analysis, and static aeroelastic analysis. Since the model must eventually be tested in a wind tunnel, it is also necessary to conduct a strength test on the model to determine the strength limit of the model and then determine the working conditions in the blowing wind. The flowchart for static aeroelasticity modeling is shown in Figure 1.
In this paper, we describe the construction method, analysis method, and verification means of the research model in three aspects: stiffness design and verification, structural process design and verification, and static aeroelastic design and verification.
Neglecting the influence of inertia and damping, the static and pneumatic elasticity equations of the model can be expressed as follows:
α e = α r + Q C A α e b 2 ,
where α e and α r are the angle of attack with the rigid body after elastic deformation in rad; Q is the dynamic pressure in N / m 2 ; C is the flexibility coefficient related to the angle of attack in r a d / N ; A is the aerodynamic coefficient, dimensionless.

2.1. Scaled Optimized Stiffness Design

Static aeroelasticity model stiffness is the most difficult aspect of the design of static aeroelasticity models. In this paper, the material used for the skin of the wing model is carbon fiber, and the skin is much thicker than the skin of the traditional paradigm, whereas the material used for the beams and ribs is glass fiber with a lower modulus, which makes the stiffness of the skin much greater than that of the beams and ribs. Based on the criterion of stiffness distribution of the static indeterminacy problem, it can be seen that the skin stiffness of the static aeroelasticity model constructed in this question is the main stiffness of the model, so it is necessary to construct the overall stiffness optimization design process by taking the parameter of the skin as the design variable of the model stiffness. In this paper, the thicknesses of different skin regions of the wing are used as the stiffness design variables.

2.1.1. Similarity Law for Static Gas–Elastic Contraction Ratio

The static aeroelasticity equations are constructed incorporating the similar ratios:
k α α e = k α α r + k Q k C k A k α k b 2 Q C A α e b 2 ,
where k x is the ratio of the test model-specific parameters to the original model-specific parameters, k α is the ratio of the angle of attack, k Q is the ratio of dynamic pressure, k C is the ratio of the flexibility coefficient related to the angle of attack, and k b 2 is the ratio of the square of length.
If k q k C k A k b 2 = 1 , then the test model and the original model have the same static aeroelasticity equations. It is assumed that the test model and the original model have the same structural dynamic parameters and aerodynamic shape. It can be satisfied that k A = 1 , so the following needs to be satisfied:
k C = 1 / k q k b 2 ,
The stiffness ratio is calculated as follows:
k E I = k q k b 4 ,

2.1.2. Model Optimization Design

The structural optimization process generally requires the determination of the following four key parameters: the design variables, constraints, objective function, and optimization method. The optimization process involves collecting a set of parameters as design variables and constraints to minimize the objective function F ( v ) among many controllable parameters.
Min           F ( v ) s . t .         g j ( v ) 0         j = 1 , 2 , 3 , , n c v i l v i v i u         i = 1 , 2 , 3 , , n v
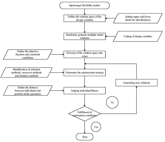
where F ( v ) is the objective function, g j ( v ) is the constraint, v i is the design variable, and v i l and v i u are the upper and lower limits of the design variable, i.e., boundary constraints. The focus of the optimization work is to determine the design variables, constraints, objective function, and optimization method in the optimization. The selection of these four constraint elements directly determines the result of the optimization. A general static aeroelasticity model design optimization problem is a standard optimization problem, and the specific optimization process is shown in the following Figure 2.
The static aeroelasticity optimization criterion is as follows:
  • Average of the errors of the diagonal terms of the flexibility matrix
    ε 1 = 1 n i = 1 n 1 C i i / C i i m             i = 1,2 , , n ,
  • Average of the errors of all terms of the flexibility matrix
    ε 2 = 1 n 2 i = 1 n j = 1 n 1 C i j / C i j m       i , j = 1,2 , , n
    where C i j represents the elements of the ith row and jth column in the optimized model flexibility influence coefficient matrix, and C i j m represents the elements of the ith row and jth column in the original quasi-model flexibility shadow.
The optimization method adopts the multi-island genetic algorithm (MIGA), which has the advantages of better global solving ability and computational efficiency than the traditional genetic algorithm; it also effectively avoids the problem of local optimal solution and does not require stringent initial values of variables, and it can be computed in parallel.

2.1.3. Stiffness Tests

The similarity of the stiffness distributions is determined using a matrix of flexibility influence coefficients, which are the generalized displacements D (linear or angular displacements), denoted by C i j , that occur at any point i ( i can coincide with j ) on the test piece when a generalized force P (force or moment) is added at a point j on the test piece.
In the measurement, the method of fixed-point loading multi-point measurement is generally adopted, i.e., the unit force Δ P is usually applied at the loading point in sequence during the measurement, and the displacements of all the loading points are measured in sequence to obtain the flexibility influence coefficient matrix.

2.2. Structural Design and Process Flow

The design of static aeroelasticity models for high-speed geometric nonlinearities faces the following challenges:
  • Designability of stiffness;
  • The model maintains a good aerodynamic shape after static deformation under load;
  • The model can withstand extreme loads without being destroyed.
When the static aeroelasticity effect of the wing is geometrically nonlinear, the aerodynamic loads on the wing in the spreading direction may vary drastically. Therefore, on the basis of the model design to meet the above requirements, it is better to add the pressure measurement profile to the model, so that the model can be used to obtain the geometrically nonlinear static aeroelasticity of the wing’s distributed load through the wind tunnel test.
In order to meet the above design requirements, the skin needs to have a large stiffness to resist the deformation under large aerodynamic loads. When the skin stiffness is the main stiffness of the wing, it is difficult to design the wing stiffness by using the variable cross-section beam, so it is necessary to use a certain parameter of the skin as the design variable of the stiffness. In this paper, different area thicknesses are used as the design variables of stiffness, and it is worth noting that the area division of the skin will affect the optimization results of the model. For this reason, when performing the skin area division, we can first refer to the mature wing partition form and then carry out the stiffness sensitivity analysis of the partition, adjust the partition form according to the partition stiffness sensitivity calculation, and finally determine the skin partition.
The structural form of the model comprises the skin, wing beam, wing rib (including pressure measurement wing rib), and root connectors. The materials of the skin, wing beam, and wing rib are composite materials, the stiffness is designed through the theory of pneumatic elastic tailoring, and the layup and molding are completed in the mold. The pressure measurement wing ribs can be made of photosensitive resin material and processed by 3D printing due to the high profile accuracy requirement and low strength requirement. The root joint should have enough stiffness, and the flatness of the contact surface should be at least 3.2, so 45 steel was selected, and the processing form was machine tool processing. The structural design of wind tunnel test model is shown in Figure 3.
Due to the presence of the pressure measurement structure, it is difficult to ensure the strength of the model by using an integrated molding process in the mold. The leading edge and trailing edge connection strength in the non-integrated molding model is poor and easily damaged. Therefore, the front and rear edges should be locally strengthened to ensure strength during model processing.
The CFD method is used to calculate and determine the aerodynamic loads under the test conditions and to complete the strength check.
As the shape of the composite molded wing model will have processing errors, it is necessary to measure the shape of the model and correct the digital model from the obtained shape results so as to reduce the impact of the composite processing errors on the results of the static aeroelastic characteristics analysis.

2.3. Static Aeroelasticity Design

For geometric nonlinear problems, the nonlinear equations are written using the principle of virtual work as well as by updating the Lagrangian format:
t V S i j t δ t ε i j   d V t + t V τ i j t δ η i j t   d V t = Q t + Δ t t V τ i j t δ e i j t   d V t
where V is the volume; δ is the imaginary displacement; Q is the external force, which in this problem is the pneumatic load; S i j is the stress tensor that satisfies the linear elasticity assumption part; τ i j is the stress tensor increment; ε i j is the Green strain tensor; e t i j   is the linear part of the strain tensor; and η t i j is the nonlinear part of the strain tensor.
The stress tensor is iterated as follows:
S i j = S t i j + τ i j t t + Δ t
Strain tensor expression versus displacement field is iterated as follows:
ε i j t = e t i j + η t i j e t i j = 1 2 u i , j + u i , j t t η t i j = 1 2 u k , i   u k , j   t t
where u i , j is the derivation of the displacement in the i -direction for the j -direction, and k is the summation.
After linearization, S i j satisfies the linear elasticity assumption:
S t i j = D i j k l   ε k l t t
where D i j k l t is a function of time t .
Each time step is linearized to obtain the linearized integral equation
t V D i j k l t   e i j t δ e i j t   d V t + t V τ i j δ η t i j t   d V t = Q t + Δ t t V τ i j δ e t i j t d V t
With the introduction of the transformation matrix and cell stiffness matrix, finite element stiffness matrix equations are obtained as follows:
K L t + K N L t u = Q t + Δ t F t e t = B L t   u t   η t = B N L t   u t K L t = t V B L T t   D t B L t d V t K N L t = t V B N L T t D t T t B N L t d V t F t = t V B L T t Τ ^ t d V t
where Τ t and Τ ^ t are the Cauchy stress tensor matrix and vector, and F t is the external force increment.
Linearization theory and the small perturbation assumption are introduced; the equations are developed at the equilibrium position, and the modal superposition method is used to express the small perturbation displacements at the equilibrium position:
u = u ¯ + x x = ϕ q
where u ¯ is the large deformation displacement, x is the small perturbation displacement, ϕ is the modal transfer matrix, and q is the modal coordinate.
The aerodynamic loads are expressed using the vortex lattice method with aerodynamic expressions:
Δ p = Q C 1 ( ϕ H + i k b ϕ H ) q
where Q is the dynamic pressure, C 1 is the expression for the aerodynamic influence coefficient, k is the reduction frequency, b is the reference chord length, ϕ H is the modal formation component of the perpendicular aerodynamic grid, and ϕ H is the slope of the downstream direction of the modal study at the lower wash point.
The interpolation between the aerodynamic force and the structure is performed using the principle of virtual work, and the relationship between the structural force and the aerodynamic force is as follows:
F s = G T F A
where F s is the structural force, F A is the aerodynamic force, and G is the interpolation matrix.
In this paper, the zero-frequency aerodynamic forces obtained by the vortex lattice method are aerodynamic loads, and it is assumed that the nonlinear static aeroelasticity loads are only linearly related to the angle of attack at each iteration step, so that the static aerodynamic elastic lift loads are iteratively expressed as follows:
Δ p = Δ p ~ a ( α t + Δ α t ) t + Δ t
where Δ p ~ a   is the aerodynamic load generated per unit angle of attack, α t is the angle of attack at instant t , and Δ α t is the increment of the angle of attack due to the nonlinear effect at moment t , which can be calculated using the nonlinear finite element method in the previous section. The flowchart of the nonlinear finite element iterative methods is shown in Figure 4.

3. Results

The original static aeroelasticity model was constructed from a numerical model of an aircraft with a high-aspect-ratio wing configuration codenamed CHNT-1. The wing configuration of CHNT-1 is a supercritical wing configuration with a clean profile, no maneuvering surfaces on the whole aircraft, a spread length of 29.774 m, a chord ratio of 9.298, an average aerodynamic chord length of 3.742 m, and a leading-edge swept-back angle of 17.718°. The original model is shown in Figure 5a and the wind tunnel used for the test is shown in Figure 5b.
The model was blown in a 2.4 m transonic transient impulse pressurized wind tunnel, and the wind tunnel parameters are shown in Table 1.
Based on the constraints of the above model design, the scaling of the model is set, and the scale ratio of the test model to the original quasi-model is 1:10; the stiffness ratio is determined based on the deformation of the test model under the expected load conditions of the wind tunnel test, and the model is expected to work as shown in Table 2.
The simulation of the original model shows that the maximum deformation is 606.7 mm at Mach number 0.78 and angle of attack 6°. The fluid–structure coupling calculation yields a calculated deformation of 213 mm for the experimental model, and the stiffness scale is obtained as 1.986:1.
The original stiffness matrix for the scaled-down design was calculated by setting the control points for the flexibility influence coefficients based on the test model structure, and the original stiffness matrix is shown in Figure 6.
The simulation model and structure of the test model were designed as shown in Figure 7 and Table 3.
The sectional properties of the model are shown in Table 4. The sectional properties of the model are shown in Table 4, where the sectional properties before the wing turn are approximated as Section 1 and the sectional properties after the wing turn are approximated as Section 2.
The stiffness of the wing model is given in the form of a flexibility matrix, and the result of the flexibility matrix is shown in Figure 8a.

3.1. Stiffness Optimization Results

The locations of the model’s stiffness control points in the model are shown in Figure 8b As far as possible, the model’s flexibility control points need to be selected in the position of the wing close to the wing tip, and in this paper, the optimization scheme we adopted required a matrix of flexibility influence coefficients using 22 control points with flexibility influence coefficients. According to the optimization process described above, the skin of the wing model needs to be first divided into different regions.
The target of the optimization is that the flexibility matrix of the optimized model agrees with the flexibility matrix of the target model. The flexibility matrix of the target model is shown below in Figure 9. If the reference case model is not optimized and only the thickness of different areas of the skin is calculated according to the scale ratio, the result of the flexibility matrix of the model calculated in this way has an error of more than 30% compared to the target flexibility matrix. After the optimization, the error of the flexibility matrix of the optimized model compared to the target flexibility matrix is less than 5%.
The optimization targets, design variables, objective function, constraint conditions, and loading conditions of the optimization of the model are presented in Table 5.
Because the objective function and constraints for solving this problem are strongly nonlinear multi-peak problems, general optimization algorithms are prone to fall into local optimal solutions, so the multi-island genetic algorithm with global search capability is used for this problem.
The application of the multi-island genetic algorithm to solve the problem presented in this paper requires the solution space of the optimization problem to be determined first. Because this paper needs to apply the stiffness quasi-isotropic nature of the material, the minimum thickness of the skin should be not less than the thickness of four layers of carbon fiber, i.e., 0.2 mm, and through the analysis of the optimization model of the target stiffness matrix, the maximum thickness of the skin is 10 mm. After that, according to the objective function and constraints to define the fitness function of the individual, the algorithm randomly generates the initial population in the solution space. The multi-island genetic algorithm should also define the distance between any individuals to divide the solution space to ensure the global property of the optimization algorithm. The design variables are encoded in each sub-solution space, and after calculating the fitness for each individual, selection, crossover, and mutation operations are performed on each individual to generate a new population. The fitness is also calculated and iterated sequentially until the selection of individuals that satisfy the objective function occurs. The optimization process for the case of this paper is shown in Figure 10.
In this paper, the skin area was firstly divided with reference to the partitioning scheme of a high-aspect-ratio aircraft wing and then according to the stiffness sensitivity results of each area of the skin to simplify and merge the partition as necessary, finally obtaining the location of each area of the skin’s partition as shown below. The final optimization results of the thickness value of each skin partition are shown in Figure 11 and Table 6. After optimization, the maximum thickness of each area of the wing model skin is 3.7 mm, and the minimum thickness is 1.3 mm.
The resultant error in the flexibility influence coefficient matrix of the optimized test model compared to the original model’s flexibility influence coefficient matrix is shown in Figure 12.
Measurement of the matrix of flexibility influence coefficients of the test model needs to pay attention to the following items: the rigid support surfaces of the test model, the model mounting surfaces, the support surfaces of the loading equipment, and the support surfaces of the displacement measuring equipment should be strictly parallel. The rigidity of the support device of the test model should be large enough. The load of the test loading should be linearly increasing, and the test should adopt the program of single-point loading and multi-point measurement. The stiffness test of the model is shown in Figure 13a.
The flexibility matrix obtained from the manufactured model after the stiffness test is shown in Figure 14, which is overall smaller than the target flexibility matrix and the model is overall stiffer.
The reasons for the error are as follows: the model has less loading deformation due to its proximity to the root, so it may result in a larger error in the softness influence coefficient matrix between the test model and the simulation model. Although the carbon fiber material is quasi-isotropic, the stiffness of the carbon fiber during actual manufacture did not correspond to what was actually predicted by the finite elements.
In order to ensure the accuracy of the measured data of the test model in the wind tunnel test, the main diagonal error of the flexibility influence matrix should be within 5%. If it is difficult to keep the error under 5%, e.g., such as when the model is a standard model for algorithm validation, the simulation model can be reworked using the optimization algorithm.
From Table 7, it can be seen that the optimized model designed in this paper is within the error range of 5%.

3.2. Necessary Test

The static aeroelastic characteristics of the aircraft are related to the aerodynamic shape of the wing, and the carbon fiber material makes the shape error of the model higher than that of the model made of metal material due to the limitation of the molding process, so the simulation model of the test model must be corrected by the shape measurement, if necessary. The shape measurements of the model are shown in Figure 13b. The results of the model shape measurements are shown in Table 8.
If the nonlinear static aeroelastic properties of the wing geometry are investigated, the model needs to be strong enough. The loads for the strength test of the model are obtained from the fluid–structure coupling calculation, the total load is applied to the test model by adopting the lever principle, and the loads and deformations of the test model are as shown in Figure 15. The results of the strength test are shown in Figure 16.

3.3. Simulation and Test Results

The static aeroelastic properties of the wing are less related to the inertial properties of the model, but the structural dynamics of the test model should be as similar as possible to the simulation model, which is measured using the force hammer method. The process of the ground vibration test is shown in Figure 17b, and the value of Modal Assurance Criterion (MAC) for the ground vibration test is shown in Figure 17a. The results of the formation for the ground vibration test and the formation for the simulation are shown in Figure 18.
The results of the frequency values of the ground vibration test and the frequency values of the simulation are shown in Table 9. The frequency error between the test model and the simulation model is within 3%, and the value of the Modal Assurance Criterion (MAC) is above 95%.
The load cases used in the simulations are Ma = 0.78 and Q = 54,920 Pa, and the load cases used in the wind tunnel tests are Ma = 0.78 and Q = 55 Kpa, with angles of attack of −2°, 0°, 1°, 2°, 3°, 4°, 4.5°, 5°, 5.5°, and 6°.
The simulated linear static aeroelastic deflection results and nonlinear static aeroelastic deflection results are linear with angle of attack. The simulated nonlinear static aeroelastic deflection values are smaller than the values of linear static aeroelastic deflection. The deflections measured in the wind tunnel test are shown in Figure 19. Although the values of the deflections measured in the wind tunnel test have measurement errors, the measured values of the deflections are basically linear with the angle of attack for small angles of attack, and when the angle of attack increases, the measured values of the deflections change nonlinearly with the angle of attack, and the slopes of the measured values decrease with the increase of the angle of attack. When the deflection value of the wind tunnel test is greater than 200, the deflection increase becomes very small when the angle of attack increases, and this result is similar to the strength test result on the ground. According to Figure 16 and Figure 19, the model will have obvious geometric nonlinear effects at large deflections.
The deflection value of the simulation is lower than the deflection value of the wind tunnel test; this reason is mainly because the aerodynamic simulation method is Double-Lattice Method (DLM), which is not accurate enough to calculate the aerodynamic force of this condition.
The purpose of this paper is to investigate the static aeroelastic properties and the related properties that affect the local angle of attack of the model and, thus, the lift coefficient of the model. The static aeroelastic properties of the test model are obtained from the wind tunnel test, and the aerodynamic loads to which the model is subjected are obtained from the measurement of the force balance. The test model calculates the average drag coefficient and lift coefficient for different loading conditions and different angles of attack, and it can be seen that the lift coefficient of the wing varies significantly under large-angle-of-attack conditions. However, only the curve of the lift coefficient change with the angle of attack calculated by simulation analysis is available, and the nonlinear characteristics of the lift coefficient under a large angle of attack cannot be obtained either by using static aeroelastic analysis or nonlinear finite element simulation iterative calculation, so it is necessary to explore the static aeroelastic characteristics of the wing through the test. The results of the variation of lift coefficient with angle of attack are shown in Figure 20.

4. Conclusions

This paper discusses an approach to investigating the static aeroelastic properties of a wing with geometric nonlinear effects in transonic flow using the scaled similarity technique and wind tunnel test technique. In order to solve the problems of stiffness designability, high accuracy of shape, and high load carrying capacity of the scaled similarity equivalent model, this study’s process is different from the previous aeroelasticity model optimization process and innovatively uses the thicknesses of different regions of the skin as stiffness design variables, the skin as the main stiffness component of the wing, and composite materials as the quasi-isotropic materials for the stiffness design, building a framework for the scaled optimization of a high-speed static aeroelasticity model. The following main conclusions are obtained:
In this study, we verified the effectiveness of developing a high-speed geometric nonlinear static aeroelasticity scaling optimization process for stiffness optimization design with the thickness of different regions of the skin as the design variables. From the results, it can be seen that the error between the simulation and the target stiffness array of the scaling optimization scheme adopted in this paper can be within 5%, and the error between the experimental model and the simulation model is also within 5% after ignoring the measurement error. Similarly, with the scaling optimization scheme described in this paper, the error between the static aeroelasticity test model and the simulated structural dynamics can also be controlled within 5%.
We also verified that the composite model of a wing with a large aspect ratio can have good shape accuracy, although the shape accuracy is still insufficient compared with that of the metal model; according to the results of shape measurement, the shape accuracy of the composite model can be controlled within 1 mm. Similarly, the design and manufacturing process employed in this paper ensure that the model has sufficient strength to investigate the geometrically nonlinear static aeroelasticity effects of the wing.
It was verified that the geometric nonlinear effects do significantly affect the lift coefficient in transonic flow. In this study, two methods, static aeroelasticity simulation and nonlinear finite element simulation, were used to calculate the lift coefficients of the model, and the calculated lift coefficients were lower than the experimental results. The lift coefficients calculated by the geometrically nonlinear analysis method used in this study were lower than those calculated for a linear rigid body, which was consistent with the experimental results. However, the simulation method in this study calculated the values of lift coefficients with large errors from the experimental measurements, which was mainly due to the lack of accuracy in the simulation results of transonic aerodynamic forces, so it becomes more necessary to develop a more advanced method of calculating the static aeroelastic properties.
After summarizing the work of this paper, several shortcomings can be found.
The test model in this paper was formed in a mold, so the shape error was not up to the level of the metal test model; this is because the composite material was difficult to machine using the machine tool. Therefore, the development of a new material that can be machined by machine tools even with a stiffness below 35 Gpa is necessary for the static aeroelasticity test model.
The static aeroelasticity calculation method used in this study made it difficult to simulate the transonic static aeroelastic properties of the wing, so it is necessary to develop a more advanced simulation approach.

Author Contributions

Conceptualization, W.Q. and X.L.; methodology, X.L., W.Q. and L.X.; software X.L.; validation, X.L. and X.A.; investigation, X.L.; data curation, X.L. and J.L.; writing—original draft preparation, X.L. and X.A.; visualization, X.L.; supervision, W.Q. All authors have read and agreed to the published version of the manuscript.

Funding

This research received no external funding.

Data Availability Statement

Data are contained within the article.

Conflicts of Interest

The authors declare no conflicts of interest.

References

  1. Loeser, T.; Hübner, A.R. Influence of wing elasticity on dynamic derivatives of transport aircraft. In Proceedings of the 48th AIAA Aerospace Sciences Meeting, Orlando, FL, USA, 4–7 January 2010. [Google Scholar]
  2. Lhan, T. On the stability of flexible aircraft. Aerosp. Sci. Technol. 2008, 12, 376–384. [Google Scholar]
  3. Heeg, J. Dynamic Investigation of Static Divergence: Analysis and Testing. Ph.D. Thesis, Duke University, Duke, NC, USA, 2000. [Google Scholar]
  4. Perry, B.I.; Noll, T.E. Activities in aeroelasticity at NASA Langley Research Center. ASME International Mechanical Engineering Congress and Exposition. Am. Soc. Mech. Eng. 1997, 26775, 77–88. [Google Scholar]
  5. Zhang, S.; Wang, Y.; Meng, D. Study on static aeroelasticity for high aspect ratio joined-wings. Acta Aerodyn. Sin. 2013, 31, 170–174. [Google Scholar]
  6. Patil, M.J.; Hodges, D.H.; Cesnik, C.E. Nonlinear aeroelasticity analysis of complete aircraft in subsonic flow. J. Aircr. 2000, 37, 753–760. [Google Scholar] [CrossRef]
  7. Patil, M.J.; Hodges, D.H.; Cesnik, C.E. Nonlinear aeroelasticity and flight dynamics of high-altitude long-endurance aircraft. J. Aircr. 2000, 38, 88–94. [Google Scholar] [CrossRef]
  8. Patil, M.J.; Hodges, D.H.; Cesnik, C.E. Limit-cycle oscillations in high-aspect-ratio wings. J. Fluids Struct. 2001, 15, 107–132. [Google Scholar] [CrossRef]
  9. Webb, B.D.; Takahashi, T.T. An investigation of static aeroelasticity effects on aircraft performance. In Proceedings of the AIAA AVIATION Forum, Chicago, IL, USA, 27 June–1 July 2022. [Google Scholar]
  10. Ye, K.; Yang, M.; Qin, L.; Xue, R.; Ye, Z. Effects of structural geometric nonlinearities on the transonic aeroelasticity characteristics of wing. Aerosp. Sci. Technol. 2024, 149, 109161. [Google Scholar] [CrossRef]
  11. Lyrio, J.A.A.; Azevedo, J.L.F.; Rade, D.A.; Da Silva, R.G. Computational static aeroelasticity analyses in transonic flows. In Proceedings of the AIAA AVIATION 2020 FORUM, Virtual Event, 15–19 June 2020. [Google Scholar]
  12. Lyrio, J.A.A.; Rade, D.A.; Azevedo, J.L.F. High-fidelity fluid-structure interaction applied to static aeroelasticity in transonic flows. Aerosp. Sci. Technol. 2024, 153, 109477. [Google Scholar] [CrossRef]
  13. Dang, H.; Yang, Z.; Li, Y. Accelerated loosely-coupled CFD/CSD method for nonlinear static aeroelasticity analysis. Aerospace Science and Technology 2010, 14, 250–258. [Google Scholar] [CrossRef]
  14. Zhang, C.; Zhou, Z.; Zhu, X.; Meng, P. Nonlinear static aeroelasticity and trim analysis of highly flexible joined-wing aircraft. AIAA J. 2018, 56, 4988–4999. [Google Scholar] [CrossRef]
  15. Xie, C.; Yang, C. Linearization method of nonlinear aeroelasticity stability for complete aircraft with high-aspect-ratio wings. Sci. China Technol. Sci. 2010, 54, 403–411. [Google Scholar] [CrossRef]
  16. Tsushima, N.; Yokozeki, T.; Su, W.; Arizono, H. Geometrically nonlinear static aeroelasticity analysis of composite morphing wing with corrugated structures. Aerosp. Sci. Technol. 2019, 88, 244–257. [Google Scholar] [CrossRef]
  17. Yang, G.; Chen, D.; Cui, K. Response surface technique for static aeroelasticity optimization on a high-aspect-ratio wing. J. Aircr. 2009, 46, 1444–1450. [Google Scholar] [CrossRef]
  18. Shafaghat, S.; Noorian, M.A.; Irani, S. Nonlinear aeroelasticity analysis of a HALE aircraft with flexible components. Aerosp. Sci. Technol. 2022, 127, 107663. [Google Scholar] [CrossRef]
  19. Kantor, E.; Raveh, D.E.; Cavallaro, R. Nonlinear structural, nonlinear aerodynamic model for static aeroelasticity problems. AIAA J. 2009, 57, 2158–2170. [Google Scholar] [CrossRef]
  20. Spada, C.; Afonso, F.; Lau, F.; Suleman, A. Nonlinear aeroelasticity scaling of high aspect-ratio wings. Aerosp. Sci. Technol. 2017, 63, 363–371. [Google Scholar] [CrossRef]
  21. Chen, P.C.; Sarhaddi, D.; Jha, R. Variable stiffness spar approach for aircraft maneuver enhancement using ASTROS. J. Aircr. 2000, 37, 865–871. [Google Scholar] [CrossRef]
  22. Florance, J.R.; Heeg, J.; Spain, C.V. Variable stiffness spar wind-tunnel model development and testing. In Proceedings of the AIAA/ASME/ASCE/AHS/ASC Structures, Structural Dynamics & Materials Conference, Seattle, WA, USA, 15–19 June 2020. [Google Scholar]
  23. Farsadi, T.; Ahmadi, M.; Sahin, M.; Khodaparast, H.; Kayran, A.; Friswell, M.I. High aspect ratio composite wings: Geometrically nonlinear aeroelasticity, multi-disciplinary design optimization, manufacturing, and experimental testing. Aerospace 2024, 11, 193. [Google Scholar] [CrossRef]
  24. Filippou, E.; Kilimtzidis, S.; Kotzakolios, A.; Kostopoulos, V. Towards structural and aeroelasticity similarity in scaled wing models: Development of an aeroelasticity optimization framework. Aerospace 2024, 11, 180. [Google Scholar] [CrossRef]
  25. Kilimtzidis, S.; Kostopoulos, V. Static aeroelasticity optimization of high-aspect-ratio composite aircraft wings via surrogate modeling. Aerospace 2023, 10, 251. [Google Scholar] [CrossRef]
  26. Ahmadi, M.; Farsadi, T. Multidisciplinary optimization of high aspect ratio composite wings with geometrical nonlinearity and aeroelasticity tailoring. Aerosp. Sci. Technol. 2024, 145, 108849. [Google Scholar] [CrossRef]
Figure 1. Flowchart for static aeroelasticity modeling.
Figure 1. Flowchart for static aeroelasticity modeling.
Aerospace 11 01015 g001
Figure 2. Flowchart of optimized design for scaling.
Figure 2. Flowchart of optimized design for scaling.
Aerospace 11 01015 g002
Figure 3. Structural design of wind tunnel test model: (a) the structural design of the model; (b) the area divided by the skin; (c) the structural design of the pressure measurement; (d) the position of the pressure measurement structure in the wing.
Figure 3. Structural design of wind tunnel test model: (a) the structural design of the model; (b) the area divided by the skin; (c) the structural design of the pressure measurement; (d) the position of the pressure measurement structure in the wing.
Aerospace 11 01015 g003
Figure 4. Nonlinear finite element iterative methods.
Figure 4. Nonlinear finite element iterative methods.
Aerospace 11 01015 g004
Figure 5. Constraints for model design: (a) the parameters of the original model; (b) a photo of the wind tunnel.
Figure 5. Constraints for model design: (a) the parameters of the original model; (b) a photo of the wind tunnel.
Aerospace 11 01015 g005
Figure 6. Target flexibility matrix of the original model.
Figure 6. Target flexibility matrix of the original model.
Aerospace 11 01015 g006
Figure 7. Electronic prototype of wind tunnel test model: (a) the finite element model; (b) the structural design model.
Figure 7. Electronic prototype of wind tunnel test model: (a) the finite element model; (b) the structural design model.
Aerospace 11 01015 g007
Figure 8. Optimization of design-related materials: (a) Flexibility matrix of the simulation model, (b) Control points of the flexibility matrix.
Figure 8. Optimization of design-related materials: (a) Flexibility matrix of the simulation model, (b) Control points of the flexibility matrix.
Aerospace 11 01015 g008
Figure 9. Target flexibility matrix for the target model.
Figure 9. Target flexibility matrix for the target model.
Aerospace 11 01015 g009
Figure 10. Optimization flowchart of the case.
Figure 10. Optimization flowchart of the case.
Aerospace 11 01015 g010
Figure 11. The result of the optimization, and 1–8 are the numbers of the different areas of the skin, the area numbers and thicknesses are shown in Table 6.
Figure 11. The result of the optimization, and 1–8 are the numbers of the different areas of the skin, the area numbers and thicknesses are shown in Table 6.
Aerospace 11 01015 g011
Figure 12. Error in optimization results. Errors greater than 3% but less than 5% are shown in yellow, errors greater than 5% are shown in red.
Figure 12. Error in optimization results. Errors greater than 3% but less than 5% are shown in yellow, errors greater than 5% are shown in red.
Aerospace 11 01015 g012
Figure 13. Wing model test: (a) photo of the stiffness test; (b) photo of the profile inspection.
Figure 13. Wing model test: (a) photo of the stiffness test; (b) photo of the profile inspection.
Aerospace 11 01015 g013
Figure 14. Flexibility matrix error results for test and simulation models, and the red font color is the main diagonal of the flexibility matrix.
Figure 14. Flexibility matrix error results for test and simulation models, and the red font color is the main diagonal of the flexibility matrix.
Aerospace 11 01015 g014
Figure 15. Strength structure of the wing model: (a) the results of the finite element strength calculation; (b) the results of the strength test.
Figure 15. Strength structure of the wing model: (a) the results of the finite element strength calculation; (b) the results of the strength test.
Aerospace 11 01015 g015
Figure 16. Curves of load and deformation for strength tests.
Figure 16. Curves of load and deformation for strength tests.
Aerospace 11 01015 g016
Figure 17. Process and results of ground vibration tests: (a) the MAC value of the shape; (b) the force hammer method to test the structural dynamics properties.
Figure 17. Process and results of ground vibration tests: (a) the MAC value of the shape; (b) the force hammer method to test the structural dynamics properties.
Aerospace 11 01015 g017
Figure 18. Results of structural dynamics characterization of the wing model: (a) the FEM calculation of first vertical bend shape; (b) the test result of first vertical bend shape; (c) the FEM calculation of second vertical bend shape; (d) the test result of second vertical bend shape; (e) the FEM calculation of third vertical bend shape; (f) the test result of third vertical bend shape; (g) the FEM calculation of torsion shape; (h) the test result of torsion shape.
Figure 18. Results of structural dynamics characterization of the wing model: (a) the FEM calculation of first vertical bend shape; (b) the test result of first vertical bend shape; (c) the FEM calculation of second vertical bend shape; (d) the test result of second vertical bend shape; (e) the FEM calculation of third vertical bend shape; (f) the test result of third vertical bend shape; (g) the FEM calculation of torsion shape; (h) the test result of torsion shape.
Aerospace 11 01015 g018
Figure 19. Deflection results.
Figure 19. Deflection results.
Aerospace 11 01015 g019
Figure 20. Results of static aeroelasticity of wing models: (a) the simulated static aeroelastic properties; (b) the wind tunnel test static aeroelastic properties.
Figure 20. Results of static aeroelasticity of wing models: (a) the simulated static aeroelastic properties; (b) the wind tunnel test static aeroelastic properties.
Aerospace 11 01015 g020
Table 1. Wind tunnel parameters.
Table 1. Wind tunnel parameters.
QuantityData
Test section size2.4 m × 2.4 m × 7 m
Mach range0.3–1.2
Total pressure range(1.1–4.5) × 105 Pa
Reynolds range(1.76–17.00) × 106
Table 2. Working conditions.
Table 2. Working conditions.
X/mmY/mmF/N
Ma = 0.78
Q = 54,920 Pa
α = 6
297.49289.003639.4
377.84491.153146.4
457.74684.411827.7
534.18863.231785.9
616.961042.031797.7
698.571220.851520.3
777.541399.72978.6
Table 3. Model parameters.
Table 3. Model parameters.
Data
Half-span1259 mm
Wing root chord508 mm
Wing tip chord159 mm
Modulus of elasticity of skin35 Gpa
Modulus of elasticity of beams and ribs10 Gpa
Density of skin1600 kg/m3
Density of beams and ribs1600 kg/m3
Poisson ratio of skin0.3
Poisson ratio of skin beams and ribs0.3
Total weight7.831 kg
Inertial ( I x )1.232 × 106 kg·m
Inertial ( I y )1.181 × 106 kg·m
Inertial ( I z )5.337 × 106 kg·m
Table 4. The sectional properties of the model.
Table 4. The sectional properties of the model.
X mmEI I y (m2) I z (m2)
Section 1201.111.85 × 1041.033 × 1041.05 × 104
Section 2827.232.62 × 1031.064 × 1051.079 × 105
Table 5. Optimized items.
Table 5. Optimized items.
Items
Optimization targetsConsistent with the target’s flexibility matrix, the target flexibility matrix is shown in Figure 1
Design variables Thickness of different regions of the wing skin; see Figure 2 for the division and numbering of the skin regions
Objective function ε 1 = 1 n i = 1 n 1 C i i / C i i m             i = 1,2 , , n ,
Constraint condition ε 2 = 1 n 2 i = 1 n j = 1 n 1 C i j / C i j m       i , j = 1,2 , , n
Fitness function F = a ε 1 + ε 2 where a is the weight coefficient
Loading conditionsFor each condition, a unit load is applied at the control point to calculate the flexibility matrix, and the location of the control point is shown in Figure 8b
Table 6. Optimized results.
Table 6. Optimized results.
TypeBeamSkinned Area
ModelBeamS1S2S3S4S5S6S7S8
Thickness191.33.73.42.43.42.152.11.3
Table 8. Errors in profile measurement.
Table 8. Errors in profile measurement.
PositionMinimum Range of ErrorMaximum Range of Error
Wing root0.05 mm0.1–0.15 mm
Wing tip0.7–0.8 mm3.2 mm
Wing leading edge0.6–0.7 mm1.6 mm–3.2 mm
Wing trailing edge0.2 mm0.9 mm
Spanwise errorThe average error in the center of the wing (thicker wing) is about 0.8 mm (0.7–1 mm)
Chordwise errorThe front edge of the wing tip has a large error (the maximum error is 1.6–3.2 mm at the front edge); overall wing chord error is about 0.7 mm
Table 9. Frequency values and errors of finite elements and tests.
Table 9. Frequency values and errors of finite elements and tests.
ModeFinite ElementTestError
First vertical bend20.618 Hz20.414 Hz0.989%
Second vertical bend 80.5452 Hz79.026 Hz1.886%
Third vertical bend182.21 Hz179.155 Hz1.677%
Torsion192.81 Hz187.0782.973%
Table 7. Errors in the stiffness of the experimental model and the finite element model.
Table 7. Errors in the stiffness of the experimental model and the finite element model.
No.Test ResultTarget ResultError
140.02090.02194.91%
150.03280.0319−2.64%
160.02990.03134.86%
170.04920.04960.74%
180.04930.0489−0.76%
190.07180.07524.62%
200.07280.07452.29%
210.08850.09203.98%
220.09270.09724.76%
Disclaimer/Publisher’s Note: The statements, opinions and data contained in all publications are solely those of the individual author(s) and contributor(s) and not of MDPI and/or the editor(s). MDPI and/or the editor(s) disclaim responsibility for any injury to people or property resulting from any ideas, methods, instructions or products referred to in the content.

Share and Cite

MDPI and ACS Style

Li, X.; Qian, W.; Xiao, L.; Ai, X.; Liu, J. Optimized Design and Test of Geometrically Nonlinear Static Aeroelasticity Model for High-Speed High-Aspect-Ratio Wing. Aerospace 2024, 11, 1015. https://doi.org/10.3390/aerospace11121015

AMA Style

Li X, Qian W, Xiao L, Ai X, Liu J. Optimized Design and Test of Geometrically Nonlinear Static Aeroelasticity Model for High-Speed High-Aspect-Ratio Wing. Aerospace. 2024; 11(12):1015. https://doi.org/10.3390/aerospace11121015

Chicago/Turabian Style

Li, Xing, Wei Qian, Ling Xiao, Xinyu Ai, and Jun Liu. 2024. "Optimized Design and Test of Geometrically Nonlinear Static Aeroelasticity Model for High-Speed High-Aspect-Ratio Wing" Aerospace 11, no. 12: 1015. https://doi.org/10.3390/aerospace11121015

APA Style

Li, X., Qian, W., Xiao, L., Ai, X., & Liu, J. (2024). Optimized Design and Test of Geometrically Nonlinear Static Aeroelasticity Model for High-Speed High-Aspect-Ratio Wing. Aerospace, 11(12), 1015. https://doi.org/10.3390/aerospace11121015

Note that from the first issue of 2016, this journal uses article numbers instead of page numbers. See further details here.

Article Metrics

Back to TopTop