Simulating Operational Concepts for Autonomous Robotic Space Exploration Systems: A Framework for Early Design Validation
Abstract
1. Introduction
- Interfaces’ design, check, and control between hardware, software, and the human operator [3].
- It implements a simulation-backed analysis to study and validate the feasibility of operational scenarios;
- It stores all the mission instances in an MBSE model and provides traceability of changes;
- It defines the variables defining and MDP space starting from the resources defined in the MBSE model.
2. Related Work
- The mission phases depend only on the external operational environment;
- The end-to-end communications strategy depends on the overall mission architecture, existing relay satellites and celestial bodies’ positions;
- The operational facilities and the integrated logistic support depend on the mission context, stakeholders, and goals.
3. Methods and Materials
3.1. MBSE and the Parametric Functional Model
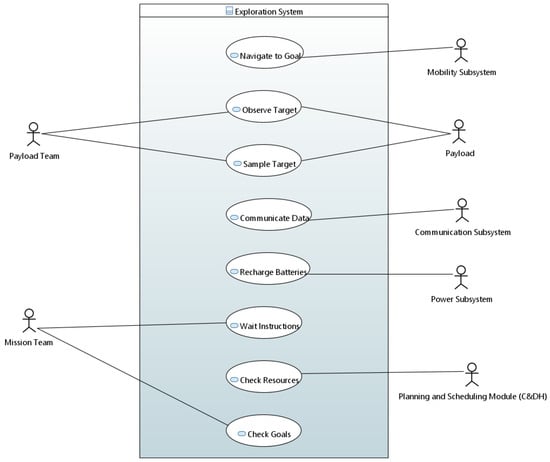
- Payload related:
- –
- Observe target;
- –
- Collect target data;
- Platform related:
- –
- Communicate telemetry;
- –
- Receive command;
- –
- Recharge batteries;
- –
- Check resources;
- –
- Check goal;
- –
- Navigate to goal;
- –
- Wait instructions.
- 1.
- An initial functional model is defined;
- 2.
- The different functional instances can be associated with the physical element that can perform them;
- 3.
- The resource parameters associated with the component are back-traced to the functions;
- 4.
- A time parametrization is linked to the functions.
3.2. Markov Decision Process
- Task planning in a probabilistic environment, as analysed in [42].
- Allocating tasks between different robots, as investigated in [43].
- Managing failure scenarios with multiple robots. For example, in [44], failure reconfigurability comes with re-allocating tasks between robotic platforms. If a robot fails, another is ready to take on the task.
- Selection: a root node is selected accordingly to a selection policy that can be random or guided by a heuristic.
- Expansion: the possible children of the selected node are identified.
- Roll-out: a complete simulation is played out starting from one of the added states. The moves can be again random or guided by a heuristic.
- Backpropagation: the simulated roll-out results are propagated back to the root node. The root node visit index and cumulative reward are updated.
- and are the ratios between the effective scenario reward and the maximum reward for observation and sampling for that scenario.
- is the reward linked to the distance.
- is the total number of communications sessions.
- is the total number of recharging sessions.
- is the total number of waypoints to be touched in the simulation.
- is a factor defining the equation’s sensitivity.
- is an optimal distance estimate to touch all the .
- is the travelled distance between the touched waypoints during the simulation.
3.3. Routing Problems
- The distance from the first phantom node and all the other nodes is zero. However, the distance between the other nodes and the initial one is infinite (or set to a high value).
- The distance from all the nodes to the second phantom node is zero. However, the distance from the second phantom node is infinite for all but the first phantom node.
- are the waypoints indexes. If a waypoint is not considered, then equals zero.
- is the scientific reward associated with those waypoints.
- is a weight defining the importance of the second optimization target. The suggested value used in this paper is 0.01.
- are the edges between the waypoints’ indexes.
- is the distance between the waypoint.
- is the maximum traversable distance under one battery discharge as evaluated from [57].
4. Results and Discussion
- To verify whether the identified operational capabilities cover all the functions that the system should perform for a successful mission;
- To check whether the rover has enough resources to complete its mission;
- To understand how the rover will plan its mission to touch the different waypoints if given the freedom to decide its own plan.
- The list of functions performed by the system.
- The physical components’ parameters associated with the functions.
- A time specification for the function.

- Waypoint to visit indicates which waypoints have been visited and which have not during the given simulated episode.
- The last action performed poses a limit to which actions can be chosen at a lower level of the tree based on the provided flight rules.
- The current waypoint is an indication of where the system is at a given moment. It is most useful during debugging.
- The battery capacity, storage capacity and data volume capacity are linked to the constraints the system should not overshoot.
- The number of recharges, number of communication, idle time, and mission time are metrics used to evaluate the performances of the given scenario: does the system have enough capacity to store the data, or does it need an almost continuous communication?
- The plan that an autonomous system, knowing its resources and action, can lay down for an identified operational scenario;
- The variation of the main rover resources during a typical mission;
- An operational timeline as a product of the MBSE model simulated as an MDP.
5. Conclusions and Future Work
Author Contributions
Funding
Data Availability Statement
Conflicts of Interest
Abbreviations
| CAD | Computer-Aided Design |
| CFD | Computational Fluid Dynamics |
| ConOps | Concept of Operations |
| ESEM | Executable Systems Engineering Method |
| HDDL | Hierarchical Domain Definition Language |
| MBSE | Model-Based System Engineering |
| MILP | Mixed-Integer Linear Programming |
| MDP | Markov Decision Process |
| MCTS | Monte Carlo Tree Search |
| OR | Operational Research |
| QFD | Quality Function Deployment |
References
- Vassev, E.; Hinchey, M. Autonomy requirements engineering. In Autonomy Requirements Engineering for Space Missions; Springer: Cham, Switzerland, 2014; pp. 105–172. [Google Scholar]
- Pinto, A. Requirement Specification, Analysis and Verification for Autonomous Systems. In Proceedings of the 2021 58th ACM/IEEE Design Automation Conference (DAC), San Francisco, CA, USA, 5–9 December 2021; IEEE: Piscataway, NJ, USA, 2021; pp. 1315–1318. [Google Scholar]
- Luckcuck, M. Using formal methods for autonomous systems: Five recipes for formal verification. Proc. Inst. Mech. Eng. Part O J. Risk Reliab. 2021, 237. [Google Scholar] [CrossRef]
- Bensalem, S.; Havelund, K.; Orlandini, A. Verification and validation meet planning and scheduling. Int. J. Softw. Tools Technol. Transf. 2014, 16, 1–2. [Google Scholar] [CrossRef]
- Koopman, P.; Wagner, M. Challenges in autonomous vehicle testing and validation. SAE Int. J. Transp. Saf. 2016, 4, 15–24. [Google Scholar] [CrossRef]
- Cardoso, R.C.; Kourtis, G.; Dennis, L.A.; Dixon, C.; Farrell, M.; Fisher, M.; Webster, M. A Review of Verification and Validation for Space Autonomous Systems. Curr. Robot. Rep. 2021, 2, 273–283. [Google Scholar] [CrossRef]
- Truszkowski, W.; Hallock, H.; Rouff, C.; Karlin, J.; Rash, J.; Hinchey, M.; Sterritt, R. Autonomous and Autonomic Systems: With Applications to NASA Intelligent Spacecraft Operations and Exploration Systems; Springer Science & Business Media: London, UK, 2009. [Google Scholar]
- Frost, C.; Butt, A.; Silva, D. Challenges and opportunities for autonomous systems in space. In Proceedings of the Frontiers of Engineering: Reports on Leading-Edge Engineering from the 2010 Symposium, Armonk, NY, USA, 23–25 September 2010. [Google Scholar]
- Shishko, R.; Aster, R. NASA Systems Engineering Handbook; NASA: Washington, DC, USA, 1995; Volume 6105. [Google Scholar]
- Muscettola, N.; Fry, C.; Rajan, K.; Smith, B.; Chien, S.; Rabideau, G.; Yan, D. On-board planning for new millennium deep space one autonomy. In Proceedings of the 1997 IEEE Aerospace Conference, Snowmass, CO, USA, 13 February 1997; IEEE: Piscataway, NJ, USA, 1997; Volume 1, pp. 303–318. [Google Scholar]
- Rabideau, G.; Tran, D.; Chien, S.; Cichy, B.; Sherwood, R.; Mandl, D.; Frye, S.; Shulman, S.; Szwaczkowski, J.; Boyer, D.; et al. Mission operations of earth observing-1 with onboard autonomy. In Proceedings of the 2nd IEEE International Conference on Space Mission Challenges for Information Technology (SMC-IT’06), Pasadena, CA, USA, 17–20 July 2006; IEEE: Piscataway, NJ, USA, 2006; p. 7. [Google Scholar]
- Schenker, P.; Baumgartner, E.; Backes, P.; Aghazarian, H.; Dorsky, L.; Norris, J.; Huntsberger, T.; Cheng, Y.; Trebi-Ollennu, A.; Garrett, M. FIDO: A Field Integrated Design & Operation rover for Mars surface exploration. Proceeding of the 6th International Symposium on Artificial Intelligence and Robotics & Automation in Space, i-SAIRAS 2001, Montreal, QC, Canada, 18–22 June 2001. [Google Scholar]
- Hayati, S.; Arvidson, R. Long Range Science Rover (Rocky7) Mojave Desert Field Tests. Proc. i-SAIRAS’97 1997, 3, 361–367. [Google Scholar]
- Apostolopoulos, D.; Wagner, M.; Whittaker, W. Technology and Field Demonstration Results in the Robotic Search for Antarctic Meteorites. 2000. Available online: https://kilthub.cmu.edu/articles/journal_contribution/Technology_and_Field_Demonstration_Results_in_the_Robotic_Search_for_Antarctic_Meteorites/6561158 (accessed on 22 February 2023).
- Karban, R.; Dekens, F.G.; Herzig, S.; Elaasar, M.; Jankevičius, N. Creating system engineering products with executable models in a model-based engineering environment. In Proceedings of the Modeling, Systems Engineering, and Project Management for Astronomy VII, Edinburgh, UK, 26 June–1 July 2016; Volume 9911, pp. 96–111. [Google Scholar]
- Lee, M.; Weidner, R.J. Virtual mission operation framework. In Proceedings of the 2004 IEEE Aerospace Conference Proceedings (IEEE Cat. No. 04TH8720), Big Sky, MT, USA, 6–13 March 2004; IEEE: Piscataway, NJ, USA, 2004; Volume 6, pp. 4015–4025. [Google Scholar]
- Viscio, M.A.; Viola, N.; Fusaro, R.; Basso, V. Methodology for requirements definition of complex space missions and systems. Acta Astronaut. 2015, 114, 79–92. [Google Scholar] [CrossRef]
- Viola, N.; Corpino, S.; Fioriti, M.; Stesina, F. Functional analysis in systems engineering: Methodology and applications. In Systems Engineering-Practice and Theory; IntechOpen: London, UK, 2012. [Google Scholar]
- Li, R.; Verhagen, W.J.; Curran, R. Toward a methodology of requirements definition for prognostics and health management system to support aircraft predictive maintenance. Aerosp. Sci. Technol. 2020, 102, 105877. [Google Scholar] [CrossRef]
- Shea, G. NASA Systems Engineering Handbook Revision 2; National Aeronautics and Space Administration: Washington, DC, USA, 2017. [Google Scholar]
- Tessier, C. Robots autonomy: Some technical issues. In Autonomy and Artificial Intelligence: A Threat or Savior? Springer: Cham, Switzerland, 2017; pp. 179–194. [Google Scholar]
- Schuchardt, B.I.; Becker, D.; Becker, R.G.; End, A.; Gerz, T.; Meller, F.; Metz, I.C.; Niklaß, M.; Pak, H.; Schier-Morgenthal, S.; et al. Urban Air Mobility Research at the DLR German Aerospace Center—Getting the HorizonUAM Project Started. In Proceedings of the AIAA Aviation 2021 Forum, Virtual Event, 2–6 August 2021; p. 3197. [Google Scholar]
- Damak, Y.; Leroy, Y.; Trehard, G.; Jankovic, M. Operational Context-Based Design Method of Autonomous Vehicles Logical Architectures. In Proceedings of the 2020 IEEE 15th International Conference of System of Systems Engineering (SoSE), Budapest, Hungary, 2–4 June 2020; IEEE: Piscataway, NJ, USA, 2020; pp. 439–444. [Google Scholar]
- Sifakis, J. System Design in the Era of IOT—Meeting the Autonomy Challenge. arXiv 2018, arXiv:1806.09846. [Google Scholar] [CrossRef]
- Väätänen, A.; Laarni, J.; Höyhtyä, M. Development of a concept of operations for autonomous systems. In Proceedings of the International Conference on Applied Human Factors and Ergonomics, Washington, DC, USA, 24–28 July 2019; Springer: Cham, Switzerland, 2019; pp. 208–216. [Google Scholar]
- Bagschik, G.; Menzel, T.; Maurer, M. Ontology based scene creation for the development of automated vehicles. In Proceedings of the 2018 IEEE Intelligent Vehicles Symposium (IV), Changshu, China, 26–30 June 2018; IEEE: Piscataway, NJ, USA, 2018; pp. 1813–1820. [Google Scholar]
- Karban, R. Using Executable SysML Models to Generate System Engineering Products. 2016. Available online: https://ntrs.nasa.gov/citations/20190033608 (accessed on 22 February 2023).
- Gao, Y.; Burroughes, G.; Ocón, J.; Fratini, S.; Policella, N.; Donati, A. Mission Operations and Autonomy; Wiley: Hoboken, NJ, USA, 2016. [Google Scholar]
- Volpe, R.; Nesnas, I.; Estlin, T.; Mutz, D.; Petras, R.; Das, H. The CLARAty architecture for robotic autonomy. In Proceedings of the 2001 IEEE Aerospace Conference Proceedings (Cat. No. 01TH8542), Big Sky, MT, USA, 10–17 March 2001; IEEE: Piscataway, NJ, USA, 2001; Volume 1, pp. 1–121. [Google Scholar]
- Fong, T. NASA Autonomous Systems & Robotics: Roadmap and Investments. In Proceedings of the Lunar Surface Innovation Consortium Fall 2021 Meeting, Bowie, MD, USA, 3–4 November 2021; 2021. [Google Scholar]
- Watson, D.P.; Scheidt, D.H. Autonomous systems. Johns Hopkins APL Tech. Dig. 2005, 26, 368–376. [Google Scholar]
- Rayman, M.D.; Varghese, P.; Lehman, D.H.; Livesay, L.L. Results from the Deep Space 1 technology validation mission. Acta Astronaut. 2000, 47, 475–487. [Google Scholar] [CrossRef]
- Tran, D.; Chien, S.; Rabideau, G.; Cichy, B. Flight Software Issues in Onboard Automated Planning: Lessons Learned on EO-1. 2004. Available online: https://dataverse.jpl.nasa.gov/dataset.xhtml?persistentId=hdl:2014/37970 (accessed on 22 February 2023).
- Vassev, E.; Hinchey, M. On the autonomy requirements for space missions. In Proceedings of the 16th IEEE International Symposium on Object/Component/Service-Oriented Real-Time Distributed Computing (ISORC 2013), Paderborn, Germany, 19–21 June 2013; IEEE: Piscataway, NJ, USA, 2013; pp. 1–10. [Google Scholar]
- Kolcio, K.; Fesq, L. Model-based off-nominal state isolation and detection system for autonomous fault management. In Proceedings of the 2016 IEEE Aerospace Conference, Big Sky, MT, USA, 5–12 March 2016; IEEE: Piscataway, NJ, USA, 2016; pp. 1–13. [Google Scholar]
- Viola, N.; Fusaro, R.; Vercella, V. Technology roadmapping methodology for future hypersonic transportation systems. Acta Astronaut. 2022, 195, 430–444. [Google Scholar] [CrossRef]
- Lamamy, J.A.; Miller, D.W. Designing the Next Generation of Rovers through a Mid-rover Analysis. ASTRA 2006, 2006, 28–30. [Google Scholar]
- De Paor, C.; Roque, A.; Rimani, J.; Lizy-Destrez, S. An Integrated Design Platform to Analyse and Size Planetary Exploration Systems Applied to Lunar Lava Tube Exploration. In Proceedings of the 73rd International Astronautical Congress (IAC 2022), Paris, France, 18–22 September 2022. [Google Scholar]
- Fusaro, R.; Viola, N.; Fenoglio, F.; Santoro, F. Conceptual design of a crewed reusable space transportation system aimed at parabolic flights: Stakeholder analysis, mission concept selection, and spacecraft architecture definition. Ceas Space J. 2017, 9, 5–34. [Google Scholar] [CrossRef]
- Governale, G.; Rimani, J.; Viola, N.; Villace, V.F. A trade-off methodology for micro-launchers. Aerosp. Syst. 2021, 4, 209–226. [Google Scholar] [CrossRef]
- Puterman, M.L. Markov Decision Processes: Discrete Stochastic Dynamic Programming; John Wiley & Sons: Hoboken, NJ, USA, 2014. [Google Scholar]
- Chanel, C.C.; Teichteil-Königsbuch, F.; Lesire, C. Multi-target detection and recognition by uavs using online pomdps. In Proceedings of the AAAI Conference on Artificial Intelligence, Bellevue, WA, USA, 14–18 July 2013; Volume 27, pp. 1381–1387. [Google Scholar]
- Rizk, Y.; Awad, M.; Tunstel, E.W. Decision making in multiagent systems: A survey. IEEE Trans. Cogn. Dev. Syst. 2018, 10, 514–529. [Google Scholar] [CrossRef]
- Asikin, D.; Dolan, J.M. Reliability impact on planetary robotic missions. In Proceedings of the 2010 IEEE/RSJ International Conference on Intelligent Robots and Systems, Taipei, Taiwan, 18–22 October 2010; IEEE: Piscataway, NJ, USA, 2010; pp. 4095–4100. [Google Scholar][Green Version]
- Chanel, C.P.C.; Lesire, C.; Teichteil-Königsbuch, F. A robotic execution framework for online probabilistic (re)planning. In Proceedings of the Twenty-Fourth International Conference on Automated Planning and Scheduling, Portsmouth, NH, USA, 21–26 June 2014. [Google Scholar]
- Bernstein, D.; Zilberstein, S.; Washington, R.; Bresina, J. Planetary rover control as a markov decision process. In Proceedings of the Sixth International Symposium on Artificial Intelligence, Robotics, and Automation in Space, Montreal, QC, Canada, 21–26 October 2001. [Google Scholar]
- Gosavi, A. Solving Markov decision processes via simulation. In Handbook of Simulation Optimization; Springer: New York, NY, USA, 2015; pp. 341–379. [Google Scholar]
- Fu, M.C. AlphaGo and Monte Carlo tree search: The simulation optimization perspective. In Proceedings of the 2016 Winter Simulation Conference (WSC), Washington, DC, USA, 11–14 December 2016; IEEE: Piscataway, NJ, USA, 2016; pp. 659–670. [Google Scholar]
- Pepels, T.; Winands, M.H.; Lanctot, M. Real-time monte carlo tree search in ms pac-man. IEEE Trans. Comput. Intell. AI Games 2014, 6, 245–257. [Google Scholar] [CrossRef]
- Eddy, D.; Kochenderfer, M. Markov decision processes for multi-objective satellite task planning. In Proceedings of the 2020 IEEE Aerospace Conference, Big Sky, MT, USA, 7–14 March 2020; IEEE: Piscataway, NJ, USA, 2020; pp. 1–12. [Google Scholar]
- Herrmann, A.; Schaub, H. Autonomous spacecraft tasking using monte carlo tree search methods. In Proceedings of the AAS/AIAA Space Flight Mechanics Meeting, Charlotte, NC, USA, 1–4 January 2021. [Google Scholar]
- Lapan, M. Deep Reinforcement Learning Hands-On: Apply Modern RL Methods, with Deep Q-Networks, Value Iteration, Policy Gradients, TRPO, AlphaGo Zero and More; Packt Publishing Ltd.: Birmingham, UK, 2018. [Google Scholar]
- Mor, A.; Speranza, M.G. Vehicle routing problems over time: A survey. Ann. Oper. Res. 2022, 314, 255–275. [Google Scholar] [CrossRef]
- Ralphs, T.K.; Kopman, L.; Pulleyblank, W.R.; Trotter, L.E. On the capacitated vehicle routing problem. Math. Program. 2003, 94, 343–359. [Google Scholar] [CrossRef]
- Sariklis, D.; Powell, S. A heuristic method for the open vehicle routing problem. J. Oper. Res. Soc. 2000, 51, 564–573. [Google Scholar] [CrossRef]
- Li, F.; Golden, B.; Wasil, E. The open vehicle routing problem: Algorithms, large-scale test problems, and computational results. Comput. Oper. Res. 2007, 34, 2918–2930. [Google Scholar] [CrossRef]
- Xiao, X.; Whittaker, W.L. Energy Utilization and Energetic Estimation of Achievable Range for Wheeled Mobile Robots Operating on a Single Battery Discharge; Robotics Institute: Pittsburgh, PA, USA, 2014. [Google Scholar]
- De Giovanni, L.; Marco, D.S. Lecture notes in Methods and Model for Combinatorial Optimization. Available online: https://www.math.unipd.it/~luigi/courses/metmodoc1718/m08.01.TSPexact.en.pdf (accessed on 20 April 2023).
- Delligatti, L. SysML Distilled: A Brief Guide to the Systems Modeling Language; Addison-Wesley: Boston, MA, USA, 2013. [Google Scholar]
- Rimani, J.; Viola, N.; Lizy-Destrez, S. Application of a hierarchical task planner to a lunar lava tube analogue robotic mission. In Proceedings of the International Astronautical Congress, Dubai, United Arab Emirates, 25–29 October 2021. [Google Scholar]
- Della Torre, A.; Finzi, A.E.; Genta, G.; Curti, F.; Schirone, L.; Capuano, G.; Sacchetti, A.; Vukman, I.; Mailland, F.; Monchieri, E.; et al. AMALIA Mission Lunar Rover—The conceptual design of the Team ITALIA Rover, candidate for the Google Lunar X Prize Challenge. Acta Astronaut. 2010, 67, 961–978. [Google Scholar] [CrossRef]
- Leo Rover. Available online: https://www.leorover.tech/ (accessed on 22 February 2023).











| Study | Application | Design Phase | Autonomy | MBSE-Based | ConOps Validation |
|---|---|---|---|---|---|
| [23] | Cars | Preliminary design | Yes | Yes | Yes, by expert review |
| [34] | Satellites | Preliminary design | Yes | No | Not specified |
| [26] | Cars | Preliminary design | Yes | No | Yes, by simulation |
| [15] | Telescope | Preliminary design and operations | No | Yes | Yes, by simulation |
| This paper | Planetary surface robotics | Preliminary design and operations | Yes | Yes | Yes, by simulation |
| System | Navigate [W] | Observe [W] | Recharge [W] | Sample [W] | Comm. [W] |
|---|---|---|---|---|---|
| OBC | 6 | 6 | 1 | 6 | 1 |
| Mobility sensors | 3 | 0 | 0 | 0 | 0 |
| Mobility hardware | 14 | 0 | 0 | 0 | 0 |
| TTC | 7 | 7 | 7 | 7 | 9 |
| Tracking camera | 2 | 0 | 0 | 0 | 0 |
| Depth camera | 4 | 4 | 0 | 4 | 0 |
| Robotic arm camera | 0 | 0 | 0 | 0.4 | 0 |
| Robotic arm | 0 | 0 | 0 | 7 | 0 |
| Total power | 36 | 17 | 8 | 24.4 | 10 |
| System | Navigate [kps] | Observe [kps] | Recharge [kps] | Sample [kps] | Comm. [kps] |
|---|---|---|---|---|---|
| Telemetry | 0.3 | 0.3 | 0.3 | 0.3 | 0.3 |
| LiDAR | 80 | 80 | 0 | 0 | 0 |
| Robotic arm camera | 0 | 25 | 0 | 25 | 0 |
| Tracking camera | 150 | 0 | 0 | 0 | 0 |
| Depth camera | 0 | 180 | 0 | 180 | 0 |
| Total data | 230.3 | 285.3 | 0.3 | 205.3 | 0.3 |
| Variable | Described by/Derived from |
|---|---|
| Waypoints to visit | Analysed test scenario |
| Last action | Functional analysis and ConOps definition |
| Current waypoint | Analysed test scenario |
| Battery capacity | Rover sizing rules and rover resources template |
| Sample storage capacity | Rover sizing rules and rover resources template |
| Data volume (In the system memory) | rover sizing rules and rover resources template |
| Number of recharges | Terminal variable |
| Number of communication | Terminal variable |
| Idle time | Terminal variable |
| Mission time | Analysed test scenario |
Disclaimer/Publisher’s Note: The statements, opinions and data contained in all publications are solely those of the individual author(s) and contributor(s) and not of MDPI and/or the editor(s). MDPI and/or the editor(s) disclaim responsibility for any injury to people or property resulting from any ideas, methods, instructions or products referred to in the content. |
© 2023 by the authors. Licensee MDPI, Basel, Switzerland. This article is an open access article distributed under the terms and conditions of the Creative Commons Attribution (CC BY) license (https://creativecommons.org/licenses/by/4.0/).
Share and Cite
Rimani, J.; Viola, N.; Lizy-Destrez, S. Simulating Operational Concepts for Autonomous Robotic Space Exploration Systems: A Framework for Early Design Validation. Aerospace 2023, 10, 408. https://doi.org/10.3390/aerospace10050408
Rimani J, Viola N, Lizy-Destrez S. Simulating Operational Concepts for Autonomous Robotic Space Exploration Systems: A Framework for Early Design Validation. Aerospace. 2023; 10(5):408. https://doi.org/10.3390/aerospace10050408
Chicago/Turabian StyleRimani, Jasmine, Nicole Viola, and Stéphanie Lizy-Destrez. 2023. "Simulating Operational Concepts for Autonomous Robotic Space Exploration Systems: A Framework for Early Design Validation" Aerospace 10, no. 5: 408. https://doi.org/10.3390/aerospace10050408
APA StyleRimani, J., Viola, N., & Lizy-Destrez, S. (2023). Simulating Operational Concepts for Autonomous Robotic Space Exploration Systems: A Framework for Early Design Validation. Aerospace, 10(5), 408. https://doi.org/10.3390/aerospace10050408

