Impact of Climate Change on Land Suitability for the Optimization of the Irrigation System in the Anger River Basin, Ethiopia
Abstract
1. Introduction
2. Materials and Methods
2.1. Description of the Study Area
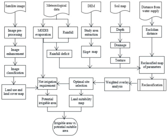
2.2. Land Suitability Assessment
2.2.1. Soil Factor
2.2.2. Climate
2.2.3. Land Use
2.2.4. Slope Factor
2.2.5. Water Source Factor
2.3. Irrigation Optimization
2.4. Multi-Criteria Evaluation
2.5. Suitability Mapping and Preliminary Land Suitability for Irrigation
Land Suitability and Climate Change
2.6. Survey and Historical Irrigation Data
2.7. Weighing Land Suitability Factors
2.8. Preliminary Suitability Mapping and Creating a Toolbox Model
2.9. Land Suitability Based on Proximity to River and Slope
3. Results and Discussion
3.1. Suitability of the Land for Irrigation Versus Climate Change
3.1.1. Proximity to River
3.1.2. Soil Suitability Class
3.1.3. Slope Suitability Class
3.1.4. Agricultural Land Suitability
3.2. Impact of Climate Change on Land Suitability for Irrigated Agriculture
4. Summary and Conclusions
Supplementary Materials
Author Contributions
Funding
Acknowledgments
Conflicts of Interest
References
- McNally, A.; Verdin, K.; Harrison, L.; Getirana, A.; Jacob, J.; Shukla, S.; Arsenault, K.; Peters-Lidard, C.; Verdin, J.P. Acute Water-Scarcity Monitoring for Africa. Water 2019, 11, 1968. [Google Scholar] [CrossRef]
- Pan, T.; Kuang, W.; Hamdi, R.; Zhang, C.; Zhang, S.; Li, Z.; Chen, X. City-Level Comparison of Urban Land-Cover Configurations from 2000–2015 across 65 Countries within the Global Belt and Road. Remote Sens. 2019, 11, 1515. [Google Scholar] [CrossRef]
- Strzepek, K.M.; McCluskey, A. The Impacts of Climate Change on Regional Water Resources and Agriculture in Africa; World Bank Publications: Washington, DC, USA, 2007; Volume 4290. [Google Scholar]
- Elliott, J.; Deryng, D.; Müller, C.; Frieler, K.; Konzmann, M.; Gerten, D.; Glotter, M.; Flörke, M.; Wada, Y.; Best, N. Constraints and potentials of future irrigation water availability on agricultural production under climate change. Proc. Natl. Acad. Sci. USA 2014, 111, 3239–3244. [Google Scholar] [CrossRef]
- Farjad, B.; Pooyandeh, M.; Gupta, A.; Motamedi, M.; Marceau, D. Modelling Interactions between Land Use, Climate, and Hydrology along with Stakeholders’ Negotiation for Water Resources Management. Sustainability 2017, 9, 2022. [Google Scholar] [CrossRef]
- Rossi, G. Drought mitigation measures: A comprehensive framework. In Drought and Drought Mitigation in Europe; Springer: Berlin, Germany, 2000; pp. 233–246. [Google Scholar]
- Tonini, A.; Michalek, J.; Fellmann, T.; M’barek, R.; Delincé, J.; Philippidis, G.; Bukowski, M.; Conforti, P.; Dixon, P.; Gohin, A. Simulating Long-Term Effects of Policies in the Agri-Food Sector: Requirements, Challenges and Recommendations; Publications Office of the European Union: Luxembourg, 2013. [Google Scholar]
- Shiferaw, D.; Suryabhagavan, K. Forest degradation monitoring and assessment of biomass in Harenna Buluk District, Bale Zone, Ethiopia: A geospatial perspective. Trop. Ecol. 2019, 60, 94–104. [Google Scholar] [CrossRef]
- Riebsame, W.E.; Changnon, S.A., Jr.; Karl, T.R. Drought and Natural Resources Management in the United States. Impacts and Implications of the 1987–89 Drought; Westview Press Inc.: Boulder, CO, USA, 1991. [Google Scholar]
- Pereira, L.S.; Oweis, T.; Zairi, A. Irrigation management under water scarcity. Agric. Water Manag. 2002, 57, 175–206. [Google Scholar] [CrossRef]
- Mishra, A.K.; Singh, V.P. A review of drought concepts. J. Hydrol. 2010, 391, 202–216. [Google Scholar] [CrossRef]
- Fischer, G.; Tubiello, F.N.; Van Velthuizen, H.; Wiberg, D.A. Climate change impacts on irrigation water requirements: Effects of mitigation, 1990–2080. Technol. Forecast. Soc. Change 2007, 74, 1083–1107. [Google Scholar] [CrossRef]
- Archer, D.R.; Forsythe, N.; Fowler, H.J.; Shah, S.M. Sustainability of water resources management in the Indus Basin under changing climatic and socio economic conditions. Hydrol. Earth Syst. Sci. 2010, 14, 1669–1680. [Google Scholar] [CrossRef]
- Alemayehu, T.; McCartney, M.; Kebede, S. The water resource implications of planned development in the Lake Tana catchment, Ethiopia. Ecohydrol. Hydrobiol. 2010, 10, 211–221. [Google Scholar] [CrossRef]
- Rosenzweig, C.; Parry, M.L. Potential impact of climate change on world food supply. Nature 1994, 367, 133. [Google Scholar] [CrossRef]
- Awulachew, S.B.; Yilma, A.D.; Loulseged, M.; Loiskandl, W.; Ayana, M.; Alamirew, T. Water Resources and Irrigation Development in Ethiopia; Iwmi: Colombo, Sri Lanka, 2007; Volume 123. [Google Scholar]
- Dawit, M.; Halefom, A.; Teshome, A.; Sisay, E.; Shewayirga, B.; Dananto, M. Changes and variability of precipitation and temperature in the Guna Tana watershed, Upper Blue Nile Basin, Ethiopia. Modeling Earth Syst. Environ. 2019. [Google Scholar] [CrossRef]
- Belete, M.A. Modeling and Analysis of Lake Tana Sub Basin Water Resources Systems, Ethiopia. Ph.D. Thesis, Universität Rostock, Rostock, Germany, 2014. [Google Scholar]
- MoWIE, F. Federal Democratic Republic of Ethiopia Ministry of Water, Irrigation and Electricity: Arjo Dhidhessa Dam and Appurtenant Structures Final Design Modification Report; OWWDSE/SES LLC, USA/Synergics Hydro (India) Pvt. Ltd.: Addis Ababa, Ethiopia, 2017. [Google Scholar]
- Kidanemaraim, J. Participatory integrated water resources management (IWRM) planning: Lessons from Berki Catchment, Ethiopia. In Proceedings of the Water, Sanitation and Hygiene: Sustainable Development and Multisectoral Approaches, The 34th WEDC International Conference, United Nations Conference Centre, Addis Ababa, Ethiopia, 18–22 May 2009; pp. 326–333. [Google Scholar]
- Conway, D. The impacts of climate variability and future climate change in the Nile Basin on water resources in Egypt. Int. J. Water Resour. Dev. 1996, 12, 277–296. [Google Scholar] [CrossRef]
- Worqlul, A.W.; Jeong, J.; Dile, Y.T.; Osorio, J.; Schmitter, P.; Gerik, T.; Srinivasan, R.; Clark, N. Assessing potential land suitable for surface irrigation using groundwater in Ethiopia. Appl. Geogr. 2017, 85, 1–13. [Google Scholar] [CrossRef]
- Hagos, F.; Makombe, G.; Namara, R.E.; Awulachew, S.B. Importance of Irrigated Agriculture to the Ethiopian Economy: Capturing the Direct Net Benefits of Irrigation; IWMI: Colombo, Sri Lanka, 2009; Volume 128. [Google Scholar]
- Awulachew, S.B.; Ahmed, A.; Haileselassie, A.; Yilma, A.D.; Bashar, K.; McCartney, M.P.; Steenhuis, T. Improved Water and Land Management in the Ethiopian Highlands and Its Impact on Downstream Stakeholders Dependent on the Blue Nile; IRLI: Addis Ababa, Ethiopia; Nairobi, Kenya, 2010. [Google Scholar]
- Mekuria, W. The link between agricultural production and population dynamics in Ethiopia: A review. Adv. Plants Agric. Res. 2018, 8, 348–353. [Google Scholar] [CrossRef]
- Hurni, H.; Tato, K.; Zeleke, G. The implications of changes in population, land use, and land management for surface runoff in the upper Nile basin area of Ethiopia. Mt. Res. Dev. 2005, 25, 147–154. [Google Scholar] [CrossRef]
- Awulachew, S.B.; Erkossa, T.; Namara, R. Irrigation Potential in Ethiopia: Constraints and Opportunities for Enhancing the System; Bill and Melinda Gates Foundation: Seattle, WA, USA, 2010. [Google Scholar]
- Meze-Hausken, E. Contrasting climate variability and meteorological drought with perceived drought and climate change in northern Ethiopia. Clim. Res. 2004, 27, 19–31. [Google Scholar] [CrossRef]
- De Brucker, K.; Macharis, C.; Verbeke, A. Multi-criteria analysis and the resolution of sustainable development dilemmas: A stakeholder management approach. Eur. J. Oper. Res. 2013, 224, 122–131. [Google Scholar] [CrossRef]
- Yilmaz, B.a.H.; Harmancioglu, N. Multi-criteria decision making for water resource management: A case study of the Gediz River Basin, Turkey. Water SA 2010, 36, 1–14. [Google Scholar] [CrossRef]
- Feizizadeh, B.; Blaschke, T. Land suitability analysis for Tabriz County, Iran: A multi-criteria evaluation approach using GIS. J. Environ. Plan. Manag. 2013, 56, 1–23. [Google Scholar] [CrossRef]
- Aldababseh, A.; Temimi, M.; Maghelal, P.; Branch, O.; Wulfmeyer, V. Multi-criteria evaluation of irrigated agriculture suitability to achieve food security in an arid environment. Sustainability 2018, 10, 803. [Google Scholar] [CrossRef]
- Alwan, I.A.; Karim HHAziz, N.A. Groundwater aquifer suitability for irrigation purposes using multi-Criteria decision approach in Salah Al-Din Governorate/Iraq. AgriEngineering 2019. [Google Scholar] [CrossRef]
- Bertoldi, G.; Notarnicola, C.; Leitinger, G.; Endrizzi, S.; Zebisch, M.; Della Chiesa, S.; Tappeiner, U. Topographical and ecohydrological controls on land surface temperature in an alpine catchment. Ecohydrol. Ecosyst. Land Water Process. Interact. Ecohydrogeomorphol. 2010, 3, 189–204. [Google Scholar] [CrossRef]
- Verburg, P.H.; Neumann, K.; Nol, L. Challenges in using land use and land cover data for global change studies. Glob. Chang. Biol. 2011, 17, 974–989. [Google Scholar] [CrossRef]
- Ethiopian, Environmental Protection. Ecologically Sustainable Industrial Development Project: Guideline Ambient Environmental Standards for Ethiopia; Prepared by the Environmental Protection Authority of Ethiopia in Collaboration with UNIDO; Environmental Protection Authority of Ethiopia: Addis Ababa, Ethiopia, 2003; pp. 10–28. [Google Scholar]
- FAO; UNEP. The Future of our Land—Facing the Challenge, Guidelines for Integrated Planning for Sustainable Management of Land Resources; UNEP: Nairobi, Kenya; FAO: Rome, Italy, 1999. [Google Scholar]
- Kalogirou, S. Expert systems and GIS: An application of land suitability evaluation. Comput. Environ. Urban Syst. 2002, 26, 89–112. [Google Scholar] [CrossRef]
- Ajami, H.; McCabe, M.F.; Evans, J.P.; Stisen, S. Assessing the impact of model spin-up on surface water-groundwater interactions using an integrated hydrologic model. Water Resour. Res. 2014, 50, 2636–2656. [Google Scholar] [CrossRef]
- Verheye, W.; Koohafkan, A.; Nachtergaele, F. The FAO guidelines for land evaluation. Encycl. Land Use Land Cover Soil Sci. Land Eval. 2009, 2, 78–100. [Google Scholar]
- Mendas, A.; Delali, A. Integration of MultiCriteria Decision Analysis in GIS to develop land suitability for agriculture: Application to durum wheat cultivation in the region of Mleta in Algeria. Comput. Electron. Agric. 2012, 83, 117–126. [Google Scholar] [CrossRef]
- Akıncı, H.; Özalp, A.Y.; Turgut, B. Agricultural land use suitability analysis using GIS and AHP technique. Comput. Electron. Agric. 2013, 97, 71–82. [Google Scholar] [CrossRef]
- Worqlul, A.W.; Collick, A.S.; Rossiter, D.G.; Langan, S.; Steenhuis, T.S. Assessment of surface water irrigation potential in the Ethiopian highlands: The Lake Tana Basin. Catena 2015, 129, 76–85. [Google Scholar] [CrossRef]
- Hengl, T.; Heuvelink, G.B.; Kempen, B.; Leenaars, J.G.; Walsh, M.G.; Shepherd, K.D.; Sila, A.; MacMillan, R.A.; de Jesus, J.M.; Tamene, L. Mapping soil properties of Africa at 250 m resolution: Random forests significantly improve current predictions. PLoS ONE 2015, 10, e0125814. [Google Scholar] [CrossRef] [PubMed]
- FAO. Assistance to Land Use Planning, Ethiopia: Geomorphology and Soils; Food and Agriculture Organization, FAO: Rome, Italy, 1984. [Google Scholar]
- FAO. Guidelines for Soil Description; FAO: Rome, Italy, 1990. [Google Scholar]
- Jahn, R.; Blume, H.; Asio, V.; Spaargaren, O.; Schad, P. Guidelines for Soil Description; FAO: Rome, Italy, 2006. [Google Scholar]
- SCS, USDA. SCS National Engineering Handbook, Section 4: Hydrology; USDA: Washington, DC, USA, 1972. [Google Scholar]
- Zhang, B.; Song, X.; Zhang, Y.; Han, D.; Tang, C.; Yu, Y.; Ma, Y. Hydrochemical characteristics and water quality assessment of surface water and groundwater in Songnen plain, Northeast China. Water Res. 2012, 46, 2737–2748. [Google Scholar] [CrossRef] [PubMed]
- Srivastava, A.K.; Mboh, C.M.; Zhao, G.; Gaiser, T.; Ewert, F. Climate change impact under alternate realizations of climate scenarios on maize yield and biomass in Ghana. Agric. Syst. 2018, 159, 157–174. [Google Scholar] [CrossRef]
- Watts, G.; Battarbee, R.W.; Bloomfield, J.P.; Crossman, J.; Daccache, A.; Durance, I.; Elliott, J.A.; Garner, G.; Hannaford, J.; Hannah, D.M.; et al. Climate change and water in the UK—Past changes and future prospects. Prog. Phys. Geogr. 2015, 39, 6–28. [Google Scholar] [CrossRef]
- Hargreaves, G.H.; Samani, Z.A. Reference crop evapotranspiration from temperature. Appl. Eng. Agric. 1985, 1, 96–99. [Google Scholar] [CrossRef]
- Soil Resources, Management and Conservation Service; FAO Land and Water Development Division. Agro-Ecological Zoning: Guidelines; Food & Agriculture Organization: Rome, Italy, 1996. [Google Scholar]
- FAO. A Framework for Land Evaluation; FAO Soils Bulletin 32; FAO and Agriculture Organization of the United Nations: Rome, Italy, 1976. [Google Scholar]
- Malczewski, J. GIS-based multicriteria decision analysis: A survey of the literature. Int. J. Geogr. Inf. Sci. 2006, 20, 703–726. [Google Scholar] [CrossRef]
- Voogd, J.H. Multicriteria Evaluation for Urban and Regional Planning; Pion Ltd.: London, UK, 1982. [Google Scholar]
- Oliphant, A.J.; Thenkabail, P.S.; Teluguntla, P.; Xiong, J.; Gumma, M.K.; Congalton, R.G.; Yadav, K. Mapping cropland extent of Southeast and Northeast Asia using multi-year time-series Landsat 30-m data using a random forest classifier on the Google Earth Engine Cloud. Int. J. Appl. Earth Obs. Geoinf. 2019, 81, 110–124. [Google Scholar] [CrossRef]
- Steuer, R.E.; Na, P. Multiple criteria decision making combined with finance: A categorized bibliographic study. Eur. J. Oper. Res. 2003, 150, 496–515. [Google Scholar] [CrossRef]
- Saaty, T.L. Decision making with the analytic hierarchy process. Int. J. Serv. Sci. 2008, 1, 83–98. [Google Scholar] [CrossRef]
- Mustafa, A.; Singh, M.; Sahoo, R.; Ahmed, N.; Khanna, M.; Sarangi, A.; Mishra, A. Land suitability analysis for different crops: A multi criteria decision making approach using remote sensing and GIS. Researcher 2011, 3, 61–84. [Google Scholar]
- Elaalem, M.; Comber, A.; Fisher, P. A comparison of fuzzy AHP and ideal point methods for evaluating land suitability. Trans. GIS 2011, 15, 329–346. [Google Scholar] [CrossRef]
- You, L.; Ringler, C.; Wood-Sichra, U.; Robertson, R.; Wood, S.; Zhu, T.; Nelson, G.; Guo, Z.; Sun, Y. What is the irrigation potential for Africa? A combined biophysical and socioeconomic approach. Food Policy 2011, 36, 770–782. [Google Scholar] [CrossRef]
- Xu, C.Y.; Singh, V.P. Evaluation and generalization of temperature-based methods for calculating evaporation. Hydrol. Process. 2001, 15, 305–319. [Google Scholar] [CrossRef]
- Andersson, L.; Samuelsson, P.; Kjellstro¨ M., E. Assessment of climate change impact on water resources in the Pungwe river basin. Tellus A Dyn. Meteorol. Oceanogr. 2011, 63, 138–157. [Google Scholar] [CrossRef]
- Franek, J.; Kresta, A. Judgment scales and consistency measure in AHP. Procedia Econ. Financ. 2014, 12, 164–173. [Google Scholar] [CrossRef]
- Saaty, T.L.; Vargas, L.G. Prediction, Projection, and Forecasting: Applications of the Analytic Hierarchy Process in Economics, Finance, Politics, Games, and Sports; Kluwer Academic Pub: Dordrecht, The Netherlands; Norwell, MA, USA, 1991. [Google Scholar]
- Brouwer, C.; Prins, K.; Heibloem, M. Irrigation Water Management: Irrigation Scheduling; Training Manual; FAO: Rome, Italy, 1989; Volume 4. [Google Scholar]
- Ayehu, G.T.; Besufekad, S.A. Land suitability analysis for rice production: A GIS based multi-criteria decision approach. Am. J. Geogr. Inf. Syst. 2015, 4, 95–104. [Google Scholar]






| Data Type | Source of Data | Spatial Resolution |
|---|---|---|
| Soil (depth, texture, and drainage) | Africa Soil Information System (AfSIS); Ethiopian Ministry of Water and Energy, Irrigation (MOWEI); Digital Soil Map of the World; Field Sampling. | 250 m by 250 m |
| Land use | Ethiopian Ministry of Water, Energy and Irrigation (MOWEI); From Landsat-8 Satellite Images (4th and 5th bands of Landsat 8 satellite images for Satellite Image Classification); Freely Downloaded http://glovis.usgs.gov/ and/or http://earthexplorer.usgs.gov/. | 30 m by 30 m for classified image |
| Topography (Slope) | A 20 m Digital Elevation Model (DEM) of the Shuttle Radar Topography Mission (SRTM) | 20 m by 20 m |
| Distance to water sources | Radar Topography Mission (SRTM) | 20 m by 20 m |
| Class | Suitability | Weights | Land Description |
|---|---|---|---|
| S1 | Highly suitable | 4/4 | The land is excellent without significant limitations and does not require increased inputs or have reduced productivity. |
| S2 | Moderately suitable | 3/4 | The land is suitable with limitations that either reduce productivity or require increased inputs to sustain productivity compared with those needed on S1 land. |
| S3 | Marginally suitable | 2/4 | This land has severe limitations whose benefits are reduced and whose required inputs to sustain production need to be increased. The cost to increase productivity is only marginally justified. |
| S4 (N1) | Currently not suitable | 1/4 | The land does not support the particular land use on a sustainable basis or the benefits do not justify the inputs. |
| Suitability | Description | Area (km2) | Percentage (%) |
|---|---|---|---|
| Class S1 | Highly suitable | 5653.78 | 71.55 |
| Class S2 | Moderately suitable | 1509.36 | 19.10 |
| Class S3 | Marginally suitable | 671.54 | 8.50 |
| Class N | Not suitable | 66.85 | 0.85 |
| Texture | Suitability | Description | Area (km2) | Percentage (%) |
|---|---|---|---|---|
| Clay loam | S2 | Moderately suitable | 767.82 | 9.72 |
| Clay | S3 | Marginally suitable | 7133.19 | 90.28 |
| Soil Depth | Suitability | Class | Area (km2) | Percentage (%) |
|---|---|---|---|---|
| 0–10 | Highly suitable | S1 | 6138.875 | 77.692 |
| 10–50 | Moderately suitable | S2 | 332.511 | 4.208 |
| 50–100 | Marginally suitable | S3 | 764.333 | 9.673 |
| >100 | Not suitable | N | 665.790 | 8.426 |
| Soil Drainage | Description | Class | Area (km2) | Percentage (%) |
|---|---|---|---|---|
| Well | Highly suitable | S1 | 901.9824 | 11.415 |
| Imperfect | Moderately suitable | S2 | 320.6144 | 4.058 |
| Poor | Marginally suitable | S3 | 764.333 | 9.673 |
| Suitability | Class | Area (km2) | Percentage (%) |
|---|---|---|---|
| Highly Suitable | S1 | 3680.072 | 46.574 |
| Moderately Suitable | S2 | 2906.502 | 36.784 |
| Marginally Suitable | S3 | 1090.987 | 13.807 |
| Not Suitable | N | 223.956 | 2.834 |
| Land Suitability | Area (km2) | Percentage (%) |
|---|---|---|
| Highly suitable | 1616.479 | 20.458 |
| Moderately suitable | 1589.456 | 20.116 |
| Marginally suitable | 4564.314 | 57.765 |
| Not suitable | 131.261 | 1.661 |
© 2020 by the authors. Licensee MDPI, Basel, Switzerland. This article is an open access article distributed under the terms and conditions of the Creative Commons Attribution (CC BY) license (http://creativecommons.org/licenses/by/4.0/).
Share and Cite
Dawit, M.; Dinka, M.O.; Leta, O.T.; Muluneh, F.B. Impact of Climate Change on Land Suitability for the Optimization of the Irrigation System in the Anger River Basin, Ethiopia. Climate 2020, 8, 97. https://doi.org/10.3390/cli8090097
Dawit M, Dinka MO, Leta OT, Muluneh FB. Impact of Climate Change on Land Suitability for the Optimization of the Irrigation System in the Anger River Basin, Ethiopia. Climate. 2020; 8(9):97. https://doi.org/10.3390/cli8090097
Chicago/Turabian StyleDawit, Meseret, Megarsa Olumana Dinka, Olkeba Tolessa Leta, and Fiseha Behulu Muluneh. 2020. "Impact of Climate Change on Land Suitability for the Optimization of the Irrigation System in the Anger River Basin, Ethiopia" Climate 8, no. 9: 97. https://doi.org/10.3390/cli8090097
APA StyleDawit, M., Dinka, M. O., Leta, O. T., & Muluneh, F. B. (2020). Impact of Climate Change on Land Suitability for the Optimization of the Irrigation System in the Anger River Basin, Ethiopia. Climate, 8(9), 97. https://doi.org/10.3390/cli8090097

