Downscaling of Future Temperature and Precipitation Extremes in Addis Ababa under Climate Change
Abstract
1. Introduction
2. Materials and Methods
2.1. Description of the Study Area
2.2. Data Description
- National Center of Environmental Prediction (NCEP): The National Centers for Environmental Prediction (NCEP) National Center for Atmospheric Research (NCAR) reanalysis (NCEPR) project was designed to provide homogenized (gridded) records of atmospheric fields, to support climate research by assimilating data from multiple sources with modeled short-range forecasts [30]. The coherence, accessibility, and completeness of the NCEPR dataset make it attractive for climate studies on topics ranging from climate variability and synoptic climatological analyses to comparative analyses of GCM performance [31]. NCEP data was used to compare the results obtained from the models during the historical simulation period. NCEP has a resolution of 2.5° latitude and 2.5° longitude.
- Third Version Coupled Global Climate Model (CGCM3): This is the third version of the Canadian Coupled Global Climate Model (CGCM3.1) and is a widely used model for statistical downscaling input. Details of the model are described by McFarlane et al., 2005 [32]. Additional information can also be obtained from (http://www.ec.gc.ca/ccmac-cccma/default.asp?lang=En&n=89039701-1. The CGCM3 has a resolution of 3.75° latitude and 3.75° longitude.
- Second Generation of Earth System Model (CanESM2): Developed at the Canadian Centre for Climate Modelling and Analysis (CCCma), this model consists of the physical coupled atmosphere–ocean model CanCM4 coupled to a terrestrial carbon model (CTEM) and an ocean carbon model (CMOC) [33]. CanESM2 provided CCCma’s long-term climate simulations for Phase 5 of the Coupled Model Inter-comparison Project, which in turn informed the Fifth Assessment Report (AR5) of the Intergovernmental Panel on Climate Change [34]. The CanESM2 model has a resolution of 2.79° latitude and 2.81° longitude.
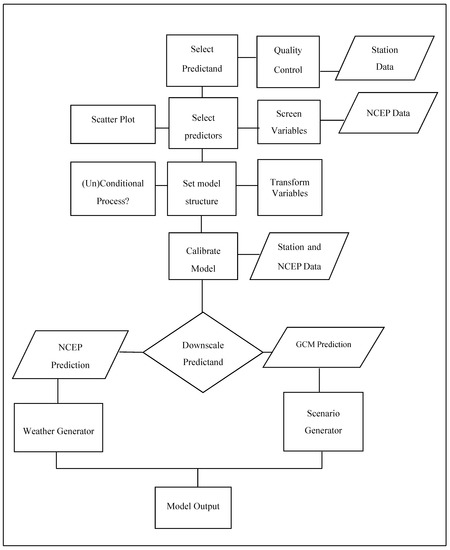
2.3. Downscaling Method
2.4. Selection of Predictors
2.5. Model Calibration, Validation, and Extreme Event Indices Selection
2.6. Quantile Mapping and Delta Statistics
3. Results and Discussion
3.1. Performance of the SDSM Model Validation and Calibration Result
3.2. Future Temperature and Precipitation Change Scenarios
3.2.1. Temperature
3.2.2. Changes in Temperature Extreme Indices
3.2.3. Future Changes in Precipitation Extreme Indices
4. Discussion
5. Conclusions
Author Contributions
Funding
Acknowledgments
Conflicts of Interest
References
- Intergovernmental Panel on Climate Change. Climate Change 2014: Impacts, Adaptation, and Vulnerability WGII. AR5 Summary for Policymakers. 2014. Available online: http://www.ipcc.ch/report/ar5/wg2/ (accessed on 15 September 2016).
- Intergovernmental Panel on Climate Change. Summary for Policy Makers. Fact Sheet Climate Change in Africa—What Is at Stake? Excerpts from IPCC Reports, the Convention, & BAP Compiled by AMCEN Secretariat. 2007. Available online: https://www.ipcc.ch/pdf/assessment-report/ar4/wg2/ar4_wg2_full_report.pdf (accessed on 15 September 2016 ).
- Abbasnia, M.; Toros, H. Future changes in maximum temperature using the statistical downscaling model (SDSM) at selected stations of Iran. Model. Earth Syst. Environ. 2016, 2, 1–7. [Google Scholar] [CrossRef]
- Cheng, L.J.; Zhu, J. 2017 was the warmest year on record for the global ocean. Adv. Atmos. Sci. 2018, 34, 261–263. [Google Scholar] [CrossRef]
- Srivastava, A. Vulnerability to Climate Change & Variability: An Investigation into Macro & Micro Level Assessments—A Case Study of Agriculture Sector in Himachal Pradesh, India; Report on the Patterns of Disaster Risk Reduction Actions at Local Level. 2015. Available online: http://www.unisdr.org/campaign/resilientcities/assets/documents/privatepages/VULNERABILITY%20TO%20CLIMATE%20CHANGE%20&%20VARIABILITY.pdf (accessed on 23 November 2017).
- Hassaan, M.A.; Abdrabo, M.A.; Masabarakiza, P. GIS-based model for mapping malaria risk under climate change case study: Burundi. J. Geosci. Env. Protec. 2017, 5, 102–117. [Google Scholar] [CrossRef]
- Mwangi, K.M.; Mutua, F. Modeling Kenya’s vulnerability to climate change—A multifactor approach. Int. J. Sci. Res. 2015, 4, 12–19. [Google Scholar]
- Conway, D.; Schipper, L.E.F. Adaptation to climate change in Ethiopia: Opportunities identified from Ethiopia. Glob. Environ. Chan. 2011, 21, 227–237. [Google Scholar] [CrossRef]
- McSweeney, C.; New, M.; Lizcano, G. UNDP Climate Change Country Profiles: Ethiopia; United Nations Development Programme: New York, NY, USA, 2010. [Google Scholar]
- Wilby, R.L.; Dawson, C.W. The statistical downscaling model (SDSM): Insights from one decade of application. Int. J. Clim. 2013, 33, 1707–1719. [Google Scholar] [CrossRef]
- Omondi, P.A.; Awange, J.L.; Forootan, E.; Ogallo, L.A.; Barakiza, R.; Girmaw, G.B.; Fesseha, I.; Kululetera, V.; Kilembe, C.; Mbati, M.M.; et al. Change in temperature and precipitation extremes over the greater Horn of Africa region from 1961 to 2010. Int. J. Clim. 2014, 34, 1262–1277. [Google Scholar] [CrossRef]
- Hashmi, M.Z.; Shamseldin, A.Y.; Melville, B.W. Statistical downscaling of precipitation: state-of-the-art and application of bayesian multi-model approach for uncertainty assessment. Hydrol. Earth Syst. Sci. 2009, 6, 6535–6572. [Google Scholar] [CrossRef]
- Domínguez, M.; Romera, R.; Sánchez, E.; Fita, L.; Fernández, J.; Jiménez-Guerrero, P.; Montávez, J.; David, W.; Cabos, W.D.; Liguori, G.; et al. Present climate precipitation and temperature extremes over Spain from a set of high resolution RCMs. Clim. Res. 2013, 58, 149–164. [Google Scholar] [CrossRef]
- Trenberth, K.E.; Jones, P.D.; Ambenje, P.; Bojariu, R.; Easterling, D.; Klein Tank, A.; Parker, D.; Rahimzadeh, F.; Renwick, J.A.; Rusticucci, M.; et al. Observations: Surface and atmospheric climate change. In Climate Change 2007: The Physical Science Basis; Contribution of Working Group I to the Fourth Assessment Report of the Intergovernmental Panel on Climate Change; Solomon, S., Qin, D., Manning, M., Chen, Z., Marquis, M., Averyt, K.B., Tignor, M., Miller, H.L., Eds.; Cambridge University Press: Cambridge, UK; New York, NY, USA, 2007. [Google Scholar]
- Frias, M.D.; Minguez, R.; Gutierrez, J.M.; Mendez, F.J. Future regional projections of extreme temperatures in Europe: A non-stationary seasonal approach. Clim. Chang. 2012, 113, 371–392. [Google Scholar] [CrossRef]
- Seneviratne, S.I.; Nicholls, N.; Easterling, D.; Goodess, C.M.; Kanae, S.; Kossin, J.; Luo, Y.; Marengo, J.; McInnes, K.; Rahimi, M.; et al. Changes in climate extremes and their impacts on the natural physical environment. In Managing the Risks of Extreme Events and Disasters to Advance Climate Change Adaptation; Field, C.B., Barros, V., Stocker, T.F., Qin, D., Dokken, D.J., Ebi, K.L., Mastrandrea, M.D., Mach, K.J., Plattner, G.-K., Allen, S.K., et al., Eds.; Cambridge University Press: Cambridge, UK, 2012; pp. 109–230. [Google Scholar]
- Solomon, A.; Rao, P.; Rao, M.N. Statistical downscaling of daily temperature and rainfall data from global circulation models: In South Wollo zone, North Central Ethiopia. J. Res. Sci. Tech. 2013, 2, 27–39. [Google Scholar]
- Ayalew, D.; Tesfaye, K.; Mamo, G.; Yitaferu, B.; Bayu, W. Outlook of future climate in Northwestern Ethiopia. Agric. Sci. 2012, 3, 608–624. [Google Scholar] [CrossRef]
- Dile, Y.T.; Berndtsson, R.; Setegn, S.G. Hydrological response to climate change for Gilgel Abay river, in the Lake Tana basin—Upper Blue Nile basin of Ethiopia. PLoS ONE 2013, 8, e79296. [Google Scholar] [CrossRef] [PubMed]
- Samuale, T.; Raj, A.; Girmay, G. Assessment of climate change impact on the hydrology of Geba catchment, Northern Ethiopia. Am. J. Environ. Eng. 2014, 4, 25–31. [Google Scholar] [CrossRef]
- Rukundo, E.; Doğan, A. Assessment of climate and land use change projections and their impacts on flooding. Pol. J. Environ. Stud. 2016, 25, 2541–2551. [Google Scholar] [CrossRef]
- Sayad, T.A.; Ali, A.M.; Kamel, A.M. Study the impact of climate change on maximum and minimum temperature over Alexandria, Egypt using statistical downscaling model (SDSAM). Glob. J. Adv. Res. 2016, 3, 694–712. [Google Scholar]
- Ward, P.; Lasage, R. Downscaled Climate Change Data from the HADCM3 and ECHAM5 Models on Precipitation and Temperature for Ethiopia and Kenya; Institute for Environmental Studies, Vrije Universiteit: Amsterdam, The Netherlands, 2009. [Google Scholar]
- Climate Change and Urban Vulnerability in Africa. Assessing Vulnerability of Urban Systems, Populations and Goods in Relation to Natural and Man-Made Disasters in Africa. 2011. Available online: http://www.cluva.eu/CLUVA_publications/CLUVA_Climate-change-and-vulnerability-of-African-cities-Research-briefs.pdf (accessed on 15 March 2016).
- Birhanu, D.; Kima, H.; Jangb, C.; Park, P. Flood risk and vulnerability of Addis Ababa city due to climate change and urbanization. Proc. Eng. 2016, 154, 696–702. [Google Scholar] [CrossRef]
- Arsiso, B.K.; Tsidu, G.M.; Stoffberg, G.H.; Tadesse, T. Influence of urbanization-driven land use/cover change on climate: The case of Addis Ababa, Ethiopia. Phys. Chem. Earth 2017. [Google Scholar] [CrossRef]
- World Bank. Enhancing Urban Resilience Addis Ababa, Ethiopia. 2015. Available online: https://www.gfdrr.org/sites/default/files/publication/Addis_Ababa_Resilient_cities_program.pdf (accessed on 14 August 2017).
- Conway, D.; Mould, C.; Bewket, W. Over one century of rainfall and temperature observations in Addis Ababa, Ethiopia. Int. J. Climatol. 2004, 24, 77–91. [Google Scholar] [CrossRef]
- Woldegerima, T.; Yeshitela, K.; Lindley, S. Characterizing the urban environment through urban morphology types (UMTs) mapping and land surface cover analysis: The case of Addis Ababa, Ethiopia. Urban Ecosyst. 2016, 19, 247–259. [Google Scholar] [CrossRef]
- Kalnay, E.; Kanamitsu, M.; Kistler, R.; Collins, W.; Deaven, D.; Gandin, L.; Iredell, M.; Saha, S.; White, G.; Woollen, J.; et al. The NCEP/NCAR 40-year reanalysis project. Bull. Am. Meteorol. Soc. 1996, 77, 437–471. [Google Scholar] [CrossRef]
- Schoof, J.T.; Pryor, S.C. Evaluation of the NCEP/NCAR reanalysis in terms of synoptic scale phenomena: A case study from the Midwestern USA. Int. J. Clim. 2003, 23, 1725–1741. [Google Scholar] [CrossRef]
- McFarlane, N.A.; Scinocca, J.F.; Lazare, M.; Harvey, R.; Verseghy, D.; Li, J. The CCCma Third Generation Atmospheric General Circulation Model; CCCma Internal Report; University of Victoria: Victoria, BC, Canada, 2005; Available online: https://hal.archives-ouvertes.fr/hal-00304124/document (accessed on 19 October 2017).
- Merryfield, W.J.; Lee, W.; Boer, G.J.; Kharin, V.V.; Scinocca, J.F.; Flato, G.M.; Ajayamohan, R.S.; Fyfe, J.C. The Canadian seasonal to interannual prediction system. Part I: Models and initialization. Mon. Weather Rev. 2013, 141, 2910–2944. [Google Scholar] [CrossRef]
- Taylor, K.E.; Stouffer, R.J.; Meehl, G.A. An overview of Cmip5 and the experiment design. Bull. Am. Meteorol. Soc. 2012, 93, 485–498. [Google Scholar] [CrossRef]
- Intergovernmental Panel on Climate Change. Climate Change 2013: The Physical Science Basis; Contribution of Working Group I to the Fifth Assessment Report of the Intergovernmental Panel on Climate Change; Stocker, T.F., Qin, D., Plattner, G.-K., Tignor, M., Allen, S.K., Boschung, J., Nauels, A., Xia, Y., Bex, V., Midgley, P.M., Eds.; Cambridge University Press: Cambridge, UK; New York, NY, USA, 2013. [Google Scholar]
- Wilby, R.L.; Dawson, C.W.; Barrow, E.M. SDSM—A decision support tool for the assessment of regional climate change impacts. Environ. Model. Softw. 2002, 17, 145–157. [Google Scholar] [CrossRef]
- Coulibaly, P.; Dibike, Y.B. Downscaling precipitation and temperature with temporal neural networks. Am. Meteorol. Soc. 2005, 6, 483–496. [Google Scholar] [CrossRef]
- Wilby, R.L.; Harris, I. A framework for assessing uncertainties in climate change impacts: Low-flow scenarios for the River Thames, UK. Water Res. 2006, 42, W02419. [Google Scholar] [CrossRef]
- Wily, R.L.; Dawson, C.W. SDSM 4.2—A decision support tool for the assessment of regional climate change impacts. User Manual. 2007. Available online: https://sdsm.org.uk/software.html (accessed on 15 December 2017).
- Donat, M.G.; Alexander, L.V.; Yang, H.; Durre, I.; Vose, R.; Dunn, R.J.H.; Willett, K.M.; Aguilar, E.; Brunet, M.; Caesar, J.; et al. Updated analyses of temperature and precipitation extreme indices since the beginning of the twentieth century: The HadEX2 dataset. J. Geophys. Res. Atmos. 2013, 118, 1–16. [Google Scholar] [CrossRef]
- Mahmood, R.; Babel, M.S. Future changes in extreme temperature events using the statistical downscaling model (SDSM) in the trans-boundary region of the Jhelum river basin. Weather Clim. Extremes 2014, 5, 56–66. [Google Scholar] [CrossRef]
- Deque, M.; Dreveton, C.; Braun, A.; Cariolle, D. The ARPEGE/IFS atmosphere model: A contribution to the French community climate modelling. Clim. Dyn. 1994, 10, 249–266. [Google Scholar] [CrossRef]
- Amadou, A.; Gado, D.A.; Seidou, O.; Seidou, S.I.; Ketvara, S. Changes to flow regime on the Niger River at Koulikoro under a changing climate. Hydrol. Sci. J. 2015, 60, 1709–1723. [Google Scholar] [CrossRef]
- Choi, G.; Collins, D.; Ren, G.; Trewin, B.; Baldi, M.; Fukuda, Y.; Afzaal, M.; Pianmana, T.; Gomboluudev, P.; Huong, P.T.T.; et al. Changes in means and extreme events of temperature and precipitation in the Asia-Pacific network region, 1955–2007. Int. J. Clim. 2009, 29, 1906–1925. [Google Scholar] [CrossRef]
- Mekonnen, D.F.; Disse, M. Analyzing the future climate change of Upper Blue Nile River basin using statistical downscaling techniques. Hydrol. Earth Syst. Sci. 2018, 22, 2391–2408. [Google Scholar] [CrossRef]
- Gebrie, W.G.; Abate, B. Trend of lake evaporation considering climate change, the case of Lake Hawasa, Ethiopia. Int. J. Sci. Res. 2012, 3, 2319–7064. [Google Scholar]
- Kebede, A.; Diekkruger, P.; Moges, S.A. An assessment of temperature and precipitation change projections using a regional and a global climate model for the Baro-Akobo Basin, Nile Basin, Ethiopia. J. Earth Sci. Clim. Chang. 2013, 4, 133. [Google Scholar] [CrossRef]
- Worqlul, A.W.; Taddele, Y.D.; Ayana, E.A.; Jeong, J.; Adem, A.A.; Gerik, T. Impact of climate change on stream flow hydrology in headwater catchments of the Upper Blue Nile Basin, Ethiopia. Water 2018, 10, 120. [Google Scholar] [CrossRef]
- Arsiso, B.K.; Tsidu, G.M.; Stoffberg, G.H.; Tadesse, T. Climate change and population growth impacts on surface water supply and demand of Addis Ababa, Ethiopia. Clim. Risk Manag. 2017, 18, 21–33. [Google Scholar] [CrossRef]
- Teferi, E.; Abraha, H. Urban heat island effect of Addis Ababa City: Implications of urban green spaces for climate change adaptation. In Climate Change Adaptation in Africa, Climate Change Management; Filho, W.L., Belay, S., Kalangu, J., Menas, W., Munishi, P., Musiyiwa, K., Eds.; Springer: New York, NY, USA, 2017. [Google Scholar]
- Feyissa, G.; Dons, K.; Meilby, H. Efficiency of parks in mitigating urban heat island effect: An example from Addis Ababa. Landsc. Urban Plan. 2014, 123, 87–95. [Google Scholar] [CrossRef]
- Abebe, M.; Megento, T. The city of Addis Ababa from ‘Forest City’ to ‘Urban Heat Island’. Assessment of urban green space dynamic. J. Urban Environ. Eng. 2016, 10, 254–262. [Google Scholar] [CrossRef]








| Predictors | Code | Addis Ababa Station | Entoto Station | ||||
|---|---|---|---|---|---|---|---|
| Max. Temp | Min. Temp | Precip. | Max. Temp | Min. Temp | Precip. | ||
| Surface zonal velocity | p_u | ✓ | ✓ | ||||
| 500 hPa airflow strength | p5_f | ✓ | ✓ | ||||
| 500 hpa geopotential height | p500 | ✓ | ✓ | ✓ | |||
| Surface meridional velocity | P_v | ✓ | ✓ | ||||
| 500 hPa zonal velocity | p8_v | ✓ | ✓ | ✓ | |||
| Surface specific humidity | shum | ✓ | ✓ | ||||
| Mean temperature at 2 m | temp | ✓ | ✓ | ||||
| 500 hPa zonal velocity | p5_u | ✓ | |||||
| Surface vorticity | p_z | ✓ | ✓ | ||||
| 850 hpa divergence | p8zh | ✓ | |||||
| 850 hPa airflow strength | p8_f | ✓ | |||||
| 850 hpa zonal velocity | p8_u | ✓ | |||||
| 850 hPa meridional velocity | p8_v | ✓ | |||||
| 850 hpa vorticity | p8_z. | ✓ | ✓ | ✓ | |||
| 500 hPa divergence | p5zh | ✓ | ✓ | ||||
| Surface wind direction | p_th: | ✓ | |||||
| Surface airflow strength | p_f | ✓ | |||||
| Temperature Indices | |||
|---|---|---|---|
| Code | Description | Indices definition | Units |
| TXx | Hottest days | Maximum values of daily maximum temperature | °C |
| TNx | Hottest nights | Maximum values daily minimum temperature | °C |
| TXn | Coldest days | Minimum values of daily maximum temperature | °C |
| TNn | Coldest nights | Minimum values of daily minimum temperature | °C |
| TX_90P | Hot Days | (90th percentile value of data describes that at least 90% of the values in the data are less than or equal to this value) [41] | °C |
| TN_90P | Hot Nights | 90th percentile value of data describes that at least 90% of the values in the data are less than or equal to this value % [41] | |
| Precipitation Indices | |||
| Rx1day | Max 1-day precip. | Monthly maximum 1-day precip. | mm |
| Rx5day | Max 5-day precip. | Monthly maximum consecutive 5-day precip. | mm |
| 99%le | Extremely wet days | Annual total precip. from days >99th percentile | mm |
| PRCPTOT | Annual total wet day precip. | Annual total precip. from days ≥1 mm | mm |
| CDD | Consecutive dry days | Maximum number of consecutive dayswhen precipitation <1 mm | days |
| CWD | Consecutive wet days | Maximum number of consecutive dayswhen precipitation ≥1 mm | days |
| Addis Ababa obs. Calibration Period (1971–1985) | Addis Ababa obs. Validation Period (1986–2000) | |||||
|---|---|---|---|---|---|---|
| Model | Maximum Temperature | Minimum Temp | Precipitation | Maximum Temperature | Minimum Temp | Precipitation |
| R2 SE | R2 SE | R2 SE | R2 SE | R2 SE | R2 SE | |
| NCEP | 0.63 1.34 | 0.68 1.21 | 0.09 9.02 | 0.58 1.45 | 0.63 1.12 | 0.02 9.55 |
| CanESM2 | 0.63 1.36 | 0.66 1.18 | 0.011 9.00 | 0.57 1.46 | 0.65 1.17 | 0.01 9.50 |
| CGCM3 | 0.64 1.34 | 0.66 1.17 | 0.01 9.00 | 0.58 1.44 | 0.64 1.17 | 0.06 9.58 |
| Entoto Station Calibration Period (1989–1998) | Entoto Station Validation Period (1999–2003) | |||||
| NCEP | 0.58 1.32 | 0.65 1.10 | 0.031 9.30 | 0.60 1.4 | 0.40 1.00 | 0.01 8.20 |
| CanESM2 | 0.62 1.35 | 0.64 0.09 | 0.043 9.30 | 0.63 1.36 | 0.41 0.97 | 0.04 8.20 |
| CGCM3 | 0.61 1.36 | 0.65 1.10 | 0.030 9.37 | 0.62 1.38 | 0.43 1.00 | 0.04 8.22 |
| Station | Predictands | Year | CanESM2 | CGCM3 | ||
|---|---|---|---|---|---|---|
| RCP4.5 | RCP8.5 | A1B | A2 | |||
| Addis Ababa obs. (Baseline period 1971–2000) | Maximum Temperature | 2020s 2050s 2080s | 0.09 0.41 0.52 | 0.06 0.61 1.20 | 0.09 0.77 1.31 | 0.12 1.00 2.06 |
| Minimum Temperature | 2020s 2050s 2080s | 0.02 0.239 0.30 | 0.02 0.39 0. 70 | 0. 36 0.18 0.28 | 0.07 0.14 0.27 | |
| Precipitation (% Difference) | 2020s 2050s 2080s | 1.28 3.82 7.49 | 1.30 6.20 16.6 | 1.08 4.02 7.40 | 2.30 8.70 11.7 | |
| Entoto (Baseline period 1989–2003) | Maximum Temperature | 2020s 2050s 2080s | 0.09 0.22 0.28 | 0.09 0.41 0.71 | 0.17 0.57 0.84 | 0.21 0.56 1.01 |
| Minimum Temperature | 2020s 2050s 2080s | 0.03 0.07 0.10 | 0.03 0.09 0.14 | 0.25 0.69 1.04 | 0.20 0.57 0.99 | |
| Precipitation (% Difference) | 2020s 2050s 2080s | 1.10 2.57 2.58 | 0.60 4.80 8.00 | 1.24 2.80 7.80 | 1.36 2.70 11.8 | |
| Model | Study Area | Temperature | Precipitation | References |
|---|---|---|---|---|
| ECHAM 5 and HADCM3 | Across Ethiopia and Kenya | Clear trends at all locations towards warmer conditions in the future. | ECHAM5 model shows a trend towards wetter annual conditions over most parts. | [23] |
| HadCM3 A2a and B2a and CanESM2 (RCP2.6, 4.5 and 8.5) | Upper Blue Nile River Basin | Maximum temperature rise by 0.4 °C to 2.9 °C and minimum temperature rise by 0.3 °C to 1.6 °C. | Relative changes in mean annual precipitation ranges from 2.1–43.8%. | [45] |
| HadCM3 A2 and B2 | Lake Hawasa | Maximum temperature increase by 1.6–1.8 °C and minimum temperature by 1.54–1.7 °C in 2050. | Trends in annual rainfall do not show statistically meaningful trends between years. | [46] |
| CGCM3.1 and REMO | Baro-Akobo Basin | Maximum temperature rises by 1.3 °C (REMO A1B and B1) and 2.55 °C (CGCM3.1). | 24% (REMO) and 23% (CGCM3.1) rise in 2050. | [47] |
| HadCM3 A2a | Northwestern Ethiopia | The increase in mean maximum and minimum temperature ranges from 1.55–6.07 °C and from 0.11–2.81 °C, respectively, in the 2080s. | Decrease in amount of annual rainfall and number of rainy days in 2080s. | [18] |
| HadCM3-A2 | Upper Blue Nile Basin | The minimum and maximum temperature will increase by 3.6 °C and 2.4 °C, respectively, towards the end of the 21st century. | Dry season rainfall amounts are likely to increase and wet season rainfall to decrease. | [48] |
© 2018 by the authors. Licensee MDPI, Basel, Switzerland. This article is an open access article distributed under the terms and conditions of the Creative Commons Attribution (CC BY) license (http://creativecommons.org/licenses/by/4.0/).
Share and Cite
Feyissa, G.; Zeleke, G.; Bewket, W.; Gebremariam, E. Downscaling of Future Temperature and Precipitation Extremes in Addis Ababa under Climate Change. Climate 2018, 6, 58. https://doi.org/10.3390/cli6030058
Feyissa G, Zeleke G, Bewket W, Gebremariam E. Downscaling of Future Temperature and Precipitation Extremes in Addis Ababa under Climate Change. Climate. 2018; 6(3):58. https://doi.org/10.3390/cli6030058
Chicago/Turabian StyleFeyissa, Getnet, Gete Zeleke, Woldeamlak Bewket, and Ephrem Gebremariam. 2018. "Downscaling of Future Temperature and Precipitation Extremes in Addis Ababa under Climate Change" Climate 6, no. 3: 58. https://doi.org/10.3390/cli6030058
APA StyleFeyissa, G., Zeleke, G., Bewket, W., & Gebremariam, E. (2018). Downscaling of Future Temperature and Precipitation Extremes in Addis Ababa under Climate Change. Climate, 6(3), 58. https://doi.org/10.3390/cli6030058

