Abstract
This paper explores the potential of smart crop management based on the incorporation of tools like digital agriculture, which considers current technological tools applied in agriculture, such as the Internet of Things (IoT), remote sensing, and artificial intelligence (AI), to improve crop production efficiency and sustainability. This is essential in the context of varying climatic conditions that affect the availability of resources for agriculture. The integration of tools such as IoT and sensor networks can allow farmers to obtain real-time data on their crops, assessing key health factors, such as soil conditions, plant water status, presence of pests, and environmental factors, among others, which can finally result in data-based decision-making to optimize irrigation, fertilization, and pest control. Also, this can be enhanced by incorporating tools such as drones and unmanned aerial vehicles (UAVs), which can increase monitoring capabilities through comprehensive field surveys and high-precision crop growth tracking. On the other hand, big data analytics and AI are crucial in analyzing extensive datasets to uncover patterns and trends and provide valuable insights for improving agricultural practices. This paper highlights the key technological advancements and applications in smart crop management, addressing challenges and barriers to the global adoption of these current and new types of technologies and emphasizing the need for ongoing research and collaboration to achieve sustainable and efficient crop production.
1. Introduction
Digital agriculture is a term that describes the application of digital technologies and innovations in agricultural production systems, value chains, and food systems [1]. It encompasses various concepts, such as smart farming [2] and precision agriculture [3], among others. These concepts refer to using data, sensors, machines, drones, and satellites to collect and analyze information on location, weather, behavior, phytosanitary status, consumption, energy use, prices, and economic information [1]. The data are used to make more informed and precise decisions, optimize agricultural production systems, address social concerns, increase knowledge exchange and learning, and improve monitoring of controversies in agricultural chains and sectors [4]. In particular, “precision agriculture” and “precision farming” (PF) refer to an innovative approach that originated in the 1990s [5] that uses various sensors, drones, and monitoring devices to gather data about crops. This information is used to optimize crop production and reduce the use of resources such as water, fertilizers, and pesticides. PF provides a more sustainable and efficient way to grow crops, which is crucial as the world’s population grows and food demand increases [6]. The emergence of PF can be attributed to the growing recognition of soil and crop variability, coupled with the introduction of cutting-edge technologies like global navigation satellite systems (GNSSs), geographic information systems (GISs), and microcomputers. Initially, the primary focus of PF was to adopt fertilizer applications based on diverse soil conditions found within an agricultural field. However, over time, additional practices have emerged, encompassing automatic guidance systems for agricultural vehicles and implements, integrating autonomous machinery and processes, enhanced product traceability, on-farm research initiatives, and software solutions facilitating the comprehensive management of agricultural production systems [7]. The influence of PF extends beyond field crop production, being used in other domains, such as water management in viticulture [8,9] and horticulture [10,11,12,13,14,15,16], as well as in livestock production [17,18,19] and pasture management [20,21,22]. In this sense, it is important to highlight that the adoption of PF is hindered by prominent challenges, notably the substantial upfront investment required for acquiring PF equipment and the associated costs of acquiring the necessary skills and knowledge. PF tools (PFTs) demand a high level of proficiency and expertise to effectively handle the large amount of information (commonly referred to as big data) generated by these tools. Within contemporary agricultural innovation systems, PF represents an information-driven management approach that characterizes a technological stage often called digital agriculture or farming 4.0 [23]. As mentioned above, this approach comprises several tools to generate valuable crop information [24].
Given the importance of these technologies for agricultural production, this study aims to comprehensively explore the synergistic use of IoT, remote sensing, and artificial intelligence (AI) in smart crop management by analyzing the use of IoT sensors and remote sensing technologies across different agricultural settings to gather information on key parameters, the use of tools such as drones, and the use of AI and big data analytics to generate predictive models and decision support systems that guide farmers in optimizing their practices. Additionally, this paper will provide practical insights and recommendations for farmers and agribusinesses to implement smart farming techniques effectively.
This information will provide a detailed analysis of how digital technologies can be integrated into agricultural practices to address current challenges such as water scarcity and environmental sustainability. It will also offer practical insights and guidelines for farmers and agribusinesses looking to incorporate smart crop management techniques. Lastly, the study will highlight the importance of actual and future research and collaboration among producers and researchers to fully comprehend digital agriculture’s potential.
For better understanding, this paper was organized in sections, which will address the following topics: (i) the use of remote sensing technologies to monitor different characteristics of crops, the different types of remote sensing platforms, and a comparison between satellite and drone imagery, (ii) the use of monitoring devices, such as automatic weather stations (AWSs) and yield monitoring, and the current practical uses of these devices in scientific studies, (iii) the use of big data and AI to analyze large volumes of information, and how these tools are applied when working with different remote sensing technologies, (iv) the incorporation of Internet of Things (IoT) to assist farmers in decision-making, through the use of real-time data collection and analysis, (v) the implementation of smart irrigation systems (SIS) using digital tools and sensors, and their role in maximizing water use efficiency (WUE), (vi) a critical analysis of the evolving field of digital agriculture, focusing on integrating artificial intelligence (AI), machine learning, blockchain technology, IoT and sensor networks, data privacy and security, and promoting adoption and education to enhance crop production, and finally, (vii) a conclusion to summarize all what is addressed in the paper.
2. Methodology for Literature Selection and Analysis in Digital Agriculture
In conducting this comprehensive review of transformative technologies in digital agriculture, we employed a systematic approach to identify and select relevant articles. This process involved several key steps to ensure a thorough and unbiased selection of the most pertinent literature. The search strategy began with identifying and using specific keywords and phrases related to our review topic. These keywords included terms such as “digital agriculture”, “smart farming”, “precision agriculture”, “Internet of Things (IoT) in agriculture”, “remote sensing in agriculture”, “artificial intelligence (AI) in agriculture”, “big data in agriculture”, and “crop monitoring”.
The search for relevant articles was conducted across multiple academic and scientific databases to ensure comprehensive topic coverage. The databases used included Google Scholar, Scopus, Web of Science, IEEE Xplore, and ScienceDirect. Specific search criteria were applied to filter the results obtained. Regarding the time frame, we considered articles published between 1998 and 2024 to capture the latest advancements and trends in digital agriculture. Only articles published in English were included, and we focused on peer-reviewed journal articles, conference papers, and review papers to ensure the quality and reliability of the sources.
The selection and screening of articles were carried out in several stages. Initially, a preliminary search was conducted using the identified keywords in each database, resulting in a broad list of potential articles. Titles and abstracts of the retrieved articles were then screened for relevance. Articles that did not directly address the core themes of digital agriculture, smart farming, precision agriculture, IoT, remote sensing, AI, or big data were excluded.
The full texts of the remaining articles were then reviewed to assess their relevance and quality. Articles were included if they provided significant insights into digital agriculture’s technologies, applications, benefits, challenges, or future directions. Additionally, the references of the selected articles were checked to identify any additional relevant studies that might have been missed during the initial search.
Key information, including the study objectives, methodologies, findings, and conclusions, was extracted from each selected article for data extraction and synthesis. This information was systematically recorded in a structured format to facilitate comparison and synthesis. The data were synthesized to provide a comprehensive overview of the current state of digital agriculture, identifying common themes, trends, technological advancements, and gaps in the existing literature. By employing this systematic and rigorous approach, we ensured that our review encompasses the most relevant and high-quality studies, providing a reliable and comprehensive overview of the transformative technologies in digital agriculture.
3. Remote Sensing: Using Satellite and Aerial Imagery to Monitor Crop Growth, Soil Moisture Levels, and Other Critical Factors That Impact Crop Health
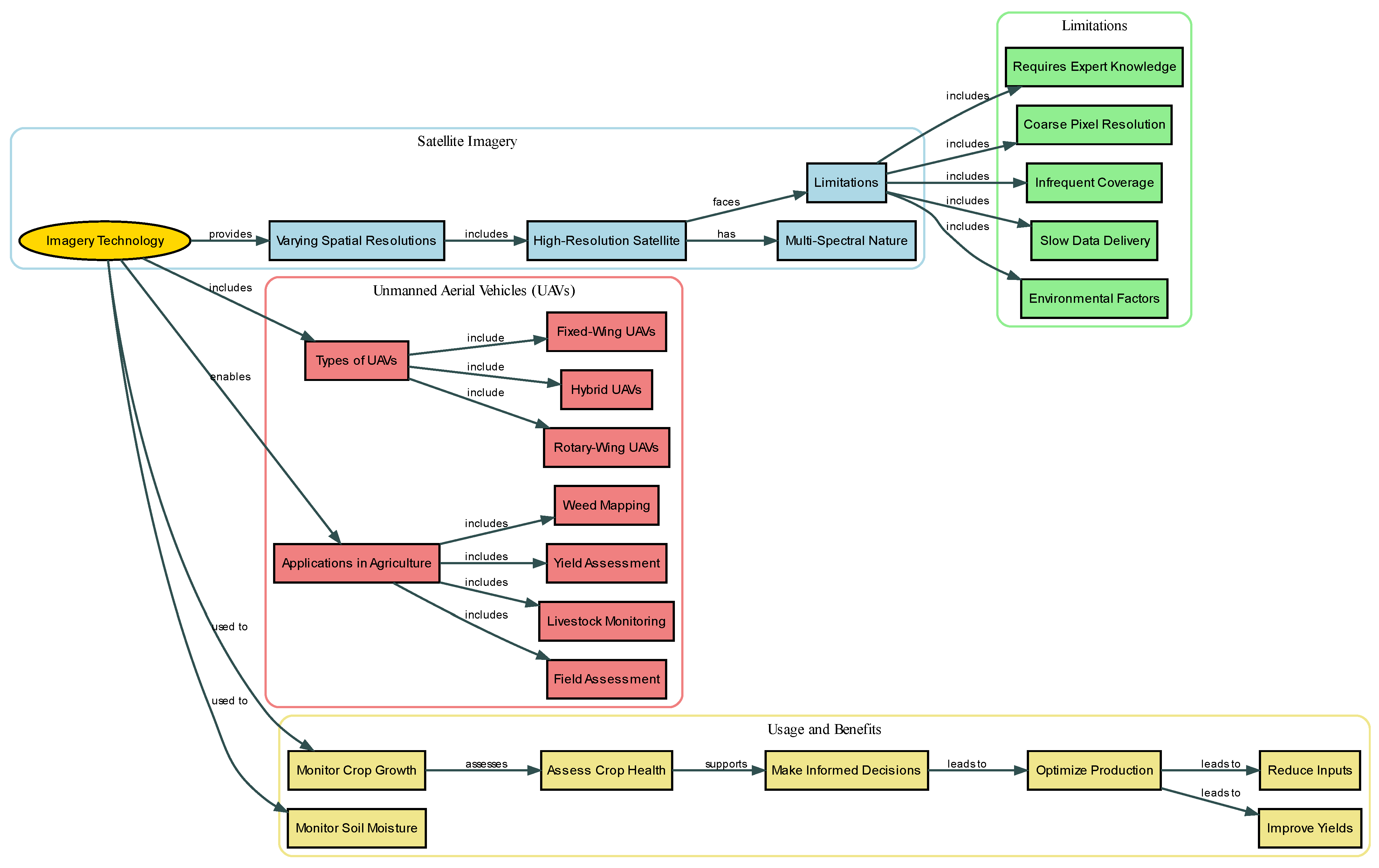
Satellite and aerial imagery have become powerful tools for monitoring crop growth, soil moisture levels, and other critical factors that impact crop health. These technologies have transformed how farmers and agribusinesses approach agriculture, providing valuable insights into the growth and health of crops and allowing for more informed decision-making [25]. Satellite information can deliver varying spatial resolutions, such as kilometers, hundreds, or tens of meters. Most of these lower-resolution products are freely accessible but unsuitable for small-scale farming. Despite using state-of-the-art satellite systems with remarkably high spatial resolutions of just a few meters or less, the associated prices still need to be lowered to be widely employed in agriculture and other areas. Recently, accessible satellite platforms like Landsat and Sentinel, including the latest ESA’s Sentinel-2 NASA’s Landsat 9 mission, offer data specifically focused on vegetation studies (Table 1). High-resolution measurements, short revisit time, and wide coverage are great for efficient large-scale crop monitoring [26,27]. In addition, satellite images possess a multi-spectral nature, meaning that these images capture information across multiple wavelengths or spectra, such as visible, infrared, and thermal. However, satellite systems face limitations due to the distance between the satellite and the ground, impacting data quality due to signal attenuation caused by various factors, such as atmospheric gases, water vapor, and aerosols [28,29].
Table 1.
Widely available satellite platforms for agriculture applications.
Several researchers have introduced different imagery indices or mathematical formulas to help distinguish between crop and non-crop areas [30,31]. However, the use of these indices demands extensive expertise and knowledge. It involves understanding the specific properties of different crops, their growth stages, and the environmental factors that influence their appearance in satellite images. Additionally, these indices may be susceptible to adversarial conditions; for example, variations in lighting conditions, atmospheric disturbances, or the presence of occluding objects, like clouds or shadows, can influence the performance of these indices in accurately identifying crop areas.
Other limiting factors in the use of satellite platforms include coarse pixel resolutions, infrequent coverage, and slow delivery of information to users. These requirements for expert knowledge can pose a challenge and limit the accessibility of these indices and technology to non-experts or those without specialized training [32,33].
Nevertheless, satellite images are currently being used for crop water management to provide valuable information on crop water requirements, irrigation efficiency, and detecting water stress in plants. They help optimize irrigation scheduling, monitor water availability, and improve water resource management in agriculture. In this regard, Ref. [34] were able to calculate the actual evapotranspiration (ETa) of an olive orchard integrating satellite images and ground-based climate data considering the spatial variability using the two-source Shuttleworth and Wallace (SW) model, with errors of 10% and RMSE = 0.3 mmd−1. For the ET calculation components, including sensible heat flux (H) and latent heat flux (LE) [35], using algorithms for partitioning soil and vegetation temperatures from thermal infrared data, yield errors of about 10% for LE when comparing the remote sensing-based two-source energy balance model with observations from an Eddy Covariance (EC) system. As can be seen, most remote sensing technologies have emerged to replace or complement traditional in situ methodologies, which are labor-intensive and time-consuming, making them unsuitable for high temporal and spatial resolutions [36]. This problem is overcome with satellites and unmanned aerial vehicle (UAV) platforms. Through lightweight spectral sensors, the latter enables non-destructive and near real-time vegetation analyses after rigorous acquisition protocols and processing methodologies, critical to determining in-field variability, allowing farmers to make management decisions based on current crop and soil status [37]. For example, UAVs equipped with RGB and NIR cameras have been successfully used to count seedlings and to classify plants and weeds, using segmentation algorithms based on different indices, such as the Triangular Greenness Index (TGI), the Excess Green Index (ExG), or NDVI [38,39,40]. Also, multispectral cameras mounted on UAVs can generate NDVI maps that manifest the crop condition and adjust the spraying of pesticides and fertilizers with precision for only infected areas [41]. One of the primary benefits of satellite and aerial imagery is the ability to monitor crop growth and health over large land areas. This technology provides a bird’s eye view of crops, allowing farmers to assess the overall health of the crop and identify areas that may need attention, such as those suffering from stress due to a lack of water or nutrients. This information is critical for optimizing crop production, as it allows farmers to make targeted interventions, reducing the overall use of inputs and improving yields. In this regard, Ref. [42] estimated various biophysical parameters from RGB aerial low-cost images obtained from a UAV, with correlations between leaf area index (LAI), plant height, fresh and dry biomass, and nitrogen concentration, with R2 values ranging from 0.70 to 0.97. They could also follow the changes in the wheat canopy pattern towards its senescence. Crop evapotranspiration has also been measured with drones, with great success using thermal cameras and two variants of the two-source energy balance models. When comparing ET components measured with an EC system with the TSEB-Priestley–Taylor and the dual-temperature-difference (DTD) models, Ref. [43] obtained correlation coefficient (r) values of 0.98 for net radiation (Rn), between 0.58 to 0.86 for soil heat flux (G), between 0.74 to 0.96 for sensible heat flux (H), and from 0.85 to 0.92 for latent heat flux (LE). Another major benefit of satellite and aerial imagery is monitoring soil moisture levels. By tracking changes in soil moisture levels over time, farmers can make informed decisions about when to irrigate their crops, reducing the overall use of water and improving water efficiency. Additionally, soil moisture levels can be used to predict crop yield, allowing farmers to adjust their planting and harvest schedules accordingly. Several studies have found conclusive evidence that numerous remote sensing techniques, such as optical, thermal infrared, and microwave methodologies, can accurately measure near-surface soil moisture at a depth of approximately 5 cm [44]. Thermal infrared sensors can measure soil moisture because they directly influence soil temperatures, raising the specific heat and thermal conductivity, but they have almost the same disadvantages as optical sensors. Other technologies include microwave and radar sensors, which have a strong relationship to surface soil moisture (ms), can penetrate up to ~5 cm of the surface, and are unaffected by clouds and the earth’s atmosphere. Radar is particularly interesting because it has a fine spatial resolution. However, microwaves are less useful for agriculture as they have a low spatial resolution (~30 km) [45]. Aerial imagery is also used to monitor crop damage from pests and diseases. Using high-resolution images, farmers can identify areas of the field suffering from pest or disease damage, allowing them to make informed decisions about when to apply pesticides and other treatments, which helps farmers reduce the overall use of inputs while improving the health of their crops and reducing the risk of contamination. In addition to their use in crop production, satellite and aerial imagery are also used to monitor other critical factors that impact crop health, such as land use changes and climate change’s effects. By tracking changes in land use, farmers can assess the impact of development and urbanization on the health of their crops while monitoring the effects of climate change, providing valuable insights into how weather patterns impact crop growth and yield. In this sense, while satellite-derived data have been widely used to assess larger portions of land covering a wide spectral range, their adoption at the farm scale has not reached the anticipated levels, which can be attributed to factors such as coarse pixel resolutions, infrequent coverage, cloud cover, and delays in delivering information to users, among others [46,47]. However, the emergence of unmanned aircraft systems (UASs), commonly referred to as remotely piloted aircraft, unmanned aerial vehicles, or drones, has become a sensing platform that fulfills the long-standing requirements of farm managers [48]. UASs possess smaller pixel sizes, on-demand coverage, and rapid information delivery, addressing the demands of farm-scale data acquisition [32,33]. They also provide near-real-time imagery with high spatial and temporal resolution, allowing the obtaining of non-destructive data [49]. Nevertheless, it is important to note that the choice between satellite and drone imagery depends on specific use cases, budget, data requirements, and operational considerations. The main advantages and disadvantages of satellite and drone imagery are detailed in Table 2.
Table 2.
Main advantages and disadvantages of satellite and drone images.
Table 2 shows that both imagery sources offer unique advantages and disadvantages that can be leveraged to optimize various aspects of agricultural management and decision-making. However, the use of UAVs has increased in agricultural applications, given that they offer numerous valuable contributions that enhance efficiency, precision, and productivity, being used in various agricultural applications such as field assessment, livestock monitoring, yield assessment, and weed mapping.
The choice of UAV design often depends on the specific needs of agriculture, such as crop monitoring, field mapping, and precision spraying. Some of the types of UAVs applied in agriculture are [49]:
- Fixed-wing UAVs: commonly require runways for takeoff and landing areas. They can cover large areas and carry heavier payloads.
- Rotary-Wing UAVs: higher resolution given the flight height and speed. They can cover smaller areas compared to the fixed-wing UAVs.
- Hybrid UAVs: are generated to combine the advantages of the types to overcome both their disadvantages. They combine the vertical take-off and landing (VTOL) ability of rotary-wing UAVs with the cruise flight of fixed-wing UAVs.
As mentioned above, different types of UAVs are used in agricultural management. The choice of UAV type depends on factors like the size of the agricultural area, the level of detail required in data collection, the presence of obstacles, and the specific tasks being performed. This tool can help farmers optimize practices, reduce resource use, and enhance agricultural productivity.
The main applications of different types of UAVs in agriculture are listed in Table 3.
Table 3.
Different types of unmanned aerial systems (UASs) and their uses in agriculture.
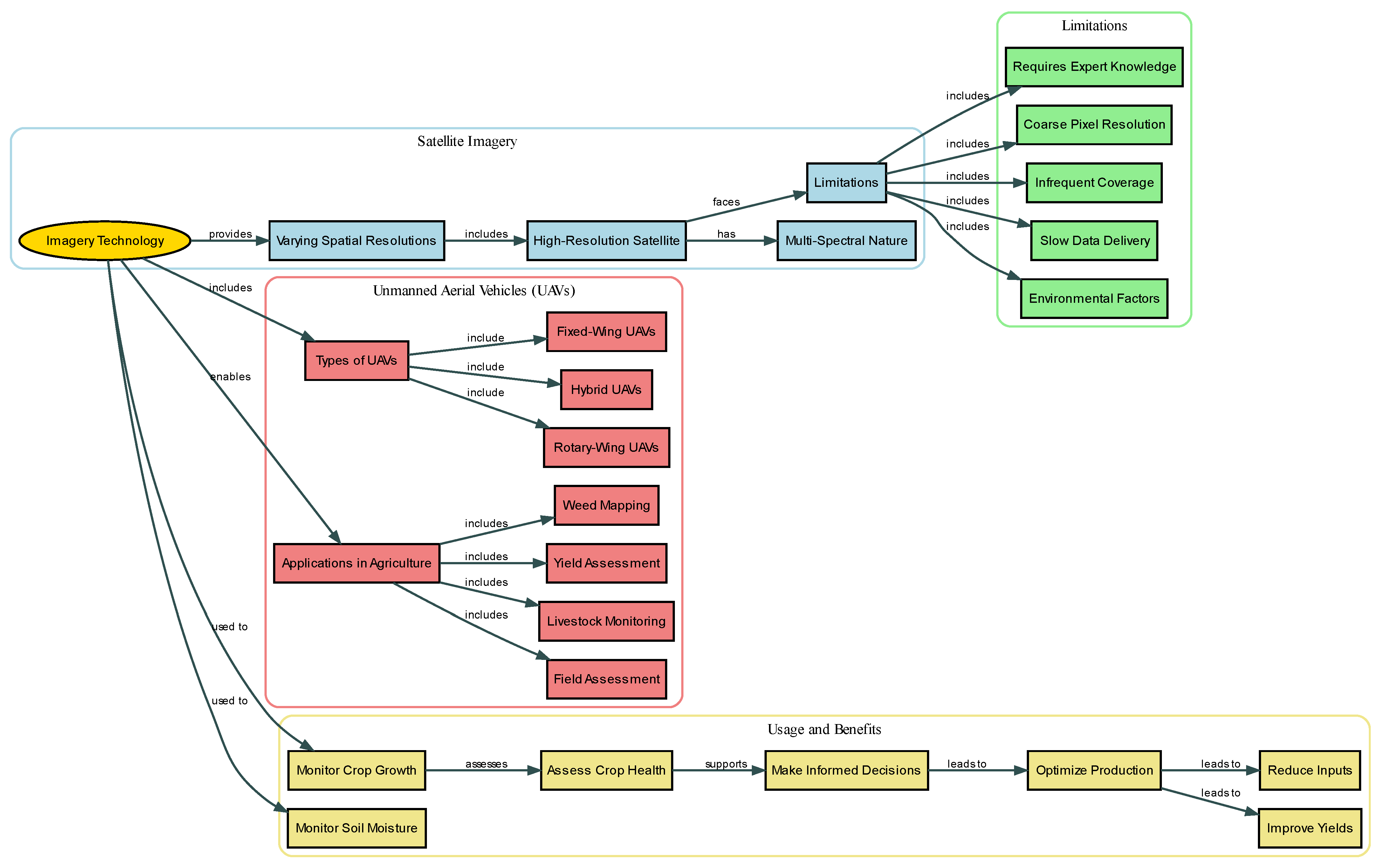
Figure 1 presents a comprehensive overview of the challenges, benefits, and applications of imagery technology in agriculture. It highlights the key challenges and the benefits of imagery for satellite and unmanned aerial vehicles (UAVs) imagery, detailing their specific uses and the various types of UAVs used for monitoring purposes.
Figure 1.
Overview of challenges, benefits, and applications of imagery technology in agriculture.
Satellite and aerial imagery are critical tools for monitoring crop growth, soil moisture levels, and other critical factors that impact crop health. They provide valuable insights into crop growth and health, helping farmers and agribusinesses make informed decisions, optimize crop production, and improve yields. With the continued advancements in imaging technology, it can be expected that even more impactful satellite and aerial imagery applications will be seen in agriculture.
4. Monitoring Devices: Automatic Weather Stations (AWSs) and Yield Monitors
In addition to sensors and drones, PF uses different monitoring devices such as weather stations and yield monitors that can collect information about weather patterns, precipitation, and the number of crops harvested, providing farmers with a complete picture of the factors affecting their crops. The information delivered by these tools can then be used to decide about planting and harvesting times and which crops to grow in different field areas. As shown in Figure 2, AWSs and yield monitors are essential monitoring devices supporting PF by providing critical data for informed decision-making. In this sense, generating short- and long-term decision-making strategies regarding agricultural production requires an adequate study of soil-plant-atmosphere interactions, which vary from one geographical zone to another [62]. To study this interaction, meteorological information is necessary [63] and very important for the generation of predictive analysis regarding early climatic alerts that would allow for the avoidance or mitigation of certain climatic phenomena over crops. Therefore, it is important to consider that, to maintain sustainable production, weather conditions must be considered, and in recent decades, these have fluctuated worldwide because of different factors, such as climate change [64]. Therefore, meteorological monitoring has become a priority for several organizations focused on research and operational activities related to climate. Additional use of this information is related to determining water use by crops, water management, generation of hydrological models [65], and calibration and validation of models, among others [66]. Given that an important input for this is climatic information, which has to be delivered in a timely manner, it becomes important to have an adequate record of the information for predictive analysis [66]. Because of the above, the knowledge of the variables affecting crop growth, such as wind speed, air temperature, relative humidity, solar radiation, and rainfall, along with the need to transform the observation of those variables into useful information, is becoming a growing need [67]. This information can be observed and recorded using an automatic weather station (AWS) device. An AWS comprises several sensors designed to measure different meteorological parameters without human intervention, and the information received by these sensors can be transmitted automatically [68]. According to the World Meteorological Organization (WMO), there are four categories of AWS: (i) light AWS, which measures a few variables (such as air temperature and/ or relative humidity), (ii) basic AWS, which measures basic meteorological variables, such as air temperature, relative humidity, wind speed and direction, precipitation, and atmospheric pressure, (iii) extended AWS which, in addition to the basic AWS, measures solar radiation, sunshine duration, soil temperature, and evaporation, and finally, (iv) AWSs equipped with automation of visual observations [68]. In addition to this, a different classification of AWSs can be given regarding the presentation of data, where an AWS can be grouped into real-time AWS (presents data in real-time) and offline AWS (only stores data) [69]. AWSs are used worldwide and greatly aid weather prediction due to their reliability and accuracy. However, their high cost restricts their acquisition on a larger scale, either for developing countries [70] or consumers who need larger volumes of AWSs for different purposes. In this sense, low-cost sensors stand out as an alternative, given that their small size characterizes them, and they are also characterized by high mobility and low energy consumption. They can be used in various situations and build measurement networks based on different ideas and purposes. They can also be connected to microcontrollers to create a small modular measuring device [71], giving them an advantage over the traditional available devices used in AWSs.
Figure 2.
Monitoring devices that enable PF, collecting valuable meteorological and crop data.
Several studies have incorporated or developed these sensors [72,73,74,75], successfully generating devices to overcome several needs. In addition to the use of all kinds of AWSs to assess different parameters that affect crops, yield monitoring is a fundamental factor in precision agriculture [76] and a crucial global challenge, as by the year 2050, the world must be able to generate enough food to feed almost 10 billion people [60]. In this sense, the correct yield assessment becomes crucial in agricultural production. Currently, different types of yield monitors are being used to do this, which are agricultural technologies used to measure and record the yield of crops. These devices provide valuable data that help farmers optimize their operations, make informed decisions, and improve productivity. Some of the types of yield monitors are:
- Mass Flow Sensors: devices that directly measure the flow of harvested material through the combine’s grain elevator. It is sensitive to variations in flow rate and ground slope [76,77].
- Optical Sensors: remote sensing devices that use light and its interaction with plants to gather data and provide insights into crop health and potential yield. These devices have been used to predict yields in corn [78,79], among others.
It is important to highlight that PF has already proven valuable for farmers, with many reporting increased yields and reduced costs. Additionally, it helps reduce agriculture’s environmental impact, allowing farmers to use resources more sustainably [80]. PF will become even more widespread as technology improves and provides greater benefits to farmers. Also, by gathering and analyzing crop data, farmers can make more informed decisions, increase crop yields, and reduce the impact of agriculture on the environment.
5. Big Data and Artificial Intelligence (AI): The Use of Big Data and AI to Analyze Vast Amounts of Data and Provide Insights into Agricultural Production Processes
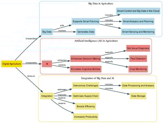
Monitoring different types of variables related to optimizing crop management generates a great amount of data, currently defined as “big data”. Digital agriculture is closely related to big data as it relies on the use of big data tools and practices to achieve sustainable agricultural development, involving the integration of various technologies such as computer science, machine learning, software engineering, environmental science, and more, with core agricultural disciplines [81], allowing the analysis of large volumes of historical datasets and enabling the extraction of novel and useful knowledge [82]. Big data can aid smart farming in several ways, for instance, in smart sensing and monitoring, smart analysis and planning, smart control, and big data in the cloud [83,84]. Several studies have incorporated this term when carrying out agricultural studies, such as the case of [85], which incorporated high-resolution imagery to establish the relationship between soil water availability and water flow and use efficiency in a commercial vineyard (cv. Aglianico), indicating that the ultra-high spatial resolution capabilities of UAVs and UASs are currently producing big data that need to be analyzed on time. Another example is a study carried out by [86], who states that under a severe climate change scenario, agriculture must move to a “Sustainable Precision Agriculture and Environment” based on automation that incorporates AI, Internet of Things (IoT), drones, robots, and big data.
In a study carried out by [87], a new image encryption system that combines chaotic maps with the MapReduce framework to enhance the security and efficiency of encrypting large batches of satellite images was developed and evaluated. This approach ensures secure transmission and storage of satellite imagery by utilizing advanced encryption techniques, improving the efficiency and scalability of the encryption process, making it suitable for handling large datasets, and addressing the growing demand for secure handling of large volumes of remote sensing data in the era of big data and cloud computing.
It is important to note that applying big data analytics in agriculture can lead to an increase in productivity of around 10 to 15% in agricultural production [81]. However, there are limitations when big data wants to be incorporated in the context of digital agriculture. Several barriers must be overcome, including data quality, data integration, data privacy, and security, lack of interoperability between different data sources, and the need for advanced data analytics skills among farmers [88,89,90,91]. Additionally, the amount of data generated in digital agriculture can pose challenges regarding storage, processing, and analysis [82]. Overcoming these limitations will be crucial to fully harnessing the potential of big data in digital agriculture and realizing the benefits for farmers and the environment.
Another important improvement for agricultural production is the incorporation of AI, a multidisciplinary field dedicated to emulating human intelligence over robots to exhibit human-like cognitive abilities, such as learning and problem-solving. AI enhances decision-making processes, boosting crop cultivation and livestock management efficiency and generating agriculture automation [92]. AI surveillance systems offer valuable insights for crop monitoring, pest detection, and soil issue diagnosis, empowering farmers to make informed decisions about when to plant seeds to achieve the highest possible yield [93,94].
The main features and aspects of big data and artificial intelligence (AI) applied in agriculture are listed in Table 4.
Table 4.
Main features/aspects of big data and artificial intelligence (AI) applied in agriculture.
With the increasing demand for food and the need for sustainable agriculture, there is also a growing need for more efficient supply chains that can quickly respond to changes in demand and market conditions. Big data and AI play a critical role in this area, as they allow agribusinesses to track and analyze data on crop production, transportation, and distribution, providing valuable insights into areas needing improvement. A visual representation of the multifaceted ways digital technologies are transforming modern agriculture is presented in Figure 3. This information helps agribusinesses make informed decisions to optimize their supply chains, reduce waste, and increase profitability.
Figure 3.
The role of digital technologies in modern agriculture.
6. IoT in Agriculture: The Use of Internet of Things (IoT) for Real-Time Data Collection and Analysis
The Internet of Things (IoT) has revolutionized many industries, and agriculture is no exception. IoT in agriculture has allowed for the connection of sensors, devices, and other technologies in the field to collect and analyze real-time data. This has resulted in a more efficient, sustainable, and productive farming industry. The term “Internet of Things” was first envisioned by Kevin Ashton in 1999 as a technological universe composed of objects or things working as single units or as a collaborative network of multiple devices. The basic structure of an IoT unit is based on three layers: the sensing or perception layer, the data transfer or network layer, and the storage and manipulation or application layer [95]. IoT technologies belong to the so-called agriculture 4.0, in which data become vital to assist farmers in decision-making, allowing them to use their resources more efficiently (land, water, fertilizers, etc.) [96].
IoT in agriculture starts with installing sensors and other devices on the farm, which can monitor various aspects, such as soil moisture, temperature, and humidity levels. In contrast, other devices can track the movement of livestock, the use of water, and the quality of the crops [97]. The data collected by these sensors are then transmitted to a central hub to be analyzed in real-time. However, for this to work, IoT requires interoperability at all levels to promote heterogeneous systems equipped with sensor networks to work together [98], which is the case for many agricultural applications. Moreover, the development of the Internet of Underground Things (IoUT) and wireless underground sensor networks (WUSNs) has further enhanced the ability to monitor and manage agricultural resources by including buried sensor nodes to measure and transmit environmental data, addressing challenges in communication and energy consumption that are specific to underground environments [99,100].
The technological progression of conventional agriculture towards precision and micro-PF has been significantly driven by recent enhancements in sensor technology, coupled with the shrinking size of electronic components, a substantial reduction in their cost [101], and more efficient system interactions [102]. Still, a key factor that should be considered in spreading its use is the visualization of the data, which is now carried out in a non-intuitive or decontextualized way. This is how some authors have proposed alternatives to make the visualization of data from IoT more interactive by integrating, for example, augmented reality technologies to support IoT data visualization, allowing farmers to visualize and interpret data directly with the target crops through virtual contents [102].
In addition, real-time data collection [103] and analysis benefit farmers. For example, it allows them to monitor soil moisture levels [104] and adjust irrigation systems, accordingly, reducing water waste and increasing crop yields. Farmers can also use the data collected by IoT devices to track livestock movements and ensure their health and welfare. However, real-time data collection requires data transmission technologies between sensors and the cloud [102,105]. Numerous wired and wireless connectivity alternatives exist, offering diverse ranges, theoretical bandwidths, and topologies (Table 5).
Table 5.
Wired and wireless connectivity alternatives.
Another important aspect of IoT in agriculture is the ability to monitor and track the quality of crops in real-time. This can be accomplished using sensors to monitor the chemical composition of the soil, the size and quality of the crops, and other factors that affect crop growth. This information can be used to make informed decisions about when to harvest the crops and ensure that the crops meet quality standards before being sold [97]. An example of this is the study carried out by [116], who developed an effective and affordable Internet of Things (IoT) scale system to measure crop water use, specifically evapotranspiration (ET), using weighing lysimeters, focusing on creating a system that utilizes open-source technologies and components to provide accurate and real-time monitoring of ET data, which can be transmitted to the Internet for remote access. The developed IoT scale system successfully measured crop evapotranspiration (ET) with high accuracy and reliability during indoor and outdoor experiments (r² = 1.0 for indoor and r² = 0.9994 for outdoor).
Another study carried out by [117] developed and automated a photovoltaic-powered soil moisture sensor (SMS) for water management in irrigation, where the developed soil moisture sensor showed a strong correlation with the traditional gravimetric method of measuring soil moisture. Specifically, the sensor achieved a determination coefficient (R²) 0.70 and a Pearson correlation (r) 0.84. This indicates that the sensor is reliable and accurate in estimating soil moisture. The sensor’s data were also consistent with gravimetric data, with root mean square error (RMSE) values of 3.95 and 4.01.
Another fundamental element in carrying out the monitoring of crops and the core component of the IoT type of sensors are embedded sensors. With the advancement of technology, circuits have not only been miniaturized, but they have also increased their computational power and have integrated data transmission capabilities at a lower cost, providing greater access [118]. IoT systems’ connectivity to the Internet (cloud) is related to communication protocols and continuous crop monitoring. Services such as 3G/4G and 5G are fundamental to provide connectivity between IoT devices and the cloud, enabling systems to share data, perform more accurate off-site data analytics, cloud storage, and AI-powered devices, and inform and alert farmers in real-time with low latency. Although cellular connectivity holds significant potential in the agriculture sector, certain limitations make it difficult to optimize utilization. Among these limitations, geographical coverage stands out as a prominent constraint. The sparse population density in such regions often leads to adequate network infrastructure, resulting in strong or consistent signal strength. This connectivity issue can compromise the fluent data transmission between IoT devices and central systems, affecting real-time monitoring, data collection, and remote-control functionalities [119,120,121].
In addition to monitoring and optimizing existing processes, IoT in agriculture can predict future conditions and make proactive adjustments. For example, historical data collected by weather sensors can be used to predict future weather patterns and inform planting decisions. Another example is sustainability, which can be enhanced by monitoring soil moisture levels, allowing farmers to reduce the water they use [120,122], resulting in more efficient use of resources and improved crop yields. For instance, in a study carried out by [123], they developed and implemented an IoT-assisted, context-aware fertilizer recommendation system which was designed to provide precise fertilizer recommendations based on real-time soil fertility data, crop type, and soil type, using machine learning models over various crop types such as maize, sugarcane, cotton, tobacco, paddy, barley, wheat, millets, oil seeds, pulses, and groundnuts. The generated mapping architecture facilitated real-time soil fertility mapping using modern sensors to capture data on key soil nutrients (nitrogen, phosphorus, and potassium). Also, the results indicate that the IoT-based approach closely aligns with traditional methods, demonstrating its effectiveness.
For predicting reference evapotranspiration (ET0), a hybrid ensemble machine learning model using IoT-based crop field-sensed climatic data was developed by [124]. The study focused on simplifying the ET0 determination process, which is essential for efficient water utilization and smart irrigation management in agriculture. This indicates that incorporating IoT tools is increasingly used in agricultural practices to improve sustainability.
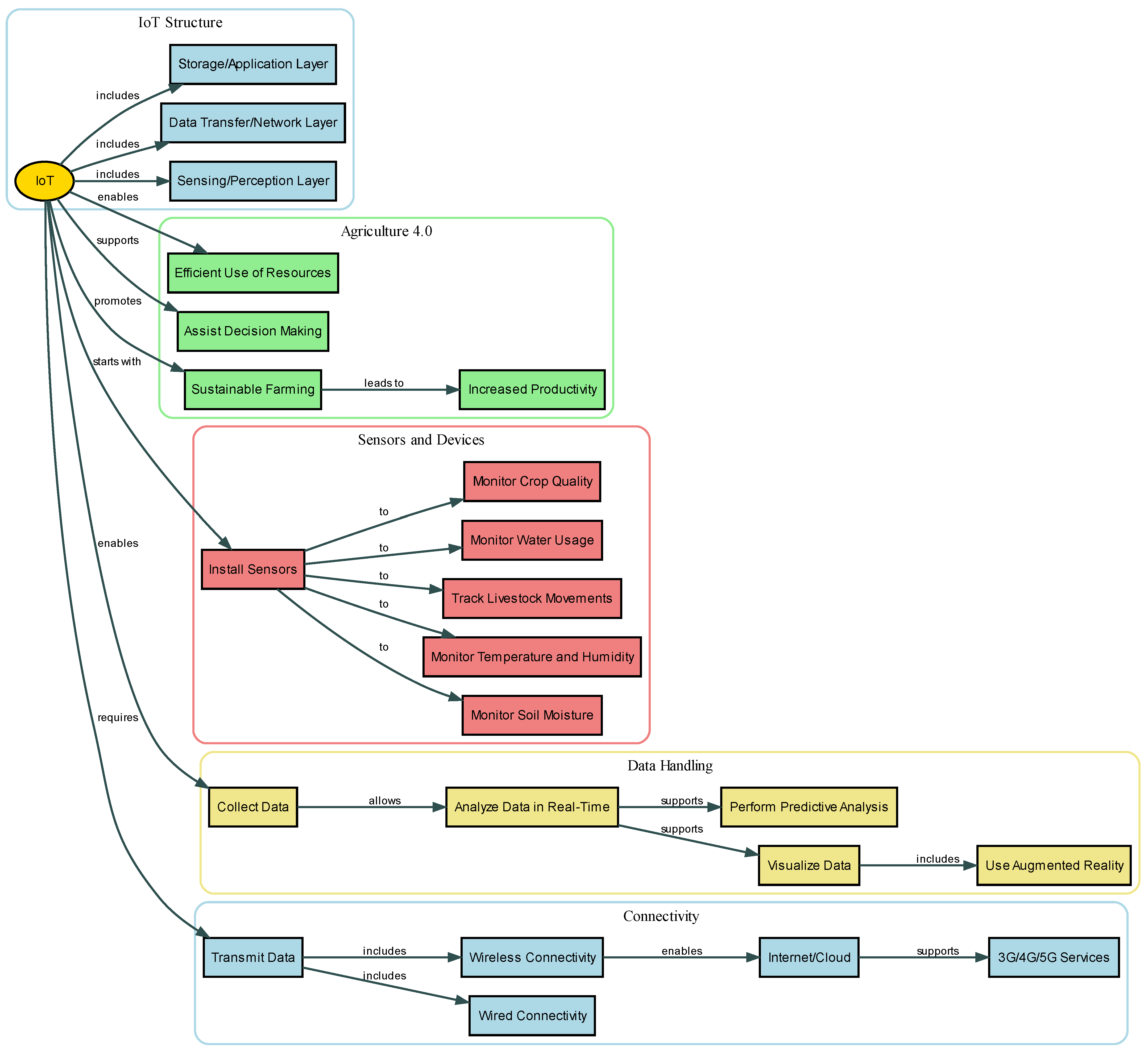
Figure 4 illustrates the intricate ecosystem of the IoT in agriculture, highlighting the flow of data between interconnected devices, the cloud, and decision support systems.
Figure 4.
Overview of the Internet of Things (IoT) ecosystem in agriculture, highlighting structure, data transmission, benefits, and specific applications.
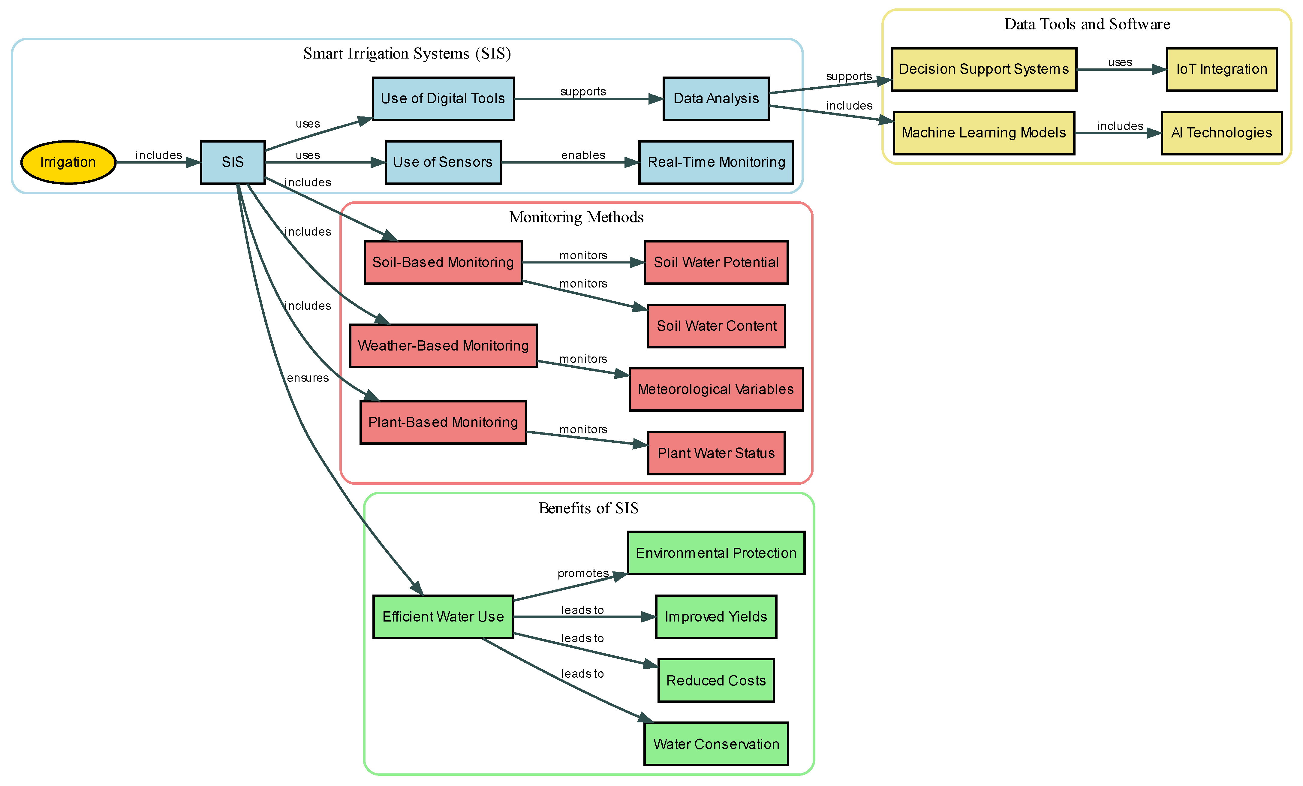
7. Smart Irrigation Systems: Using Digital Tools and Sensors to Manage Water Usage in Agriculture, Reducing Waste and Maximizing Efficiency
Smart irrigation systems (SISs) are a technology-based solution to the challenge of efficient water management in agriculture. SISs use digital tools and sensors to monitor and manage water use, resulting in a more sustainable and efficient use of this precious resource [80,125]. In this sense, water use efficiency (WUE), which is defined as the crop yield per volume of water used [126], has gained research attention and policy focus worldwide due to climate change and water scarcity [127,128,129]. Traditionally, farmers have relied on manual methods and guesswork to determine the water needs of their crops. However, with the advent of the SIS, farmers can now monitor plant requirements in real-time and adjust their irrigation systems accordingly. This helps to reduce water waste and ensure that crops receive the optimal amount of water for maximum growth. Monitoring methods in smart irrigation can be soil-based, weather-based, or plant-based. Soil moisture monitoring considers measuring either soil water potential or soil water content, utilizing direct (gravimetric sampling) and indirect methods (electromagnetic properties, heat conductivity, neutron count, water potential, or electrical resistance) to comprehend moisture dynamics within the plant root zone and its association with irrigation and plant water uptake [130,131,132]. Weather-based methods consider monitoring several meteorological variables to obtain the reference evapotranspiration (ETo) because the water lost by plants depends on relative humidity, wind, solar radiation, and temperature. These variables are usually monitored with an automatic weather station (AWS), and in most agricultural applications, the ET is calculated using the FAO-56 Penman-Monteith equation [133,134]. However, the preferred method for irrigation management is plant-based monitoring or plant stress sensing because the plant integrates the effects from the soil and the atmosphere. There are several methodologies to assess plant water status, including leaf or stem water potential, stomatal conductance, thermal sensing, sap flow, tissue water content (RWC), and stem diameter (dendrometry) [135,136].
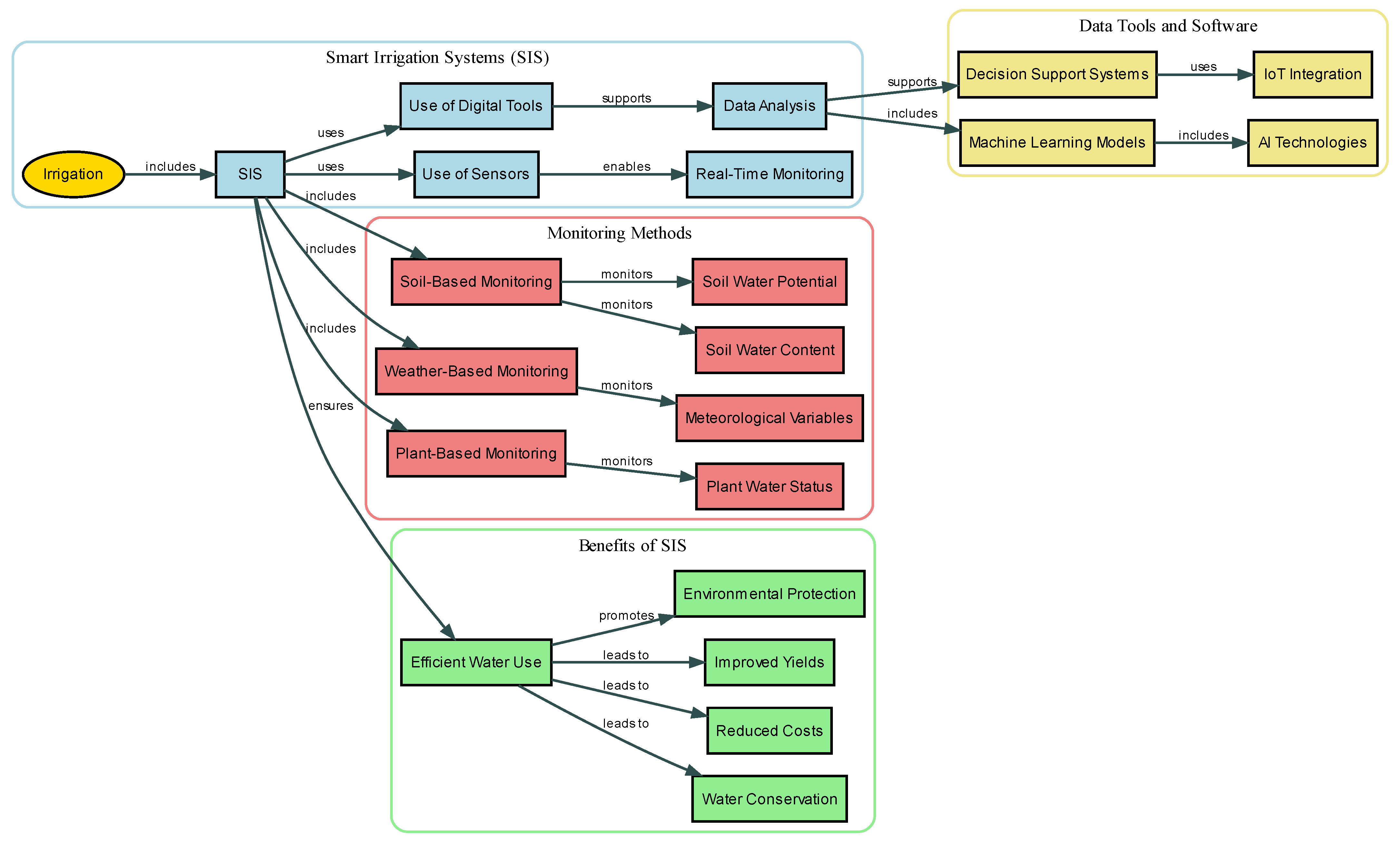
Various monitoring methods, such as soil moisture sensors, weather stations, and plant sensors, gather comprehensive data on environmental conditions and crop water requirements. This data-driven approach enables precise irrigation scheduling and water management, resulting in optimized water usage, improved crop yields, and reduced environmental impact, as shown in Figure 5. One of the key components of an SIS is using sensors, which can be placed in the soil to monitor moisture levels and around the crop to monitor weather-related data, and then sending this data to a central hub. The hub then uses this information to adjust the irrigation system automatically, considering the soil water balance (transpiration, evaporation, rainfall, infiltration, surface runoff, subsurface flow, and deep percolation), ensuring that the crops receive the right amount of water at the right time [137,138,139]. In addition, the SIS can be programmed to consider other factors, such as weather patterns, crop type, and soil type, to provide a more customized and efficient water management solution [140]. For example, using low-power sensors and electronics, Ref. [141] built a smart IoT baes prototype system based on microprocessors and a single-board computer (SBC) coupled with soil moisture, air humidity, air temperature, and UV light sensors so the farmer can then access this data and decide where and how much to irrigate.
Figure 5.
Framework for Smart Irrigation Systems (SISs) in agriculture, highlighting data utilization, monitoring methods, and benefits.
Another important aspect of SISs is the use of digital tools and software. These tools can be used to manage and analyze the data collected by the sensors, providing farmers with valuable insights into their irrigation practices and data to identify trends and patterns, which can then be used to adjust the irrigation system to improve efficiency. For example, Ref. [142] developed a low-cost wireless monitoring and decision support system for water saving in agriculture based on the combination of wireless sensors, actuation network technology, and with consideration of soil and crop models, providing a context-aware and optimized irrigation schedule to reduce the waste of water and to maximize the crop yield according to water demand conditions. Ref. [143] developed an irrigation model using machine learning (ML) to be used with tomato and eggplant, based on information provided by soil moisture sensors, reducing water use by 46%. They also developed software to represent graphical data collected by the monitoring system and webcam views from a surveillance system installed around the plants. On a much larger scale, Ref. [144], using TinyOS software architecture, created an application to manage an autonomous precision irrigation system based on wireless underground sensor networks in a center pivot irrigation system.
Integrating IoT and 6G with a prediction algorithm based on weather history data and current soil moisture, Ref. [145] developed an intelligent system that irrigates the fields according to the environmental conditions, achieving an accuracy of 86%, a sensitivity of 89%, and a precision of 91%. The authors wrote a web service in PHP with a REST API to send and display the information collected by the field gadget to the user. A web administration was created in Arduino to collect climate data from various sources, such as Open Weather and Accuracy Weather, to predict weather conditions and store them in MySQL. Finally, utilizing support AI calculations, the algorithm is used to predict the soil moisture based on the field and climate information for the forthcoming days. In Grapevine, researchers from Idaho in the United States [146] implemented a decision support system (DSS) for precise irrigation on two small commercial vineyards using the crop water stress index (CWSI) obtained through an AI neural network model using real-time sensor data inputs. The irrigation DSS was hosted on-site using edge computing implemented in a field data logger, which contains a webpage accessible via a cellular modem that shows a 12-day history of daily CWSI, the fraction of available soil water, and weather condition information. This system was evaluated throughout four seasons, indicating that the average daily CWSI and irrigation volumes were similar between years, suggesting that the system effectively assessed the irrigation needs of the vineyards. In the same industry, but with regulated deficit irrigation (RDI), Ref. [147] developed a DSS consisting of two models based on artificial neural networks (ANN) for soil moisture prediction and RDI scheduling. For the soil moisture model, weather variables, crop coefficient, and irrigation amount were used as inputs. Initial soil moisture, weather variables, crop coefficient, and desired soil moisture target were inputs to the RDI scheduling model. The results showed that the model for soil moisture could predict this parameter in the following week with an r-squared of 0.93 and RMSE of 0.86% m3m−3. The RDI scheduling model could estimate the weekly irrigation needs with an r-squared of 0.94 and RMSE of 8.85 L per drip irrigation emitter, demonstrating the applicability of this system in a real operation scenario. In [148], the authors designed an intelligent irrigation system through an AI-based digital application called AIDSII. It uses CNN-LSTM models to analyze environmental, soil, weather, and crop data, providing real-time monitoring capabilities, offering comprehensive feedback through mobile (Android) and web technologies, and control capabilities, turning on and off sprinkler system valves. The software allows for conserving water resources, reducing wastage, and boosting crop productivity and quality.
In recent years, irrigation scheduling systems have used artificial intelligence (AI) algorithms to analyze and understand soil moisture dynamics in the context of seasonal changes in atmospheric demands and plant needs [149,150,151,152]. Among the most relevant study fields of artificial intelligence (AI) for agriculture, machine learning (ML) is considered one of the most important because using algorithms allows computers to learn and process databases, making predictions with them [153], which is vital for generating automatic irrigation scheduling recommendations. Many applications of ML techniques have emerged in recent years. An intelligent irrigation system developed by [154] forecasts crop water requirements using an ML algorithm, where the system considers deploying temperature, humidity, and soil moisture sensors within an agricultural field, which transmit the data via a microprocessor to an IoT device integrated with cloud capabilities. The system’s predictive capability is performed through a decision tree algorithm, where the results obtained are sent through a mail alert to the farmers.
In another study, Ref. [155] proposed an IoT-based, low-cost, intelligent module for smart irrigation systems using neural networks (NN). The system uses sensors that constantly monitor temperature, humidity, and soil moisture and are connected to the IoT module, which uses NN-based decision-making that sends commands to the irrigation unit, turning ON/OFF water for the required zones. Also using NN, Ref. [156] developed a smart irrigation system using a wireless sensor network (WSN) composed of soil moisture (MC) probes, soil temperature measuring devices, environmental temperature sensors, environmental humidity sensing devices, CO2 sensors, and daylight intensity devices. The system calculates the optimum irrigation usage using neural network-based prediction of soil water requirement to manipulate specific valves for maintaining uniform water application.
In addition to improving water efficiency, SISs also have the potential to conserve water and reduce the negative impact of irrigation on the environment [157,158]. For example, by using a SIS, farmers can reduce the water they use, helping conserve this precious resource [159,160]. Also, SISs can help prevent soil erosion and protect groundwater resources by ensuring the right amount of water is applied to the soil at the right time [161,162,163]. SISs can also have a positive impact on crop yields and quality. By providing crops with the optimal amount of water, SISs can help to improve their growth and productivity [164,165,166]. In addition, by reducing water waste, SISs can help lower costs and improve farmers’ profitability [167,168].
8. Ongoing and Future Work
The field of digital agriculture for crop production is continuously evolving, and several areas of ongoing and future work hold great potential for further advancements, including the integration of artificial intelligence (AI) and machine learning (ML). Integrating AI and ML algorithms in digital agriculture can enhance the capabilities of data analytics and decision-making processes. Also, by including AI and ML techniques, farmers can obtain deeper insights from the collected data, predict crop yields, optimize resource allocation, and detect anomalies or diseases in real-time [169,170]. Ongoing research is focused on developing advanced AI and ML models tailored to the specific needs of crop production. Also, blockchain technology can potentially revolutionize the traceability and transparency of the food supply chain. By implementing blockchain-based systems, farmers can securely record and share data related to crop production, including information on seed quality, fertilizers, pesticides, and harvesting practices [171,172]. This technology can enhance trust among consumers and enable them to make informed choices about the food’s origin and quality. Ongoing work is exploring the application of blockchain in digital agriculture and its potential benefits, including food safety and food security [173]. Finally, integrating Internet of Things (IoT) devices and sensor networks in agriculture enables real-time monitoring of various parameters, such as soil moisture, temperature, humidity, and crop health [174,175,176], focusing on developing low-cost and energy-efficient sensors, improving connectivity in remote areas, and optimizing data transmission and storage.
However, even when the future of digital agriculture is promising, the challenges must also be considered. Given that poor data quality can lead to incorrect decision-making, integrating data from diverse sources, such as IoT sensors, satellite imagery, and UA, into a unified system remains challenging, exacerbated by the need for standardized data formats and interoperability between different systems. The initial investment required for high-resolution satellite imagery, sophisticated UAVs, and PF equipment can be prohibitive for small-scale farmers. Additionally, more access to these technologies in remote and underdeveloped regions is needed to maintain widespread adoption. Also, effective use of digital agriculture tools requires substantial technical capacities, requiring the training of farmers to interpret complex data and operate advanced machinery [177,178]. Therefore, ongoing education and capacity-building initiatives are essential to equip farmers with the necessary skills to use these technologies effectively. Finally, the extensive gathering of agricultural data raises significant privacy concerns, and protecting this data from unauthorized access and breaches is crucial [179,180]; therefore, developing robust regulatory frameworks to address data privacy and security issues is essential.
Advancing in these areas, considering all these advantages and challenges will allow digital agriculture for crop production to continue focusing on integrating artificial intelligence (AI) and machine learning, exploring the potential of blockchain technology, enhancing the capabilities of IoT and sensor networks, addressing data privacy and security concerns, and promoting the adoption and education of digital agriculture technologies. By advancing in these areas, the agricultural industry can unlock the full potential of digital agriculture and pave the way for a more sustainable and efficient future of crop production [181].
9. Conclusions
Digital agriculture has emerged as a transformative approach to crop production, leveraging advanced technologies to optimize farming practices and enhance sustainability across various cultivation systems, including soilless culture, open-field, greenhouse, and vertical farming. The importance of data-driven decision-making and integrating big data analytics in precision agriculture has been explored. Digital tools, such as sensors, drones, and artificial intelligence (AI), have revolutionized the agricultural industry, offering opportunities to improve efficiency, productivity, and resource management.
Remote sensing technologies, such as satellite and aerial imagery, have been highlighted for their significance in monitoring crop growth, soil conditions, and other critical factors that impact crop health. The availability of satellite platforms like Landsat and Sentinel has enabled efficient large-scale crop monitoring. At the same time, unmanned aerial vehicles (UAVs) have provided non-destructive and near real-time vegetation analysis, further enhancing monitoring capabilities in agriculture. These technologies offer valuable insights that empower farmers to make informed decisions regarding irrigation, fertilization, and pest control, optimizing resource utilization and improving efficiency in crop production.
Digital agriculture extends beyond crop monitoring, encompassing several areas, such as yield monitoring, smart irrigation, and supply chain management. Yield monitors, including mass flow and optical sensors, enable precise yield assessment, aiding farmers in optimizing operations and making informed decisions to enhance productivity. Smart irrigation systems (SISs), utilizing digital tools and sensors, ensure efficient water use by monitoring soil moisture levels and adjusting irrigation systems accordingly. Integrating IoT and AI in SISs allows precise irrigation control, resulting in water savings, improved crop yields, and reduced environmental impact. Additionally, big data and AI-driven supply chain management enable agribusinesses to optimize their supply chains, reduce waste, and increase profitability by tracking and analyzing crop production, transportation, and distribution data.
While digital agriculture offers numerous benefits, challenges remain for widespread adoption. Data quality, privacy concerns, and the need for farmers to acquire advanced data analytics skills are important considerations. Initial investment costs and the requirement for continuous training and education can hinder the widespread implementation of these technologies. Additionally, the development and adoption of these technologies are unique across all areas. For instance, remote sensing technologies, particularly satellite and aerial imagery, have reached a high level of maturity and are widely employed for crop monitoring and assessment. The availability of high-resolution imagery and advanced analytics has enabled precise monitoring of crop health, soil conditions, and other crucial parameters.
On the other hand, some areas within digital agriculture still have room for improvement. While promising, integrating artificial intelligence (AI) and machine learning (ML) in agriculture is still in its early stages. Developing more sophisticated AI and ML models tailored to specific agricultural needs, such as disease detection and yield prediction, requires further research and refinement. Additionally, the widespread adoption of IoT devices and sensor networks in agriculture faces challenges related to cost, connectivity in remote areas, and data management.
Furthermore, although blockchain technology has great potential for enhancing traceability and transparency in the food supply chain, its application in agriculture is still nascent. Developing standardized protocols and infrastructure for blockchain implementation in agriculture requires further stakeholder exploration and collaboration.
Addressing these technological development and adoption disparities is crucial for realizing digital agriculture’s full potential. Continued research, investment, and collaboration among researchers, farmers, technology providers, and policymakers are essential to driving innovation, overcoming challenges, and ensuring that the benefits of digital agriculture are accessible to all stakeholders in the agricultural sector.
Digital agriculture has the potential to revolutionize crop production by improving decision-making, increasing productivity, and promoting sustainable farming practices. Integrating IoT, AI, and big data technologies in various agricultural domains, such as crop monitoring, irrigation, and supply chain management, presents a promising future for the industry. By addressing the challenges and fostering collaboration, digital agriculture can pave the way for a more sustainable and resilient food system, ensuring food security and addressing environmental challenges in the coming decades. Digital agriculture has the potential to transform crop production and plays a crucial role in achieving a more sustainable and resilient food system for future generations.
Author Contributions
Supervision, conceptualization, formal analysis, writing—original draft, F.F.-P.; conceptualization, investigation, writing—original draft preparation, K.G.; investigation, formal analysis, writing—review and editing, R.V.; writing—review and editing, G.C.S. All authors have read and agreed to the published version of the manuscript.
Funding
This research was funded by the Chilean government through the projects ANID FONDECYT de Iniciación en Investigación 2024 N° 11241342, FOVI-ANID 220031, ANID-Subdirección de Capital Humano, Doctorado Nacional 2021 Folio 21212122 (K.Gutter), ANID-Subdirección de Capital Humano, Doctorado Nacional 2021 Folio 21211937 (R.Vega) and FIC Agricultura Vertical Hortícola No. BIP 40.036.334-0.
Data Availability Statement
No new data were created or analyzed in this study.
Acknowledgments
The authors of this research thank the Corporación de Tecnologías Avanzadas para la Agricultura Macrozona Centro-Sur (CTAA) and the International Initiative for Digitalization in Agriculture (IIDA).
Conflicts of Interest
The authors declare no conflicts of interest. The funders had no role in the design of the study; in the collection, analyses, or interpretation of data; in the writing of the manuscript; or in the decision to publish the results.
References
- Klerkx, L.; Jakku, E.; Labarthe, P. A Review of Social Science on Digital Agriculture, Smart Farming and Agriculture 4.0: New Contributions and a Future Research Agenda. NJAS—Wagening. J. Life Sci. 2019, 90–91, 100315. [Google Scholar] [CrossRef]
- Blok, V.; Gremmen, B. Agricultural Technologies as Living Machines: Toward a Biomimetic Conceptualization of Smart Farming Technologies. Ethics Policy Environ. 2018, 21, 246–263. [Google Scholar] [CrossRef]
- Daponte, P.; De Vito, L.; Glielmo, L.; Iannelli, L.; Liuzza, D.; Picariello, F.; Silano, G. A Review on the Use of Drones for Precision Agriculture. In Proceedings of the IOP Conference Series: Earth and Environmental Science; IOP Publishing: Bristol, UK, 2019; Volume 275. [Google Scholar]
- Eastwood, C.; Klerkx, L.; Ayre, M.; Dela Rue, B. Managing Socio-Ethical Challenges in the Development of Smart Farming: From a Fragmented to a Comprehensive Approach for Responsible Research and Innovation. J. Agric. Environ. Ethics 2019, 32, 741–768. [Google Scholar] [CrossRef]
- Masi, M.; Di Pasquale, J.; Vecchio, Y.; Capitanio, F. Precision Farming: Barriers of Variable Rate Technology Adoption in Italy. Land 2023, 12, 1084. [Google Scholar] [CrossRef]
- Ezenne, G.I.; Jupp, L.; Mantel, S.K.; Tanner, J.L. Current and Potential Capabilities of UAS for Crop Water Productivity in Precision Agriculture. Agric. Water Manag. 2019, 218, 158–164. [Google Scholar] [CrossRef]
- Karunathilake, E.M.B.M.; Le, A.T.; Heo, S.; Chung, Y.S.; Mansoor, S. The Path to Smart Farming: Innovations and Opportunities in Precision Agriculture. Agriculture 2023, 13, 1593. [Google Scholar] [CrossRef]
- Gutter, K.; Ortega-Farías, S.; Fuentes-Penailillo, F.; Moreno, M.; Vega-Ibánez, R.; Riveros-Burgos, C.; Albornoz, J. Estimation of Vineyard Water Status Using Infrared Thermometry Measured at Two Positions of the Canopy. Acta Hortic. 2022, 1335, 331–337. [Google Scholar] [CrossRef]
- Vega-Ibáñez, R.; Ortega-Farías, S.; Fuentes-Peñailillo, F.; Gutter, K.; Albornoz, J. Estimation of Midday Stem Water Potential in Grapevine Leaves (‘Cabernet Sauvignon’) Using Spectral Reflectance Indices. Acta Hortic. 2022, 1335, 325–330. [Google Scholar] [CrossRef]
- Divya, A.; Sungeetha, D.; Ramesh, S. Horticulture Image Based Weed Detection in Feature Extraction with Dimensionality Reduction Using Deep Learning Architecture. In Proceedings of the 2023 3rd International conference on Artificial Intelligence and Signal Processing (AISP), Vijayawada, India, 18–20 March 2023; pp. 1–8. [Google Scholar]
- Saigal, A.; Aremu, B.; Perumal, A. Plants Health Monitoring and Prediction for Precision Horticulture. World J. Adv. Res. Rev. 2023, 17, 967–973. [Google Scholar] [CrossRef]
- Karanisa, T.; Achour, Y.; Ouammi, A.; Sayadi, S. Smart Greenhouses as the Path towards Precision Agriculture in the Food-Energy and Water Nexus: Case Study of Qatar. Environ. Syst. Decis. 2022, 42, 521–546. [Google Scholar] [CrossRef]
- Zude-Sasse, M.; Akbari, E.; Tsoulias, N.; Psiroukis, V.; Fountas, S.; Ehsani, R. Sensing in Precision Horticulture. In Sensing Approaches for Precision Agriculture; Kerry, R., Escolà, A., Eds.; Springer International Publishing: Cham, Switzerland, 2021; pp. 221–251. ISBN 978-3-030-78431-7. [Google Scholar]
- Ludwig-Ohm, S.; Hildner, P.; Isaak, M.; Dirksmeyer, W.; Schattenberg, J. The Contribution of Horticulture 4.0 Innovations to More Sustainable Horticulture. Procedia Comput. Sci. 2023, 217, 465–477. [Google Scholar] [CrossRef]
- Zhang, M.; Han, Y.; Li, D.; Xu, S.; Huang, Y. Smart Horticulture as an Emerging Interdisciplinary Field Combining Novel Solutions: Past Development, Current Challenges, and Future Perspectives. Hortic. Plant. J. 2023, in press. [Google Scholar] [CrossRef]
- Aquilani, C.; Confessore, A.; Bozzi, R.; Sirtori, F.; Pugliese, C. Review: Precision Livestock Farming Technologies in Pasture-Based Livestock Systems. Animal 2022, 16, 100429. [Google Scholar] [CrossRef]
- Yin, M.; Ma, R.; Luo, H.; Li, J.; Zhao, Q.; Zhang, M. Non-Contact Sensing Technology Enables Precision Livestock Farming in Smart Farms. Comput. Electron. Agric. 2023, 212, 108171. [Google Scholar] [CrossRef]
- Mishra, S.; Sharma, S.K. Advanced Contribution of IoT in Agricultural Production for the Development of Smart Livestock Environments. Internet Things 2023, 22, 100724. [Google Scholar] [CrossRef]
- Odintsov Vaintrub, M.; Levit, H.; Chincarini, M.; Fusaro, I.; Giammarco, M.; Vignola, G. Review: Precision Livestock Farming, Automats and New Technologies: Possible Applications in Extensive Dairy Sheep Farming. Animal 2021, 15, 100143. [Google Scholar] [CrossRef]
- Ford, J.; Sadgrove, E.; Paul, D. Developing an Extreme Learning Machine Based Approach to Weed Segmentation in Pastures. Smart Agric. Technol. 2023, 5, 100288. [Google Scholar] [CrossRef]
- Thomson, A.; Jacobs, J.; Morse-McNabb, E. Comparing the Predictive Ability of Sentinel-2 Multispectral Imagery and a Proximal Hyperspectral Sensor for the Estimation of Pasture Nutritive Characteristics in an Intensive Rotational Grazing System. Comput. Electron. Agric. 2023, 214, 108275. [Google Scholar] [CrossRef]
- Pedrayes, O.D.; Usamentiaga, R. Satellite Imagery Dataset of Manure Application on Pasture Fields. Data Brief. 2023, 46, 108786. [Google Scholar] [CrossRef] [PubMed]
- Vecchio, Y.; Agnusdei, G.P.; Miglietta, P.P.; Capitanio, F. Adoption of Precision Farming Tools: The Case of Italian Farmers. Int. J. Environ. Res. Public. Health 2020, 17, 869. [Google Scholar] [CrossRef]
- Carrasco, G.; Fuentes-Penailillo, F.; Perez, R.; Rebolledo, P.; Manriquez, P. An Approach to a Vertical Farming Low-Cost to Reach Sustainable Vegetable Crops. In Proceedings of the 2022 IEEE International Conference on Automation/25th Congress of the Chilean Association of Automatic Control: For the Development of Sustainable Agricultural Systems, ICA-ACCA 2022, Curicó, Chile, 24–28 October 2022; Institute of Electrical and Electronics Engineers Inc.: New York, NY, USA, 2022. [Google Scholar]
- Cucho-Padin, G.; Loayza, H.; Palacios, S.; Balcazar, M.; Carbajal, M.; Quiroz, R. Development of Low-Cost Remote Sensing Tools and Methods for Supporting Smallholder Agriculture. Appl. Geomat. 2020, 12, 247–263. [Google Scholar] [CrossRef]
- ESA SENTINEL-2 MISSION GUIDE. Available online: https://sentinels.copernicus.eu/web/sentinel/missions/sentinel-2 (accessed on 28 June 2023).
- NASA LANDSAT 9. Available online: https://landsat.gsfc.nasa.gov/satellites/landsat-9/ (accessed on 28 June 2023).
- Nguyen, T.T.; Hoang, T.D.; Pham, M.T.; Vu, T.T.; Nguyen, T.H.; Huynh, Q.T.; Jo, J. Monitoring Agriculture Areas with Satellite Images and Deep Learning. Appl. Soft Comput. J. 2020, 95, 106565. [Google Scholar] [CrossRef]
- Li, Z.; Shen, H.; Weng, Q.; Zhang, Y.; Dou, P.; Zhang, L. Cloud and Cloud Shadow Detection for Optical Satellite Imagery: Features, Algorithms, Validation, and Prospects. ISPRS J. Photogramm. Remote Sens. 2022, 188, 89–108. [Google Scholar] [CrossRef]
- Zhang, M.; Lin, H.; Wang, G.; Sun, H.; Fu, J. Mapping Paddy Rice Using a Convolutional Neural Network (CNN) with Landsat 8 Datasets in the Dongting Lake Area, China. Remote Sens. 2018, 10, 1840. [Google Scholar] [CrossRef]
- Eitel, J.U.H.; Basler, D.; Braun, S.; Buchmann, N.; D’Odorico, P.; Etzold, S.; Gessler, A.; Griffin, K.L.; Krejza, J.; Luo, Y.; et al. Towards Monitoring Stem Growth Phenology from Space with High Resolution Satellite Data. Agric. For. Meteorol. 2023, 339, 109549. [Google Scholar] [CrossRef]
- Matese, A.; Toscano, P.; Di Gennaro, S.F.; Genesio, L.; Vaccari, F.P.; Primicerio, J.; Belli, C.; Zaldei, A.; Bianconi, R.; Gioli, B. Intercomparison of UAV, Aircraft and Satellite Remote Sensing Platforms for Precision Viticulture. Remote Sens. 2015, 7, 2971–2990. [Google Scholar] [CrossRef]
- Hunt, E.R.; Daughtry, C.S.T. What Good Are Unmanned Aircraft Systems for Agricultural Remote Sensing and Precision Agriculture? Int. J. Remote Sens. 2018, 39, 5345–5376. [Google Scholar] [CrossRef]
- Fuentes-Peñailillo, F.; Ortega-Farías, S.; Acevedo-Opazo, C.; Fonseca-Luengo, D. Implementation of a Two-Source Model for Estimating the Spatial Variability of Olive Evapotranspiration Using Satellite Images and Ground-Based Climate Data. Water 2018, 10, 339. [Google Scholar] [CrossRef]
- Song, L.; Liu, S.; Kustas, W.P.; Zhou, J.; Xu, Z.; Xia, T.; Li, M. Application of Remote Sensing-Based Two-Source Energy Balance Model for Mapping Field Surface Fluxes with Composite and Component Surface Temperatures. Agric. For. Meteorol. 2016, 230–231, 8–19. [Google Scholar] [CrossRef]
- Romero, M.; Luo, Y.; Su, B.; Fuentes, S. Vineyard Water Status Estimation Using Multispectral Imagery from an UAV Platform and Machine Learning Algorithms for Irrigation Scheduling Management. Comput. Electron. Agric. 2018, 147, 109–117. [Google Scholar] [CrossRef]
- Sun, X.; Yang, Z.; Su, P.; Wei, K.; Wang, Z.; Yang, C.; Wang, C.; Qin, M.; Xiao, L.; Yang, W.; et al. Non-Destructive Monitoring of Maize LAI by Fusing UAV Spectral and Textural Features. Front. Plant. Sci. 2023, 14, 1158837. [Google Scholar] [CrossRef]
- Fuentes-Peñailillo, F.; Carrasco, G.; Pérez, R.; Burgos, I.; Ewertz, F. Automating Seedling Counts in Horticulture Using Computer Vision and AI. Horticulturae 2023, 9, 1134. [Google Scholar] [CrossRef]
- Fuentes-Peñailillo, F.; Ortega-Farias, S.; Rivera, M.; Bardeen, M.; Moreno, M. Using Clustering Algorithms to Segment UAV-Based RGB Images. In Proceedings of the 2018 IEEE International Conference on Automation/XXIII Congress of the Chilean Association of Automatic Control (ICA-ACCA), Concepcion, Chile, 17–19 October 2018; pp. 1–5. [Google Scholar]
- Fuentes-Penailillo, F.; Ortega-Farias, S.; La Fuente-Saiz, D.D.; Rivera, M. Digital Count of Sunflower Plants at Emergence from Very Low Altitude Using UAV Images. In Proceedings of the IEEE CHILEAN Conference on Electrical, Electronics Engineering, Information and Communication Technologies, CHILECON, Valparaiso, Chile, 13–27 November 2019; Institute of Electrical and Electronics Engineers Inc.: New York, NY, USA, 2019; pp. 1–5. [Google Scholar]
- Mogili, U.R.; Deepak, B.B.V.L. Review on Application of Drone Systems in Precision Agriculture. Procedia Comput. Sci. 2018, 133, 502–509. [Google Scholar] [CrossRef]
- Schirrmann, M.; Giebel, A.; Gleiniger, F.; Pflanz, M.; Lentschke, J.; Dammer, K.-H.; Schirrmann, M.; Giebel, A.; Gleiniger, F.; Pflanz, M.; et al. Monitoring Agronomic Parameters of Winter Wheat Crops with Low-Cost UAV Imagery. Remote Sens. 2016, 8, 706. [Google Scholar] [CrossRef]
- Hoffmann, H.; Nieto, H.; Jensen, R.; Guzinski, R.; Zarco-Tejada, P.; Friborg, T. Estimating Evaporation with Thermal UAV Data and Two-Source Energy Balance Models. Hydrol. Earth Syst. Sci. 2016, 20, 697–713. [Google Scholar] [CrossRef]
- Zeng, J.; Peng, J.; Zhao, W.; Ma, C.; Ma, H. Microwave Remote Sensing of Soil Moisture. Remote Sens. 2023, 15, 4243. [Google Scholar] [CrossRef]
- Zhang, Z.; Wang, Z.; Tong, X. A Spatial Resolution Enhancement Method of Microwave Radiation Imager Data Based on Data Matching and Transformer. IEEE J. Sel. Top. Appl. Earth Obs. Remote Sens. 2024, 17, 4716–4725. [Google Scholar] [CrossRef]
- Nakalembe, C.; Becker-Reshef, I.; Bonifacio, R.; Hu, G.; Humber, M.L.; Justice, C.J.; Keniston, J.; Mwangi, K.; Rembold, F.; Shukla, S.; et al. A Review of Satellite-Based Global Agricultural Monitoring Systems Available for Africa. Glob. Food Sec 2021, 29, 100543. [Google Scholar] [CrossRef]
- Rasmussen, J.; Azim, S.; Boldsen, S.K.; Nitschke, T.; Jensen, S.M.; Nielsen, J.; Christensen, S. The Challenge of Reproducing Remote Sensing Data from Satellites and Unmanned Aerial Vehicles (UAVs) in the Context of Management Zones and Precision Agriculture. Precis. Agric. 2021, 22, 834–851. [Google Scholar] [CrossRef]
- Ahmad, A.; Ordoñez, J.; Cartujo, P.; Martos, V. Remotely Piloted Aircraft (RPA) in Agriculture: A Pursuit of Sustainability. Agronomy 2020, 11, 7. [Google Scholar] [CrossRef]
- Delavarpour, N.; Koparan, C.; Nowatzki, J.; Bajwa, S.; Sun, X. A Technical Study on UAV Characteristics for Precision Agriculture Applications and Associated Practical Challenges. Remote Sens. 2021, 13, 1204. [Google Scholar] [CrossRef]
- Shirzadifar, A.; Bajwa, S.; Nowatzki, J.; Bazrafkan, A. Field Identification of Weed Species and Glyphosate-Resistant Weeds Using High Resolution Imagery in Early Growing Season. Biosyst. Eng. 2020, 200, 200–214. [Google Scholar] [CrossRef]
- Huuskonen, J.; Oksanen, T. Soil Sampling with Drones and Augmented Reality in Precision Agriculture. Comput. Electron. Agric. 2018, 154, 25–35. [Google Scholar] [CrossRef]
- Matese, A.; Baraldi, R.; Berton, A.; Cesaraccio, C.; Di Gennaro, S.F.; Duce, P.; Facini, O.; Mameli, M.G.; Piga, A.; Zaldei, A. Estimation of Water Stress in Grapevines Using Proximal and Remote Sensing Methods. Remote Sens. 2018, 10, 114. [Google Scholar] [CrossRef]
- Simpson, J.E.; Holman, F.H.; Nieto, H.; El-Madany, T.S.; Migliavacca, M.; Martin, M.P.; Burchard-Levine, V.; Cararra, A.; Blöcher, S.; Fiener, P.; et al. UAS-Based High Resolution Mapping of Evapotranspiration in a Mediterranean Tree-Grass Ecosystem. Agric. For. Meteorol. 2022, 321, 108981. [Google Scholar] [CrossRef]
- Pádua, L.; Marques, P.; Hruška, J.; Adão, T.; Peres, E.; Morais, R.; Sousa, J.J. Multi-Temporal Vineyard Monitoring through UAV-Based RGB Imagery. Remote Sens. 2018, 10, 1907. [Google Scholar] [CrossRef]
- Fuentes-Penailillo, F.; Ortega-Faríasa, S.; Albornoz, J.; Gutter, K.; Vega-Ibánez, R. UAV-Based Estimation of Vineyard Actual Evapotranspiration Using the Shuttleworth and Wallace Model. Acta Hortic. 2022, 1335, 389–394. [Google Scholar] [CrossRef]
- Tanaka, T.S.T.; Wang, S.; Jørgensen, J.R.; Gentili, M.; Vidal, A.Z.; Mortensen, A.K.; Acharya, B.S.; Beck, B.D.; Gislum, R. Review of Crop Phenotyping in Field Plot Experiments Using UAV-Mounted Sensors and Algorithms. Drones 2024, 8, 212. [Google Scholar] [CrossRef]
- Du, M.; Noguchi, N. Monitoring of Wheat Growth Status and Mapping of Wheat Yield’s within-Field Spatial Variations Using Color Images Acquired from UAV-Camera System. Remote Sens. 2017, 9, 289. [Google Scholar] [CrossRef]
- Fuentes-Peñailillo, F.; Ortega-Farias, S.; Rivera, M.; Bardeen, M.; Moreno, M. Comparison of Vegetation Indices Acquired from RGB and Multispectral Sensors Placed on UAV. In Proceedings of the 2018 IEEE International Conference on Automation/XXIII Congress of the Chilean Association of Automatic Control (ICA-ACCA), Concepcion, Chile, 17–19 October 2018; pp. 1–6. [Google Scholar]
- Nieto, H.; Kustas, W.P.; Torres-Rúa, A.; Alfieri, J.G.; Gao, F.; Anderson, M.C.; White, W.A.; Song, L.; del Alsina, M.M.; Prueger, J.H.; et al. Evaluation of TSEB Turbulent Fluxes Using Different Methods for the Retrieval of Soil and Canopy Component Temperatures from UAV Thermal and Multispectral Imagery. Irrig. Sci. 2018, 37, 389–406. [Google Scholar] [CrossRef] [PubMed]
- Wahab, I.; Hall, O.; Jirström, M. Remote Sensing of Yields: Application of UAV Imagery-Derived Ndvi for Estimating Maize Vigor and Yields in Complex Farming Systems in Sub-Saharan Africa. Drones 2018, 2, 28. [Google Scholar] [CrossRef]
- Pagay, V.; Kidman, C.M. Evaluating Remotely-Sensed Grapevine (Vitis vinifera L.) Water Stress Responses across a Viticultural Region. Agronomy 2019, 9, 682. [Google Scholar] [CrossRef]
- Jimenez, A.F.; Cardenas, P.F.; Canales, A.; Jimenez, F.; Portacio, A. A Survey on Intelligent Agents and Multi-Agents for Irrigation Scheduling. Comput. Electron. Agric. 2020, 176, 105474. [Google Scholar] [CrossRef]
- Basualdo, A.B. Manual de Buenas Prácticas Para La Generación, El Almacenamiento y La Difusión de Informática Climática En Instituciones y Organismos Del MERCOSUR; Instituto Interamericano de Cooperación para la Agricultura (IICA): San José, Costa Rica, 2015; ISBN 9789292485900. [Google Scholar]
- Han, M.; Zhang, H.; DeJonge, K.C.; Comas, L.H.; Gleason, S. Comparison of Three Crop Water Stress Index Models with Sap Flow Measurements in Maize. Agric. Water Manag. 2018, 203, 366–375. [Google Scholar] [CrossRef]
- Estévez, J.; Gavilán, P.; Giráldez, J.V. Guidelines on Validation Procedures for Meteorological Data from Automatic Weather Stations. J. Hydrol. 2011, 402, 144–154. [Google Scholar] [CrossRef]
- Lagouvardos, K.; Kotroni, V.; Bezes, A.; Koletsis, I.; Kopania, T.; Lykoudis, S.; Mazarakis, N.; Papagiannaki, K.; Vougioukas, S. The Automatic Weather Stations NOANN Network of the National Observatory of Athens: Operation and Database. Geosci. Data J. 2017, 4, 4–16. [Google Scholar] [CrossRef]
- Sawant, S.; Durbha, S.S.; Jagarlapudi, A. Interoperable Agro-Meteorological Observation and Analysis Platform for Precision Agriculture: A Case Study in Citrus Crop Water Requirement Estimation. Comput. Electron. Agric. 2017, 138, 175–187. [Google Scholar] [CrossRef]
- Ioannou, K.; Karampatzakis, D.; Amanatidis, P.; Aggelopoulos, V.; Karmiris, I. Low-Cost Automatic Weather Stations in the Internet of Things. Information 2021, 12, 146. [Google Scholar] [CrossRef]
- Munandar, A.; Fakhrurroja, H.; Rizqyawan, M.I.; Pratama, R.P.; Wibowo, J.W.; Anto, I.A.F. Design of Real-Time Weather Monitoring System Based on Mobile Application Using Automatic Weather Station. In Proceedings of the 2nd International Conference on Automation, Cognitive Science, Optics, Micro Electro-Mechanical System, and Information Technology, ICACOMIT, Jakarta, Indonesia, 23–24 October 2017; pp. 44–47. [Google Scholar] [CrossRef]
- Nsabagwa, M.; Byamukama, M.; Kondela, E.; Otim, J.S. Towards a Robust and Affordable Automatic Weather Station. Dev. Eng. 2019, 4, 100040. [Google Scholar] [CrossRef]
- Rogulski, M.; Badyda, A. Investigation of Low-Cost and Optical Particulate Matter Sensors for Ambient Monitoring. Atmosphere 2020, 11, 1040. [Google Scholar] [CrossRef]
- Lopez, J.C.B.; Villaruz, H.M. Low-Cost Weather Monitoring System with Online Logging and Data Visualization. In Proceedings of the 8th International Conference on Humanoid, Nanotechnology, Information Technology, Communication and Control, Environment and Management, HNICEM, Cebu, Philippines, 9–12 December 2015; pp. 6–12. [Google Scholar] [CrossRef]
- Nikhilesh, S.; Raaghavendra, H. Low-Cost IoT Based Weather Monitoring System for Smart Community. In Proceedings of the 2020 Fourth International Conference on Inventive Systems and Control (ICISC), Coimbatore, India, 8–10 January 2020; pp. 48–67. [Google Scholar] [CrossRef]
- Kodali, R.K.; Mahesh, K.S. Low Cost Ambient Monitoring Using ESP8266. In Proceedings of the 2016 2nd International Conference on Contemporary Computing and Informatics, IC3I, Greater Noida, India, 14–17 December 2016; pp. 779–782. [Google Scholar] [CrossRef]
- Dombrowski, O.; Franssen, H.J.H.; Brogi, C.; Bogena, H.R. Performance of the ATMOS41 All-in-One Weather Station for Weather Monitoring. Sensors 2021, 21, 741. [Google Scholar] [CrossRef] [PubMed]
- Zhou, J.; Cong, B.; Liu, C. Elimination of Vibration Noise from an Impact-Type Grain Mass Flow Sensor. Precis. Agric. 2014, 15, 627–638. [Google Scholar] [CrossRef]
- Loghavi, M.; Ehsani, R.; Reeder, R. Development of a Portable Grain Mass Flow Sensor Test Rig. Comput. Electron. Agric. 2008, 61, 160–168. [Google Scholar] [CrossRef]
- Oglesby, C.; Fox, A.A.A.; Singh, G.; Dhillon, J. Predicting In-Season Corn Grain Yield Using Optical Sensors. Agronomy 2022, 12, 2402. [Google Scholar] [CrossRef]
- Sharma, L.K.; Bu, H.; Denton, A.; Franzen, D.W. Active-Optical Sensors Using Red NDVI Compared to Red Edge NDVI for Prediction of Corn Grain Yield in North Dakota, U.S.A. Sensors 2015, 15, 27832–27853. [Google Scholar] [CrossRef] [PubMed]
- Bwambale, E.; Abagale, F.K.; Anornu, G.K. Smart Irrigation Monitoring and Control Strategies for Improving Water Use Efficiency in Precision Agriculture: A Review. Agric. Water Manag. 2022, 260, 107324. [Google Scholar] [CrossRef]
- Nazirul Islam Sarker, M.; Shahidul Islam, M.; Arshad Ali, M.; Saiful Islam, M.; Abdus Salam, M.; Hasan Mahmud, S.M. Promoting Digital Agriculture through Big Data for Sustainable Farm Management. Int. J. Innov. Appl. Stud. 2019, 25, 1235–1240. [Google Scholar]
- Chergui, N.; Kechadi, M.-T.; McDonnell, M. The Impact of Data Analytics in Digital: A Review. In Proceedings of the 2020 International Multi-Conference on: “Organization of Knowledge and Advanced Technologies” (OCTA), Tunis, Tunisia, 6–8 February 2020; ISBN 9781728164038. [Google Scholar]
- Nolack Fote, F.; Mahmoudi, S.; Roukh, A.; Ahmed Mahmoudi, S. Big Data Storage and Analysis for Smart Farming. In Proceedings of the 2020 5th International Conference on Cloud Computing and Artificial Intelligence: Technologies and Applications, CloudTech 2020, Marrakesh, Morocco, 24–26 November 2020; Institute of Electrical and Electronics Engineers Inc.: New York, NY, USA, 2020. [Google Scholar]
- Amiri-Zarandi, M.; Dara, R.A.; Duncan, E.; Fraser, E.D.G. Big Data Privacy in Smart Farming: A Review. Sustainability 2022, 14, 9120. [Google Scholar] [CrossRef]
- Brook, A.; De Micco, V.; Battipaglia, G.; Erbaggio, A.; Ludeno, G.; Catapano, I.; Bonfante, A. A Smart Multiple Spatial and Temporal Resolution System to Support Precision Agriculture from Satellite Images: Proof of Concept on Aglianico Vineyard. Remote Sens. Environ. 2020, 240, 111679. [Google Scholar] [CrossRef]
- Delgado, J.A.; Short, N.M.; Roberts, D.P.; Vandenberg, B. Big Data Analysis for Sustainable Agriculture on a Geospatial Cloud Framework. Front. Sustain. Food Syst. 2019, 3, 54. [Google Scholar] [CrossRef]
- Al-Khasawneh, M.A.S.; Faheem, M.; Aldhahri, E.A.; Alzahrani, A.; Alarood, A.A. A MapReduce Based Approach for Secure Batch Satellite Image Encryption. IEEE Access 2023, 11, 62865–62878. [Google Scholar] [CrossRef]
- Craglia, M.; Nativi, S. Mind the Gap: Big Data vs. Interoperability and Reproducibility of Science. In Earth Observation Open. Science and Innovation; Springer International Publishing: Berlin/Heidelberg, Germany, 2018; pp. 121–141. [Google Scholar]
- Ehlers, M.H.; Huber, R.; Finger, R. Agricultural Policy in the Era of Digitalisation. Food Policy 2021, 100, 102019. [Google Scholar] [CrossRef]
- Abbasi, R.; Martinez, P.; Ahmad, R. The Digitization of Agricultural Industry—A Systematic Literature Review on Agriculture 4.0. Smart Agric. Technol. 2022, 2, 100042. [Google Scholar] [CrossRef]
- Cravero, A.; Pardo, S.; Sepúlveda, S.; Muñoz, L. Challenges to Use Machine Learning in Agricultural Big Data: A Systematic Literature Review. Agronomy 2022, 12, 748. [Google Scholar] [CrossRef]
- Javaid, M.; Haleem, A.; Khan, I.H.; Suman, R. Understanding the Potential Applications of Artificial Intelligence in Agriculture Sector. Adv. Agrochem. 2023, 2, 15–30. [Google Scholar] [CrossRef]
- Ben Ayed, R.; Hanana, M. Artificial Intelligence to Improve the Food and Agriculture Sector. J. Food Qual. 2021, 2021, 5584754. [Google Scholar] [CrossRef]
- Liu, S.Y. Artificial Intelligence (AI) in Agriculture. IT Prof. 2020, 22, 14–15. [Google Scholar] [CrossRef]
- Khattak, H.A.; Shah, M.A.; Khan, S.; Ali, I.; Imran, M. Perception Layer Security in Internet of Things. Future Gener. Comput. Syst. 2019, 100, 144–164. [Google Scholar] [CrossRef]
- Polymeni, S.; Plastras, S.; Skoutas, D.N.; Kormentzas, G.; Skianis, C. The Impact of 6G-IoT Technologies on the Development of Agriculture 5.0: A Review. Electronics 2023, 12, 2651. [Google Scholar] [CrossRef]
- Farooq, M.S.; Riaz, S.; Abid, A.; Umer, T.; Zikria, Y. Bin Role of Iot Technology in Agriculture: A Systematic Literature Review. Electronics 2020, 9, 319. [Google Scholar] [CrossRef]
- Shukla, B.K.; Maurya, N.; Sharma, M. Advancements in Sensor-Based Technologies for Precision Agriculture: An Exploration of Interoperability, Analytics and Deployment Strategies. Eng. Proc. 2023, 58, 22. [Google Scholar] [CrossRef]
- Cariou, C.; Moiroux-Arvis, L.; Pinet, F.; Chanet, J.P. Internet of Underground Things in Agriculture 4.0: Challenges, Applications and Perspectives. Sensors 2023, 23, 4058. [Google Scholar] [CrossRef]
- Bertocco, M.; Parrino, S.; Peruzzi, G.; Pozzebon, A. Estimating Volumetric Water Content in Soil for IoUT Contexts by Exploiting RSSI-Based Augmented Sensors via Machine Learning. Sensors 2023, 23, 2033. [Google Scholar] [CrossRef]
- Soussi, A.; Zero, E.; Sacile, R.; Trinchero, D.; Fossa, M. Smart Sensors and Smart Data for Precision Agriculture: A Review. Sensors 2024, 24, 2647. [Google Scholar] [CrossRef]
- Phupattanasilp, P.; Tong, S.R. Augmented Reality in the Integrative Internet of Things (AR-IoT): Application for Precision Farming. Sustainability 2019, 11, 2658. [Google Scholar] [CrossRef]
- Dafalla, M. Using 5TE Sensors for Monitoring Moisture Conditions in Green Parks. Sensors 2024, 24, 3479. [Google Scholar] [CrossRef]
- Zhang, Y.; Hou, J.; Huang, C. Basin Scale Soil Moisture Estimation with Grid SWAT and LESTKF Based on WSN. Sensors 2024, 24, 35. [Google Scholar] [CrossRef]
- Játiva, P.P.; Soto, I.; Azurdia-Meza, C.A.; Sánchez, I.; Wang, R.; Kern, W. Hybrid Digital Twin Model for Greenhouse and Underground Environments. IEEE Access 2024, 12, 73906–73924. [Google Scholar] [CrossRef]
- IEEE SA IEEE Standard for Ethernet. Available online: https://standards.ieee.org/ieee/802.3/10422/ (accessed on 29 August 2023).
- Bueno Electric Maximum Cable Length For a CAN Bus. Available online: https://www.buenoptic.net/encyclopedia/item/537-maximum-cable-length-for-a-can-bus.html (accessed on 30 August 2023).
- Cambrionix USB Specifications and USB Connections. Available online: https://www.cambrionix.com/help_pages/connecting-devices/usb-specs-usb-connectors (accessed on 30 August 2023).
- IEEE SA IEEE Standard for Information Technology–Telecommunications and Information Exchange between Systems—Local and Metropolitan Area Networks–Specific Requirements—Part 11: Wireless LAN Medium Access Control (MAC) and Physical Layer (PHY) Specifications—Corrigendum 1—Correct IEEE 802.11ay Assignment of Protected Announce Support Bit. IEEE Std 802.11-2020/Cor 1-2022 (Corrigendum to IEEE Std 802.11-2020 as amended by IEEE Std 802.11ax-2021, IEEE Std 802.11ay-2021, and IEEE Std 802.11ba-2021). 2022, pp. 1–18. Available online: https://ieeexplore.ieee.org/document/9999411 (accessed on 29 August 2023).
- IEEE SA The Evolution of Wi-Fi Technology and Standards. Available online: https://standards.ieee.org/beyond-standards/the-evolution-of-wi-fi-technology-and-standards/ (accessed on 29 August 2023).
- Kuzminykh, I.; Snihurov, A.; Carlsson, A. Testing of Communication Range in ZigBee Technology. In Proceedings of the 2017 14th International Conference The Experience of Designing and Application of CAD Systems in Microelectronics, CADSM 2017—Proceedings, Polyana, Ukraine, 21–25 February 2017; Institute of Electrical and Electronics Engineers Inc.: New York, NY, USA, 2017; pp. 133–136. [Google Scholar]
- Semtech. LoRa® and LoRaWAN®: A Technical Overview; Semtech: San Diego, CA, USA, 2019. [Google Scholar]
- Narrowband What Is Narrowband IoT? Available online: https://www.narrowband.com/what-is-narrowband-iot (accessed on 29 August 2023).
- Amazon Web Services (AWS). Implementing Low-Power Wide-Area Network (LPWAN) Solutions with AWS IoT: AWS Whitepaper. 2021. Available online: https://docs.aws.amazon.com/pdfs/whitepapers/latest/implementing-lpwan-solutions-with-aws/implementing-lpwan-solutions-with-aws.pdf#implementing-lpwan-solutions-with-aws (accessed on 29 August 2023).
- Mekki, K.; Bajic, E.; Chaxel, F.; Meyer, F. A Comparative Study of LPWAN Technologies for Large-Scale IoT Deployment. ICT Express 2019, 5, 1–7. [Google Scholar] [CrossRef]
- Payero, J.O. An Effective and Affordable Internet of Things (IoT) Scale System to Measure Crop Water Use. AgriEngineering 2024, 6, 823–840. [Google Scholar] [CrossRef]
- de Melo, D.A.; Silva, P.C.; da Costa, A.R.; Delmond, J.G.; Ferreira, A.F.A.; de Souza, J.A.; de Oliveira-Júnior, J.F.; da Silva, J.L.B.; da Rosa Ferraz Jardim, A.M.; Giongo, P.R.; et al. Development and Automation of a Photovoltaic-Powered Soil Moisture Sensor for Water Management. Hydrology 2023, 10, 166. [Google Scholar] [CrossRef]
- Charania, I.; Li, X. Smart Farming: Agriculture’s Shift from a Labor Intensive to Technology Native Industry. Internet Things 2020, 9, 100142. [Google Scholar] [CrossRef]
- Hassebo, A.; Obaidat, M.; Ali, M.A. Commercial 4G LTE Cellular Networks for Supporting Emerging IoT Applications. In Proceedings of the 2018 Advances in Science and Engineering Technology International Conferences (ASET), Dubai, United Arab Emirates, 6 February–5 April 2018. [Google Scholar]
- Tang, Y.; Dananjayan, S.; Hou, C.; Guo, Q.; Luo, S.; He, Y. A Survey on the 5G Network and Its Impact on Agriculture: Challenges and Opportunities. Comput. Electron. Agric. 2021, 180, 105895. [Google Scholar] [CrossRef]
- Sudhamani, C.; Roslee, M.; Tiang, J.J.; Rehman, A.U. A Survey on 5G Coverage Improvement Techniques: Issues and Future Challenges. Sensors 2023, 23, 2356. [Google Scholar] [CrossRef] [PubMed]
- Saini, M.K.; Saini, R.K. Agriculture Monitoring and Prediction Using Internet of Things (IoT). In Proceedings of the 2020 6th International Conference on Parallel, Distributed and Grid Computing, Waknaghat, India, 6–8 November 2020; Institute of Electrical and Electronics Engineers Inc.: New York, NY, USA, 2020; pp. 53–56. [Google Scholar]
- Khan, A.A.; Faheem, M.; Bashir, R.N.; Wechtaisong, C.; Abbas, M.Z. Internet of Things (IoT) Assisted Context Aware Fertilizer Recommendation. IEEE Access 2022, 10, 129505–129519. [Google Scholar] [CrossRef]
- Bashir, R.N.; Saeed, M.; Al-Sarem, M.; Marie, R.; Faheem, M.; Karrar, A.E.; Elhussein, B. Smart Reference Evapotranspiration Using Internet of Things and Hybrid Ensemble Machine Learning Approach. Internet Things 2023, 24, 100962. [Google Scholar] [CrossRef]
- Fuentes-Peñailillo, F.; Acevedo-Opazo, C.; Ortega-Farías, S.; Rivera, M.; Moyano, J.; González, C. Semiautomatic System of Intrapredial Water Management for Small Farmers. In Proceedings of the 2019 IEEE CHILEAN Conference on Electrical, Electronics Engineering, Information and Communication Technologies (CHILECON), Valparaiso, Chile, 13–27 November 2019; pp. 1–4. [Google Scholar]
- Sharma, B.; Molden, D.; Cook, S. Water Use Efficiency in Agriculture: Measurement, Current Situation and Trends. In Managing Water and Fertilizer for Sustainable Agricultural Intensification; Drechsel, P., Heffer, P., Magen, H., Mikkelsen, R., Wichelns, D., Eds.; International Fertilizer Association: Paris, France, 2015; pp. 39–64. ISBN 979-10-92366-02-0. [Google Scholar]
- Hess, T.M.; Knox, J.W. Water Savings in Irrigated Agriculture: A Framework for Assessing Technology and Management Options to Reduce Water Losses. Outlook Agric. 2013, 42, 85–91. [Google Scholar] [CrossRef]
- Mojid, M.A.; Mainuddin, M. Water-Saving Agricultural Technologies: Regional Hydrology Outcomes and Knowledge Gaps in the Eastern Gangetic Plains-a Review. Water 2021, 13, 636. [Google Scholar] [CrossRef]
- Mpanga, I.K.; Idowu, O.J. A Decade of Irrigation Water Use Trends in Southwestern USA: The Role of Irrigation Technology, Best Management Practices, and Outreach Education Programs. Agric. Water Manag. 2021, 243, 106438. [Google Scholar] [CrossRef]
- Yu, L.; Gao, W.; Shamshiri, R.R.; Tao, S.; Ren, Y.; Zhang, Y.; Su, G. Review of Research Progress on Soil Moisture Sensor Technology. Int. J. Agric. Biol. Eng. 2021, 14, 32–42. [Google Scholar] [CrossRef]
- Rasheed, M.W.; Tang, J.; Sarwar, A.; Shah, S.; Saddique, N.; Khan, M.U.; Imran Khan, M.; Nawaz, S.; Shamshiri, R.R.; Aziz, M.; et al. Soil Moisture Measuring Techniques and Factors Affecting the Moisture Dynamics: A Comprehensive Review. Sustainability 2022, 14, 1538. [Google Scholar] [CrossRef]
- Lloret, J.; Sendra, S.; Garcia, L.; Jimenez, J.M. A Wireless Sensor Network Deployment for Soil Moisture Monitoring in Precision Agriculture. Sensors 2021, 21, 7243. [Google Scholar] [CrossRef]
- Pokorny, J. Evapotranspiration. In Encyclopedia of Ecology; Scharler, U., Pethybridge, H., Liu, X., Parrot, L., Swannack, T., Vymazal, J., Ray, S., Wertheim, B., Martins, I., Svirejeva-Hopkins, A., et al., Eds.; Elsevier: Oxford, UK, 2019; Volume 2, pp. 292–303. ISBN 978-0-444-64130-4. [Google Scholar]
- Allen, R.G.; Pereira, L.S.; Raes, D.; Smith, M. Crop Evapotranspiration—Guidelines for Computing Crop Water Requirements—FAO Irrigation and Drainage Paper 56. Irrig. Drain. 1998, 300, D05109. [Google Scholar] [CrossRef]
- Jones, H. Irrigation Scheduling: Advantages and Pitfalls of Plant-Based Methods. J. Exp. Bot. 2004, 55, 2427–2436. [Google Scholar] [CrossRef]
- Noun, G.; Lo Cascio, M.; Spano, D.; Marras, S.; Sirca, C. Plant-Based Methodologies and Approaches for Estimating Plant Water Status of Mediterranean Tree Species: A Semi-Systematic Review. Agronomy 2022, 12, 2127. [Google Scholar] [CrossRef]
- Kumar, S.V.; Singh, C.D.; Rao, K.V.R.; Kumar, M.; Rajwade, Y.A.; Babu, B.; Singh, K. Evaluation of IoT Based Smart Drip Irrigation and ETc Based System for Sweet Corn. Smart Agric. Technol. 2023, 5, 100248. [Google Scholar] [CrossRef]
- Bhavsar, D.; Limbasia, B.; Mori, Y.; Imtiyazali Aglodiya, M.; Shah, M. A Comprehensive and Systematic Study in Smart Drip and Sprinkler Irrigation Systems. Smart Agric. Technol. 2023, 5, 100303. [Google Scholar] [CrossRef]
- Jain, R.K. Experimental Performance of Smart IoT-Enabled Drip Irrigation System Using and Controlled through Web-Based Applications. Smart Agric. Technol. 2023, 4, 100215. [Google Scholar] [CrossRef]
- Togneri, R.; Prati, R.; Nagano, H.; Kamienski, C. Data-Driven Water Need Estimation for IoT-Based Smart Irrigation: A Survey. Expert. Syst. Appl. 2023, 225, 120194. [Google Scholar] [CrossRef]
- Routis, G.; Roussaki, I. Low Power IoT Electronics in Precision Irrigation. Smart Agric. Technol. 2023, 5, 100310. [Google Scholar] [CrossRef]
- Viani, F.; Bertolli, M.; Salucci, M.; Polo, A. Low-Cost Wireless Monitoring and Decision Support for Water Saving in Agriculture. IEEE Sens. J. 2017, 17, 4299–4309. [Google Scholar] [CrossRef]
- Prasanna Lakshmi, G.S.; Asha, P.N.; Sandhya, G.; Vivek Sharma, S.; Shilpashree, S.; Subramanya, S.G. An Intelligent IOT Sensor Coupled Precision Irrigation Model for Agriculture. Meas. Sensors 2023, 25, 100608. [Google Scholar] [CrossRef]
- Dong, X.; Vuran, M.C.; Irmak, S. Autonomous Precision Agriculture through Integration of Wireless Underground Sensor Networks with Center Pivot Irrigation Systems. Ad Hoc Networks 2013, 11, 1975–1987. [Google Scholar] [CrossRef]
- Sitharthan, R.; Rajesh, M.; Vimal, S.; Saravana, E.; Yuvaraj, S.; Abhishek, K.; Raglend, H.; Vengatesan, K. A Novel Autonomous Irrigation System for Smart Agriculture Using AI and 6G Enabled IoT Network. Microprocess. Microsyst. 2023, 101, 104905. [Google Scholar] [CrossRef]
- King, B.A.; Shellie, K.C. A Crop Water Stress Index Based Internet of Things Decision Support System for Precision Irrigation of Wine Grape. Smart Agric. Technol. 2023, 4, 100202. [Google Scholar] [CrossRef]
- Kang, C.; Diverres, G.; Karkee, M.; Zhang, Q.; Keller, M. Decision-Support System for Precision Regulated Deficit Irrigation Management for Wine Grapes. Comput. Electron. Agric. 2023, 208, 107777. [Google Scholar] [CrossRef]
- Raouhi, E.M.; Zouizza, M.; Lachgar, M.; Zouani, Y.; Hrimech, H.; Kartit, A. AIDSII: An AI-Based Digital System for Intelligent Irrigation. Softw. Impacts 2023, 17, 100574. [Google Scholar] [CrossRef]
- Gamal, Y.; Soltan, A.; Said, L.A.; Madian, A.H.; Radwan, A.G. Smart Irrigation Systems: Overview. IEEE Access 2023. early access. [Google Scholar] [CrossRef]
- Katimbo, A.; Rudnick, D.R.; Zhang, J.; Ge, Y.; DeJonge, K.C.; Franz, T.E.; Shi, Y.; Liang, W.Z.; Qiao, X.; Heeren, D.M.; et al. Evaluation of Artificial Intelligence Algorithms with Sensor Data Assimilation in Estimating Crop Evapotranspiration and Crop Water Stress Index for Irrigation Water Management. Smart Agric. Technol. 2023, 4, 100176. [Google Scholar] [CrossRef]
- Jenitha, R.; Rajesh, K. Intelligent Irrigation Scheduling Scheme Based on Deep Bi-Directional LSTM Technique. Int. J. Environ. Sci. Technol. 2024, 21, 1905–1922. [Google Scholar] [CrossRef]
- Liu, J.; Bai, X.; Wang, Z. A Review of Irrigation Monitoring Based on Internet of Things, Remote Sensing and Artificial Intelligence. In Proceedings of the 2023 2nd International Conference on Networks, Communications and Information Technology, Qinghai, China, 16–18 June 2023; Association for Computing Machinery: New York, NY, USA, 2023; pp. 73–77. [Google Scholar]
- Vallejo-Gómez, D.; Osorio, M.; Hincapié, C.A. Smart Irrigation Systems in Agriculture: A Systematic Review. Agronomy 2023, 13, 342. [Google Scholar] [CrossRef]
- Pratyush, K.; Roopa, Y.M.; Rajeev, K.; Sai, N. IoT Based Smart Agriculture Using Machine Learning. In Proceedings of the Second International Conference on Inventive Research in Computing Applications (ICIRCA-2020), Coimbatore, India, 15–17 July 2020; IEEE: Coimbatore, India, 2020; pp. 130–134. [Google Scholar]
- Nawandar, N.K.; Satpute, V.R. IoT Based Low Cost and Intelligent Module for Smart Irrigation System. Comput. Electron. Agric. 2019, 162, 979–990. [Google Scholar] [CrossRef]
- Keswani, B.; Mohapatra, A.G.; Mohanty, A.; Khanna, A.; Rodrigues, J.J.P.C.; Gupta, D.; de Albuquerque, V.H.C. Adapting Weather Conditions Based IoT Enabled Smart Irrigation Technique in Precision Agriculture Mechanisms. Neural Comput. Appl. 2019, 31, 277–292. [Google Scholar] [CrossRef]
- Liu, L.; Zuo, Q.; Shi, J.; Wu, X.; Wei, C.; Sheng, J.; Jiang, P.; Chen, Q.; Ben-Gal, A. Balancing Economic Benefits and Environmental Repercussions Based on Smart Irrigation by Regulating Root Zone Water and Salinity Dynamics. Agric. Water Manag. 2023, 285, 108366. [Google Scholar] [CrossRef]
- Gimpel, H.; Graf-Drasch, V.; Hawlitschek, F.; Neumeier, K. Designing Smart and Sustainable Irrigation: A Case Study. J. Clean. Prod. 2021, 315, 128048. [Google Scholar] [CrossRef]
- Alves, R.G.; Maia, R.F.; Lima, F. Development of a Digital Twin for Smart Farming: Irrigation Management System for Water Saving. J. Clean. Prod. 2023, 388, 135920. [Google Scholar] [CrossRef]
- Jaafar, H.; Kharroubi, S.A. Views, Practices and Knowledge of Farmers Regarding Smart Irrigation Apps: A National Cross-Sectional Study in Lebanon. Agric. Water Manag. 2021, 248, 106759. [Google Scholar] [CrossRef]
- Pazouki, E. A Smart Surface Irrigation Design Based on the Topographical and Geometrical Shape Characteristics of the Land. Agric. Water Manag. 2023, 275, 108046. [Google Scholar] [CrossRef]
- Zaier, R.; Zekri, S.; Jayasuriya, H.; Teirab, A.; Hamza, N.; Al-Busaidi, H. Design and Implementation of Smart Irrigation System for Groundwater Use at Farm Scale. In Proceedings of the 2015 7th International Conference on Modelling, Identification and Control (ICMIC), Sousse, Tunisia, 18–20 December 2015; pp. 1–6. [Google Scholar]
- Koduru, S.; Padala VP, R.; Padala, P. Smart Irrigation System Using Cloud and Internet of Things. In Proceedings of 2nd International Conference on Communication, Computing and Networking; Krishna, C.R., Dutta, M., Kumar, R., Eds.; Springer: Singapore, 2019; pp. 195–203. [Google Scholar]
- Liu, Y.; Cao, H.; Du, C.; Zhang, Z.; Zhou, X.; Yao, C.; Sun, W.; Xiao, X.; Zhang, Y.; Zhao, Z.; et al. Novel Water-Saving Cultivation System Maintains Crop Yield While Reducing Environmental Costs in North China Plain. Resour. Conserv. Recycl. 2023, 197, 107111. [Google Scholar] [CrossRef]
- Shi, J.; Wu, X.; Zhang, M.; Wang, X.; Zuo, Q.; Wu, X.; Zhang, H.; Ben-Gal, A. Numerically Scheduling Plant Water Deficit Index-Based Smart Irrigation to Optimize Crop Yield and Water Use Efficiency. Agric. Water Manag. 2021, 248, 106774. [Google Scholar] [CrossRef]
- Zhao, J.; Xie, H.; Liu, D.; Huang, R.; Peng, H. Climate-Smart Management for Increasing Crop Yield and Reducing Greenhouse Gas Emission in Beijing-Tianjin-Hebei Region, China. Agric. For. Meteorol. 2023, 339, 109569. [Google Scholar] [CrossRef]
- Obaideen, K.; Yousef, B.A.A.; AlMallahi, M.N.; Tan, Y.C.; Mahmoud, M.; Jaber, H.; Ramadan, M. An Overview of Smart Irrigation Systems Using IoT. Energy Nexus 2022, 7, 100124. [Google Scholar] [CrossRef]
- Ahmed, Z.; Gui, D.; Murtaza, G.; Yunfei, L.; Ali, S. An Overview of Smart Irrigation Management for Improving Water Productivity under Climate Change in Drylands. Agronomy 2023, 13, 2113. [Google Scholar] [CrossRef]
- Ayoub Shaikh, T.; Rasool, T.; Rasheed Lone, F. Towards Leveraging the Role of Machine Learning and Artificial Intelligence in Precision Agriculture and Smart Farming. Comput. Electron. Agric. 2022, 198, 107119. [Google Scholar] [CrossRef]
- Shaikh, T.A.; Mir, W.A.; Rasool, T.; Sofi, S. Machine Learning for Smart Agriculture and Precision Farming: Towards Making the Fields Talk. Arch. Comput. Methods Eng. 2022, 29, 4557–4597. [Google Scholar] [CrossRef]
- Zheng, F.; Zhou, X. Sustainable Model of Agricultural Product Logistics Integration Based on Intelligent Blockchain Technology. Sustain. Energy Technol. Assess. 2023, 57, 103258. [Google Scholar] [CrossRef]
- Rehman, K.U.; Andleeb, S.; Ashfaq, M.; Akram, N.; Akram, M.W. Blockchain-Enabled Smart Agriculture: Enhancing Data-Driven Decision Making and Ensuring Food Security. J. Clean. Prod. 2023, 427, 138900. [Google Scholar] [CrossRef]
- Liu, W.; Shao, X.F.; Wu, C.H.; Qiao, P. A Systematic Literature Review on Applications of Information and Communication Technologies and Blockchain Technologies for Precision Agriculture Development. J. Clean. Prod. 2021, 298, 126763. [Google Scholar] [CrossRef]
- Prakash, C.; Singh, L.P.; Gupta, A.; Lohan, S.K. Advancements in Smart Farming: A Comprehensive Review of IoT, Wireless Communication, Sensors, and Hardware for Agricultural Automation. Sens. Actuators A Phys. 2023, 362, 114605. [Google Scholar] [CrossRef]
- Morchid, A.; El Alami, R.; Raezah, A.A.; Sabbar, Y. Applications of Internet of Things (IoT) and Sensors Technology to Increase Food Security and Agricultural Sustainability: Benefits and Challenges. Ain Shams Eng. J. 2023, 15, 102509. [Google Scholar] [CrossRef]
- Fuentes-Peñailillo, F.; Acevedo-Opazo, C.; Ortega-Farías, S.; Rivera, M.; Verdugo-Vásquez, N. Spatialized System to Monitor Vine Flowering: Towards a Methodology Based on a Low-Cost Wireless Sensor Network. Comput. Electron. Agric. 2021, 187, 102509. [Google Scholar] [CrossRef]
- Porciello, J.; Coggins, S.; Mabaya, E.; Otunba-Payne, G. Digital Agriculture Services in Low- and Middle-Income Countries: A Systematic Scoping Review. Glob. Food Sec. 2022, 34, 100640. [Google Scholar] [CrossRef]
- Li, F.; Zang, D.; Chandio, A.A.; Yang, D.; Jiang, Y. Farmers’ Adoption of Digital Technology and Agricultural Entrepreneurial Willingness: Evidence from China. Technol. Soc. 2023, 73, 102253. [Google Scholar] [CrossRef]
- McCampbell, M.; Schumann, C.; Klerkx, L. Good Intentions in Complex Realities: Challenges for Designing Responsibly in Digital Agriculture in Low-Income Countries. Sociol. Ruralis 2022, 62, 279–304. [Google Scholar] [CrossRef]
- Jakku, E.; Fielke, S.; Fleming, A.; Stitzlein, C. Reflecting on Opportunities and Challenges Regarding Implementation of Responsible Digital Agri-Technology Innovation. Sociol. Ruralis 2022, 62, 363–388. [Google Scholar] [CrossRef]
- Mowla, M.N.; Mowla, N.; Shah, A.F.M.S.; Rabie, K.M.; Shongwe, T. Internet of Things and Wireless Sensor Networks for Smart Agriculture Applications: A Survey. IEEE Access 2023, 11, 145813–145852. [Google Scholar] [CrossRef]
Disclaimer/Publisher’s Note: The statements, opinions and data contained in all publications are solely those of the individual author(s) and contributor(s) and not of MDPI and/or the editor(s). MDPI and/or the editor(s) disclaim responsibility for any injury to people or property resulting from any ideas, methods, instructions or products referred to in the content. |
© 2024 by the authors. Licensee MDPI, Basel, Switzerland. This article is an open access article distributed under the terms and conditions of the Creative Commons Attribution (CC BY) license (https://creativecommons.org/licenses/by/4.0/).




