A Fuzzy-Logic Based Adaptive Data Rate Scheme for Energy-Efficient LoRaWAN Communication
Abstract
1. Introduction
- We improved Semtech’s traditional ADR to obtain allocation by calculating the SNR average of four (4) packets rather than the traditional ADR’s twenty (20) packets, which reduce the computational cost of searching for the in every frame transmitted.
- We developed a fuzzy-logic based algorithm to calculate the optimal SF and TP values using the obtained for the EDs to select an efficient data rate to be transmitted.
- We evaluated the performance of the system through extensive simulations. We used six metrics to compare the results obtained with the traditional ADR and the ns-3 ADR scheme, namely, Total Energy Consumption (ET), Confirmed Packet Success Rate (CPSR), Uplink Packet Delivery Ratio (UL-PDR), Interference/Collision Rate , Lost-Because-Busy Rate ) and Energy Efficiency.
2. Related Work
3. Technological Overview
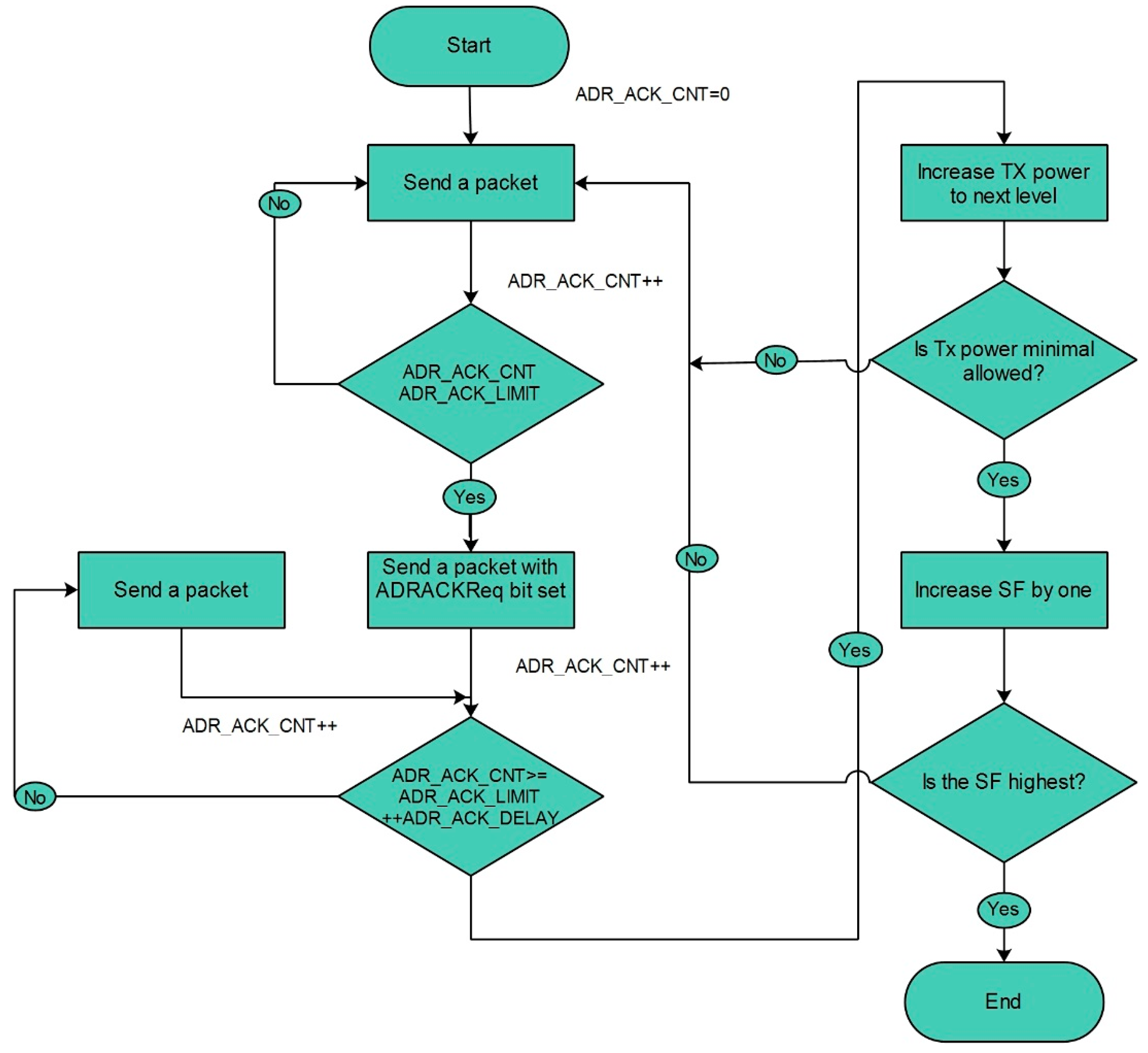
3.1. LoRaWAN Adaptive Data Rate
3.2. Fuzzy Logic System
4. The Proposed Algorithm
4.1. The System Model
- the linguistic variable and terms are defined;
- the membership functions are constructed;
- the fuzzy values are created from the crisp input data;
- the rule base evaluates the rules;
- each rule’s outcomes are aggregated, and the non-fuzzy values are generated from the output data.
4.2. The Input Variable—
4.3. The Fuzzy Rules
- “if is HIGH then TPnew is MEDIUM and SFnew is MEDIUM;”
- “if is IDEAL then TPnew is LOW and SFnew is LOW;”
- “if is LOW then TPnew is MEDIUM and SFnew is MEDIUM.”
4.4. The Output Variable—TPnew
4.5. The Output Variable—SFnew
| Algorithm 1: The proposed fuzzy- logic based ADR algorithm |
| Input:SF = [7,12], TP = [2,14], SNR Output: SF and TP parameters for each ED begin Initialization: FLEngine ← Fuzzylite 1: SNRavg ← average SNR of last 4 frames 2: SNRreq ← demodulation floor (current data rate) 3: ← device margin 4: = (SNRavg − SNRreq − ) 5: // FLEngine processes the following: 6: Define input and output variables-> , SFnew, TPnew 7: Set input and output variable range 8: Define the membership functions 9: Set FLS type-> Mamdani 10: Add Rule code ← FLS fuzzy rules -> “if is HIGH then TPnew is MEDIUM and SFnew is MEDIUM” ->“if is IDEAL then TPnew is LOW and SFnew is LOW” ->“if is LOW then TPnew is MEDIUM and SFnew is MEDIUM” 11: Aggregation->Maximum 12: Defuzzification->Centroid 13: TPnew, SFnew ← FLS [SF, TP] 14: Transmit SFnew and TPnew to ED 15: end |
5. The Simulation of the LoRaWAN Network under ns-3
The Parameters of the Simulation
| Parameter | Value |
|---|---|
| Initial Energy of EDs | 1000 J |
| Supply Voltage | 3.3 V |
| Stand by Current | 0.0014 A |
| Tx Current | 0.028 A |
| Sleep Current | 0.0000015 A |
| Rx Current | 0.0112 A |
| Parameter | Value |
|---|---|
| Number of ED | 100, 150, 200, 250, 300. |
| Topographical Area of EDs | 10,000 m × 10,000 m |
| Number of GWs | 7 |
| Number of NS | 1 |
| Number of ED | 100, 150, 200, 250, 300. |
| MType | CONFIRMED_DATA_UP |
| Data Rate control | Enabled |
| ADR | Enabled |
| End Device Mobility | Disabled |
| Channel Loss Model | LogDistancePropagationLossModel |
| Channel Propagation Delay Model | ConstantSpeedPropagationDelayModel |
| Simulation Time | 3.3 h |
| App. Data Packet Rate | 1 packet per 300 s, 600 s, 900 s, 1200 s, 1500 s. |
6. Results and Discussion
6.1. Performance in Terms of Total Energy Consumption
6.2. Performance in Terms of Confirmed Packet Success Rate
6.3. Performance in Terms of Uplink Packet Delivery Ratio
6.4. Performance in Terms of Interference/Collision Rate
6.5. Performance in Terms of Lost-Because-Busy Rate
6.6. Energy Efficiency in Terms of Correctly Received Packets
7. Conclusions
Author Contributions
Funding
Acknowledgments
Conflicts of Interest
References
- Arshad, J.; Aziz, M.; Al-Huqail, A.A.; Zaman, M.H.U.; Husnain, M.; Rehman, A.U.; Shafiq, M. Implementation of a LoRaWAN based smart agriculture decision support system for optimum crop yield. Sustainability 2022, 14, 827. [Google Scholar] [CrossRef]
- Slaný, V.; Lučanský, A.; Koudelka, P.; Mareček, J.; Krčálová, E.; Martínek, R. An integrated IoT architecture for smart metering using next generation sensor for water management based on LoRaWAN technology: A pilot study. Sensors 2020, 20, 4712. [Google Scholar] [CrossRef] [PubMed]
- Alshehri, F.; Muhammad, G. A comprehensive survey of the Internet of Things (IoT) and AI-based smart healthcare. IEEE Access 2020, 9, 3660–3678. [Google Scholar] [CrossRef]
- Basford, P.J.; Bulot, F.M.J.; Apetroaie-Cristea, M.; Cox, S.J.; Ossont, S.J. LoRaWAN for smart city IoT deployments: A long term evaluation. Sensors 2020, 20, 648. [Google Scholar] [CrossRef]
- Gbadamosi, S.A.; Hancke, G.P.; Abu-Mahfouz, A.M. Building upon NB-IoT networks: A roadmap towards 5G new radio networks. IEEE Access 2020, 8, 188641–188672. [Google Scholar] [CrossRef]
- Lavric, A.; Petrariu, A.I.; Popa, V. SigFox communication protocol: The new era of IoT? In Proceedings of the 2019 International Conference on Sensing and Instrumentation in IoT Era (ISSI), Lisbon, Portugal, 29–30 August 2019; IEEE: Piscataway, NJ, USA, 2019; pp. 1–4. [Google Scholar]
- Mekki, K.; Bajic, E.; Chaxel, F.; Meyer, F. Overview of cellular LPWAN technologies for IoT deployment: Sigfox, LoRaWAN, and NB-IoT. In Proceedings of the 2018 IEEE International Conference on Pervasive Computing and Communications Workshops (Percom Workshops), Athens, Greece, 19–23 March 2018; IEEE: Piscataway, NJ, USA, 2018; pp. 197–202. [Google Scholar]
- Farhad, A.; Kim, D.-H.; Pyun, J.-Y. Resource Allocation to Massive Internet of Things in LoRaWANs. Sensors 2020, 20, 2645. [Google Scholar] [CrossRef]
- Narieda, S.; Fujii, T.; Umebayashi, K. Energy Constrained Optimization for Spreading Factor Allocation in LoRaWAN. Sensors 2020, 20, 4417. [Google Scholar] [CrossRef]
- Amichi, L.; Kaneko, M.; El Rachkidy, N.; Guitton, A. Spreading factor allocation strategy for LoRa networks under imperfect orthogonality. In Proceedings of the ICC 2019–2019 IEEE International Conference on Communications (ICC), Shanghai, China, 20–24 May 2019; IEEE: Piscataway, NJ, USA, 2019; pp. 1–7. [Google Scholar]
- Al-Gumaei, Y.A.; Aslam, N.; Chen, X.; Raza, M.; Ansari, R.I. Optimising Power Allocation in LoRaWAN IoT Applications. IEEE Internet Things J. 2021, 9, 3429–3442. [Google Scholar] [CrossRef]
- Anwar, K.; Rahman, T.; Zeb, A.; Saeed, Y.; Khan, M.A.; Khan, I.; Ahmad, S.; Abdelgawad, A.E.; Abdollahian, M. Improving the convergence period of adaptive data rate in a long range wide area network for the internet of things devices. Energies 2021, 14, 5614. [Google Scholar] [CrossRef]
- Magrin, D. Network Level Performances of a LoRa System. Master’s Thesis, Università degli Studi di Padova, Padua, Italy, 2016. [Google Scholar]
- Bouras, C.; Gkamas, A.; Katsampiris Salgado, S.A.; Kokkinos, V. Comparison of LoRa simulation environments. In Proceedings of the International Conference on Broadband and Wireless Computing, Communication and Applications, Antwerp, Belgium, 7–9 November 2019; Springer: Cham, Switzerland, 2019; pp. 374–385. [Google Scholar]
- Subramanian, A.; Sayed, A. Joint rate and power control algorithms for wireless networks. IEEE Trans. Signal Process. 2005, 53, 4204–4214. [Google Scholar] [CrossRef]
- Kim, S.; Yoo, Y. Contention-aware adaptive data rate for throughput optimization in LoRaWAN. Sensors 2018, 18, 1716. [Google Scholar] [CrossRef] [PubMed]
- Kim, D.-Y.; Kim, S.; Hassan, H.; Park, J.H. Adaptive data rate control in low power wide area networks for long range IoT services. J. Comput. Sci. 2017, 22, 171–178. [Google Scholar] [CrossRef]
- Slabicki, M.; Premsankar, G.; Di Francesco, M. Adaptive configuration of LoRa networks for dense IoT deployments. In Proceedings of the NOMS 2018—2018 IEEE/IFIP Network Operations and Management Symposium, Taipei, Taiwan, 23–27 April 2018; IEEE: Piscataway, NJ, USA, 2018; pp. 1–9. [Google Scholar]
- Cuomo, F.; Campo, M.; Caponi, A.; Bianchi, G.; Rossini, G.; Pisani, P. EXPLoRa: Extending the performance of LoRa by suitable spreading factor allocations. In Proceedings of the 2017 IEEE 13th International Conference on Wireless and Mobile Computing, Networking and Communications (WiMob), Rome, Italy, 9–11 October 2017; IEEE: Piscataway, NJ, USA, 2017; pp. 1–8. [Google Scholar]
- Li, Y.; Yang, J.; Wang, J. DyLoRa: Towards energy efficient dynamic LoRa transmission control. In Proceedings of the IEEE INFOCOM 2020-IEEE Conference on Computer Communications, Toronto, ON, Canada, 6–9 July 2020; IEEE: Piscataway, NJ, USA, 2020; pp. 2312–2320. [Google Scholar]
- Liu, X.; Qin, Z.; Gao, Y.; McCann, J.A. Resource allocation in wireless powered IoT networks. IEEE Internet Things J. 2019, 6, 4935–4945. [Google Scholar] [CrossRef]
- Gao, W.; Zhao, Z.; Min, G. AdapLoRa: Resource adaptation for maximizing network lifetime in LoRa networks. In Proceedings of the 2020 IEEE 28th International Conference on Network Protocols (ICNP), Madrid, Spain, 13–16 October 2020; IEEE: Piscataway, NJ, USA, 2020; pp. 1–11. [Google Scholar]
- Park, J.; Park, K.; Bae, H.; Kim, C.-K. EARN: Enhanced ADR with coding rate adaptation in LoRaWAN. IEEE Internet Things J. 2020, 7, 11873–11883. [Google Scholar] [CrossRef]
- Medeiros, A.; Silva, J.; De Sousa Junior, V.A.; Bezerra, N. Spreading Factor Assignment Strategy for Coverage and Capacity Flexible Tradeoff. J. Commun. Inf. Syst. 2022, 37, 47–51. [Google Scholar]
- Meana-Llorián, D.; García, C.G.; G-bustelo BC, P.; Lovelle JM, C.; Garcia-Fernandez, N. IoFClime: The fuzzy logic and the Internet of Things to control indoor temperature regarding the outdoor ambient conditions. Future Gener. Comput. Syst. 2017, 76, 275–284. [Google Scholar] [CrossRef]
- Hosseinzadeh, S.; Larijani, H.; Curtis, K.; Wixted, A. An adaptive neuro-fuzzy propagation model for LoRaWAN. Appl. Syst. Innov. 2019, 2, 10. [Google Scholar] [CrossRef]
- Gupta, S.; Snigdh, I.; Sahana, S.K. A Fuzzy Logic Approach for Predicting Efficient LoRa Communication. Int. J. Fuzzy Syst. 2022, 24, 2591–2599. [Google Scholar] [CrossRef]
- Semtech. Modulation Basics Application Note AN1200. 22. Semtech Corporation-Wireless Sensing and Timing Products Division; Semtech: Camarillo, CA, USA, 2015. [Google Scholar]
- Alliance, L. LoRaWAN 1.1 Regional Parameters. 2017. Available online: https://lora-alliance.org/resource_hub/rp2-1-0-3-lorawan-regional-parameters/ (accessed on 7 July 2021).
- Alliance, L.; LoRaWAN 1.0. 3 Specification. Available online: https://lora-alliance.org/resource-hub/lorawanr-specification-v103 (accessed on 1 August 2021).
- Kufakunesu, R.; Hancke, G.P.; Abu-Mahfouz, A.M. A Survey on Adaptive Data Rate Optimization in LoRaWAN: Recent Solutions and Major Challenges. Sensors 2020, 20, 5044. [Google Scholar] [CrossRef]
- Haxhibeqiri, J.; De Poorter, E.; Moerman, I.; Hoebeke, J. A survey of lorawan for iot: From technology to application. Sensors 2018, 18, 3995. [Google Scholar] [CrossRef] [PubMed]
- Castro, J.L. Fuzzy logic controllers are universal approximators. IEEE Trans. Syst. Man Cybern. 1995, 25, 629–635. [Google Scholar] [CrossRef]
- Kosko, B. Fuzzy systems as universal approximators. IEEE Trans. Comput. 1994, 43, 1329–1333. [Google Scholar] [CrossRef]
- Timothy, J. Fuzzy Logic with Engineering Applications; Wiley: Hoboken, NJ, USA, 2016. [Google Scholar]
- Zadeh, L.A.; Klir, G.J.; Yuan, B. Fuzzy Sets, Fuzzy Logic, and Fuzzy Systems: Selected Papers; World Scientific: Singapore, 1996. [Google Scholar]
- Mamdani, E.H.; Assilian, S. An experiment in linguistic synthesis with a fuzzy logic controller. Int. J. Man-Mach. Stud. 1975, 7, 1–13. [Google Scholar] [CrossRef]
- Rada-Vilela, J.F. A fuzzy logic control library in C++. In Proceedings of the Open Source Developers Conference, Auckland, New Zealand, 21–23 October 2013. [Google Scholar]
- Sobhy, S.M.; Khedr, W.M. Developing of fuzzy logic controller for air condition system. Int. J. Comput. Appl. 2015, 126, 1–8. [Google Scholar]
- Semtech. SX1301 Data Sheet_v2.4. Available online: https://www.semtech.com/products/wireless-rf/lora-core/sx1301 (accessed on 12 November 2021).
- Semtech. SX1272 Data Sheet_v4. Available online: https://www.semtech.com/products/wireless-rf/lora-core/sx1272 (accessed on 12 November 2021).
- Gaussian Waves. Log Distance Model. Available online: https://www.gaussianwaves.com/2013/09/log-distance-path-loss-orlog-normal-shadowing-model/ (accessed on 7 August 2021).
- Sandoval, R.M.; Garcia-Sanchez, A.-J.; Garcia-Haro, J. Optimizing and Updating LoRa Communication Parameters: A Machine Learning Approach. IEEE Trans. Netw. Serv. Manag. 2019, 16, 884–895. [Google Scholar] [CrossRef]
- A Discrete-Event Network Simulator for Internet Systems. Available online: https://www.nsnam.org/ (accessed on 30 May 2021).
- da Silva, J.C.; Flor DD, L.; de Sousa Junior, V.A.; Bezerra, N.S.; de Medeiros, A.A. A Survey of LoRaWAN Simulation Tools in ns-3. J. Commun. Inf. Syst. 2021, 36, 17–30. [Google Scholar] [CrossRef]
- Magrin, D.; Centenaro, M.; Vangelista, L. Performance evaluation of LoRa networks in a smart city scenario. In Proceedings of the 2017 IEEE International Conference on communications (ICC), Paris, France, 21–25 May 2017; IEEE: Piscataway, NJ, USA, 2017; pp. 1–7. [Google Scholar]
- Reynders, B.; Wang, Q.; Pollin, S. A LoRaWAN module for ns-3: Implementation and evaluation. In Proceedings of the 10th Workshop on ns-3, Surathkal, India, 13–14 June 2018; pp. 61–68. [Google Scholar]
- Van den Abeele, F.; Haxhibeqiri, J.; Moerman, I.; Hoebeke, J. Scalability analysis of large-scale LoRaWAN networks in ns-3. IEEE Internet Things J. 2017, 4, 2186–2198. [Google Scholar] [CrossRef]
- To, T.-H.; Duda, A. Simulation of lora in ns-3: Improving lora performance with csma. In Proceedings of the 2018 IEEE International Conference on Communications (ICC), Kansas City, MO, USA, 20–24 May 2018; IEEE: Piscataway, NJ, USA, 2018; pp. 1–7. [Google Scholar]
- Magrin, D.; Capuzzo, M. LoRaWAN ns-3 Module. Available online: https://github.com/signetlabdei/lorawan (accessed on 30 May 2021).
- Citoni, B.; Ansari, S.; Abbasi, Q.H.; Imran, M.A.; Hussain, S. Impact of Inter-Gateway Distance on LoRaWAN Performance. Electronics 2021, 10, 2197. [Google Scholar] [CrossRef]










| Refs | Scheme | Objective | Metrics |
|---|---|---|---|
| [15] | State-space model | Congestion | Interference |
| [16] | Gradient Projection | Throughput | Channel contention |
| [17] | Logistic Regression | Congestion | Transmission delay, received signal strength |
| [18] | ADR+ | Link level performance, energy efficiency | PDR |
| [19] | EXPLORA | Throughput | Channel contention, coverage, data extraction rate |
| [20] | DyLoRa | Energy Efficiency | Symbol error rate, PDR |
| [21] | Efficient Channel Allocation Algorithm (ECAA) | Throughput | Channel contention |
| [22] | AdapLoRa | Frequency estimation, energy efficiency | Network lifetime, residual network energy |
| [23] | BE-LoRa | Link level performance, energy efficiency | PDR, packet success rate |
| [23] | EARN | Code rate modification, energy efficiency | Collision probability |
| Proposed | FL-ADR | Energy efficiency | PDR, CPSR, collision rate |
| Semtech-ADR | ns-3-ADR | FL-ADR |
|---|---|---|
| 20 packets | 4 packets | 4 packets |
| Maximum SNR | Minimum SNR | Average SNR |
| (Equation (5)) | (Equation (5)) | |
| /3 | /3 | No steps required |
| Uses 3 dB steps to adjust TP | Uses 2 dB steps to adjust TP | Uses fuzzy logic |
Publisher’s Note: MDPI stays neutral with regard to jurisdictional claims in published maps and institutional affiliations. |
© 2022 by the authors. Licensee MDPI, Basel, Switzerland. This article is an open access article distributed under the terms and conditions of the Creative Commons Attribution (CC BY) license (https://creativecommons.org/licenses/by/4.0/).
Share and Cite
Kufakunesu, R.; Hancke, G.; Abu-Mahfouz, A. A Fuzzy-Logic Based Adaptive Data Rate Scheme for Energy-Efficient LoRaWAN Communication. J. Sens. Actuator Netw. 2022, 11, 65. https://doi.org/10.3390/jsan11040065
Kufakunesu R, Hancke G, Abu-Mahfouz A. A Fuzzy-Logic Based Adaptive Data Rate Scheme for Energy-Efficient LoRaWAN Communication. Journal of Sensor and Actuator Networks. 2022; 11(4):65. https://doi.org/10.3390/jsan11040065
Chicago/Turabian StyleKufakunesu, Rachel, Gerhard Hancke, and Adnan Abu-Mahfouz. 2022. "A Fuzzy-Logic Based Adaptive Data Rate Scheme for Energy-Efficient LoRaWAN Communication" Journal of Sensor and Actuator Networks 11, no. 4: 65. https://doi.org/10.3390/jsan11040065
APA StyleKufakunesu, R., Hancke, G., & Abu-Mahfouz, A. (2022). A Fuzzy-Logic Based Adaptive Data Rate Scheme for Energy-Efficient LoRaWAN Communication. Journal of Sensor and Actuator Networks, 11(4), 65. https://doi.org/10.3390/jsan11040065

