Transcriptome Analysis Unveils the Crucial Role of Mitochondrial Oxidative Phosphorylation Pathways in Ulmus pumila in Response to Salt Stress
Abstract
1. Introduction
2. Results
2.1. Salt Stress Treatment and Phenotypic Screening of Elm Cultivars
2.2. ROS Homeostasis in Contrasting Elm Cultivars Under Salt Stress
2.3. Organ-Specific Transcriptional Adaptation in Response to Salt Stress
2.4. Pathway of Salt-Responsive Genes in SS-J and ST-Y via KEGG Enrichment Analysis
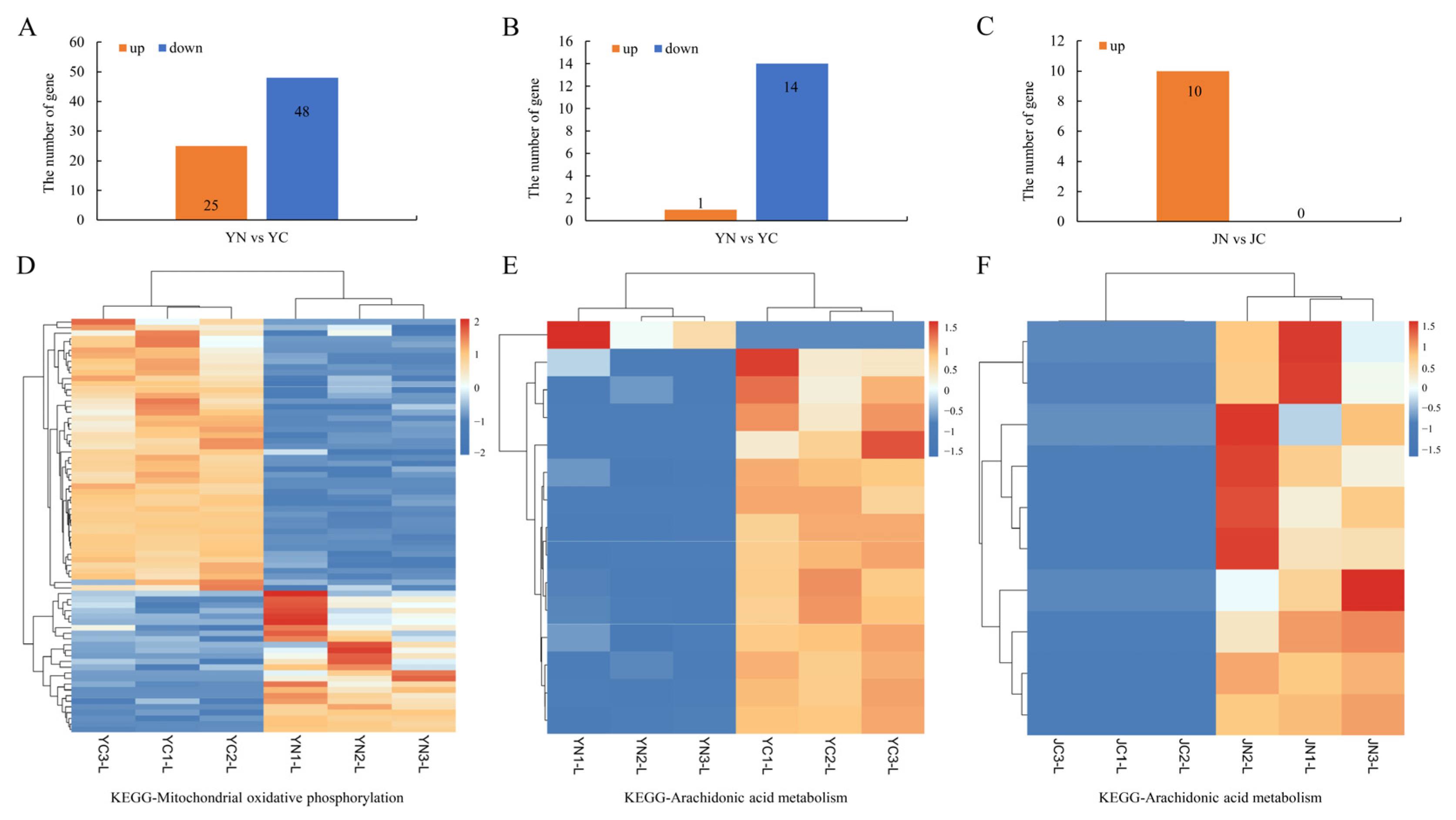
2.5. Coordinated Regulation of Oxidative Phosphorylation and Arachidonic Acid Metabolism
2.6. Transcriptomic Validation Through RT-qPCR Analysis
3. Discussion
4. Materials and Methods
4.1. Plant Materials and Salt Treatments
4.2. Chlorophyll Content and Physiological Stress Response Indicator Analysis
4.3. Histochemical Staining and Quantification of ROS
4.4. RNA Isolation and Real-Time Quantitative PCR (RT-qPCR) Analysis
4.5. RNA-Seq and Differentially Expressed Genes (DEGs) Analysis
4.6. Statistical Analysis
5. Conclusions
Supplementary Materials
Author Contributions
Funding
Data Availability Statement
Conflicts of Interest
References
- Liang, Y.; Liu, H.; Fu, Y.; Li, P.; Li, S.; Gao, Y. Regulatory effects of silicon nanoparticles on the growth and photosynthesis of cotton seedlings under salt and low-temperature dual stress. BMC Plant Biol. 2023, 23, 504. [Google Scholar] [CrossRef] [PubMed]
- Bao, Y.; Ma, B.; McLaughlin, N.B.; Niu, Y.; Wang, D.; Liu, H.; Li, M.; Sun, Z. The impact of salinization on soil bacterial diversity, yield and quality of Glycyrrhiza uralensis Fisch. Front. Microbiol. 2024, 15, 1448301. [Google Scholar] [CrossRef] [PubMed]
- Wang, Z.; Tan, W.; Yang, D.; Zhang, K.; Zhao, L.; Xie, Z.; Xu, T.; Zhao, Y.; Wang, X.; Pan, X.; et al. Mitigation of soil salinization and alkalization by bacterium-induced inhibition of evaporation and salt crystallization. Sci. Total Environ. 2021, 755, 142511. [Google Scholar] [CrossRef] [PubMed]
- Wang, L.; Zhao, Z.Y.; Zhang, K.; Tian, C.Y. Reclamation and utilization of saline soils in arid northwestern China: A promising halophyte drip-irrigation system. Environ. Sci. Technol. 2013, 47, 5518–5519. [Google Scholar] [CrossRef]
- Chen, P.; Liu, P.; Zhang, Q.; Bu, C.; Lu, C.; Srivastava, S.; Zhang, D.; Song, Y. Gene Coexpression Network Analysis Indicates that Hub Genes Related to Photosynthesis and Starch Synthesis Modulate Salt Stress Tolerance in Ulmus pumila. Int. J. Mol. Sci. 2021, 22, 4410. [Google Scholar] [CrossRef]
- Yu, Z.; Song, J.; Xu, L.; Zhang, H. Evaluating the Combustion Performance of the Usual Timbers in Furniture Using a Grey Correlation Method Based on Thermolysis, Ignition, and Flame Spread. Fire 2024, 7, 218. [Google Scholar] [CrossRef]
- Batsaikhan, G.-E.; Suren, M.; Enkhbayar, B.; Dugarjav, D. Growth and biomass of siberian elm seedlings (Ulmus pumila L.) grown in tree nursery. Mong. J. Agric. Sci. 2020, 30, 32–37. [Google Scholar] [CrossRef]
- Mu, D.; Zwiazek, J.J.; Li, Z.; Zhang, W. Genotypic variation in salt tolerance of Ulmus pumila plants obtained by shoot micropropagation. Acta Physiol. Plant. 2016, 38, 188. [Google Scholar] [CrossRef]
- Chen, C.; Chu, Y.; Huang, Q.; Zhang, W.; Ding, C.; Zhang, J.; Li, B.; Zhang, T.; Li, Z.; Su, X. Morphological, physiological, and transcriptional responses to low nitrogen stress in Populus deltoides Marsh. clones with contrasting nitrogen use efficiency. BMC Genom. 2021, 22, 697. [Google Scholar] [CrossRef]
- Niramaya, S.M.; Ganesh, C.N.; Nilima, S.R.; Suprasanna, P.; Tukaram, D.N. Plant Salt Stress: Adaptive Responses, Tolerance Mechanism and Bioengineering for Salt Tolerance. Bot. Rev. 2016, 82, 371–406. [Google Scholar] [CrossRef]
- Zhao, S.; Zhang, Q.; Liu, M.; Zhou, H.; Ma, C.; Wang, P. Regulation of Plant Responses to Salt Stress. Int. J. Mol. Sci. 2021, 22, 4609. [Google Scholar] [CrossRef]
- Yalcinkaya, T.; Uzilday, B.; Ozgur, R.; Turkan, I.; Mano, J.i. Lipid peroxidation-derived reactive carbonyl species (RCS): Their interaction with ROS and cellular redox during environmental stresses. Environ. Exp. Bot. 2019, 165, 139–149. [Google Scholar] [CrossRef]
- Yuqi, Z.; Shuhao, L.; Shengxiang, R.; Yang, X.; Maomao, H.; Mingxuan, H.; Fenglin, Z. Genome-Wide Identification and Characterization of the Superoxide Dismutase (SOD) Gene Family in Pakchoi and the Role of the BchFSD2 Gene in the Salt Stress Toleran. Agronomy 2024, 14, 384. [Google Scholar] [CrossRef]
- Li, J.; Yang, Y.; Wang, F.; Ma, Q.; Jia, H. Magnesium-dependent phosphatase 1 (MDP1) interacts with WRKY 53 and protein phosphatase 2C 80 (PP2C80) to improve salt stress tolerance by scavenging reactive oxygen species in Salix psammophila. Int. J. Biol. Macromol. 2025, 316, 144687. [Google Scholar] [CrossRef] [PubMed]
- Qiang, Q.; Zhang, Z.; Li, X.; Li, C.; Mao, M.; Ding, X.; Zhang, J.; Li, S.; Lai, Z.; Yang, J.; et al. The amino acid permease SlAAP6 contributes to tomato growth and salt tolerance by mediating branched-chain amino acid transport. Hortic. Res. 2025, 12, uhae286. [Google Scholar] [CrossRef] [PubMed]
- Song, Q.; He, F.; Kong, L.; Yang, J.; Wang, X.; Zhao, Z.; Zhang, Y.; Xu, C.; Fan, C.; Luo, K. The IAA17.1/HSFA5a module enhances salt tolerance in Populus tomentosa by regulating flavonol biosynthesis and ROS levels in lateral roots. New Phytol. 2024, 241, 592–606. [Google Scholar] [CrossRef]
- Hao, L.; Qiling, S.; Xing, L.; Peipei, G.; Daling, F.; Xiaomeng, Z.; Yin, L.; Jingsen, Y.; Shuxing, S.; Jianjun, Z.; et al. Synergistic effects of carbon cycle metabolism and photosynthesis in Chinese cabbage under salt stress. Hortic. Plant J. 2024, 10, 461–472. [Google Scholar] [CrossRef]
- Nath, S. The thermodynamic efficiency of ATP synthesis in oxidative phosphorylation. Biophys. Chem. 2016, 219, 69–74. [Google Scholar] [CrossRef]
- Chidozie, N.O.; Shon, A.K.; Andrew, P.W. Mitochondrial complex I ROS production and redox signaling in hypoxia. Redox Biol. 2023, 67, 102926. [Google Scholar] [CrossRef]
- Schofield, J.H.; Schafer, Z.T. Mitochondrial Reactive Oxygen Species and Mitophagy: A Complex and Nuanced Relationship. Antioxid. Redox Signal. 2021, 34, 517–530. [Google Scholar] [CrossRef]
- Hashemipetroudi, S.H.; Ahmadian, G.; Fatemi, F.; Nematzadeh, G.; Yamchi, A.; Kuhlmann, M. Ion content, antioxidant enzyme activity and transcriptional response under salt stress and recovery condition in the halophyte grass Aeluropus littoralis. BMC Res. Notes 2022, 15, 201. [Google Scholar] [CrossRef] [PubMed]
- Tao, L.I.; Run-Jin, L.I.U.; Xin-Hua, H.E.; Bao-Shan, W. Enhancement of Superoxide Dismutase and Catalase Activities and Salt Tolerance of Euhalophyte Suaeda salsa L. by Mycorrhizal Fungus Glomus mosseae. Pedosphere 2012, 22, 217–224. [Google Scholar] [CrossRef]
- Zhang, Q.-F.; Li, Y.-Y.; Pang, C.-H.; Lu, C.-M.; Wang, B.-S. NaCl enhances thylakoid-bound SOD activity in the leaves of C3 halophyte Suaeda salsa L. Plant Sci. 2005, 168, 423–430. [Google Scholar] [CrossRef]
- Averill-Bates, D. Reactive oxygen species and cell signaling. Review. Biochim. Biophys. Acta (BBA)-Mol. Cell Res. 2024, 1871, 119573. [Google Scholar] [CrossRef]
- Savchenko, T.; Walley, J.W.; Chehab, E.W.; Xiao, Y.; Kaspi, R.; Pye, M.F.; Mohamed, M.E.; Lazarus, C.M.; Bostock, R.M.; Dehesh, K. Arachidonic acid: An evolutionarily conserved signaling molecule modulates plant stress signaling networks. Plant Cell 2010, 22, 3193–3205. [Google Scholar] [CrossRef]
- Lewis, D.C.; Stevens, D.M.; Little, H.; Coaker, G.L.; Bostock, R.M. Overlapping Local and Systemic Defense Induced by an Oomycete Fatty Acid MAMP and Brown Seaweed Extract in Tomato. Mol. Plant-Microbe Interact. 2023, 36, 359–371. [Google Scholar] [CrossRef]
- Wang, P.; Liu, W.C.; Han, C.; Wang, S.; Bai, M.Y.; Song, C.P. Reactive oxygen species: Multidimensional regulators of plant adaptation to abiotic stress and development. J. Integr. Plant Biol. 2024, 66, 330–367. [Google Scholar] [CrossRef]
- You, J.; Chan, Z. ROS Regulation During Abiotic Stress Responses in Crop Plants. Front. Plant Sci. 2015, 6, 1092. [Google Scholar] [CrossRef]
- Wei, S.-S.; Wang, X.-Y.; Liu, P.; Zhang, J.-W.; Zhao, B.; Dong, S.-T. Comparative proteomic analysis provides new insights into ear leaf senescence of summer maize (Zea mays L.) under field condition. J. Integr. Agric. 2016, 15, 1005–1016. [Google Scholar] [CrossRef]
- Geldhof, B.; Pattyn, J.; Eyland, D.; Carpentier, S.; Van de Poel, B. A digital sensor to measure real-time leaf movements and detect abiotic stress in plants. Plant Physiol. 2021, 187, 1131–1148. [Google Scholar] [CrossRef]
- Han, Z.; Liu, H.; Zhao, X.; Liu, S.; Zhang, J.; Guo, S.; Wang, B.; Zhao, L.; Jin, Y.; Guo, Y.; et al. Functional characterization of maize phytochrome-interacting factor 3 (ZmPIF3) in enhancing salt tolerance in arabidopsis. Sci. Rep. 2024, 14, 19955. [Google Scholar] [CrossRef] [PubMed]
- Zheng, Y.; Zong, J.; Liu, J.; Wang, R.; Chen, J.; Guo, H.; Kong, W.; Liu, J.; Chen, Y. Mining for salt-tolerant genes from halophyte Zoysia matrella using FOX system and functional analysis of ZmGnTL. Front. Plant Sci. 2022, 13, 1063436. [Google Scholar] [CrossRef] [PubMed]
- Akbari Oghaz, N.; Rahnama, K.; Vatandoost, H.; Afshari, A.; White, J.F.; Hyde, K.D.; Yazdanian, M.; Salari, E.; Hatamzadeh, S.; Taheri, A. Entomopathogenic fungi as guardians of elm trees: A review of dual-action biocontrol agents targeting Scolytus spp. and their associated Ophiostoma species. J. Invertebr. Pathol. 2025, 211, 108361. [Google Scholar] [CrossRef] [PubMed]
- Wang, L.; Liang, W.; Xing, J.; Tan, F.; Chen, Y.; Huang, L.; Cheng, C.L.; Chen, W. Dynamics of chloroplast proteome in salt-stressed mangrove Kandelia candel (L.) Druce. J. Proteome Res. 2013, 12, 5124–5136. [Google Scholar] [CrossRef]
- Hameed, A.; Ahmed, M.Z.; Hussain, T.; Aziz, I.; Ahmad, N.; Gul, B.; Nielsen, B.L. Effects of Salinity Stress on Chloroplast Structure and Function. Cells 2021, 10, 2023. [Google Scholar] [CrossRef]
- Liu, Y.; Su, M.; Zhao, X.; Liu, M.; Wu, J.; Wu, X.; Lu, Z.; Han, Z. Combined transcriptomic and metabolomic analysis revealed the salt tolerance mechanism of Populus talassica × Populus euphratica. BMC Plant Biol. 2025, 25, 361. [Google Scholar] [CrossRef]
- Meng, F.; Luo, Q.; Wang, Q.; Zhang, X.; Qi, Z.; Xu, F.; Lei, X.; Cao, Y.; Chow, W.S.; Sun, G. Physiological and proteomic responses to salt stress in chloroplasts of diploid and tetraploid black locust (Robinia pseudoacacia L.). Sci. Rep. 2016, 6, 23098. [Google Scholar] [CrossRef]
- Chen, Q.; Yang, G. Signal Function Studies of ROS, Especially RBOH-Dependent ROS, in Plant Growth, Development and Environmental Stress. J. Plant Growth Regul. 2020, 39, 157–171. [Google Scholar] [CrossRef]
- Kesawat, M.S.; Satheesh, N.; Kherawat, B.S.; Kumar, A.; Kim, H.U.; Chung, S.M.; Kumar, M. Regulation of Reactive Oxygen Species during Salt Stress in Plants and Their Crosstalk with Other Signaling Molecules-Current Perspectives and Future Directions. Plants 2023, 12, 864. [Google Scholar] [CrossRef]
- Kordrostami, M.; Rabiei, B.; Hassani Kumleh, H. Biochemical, physiological and molecular evaluation of rice cultivars differing in salt tolerance at the seedling stage. Physiol. Mol. Biol. Plants Int. J. Funct. Plant Biol. 2017, 23, 529–544. [Google Scholar] [CrossRef]
- Duong, C.Q.; Bui, A.L.; Le, T.H.; Tran, T.T.; Trinh, N.N. Differential biochemical and metabolic responses of contrast rice cultivars (Oryza sativa L.) under salt stress. Acta Agrobot. 2023, 76, 172513. [Google Scholar] [CrossRef]
- Del Rio, D.; Stewart, A.J.; Pellegrini, N. A review of recent studies on malondialdehyde as toxic molecule and biological marker of oxidative stress. Nutr. Metab. Cardiovasc. Dis. 2005, 15, 316–328. [Google Scholar] [CrossRef] [PubMed]
- Moradi, F.; Ismail, A.M. Responses of photosynthesis, chlorophyll fluorescence and ROS-scavenging systems to salt stress during seedling and reproductive stages in rice. Ann. Bot. 2007, 99, 1161–1173. [Google Scholar] [CrossRef] [PubMed]
- Du, X.; Wang, G.; Ji, J.; Shi, L.; Guan, C.; Jin, C. Comparative transcriptome analysis of transcription factors in different maize varieties under salt stress conditions. Plant Growth Regul. 2016, 81, 183–195. [Google Scholar] [CrossRef]
- Shehab, M.; Iovene, M.; Ciancio, A.; Colagiero, M.; Finetti-Sialer, M. Transcriptome Analysis Provides Novel Insights into Salt Stress Response in Two Egyptian Rice Varieties with Different Tolerance Levels. Rice Sci. 2022, 29, 499–502. [Google Scholar] [CrossRef]
- Li, Y.; Jiang, F.; Niu, L.; Wang, G.; Yin, J.; Song, X.; Ottosen, C.O.; Rosenqvist, E.; Mittler, R.; Wu, Z.; et al. Synergistic regulation at physiological, transcriptional and metabolic levels in tomato plants subjected to a combination of salt and heat stress. Plant J. Cell Mol. Biol. 2024, 117, 1656–1675. [Google Scholar] [CrossRef]
- Zhou, H.; Shi, H.; Yang, Y.; Feng, X.; Chen, X.; Xiao, F.; Lin, H.; Guo, Y. Insights into plant salt stress signaling and tolerance. J. Genet. Genom. 2024, 51, 16–34. [Google Scholar] [CrossRef]
- Wu, J.; Wang, X.; Xu, J.; Li, T.; Shan, G.; Zhang, L.; Yan, T.; Song, X.; Sun, Y.; Guo, H.; et al. Overexpression of soybean flavonoid 3′-hydroxylase enhances plant salt tolerance by promoting ascorbic acid biosynthesis. J. Adv. Res. 2026, 80, 111–123. [Google Scholar] [CrossRef]
- Nianwei, Q.; Min, C.; Jianrong, G.; Huayin, B.; Xiuling, M.; Baoshan, W. Coordinate up-regulation of V-H+-ATPase and vacuolar Na+/H+ antiporter as a response to NaCl treatment in a C3 halophyte Suaeda salsa. Plant Sci. 2007, 172, 1218–1225. [Google Scholar] [CrossRef]
- Li, J.; Xu, L.; Xuan, P.; Tian, Z.; Liu, R. Thiourea and arginine synergistically preserve redox homeostasis and ionic balance for alleviating salinity stress in wheat. Sci. Rep. 2024, 14, 21375. [Google Scholar] [CrossRef]






Disclaimer/Publisher’s Note: The statements, opinions and data contained in all publications are solely those of the individual author(s) and contributor(s) and not of MDPI and/or the editor(s). MDPI and/or the editor(s) disclaim responsibility for any injury to people or property resulting from any ideas, methods, instructions or products referred to in the content. |
© 2026 by the authors. Licensee MDPI, Basel, Switzerland. This article is an open access article distributed under the terms and conditions of the Creative Commons Attribution (CC BY) license.
Share and Cite
Zhao, Y.; Guo, Y.; Song, S.; Li, Y.; Shang, Y.; Tian, Z.; Li, X.; Ding, Y.; Su, K.; Lu, C.; et al. Transcriptome Analysis Unveils the Crucial Role of Mitochondrial Oxidative Phosphorylation Pathways in Ulmus pumila in Response to Salt Stress. Plants 2026, 15, 1164. https://doi.org/10.3390/plants15081164
Zhao Y, Guo Y, Song S, Li Y, Shang Y, Tian Z, Li X, Ding Y, Su K, Lu C, et al. Transcriptome Analysis Unveils the Crucial Role of Mitochondrial Oxidative Phosphorylation Pathways in Ulmus pumila in Response to Salt Stress. Plants. 2026; 15(8):1164. https://doi.org/10.3390/plants15081164
Chicago/Turabian StyleZhao, Yanqiu, Yu Guo, Shuo Song, Yongtao Li, Yuanyuan Shang, Zhaoyang Tian, Xiaoyu Li, Yihao Ding, Kaina Su, Chaoxia Lu, and et al. 2026. "Transcriptome Analysis Unveils the Crucial Role of Mitochondrial Oxidative Phosphorylation Pathways in Ulmus pumila in Response to Salt Stress" Plants 15, no. 8: 1164. https://doi.org/10.3390/plants15081164
APA StyleZhao, Y., Guo, Y., Song, S., Li, Y., Shang, Y., Tian, Z., Li, X., Ding, Y., Su, K., Lu, C., Li, D., Zhao, L., Zhang, H., & Yang, Q. (2026). Transcriptome Analysis Unveils the Crucial Role of Mitochondrial Oxidative Phosphorylation Pathways in Ulmus pumila in Response to Salt Stress. Plants, 15(8), 1164. https://doi.org/10.3390/plants15081164

