Integrated Transcriptomic and Metabolic Analyses Reveal Key Defense Pathways Against Fusarium Infection in Maize Kernels
Abstract
1. Introduction
2. Results
2.1. Resistance Evaluation and Fumonisin Analysis of ZL30 and 92C
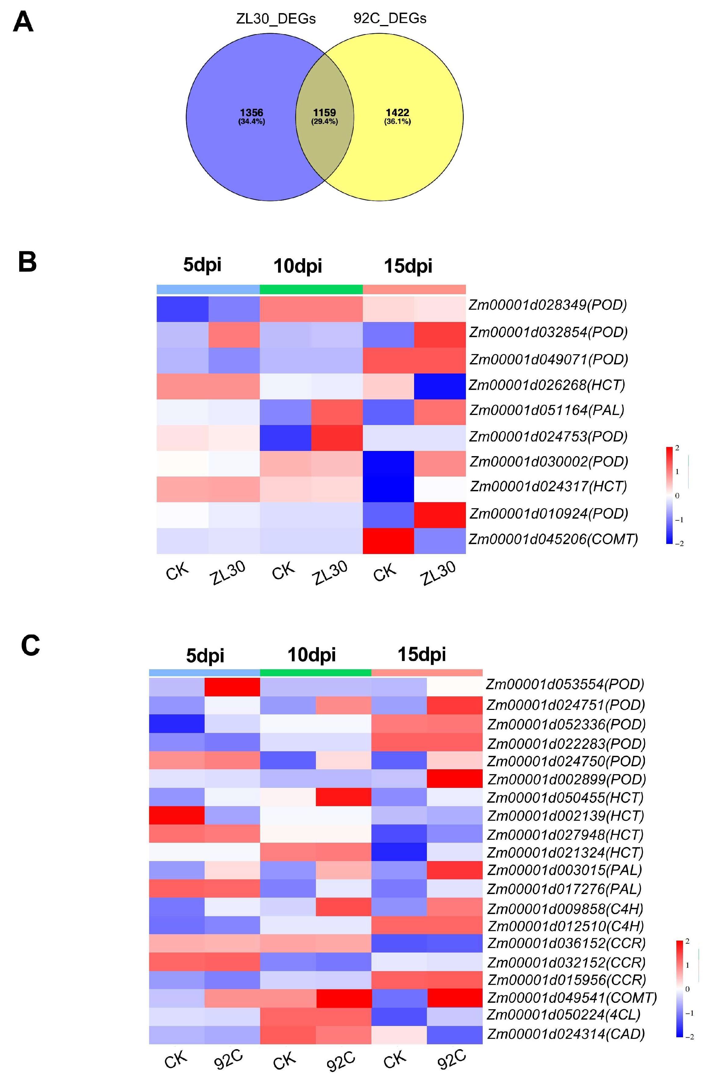
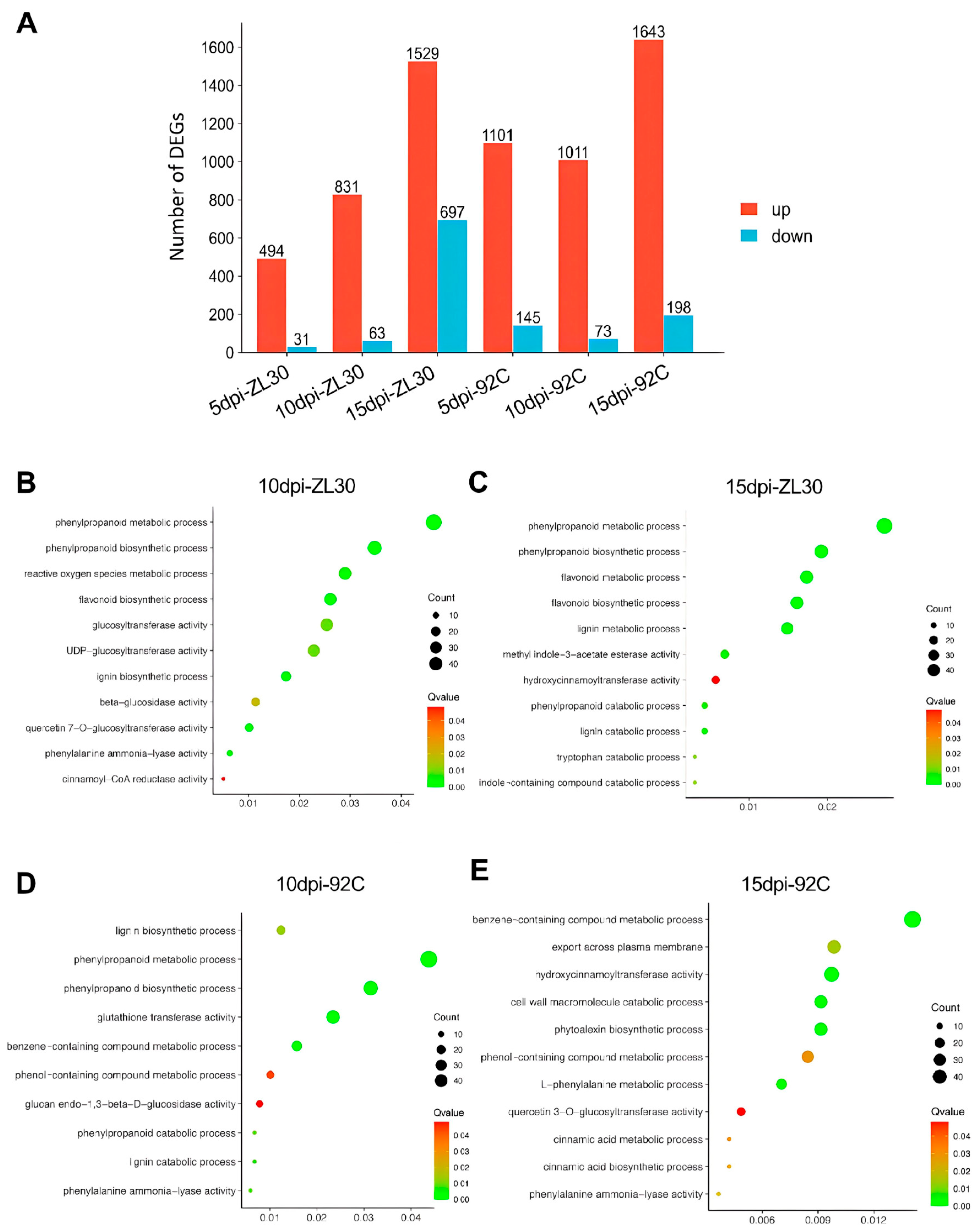
2.2. Transcriptome Profiling of ZL30 and 92C in Response to F. verticillioides
2.3. Comparative Metabolic Profiling of ZL30 and 92C upon F. verticillioides Inoculation
2.4. DAMs and DEGs Involved in the Phenylpropanoid Metabolic Pathway
2.5. The Role of Lignin Biosynthesis in Maize Resistance to Fusarium Ear Rot
3. Discussion
4. Materials and Methods
4.1. Plant Materials
4.2. Inoculation Assay and Evaluation of Disease Resistance
4.3. Determination of Fumonisin Content
4.4. Transcriptome Sequencing and Data Processing
4.5. Metabolomic Analysis
4.6. Measurement of Lignin Content
4.7. RT-qPCR
4.8. Statistical Analysis
5. Conclusions
Supplementary Materials
Author Contributions
Funding
Data Availability Statement
Conflicts of Interest
Abbreviations
| FER | Fusarium ear rot |
| QTL | Quantitative trait locus |
| FB1 | Fumonisin B1 |
| FB2 | Fumonisin B2 |
| FB3 | Fumonisin B3 |
| DEGs | Differentially expressed genes |
| DAMs | Differentially accumulated metabolites |
References
- Bottalico, A.; Logrieco, A.; Visconti, A. Fusarium species and their mycotoxins in infected corn in Italy. Mycopathologia 1989, 107, 85–92. [Google Scholar] [CrossRef] [PubMed]
- Munkvold, G.P.; Desjardins, A.E. Fumonisins in maize: Can we reduce their occurrence? Plant Dis. 1997, 81, 556–565. [Google Scholar] [CrossRef] [PubMed]
- Nelson, P.E.; Desjardins, A.E.; Plattner, R.D. Fumonisins, mycotoxins produced by Fusarium species: Biology, chemistry, and significance. Annu. Rev. Phytopathol. 1993, 31, 233–252. [Google Scholar] [CrossRef] [PubMed]
- Rheeder, J.P.; Marasas, W.F.; Vismer, H.F. Production of fumonisin analogs by Fusarium species. Appl. Environ. Microbiol. 2002, 68, 2101–2105. [Google Scholar] [CrossRef]
- Chu, F.S.; Li, G.Y. Simultaneous occurrence of fumonisin B1 and other mycotoxins in moldy corn collected from the People’s Republic of China in regions with high incidences of esophageal cancer. Appl. Environ. Microbiol. 1994, 60, 847–852. [Google Scholar] [CrossRef]
- Ali, N.; Sardjono; Yamashita, A.; Yoshizawa, T. Natural co-occurrence of aflatoxins and Fusarium mycotoxins (fumonisins, deoxynivalenol, nivalenol and zearalenone) in corn from Indonesia. Food Addit. Contam. 1998, 15, 377–384. [Google Scholar] [CrossRef]
- Duncan, K.E.; Howard, R.J. Biology of maize kernel infection by Fusarium verticillioides. Mol. Plant Microbe Interact. 2010, 23, 6–16. [Google Scholar] [CrossRef]
- Munkvold, G.P. Cultural and genetic approaches to managing mycotoxins in maize. Annu. Rev. Phytopathol. 2003, 41, 99–116. [Google Scholar] [CrossRef]
- Rossi, V.; Scandolara, A.; Battilani, P. Effect of environmental conditions on spore production by Fusarium verticillioides, the causal agent of maize ear rot. Eur. J. Plant Pathol. 2009, 123, 159–169. [Google Scholar] [CrossRef]
- Kang, P.H.; Zhang, L.X. Studies on kernel and ear rot of corn. Acta Agric. Boreali–Sin 1987, 3, 86–89. [Google Scholar]
- Robertson-Hoyt, L.A.; Jines, M.P.; Balint-Kurti, P.J.; Kleinschmidt, C.E.; White, D.G.; Payne, G.A.; Holland, J.B. QTL mapping for Fusarium ear rot and fumonisin contamination resistance in two maize populations. Crop Sci. 2006, 46, 1734–1743. [Google Scholar] [CrossRef]
- Chen, J.; Ding, J.; Li, H.; Li, Z.; Sun, X.; Li, J.; Wang, R.; Dai, X.; Dong, H.; Song, W. Detection and verification of quantitative trait loci for resistance to Fusarium ear rot in maize. Mol. Breed. 2012, 30, 1649–1656. [Google Scholar] [CrossRef]
- Ding, J.Q.; Wang, X.M.; Chander, S.; Yan, J.B.; Li, J.S. QTL mapping of resistance to Fusarium ear rot using a RIL population in maize. Mol. Breed. 2008, 22, 395–403. [Google Scholar] [CrossRef]
- Xia, Y.S.; Wang, B.B.; Zhu, L.H.; Wu, W.Q.; Sun, S.L.; Zhu, Z.D.; Li, X.H.; Weng, J.F.; Duan, C.X. Identification of a Fusarium ear rot resistance gene in maize by QTL mapping and RNA sequencing. Front. Plant Sci. 2022, 13, 954546. [Google Scholar] [CrossRef]
- Ottaviani, L.; Lefeuvre, R.; Montes, E.; Widiez, T.; Giorni, P.; Mithofer, A.; Marocco, A.; Laubile, A. A loss-of-function of ZmWRKY125 induced by CRISPR/Cas9 improves resistance against Fusarium verticillioides in maize kernels. Plant Cell Rep 2025, 44, 144. [Google Scholar] [CrossRef]
- Liao, X.Y.; Sun, J.; Li, Q.Q.; Ding, W.Y.; Zhao, B.B.; Wang, B.B.; Zhou, S.Q.; Wang, H.Y. ZmSIZ1a and ZmSIZ1b play an indispensable role in resistance against Fusarium ear rot in maize. Mol. Plant Pathol. 2023, 24, 711–724. [Google Scholar] [CrossRef]
- Buendgen, M.R.; Coors, J.G.; Grombacher, A.W.; Russell, W.A. European corn borer resistance and cell wall composition of three maize populations. Crop Sci. 1990, 30, 505–510. [Google Scholar] [CrossRef]
- Bonello, P.; Blodgett, J.T. Pinus nigra-Sphaeropsis sapinea as a model pathosystem to investigate local and systemic effects of fungal infection of pines. Physiol. Mol. Plant Pathol. 2003, 63, 249–261. [Google Scholar] [CrossRef]
- Dicko, M.H.; Gruppen, H.; Barro, C.; Traore, A.S.; Berkel, W.J.H.; Voragen, A.G.J. Impact of phenolic compounds and related enzymes in sorghum varieties for resistance and susceptibility to biotic and abiotic stresses. J. Chem. Ecol. 2005, 31, 2671–2688. [Google Scholar] [CrossRef]
- Yadav, V.; Wang, Z.; Wei, C.; Amo, A.; Ahmed, B.; Yang, X.; Zhang, X. Phenylpropanoid pathway engineering: An emerging approach towards plant defense. Pathogens 2020, 9, 312. [Google Scholar] [CrossRef]
- Ninkuu, V.; Aluko, O.O.; Yan, J.; Zeng, H.; Liu, G.; Zhao, J.; Li, H.; Chen, S.; Dakora, F.D. Phenylpropanoids metabolism: Recent insight into stress tolerance and plant development cues. Front. Plant Sci. 2025, 16, 1571825. [Google Scholar] [CrossRef] [PubMed]
- Yao, L.; Li, Y.; Ma, C.; Tong, L.; Du, F.; Xu, M. Combined genome-wide association study and transcriptome analysis reveal candidate genes for resistance to Fusarium ear rot in maize. J. Integr. Plant Biol. 2020, 62, 1535–1551. [Google Scholar] [CrossRef] [PubMed]
- Meyer, J.; Berger, D.K.; Christensen, S.A.; Murray, S.L. RNA-seq analysis of resistant and susceptible sub-tropical maize lines reveals a role for kauralexins in resistance to grey leaf spot disease, caused by Cercospora zeina. BMC Plant Biol. 2017, 17, 197. [Google Scholar] [CrossRef] [PubMed]
- He, W.; Zhu, Y.; Leng, Y.; Yang, L.; Zhang, B.; Yang, J.M. Transcriptomic analysis reveals candidate genes responding maize gray leaf spot caused by Cercospora zeina. Plants 2021, 10, 2257. [Google Scholar] [CrossRef]
- Léa, G.; Vessela, A.P.; Sylvain, C.; Florence, R.F. Metabolomics to decipher the chemical defense of cereals against Fusarium graminearum and deoxynivalenol accumulation. Int. J. Mol. Sci. 2015, 16, 24839–24872. [Google Scholar] [CrossRef]
- Vessela, A.P.; Christian, B.; Florence, R.F. Antioxidant secondary metabolites in cereals: Potential involvement in resistance to Fusarium and mycotoxin accumulation. Front. Microbiol. 2016, 7, 566. [Google Scholar] [CrossRef]
- Balotf, S.; Wilson, R.; Hemmati, R.; Eshaghi, M.; Wilson, C.; Mur, L.A.J. Plant-pathogen interactions: Making the case for multi-omics analysis of complex pathosystems. Stress Biol. 2025, 5, 66. [Google Scholar] [CrossRef]
- Lanubile, A.; Pasini, L.; Marocco, A. Differential gene expression in kernels and silks of maize lines with contrasting levels of ear rot resistance after Fusarium verticillioides infection. J. Plant Physiol. 2010, 167, 1398–1406. [Google Scholar] [CrossRef]
- Arya, G.C.; Sarkar, S.; Manasherova, E.; Aharoni, A.; Cohen, H. The plant cuticle: An ancient guardian barrier set against long-standing rivals. Front. Plant Sci. 2021, 12, 663165. [Google Scholar] [CrossRef]
- Sun, Q.; Liu, X.; Yang, J.; Liu, W.; Du, Q.; Wang, H.; Fu, C.; Li, W.X. MicroRNA528 affects lodging resistance of maize by regulating lignin biosynthesis under nitrogen-luxury conditions. Mol. Plant 2018, 11, 806–814. [Google Scholar] [CrossRef]
- Bang, S.W.; Choi, S.; Jin, X.; Jung, S.E.; Choi, J.W.; Seo, J.S.; Kim, J.K. Transcriptional activation of rice CINNAMOYL-CoA REDUCTASE 10 by OsNAC5, contributes to drought tolerance by modulating lignin accumulation in roots. Plant Biotechnol. J. 2022, 20, 736–747. [Google Scholar] [CrossRef] [PubMed]
- Xu, L.; Zhu, L.; Tu, L.; Liu, L.; Yuan, D.; Jin, L.; Long, L.; Zhang, X. Lignin metabolism has a central role in the resistance of cotton to the wilt fungus Verticillium dahliae as revealed by RNA-Seq-dependent transcriptional analysis and histochemistry. J. Exp. Bot. 2011, 62, 5607–5621. [Google Scholar] [CrossRef] [PubMed]
- Wang, G.F.; Balint-Kurti, P.J. Maize homologs of CCoAOMT and HCT, two key enzymes in lignin biosynthesis, form complexes with the NLR Rp1 protein to modulate the defense response. Plant Physiol. 2016, 171, 2166–2177. [Google Scholar] [CrossRef] [PubMed]
- Le Roy, J.; Huss, B.; Creach, A.; Hawkins, S.; Neutelings, G. Glycosylation is a major regulator of phenylpropanoid availability and biological activity in plants. Front. Plant Sci. 2016, 7, 735. [Google Scholar] [CrossRef]
- Zhao, Q.; Dixon, R.A. Altering the cell wall and its impact on plant disease: From forage to bioenergy. Annu. Rev. Phytopathol. 2014, 52, 69–91. [Google Scholar] [CrossRef]
- Ning, Y.; Wang, G.L. Breeding plant broad-spectrum resistance without yield penalties. Proc. Natl. Acad. Sci. USA 2018, 115, 2859–2861. [Google Scholar] [CrossRef]
- Perveen, S.; Shoaib, A.; Yaqoob, H.S.; Riaz, G.; Rafiq, M. Ochrobactrum ciceri and zinc synergy combatting Fusarium verticillioides. Physiol. Mol. Plant Pathol. 2025, 136, 102536. [Google Scholar] [CrossRef]
- Zhao, X.; Jiang, X.M.; Li, Z.Y.; Song, Q.; Xu, C.Z.; Luo, K.M. Jasmonic acid regulates lignin deposition in polar through JAZ5-MYB/NAC interaction. Front. Plant Sci 2023, 14, 1232880. [Google Scholar] [CrossRef]
- Pratyusha, S.D.; Sarada, D.V.L. MYB transcription factors-master regulators of phenylpropanoid biosynthesis and diverse developmental and stress responses. Plant. Cell. Rep 2022, 41, 2245–2260. [Google Scholar] [CrossRef]
- Hussain, G.; Zhang, J.; Qanmber, G.; Yu, M.L.; Li, Y.J.; Li, F.G.; Yang, Z.R. GhMYB44 orchestrates a multi-tiered cascade to regulated secondary cell wall biosynthesis in cotton fibers. J. Integr. Plant Biol 2026, 68, 628–648. [Google Scholar] [CrossRef]
- Qi, X.; Zhang, M.; Jia, Y.Y.; Sun, C.T.; Ma, J.; Jiang, M.; Wang, Y.B.; Cao, Z.Y.; Liu, N.; Liu, X.F. Identification and selection of maize germplasm resistant to two ear rot diseases. J. Maize Sci. 2025, 33, 111–117. [Google Scholar]
- Kushiro, M.; Zheng, Y.; Sagou, Y.; Tanaka, K.; Nagata, T. Liquid chromatographic determination of fumonisins B1, B2, and B3 in rice. Mycotoxins 2007, 57, 95–104. [Google Scholar] [CrossRef]
- Chen, S.; Zhou, Y.; Chen, Y.; Gu, J. fastp: An ultra-fast all-in-one FASTQ preprocessor. Bioinformatics 2018, 34, i884–i890. [Google Scholar] [CrossRef]
- Kim, D.; Langmead, B.; Salzberg, S.L. HISAT: A fast spliced aligner with low memory requirements. Nat. Methods 2015, 12, 357–360. [Google Scholar] [CrossRef]
- Ashburner, M.; Ball, C.A.; Blake, J.A.; Botstein, D.; Butler, H.; Cherry, J.M.; Davis, A.P.; Dolinski, K.; Dwight, S.S.; Eppig, J.T.; et al. Gene ontology: Tool for the unification of biology. Nat. Genet. 2000, 25, 25–29. [Google Scholar] [CrossRef]
- Livak, K.J.; Schmittgen, T.D. Analysis of relative gene expression data using real-time quantitative PCR and the 2−ΔΔCT method. Methods 2001, 25, 402–408. [Google Scholar] [CrossRef]







Disclaimer/Publisher’s Note: The statements, opinions and data contained in all publications are solely those of the individual author(s) and contributor(s) and not of MDPI and/or the editor(s). MDPI and/or the editor(s) disclaim responsibility for any injury to people or property resulting from any ideas, methods, instructions or products referred to in the content. |
© 2026 by the authors. Licensee MDPI, Basel, Switzerland. This article is an open access article distributed under the terms and conditions of the Creative Commons Attribution (CC BY) license.
Share and Cite
Jia, Y.; Qi, X.; Liu, X.; Ma, J.; Zhang, M.; Sun, C.; Cao, Z.; Xue, C.; Wang, Y. Integrated Transcriptomic and Metabolic Analyses Reveal Key Defense Pathways Against Fusarium Infection in Maize Kernels. Plants 2026, 15, 1148. https://doi.org/10.3390/plants15081148
Jia Y, Qi X, Liu X, Ma J, Zhang M, Sun C, Cao Z, Xue C, Wang Y. Integrated Transcriptomic and Metabolic Analyses Reveal Key Defense Pathways Against Fusarium Infection in Maize Kernels. Plants. 2026; 15(8):1148. https://doi.org/10.3390/plants15081148
Chicago/Turabian StyleJia, Yuying, Xin Qi, Xinfang Liu, Jun Ma, Mo Zhang, Chengtao Sun, Zhiyan Cao, Chunsheng Xue, and Yanbo Wang. 2026. "Integrated Transcriptomic and Metabolic Analyses Reveal Key Defense Pathways Against Fusarium Infection in Maize Kernels" Plants 15, no. 8: 1148. https://doi.org/10.3390/plants15081148
APA StyleJia, Y., Qi, X., Liu, X., Ma, J., Zhang, M., Sun, C., Cao, Z., Xue, C., & Wang, Y. (2026). Integrated Transcriptomic and Metabolic Analyses Reveal Key Defense Pathways Against Fusarium Infection in Maize Kernels. Plants, 15(8), 1148. https://doi.org/10.3390/plants15081148
