Integrating BSA-Seq and RNA-Seq to Identify Major QTLs and Candidate Genes Conferring Resistance to Fusarium Ear Rot in Maize
Abstract
1. Introduction
2. Results
2.1. Phenotypic Analysis of Parental Lines for Resistance to FER
2.2. Phenotypic Evaluation of the F2 Population for Resistance to FER
2.3. BSA-Seq Identifies Major QTLs for FER
2.4. qFER4-Mediated Genetic Model for Resistance to FER
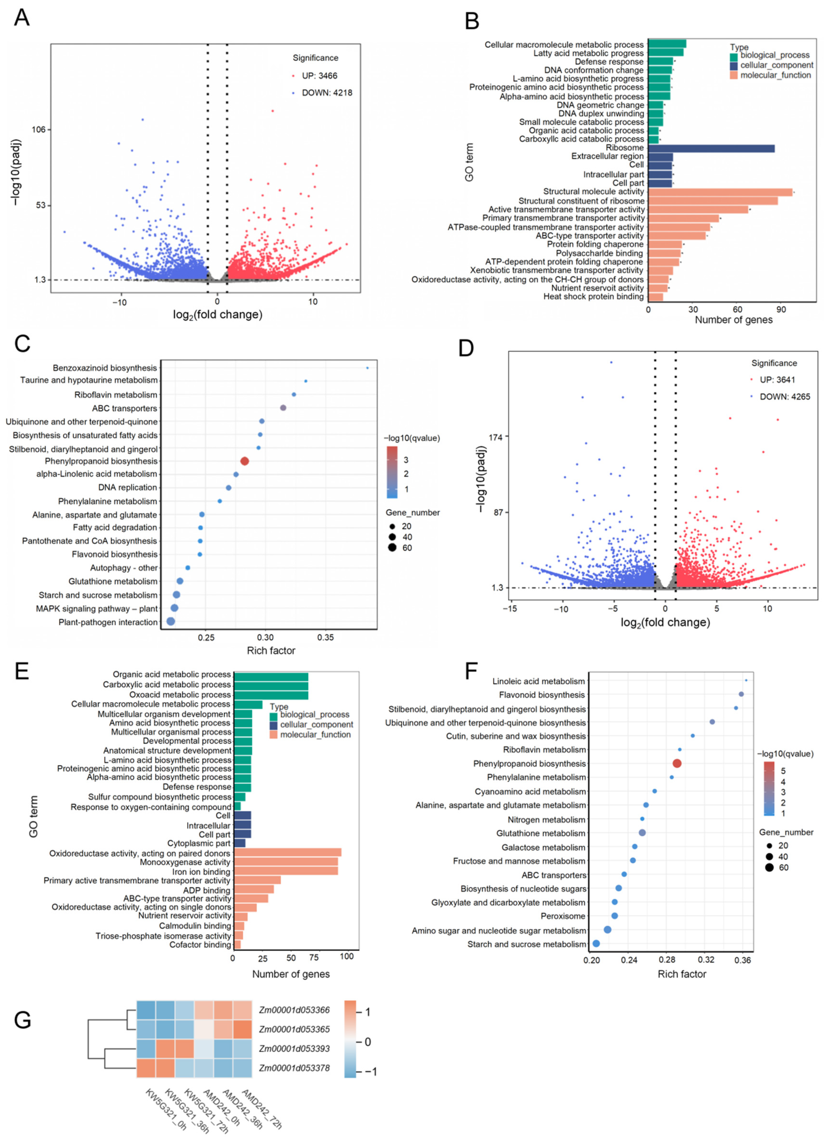
2.5. Identification of Candidate Genes Within the QTL Intervals
2.6. Sequence Analysis of Candidate Genes in the qFER4
3. Discussion
4. Materials and Methods
4.1. Plant Materials
4.2. Field Inoculation and Disease Assessment
4.3. Detection of Reactive Oxygen Species (ROS)
4.4. Determination of FUM Content
4.5. Construction of Resistant and Susceptible Gene Pools
4.6. Bulked Segregant Analysis Coupled with Sequencing
4.7. Genetic Analysis of qFER4 for FER
4.8. RNA-Sequencing (RNA-Seq) Analysis
4.9. Quantitative Real-Time PCR (RT-qPCR) Validation
4.10. Genomic Sequence Alignment
4.11. Statistical Analysis
5. Conclusions
Supplementary Materials
Author Contributions
Funding
Data Availability Statement
Conflicts of Interest
References
- Mesterházy, Á.; Lemmens, M.; Reid, L.M. Breeding for resistance to ear rots caused by Fusarium spp. in maize—A review. Plant Breed. 2012, 131, 1–19. [Google Scholar] [CrossRef]
- Weidenborner, M. Foods and fumonisins. Eur. Food Res. Technol. 2001, 212, 262–273. [Google Scholar] [CrossRef]
- Alexander, N.J.; Proctor, R.H.; Mccormick, S.P. Genes, gene clusters, and biosynthesis of trichothecenes and Fumonisins in Fusarium. Toxin Rev. 2009, 28, 198–215. [Google Scholar] [CrossRef]
- Brown, D.W.; Dyer, R.B.; Mccormick, S.P.; Kendra, D.F.; Plattner, R.D. Functional demarcation of the Fusarium core trichothecene gene cluster. Fungal Genet. Biol. 2004, 41, 454–462. [Google Scholar] [CrossRef] [PubMed]
- Shi, J.; Wang, Z.Y.; He, K.L. Changes and occurrence trend of corn diseases and insect pests in Huang–Huai–Hai summer corn regions. Ecol. Lett. 2005, 7, 1163–1169, (In Chinese with English abstract). [Google Scholar] [CrossRef]
- Guo, M.K.; Wang, X.M.; He, S.Q.; Liu, Y.G.; Jin, S.L.; Cao, S.Q.; Wei, H.Y. Occurrence of maize kernel rot and corn stalk rot in Gansu in 2009. Acta Phytophylacica Sin. 2011, 37, 134–137, (In Chinese with English abstract). [Google Scholar] [CrossRef]
- Chulze, S.N.; Ramirez, M.L.; Torres, A.; Leslie, J.F. Genetic variation in Fusarium section Liseola from no-till maize in Argentina. Appl. Environ. Microbiol. 2000, 66, 5312–5315. [Google Scholar] [CrossRef]
- Morales-Rodriguez, I.; Yanez-Morales, M.D.; Silva-Rojas, H.V.; Garcia-De-Los-Santos, G.; Guzman-De-Pena, D.A. Biodiversity of Fusarium species in Mexico associated with ear rot in maize, and their identification using a phylogenetic approach. Mycopathologia 2007, 163, 31–39. [Google Scholar] [CrossRef]
- Bolduan, C.; Miedaner, T.; Schipprack, W.; Dhillon, B.S.; Melchinger, A.E. Genetic Variation for Resistance to Ear Rots and Mycotoxins Contamination in Early European Maize Inbred Lines. Crop Sci. 2009, 49, 2019–2028. [Google Scholar] [CrossRef]
- Rose, L.J.; Mouton, M.; Beukes, I.; Flett, B.C.; van der Vyver, C.; Viljoen, A. Multi-environment Evaluation of Maize Inbred Lines for Resistance to Fusarium Ear Rot and Fumonisins. Plant Dis. 2016, 100, 2134–2144. [Google Scholar] [CrossRef]
- Chen, J.; Shrestha, R.; Ding, J.; Zheng, H.; Mu, C.; Wu, J.; Mahuku, G. Genome-Wide Association Study and QTL Mapping Reveal Genomic Loci Associated with Fusarium Ear Rot Resistance in Tropical Maize Germplasm. G3 2016, 6, 3803–3815. [Google Scholar] [CrossRef]
- Miedaner, T.; Juroszek, P. Climate change will influence disease resistance breeding in wheat in Northwestern Europe. Theor. Appl. Genet. 2021, 134, 1771–1785. [Google Scholar] [CrossRef]
- van der Lee, T.; Zhang, H.; van Diepeningen, A.; Waalwijk, C. Biogeography of Fusarium graminearum species complex and chemotypes: A review. Food Addit. Contam. Part A Chem. Anal. Control. Expo. Risk Assess. 2015, 32, 453–460. [Google Scholar] [CrossRef]
- Kebede, A.Z.; Woldemariam, T.; Reid, L.M.; Harris, L.J. Quantitative trait loci mapping for Gibberella ear rot resistance and associated agronomic traits using genotyping-by-sequencing in maize. Theor. Appl. Genet. 2016, 129, 17–29. [Google Scholar] [CrossRef] [PubMed]
- Ye, J.; Zhong, T.; Zhang, D.; Ma, C.; Wang, L.; Yao, L.; Zhang, Q.; Zhu, M.; Xu, M. The Auxin-Regulated Protein ZmAuxRP1 Coordinates the Balance between Root Growth and Stalk Rot Disease Resistance in Maize. Mol. Plant 2019, 12, 360–373. [Google Scholar] [CrossRef]
- Ma, P.; Li, H.; Liu, E.; He, K.; Song, Y.; Dong, C.; Wang, Z.; Zhang, X.; Zhou, Z.; Xu, Y.; et al. Evaluation and Identification of Resistance Lines and QTLs of Maize to Seedborne Fusarium verticillioides. Plant Dis. 2022, 106, 2066–2073. [Google Scholar] [CrossRef] [PubMed]
- Dong, C.P.; Wu, Y.B.; Gao, J.Y.; Song, Y.X.; Wu, Z.K.; Wang, Z.; He, J.J.; Yu, Q.; Zhao, Z.H.; Cao, M.M.Y. An InDel insertion in the promoter of a UDP-D-glucuronate 4-Epimerase 1 gene enhances maize resistance to Fusarium ear rot. Plant Commun. 2025, 6, 101380. [Google Scholar] [CrossRef] [PubMed]
- Ma, P.; Liu, E.; Zhang, Z.; Li, T.; Zhou, Z.; Yao, W.; Chen, J.; Wu, J.; Xu, Y.; Zhang, H. Genetic variation in ZmWAX2 confers maize resistance to Fusarium verticillioides. Plant Biotechnol. J. 2023, 21, 1812–1826. [Google Scholar] [CrossRef]
- Liu, C.; Kong, M.; Zhu, J.; Qi, X.; Duan, C.; Xie, C. Engineering null mutants in ZmFER1 confers resistance to ear rot caused by Fusarium verticillioides in maize. Plant Biotechnol. J. 2022, 20, 2045–2047. [Google Scholar] [CrossRef]
- Gao, X.; Brodhagen, M.; Isakeit, T.; Brown, S.H.; Kolomiets, M.V. Inactivation of the lipoxygenase Zmlox3 increases susceptibility of maize to Aspergillus spp. Mol. Plant-Microbe Interact. 2009, 22, 222–231. [Google Scholar] [CrossRef]
- Shu, X.M.; Livingston, D.P.; Woloshuk, C.P.; Payne, G.A. Comparative histological and transcriptional analysis of maize kernels infected with Aspergillus flavus and Fusarium verticillioides. Front. Plant Sci. 2017, 8, 2075. [Google Scholar] [CrossRef]
- Schiwek, S.; Beule, L.; Vinas, M.; Pfordt, A.; von Tiedemann, A.; Karlovsky, P. High-Resolution Melting (HRM) Curve Assay for the Identification of Eight Fusarium Species Causing Ear Rot in Maize. Pathogens 2020, 9, 270. [Google Scholar] [CrossRef] [PubMed] [PubMed Central]
- Yao, L.; Li, Y.; Ma, C.; Tong, L.; Du, F.; Xu, M. Combined genome-wide association study and transcriptome analysis reveal candidate genes for resistance to Fusarium ear rot in maize. J. Integr. Plant Biol. 2020, 62, 1535–1551. [Google Scholar] [CrossRef] [PubMed]
- Lu, H.; Lin, T.; Klein, J.; Wang, S.; Qi, J.; Zhou, Q.; Sun, J.; Zhang, Z.; Weng, Y.; Huang, S. QTL-seq identifies an early flowering QTL located near Flowering Locus T in cucumber. Theor. Appl. Genet. 2014, 127, 1491–1499. [Google Scholar] [CrossRef] [PubMed]
- Song, J.; Li, Z.; Liu, Z.; Guo, Y.; Qiu, L.-J. Next-generation sequencing from bulked-segregant analysis accelerates the simultaneous identification of two qualitative genes in soybean. Front. Plant Sci. 2017, 8, 919. [Google Scholar] [CrossRef] [PubMed]
- Wambugu, P.; Ndjiondjop, M.N.; Furtado, A.; Henry, R. Sequencing of bulks of segregants allows dissection of genetic control of amylose content in rice. Plant Biotechnol. J. 2018, 16, 100–110. [Google Scholar] [CrossRef] [PubMed]
- Fekih, R.; Takagi, H.; Tamiru, M.; Abe, A.; Natsume, S.; Yaegashi, H.; Sharma, S.; Sharma, S.; Kanzaki, H.; Matsumura, H. MutMap: Genetic mapping and mutant identification without crossing in rice. PLoS ONE 2013, 8, e68529. [Google Scholar] [CrossRef]
- Hill, J.T.; Demarest, B.L.; Bisgrove, B.W.; Gorsi, B.; Su, Y.-C.; Yost, H.J. MMAPPR: Mutation mapping analysis pipeline for pooled RNA-seq. Genome Res. 2013, 23, 687–697. [Google Scholar] [CrossRef]
- Collard, B.C.; Mackill, D.J. Marker-assisted selection: An approach for precision plant breeding in the twenty-first century. Philos. Trans. R. Soc. Lond. B Biol. Sci. 2008, 363, 557–572. [Google Scholar] [CrossRef]
- Wang, Z.; Gerstein, M.; Snyder, M. RNA-Seq: A revolutionary tool for transcriptomics. Nat. Rev. Genet. 2009, 10, 57–63. [Google Scholar] [CrossRef]
- Rockman, M.V. Reverse engineering the genotype-phenotype map with natural genetic variation. Nature 2008, 456, 738–744. [Google Scholar] [CrossRef]
- Albert, F.W.; Kruglyak, L. The role of regulatory variation in complex traits and disease. Nat. Rev. Genet. 2015, 16, 197–212. [Google Scholar] [CrossRef]
- Poland, J.A.; Balint-Kurti, P.J.; Wisser, R.J.; Pratt, R.C.; Nelson, R.J. Shades of gray: The world of quantitative disease resistance. Trends Plant Sci. 2009, 14, 21–29. [Google Scholar] [CrossRef]
- Salvi, S.; Tuberosa, R. To clone or not to clone plant QTLs: Present and future challenges. Trends Plant Sci. 2005, 10, 297–304. [Google Scholar] [CrossRef] [PubMed]
- Zhang, X.; Mi, Y.; Mao, H.; Liu, S.; Chen, L.; Qin, F. Genetic variation in ZmTIP1 contributes to root hair elongation and drought tolerance in maize. Plant Biotechnol. J. 2020, 18, 1271–1283. [Google Scholar] [CrossRef] [PubMed]
- Sato, T.; Yoneyama, T.; Tobisawa, Y.; Hatakeyama, S.; Yamamoto, H.; Kojima, Y.; Mikami, J.; Mori, K.; Hashimoto, Y.; Koie, T. Core 2 β-1, 6-N-acetylglucosaminyltransferase-1 expression in prostate biopsy specimen is an indicator of prostate cancer aggressiveness. Biochem. Biophys. Res. Commun. 2016, 470, 150–156. [Google Scholar] [CrossRef]
- Beum, P.V.; Singh, J.; Burdick, M.; Hollingsworth, M.A.; Cheng, P.W. Expression of Core 2 β-1,6-N-Acetylglucosaminyltransferase in a Human Pancreatic Cancer Cell Line Results in Altered Expression of MUC1 Tumor-associated Epitopes. J. Biol. Chem. 1999, 274, 24641–24648. [Google Scholar] [CrossRef]
- Naseer, S.; Lee, Y.; Lapierre, C.; Franke, R.; Nawrath, C.; Geldner, N. Casparian strip diffusion barrier in Arabidopsis is made of a lignin polymer without suberin. Proc. Natl. Acad. Sci. USA 2012, 109, 10101–10106. [Google Scholar] [CrossRef] [PubMed]
- Delgado, I.J.; Wang, Z.; de Rocher, A.; Keegstra, K.; Raikhel, N.V. Cloning and characterization of AtRGP1. A reversibly autoglycosylated arabidopsis protein implicated in cell wall biosynthesis. Plant Physiol. 1998, 116, 1339–1350. [Google Scholar] [CrossRef]
- Xu, Y.; Fan, Y.; Liu, L.; Cao, J.; Zhou, J.; Liu, E.; Li, R.; Ma, P.; Yao, W.; Wu, J.; et al. Enhancing maize resistance to Fusarium verticillioides through modulation of cell wall structure and components by ZmXYXT2. J. Adv. Res. 2025, 78, 111–128. [Google Scholar] [CrossRef]
- Xia, Y.; Wang, B.; Zhu, L.; Wu, W.; Sun, S.; Zhu, Z.; Li, X.; Weng, J.; Duan, C. Identification of a Fusarium ear rot resistance gene in maize by QTL mapping and RNA sequencing. Front Plant Sci. 2022, 13, 954546. [Google Scholar] [CrossRef] [PubMed]
- Kamal, S.; Bhattacharjee, R.; Alieu, S.; Kumar, L. An improved method of DNA extraction from plants for pathogen detection and genotyping by polymerase chain reaction. Afr. J. Biotechnol. 2013, 22. [Google Scholar] [CrossRef]
- Kim, D.; Langmead, B.; Salzberg, S.L. HISAT: A fast spliced aligner with low memory requirements. Nat. Methods. 2015, 12, 357–360. [Google Scholar] [CrossRef]
- Florea, L.; Song, L.; Salzberg, S.L. Thousands of exon skipping events differentiate among splicing patterns in sixteen human tissues. F1000Research 2013, 2, 188. [Google Scholar] [CrossRef]
- Yang, Y.; Cao, G.; Tang, L. Selection and validation of reference genes for qRT-PCR normalization in dayflower (Commelina communis) based on the transcriptome profiling. BMC Plant Biol. 2024, 24, 1131. [Google Scholar] [CrossRef] [PubMed]
- Fu, J.; Li, L.; Wang, S.; Yu, N.; Shan, H.; Shi, Z.; Li, F.; Zhong, X. Effect of gibberellic acid on photosynthesis and oxidative stress response in maize under weak light conditions. Front Plant Sci. 2023, 14, 1128780. [Google Scholar] [CrossRef] [PubMed]






| Parents | F2 | ||||||||
|---|---|---|---|---|---|---|---|---|---|
| Trait | 3IBZ2 | KW5G321 | Mean | Maximum | Minimum | SD | Variance | Skewness | Kurtosis |
| Value | 2.26 | 7.89 | 4.99 | 9 | 1 | 2.026 | 4.106 | 0.269 | −0.236 |
| Method | QTLname | Chr | Pos | Overlapping Value (Mb) | ED Value |
|---|---|---|---|---|---|
| Δ(InDel-index) | qFER4 | 4 | 227.4–230.1 | 2.7 | 1.32–1.41 |
| qFER6 | 6 | 30.5–31.7 | 1.2 | 0.66–1.41 | |
| qFER7 | 7 | 84.2–85.5 | 1.3 | 0.94–1.41 | |
| qFER8.1 | 8 | 93.2–94.9 | 1.7 | 0.64–0.91 | |
| qFER10.1 | 10 | 32.4–36.3 | 3.9 | 0.66–1.41 | |
| qFER10.2 | 10 | 55.5–59.5 | 4.0 | 0.65–1.41 | |
| qFER10.3 | 10 | 94.4–98.0 | 3.6 | 0.81–1.41 | |
| Δ(SNP-index) | qFER8.2 | 8 | 79.6–88.7 | 9.1 | 0.63–0.87 |
| qFER8.3 | 8 | 113.8–116.7 | 2.9 | 0.64–0.86 | |
| qFER8.4 | 8 | 126.3–131.7 | 5.4 | 0.63–0.91 | |
| qFER9 | 9 | 156.9–158.9 | 2.0 | 0.63–0.88 | |
| qFER10.4 | 10 | 103.7–105.5 | 1.8 | 0.65–0.66 | |
| qFER10.5 | 10 | 113.3–117.8 | 4.5 | 0.64–0.82 |
Disclaimer/Publisher’s Note: The statements, opinions and data contained in all publications are solely those of the individual author(s) and contributor(s) and not of MDPI and/or the editor(s). MDPI and/or the editor(s) disclaim responsibility for any injury to people or property resulting from any ideas, methods, instructions or products referred to in the content. |
© 2026 by the authors. Licensee MDPI, Basel, Switzerland. This article is an open access article distributed under the terms and conditions of the Creative Commons Attribution (CC BY) license.
Share and Cite
Sun, S.; Xu, J.; Huang, J.; Fan, Y.; Li, G.; Hao, Z.; Weng, J.; Xu, Z.; Li, X. Integrating BSA-Seq and RNA-Seq to Identify Major QTLs and Candidate Genes Conferring Resistance to Fusarium Ear Rot in Maize. Plants 2026, 15, 985. https://doi.org/10.3390/plants15060985
Sun S, Xu J, Huang J, Fan Y, Li G, Hao Z, Weng J, Xu Z, Li X. Integrating BSA-Seq and RNA-Seq to Identify Major QTLs and Candidate Genes Conferring Resistance to Fusarium Ear Rot in Maize. Plants. 2026; 15(6):985. https://doi.org/10.3390/plants15060985
Chicago/Turabian StyleSun, Shufeng, Jie Xu, Jiaxin Huang, Yuying Fan, Gongjian Li, Zhuanfang Hao, Jianfeng Weng, Zhennan Xu, and Xinhai Li. 2026. "Integrating BSA-Seq and RNA-Seq to Identify Major QTLs and Candidate Genes Conferring Resistance to Fusarium Ear Rot in Maize" Plants 15, no. 6: 985. https://doi.org/10.3390/plants15060985
APA StyleSun, S., Xu, J., Huang, J., Fan, Y., Li, G., Hao, Z., Weng, J., Xu, Z., & Li, X. (2026). Integrating BSA-Seq and RNA-Seq to Identify Major QTLs and Candidate Genes Conferring Resistance to Fusarium Ear Rot in Maize. Plants, 15(6), 985. https://doi.org/10.3390/plants15060985
