PsAAT3 Drives Ester Accumulation and Fruity Aroma Formation During Ripening in Chinese Plum (Prunus salicina) Through Integrated Volatile Profiling and Transcriptomics
Abstract
1. Introduction
2. Results
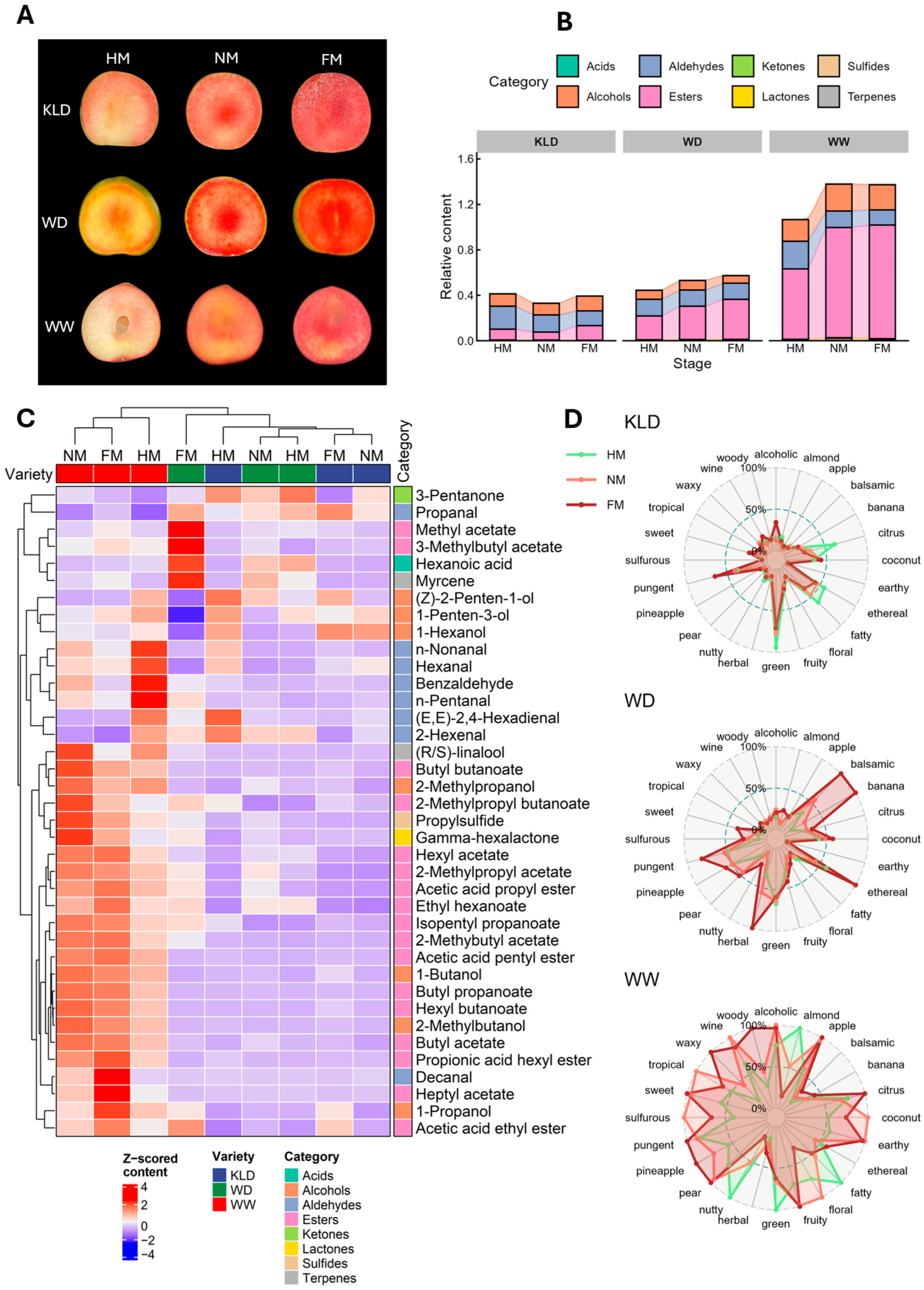
2.1. Dynamic Changes in VOC Profiles During Ripening Among Three Plum Cultivars
2.2. Ripening Effects on Key Volatiles and Cultivar-Specific Responses
2.3. Ortholog Identification and Genomic Features of Key Enzyme Genes in Fatty Acid-Derived VOC Biosynthesis
2.4. Transcriptomic Comparison Between High-Ester ‘WW’ and Low-Ester ‘KLD’ Across Ripening Stages
2.5. Transient Overexpression of PsAAT3 Promotes Ester Volatile Production
2.6. WGCNA Reveals Ester-Associated Modules and Putative Regulatory Factors
3. Discussion
3.1. Ripening and Cultivar Effects on VOCs and Aroma
3.2. The LOX Pathway Shapes Ester Accumulation
3.3. Transcription Factors Regulating Ester Biosynthesis
4. Materials and Methods
4.1. Plant Materials
4.2. Volatile Organic Compound (VOC) Analysis
4.3. Sensory Attribute Profiling Based on VOC Annotations
4.4. Identification of Orthologous Genes in the Fatty Acid-Derived Volatile Pathway
4.5. RNA-Seq and Differential Expression Analysis
4.6. Quantitative Real-Time PCR (qRT-PCR)
4.7. WGCNA and Co-Expression Network Construction
4.8. Construction of the PsAAT3 Overexpression Vector and Transient Expression Assay
4.9. Statistical Analysis and Visualization
5. Conclusions
Supplementary Materials
Author Contributions
Funding
Data Availability Statement
Acknowledgments
Conflicts of Interest
References
- Bonany, J.; Buehler, A.; Carbó, J.; Codarin, S.; Donati, F.; Echeverria, G.; Egger, S.; Guerra, W.; Hilaire, C.; Höller, I.; et al. Consumer Eating Quality Acceptance of New Apple Varieties in Different European Countries. Food Qual. Prefer. 2013, 30, 250–259. [Google Scholar] [CrossRef]
- Klee, H.J.; Tieman, D.M. The Genetics of Fruit Flavour Preferences. Nat. Rev. Genet. 2018, 19, 347–356. [Google Scholar] [CrossRef]
- Pineli, L.L.O.; Moretti, C.L.; Dos Santos, M.S.; Campos, A.B.; Brasileiro, A.V.; Córdova, A.C.; Chiarello, M.D. Antioxidants and Other Chemical and Physical Characteristics of Two Strawberry Cultivars at Different Ripeness Stages. J. Food Compos. Anal. 2011, 24, 11–16. [Google Scholar] [CrossRef]
- Zhang, B.; Xi, W.; Wei, W.; Shen, J.; Ferguson, I.; Chen, K. Changes in Aroma-Related Volatiles and Gene Expression during Low Temperature Storage and Subsequent Shelf-Life of Peach Fruit. Postharvest Biol. Technol. 2011, 60, 7–16. [Google Scholar] [CrossRef]
- Lu, H.; Zhao, H.; Zhong, T.; Chen, D.; Wu, Y.; Xie, Z. Molecular Regulatory Mechanisms Affecting Fruit Aroma. Foods 2024, 13, 1870. [Google Scholar] [CrossRef]
- Li, L.; Fang, Y.; Li, D.; Zhu, Z.H.; Zhang, Y.; Tang, Z.; Li, T.; Chen, X.S.; Feng, S.Q. Transcription Factors MdMYC2 and MdMYB85 Interact with Ester Aroma Synthesis Gene MdAAT1 in Apple. Plant Physiol. 2023, 193, 2442–2458. [Google Scholar] [CrossRef]
- Fang, X.; Shen, J.; Zhang, L.; Zou, X.; Jin, L. Metabolomic and Transcriptomic Integration Reveals the Mechanism of Aroma Formation as Strawberries Naturally Turn Colors while Ripening. Food Chem. 2024, 460, 140765. [Google Scholar] [CrossRef] [PubMed]
- Wang, Q.; Gao, F.; Chen, X.; Wu, W.; Wang, L.; Shi, J.; Huang, Y.; Shen, Y.; Wu, G.; Guo, J. Characterization of Key Aroma Compounds and Regulation Mechanism of Aroma Formation in Local Binzi (Malus pumila × Malus asiatica) Fruit. BMC Plant Biol. 2022, 22, 532. [Google Scholar] [CrossRef]
- Rey-Serra, P.; Mnejja, M.; Monfort, A. Inheritance of Esters and Other Volatile Compounds Responsible for the Fruity Aroma in Strawberry. Front. Plant Sci. 2022, 13, 959155. [Google Scholar] [CrossRef] [PubMed]
- Zhang, Z.; Yin, Z. The Aroma Volatile in ‘Nanguo’ Pear: A Review. Horticulturae 2023, 9, 339. [Google Scholar] [CrossRef]
- Niu, Y.; Wang, R.; Xiao, Z.; Zhu, J.; Sun, X.; Wang, P. Characterization of ester odorants of apple juice by gas chromatography-olfactometry, quantitative measurements, odour threshold, aroma intensity and electronic nose. Food Res. Int. 2019, 120, 92–101. [Google Scholar] [CrossRef]
- Dudareva, N.; Klempien, A.; Muhlemann, J.K.; Kaplan, I. Biosynthesis, Function and Metabolic Engineering of Plant Volatile Organic Compounds. New Phytol. 2013, 198, 16–32. [Google Scholar] [CrossRef]
- Zhu, X.; Xu, X.; Jiang, F.; Li, Q.; Zhang, A.; Li, J.; Zhang, H. Insights into the aroma volatiles and the changes of expression of ester biosynthesis candidate genes during postharvest storage of European pear. Front. Plant Sci. 2024, 15, 1498658. [Google Scholar] [CrossRef]
- Zhang, B.; Shen, J.Y.; Wei, W.W.; Xi, W.P.; Xu, C.J.; Ferguson, I.; Chen, K. Expression of Genes Associated with Aroma Formation Derived from the Fatty Acid Pathway during Peach Fruit Ripening. J. Agric. Food Chem. 2010, 58, 6157–6165. [Google Scholar] [CrossRef] [PubMed]
- Zhang, J.; Wang, Y.; Zhang, S.; Zhang, S.; Liu, W.; Wang, N.; Fang, H.; Zhang, Z.; Chen, X. ABIOTIC STRESS GENE 1 Mediates Aroma Volatiles Accumulation by Activating MdLOX1a in Apple. Hortic. Res. 2024, 11, uhae215. [Google Scholar] [CrossRef] [PubMed]
- Zhou, W.; Kong, W.; Yang, C.; Feng, R.; Xi, W. Alcohol Acyltransferase Is Involved in the Biosynthesis of C6 Esters in Apricot (Prunus armeniaca L.) Fruit. Front. Plant Sci. 2021, 12, 763139. [Google Scholar] [CrossRef]
- Zhou, F.; Wang, X.; Wang, Y.; Wang, Z.; Zhang, H.; Zhang, C.; Zhai, R.; Yang, C.; Wang, Z.; Xu, L. The PcbZIP44-PcWRKY70 Module Mediates Volatile Ester Biosynthesis via PcAAT1 Transcriptional Regulation during Pear Postharvest Ripening. J. Agric. Food Chem. 2025, 73, 31490–31502. [Google Scholar] [CrossRef]
- Zhang, L.; Zhou, K.; Wang, M.; Li, R.; Dai, X.; Liu, Y.; Jiang, X.; Xia, T.; Gao, L. The Functional Characterization of Carboxylesterases Affecting the Catabolism of Volatile Esters in Strawberry. Int. J. Mol. Sci. 2022, 24, 383. [Google Scholar] [CrossRef]
- Martínez-Rivas, F.J.; Blanco-Portales, R.; Moyano, E.; Alseekh, S.; Caballero, J.L.; Schwab, W.; Fernie, A.R.; Muñoz-Blanco, J.; Molina-Hidalgo, F.J. Strawberry Fruit FanCXE1 Carboxylesterase Is Involved in the Catabolism of Volatile Esters during the Ripening Process. Hortic. Res. 2022, 9, uhac095. [Google Scholar] [CrossRef]
- Cao, X.; Su, Y.; Zhao, T.; Zhang, Y.; Cheng, B.; Xie, K.; Yu, M.; Allan, A.; Klee, H.; Chen, K.; et al. Multi-Omics Analysis Unravels Chemical Roadmap and Genetic Basis for Peach Fruit Aroma Improvement. Cell Rep. 2024, 43, 114623. [Google Scholar] [CrossRef] [PubMed]
- Li, Z.; Wang, Z.; Wang, K.; Liu, Y.; Hong, Y.; Chen, C.; Guan, X.; Chen, Q. Co-Expression Network Analysis Uncovers Key Candidate Genes Related to the Regulation of Volatile Esters Accumulation in Woodland Strawberry. Planta 2020, 252, 55. [Google Scholar] [CrossRef]
- Wang, H.; Ma, Y.; Li, M.; Shi, L.; Zhang, S.; Wang, W.; Yang, Z. Volatiles of ripe fruit Prunus salicina L. cv. Friar as determined by gas chromatography-mass spectrophotometry as developed during cold storage. Int. J. Food Prop. 2018, 21, 2622–2631. [Google Scholar] [CrossRef]
- Taiti, C.; Pandolfi, C.; Caparrotta, S.; Dei, M.; Giordani, E.; Mancuso, S.; Nencetti, V. Fruit aroma and sensorial characteristics of traditional and innovative Japanese plum (Prunus salicina Lindl.) cultivars grown in Italy. Eur. Food Res. Technol. 2019, 245, 2655–2668. [Google Scholar] [CrossRef]
- Hu, X.; Li, D.; Ding, Y.; Zhang, Y.; Ren, C. Characteristic of volatile flavor compounds in ‘Fengtangli’ plum (Prunus salicina Lindl.) were explored based on GC×GC-TOF MS. Front. Nutr. 2025, 12, 36954. [Google Scholar] [CrossRef] [PubMed]
- Zhang, Q.; Zhu, S.; Lin, X.; Peng, J.; Luo, D.; Wan, X.; Zhang, Y.; Dong, X.; Ma, Y. Analysis of Volatile Compounds in Different Varieties of Plum Fruits Based on Headspace Solid-Phase Microextraction-Gas Chromatography-Mass Spectrometry Technique. Horticulturae 2023, 9, 1069. [Google Scholar] [CrossRef]
- Wu, M.; Du, G.; Zhang, M.; Li, S.; Geng, Y.; Wang, Y.; Bai, D.; Yang, S.; Zhu, G.; Li, F.; et al. Genome-Wide Identification and Expression Analysis of LOX-HPL-ADH Pathway Genes Contributing to C6 Volatile Diversity in Chinese Plum (Prunus salicina). Horticulturae 2026, 12, 85. [Google Scholar] [CrossRef]
- El Hadi, M.A.M.; Zhang, F.-J.; Wu, F.-F.; Zhou, C.-H.; Tao, J. Advances in Fruit Aroma Volatile Research. Molecules 2013, 18, 8200–8229. [Google Scholar] [CrossRef] [PubMed]
- Lia, X.; Gao, P.; Zhang, C.; Xiao, X.; Chen, C.; Song, F. Aroma of Peach Fruit: A Review on Aroma Volatile Compounds and Underlying Regulatory Mechanisms. Int. J. Food Sci. Technol. 2023, 58, 4965–4979. [Google Scholar] [CrossRef]
- Pino, J.A.; Quijano, C.E. Study of the Volatile Compounds from Plum (Prunus domestica L. cv. Horvin) and Estimation of Their Contribution to the Fruit Aroma. Food Sci. Technol. 2012, 32, 76–83. [Google Scholar] [CrossRef]
- Feng, J.; Xi, W.; Li, W.; Liu, H.; Liu, X.; Lu, X. Volatile Characterization of Major Apricot Cultivars of Southern Xinjiang Region of China. J. Am. Soc. Hortic. Sci. 2015, 140, 466–471. [Google Scholar] [CrossRef]
- Liu, H.; Yu, Y.; Zou, B.; Yu, Y.; Yang, J.; Xu, Y.; Chen, X.; Yang, F. Evaluation of Dynamic Changes and Regularity of Volatile Flavor Compounds for Different Green Plum (Prunus mume Sieb. et Zucc) Varieties during the Ripening Process by HS-GC-IMS with PLS-DA. Foods 2023, 12, 551. [Google Scholar] [CrossRef] [PubMed]
- Sirangelo, T.M.; Rogers, H.J.; Spadafora, N.D. Molecular Investigations of Peach Post-Harvest Ripening Processes and VOC Biosynthesis Pathways: A Review Focused on Integrated Genomic, Transcriptomic, and Metabolomic Approaches. Chem. Proc. 2022, 10, 8. [Google Scholar] [CrossRef]
- Ma, J.; Li, X.; Chu, Y.; Yue, H.; Xu, Z.; Li, B.; Wu, X.; Gan, J.; Jia, Y. Characterization of Changes in Ripening Process of Volatile Apple Compounds Based on HS-SPME-GC-MS Analysis. Agriculture 2024, 14, 1787. [Google Scholar] [CrossRef]
- Li, X.; Li, G.; Wang, H.; Liu, C.; Rong, C.; Song, F.; Chen, C.; Wu, J. Characterization of Volatile Flavor Profiles in Three Peach Cultivars during Postharvest Storage at Various Temperatures Using HS-SPME-GC-MS. Food Chem. X 2025, 28, 102554. [Google Scholar] [CrossRef]
- Kim, K.; Chun, I.-J.; Suh, J.H.; Sung, J. Relationships between Sensory Properties and Metabolomic Profiles of Different Apple Cultivars. Food Chem. X 2023, 19, 100641. [Google Scholar] [CrossRef]
- Fan, Z.; Hasing, T.; Johnson, T.S.; Garner, D.M.; Schwieterman, M.L.; Barbey, C.R.; Colquhoun, T.A.; Sims, C.A.; Resende, M.F.R.; Whitaker, V.M. Strawberry Sweetness and Consumer Preference Are Enhanced by Specific Volatile Compounds. Hortic. Res. 2021, 8, 66. [Google Scholar] [CrossRef] [PubMed]
- Zidi, K.; Kati, D.E.; Bachir-Bey, M.; Genva, M.; Fauconnier, M.-L. Comparative Study of Fig Volatile Compounds Using Headspace Solid-Phase Microextraction-Gas Chromatography/Mass Spectrometry: Effects of Cultivars and Ripening Stages. Front. Plant Sci. 2021, 12, 667809. [Google Scholar] [CrossRef]
- Yue, X.; Ju, Y.; Cui, Y.; Wei, S.; Xu, H.; Zhang, Z. Evolution of Green Leaf Volatile Profile and Aroma Potential during the Berry Development in Five Vitis vinifera L. Cultivars. Food Chem. X 2023, 18, 100676. [Google Scholar] [CrossRef]
- Luo, M.; Zhou, X.; Sun, H.; Zhou, Q.; Ge, W.; Sun, Y.; Yao, M.; Ji, S. Insights into Profiling of Volatile Ester and LOX-Pathway Related Gene Families Accompanying Post-Harvest Ripening of ‘Nanguo’ Pears. Food Chem. 2021, 335, 127665. [Google Scholar] [CrossRef]
- Souleyre, E.J.F.; Nieuwenhuizen, N.J.; Wang, M.Y.; Winz, R.A.; Matich, A.J.; Ileperuma, N.R.; Tang, H.; Baldwin, S.J.; Wang, T.; List, B.W.; et al. Alcohol Acyl Transferase Genes at a High-Flavor Intensity Locus Contribute to Ester Biosynthesis in Kiwifruit. Plant Physiol. 2022, 190, 1100–1116. [Google Scholar] [CrossRef] [PubMed]
- Souleyre, E.J.; Chagné, D.; Chen, X.; Tomes, S.; Turner, R.M.; Wang, M.Y.; Maddumage, R.; Hunt, M.B.; Winz, R.A.; Wiedow, C.; et al. The AAT1 Locus Is Critical for the Biosynthesis of Esters Contributing to ‘Ripe Apple’ Flavour in ‘Royal Gala’ and ‘Granny Smith’ Apples. Plant J. 2014, 78, 903–915. [Google Scholar] [CrossRef] [PubMed]
- Huang, D.; Ma, F.; Wu, B.; Lv, W.; Xu, Y.; Xing, W.; Chen, D.; Xu, B.; Song, S. Genome-Wide Association and Expression Analysis of the Lipoxygenase Gene Family in Passiflora edulis Revealing PeLOX4 Might Be Involved in Fruit Ripeness and Ester Formation. Int. J. Mol. Sci. 2022, 23, 12496. [Google Scholar] [CrossRef] [PubMed]
- Li, X.; Qi, L.; Zang, N.; Zhao, L.; Sun, Y.; Huang, X.; Wang, H.; Yin, Z.; Wang, A. Integrated metabolome and transcriptome analysis of the regulatory network of volatile ester formation during fruit ripening in pear. Plant Physiol. Biochem. 2022, 185, 80–90. [Google Scholar] [CrossRef]
- Cao, X.; Wei, C.; Duan, W.; Gao, Y.; Kuang, J.; Liu, M.; Chen, K.; Klee, H.; Zhang, B. Transcriptional and Epigenetic Analysis Reveals that NAC Transcription Factors Regulate Fruit Flavor Ester Biosynthesis. Plant J. 2021, 106, 785–800. [Google Scholar] [CrossRef]
- Guo, Y.F.; Zhang, Y.L.; Shan, W.; Cai, Y.J.; Liang, S.M.; Chen, J.Y. Identification of Two Transcriptional Activators MabZIP4/5 in Controlling Aroma Biosynthesis Genes during Banana Ripening. J. Agric. Food Chem. 2018, 66, 6142–6150. [Google Scholar] [CrossRef]
- Lin, H.; Bai, L.; Wei, W.; Su, W.; Wu, Y.; Wu, R.; Wang, H.; Chen, J.; Fan, Z. The Role of MaWRKY70 in Regulating Lipoxygenase Gene Transcription during Chilling Injury Development in Banana Fruit. Foods 2024, 13, 854. [Google Scholar] [CrossRef]
- Duan, W.; Yang, C.; Cao, X.; Wei, C.; Chen, K.; Li, X.; Zhang, B. Chilling-Induced Peach Flavor Loss Is Associated with Expression and DNA Methylation of Functional Genes. J. Adv. Res. 2023, 53, 17–31. [Google Scholar] [CrossRef]
- Han, X.; Zhang, Y.; Cao, C.; Xiao, C.; Lu, W.; Dong, L.; Zhu, H.; Fu, J. Regulatory Role of AdABI5 Transcription Factor in Enhancing Aroma Biosynthesis in Cold-Stored Kiwifruit. LWT 2025, 215, 117308. [Google Scholar] [CrossRef]
- Qin, G.; Wang, Y.; Cao, B.; Wang, W.; Tian, S. Unraveling the Regulatory Network of the MADS Box Transcription Factor RIN in Fruit Ripening. Plant J. 2012, 70, 243–255. [Google Scholar] [CrossRef]
- Sun, H.; Lu, X.; Wang, Y.; Li, J.; Liu, S. Study on Evaluation of Fruit Aroma of Plum Variety Resources Based on Headspace Solid-Phase Microextraction Combined with Gas Chromatography-Mass Spectrometry. Foods 2024, 13, 3515. [Google Scholar] [CrossRef] [PubMed]
- NIST Standard Reference Database 1A: NIST/EPA/NIH Mass Spectral Library 2023; National Institute of Standards and Technology: Gaithersburg, MD, USA, 2023. Available online: https://www.nist.gov/srd/nist-standard-reference-database-1a (accessed on 31 March 2026).
- Fiol, A.; García, S.; Dujak, C.; Pacheco, I.; Infante, R.; Aranzana, M.J. An LTR Retrotransposon in the Promoter of a PsMYB10.2 Gene Associated with the Regulation of Fruit Flesh Color in Japanese Plum. Hortic. Res. 2022, 9, uhac206. [Google Scholar] [CrossRef] [PubMed]






Disclaimer/Publisher’s Note: The statements, opinions and data contained in all publications are solely those of the individual author(s) and contributor(s) and not of MDPI and/or the editor(s). MDPI and/or the editor(s) disclaim responsibility for any injury to people or property resulting from any ideas, methods, instructions or products referred to in the content. |
© 2026 by the authors. Licensee MDPI, Basel, Switzerland. This article is an open access article distributed under the terms and conditions of the Creative Commons Attribution (CC BY) license.
Share and Cite
Zhao, W.; Liu, S.; Li, S.; Du, G.; Li, L.; Bai, D.; Zhu, G.; Yang, S.; Li, F.; Li, T.; et al. PsAAT3 Drives Ester Accumulation and Fruity Aroma Formation During Ripening in Chinese Plum (Prunus salicina) Through Integrated Volatile Profiling and Transcriptomics. Plants 2026, 15, 1144. https://doi.org/10.3390/plants15081144
Zhao W, Liu S, Li S, Du G, Li L, Bai D, Zhu G, Yang S, Li F, Li T, et al. PsAAT3 Drives Ester Accumulation and Fruity Aroma Formation During Ripening in Chinese Plum (Prunus salicina) Through Integrated Volatile Profiling and Transcriptomics. Plants. 2026; 15(8):1144. https://doi.org/10.3390/plants15081144
Chicago/Turabian StyleZhao, Wenqian, Sujuan Liu, Siyu Li, Gaigai Du, Longji Li, Danfeng Bai, Gaopu Zhu, Shaobin Yang, Fangdong Li, Taishan Li, and et al. 2026. "PsAAT3 Drives Ester Accumulation and Fruity Aroma Formation During Ripening in Chinese Plum (Prunus salicina) Through Integrated Volatile Profiling and Transcriptomics" Plants 15, no. 8: 1144. https://doi.org/10.3390/plants15081144
APA StyleZhao, W., Liu, S., Li, S., Du, G., Li, L., Bai, D., Zhu, G., Yang, S., Li, F., Li, T., & Hu, H. (2026). PsAAT3 Drives Ester Accumulation and Fruity Aroma Formation During Ripening in Chinese Plum (Prunus salicina) Through Integrated Volatile Profiling and Transcriptomics. Plants, 15(8), 1144. https://doi.org/10.3390/plants15081144

